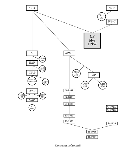
Взаимоотношение (стемма) редакций
16.1. Рассмотренные материалы приводят к выводу, что АТ составил четыре рассказа странника в ноябре–декабре 1859 г., а в апреле 1860 г. прибавил к ним Предисловие (Первоначальная редакция четырех рассказов, *1–4). В январе–марте 1863 гг. были составлены три дополнительных рассказа (Первоначальная редакция трех дополнительных рассказов, *5–7), представленные в рукописи Опт–б/н, в которые вскоре были внесены исправления и дополнения, в результате чего появилась Распространенная редакция трех дополнительных рассказов (Р*5–7). Затем АТ объединил четыре основных рассказа в Первоначальной редакции и три дополнительных рассказа в Распространенной редакции, разделил текст на параграфы и добавил Содержание, в результате чего была создана Сводная редакция (СР), сохранившаяся в автографе Муз–10952.

16.2. К Первоначальной авторской редакции четырех рассказов восходит I Афонская редакция 0АР), представленная в рукописи Пант–141, а также афонская редакция Михаила (Козлова) (АРМК), текст которой отражен в рукописи Мух–293.
На основе I Афонской редакции была составлена II Афонская редакция (ПАР), представленная в Пант–4959, к которой, в свою очередь, восходит III Афонская редакция (ШАР), содержащаяся в Серг–57, а также в Пант–095 и Пант–4960, являющихся частями одной рукописи. В результате внесения изменений в текст III Афонской редакции была создана IV Афонская редакция (ШАР), представленная в Пант–127 и Пант–273, при сокращении которой появилась Сокращенная афонская редакция (САР), напечатанная в 1882 г. (М–1882).
16.3. К редакции Михаила (Козлова) восходит как Оптинская редакция (ОР), текст которой содержится в Опт–455 и Опт–456, так и исправленный текст, напечатанный игуменом Паисием (Ериным) в Казани (К–1881). Новое издание было подготовлено при участии свт. Феофана Затворника (К–1883), и его текст сразу же был переиздан (К–1884). К изданию 1884 г. восходит парижское издание под редакцией Б. П. Вышеславцева (П–1930) и его переиздание (П–1933).
16.4. Текст Распространенной редакции трех дополнительных рассказов со внесенными в него изменениями был напечатан в 1911 г. (С–1911а, С–1911б), а позднее С–1911б было положено в основу словацкого издания (В–1933).
16.5. В 1948 г. в Париже было опубликовано сводное издание всех семи рассказов, в основу которого были положены второе парижское издание четырех рассказов (П–1933) и словацкое издание трех рассказов (В–1933). Текст П–1948 был воспроизведен в 1979 г. (П–1979) и, с добавлениями, в 1989 г. (П–1989).
16.6. В графической форме взаимоотношение различных редакций представлено на стемме (см. с. 413).

