***
(Черты конкретной метафизики) Часть вторая
ЧАСТЬ ЧЕТВЕРТАЯ. ИМЯ РОДА. (ИСТОРИЯ, РОДОСЛОВИЕ И НАСЛЕДСТВЕННОСТЬ)
ОБ ИСТОРИЧЕСКОМ ПОЗНАНИИ (КОНСПЕКТ ЛЕКЦИЙ)
1. ПОСТАНОВКА ВОПРОСА
1916.VIII.25. Вечер. Сергиев Посад
Мы должны заниматься историей философии. Но если всякое научное познание требует сознательности, в чем его предмет, каковы его задачи, чем характеризуются его своеобразные методы, то наука философская, к каковой, конечно, относится ист<ория> филос<офии>, требует этого усиленно. В чем же и философия, как не в высшей самоосознанности умственной жизни человека?
Предположим, временно, что мы знаем что такое философия и сосредоточим пока свое внимание на слове «история» Ближайший род нашей науки есть история. Наша наука есть историческое познание. И нам естественно спросить себя, освидетельствовать себя, знаем ли мы что такое история?
Что значит знаем? Прежде всего—умеем дать определение. Для определения требуется genus proximum2*. Genus prox<imum) истории будет?.. Судя по тому, что она преподается в этой аудитории, приходится сказать наука. Но так ли это?
2. НАУКА ЕСТЕСТВЕННАЯ
Ответить на последний вопрос по-видимому нетрудно. Взять какую-ниб<удь> науку, уяснить себе ее характерную особенность, как науки, и посмотреть, есть ли эта особенность у истории. Ну, вот, например, химия. Это бесспорно наука. Спрашивается, за что, за какой признак мы называем химию наукой? Посмотрим, чего мы не назовем наукой.— Наука состоит из суждений. Теперь, я высказываю суждение: «Какая ужасная жара! Железо может расплавиться». Наука ли это?—Нет. Потому, скажете вы, что суждение ложно. Ну хорошо, я выскажу другое. «Довольно прохладно». Это суждение истинное. Наука ли это?—Нет.—Почему?—Ну, а такое суждение: «Вода замерзает при 0° Ц»? Или: «Ускорение тела при свободном падении его в пустоте = 981ст/всс»? Это суждения, относящиеся к науке. Почему? Потому что первое не выражает никакого закона, скажете вы, а последующие выражают. Если я говорю: «Какая мутная вода»,—то тут нет закона; если я говорю: «Химически чистая вода есть непроводник электричества»; или «Химически чистая вода ядовита»,—то тут выражаются законы. Что же такое закон? Это то, что вообще, не в данном случае, не здесь и теперь, а всегда и везде. Закон—это неизменное в потоке времени и себе равное во всех местах пространства. Это—суждение всеобщее и необходимое, по терминологии Канта. Итак, мы, кажется, открыли тот признак, по которому химия есть наука: она высказывает истины общезначимые, т. е. такие, содержанием которых служит всеобщность. Всеобщность... а не... а не единичность. Следовательно, наука обобщает, генерализирует (generalis—общий) и тем дает суждения, которые относятся не к одному случаю, а ко всем подобным случаям.
3. ЗАКОН
Научное суждение гласит о том, что имеет место всегда и везде. Но ее «всегда и везде», хоть и остаются наречиями времени и места, стоят к времени и к пространству в своеобразном отношении: «всегда» не значит—в каждый миг, «везде» не значит—в каждой точке пространства. «Всегда и везде за причиною А следует действие а; это положение утверждает лишь, что за А неизменно, не только в данном месте и в данное время, но где бы и когда А ни случилось, следует а; но оно не говорит о том, где и когда осуществляется А. Его «вечный» характер с частостью осуществления его в конкретных случаях не имеет ничего общего. Повторяется ли в действительности то стечение обстоятельств, которое мы означаем через А, часто или редко, на связи между А и а это не отражается. Пусть А в течение тысячелетий встретится лишь один раз; пусть даже оно не встретится ни разу; связь его с а как была, так и останется «вечной» (ср. Naville—La notion du historique, p. 681—682). «Было, μ. б., время, когда не существовало на свете воды, наверное было время, когда не существовало многих из тех веществ, что ныне продаются в аптеках. Возможно, что опять настанет время, когда не будет существовать ни воды, ни антипирина» (Naville, Nouvelle classification, p. 79) 3. Но от этого логический характер законов химических соединений не изменяется; вечные свойства Н20 не страдают от того, что самое соединение Н20 не вечно и не вездесуще» (Чупрову Очерки по теор<ии> статист<ики>, стр. 83—84) 4. Этато повсемественная и повсевременная связь А и а называется законом, νομος. Химия, физика, биология и т. д., и т. д. начинаются как науки лишь с установления законов. Это бесспорно.
4. ИСТОРИЯ ФИЛОСОФИИ
Спросим теперь себя: можем ли мы, занимаясь историей философии, указать законы, применимые всюду и всегда? Др<угими> сл<овами>, обобщаем ли мы исторические явления?
Вот, напр<имер>, мы будем заниматься новой и новейшей философией. Что будет составлять нашу задачу? Понять философские системы, их внутреннюю связность, их связь между собою; показать, как в системе отразилась личность творца ее; выяснить, в чем именно влияние окружающей среды на данного мыслителя; показать, как преобразовалось известное понятие у одного философа в соответственное понятие у другого. Будут ли тут законы? Поясним свои намерения примером.
Мы, напр<имер>, покажем, как декартовские конечные субстанции (протяжение и мышление), сотворенные Субстанцией Бесконечной, превратились в natura naturata Спинозы, являющую natura naturans5* у него же, и стали из субстанций атрибутами—мышления и протяжения. Как, далее, в философии Шеллинга они превратились в начало субъективное и начало объективное, a natura naturans—в Абсолютное безразличие их обоих. Или можно было бы проследить, как[2] чувственность и рассудок у Канта преобразились в мужское и женское начала у Вейнингера или в инстинкт и в интеллект у Бергсона и т. д. и т. д. Или мы увидим, как Фихте, примкнув к кантовскому понятию о трансцендентальной апперцепции, делает его началом собственной системы и развивает новое понятие об абсолютном субъекте. И т. д. и т. д. В этих и тому подобных исследованиях будут заключаться наши занятия, да и вообще в этом заключаются у историков философии.
5. ЕДИНИЧНОСТЬ ИСТОРИЧЕСКОГО
Итак, будет ли тут открыт какой-нибудь закон? От ответа на этот вопрос, по-видимому, и зависит ответ на вопрос, будет ли наша история философии, как и вообще всякая история, наукой.—Вглядитесь, что мы надеемся изучить, понять, объяснить: какую сторону философии Канта развил Фихте, как связаны между собой Спиноза и Декарт, в чем сходство Бергсона и Вейнингера и чем объясняется это сходство. Обратите внимание, что мы употребляем тут имена собственные. Когда мы говорим в химии о свойствах воды, то речь идет о воде вообще. Когда мы говорим в истории о Канте, то речь идет не о Канте вообще, ибо нет «канта» (с малой буквы), а именно о «Канте» (с большой буквы), о единственном, и притом не случайно единственном, как, напр<имер>, археоптерикс pithecantropus erectus в палеонтологии, экземпляре, примере, а о самозамкнутой, неповторимой единице. Смысл воды для химии—в том, поскольку она не эта вода, а вообще вода, вода, а не Вода; смысл Канта для истории философии—в том, что он этот, а не вообще, Кант, единственный, Кант, а не кант. Изучая воду, мы от данного количества ее распространяемся мыслью по всей вселенной, изучая Канта, мы от всей, б. м., вселенной собираемся вниманием на Канте. А т. к. закон—именно в расширении, в обобщении, в генерализации, то здесь, где мы, напротив, индивидуализируем, сужаемся, закрепляемся мыслью на единичном—нет никакого закона.
6. ЗАКОН В ИСТОРИЧЕСКОМ
Я сказал «Нет никакого закона». И сказал, вероятно, подумали вы, поспешно. И по-своему вы правы. Конечно, в Канте, как и во всякой исторической личности, как и во всяк<ом> историч<еском> явлении, есть закономерность, есть подчиненность закону. Но вот именно она-то, поскольку есть, не интересует историка.
Поясню примером. Кант, несомненно, подчинен законам физиологии. Но изучение их—дело физиолога. Но физиологу нечего изучать их именно на Канте, когда он может их с таким же успехом изучать на любом экземпляре рода человеческого. Физиологические законы действуют в Канте, но в них нет ничего характерного для Канта, ничего кантовского.
Далее, Кант подчинен законам психологии. Опять те же рассуждения. Закон Вебера—Фехнера, напр<имер>, памяти и забвения. <2 нрзб.>) Механика. Ускорение Канта, брошенного с Пизанской наклонной башни, равнялось бы тем же 981 ст/зес, как и любого камня; но что тут значительного для историка ф<илософи)и?
Социология. Политическая экономия.
Все это можно было бы изучать и на Канте. Но не стоило бы тревожить великого человека, чтобы узнать то, что всеобще и необходимо, в чем он, следовательно),
меж детей ничтожных мира,
быть может, всех ничтожней он 6.
При изучении Канта нас интересует кантовскос, ему одному свойственное, явившееся в определенном) месте и в опред<еленный> момент истор<ическое> событие, более не повторявшееся и не могущее повториться, сам Кант в его особливости и его, опять-таки, неповторимые, исключительные, единичные отношения к другим людям, ко всей истории, к миру, его связи с бытием, все запечатленные его единственностью, а не связи вообще или отношения вообще. Ifre же тут закон?
Обратите внимание. Если бы мы глубочайшим образом познали личность Канта, поняли связь его отдельных мыслей, желаний, настроений, установили влияние на них его воспитания, знакомств, жизненных обстоятельств; если бы мы определили точнейшим, исчерпывающим образом все влияния, произведенные Кантом на дальнейшую историю философии, то мы считали бы свою задачу изучения всецело достигнутой. Это бесспорно. Но столь же бесспорно и то, что никакого закона мы тут бы не получили, а если бы и получили невзначай, то он, тем самым, не был бы характерен для Канта, как Канта, т. е. не был бы предметом исторического знания. То влияние, которое испытал от Канта Фихте, есть именно влияние Канта на Фихте, а не вообще кого-то на вообще кого-то. То, что получил от Канта Фихте, объясняется из личностей того и другого. Но вне их личностей это объяснение не имеет никакого смысла. Другие философы восприняли от Канта иное и преломили его философию по-иному. Фихте воспринял особ<енно> живо учение о трансцендентальной) апперцепции, Шопенгауэр—об иллюзорности мира, Маймон—о вещи в себе, 1Ъене Вронский—об абсолютной непоколебимости априорного знания, Гёльмгольц—физиологический идеализм и т. д. и т. д. Каждое из этих «влияний» Канта глубоко значительно для историка, но ни одно из них не есть закон. Каждое из влияний единичного на единичное самоё есть единичное. И все они для нас личности— а не особи, единственные—а не примеры всеобщего, монады— а не экземпляры. Итак, в истории, как таковой, нет речи о законах, ибо нет речи о всеобщем.
еватель и т. д. Дружба Шиллера и Гёте интересует нас как таковая, а не как частный случай дружбы вообще. Значительность исторического—именно в его неповторяемости, а не в том, что обще ему со всем другим. И это понятно. Если бы в Канте мы хотели видеть то, что свойственно всякому профессору) философии, то не было бы нужды обращаться к Канту именно. Но, обращаясь именно к нему, мы тем сам<ым> показываем, обнаруживаем, что интересуемся им самим, тем, что кроме Канта нигде и никогда не может быть познано. Я сказал «нигде и никогда». Тут вы слышите прямое противопоставление «везде и всегда» закона. Точно так же, как в этом сужении внимания на единственном вы видели противоположность расширению внимания в обобщении. Итак
8. РЕЗЮМЕ
История имеет предметом своим не законы, а единичное; она не обобщает, а обособляет—не генерализирует, а индивидуализирует. Другими словами, она имеет своими характерными признаками нечто противоположное признакам таких бесспорных наук, как химия. И следовательно, для нас возникает естественная) необходимость ответить на вопрос: да наука ли она? И, если поставить этот вопрос шире, что такое история?
9. НАУКОСЛОВИЕ
Тут мы наталкиваемся на парадокс. Как может быть, что история, это знание по преимуществу, если судить по ее этимону (ιστορέω—от корня ιστ—ιδ—οίδα)7*, это древнейшее знание—подвергается сомнению, наука ли она? Можно сомневаться, пожалуй, достигла <ли> история прочных результатов? Можно надеяться, что будущее откроет закономерности, о которых не знает прежняя история. Может быть, это хотим мы сказать нашим сомнением?—Нет. История не то что не имеет знания законов, но она не хочет и не предполагает его иметь. Внимание ее направлено в иную сторону. История принципиально отвертывается от закономерностей. Да и потому столь же принципиально ставим мы вопрос, наука ли история — теперь и всегда, в существе дела.
Но, опять, если история не наука, то, следовательно, и историки—не ученые. Неужели Моммзена, Ранке, Соловьева и т. д. мы исключим из числа ученых? Не похоже ли это на приведение к абсурду наших рассуждений? Может быть, это странно. Но и рассуждения наши тоже прочны—они не наши—их подтвердит любой историк. Следовательно, мы попадаем в апорию. С одной стороны, наукою признается та деятельность человеческого ума, которая имеет дело с законами, а история с ними дела не имеет, и, следовательно, не есть наука. С другой стороны, Ранке, Моммзен, Ключевский и т. д. суть ученые; учеными называются люди, разрабатывающие науку; но Ранке, Моммзен и т. д., как ученые, занимались историей, и, следовательно), история—наука.
В чем же дело? Чтобы разрешить эту апорию, надо сделать проблемою самое историческое познание и войти в обсуждение процессов исторического познания. Это будет логическое введение в изучение исторического познания—часть наукословия[3] (Wissenschaftslehre) или общей теорией науки, логики науки.
Итак, наш вопрос будет гласить:
10. КАК ВОЗМОЖНА ИСТОРИЯ?
Или распространеннее: если история есть факт в составе нашего globus intellectualis 8. то какова должна быть природа исторического познания, в частности, и познания вообще, чтобы этот факт был возможен?
11. РАЗЪЯСНЕНИЕ ПРЕДЫДУЩЕГО НА ПРИМЕРЕ
Яблоко Ньютона. 1666 г. Сэр Ис. Ньютон 5 (6?) янв. 1643, f31 мар<та> 1727 н. е., сын небогат<ого) землевладельца в Вульсторпе в Линкольншире, умершего вскоре после женитьбы. Недонош<енный> млад<енец>.
В школе в 1рантэме с 12 по 16 л., учился плохо, слабый, постоянно задумывался, религиозен. В 1660 неподготовлен<ый> пост<упил> в Кембридж. Занимался под руководством) Барроу. 1669—Барроу отказал<ся> от кафедры в пользу Ньютона. 1670—в Кор<олевском) Об<ществе> ок<оло> этого времени флюксионное исчисление. Занимал 30 л<ет> кафедру в Кембр<идже). В 1695 по предложению ученика, лорда Монтегю, гр<афа> Галифакса, смотритель монетного двора. 1703—переселился в Лондон и избирался президентом Королевского) Об<щества>. 1705—sir (дворянство). 1725—воспал<ение) легких. Скончался 31 марта 1727 г. Толкование) на Даниила и Апокалипсис). Пожар в кабинете. Нравственный) харак<тер>. Оптика. Телескоп...
Яблоко. Это, здесь... отсюда 2 ряда исследований): естественнонаучные) и истор<ические). 1-я точка зрения. Яблоко яблоком, но не в нем дело, а в формуле
2-я, историческая) точка зрения. Если важна формула, то кольми паче важен сам Ньютон, который дал эту формулу и многое другое. Формула важна по значению, да. Но ведь появилась она именно в 1666 г., в определенный) день, час и мин<уту>, и, следовательно), этот определенный) день, час и мин<ута> и это определ<енное> яблоко как-то даже важнее формулы, им порожденной. И вот нарастали на одном яблоке, под разными углами зрения рассматриваемом, 2 цели исследования. В одном оно делается яблоком вообще[4].

12. ПРИМЕР ИСТОРИЧЕСКОГО ПОЗНАНИЯ
Особенность славянофильской философии: отсутствие твердого начала. Все «по знакомству» — в филос<оФии)> в праве, в церкви, всюду. Почему? Особенность распространения — в замкнут<ом> круге.—Почему? Родня. [Таблица.]9* Тут все единично. Славянофилы—как группа, единственная), неповторимая. Говорят о неославяноф<илах>, но это совсем особая группа. Лицо каждого. Родствен<ные> связи каждого покоятся на род<ственной> связи других... Все это глубоко интересно нам. Но, м. б., надо искать законов? Ну, открываем, напр<имер), что законы ассоциаций у славянофил<ов> были такие же, как у западников. Что тут интересного? Элементы психол<огической) жизни такие же. Но дело не в том, что они такие же, а в их своеобразном сочетании, в их своеобразном отношении к данн<ому> месту и времени и в неповторяемости этого сочетания.
В этом все дело, но это—не закон.
13. ДЕЛЕНИЕ НАУК
Классификация Конта. Требование закона, как conditio sine qua поп10* науки, наиболее ярко выступает, как вы увидите, у Конта. Наука—способность предвидеть («savoir pour prevoir») п. но для предвидения требуется знание законов, и посему наука лишь настолько наука, насколько она знает законы, т. е. насколько она обобщает. Степень абстракции есть степень научности.
Шесть «sciences fondamentales»—
Математика -> Астрономия Физика -> Химия -> Биология Социология.
Где же история? История лишь постольку наука, поскольку она социологична. Но социологические законы—напр<имер>, законы статистики. Число рождений и смертности, бракосочетаний и бракорасторжений, перевес рождаемости девочек[5] над мальчиками.
В 1899 43 иностр<анца> сочетались зак<онным> бр<аком> с горожанками г. Берлина—Чупров, 247—8.
...число писем с ненаписанными адресами, без марок и т. д. и т. п.
Это монотонная сторона истории, ее вечное бывает. Без этого «бывает» не могло бы быть общественной) жизни: земство устраив<ает> сеть школ. Если бы число учащихся было резко изменчиво, то вместо школ надо бы организовать[6] летучие отряды. Торговцы пропотрошат гусей и окороки к Рождеству... Но что тут важного для истории? Статистика важная вещь, но концептуально все, что она гов<орит>, можно предвидеть. Ну конечно, в Китае мандарины получали палками. Нетрудно предвидеть это a priori, подобно тому, как нетрудно предвидеть a priori <нрзб. 11). А если нет. На то скажут—есть особые причины, новое, небывалое, прирост бытия. Итак, смысл монотонной стороны истории—в том, что когда нет ни особ<ых> причин, ни особ<ых> условий, когда все и всё остается постарому, то и все делается по-старому. Вот и все.
14. НОВОЕ, КАК СОДЕРЖАНИЕ ИСТОРИИ
1916.VIII.26.Hoчь.Сергиев Посад
Мы говорим, что все эти закономерности есть и естественно ожидаются постольку, поскольку все остается по-старому, поскольку общество, как целое, не меняется. А поскольку меняется, постольку не остается по-старому, поскольку внутренно движется,—эти законы текут, отменяются, исчезают. Это похоже на то, как если бы ледяное царство под живым лучом солнца стало таять и освободило к движению скованные дотоле льдами живые существа.
Скажем определеннее. Общество подчиняется законам статистики и социологии постольку, поскольку оно прозябает, а не живет. Другими словами, поскольку нет истории, а есть быт. Но лишь наступает история, поскольку наступает история, где наступает история—и тогда, и постольку, и там отменяются эти мертвые закономерности. Поясню примером. В 1910-м году и в 1911<-м> г. число мужей, убивших в пьяном виде жен, было, конечно, приблизительно одинаково, и неумеренный поклонник статистики сказал бы: вот фатальные законы чисел. Но ведь в питии тут не было истории. В 1911 г. пили так же, как и в 1910<-м>. Но в 1916-м году это число, несомненно, совсем иное. «Фатальная» закономерность преодолена. Почему? Да потому, что в питии было новое, стали пить меньше, да и война—мужчины на фронте. Закономерность была, но закономерность не истории, а отсутствия истории. А как только начинается история, как <только> жизнь приходит в движение, как <только> проявляет себя исторический процесс, так нет закономерности в той области, в которой есть историческое, новое. История и имеет дело с этим новым, с этим движением, ибо предмет истории—процесс, а не застой, рост, а не неподвижность, жизнь, а не смерть.
15. ΕΡΓΟΝ И ΕΝΕΡΓΕΙΑ12
Итак, мы подходим к новому делению объектов науки: к объектам неподвижным, мертвым, и объектам живущим, движущимся. В одном случае мы имеем дело с раз навсегда застывшим бытием, а в другом—с бытием в его процессе, во внутреннем напряжении, в росте. Воспользовавшись терминологией Аристотеля, мы скажем: в одном случае мы имеем дело с έργον, в другом—с ενέργεια. Камень есть έργον, но вдохновение поэта—не есть έργον, оно—живой процесс, оно— ενέργεια. Камень понимаем мы как semper idem, как всегда себе равный; вдохновение же поэта—как явление новых образов, новых прозрений, новых восприятий. Камень, перестающий быть тем, что есть он, был бы для науки, его изучающей, бессмыслицей. (Беру все эти понятия пока приблизительно.) Поэт, твердящий азы и открывающий всем давно известное—в своем роде был бы тоже бессмыслицей. Поэт, чтобы быть поэтом, должен непрестанно творить, давать новое; камень, чтобы быть камнем, должен пребывать все тем же. Один— ενέργεια, другой—έργον. Разумеется, и в поэте может быть остановка, и камень может измениться. Но ведь постольку и поэт—не поэт, и камень—не камень, не твердое тело. Разумеется, во всякой реальности есть и момент έργον, и момент ενέργεια. Поскольку поэт дает нов<ое> — он поэт, а поскольку камень потек — он не камень. Но по преимуществу одно есть έργον, а другое—ενέργεια. И кроме того, одна наука хочет заниматься стороною неподвижности, а другая—внутреннею жизнью.
Но Вы, м<ожет> б<ыть>, скажете: «Да разве механика, напр<имер>, не занимается движением?—занимается, но движекием, которое не дает ничего нового, выходящего за пределы того, что мы заранее о нем знаем—того, что содержится о нем в законе его. Да, это движение, но не приводящее с собою в действительность ничего неожиданного, ничего заранее неучитываемого; онтологически оно не есть движение... Планета, движущаяся по эллипсу, так и движется по эллипсу, не проявляя ничего неожиданного, ничего творческого. Напротив, жизнь есть непрерывное творчество, непрерывное преодоление неподвижного, непрерывное вдохновение, непрерывное откровение—нового, не бывшего, « + » бытия, прирост, прибыль, нарастание...
16. ΕΡΓΟΝ И ΝΟΜΟΣ, ΕΝΕΡΓΕΙΑ И ΙΔΙΟΝ
Отсюда понятно, что исходною точкою при изучении бытия неподвижного должно быть такое έργον, которое есть έργον κατ' εξοχήν—по преимуществу, т. е. έργον неподвижное, неизменное, застывшее, себе равное по преимуществу. Что же это за έργον? Это—твердое тело. ТЬердое тело и есть преимущественный объект исследования науки о бытии неподвижном. Анализ естествознания показывает, что естественнонаучное исследование всецело опирается на понятия и постулаты существования твердого тела и, если угодно, этим исчерпывается, ибо вся дальнейшая задача—понять весь мир, всю действительность, как объяснимую из этого понятия. Да, механика и есть центральная дисциплина естествознания, и механикой все должно быть объясняемо. Всякое иное объяснение так или иначе отрицает механику, отрицает абсолютность, неизменность твердого тела и тем потрясает самый принцип неподвижности. Тогда нельзя сказать, что нет ничего нового. Тогда нельзя действительность заключать в заранее очерченные рамки. Тогда действительность начинает течь: πάντα ρείТогда взрывается жизнь. Тогда рушатся препоны движению. Тогда начинается история. Понятие έργον уступает место понятию ένέργεια— хотя это не та энергия (в сущности έργον), о которой говорит физика (энергетика), а энергия в древнем смысле слова. Итак, у нас начинает намечаться—протягивается—какая-то ниточка между установленным прежде противоположением общего и единичного с теперь установленным противоположением έργον—ένέργεια. Неподвижному, заранее начертанному закону может подлежать, очевидно, лишь то, что само в себе есть неподвижно, неизменно, заранее начертано. Пусть оно не кажется сразу же таковым. Пусть оно кажется подвижным и разнообразным. Но мы знаем, что если оно подлежит этому νόμος, то тем самым оно, в своих элементах, в своих истинно сущих моментах бытия, есть нечто неподвижное, έργον. И наоборот, единичным и потому неповторимым может быть то, что не имеет в себе неподвижности, твердого начала, что есть вечно новое—ενέργεια. Позвольте сказать это огрубленно. То, о чем можно предвидеть, очевидно, уже заранее, в существе дела есть то, что о нем можно предвидеть, т. е. оно не явит ничего воистину нового. А следовательно, оно — одно из многих, предвидимых, друг другу тождественных экземпляров, построенных по одной модели. Закон, всеобщность, как содержание предвидимого, есть в сущности то твердое, или твердого комбинация, которая видится в кажущемся изменчивым. Напротив, то, что живет, что творится и творит—что являет новое—оно непредвидимо. Оно просто есть, но не подлежит высказыванию о себе заранее, т. е. вообще, а констатируется лишь в своей наличности, в частности. Оно не «вообще», а «в частности» — единичное. Но если оно воистину творит новое, то в нем нет полной твердости. Оно—ενέργεια.
Живой процесс есть то, что неповторяемо—именно потому, что он живой. И если бы его повторить, то было бы уже не творение нового, а повторение старого, бывшего,—это было бы έργον. Ведь повторяемое имеет модель, и эта модель—в нем, т. е. твердое начало, έργον. Следовательно), поскольку что повторяемое, постольку оно обще и твердо.
И если твердое тело есть предел έργον и истинный тип его, то духовная жизнь есть предел ενέργεια и истинный ее тип.
17. ВЕЩЬ И ЛИЧНОСТЬ
Общее и единичное; έργον и ενέργεια; твердое тело и духовная жизнь—вот полюсы нашего понимания бытия, и между этими полюсами располагаются все промежуточные ступени. Эти полюсы могут быть означены еще иными терминами; вещь и личность—наиболее важные. Вещь всегда есть некоторое вообще: вам все равно, какой стакан воды выпить, тот или этот, лишь бы это была вода. Личность же всегда в частности: вам вовсе не все равно, кого назвать своим отцом или своим сыном; определенное, единственное, неповторимое лицо есть Ваш отец; определенное, неповторимое, единственное) лицо есть Ваш сын. И Ваши отношения к стакану воды — отношения вообще, а отношения к отцу или к сыну — отношения единственные. Разумеется, и к стакану воды можно относиться как к лицу, как к единственному: это и называется идолопоклонством. И к отцу можно отнестись как к одному из многих — как <к> средству получить какое-нибудь «вообще», напр<имер> стакан воды. Это и называется безнравственностью. Когда Вы в вещи — вообще—видите единственность или в единственности—лице—вообще— Вы извращаете порядок естества, Вы грешите против бытия. Одно глубоко связано с другим. Позвольте сделать уклонение в сторону, чтобы ярче пояснить вам мою мысль.
18. <50-Е ЗАЧАЛО ПОСЛАНИЯ К РИМЛЯНАМ. РИМ. 1, 18—27>
Посмотрите 50-е (Й) зачало послания к Римл. (Рим. 1, 18— 27). Прочесть.
Стих 18.1нев... «Содержащих истину в неправде». Истина— бытие; неправда—извращенный порядок бытия, искажение божественного порядка бытия.
Стих 19. Почему? Истинный порядок бытия—виден. Какой? Единичное—личность—Личность в ее законченном и окончательном) смысле—Бог—в творениях, вещах—видим. Истинный) порядок в том и заключается, чтобы в вещах— Εργα—видеть ένέργεια, исходн<ый) пункт которых—δύναμις. Это явно. Но (21) язычники видели Бога—Личность—как Личность, и вещи—как вещи, но не поставили в должное отношение Лицо к вещам—ένέργεια к εργα—т. е. тем не прославили Бога. Язычники не установили в своем уме истин<ного) отношения бытия, и от этого в них произошло помрачение, и они запутались.
Славу Бога они поняли не как личную деятельность, а как вещи, как εργα. Лицо абсолютное подменили вещью. Действительность перестала быть прозрачной—она помутнела, огрубела, оплотнилась. И тогда они перестали понимать и вторичные лица—человеческие—и стали их воспринимать как вещи—отсюда чувственность. Но естественная чувственность, как предустановленная, не обнаруживала бы извращенности сознания. Потому у них чувственность противоестественная—безумная.
19. ПРИРОДА И КУЛЬТУРА
Итак, задача истории понять энергию как энергию. Но на земле самым ярким выразителем энергии является лицо человеческое. Лицо человеческое и есть предмет истории, и все с ним и ради него и из него совершающееся, в противоположность совокупности вещей, природе.
Но в чем же проявляется человеческая личность? Что служит характерным выявлением человечности? Если природою мы называем совокупность вещей, εργα, то совокупность энергий называем мы культурой. Науки о законах суть науки о природе, или естестве—естественные.
Науки об единичном суть науки о культуре, или о человеческом духе—или гуманитарные.
Для тех и других Виндельбанд и Риккерт предлагают названия, у нас усвоенные гл<авным> обр<азом> Чупровым: науки номографические,—т. е. описывающие законы, и науки идиографические,—т. е. описывающие единичное, τά ΐδια. М<ожет> б<ыть>, и не вполне точно, но противоположениенауки о духе = науки о культуре=науки о человеке; и науки о природе=науки естественные[7] совпадает с противоположением:
науки идиографические и науки номографические.
Если угодно, сюда можно добавить еще противоположение
науки о лице—науки о вещи.
20. ОБЪЕКТЫ КУЛЬТУРЫ И ОБЪЕКТЫ ПРИРОДЫ
Но как различить объекты природы от объектов культуры? Начнем с простейшего случая.
Иду в лес, собираю землянику (объект природы).
Иду в сад, собираю совершенно такую же землянику
(объект культуры).
В чем разница? Лес мы считаем объектом природы, сад— объектом культуры. Пусть. Но ведь земляника там и тут, как мы сказали, одна и та же. Береза, посаженная в саду, и береза, растущая в лесу,—та же береза. Почему же одну мы почитаем за объект культуры, а другую—за объект природы? Если береза—та же, то, очевидно, <дело> не в березе, как таковой, а в отношении ее к чему-то. Да. Но к чему? К какому-то общему фону—к целому. Это выражается словами: «посаженная», «растущая». В одном случае мы говорим о березе, выросшей помимо воли и намерения человека. Во втором—сообразно воле его и намерению. То отношение, о котором спрашиваем мы, есть отношение к человеку, и, следовательно, не береза, как таковая, есть объект культуры, а труд человека делает ее таковой. Труд ли? Если человек много трудился, напр<имер> строя окопы, и на взрыхленной почве, на труде человека выросла береза, то она не будет все же объектом культуры. Не в труде дело, а в цели его. Другими словами, ставящая себе цели, целеполагающая Воля человека делает из объекта природы объект культуры. Итак, культура—не в вещах как таковых, а в своеобразно преломляющейся по поводу них воле человека, чувствах человека и его <нрзб. 1) целях. Совокупность же волевых устремлений и целей их характеризует лицо.
20а. (ЕДИНИЧНОЕ И ОБЩЕЕ)
Мы сказали[8], что культура определяется целеполатающею деятельностью человека. И тут для нас открывается ответ на поставленный ранее парадокс. Связность культуры как царства целей. Отсюда единство—то, что заменяет закономерность. Культура—целое, целостное. Отсюда понятно, что в ней и должно быть все единично и <нрзб. 2) было бы целостным. Единичное, служащее цели, есть тип. Оно для нас назидает целеположения.
Мы говорили, что предметом истории служит единичное, а не общее. Но единичных беспредельно много. Выходит ли, что беспредельно много отдельных предметов и, следовательно,— беспредельно много отдельных историй? Нет, ибо единичные проявления воли отдельного лица органически объединяются в целостности самого лица и могут быть поняты, через единство лица, в своем единстве, хотя это единство совсем не есть общность, а есть живое единство, само опять-таки единичное, само представляющее единицу высшего порядка. Слезы и улыбки, радость и горе, грехи и подвиги отдельного человека не «похожи» друг на друга и не объединяются ни в каком «вообще»; но они не суть простое неупорядоченное, необъединенное, некоординированное множество, а суть именно энергии одного лица, суть едино в лице, и в них, в этих многовидных энергиях, познается единая δύναμις15*, единая духовная мощь лица.
Цели концентрируются в высшей цели, и будучи связаны между собою, цели образуют единый организм целей, высшее единство целей, царство целей, возглавляемое Целью всех целей, Богом. Хотя и занятая единичным, история не распыляется в беспредельности своих предметов, ибо культура как осуществление царства целей, сама образует единство и сама есть единый объект целей,—по крайней мере в принципе.
Самые противоречия и антиномии культуры, столкновения, борьба, вражда, с достаточно высокой точки зрения, может быть телеологичной, может быть осуществлением заданий высших лиц или Высочайшего Лица (ср. слова Апостола об ослеплении иудеев и неверии язычников), и то, что кажется снизу ненужным, оказывается необходимым, ибо совершеннейше осуществляет высшую задачу Культуры. Общности (схожести) природы через закономерность соответствует живое единство культуры через целестремительность.
Науки о культуре объединены не только не меньше, но даже гораздо глубже, чем науки о природе.
21. ПОСТОЯНСТВО ПРИРОДЫ И ЖИЗНЬ КУЛЬТУРЫ
Но тут, как и следовало ожидать, замечается глубокая разница. Науки о природе, как сказано, говорят о том, что вообще, т. е. о том, что везде и всегда бывает и, следовательно, в принципе исключает какое-либо творчество, новое. Отсюда понятна теснейшая связь их с механистическим мировоззрением, с пониманием природы, как механизма, извечно проделывающего свой раз навсегда установленный круговорот.
Идея вечного повторения, цикличности мира, парамнезия 16. свойственная древним, развитая Эпикуром и вновь с жаром открытая Фр. Ницше17*,—тоскливая идея о мире, как о толчее повторяющихся и в себя возвращающихся процессов существенно связана с естественнонаучным миропониманием и затаенно она непременно подразумевается во всяком научном понимании мира, т. е. желающем говорить о бывании, а не о единичном бытии. Правда, 2-й закон термодинамики говорит, как будто, о противном, т. е. о неповторимости мировой истории. Но[9] 1-й закон термодинамики, т. е. та первооснова современного естественнонаучного) миропонимания, которая утверждает неизменность мирового запаса энергии, м<ожет> б<ыть> наиболее ярко выражает все ту же мысль о природе, как о неподвижности. Количество энергии в мире постоянно—это значит: «Какие бы ни происходили передвижения и перераспределения мировой энергии; как бы ни были многообразны и неожиданны процессы в мире; какими бы новыми и несводимыми к общему закону ни казались явления природы—на самом деле ничего нового, ничего неожиданного, ничего многообразного нет: все подчинено одному закону неизменности, все заранее учтено и рассчитано, во всем сказывается одно великое вообще—что нет многого, нет нового, нет разнообразного, нет в природе творчества. Природа есть постоянство и неизменность—вот основной смысл естественнонаучного миропонимания.
Напротив, науки о культуре говорят о том, что — в частности, т. е. о том, что никогда и нигде не повторяется и, следовательно, в принципе исключает возможность подвести себя под общий закон. Отсюда понятна связь, теснейший союз наук исторических с телеологией, с изнутри развивающимся процессом достижения целей, вечно свежим, всегда новым. Ни один момент процесса культуры не может быть заменен другим, все они ценны, все неустранимы. Жизнь духа всегда идет к новому, не потому, что новая вещь лучше старой вещи, а потому, что для деятельности быть новой—это и значит быть, а быть неподвижной — это значит быть бездеятельной — не быть вовсе. Для наук о культуре все своеобразно, и, если исследователь не видит своеобразия исторических явлений и тем более лиц,—это значит, что он не умеет овладеть предметом своего исследования. И напротив, ухватить своеобразие явления—это и значит понять его. Итак:
природа бывает, а человек живет.
22. ОСНОВНЫЕ КАТЕГОРИИ ЕСТЕСТВОЗНАНИЯ И КУЛЬТУРОЗНАНИЯ
Общее и единичное; неизменность и движение[10]; έργον и ενέργεια; вещь и лицо; природа и культура—таковы основные диалектически выведенные определения предметов естествознания и культуроведения. Противоположность этих определений ведет за собою и противоположность наук, изучающих эти предметы. Но сами в себе науки эти целостны: по единству соответственного предмета. Чем же объединяются самые предметы? Предмет естествознания, природа, есть связь единой необходимости, в себя замкнутой; культура есть организация единой телеологии. Но единство телеологии означает, что царство целей организовано, т. е. что низшие цели подчинены высшим, те—еще более высоким и т. д. Цели идут в восходящем порядке, т. е. образуют единую иерархию целей. Единичное, будучи таковым, не исключает из себя все прочее, но, напротив, включает—чрез свое отношение к цели. Следовательно, единичное не отъединено от всего, но со всем связано. Пояснением этой мысли мы сейчас и займемся.
Мы рождены для вдохновения,
для звуков сладких и молитв 8.
Вот сторона культуры, по-видимому самодовлеющая и желающая быть самодовлеющей. Но она, единством целей, связана со всею техникою, с бытом... Для осуществления молитв нужны храмы, напр<имер>, а для них—архитектура, т. е. вся организация знания, художники, т. е. вся организация искусства, для художников же—химики, готовящие краски, горные промыслы, добывающие красящие вещества из недр земли, заводы, их перерабатывающие, плантации, доставляющие масло, сельские хозяева, дающие пшеницу и вино, стальные заводы, доставляющие земледельцам орудия для обработки поля, и т. д. и т. д. Каждый объект культуры предполагает тысячи других, те—опять других и т. д. Бесконечно многообразная ткань культуры оказывается связанной с таким чуждым, повидимому, жизни фактором, как молитва. Да и то, мы взяли ее со стороны внешней. А возьмите со стороны внутренней. Каждое слово молитвы подразумевает существование всей суммы догматических понятий; исторически это значит, что включается сюда все прошлое церковной жизни и более—вообще религиозной жизни человечества. В наших молитвах вы увидите термины философии, образы поэзии, идеи, отзвуки которых находим в тысячелетиях... Каждая ниточка культуры подразумевает всю культуру, как среду, вне которой она не может быть. Но, скажете, может быть, техническая культура не так связана с ее целым. Посмотрим. Возьмем... ну хоть этот карандаш. Надо добыть для него графит. Для этого необходимы геологические познания. Для них необходима вера в единство законов природы. А исторически она есть порождение христианства.— «Как это ни странно,—гов(орит) дю Буа Реймон человек, отнюдь не расположенный к христианству,—но надо сознаться, что исторически современное естествознание обязано своим возникновением хр<истианст)ву. А раз христианство, то по меньшей мере Евангелие. Его надо было написать, его надо было «проповедать всей твари»...20* Чтобы было это возможно, необходимо было все устройство церковной жизни. А для этого нужны были идеи философии и т. д., нужен был язык, позволяющий с точностью выразить догматы учения Церкви и канонические ее нормы... Нужна вся организация Римской империи, чтобы облегчить проповедь Евангелия,—дороги, корабельное дело... Далее, нужна математика. Нужно развитие эстетических понятий. Нужна грамота... А сколько к ней идет—об этом говорить можно неск<олько> лет.
Итак, в культуре, как и в природе[11]. все связано, все сплетено во единую ткань. Это—так; но остановиться на этом пункте нашего исследования—это значило бы уничтожить возможность и, главное, необходимость науки, как естественной, так и исторической: если культура, как и природа, представляет собою однородную («гомогенную», как говорят) среду, не имеющую собственного строения, то очевидно, что расчленение ее было бы не соответствующим существу предмета и, следовательно, ложным. Но наука и состоит в расчленении своего материала с тем, чтобы понять его строение. Итак, факт науки, как естественной, так и исторической, показывает, что есть и какое-то расчленение соответственных предметов, а, следовательно, есть и те приемы, которыми это расчленение достигается.— Какие же?
23. ПРИЧИННЫЕ РЯДЫ В ЕСТЕСТВОЗНАНИИ И ГЕНЕАЛОГИЧЕСКИЕ—В ИСТОРИИ
Природа есть единое связное целое. Но расчленим ее на вещи, и вещи суть точки опоры в дальнейшем исследовании. В гладкой однородности не было бы за что, т<ак> ск<азать>, зацепиться уму и, не будучи в состоянии остановиться на чемнибудь) определенном, он скользил бы по природе... Мысль— зеркальное отражение воли. Бергсон. Психоанализ. Задержка свободы воления есть условие мысли. Мысль—эквивалент воления. Если мы идем по гладкой дороге, мы не думаем о ней, думать же начинаем тогда, когда спотыкаемся. В этом смысле м<ожно> сказ<ать>, что этикой занимаются только люди, не очень-то сами этичные. Расчлененность природы на вещи есть условие мысли о природе. Но тогда, значит, природа распадается, перестает быть единством. Нет, она сочленяется в единую систему вещей. «Если есть вещь А, то есть и вещь а», или «Если есть признак А у вещи одной, то есть и признак а у вещи другой»—таковы формулы сочленения. Но это сочленение вещей, причинное,—само есть проблема, и проблема сложная. Мы говорим, что у всякой вещи, у всякого явления есть своя причина. Но что есть причина? Что называть и считать причиною данной вещи, данного явления? Пример, молния в воздухе, причина грома, сопричины—условия. Как ограничить себя некоторой определенностью? А если в принципе признать, что все предыдущее состояние мира есть причина данного события, то этим упраздняется самая возможность изучения, ибо нечего изучать причинные связи, если все есть причина всему. Мало того, распространять причинную зависимость на всю вселенную, это значит уничтожать ее, ибо совершенно безразлично сказать, что данное явление произошло само собою, без причины, или сказать, что причина его—наличное состояние всей вселенной. Анализ понятия причинности показывает, что или надо отвергнуть причинность, или признать, что причинность мира реализуется в виде множества отдельных, между собою пересекающихся причинных рядов, причинных нитей, так сказать, и эти нити судьбы друг от друга в течении своем уже независимы, хотя, б<ыть> м<ожет>, и исходят из одного общего узла. Итак, вселенная расчленяется на вещи, соединенные между собою нитями причинности. И, более того, тот же анализ причинности приводит к убеждению, что причинная зависимость однозначна, определенна и необратима. А есть причина а—это значит, что только а есть следствие А> и только А есть причина о, и что А есть именно причина, а не наоборот, не следствие... Иное понимание причинности не может быть удержано по неприменимости его к расчленению мира.
Обращаемся теперь к культуре. Культура—связное целое, иерархия целей. Но как расчленяется это целое? Где центры целей и их осуществлений? Мы знаем, что это суть личности, лица. Если природа расчленяется на вещи, то история—на лица. И если категорией природоведения мы должны признать имя нарицательное, имя вещи, то категорией истории—должны признать имя собственное, имя лица. Но что сочленяет лица в единство культуры? Другими словами, что составляет в единстве культуры безусловно данную связь лиц, совершенно не зависящую от нашего произвола? Такую связь должно искать, конечно, в том, что составляет условия самого бытия объектов данной науки. Наука о природе занимается вещами, и, следовательно, необходимая связь вещей есть та, которая связана с самым бытием вещей и, следовательно), уничтожилась бы, стерлась бы лишь с уничтожением вещей. Эта связь есть причинность, полагающая вещи. Следовательно, в науках о культуре, занятых лицами, такою связью лиц, без которой не понять лица и с уничтожением которой уничтожились бы самые лица, есть связь рождения. Всякое соотношение лиц может быть изменено, но только не отношение рождения.
«Авраам роди Исаака»21*—эта связь между Авраамом и Исааком могла бы быть уничтожена лишь с уничтожением этих лиц,—не иначе, всякая же иная—могла бы быть уничтожена без уничтожения бытия связываемых лиц. Это—ряд пространственных и временных и др. соотношений вещей, которые все могут быть уничтожены, но лишь причинная связь неустранима.
ГЕНЕАЛОГИЯ
«Для большой публики генеалогия—скучное, чванливое, пустое занятие,—говорит Никол<ай> Петр<ович> Лихачев.—А на самом деле она вытекает из великой заповеди чтить родителей, на усвоении которой едва ли не основана могучая жизнеспособность еврейского племени. Тем, кто не имел счастья любить своих родителей, не надо заниматься генеалогией. Для них она мертва. Для тех, кто имел счастливое детство, родители родителей при мысленном углублении и изучении, становятся близки, понятны, любимы». (Я. 77. Лихачев,—Генеалогическая история одной помещичьей библиотеки. «Русский библиофил», № 5. Сентябрь. 1913 г., стр. 96, прим. 1.)
Почему не занимались генеалогией:
а) Нарушение традиций, связей, родов в 60-е годы. Нигилизм. Или, точнее, это-то и есть нигилизм в точнейшем смысле слова.
б) Разорение уклада жизни, быта, гнезда, оседлости. Забывалось все.
в) Дурное чувство зависти родовитым фамилиям. Вместо того, чтобы изучать прошлое, завидовали тем, у кого оно изучено. Вместо того, чтобы делаться родоначальниками, ненавидели тех, у кого они есть.
г) Разрыв с отцами. Не любили отцов, дедов и хотели детей своих лишить родового имущества, генеалогии, традиций... Отрекались от титулов, от предков, от имени. (В. Фрей; Крыштафович 22. Рассказать об них: примеры нигилизма.)
Почему надо заниматься?
а) Чувство связи с родом, долг перед предками, перед родителями обязывает знать их, а не отворачиваться. Последнее и есть хамство — «знать вас не знаю, как родителей, предков...».
б) Себя чувствовать надо не затерявшимся в мире, пустом и холодном, не быть бесприютным, безродным; надо иметь точки опоры, знать свое место в мире — без этого нельзя быть бодрым. Надо чувствовать за собою прошлое, культуру, род, родину. У кого нет рода, у того нет и Родины и народа. Без генеалогии нет патриотизма: начинается космополитизм— «международная обшлыга», по слову Достоевского. Чем больше связей, чем глубже вросла душа в прошлое, чем богаче она обертонами, тем она культурнее, тем более культурная масса личности: личность тем более носит в себе то, что более ее самое.
в) Идеи, чтобы быть живыми, должны быть с фундаментом, с прошлым; мы должны чувствовать, что не сами сочиняем свои теории (сочинительство, игра в жизнь), а имеем то, что выросло, что почвенно. Какая разница между одеждой на вешалке и тою же одеждой на жив<ом> теле? Такая же между идеей, отвлеченно, вне культурной среды, взятой и идеей в ее живой связности с культурой.
г) Для истории материал необходимый. Надо его собирать. Долг каждого, живущего в истории, и давать свой вклад в познании истории. Нельзя заранее сказать, что важно и что неважно. Иногда и мелочи оказываются драгоценными.
д) Ответственность пред детьми, пред младшими поколениями. Генеалогия—родовое достояние, не личное, и надо его хранить. Как майоратное имение не имеешь права растратить, так и сведения о предках должно держать в памяти, хотя бы сам ими не интересовался. Будущие поколения всегда могут предъявить вопрос: где же наше достояние, где прошлое наше, где наша история. В XVIH веке и до пол<овины> ХГХ проматывали имения, а во 2-й половине XIX века проматывали духовное достояние—прошлое. Это хуже, чем проматывать имения.
е) Закон о сохранении культурных и общественных ценностей. Он относится сюда же.
ж) Религиозный долг благодарения. Как же благодарить за жизнь?—если не памятованием о ней. Сколько поучительного, сколько назидательного—для воспитания. Я высказал Вам свое убеждение о задачах рода и о жизни его. Отказ от жизненной) задачи рода ведет к гибели... Может подточить. Что же делать тем, у кого «нет» генеалогии, прошлого? а) Во-первых, это вздор. «Нет» генеалогии, этого—этого быть не может. Всякий от кого-ниб<удь> родился и, следовательно), имеет генеалогию. Даже у подкидышей можно установить ее, но не сразу, трудом. Но ведь остальные не подкидыши. Слова Ив<ана> Николаевича) Ельчанинова23* — о том, что он берется выяснить генеалогию любого крестьянина до 1/2 XVI века, лишь бы род его не был пришлым издалека, жил в центральных губерниях. Это кажется сперва странным, но это и понятно. Мы живем в государстве, в культуре. Суть культуры прежде всего в том, что лица рассматриваются как лица, т. е. не могут затеряться среди вещей, т. е. на учете как лица, т. е. имеют имена собственные, а не нарицательные. Но для лица быть на учете это значит быть зарегистрированным. Др<угими> слов<ами>, имя и основные данные лица непременно где-ниб<удь) записаны, не м<ожет> б<ыть>, чтобы было иначе.—Далее, лицо приходит в соприкосновение с другими; эти соприкосновения фиксируются официально. С другой стороны, раз мы живем в культурной среде, то все более или менее достойное внимания как-ниб<удь> фиксируется историческим преданием—следовательно), о всяком сколько-ниб<удь> значительном лице где-ниб<удь> имеются записи, дело в том, чтобы найти их. Не сочинить надо исторические данные, а найти, как находим мы продукты природы. Поймите. Царство культуры ничуть не меньше, чем царство природы, и задача наша разрабатывать его, как разрабатываем ископаемые[12]. Мое заветное ощущение жизни, мое самое глубокое чувство и моя вера, многократно подтверждавшаяся на опыте,—что есть основная аксиома истории: ничто не пропадает» Я высказываю Вам это не как отвлеченное положение, а как наиболее твердый пункт внутренней своей жизни: ничто ж пропадает. Ни хорошее, ни плохое. За все будет свое возмездие, и не только на Страшном Суде, но и на суде истории. Помните, «нет ничего сокровенного, что не открылось бы, и тайного, чего не узнали бы» (Лк. 12,2). Помните, что «что вы сказали в темноте, то услышится во свете; и что говорили на ухо внутри дома, то будет провозглашено на кровлях» (Лк. 12,3). Помните, это не нравственная только аксиома, но и гносеологическая предпосылка истории. История жива только дотоле, доколе Вы убеждены, что не могло быть ничего такого, о чем принципиально не было бы возможности узнать, не сегодня, так завтра, не завтра, так через месяц, через год, через 100 лет. Вы сказали одному— но он записал Ваши слова или рассказал другому. Вы думаете, что были одни—но кто-ниб<удь> видел вас под смоковницей. А никто не видел—сама природа позаботилась запечатлеть Вашу жизнь, сама природа позаботилась зафиксировать Ваш хотя бы следок. И вот для тонкого исследователя, для исторической ищейки уже достаточно материала. Интереснейший пример такого рода—наведший меня на многие размышления—это знаменитая Туринская плащаница (рассказать о ней; показать рисунок).
Господь во гробе! Кто видел Его? Никто. Поймите, никто не видел, фотографий не было... Изображение Его, «конечно», исчезло безнадежно. И вот—оно пред нами. Через 1871лет мы видим воочию Господа во гробе. Это вызывает дрожь и благоговения, и страха. А! И мы, ни в одном слове, ни в одном жесте, ни в одном дурном движении, не уйдем от суда:
И не уйдешь ты от суда мирского, как не уйдешь от Божьего Суда!24*
Повторяю, ни хорошее наше, ни плохое наше не пропадут. Прошедшее, вечно ускользающее, бегущее мимолетною тенью—вечно само. «Бессмертие прошедшего»—Фламмарион, Гершель, С. С. Глаголев25*.—Как световая картина, мчащаяся в пространстве. «Черный монах» Чехова. Закон относительности: само время относительно.
Итак, возвращаюсь к теме: надо, следовательно, не лениться в поисках. Надо много трудиться над разысканием следов прошлого. Они останутся, да. Но помните, что и нашей небрежности к прошлому, нашей духовной невоспитанности, нашего замыкания в самих себе следы тоже останутся.
О том, что не бесповоротно пропадает—пример: часы рождения моих предков. О том, что знатность и родовитость—понятия не совпадающие: крестьяне-рюриковичи (продавали в рабство), ссылались. Знатные фамилии—малородовиты, родовитые же захудалы, загнаны.—Родовитость крестьян. Пример: Артынов.
В «Чтениях в Имп<ераторском> Общ<естве> Ист<ории> и Древн<остей> Российских при Московском) У<ниверсите>те» (1882, I[13]) напечатаны «Воспоминания крестьянина села Угодич Ярославской губ<ернии> Ростовского уезда Александра Артынова» с предисловием А. Титова. Когда Артынову Титов предлагал напечатать его «Воспоминания)», то Артынов отказывался: «Боюсь,—говорил он,—что скажут про это? Вот, дескать, мужик захотел писать свои воспоминания!.. И то мне в жизни не мало досталось за бумагомаранье. Надо мной издевались, считали мои писания большим грехом или пустяками, да и теперь, пожалуй, сочтут за то же самое...» (стр. И). «Посвящая более полувека, все свободное от сельских занятий время, на собирание сказок, преданий, легенд и т. д., А. Я. Артынов приобрел богатые материалы для изучения своей родной местности. Этому почтенному труду он отдался еще в то время, когда грамотности в народе почти совсем не было...» (стр. II).—А. Я. Артынов *22 авг<уста> 1813 г. (отец его tl7 янв<аря> 1813)[14]. Стр. 10: «Осмеливаюсь, хотя не без боязни упрека в самолюбии, свойственном по природе всякому, упомянуть здесь о прежней древней фамилии моих предков. Фамилия наша «Артынов» новая, и произошла от Мартынова. Один из моих предков, Васька Вихорь взял живым на р. Яике изменника, атамана Донских войск, Ивана Мартынова Заруцкого, за что он и получил прозвище «Мартынов». Настоящая же наша фамилия «Альтины». Свидетельства об Альтиных, предках Артынова, восходят за 500 л<ет>—один из вестников смерти князя Бориса получил прозвище Альта (от реки). Альтины упоминаются в царствование Иоанна Грозного. Они были целовальниками ростовского царя, и один из них за свою близость к Иоанну—поставлял ему вино—поплатился жизнью».
Крестьянин знает свой род за 500 лет. А вот Вам пример интеллигентов. Редко кто знает свою генеалогию дальше деда; и это еще не худо, что не знает, но и не желает знать, не старается узнать, пренебрегает. Представьте человека, сидящего всю жизнь над вопросами культуры, истории, и не знающего, не желающего знать собственного прошлого. Неужели про такового можно сказать, что он понимает то, чем занимается[15]?Это—полная противоположность старинному интересу к родословиям, чванству родословиями и отсюда—фальсификациям родословий. Но и фальсификация родословия показывает, что интересуются люди не существом дела, не прошлым, а тем, что о нем скажут. (Как пример фальсифицирован<ных> родословий—родословие Корсаковых—от Сатурна и Иовиша26*.
КАК ЕЮ ЗАНИМАТЬСЯ?[16]
Мы начнем с того, что логически стоит в конце, но о чем необходимо сказать предварительно, дабы облегчить себе дальнейшие рассуждения: о способе записи сведений уже добытых. Вопрос—о том, как фиксировать в наиболее сжатом и удобообозреваемом виде найденные сведения?
Примеры обращения с генеалогическим материалом можете видеть у Руммеля и ГЪлубцова, у кн. Лобанова-Ростовского, у кн. Долгорукого, у Петрова 27. у Ельчанинова. Когда мы говорим о способе записи генеалогического материала, дабы фиксировать его и, вместе[17], сделать легко обозреваемым, то прежде всего надо точно определить, что именно хотим мы запечатлеть. Говорю что именно, разумея под этим: «Какую именно комбинацию генеалогических «роди», какой именно пучок, какую связку этих элементарных отношений хотим мы изучать?» Какую—это определяется тем, куда устремлено наше внимание, т. е. что рассматривается как сложный объект нашего исследования. Таковыми могут быть:
1) отдельное лицо в его генеалогической структуре,
2) отдельный род,
3) связь двух и большего числа родов,
4) полоса родственников и свойственников более или менее современных, т. е. известная общественная группа, входящая в ткань общественной жизни как одно, более или менее связное целое.
И т. д.
Начнем с отдельного лица. Изучить генеалогически отдельное лицо, это значит исследовать генеалогически состав его крови, познать сложную природу его семени. Вы, конечно, понимаете, что каждое лицо может быть рассматриваемо, как генеалогический узел многих линий. Биологически каждое лицо осуществляет в себе сложную комбинацию наследственных влияний, есть сложное наследственное образование, в котором одни наследственные элементы сказываются ярко, другие тускло, третьи и совсем не сказываются. Но помните, что по законам наследственности «не сказываются»—это не значит «не существуют». Нет, ничто не пропадает и до седьмого (по Библии) колена, т. е. до полноты (7—число, символически означающее полноту), свойства, полученные путем наследственности, могут дремать, а потом все-таки сказаться. В частности, особенно нагляден скачок наследственности от дедов к внукам, через отцов и матерей (lues 28. алкоголизм).
Чтобы Вам объяснить сложность передачи наследственных свойств, укажу Вам, например, на наследственность гемофилии (Haemophilia), т. е. кровоточивости (это «болезненное состояние, при котором малейший повод вызывает продолжительные и упорные кровотечения, угрожающие жизни. Часто бывает, что и самопроизвольные кровотечения, напр<имер>, носовые... дают повод к значительным кровопотерям. Кровь выступает также и внутри тканей, так что на теле может появиться большое количество кровавых пятен. Обыкновенно такие пятна появляются вследствие продолжительного давления на какую-нибудь часть тела, напр<имер>, при сидении... Всяких кровоизвлечений и даже маленьких операций следует избегать» («Большая Энциклопедия», т. 11, стр. 568)) и цветовой слепоты (пояснить, в чем дело; дальтонизм). «Предрасположение к обоим этим видам страдания передается от женщин, которые, однако, сами им не подвергаются. Так, мужские члены семейства могут иметь расположение к кровотечениям или страдать цветовой слепотой, но они не передают эти болезненные состояния потомству, если вступают в браки с негемофильными или с не выказывающими цветовой слепоты женщинами. Особенно пользуется известностью семейство Мампель в Кирхейме близ 1ейдельберга, четыре поколения которого находились под медицинским наблюдением. Из ГП мужских представителей этого семейства треть страдала кровотечениями, а из 96 женских—ни одной» {Г. Бутан,—Наука о человеке. Т. 1.1911, стр. 46).
Следовательно, если у вашей дочери нет гемофилии, это еще не значит, что в ней не дремлет гемофильная наследственность, которая скажется на ее сыновьях. По теории наследственности зародышевая плазма непрерывна, и, следовательно, весь комплекс наследственных качеств передается от родителей к детям, усложняясь с каждым новым поколением—чрез слияние потока отцовской наследственности с потоком наследственности материнской. Она представляет собою сложную мозаику, отдельные элементы которой — биофоры, геммулы, пластидылы, пангены, биогены и т. д. (по разным авторам)—могут делаться явными или скрываться в рождающие недра нашего существа. По представлению Вейсмана 29. «зародышевая плазма представляет из себя крайне тонкую, искусную мозаику. Из многочисленных и разнообразных комбинаций этих ее строительных единиц могут быть выводимы все вариации наследственных качеств в потомстве» (Бушан, ib., стр. 36). Пример — розовые цветы, полученные от скрещивания белых и красных. Розовые с розовыми дают розовые, белые и красные. (Закон Менделя. Хромосома качества а и хромосома качества b дают при скрещивании а + Ъ. Но зародышевые клетки при созревании имеют по одной хромосоме, одна д, другая—Ь, и потому дают комбинации
a + b, b + a9 а + а, b + b.)
До сих пор я говорил о биологической зависимости отдельного лица от своих предков. Но ведь генеалогия имеет в виду нечто большее—не только биологическую наследственность, но и всю сумму качеств, унаследованных от предков, будь то путем биологическим, или педагогическим, или нравственным, духовным и т. д. Нам в данном случае неважно, как и почему. Предки накладывают неизгладимые следы на своих потомков множеством способов, но важно то, что это влияние, всяческое и всяческими способами, несомненно и, следовательно, генеалогически должно быть учитываемо. В генеалогическом «роди» содержится гораздо больше, чем понятие оплодотворения, хотя и оплодотворение—великая тайна,— а именно вся сумма влияний, идущих от родителей к детям. У каждого рода есть свои привычки, свои традиции, свои нравственные особенности, свои вкусы, своя нить культуры, связи с историей, свое понимание, и все это властными, хотя (и даже потому что) и бессознательно воспринимаемыми штрихами определяет душу отдельного члена родов, пересекающих свои влияния в данном лице. Как же, повторяю наш вопрос, зафиксировать сумму этих влияний?—Удобнее всего сделать это при помощи таблицы или схемы «восходящего смешанного родословия. Так как здесь речь идет о генеалогических корнях данной личности, рассматриваемой как предмет изучения, то я считаю уместным схему эту назвать

Понятное дело, что линия АБВГ... (т. е. без индексов) есть линия главная, хотя бы потому, что по ней передается фамилия, по ней передаются права состояния, по преимуществу по ней передается из поколения в поколение имущество и, наконец, т. к. отцовская наследственность считается большинством исследователей более сильной, чем материнская (стр. 44, Бушан), и во всяком случае более ценной (по отцовской линии передается по преимуществу способность к логическому мышлению и дар формулировать и выражать мысли, черты, характеризующие проявление и движение чувств, аккуратность и честность, талантливость (Бушан, стр. 44—45, 46)). Следовательно, линия крайняя левая (для изображенного лица)—наименее влиятельная и наименее ценная. Промежуточные же линии идут в возрастающей силе и ценности слева (от А) направо. Скажу более того. Чем левее линия, тем большее число раз меняется от ветви к ветви фамилия. Но т<ак> к<ак> каждый раз женское влияние несколько слабее мужского биологически, не говоря уже о нравственном складе, о привычках и т. д., вообще о всей не биологической наследственности, то с каждой переменой фамилии наступает перелом в жизни этой линии и, следовательно), влияния взаимно ослабляются, так что линии левые оказываются мало определенными, мало устойчивыми, мало связанными традициями и биологическою наследственностью. Напротив,
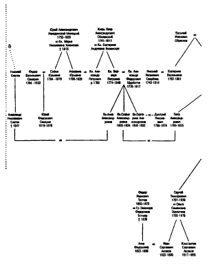
чем правее линия, тем определеннее характеристика линии, тем устойчивее ее содержание, тем крепче ее традиции. Следовательно, идиологическое[18] дерево следовало бы изображать линиями разной толщины—толстыми справа и все утончающимися влево. Как пример этого выходящего смешанного родословия можно привести родословие Д. А. Хомякова, сына знаменитого поэта и богослова и брата известного председателя Госу<дарственной) Думы Ник<олая> Алекс. Хо<мяко)ва.
РОДОСЛОВНАЯ С ГЕРБАМИ
Символом рода служит, как известно, герб. В древности были своего рода гербы и у крестьян. Тотемы, тотемизм—как выражение сущности рода. Имена—идеи—ангелы—тотемы. Отсюда—интерес в наглядной таблице соединить все гербы данного лица—актуальные и потенциальные—(он может их унаследовать, если прекратятся старшинствующие мужские линии) и тогда его потенции проявятся. Рис. у Лукомского.— Русская геральдика30*.
Применение идиологического дерева к изучению лиц и явлений в их духовной и культурной зависимости от прошлого.

Как средство самопознания. Эта таблица незаменима и бесценна. Усиленно и дружески рекомендую Вам применить ее к исследованию себя—биологическому, генеалогическому и духовному. Усиленно рекомендую и приложить ее к исследованию идей своих, мыслей сочинений. Если Вы хотите приобрести ясность мышления, если Вы хотите отчетливо представить себе окружающее Вас, если хотите понимать самих себя и свои и чужие мысли—почаще применяйте этот прием исследования, и притом именно на листе бумаги: показывает Вам наглядно, чего Вы еще не уяснили себе, и, следовательно), побуждает искать, толкает ignavam rationem31*, ставит его в известные рамки, требует отчетности...
Применение того же приема к исследованию генезиса понятий.
ГЕНЕАЛОГИЧЕСКОЕ ДЕРЕВО
Среда 1916.IX.21. Сер(гиев) Пос(ад>. Ночь.
До сих пор мы говорили об изучении отдельного лица, системы, понятия и, в отношении к нему—рода, систем предшествующих, понятий частных или предварительных.— Теперь же мы станем говорить о самой связи отдельных лиц, систем, понятий и т. д., т. е. станем рассматривать совокупность их, преемство их, последовательность их в ее индивидуальности, как единое целое. Раньше мы исходили из единицы и шли в глубь ее строения, так сказать, изучали ее десятичные части
0,1 0,01
Теперь же мы, исходя из той же единицы, рассматриваем десятичные ее кратные, т. е., другими словами, ее самое последовательно рассматриваем как десятичные части единиц высших порядков.
Первичная связь истории, применяемая последовательно по типу софита, образует родословие или генеалогию, схематически представленную в виде всем известного родословного дерева, или дерева генеалогического. Говорить об этой всем известной схеме нет надобности. Но, м<ожет> б<ыть>, не бесполезно заметить о нескольких технических приемах, облегчающих запись и делающих ее более наглядной.
1) Колена должно различать

а) или на горизонтальных,
б) или на концентрических
кругах,
в) или на кругах одинакового радиуса, описанных не из общего центра, а из центра, помещенного каждый раз в точке родителя данного потомства.

Каждая из этих схем имеет свои достоинства и свои неудобства. Первая схема особенно наглядно представляет принадлежность членов рода к одному «поколению», разумея это слово в смысле не физическом, идейном или духовном—как обозначение совокупности лиц, систем, понятий, непосредственно зависящих от совокупности, признаваемой нами предшествующей. Удобна эта схема и тем, что, по мере исследования корней генеалогий, допускает занесение в нее и найденных новых результатов исследования. Неудобна же она тем, что в случае потомства (как бы ни разуметь это слово) обильного, оно с трудом умещается на горизонтали или приходится делать неудобно и ненаглядно длинными горизонтали поколений. Тут с особою остротою встает мальтусов закон: в то время как средства удовлетворения растут в арифметической прогрессии[19].
Вторая схема, сохраняя поколения неспутанными, в значительной степени ослабляет потребность экономить место и делает соединительные линии не столь длинными; но она, зато, не дает возможности продолжать генеалогию вглубь веков.
Наконец, последняя схема, давая еще более места и еще более сокращающая соединительные линии, страдает недостатком предыдущей и, кроме того, спутывает сопоколенность наносимых при помощи нее членов рода.
Следовательно), в процессе исследования пригодна лишь первая схема; а 2 последние годны лишь для занесения окончательных итогов исследования.
Генеалогическое дерево получает свой смысл и делается полезным по мере того, как таблица эта наполняется конкретным и по возможности легко обозреваемым материалом.—Для этого наполнения служат условные знаки, число которых может быть неопределенно увеличиваемо, в зависимости от тех или иных свойств данной генеалогии и тех или иных целей, ради которых она построяется.
Основные знаки:
О —мужчина, мужск<ого> пола, □ —женщина, женск<ого) пола.
*—родился, +—умер.
оо—в браке.
Следовало бы иметь знаки для разных профессий, для обозначения окончания курса, для разных учебн<ых> заведений, для посвящения, пострижения, для разных санов и должностей (хотя бы, напр<имер>, по табели о рангах) и т. д., для разных болезней. Повторяю, чем больше сведений нанесено на таблицу генеалогии, чем более сжаты они, тем таблица целесообразнее.
Но всех сведений на таблицу не занесешь. Кроме того, таблица занимает много места. Поэтому в большинстве случаев генеалогические исследования требуют еще и записи генеалогических сведений. Как же осуществить эту запись? Трудность тут та, что разбиваются или поколения, или связи рождения у отдельных линий. Если прослеживать отдельную линию, то некуда девать остальных членов рода; если же сосредоточить внимание на поколениях, то будет неясно, в каком отношении стоят члены одного поколения к членам других поколений.
Итак, трудность соединить порядок родичей сразу, так сказ<ать>, по вертикальному направлению и по направлению горизонтальному, т. е. не разрознивать ни порядка сосуществования их, ни порядка последовательности.

Обычный прием бессознательно основывается на теореме из учения о множествах, согласно которому всякое дважды упорядоченное множество, хотя бы бесконечное, можно привести в однозначное соответствие с единожды упорядоченным, счетовым множеством, т. е. расположить весь линейный ряд так, что прежний порядок может быть всегда восстановлен. Делается это путем диагонального счета и занумерования элементов дважды упорядоченного множества. Применительно к генеалогии это

Но этот способ записи удобен лишь там, где исследование закончено и исследователь уже отчаялся найти новые сведения, Он пригоден для опубликования окончательных итогов исследования. Но в процессе работы, там, где могут быть еще звенья, как крайние, так и промежуточные, он непригоден, ибо не допускает поправок и дополнений, а требует написания таблицы заново. Для рабочей записи я предлагаю иной метод, который 1) позволяет делать исправления и дополнения; 2)позволяет дополнять таблицу новыми поколениями, идущими вглубь веков; 3) позволяет соединять поколенные, до поры до времени бывшие несоединимыми, записи; 4) избавляет от номеров в скобках. Это именно буквенная запись, единственный недостаток которой—ее громоздкость (была бы удобна десятичная классификация, но она непригодна, ибо детей м<ожет> б<ыть> более 9-ти). Вот пример такой записи:

Так, Григорий—абба, откидываем а, остается бба. Значит, Григорий—сын Ефимия; Ефимий—сын ба9 т. е. Ивана, а Иван—а, т. е. Ивана.
То, что мы говорим здесь о связи по рождению телесному и душевному, относится и к рождению духовному. И тут понять связанных между собою единством духовной жизни лиц, духовных родичей, т. е. изучить духовный род, как одно целое, чрезвычайно важно и интересно. Вы понимаете, конечно, я разумею прежде всего старчество, как сообщение другому, духовному сыну, окормляемому (о слове окормление от корма, а не от корм; окормлять—κυβερνάω и εγκαθορμίζω J/. Когда в древней Руси говорили «о посылке воевод на кормление в такой-то город», то это означало вовсе не разрешение им брать себе с жит<елей> города, а обязанность их кормить, окормлять, gubernare33* город: они были губернаторами) умного делания, духовного созерцания, открывающего новые способности и новую жизнь. Вы знаете, что, по учению аскетов, духовную жизнь можно, вообще говоря, получить не иначе, как от имеющего ее уже старца. Она, вообще говоря, не м<ожет> б<ыть> самоначальной.
| Паисий Величковский как-то, путем, пока мне неизвестным, примыкает к потомству духовному Григория Синаита, которое располагается по след<ующей> схеме: |

По-видимому, все эти генерации сходятся на Марке Подвижнике.
Я Вам набрасываю кое-что, о чем можно говорить без специального расследования#. Вы, конечно, понимаете, что делать таковое не мне; я же хочу Вам выяснить лишь общие приемы работы, пояснить методологию исторической работы, чтобы тем подойти к принципиальным вопросам о природе исторического знания, вопросам, уже касающимся нас с вами прямо. Скажу, лишь в дополнение к сказанному свое убеждение, что все эти разрозненные отрывки духовной генеалогии можно было бы соединить и что над этим стоило бы поработать. Нечто подобное мы имеем и в рукоположении, т. е. в преемственности литургической. Тут прослеживать генеалогию гораздо легче.
объединяемой, а существом дела единою. Вот почему, как о свойствах физической организации мы часто многое узнаем, изучая физическую наследственность, а для нее рассматриваем предков данного лица, и как для понимания особенностей духовной жизни данного лица многое может дать вглядывание в его старца и вообще в его духовных предков, так же точно для понимания философской системы и в особенности для оценки ее элементов весьма часто надо бывает вглядеться в ее корни. А с другой стороны, система может быть понята и оценена по правилу «по плодам их познаете их»35*, т. е. чрез рассмотрение ее идейного потомства. Следовательно, и так, и иначе—а вопрос об исторической связи системы мысли с предшествующими и с последующими есть один из основных, не только потому, что история есть γένεσις, но и для понимания данного звена в γένεσις'β.— Теперь рассмотрим пример этой идейной генеалогии: соотношение школ античной философии.
Мы говорили, что задача генеалогии, генеалогического дерева и генеал<огической) записи, понять род, как целое, т. е. как своеобразную индивидуальность, черты которой сквозят во всех представителях рода (это во-первых) и которая имеет осмысленность, целесообразное) расположение отдель<ных) своих элементов. Жизнь есп> энергия целестремительная, осуществляющая цели. Жизнь культуры и, в част<ности> и в особенности жизнь духовная, осуществляет высшие духовные цели. Понимать историю не так, т. е. вне целей, ею осуществляемых, это значит не только изгнать из истории Провидение, но и, более того, сделать историю слепым, фатальным процессом, по закону причинности. Но таковой, как мы уже видели, есть повторение одного и того же, того, что еще бывает, но отнюдь не явление нового, отнюдь не творчество и, стало быть, безличен, не им<еет> в себе лиц. Это, как мы видели, не есть история. Если же мы признаем историю не однообразным только механическим) процессом, то тем самым вынуждаемся признать и существование) лиц, а раз есть лица, то есть и цели. Существование рода (в как<ом) уг<одно) смысле—телесн(ом) и духовном) подразумевает единство того начала, которое делает род единым: телесного—зародышевой плазмы, духовного— дух<овной> жизни, иерархического—благодати, философского)—филос<офские> идеи... А если есть единство жизни, то есть и единство познания. Всякий род потому и род, что имеет ΤΕΛΟΣ36*, над осуществлением которого он призван трудиться и ради которого он существует как род, как одно целое. Наблюдение намечает, а вера утверждает, что отказ от этого τέλος^ (ср. Онана37*) ведет за собою гибель того, кто отказывается. Если род отказывается как целое—то гибель
рода. До поры до времени Промысл не требует от рода окончательного) самоопределения): и даже дозволяет уклоняться от прямого ответа на вопрос, зачем он существует. Но[20]
Как род делается единым, сохраняя духовное самоопределение отдельных членов?—Тем, что он не мертвое, неподвижное единство, а единство живое, ритм. Этот ритм—в сосуществовании тезиса, антитезиса и синтеза—деда, сына, внука. Жизнь рода, осуществляющего свой τέλος, чрез внуков «возвращает сердца отцов детям — обратити серца отцем на чада» (Лк. 1,17). Поговорить о Федорове[21].
ПРИНЦИПИАЛЬНАЯ ПОСТАНОВКА ВОПРОСА О ГЕНЕАЛОГИЧЕСКИХ СХЕМАХ
1916.IХ.28. Ночь
Мы дали с Вами несколько схем, обслуживающих те или иные генеалогические отношения в частности. Я хочу сказать, что каждая из наших схем избирательно представляла нам особую сеть связей, объединяющих ту или иную совокупность лиц, связанных между собою определенного характера родственными отношениями (разумею это слово, опять, и в узком, и в широком, отдаленном, смысле). Но спрашивается, как быть, если по каким-нибудь соображениям надо соединить рассмотрение нескольких систем родственных связей, например рассмотреть отношение рода бабки к роду отца и т. п. При обсуждении вопросов наследственности, напр<имер>, такое обсуждение может весьма понадобиться.
Ответом на поставленный вопрос может служить вычерчивание генеалогических схем на очень больших листах. Тогда возможно весьма значительное удлинение одной из линий, указывающих на родственную связь, и тем—включение в систему изображенной где-ниб(удь) на стороне, сбоку, группы иных родственников. Таким способом можно выделить и детально рассмотреть любое сочетание родственников в их отношении к данным[22].
Но, при непрактичности этого способа, он не дает принципиального решения поставленному нами вопросу. Это включение известной группы в нашу систему зависит <от> уже усмотренной надобности такого включения; между тем, включать разные системы часто надо именно для того, чтобы впервые сделать возможным такое усмотрение. Откуда же мы можем знать, данную систему включать или не включать, если мы ясно не представляем себе отношения ее в основной системе. Очевидно, требуется дать более общие методы. Основанием для принципиального решения должны служить соображения такого рода. Имеется известная совокупность лиц. Между ними—разного рода отношения и связи, бывшие, наличные или могущие возникнуть. Как изобразить совокупность всех этих лиц со всею полнотою их взаимоотношений? Или, точнее, какую схему надо дать, чтобы всякие имеющие подвергнуться исследованию соотношения могли быть заносимы в ту же самую схему?—Тут, в постановке задачи, мы наталкиваемся на противоречие.

Мы сказали: имеется «известная совокупность лиц». Но ведь совокупность лиц определяется их отношениями; и если мы заранее не знаем, о какого рода отношениях именно будет идти речь, то тем самым мы не можем назвать нашу совокупность лиц известной. Следовательно, в теоретической постановке мы должны говорить не о той или иной группе лиц, а о всех лицах, т. е. о всех людях сразу. Итак, теоретически наша задача переносится на все человечество, что и понятно, ибо все человечество участвует в культурной жизни и произвольно выделить часть его, не имея еще принципа выделения, было бы нарушением сплошности и цельности культуры.
Между[23] всеми лицами, далее, надо изобразить все существующие связи и отношения—начиная от родственных: юридические, экономические, нравственные, идейные и т. д. и т. п. Этим будет дана картина культуры в ее целом. Но как, теоретически говоря, можно было бы осуществить такую схему?—Жизнь каждого лица надо бы изобразить точкой или, лучше, вертикальным цилиндриком, высота которого соответствовала бы продолжительности жизни данного лица. Связи и соотношения между лицами—линиями, соединяющими соответственные (по времени) точки этих цилиндриков. Напр<имер>, если бы мы захотели выразить, что философия Шеллинга последнего периода оказала влияние на Вл. С. Соловьева во 2-й период его философствования, то надо было бы построить схему:
Понятно, что разные соотношения надо обозначать линиями разных видов— толстыми, тонкими, пунктирами, извилистыми и т. д. Совокупность таких цилиндров и таких соединительных линий и представит нам «поле» культурного взаимодействия. Но в этом поле выделяются с особою силою и значительностью отношения генеалогические. Это—канва, на которой вышиваются узоры прочих отношений и ради которых эти последние вышиваются (jпояснить). Поэтому естественно остановиться вниманием на этих последних. Задача наша—изобразить все существующие родственные связи. Но так как таковых неопрё1 деленно много (каждый приходится каким-нибудь родственником едва ли не каждому), то при изображении всех всяческих отношений потребовалось <бы> и неопределенное число линий для всевозможных степеней родства. Мы должны ограничить эту неопределенность внесением понятия о типах. Мы знаем, что таковых—2: родство и свойство. Теперь, далее, вспомним, что всякое родство и всякое свойство, кроме двух, устанавливается не прямо, а косвенно, чрез промежуточные звенья и, следовательно, не должно быть обозначаемо самостоятельно. Прямые же связи суть:
1) родителей с детьми—корень всех родственных связей,
2) мужа с женой—корень всех свойственных связей.
Эти связи уже несводимы друг на друга, первичны. Следовательно, наша задача построить полную схему всех родственных связей всех людей разрешается при помощи двух типов (мужской пол и женский пол) элементов (точки, цилиндры и т. д.) и двух типов соединительных связей.
Полная схема подлежит следующим правилам:
1) Никакие 2 линии-связи не могут между собою пересекаться.
2) Каждая линия-связь имеет на концах по элементу.
3) Никакая линия не может иметь на конце более одного элемента.
4) Никакая пара элементов не может быть зараз соединена линиями разных типов.
Отсюда следует, что элементы должны быть расположены в пространстве трехмерном, а не в двухмерном, не на плоскости: иначе линии не могут не пересекаться или, точнее говоря, нельзя исключить для них возможность пересечения. Итак, наша схема состоит из пространственно расположенных точек или, смотря по надобности, толстых линий, цилиндров ...двух цветов, например, соединяемых между собою линиями двух типов,—двух цветов, например.
Практически это можно было бы осуществить, например, посредством ящика-стойки, в которой вставлено много стекол, параллельных друг другу. На каждое из стекол нанесены лица родственных связей, а параллельные стекла могут быть переставляемы, смотря по надобности, для приведения их в соотношения свойства.
СВЯЗЬ ПРЕДЛАГАЕМОЙ СХЕМЫ С ВОПРОСАМИ ПОЗНАНИЯ
1916.Х.5. Серг<иев> Пос<ад)
Родство и свойство—вот наименование основных типов генеалогической связи. Но это—связи не всегда прямые; они могут быть опосредованы многими звеньями. Что же составляет связь прямую? Что посредствует между отстоящими друг от друга звеньями? Иными словами, что составляет элементарную, первичную, коренную связь генеалогии?—Таковых—две: корень родства—сыновство, корень свойства—женитьба. Отче-сыновние отношения и отношения брачные несводимы друг на друга. И если первые, как мы видели, образуют связь поколений во времени, то вторые—условие единства в пространстве. Сеть свойства и родства образует ту основу, на которой располагаются прочие временно-пространственные отношения явлений. Координатными же осями служат отчество и брак. По вторяю, они не сводимы друг на друга. Отчество и брак наиболее глубокие основы для идеи времени и пространства, т. е. для всего познания. Все виды отношений произведены около этих и мыслятся по подобию этим. Всякое отношение мыслится либо как род родительства-сыновства, либо как род брака. Одно связано с идеей последования, другое—сосуществования. Одно—с действием, а другое—с взаимодействием. Категории причинности и взаимодействия, как доказано Кантом, связаны со схемами временной последовательности и сосуществования).
Род (отец, сын) есть время, осуществленное чрез последовательность трех поколений. Жена есть пространство. Обратите внимание, что во всех филос<офских> учениях пространство понимается как женское, женственное начало, как αόριστος δυάς, как бесформенное начало, как женская зачинающая, восприемлющая утроба. Припомните, что мы говорили о μή όν, о возможности (о потенции, о δυναμις), которое оказалось пространством. Женское начало и есть потенция порождений времени, рода. Женщина—не род, но потенция рода, пространство, в котором развивается род. Мы тут соприкасаемся с учением об онтологическом месте, как женственной возможности всякой реальности, о существовании в Боге мистического пространства—места (маком Каббалы), о Софии—том Начале, в Котором Бог сотворил небо и землю. Я не имею сейчас времени подробно затронуть далее все эти вопросы; только намечаю их, чтобы Вы видели связь, теснейшую связь вопросов генеалогических с вопросами философскими.
Итак, я хочу отметить Вам особую связь генеалогии с вопросами) философскими, т. е. вопросами наиболее глубокого познания. И мы должны apriori предположить, что Св. Писание должно отметить как-то эту связь. Но мы
| На рисунке даны надписи: высота пространства; линия рода чистого родства; линия наибольшего свойства; глубина пространства генеалогии. |
сказали о несводимости родства и свойства (отсюда—принципиальный исключительный ужас пред Эдиповскими темами: жениться на матери = обнажить наготу отца, что было бы соединением несоединимого, сочетанием несводимого). Отсюда естественно ждать, что Св. Писание порознь скажет о том и о другом.— Где же искать таких суждений Св. Писания? Разумеется, не в суждениях о родстве и свойстве вообще, в их эмпирической случайности, а прежде всего там, где они возводятся в Св. Писании на высшую, на безусловную ступень. Сыновство по преимуществу мы знаем в Боге. Брак по преимуществу—в первой паре мужчины и женщины—у прародителей. Итак, что же говорит Св. Писание о том и о другом?
За каждым молебном Преподобному, у раки о. нашего Сергия, Вы слышите зачало 43-е от Матф<ея> (11, 27—30): «Вся мне предана суть Отцем Моим; и никто же знает Сына, токмо Отец: ни Отца кто знает, токмо Сын и емуже аще волит Сын открыти» (Мф. 11, 27—30), параллель чему читаем у Евангелиста Луки, в зач<але> 52-м: «вся Мне предана быша от Отца моего: и никтоже весть, кто есть Сын, токмо Отец: и кто есть Отец, токмо Сын, и емуже аще хощет Сын открыти» (Лк. 10, 22). В греческом тексте Матф<ея> стоит для слова «знает» дважды глагол έπιγινώσχει, хотя св<ятой> Иустин Философ передал этот же текст с глаголом εγνω (см. Новый Завет, изд. Нестле). У Ев<ангелиста> Луки стоит глагол γινώσκει. Но обратите внимание на разницу конструкций: у М<атфея> говорится, что «никто не знает Сына»— έπιγνώσκει τον υιόν, а у Луки—«никтоже весть, кто есть Сын»— γινώσκει τίς έστιν о υιός. Предлог επί, соответствующий приблизительно) нашему «по», указывает на сознательность знания—на познание. Познать Сына это и есть знать, кто Он. Следовательно, оба выражения равносильны.
Итак, онтологическое сыновство, абсолютное сыновство И<исуса> Х<риста> характеризуется глубиною взаимного познания Его Отцом и Отца Им. Никто не знает Сына, кроме Отца, и Отца никто не знает, кроме Сына. Итак, познание в высшей степени есть именно познание Отца Сыном и Сына Отцом. Это совершенное любовное познание. Но мы, сыны своих отцов, как И<исус> Христос—Своего, и можем уподобиться Ему в познании Отчества. История и есть познание отцов. И никто, кроме Вас, не может познать отцов Ваших так глубоко, в личности его, как Вы,—никто, кроме тех, кому Вы захотите свое знание открыть. Сынов же—Вас—никто не знает, кроме отцов. Но отцы—прошедшее; им не свойственно открывать свое знание сынов. Чтобы сыны были познаны, они сами должны стать отцами—плотскими и духовными—и тогда сыны их откроют свое знание о них. Бесплодие же (физическое и духовное), одиночество есть неявленность миру лица. Лицо является сыном-образом. Слова от М<атфея>: «по плодам их познаете их».
Наиболее глубокое познание личности возможно только сыну ее и через сына ее[24].
Повторяю, история есть в глубочайшем смысле слова знание отцов. А т<ак> к<ак> это знание есть знание κατ* εξοχήν, то понятно и древнейшее убеждение человечества, что история и есть знание, наука по преимуществу. Но именно потому, если вы пренебрежете знанием отцов или не захотите открыть его кому бы то ни было, то отцы останутся непознанными, а стало быть и непоминаемыми—невспоминаемыми. История— поминание отцов и есть ничто иное, как сторона древнейшего из культов—культа предков. Тут мы подходим к кругу идей Ник<олая> Феод(оровича) Федорова, который признает, что религия[25], а стало быть и вся культура—производное религии—«родилась на кладбище» и что задача человечества—общее дело человечества—воскрешение предков, одним из моментов какового является познание их. История, для него, и есть познание отцов сынами и сохранение памяти их. Вся философия этого загадочного мыслителя есть философия общего дела, т. е. дела воскрешения отцов. И все познание он признает должным и правым тогда лишь, когда оно—ради воскрешения отцов.
Я не берусь защищать или оправдывать перед Вами этой удивительной) философии, в которой, как бы мы ни относились к ней в целом, есть глубокая мудрость и значительность (Соловьев гов<орил> о ней как о «первом со времени появления христианства движении вперед человеческого духа по пути Христову»). В сущности около этой мысли ходил О. Конт в его «Положительной религии»—культ человечества, но без смелости и глубины Федорова.—Что древняя религия была культом предков, мертвых см. Спенсера, Тейлора, Фюстель де Куланжа, Гранд Аллена и др.—вообще религ<иозный> анимализм. Я хочу только подчеркнуть Вам, что вопросы, поднятые нами, действительно) чрезвычайно глубоки.
Но прежде чем идти далее, вникнем в самый термин, в слово, употребленное Священ<ными) Писателями. Они употребляют в данном случае глагол γινώσκειν и έπίγνώσκειν. Но ведь Вам известно, что кроме сего глагола имеются в греч<еском> языке для обозначения познания еще глаголы: 2) δαήναι, είδέναι, έπαιειν, έπίστασθαι 3) συνιέαι с их производными[26]. Следовательно), возникает вопрос, в чем же особенность) этого синонима сравнительно) со всеми прочими. При распределении этих греческих глаголов на группы должны, сколь возможно, быть различаемы степени, согласно которым целый человек принимает участие в познании. Именно корень ΓΝΟ

Наконец, глаголы третьей группы означают познание, которое основывается на прирожденном взгляде на способность духа, независимую от опыта <5 нрзб.> с сущностью вещи Это—наши убеждения, т. е. нечто присущее субъекту.
Итак, γινώσκειν из всех терминов познания обозначает познание, наиб<олее> глубоко проникающее в сущность познаваемого, наиболее мистическое, наиболее онтологическое познание. Это и есть познание в собственном) смысле слова. И, следовательно), достигнутые нами результаты можно высказать в словах: глубочайшее из познаний—есть познание сына отцом и отца сыном, и получается оно (у других) не иначе как через сына. Всякое иное познание есть познание внешнее и лишь условно заслуживает этого наименования. Таково родство.
Обратимся теперь к свойству. Нам надо искать гносеологических суждений Св<ященного> Писания в повествованиях о том свойстве, которое является типологическим для всех других случаев подобного рода. Понятно, что прежде всего таковым является повествование Св. Писания о браке Адама и Евы, Что же мы читаем здесь[27]

12) Подобным образом и в Нов<ом> Завете говорится об Иосифе: «И не зняше ея, дондеже роди сына своего первенца, и нарече имя Ему Иисус» (Мф. 1, 25)—και ουκ έγίνωσκεν αυτήν εως ου ετεκεν υιό ν.
13) Лк. 1, 34.

Тут преднамеренно приведены многочисленные примеры словоупотребления «познать», в применении к браку. Многочисленностью случаев словоупотребления доказывается, что это не случайная метафора, не поэтический оборот, а выражение твердой мысли. О чем именно идет речь во всех приведенных примерах—сомнения быть не может. И скажем более того, во всех тех случаях речи о браке и деторождении, когда требуется особенно подчеркнуть именно половое общение, говорится именно слово познать, γίνωσκειν, . Итак, мужеженские отношения рассматриваются Св<ященным> Писанием как познание мужем жены. Что же это, метафора? И, если метафора, то на каком основании совершается перенос познавательных отношений субъекта к объекту на брачные отношения мужа к жене? Надо добавить, что в позднейшем иудаизме вовсе нет понятия субъекта и объекта, а есть только понятие мужа и жены в гносеологии. На этом вся Каббала[28].
Что это не метафора, прежде всего может свидетельствоваться аналогичным словоупотреблением других языков[29]. Начнем с древнерусского и ц<ерковно)-славянского {Дьяченко,— Полный ц<ерковно)-с<лавянский) словарь, М., 1900, стр. 207: «знаю» и 445: «познаваю» = «совокупляюсь с женою или с мужем»). Самая возможность перевести по-русски и по-ц<ерковно)-сл<авянски) глагол J7T* и γινώσκω в указанном смысле чрез познаваю и знаю доказывает, что этим языкам такое словоупотребление не делает насилия. Можно указать еще, в таком же роде, догматик 7-го гласа: «Мати убо позналася еси паче естества», т. е. явилась, оказалась Матерью выше природы, сверхъестественно (Дьяченко, ib., стр. 445). По Митрополиту) Филарету (в «Записках на кн<игу> Бытия», при объяснении Быт. 4, 1); слово «позна» в указан<ном> смысле объясняется тем, что дева на священ<ном> языке называется сокровенная. Объяснение это в основе правильное, однако не договаривает, почему же дева называлась сокровенной = не познанной = сокрытой для познания; а жена рассматривалась как несокровенная = познанная = доступная познанию. И это тем более требует пояснения, что дева не покрывалась фатой ( = чадрой), а жена— закрывалась, так что бытовая особенность скорее должна была побудить бы деву называть познанной, а жену—сокрытой. Очевидно, тут речь идет не о внешнем познании, не о зрении, а о чем-то более метафизическом.
И. И. Срезневский (Материалы для словаря, Т. 2, стлб. 1088: «познать») среди различных значений интересующего нас глагола «познати», «познаю» отличает и такое: «спознаться, вступить в связь, пожениться». Так, в «Чине избрания епископов 1423 г.» говорится: «Едину токмо жену познати законом».
Даль (Толк<овый> словарь) отмечает, что и в современном словоупотреблении не исключается такое значение глагола «познавать». И ныне говорят о голубях и о животных, живущих четами, «познать дружку свою» или «познаться с нею» (стлб. 1688). То же, добавим, говорится о людях:
Раз архитектор с птичницей спознался, Родился сын—дитя двойной натуры. Сын архитектора—он строить покушался, Сын птичницы—он строил только куры.
Козьма Прутков
По-гречески мы видим подобное употребление глагола γινώσκει не только в переводе LXX и у Ев<ангелиста) М<атфея>, но и у языческих писателей—особенно у Плутарха в его жизнеописаниях или житиях Эмил 1ербия <,этих четьях) — минеях классической древности (Cat. min. 7: έν πολλοίς, οις έβίωσε, χρόνοις μίαν... γνούς γυναίκα. Romul. 5, Alex. 21, Pomp. 36, Moral. Т. И, p. 212, 226.'Heliod. I, p. 629, <6> 30).—В таком же значении употребляются еще глаголы γνωρίζω и είδέναι, примеры чего см. у Fritzsche в толковании) на Мф., 1. с.
Таково же латинское словоупотребление: глагол cognoscere (Justin. 5, 2: uxor Aegidis regis, quam adulterio cognoverat [Alcibiades]. Cp. Fesselii adv. sacra II, 14). У Овидия (Heroid. 6, 133: Juppiter ilia virum cognovit adultera virgo), у Требеллия (Trebell. Pollio trig. tyr. 30: Zenobiae ea casnitas fuisse dicitur, ut ne virum suum quidem sciret, nisi tentatis conceptionibus).
В восточных языках—арабском, эфиопском, сирийском— мы опять находим то же словоупотребление слов, означающих познание (см. Gesenii Thes. ling. Hebr. I, p. 521,
В новых языках — опять то же. По-франц<узски> слово connoitre (=connaitre) и в галльском conoscere употребляется в брачном смысле.
Итак, это словоупотребление не случайно. Но можно показать даже, что оно есть частный случай более глубокого явления языкознания—а именно многообразного сближения понятий о рождении с понятиями о познании[30]
Прежде всего обращаем внимание, что глаголы gigno и (co)gnosco, γίγνομαι и γι(γ)νώσκω, и γεννάω γνώσκω сближаются. Сюда же относятся
| conceptio | conceptus |
| (зачатие) | (понятие) |
| concipere | concipere |
| (зачинать) | (понимать) |
| по(н)имать | понимать, |
| (вступать в брак: | понятие |
| «поял жену») | (о познании) |
Таким образом, деятельность рождения и деятельность познания—в каком-то соотношении между собою. Далее, обратите внимание на учение всех народов, и в частности и на Евангельское, на слово, как на семя, и на семя—как таящее в себе разумный смысл, Λόγος, форму бытия. Обратите внимание на сократовско-платоновское учение о познании, как на зачатие и вынашивание духовного плода, об эросе.
ОБЩЕЕ ПОСТРОЕНИЕ <КУРСА>
(Чупров, Очерки по теории статистики, очерк первый)[31]
1916.Х.20
Бесконечность) вселенной. Экстенс<ивность>, интенсивность), изотенсив<ность). Объяснение всего этого. Вырезывает <2 нрзб.> действительности. Интенсивность: книга ... несоответствие ее геом<етрической> форме, цвет<у>... Нет определенного) типа. Курс недосказан от незнания, а не от знания.
Познаем так же, как делает художник,—не вырисовывая всех деталей. Упрощаем. Стилизуем <нрзб.> "Стиль науки — принцип классификации.
идиографический —номографический (Чупров, Виндельбанд)
онтологический и номологический
история —естествознание (политеический) лучше для
нормативного) позн<ания> науки о духе
о культуре —о природе
об индивиде —об общес<тве>
Путем естествознания—упрощения. В чем был прогресс Ньютонов<ского> закона сравнительно) с прежн<ими> воззрениями) (солнце притягив<ает> как целое: разные случаи— Пифагоровы табл<ицы) умножения: 36 случаев. Система письма: 35 знаков. Китайская грамота (как бы ни были многочислены случаи наблюдений, лишь бы каноны: по А суди об α и по а—об А). Но этим дело не исчерпывается. Надо знать а и A in concreto. Недостаточно законов природы. Идея закона ослепила <1 нрзб.> ученых <?> практически: сельск<ое> хозяйство: недостаточно) знать законы <2 нрзб.>, надо знать свойства клочка земли.
Недород или недобор хлеба. Недостаточно) знать одни законы, но и частности—как устроить. Паровая машина— надо знать, где достать уголь и железо и воду.
Первоначально) не надо ни номографии, ни идиографии, но потом возникают науки: история, статистика, география... (ср. современную) дороговизну). Даже в астрон<омии> есть идиографич<еский) мом<ент>, даже в механике—начальн<ые) условия, «первоначальное распределение причин» (Милль, ср. Пуанкарэ, <1 нрзб.>, Conturut).
Идеал номографич<еского> знания—согласованная формула. Но надо индивидуальное. Что надо изучить?—или что познаем при номографии. А именно:
а) конкретность, сочность, картинность (неповторимость) <1 нрзб.>
б) место и время.
В отнош<ении> природы—последнее особ<енно> важно. Практика <1 нрзб.> как цель для мореплавания; больной—для врача; «это» (право и лево лежащие яйца). Идентификация в уголовном праве. Путь преступника. Точка преступления, alibi.
Математика и <нрзб.>.
Понятие о совокупностях—о множествах, как о целых системах, индивидуальных.
Идеал идиограф<ического> знания—знать сост<ояние> мира во всех мом<ентах). Борьба с бесконечностью) вселенной. Номография борется путем дифференцирования, различения, упрощения. Убивает. Идиография—путем интегрирования, синтеза, объединения в целостные образы, живущие своей жизнью, <нрзб.>...
Савелов «Лекции по генеалогии». Там много интересных цитат и сведений.
Виппер «Об историческом) познании». Изображение генеалогии в Египте.
Б. Богаевский. По заветам отцов. (ЖМНП. 1912, Сент., <нрзб.>, ч. XLI.) О положительной стороне консерватизма. Непременно использовать. ΝΒ.
Закончить[32] <2 нрзб.>. К познанию отцов. <7 нрзб.>. Сослаться на Лихачева.
<Приложение.> Заметка об историческом познании
1911.IX.21. Серг(иев> Пос(ад} (первоначальный набросок 1900.1.9 на жел(езнойУ дороге в Посад, между Братовщиной и Софрином. 9-е—День моего рождения). 21-е — День рождения Васюльки. Ему сегодня роено 4 месяца.
Мы хотим заняться историей античной философии. Но что значит история, историческое познание? Нужно отдать себе отчет, что собственно мы познаем и—в каком смысле это может быть называемо познанием. Ибо тут возможны и встречаются удивительные наивности, которые сами по себе были бы безвредны или почти безвредны, если бы ими не пользовались для злостных целей.
Нередко приходится слышать, как,— обыкновенно не без злорадства,—желая припереть, говорят: «Это—исторический факт». Но как же возможно говорить о факте и в каком смысле? Всякий факт дается in actu, сейчас, в данный момент. Всякий факт потому и есть факт, что он составляет непосредственное содержание сознания и, следовательно, ео ipso он не может, как факт, в качестве факта, быть историческим, то есть прошедшим, достоянием прошлого. Иными словами, или историческое—не факт, или факт не историчен. Историчность факта есть не факт уже, а прилог к факту, известный способ рассматривать факт или, еще точнее, известный прием расположения среди других фактов, modus coordinandi фактов. Но этот modus coordinandi есть, как таковой, лишь один из многих; он—возможность, но далеко не необходимость. Самое большее, он, может быть окажется единственным, необходимостью. Следовательно, та или другая историчность факта, тот или другой modus coordinandi есть всегда гипотеза, а не факт,—т. е. нечто нами (хотя, б<ыть> м<ожет>, и не субъективно, а объективно) прилагаемое к фактам. Свободное от исторических гипотез изучение «исторического» материала должно быть неисторичным, хотя неисторичность — совсем не то, что плохая историчность. Это—изучение типов и вечной сущности исторических фактов.
Создать неисторическое изучение фактов религии—вот задача истории религии, «религиологии», как науки. И этим препобеждается в корне эволюционизм,—для которого, напротив, ничего нет неисторического, для которого все исторично и, следовательно,—все гипотетично. Эволюционизм—это подмена фактов с их вечным, непреходящим значением, системою выдумок и надстроек,—ухождение от живого ядра действительности к пустой скорлупе ирреальности. Эволюционизм изучает не почву, а ученые фикции на ней, но сознаваться в своей фиктивности не желает.
Далее—о достоверности «исторических фактов». «Математическое)» и «нравст<венное>» ожидание этой достоверности.
Примеры... Актуальный) случай: наследство.
ЧАСТЬ ПЯТАЯ. ИДЕАЛИЗМ
СМЫСЛ ИДЕАЛИЗМА (МЕТАФИЗИКА РОДА И ЛИКА)[33]
I. ЧТО ТАКОЕ ПЛАТОНИЗМ?
Термин платонизм известен всякому. Не менее известно и то, что явление, обозначаемое этим именем, не только было силой, но и непрестанно есть типическое выражение внутренней жизни. Однако, и в порядке историческом, и в отношении духовном, платонизм—явление чрезвычайно сложное,—настолько сложное, что до сих пор историки мысли не привели его в ясность. Это—венок разнообразный: тут—милые пахучие травы родных полей, но тут же—таинственные орхидеи Востока; у корней аттических яворов здесь почиют на водах священные лотосы Нила. Дать точную характеристику платонизма— кто взял бы на себя столько притязательной смелости? И даже когда Вы спросите: «Что такое платонизм?», мне придется сказать: «Увы, не знаю». Но не я один. Свое вынужденное поп liquet—не ясно—я разделил бы с знатоками истории мысли и культуры. «И в настоящее время,—свидетельствует один из них[34],— остается во всей силе замечание «платонического философа» Оригена, что «Платона никто не знает вполне»».
Мы знаем, что платонизм—могущественное духовное движение. Мы знаем, что по крайней мере половина философии, и притом половина прекраснейшая, связывается с именем Платона: «Корни всего того, что разумеется под именем идеализма и что в логике носит название реализма, в теории познания априоризма, нативизма или рационализма, в онтологии спиритуализма и телеологии, восходят к одному и тому же первоисточнику, а именно к тому мыслителю, который хотя и не первый придал научное значение термину идея, но который сообщил ему всемирно-исторический интерес—к Платону». Таково выразительное признание врага платонизма[35].
Мы знаем, что львиная доля того, что только было великого в поэзии, так или иначе отразила лучи Платона[36]. Мы знаем, что языки всех народов оказались пронизанными платоновскими терминами и платоновскими понятиями. Мы знаем, далее, что в платонизме явились осознанными целые полосы, целые миры народной религии и общечеловеческого жизнепонимания[37]. Мы знаем и то, что из платонизма проистекли едва ли не все могучие течения в философии[38]. Мы знаем еще, что он влился возбуждающей струей в религиозную мысль человечества,—не только языческого, но и христианского; не только христианского, но и магометанского и иудейского. Платонизм оказался мировоззрением наиболее подходящим к религии, как таковой, и терминология платонизма—языком более всего приспособленным для выражения религиозной жизни. Но, будучи естественной философией всякой религии, платонизм имеет особое сродство с тою религией, пред которою все прочие еле-еле удерживают название религии. Одним словом, мы знаем, что в платонизме—пред нами один из самых могучих,—скажу более,—самый могучий из ферментов культурной жизни. Но что такое платонизм—мы не беремся отвечать, ибо это превышает силы современного знания. И нельзя определить платонизм даже формально,—что он—учение Платона: нет, платонизм и шире учения Платона, и глубже его, хотя в Платоне нашел себе лучшего из выразителей.
Мы сказали: «современного знания». Так ли это? Не происходит ли трудность дать ответ о платонизме не только от сложности этого явления, но и от существа его? Будучи исходным пунктом стольких направлений мысли, из которых каждое представляет высокую степень широты, не должен ли платонизм быть таким глубоким движением духа, которому уже нет иного наименования, кроме как символическое, уясняемое per se1*, а не per aliud2*? И, в таком случае, не правильнее ли разуметь платонизм не как определенную, всегда себе равную систему понятий и суждений, но как некоторое духовное устремление, как указующий перст от земли к небу, от долу—горе[39]? А, в таком случае, делается понятной и неисчерпаемость этого неистребимого порыва нашей души к небесам, этого взлета в миры иные—никакими законченными в себе построениями мысли, никакими раз навсегда закрепленными терминами: ибо все тает и течет от соприкосновения с Истиною, как воск—пред лицом огня. Даже у самого Платона каждый диалог представляет несколько иное построение мысли и дает своеобразную окраску основным терминам, нежели другой. Тем более это относится к прочим выразителям платонизма. Но если на наше вопрошание ответ, действительно, может быть только утвердительный, то понятно тогда, что многообразность попыток выразить основное устремление платонизма свидетельствует не против, а за него—свидетельствует о богатстве жизни и богообразности человека. И тогда термины платонических систем мысли перестают быть в строгом смысле терминами, а становятся живыми символами внутренних движений. Среди этих символов мы не можем навести внешнего порядка; но единая жизнь, единый сверх-рассудочный центр ощущается в них созвучным сердцем. Не зная, или, точнее, не зная от в етч ив о, т. е. не будучи в состоянии дать раздельный словесный ответ на вопрос о платонизме, мы можем однако указать некоторые стороны этого обширного исторического движения, этой извечной стихии человеческой души, и одну из таких сторон, один из символов платонизма сделать предметом более пристального вглядывания.
Какую же? какой же символ?—Полагаю, что при произнесении слова платонизм у всякого на первом месте возникает ассоциация: «ίδέαι», «εΐδη»4. «учение об идеях», «идеализм»[40].
II. УЧЕНИЕ О РОДАХ И ВИДАХ, ИЛИ ВОПРОС ОБ УНИВЕРСАЛИЯХ
Вы помните, конечно, с полною определенностью, что дело идет о родах и видах, как выражались философы древние, об ουσία, φύσις и ύπόστασις5*, как стали говорить философы периода патриотического,—об universalia, как нашли удобным именовать тот же предмет мысли схоластики западные,— об общих понятиях и суждениях—по терминологии нового времени; это—одна проблема, но в различной местной ы временной окраске. Но, быть может, далеко не с такою же определенностью сознаете Вы коренной, глубоко-содержательный смысл этих споров об universalia. Мне хотелось бы настоящим чтением дать Вам понять, что тут дело шло неошкольных (—каков буквальный перевод термина «схоластические»—) и не ученических (—так передадим слово «педантические»[41]) словопрениях, но о глубочайших задачах метафизики и гносеологии, а, если угодно, также и аксиологии. Поэтому-то, от того или от другого,—платоновского или анти-платоновского,—решения проблемы универсалий зависел общий уклад всего мировоззрения, характерный закал целостного жизнепонимания. И потому-то, добавим еще, по-видимому су χ ое, отвлеченное обсуждение универсалий служило, служит и вероятно будет служить до конца веков ареною стольких оживленных и ожесточенных стычек и взаимных обвинений в тяжком неправомыслии и еретичестве.
Острота споров об универсалиях доходила до того, что «публичные диспуты часто вырождались в страстные перебранки. Приличие и достоинство нарушались до такой степени, что папы и епископы издавали строгие указы, в которых спорящие партии призывались к спокойствию и порядку»[42].
Но «было бы большой ошибкой думать, что» вопрос о логико-метафизическом значении универсалий имел в Средние века «лишь дидактическое значение объекта для упражнения в мыслительной деятельности...—утверждает один историк мысли[43].—Энергия, с которой средневековая наука в бесконечных спорах стремилась разрешить эту проблему—характерным образом наука Запада и наука Востока принялись за нее с одинаковым усердием, совершенно независимо друг от друга—является сама по себе доказательством того, что в этом вопросе кроется реальная и очень трудная проблема». Поэтому, он же, ссылаясь в другом месте в подтверждение своих слов на таких видных союзников, как Г. Лотце и О. Либманн[44], заявляет весьма твердо: «Тем современным исследователям, которые сдают вопрос об общих понятиях в архив, или смотрят на спор о них, как на детскую болезнь науки, пока они не будут в состоянии с полной точностью и ясностью ответить, в чем состоит метафизическая действительность и деятельность того, что они называют законом природы, все еще нельзя не сказать: mutato nomine de te fabuia narratur»[45]6.
He иначе думают и многие другие мыслители.
Вопрос о природе родов и видов,—говорит В. Кузен,—этот вопрос «во все времена волновал и оплодотворял человеческий дух и был виновником всех школ. Принимая на себя все цвета времени, он всегда остается однако основанием, из которого исходят и к которому возвращаются философские исследования. По внешности это вопрос, касающийся лишь психологии и логики, по существу же он господствует над всею философией, ибо нет задачи, которая бы не заключала в себе и следующего вопроса: все видимое нами есть ли комбинация нашего ума, или имеет свое основание в природе вещей[46]. Это значит, что всякая онтологическая или психологическая доктрина необходимо должна считаться с вопросом об универсалиях»[47].—«В рациональной философии проблема универсалий есть не иное что, как проблема истинности наших интеллектуальных познаний»,—свидетельствует М. де Вульф[48].
Это совершенно верно, но этого слишком мало; вопросы, подымаемые идеализмом, имеют и гораздо более общее значение.
III. КАК ВОЗМОЖНО ПОЗНАНИЕ
Что действительно? Что познаваемо? Что ценно? Данный ли, здесь и теперь переживаемый, момент, или нечто, хотя и соотносящееся с ним, но вечное и вселенское?—На чем строится жизнь? На что опирается познание? Чем руководиться в своей деятельности?—Метафизическим ли «Сагре diem—лови момент», или иным, высшим, бытием? Воистину есть одно ли только дольнее, или и горнее, более сего дольнего действительное? и т. д. и т. д. Таковы вопросы, лежащие на дне споров об universalia. И всякое признание мира горнего неизбежно влечет мысль к платонизму, в том или ином видоизменении, а всякое прилепление к миру дольнему—к отрицанию платонизма. Но, не входя в гущу этих проблем сейчас, пока займемся лишь проблемою теории познания и логики. Познание, как известно Вам, удовлетворяет нас, если мы убеждены во всеобщности и необходимости его результатов. Познание есть познание тогда только, когда оно может притязать на значение, выходящее за пределы данного момента и данного места, т. е. когда этот единичный момент обращен к иному бытию, выходит за пределы себя, знаменует больше, чем есть он сам. Если же все дело ограничивается лишь этой комбинацией психических элементов, не выходящей за границы самой себя, то мы считаем ее за простую игру психических процессов,—и не придаем ей никакого познавательного значения. Если я говорю, что мне, сейчас, в этой комнате χ о л о д н о, то это высказывание не имеет решительно никакого значения для науки, не имеет никакой познавательной ценности. Чтобы возникла таковая, я должен выйти за границы «себя»—или «теперь» или «здесь»—и хотя бы в одном направлении расшириться за пределы особливого бытия. Знание—только там, где εν7* расширяется на πολλά8*, образуя «εν και πολλά»[49]9*, как определяет Платон идею; знание—только там, где «μίαν... διά πολλών»[50]10*, по другому определению идеи Платоном, или,—воспользуемся Аристотелевским определением идеи,—знание возможно там, где единое направлено на многое, распростирается на иное,— где «τό εν έπι πολλών»[51]11*. Этою-то формулою и воспользовалась средневековая мысль. Unum обращается к иному, к alia,—толкуют схоластики;—unum versus alia и есть, по их этимологии, universale,—единичное и общее зараз.
Но эти идеи, эти universalia, эти общие понятия и суждения (современная логика признает, что это—одно и то же), все они, как бы мы их ни называли, обладают загадочными свойствами. В самом деле: единое относится к бесконечному множеству; но «это бесконечное множество явлений не может быть наличным как множество в акте суждения, потому что общее суждение есть единый акт мысли, а вовсе не скопление многих суждений. Следовательно, вопрос становится по-видимому безвыходно противоречивым и принимает парадоксальную форму: каким образом бесконечное множество явлений может быть наличным в едином акте мысли?»[52].
Когда я говорю: «Лошадь есть позвоночное животное» или: «В прямоугольном треугольнике площадь квадрата, построенного на гипотенузе, равна сумме площадей квадратов, построенных на катетах того же прямоугольного треугольника», то я, здесь и теперь, произвожу акт познания, всячески, во всех отношениях единичный. Я произвожу этот акт познания сейчас, здесь. Но, будучи этим, т. е. моментом и местом ограниченным, он, как бы, переливается за границы своей отъединенное™ и простирается в бесконечную даль времени и пространства. Будучи единичным, как акт, он, содержанием своим, как акт познания, имеет бесконечность, ибо утверждает, что все лошади, где бы и когда бы они ни существовали, суть таковы, каковыми он утверждает их, т. е. позвоночные животные. Точно так же, все прямоугольные треугольники, где бы и когда бы они ни мыслились, всегда таковы, что и для них, для всех, справедлива теорема Пифагора[53].—Акт познания, т. е., значит, понятие и суждение, хотя и единичный,—бесконечен, и в этом соединении конечности с бесконечностью, в этом противоречии конечности и бесконечности, в этой неслиянной и нераздельной двойственности познавательного акта, в этой антиномичности его—великая загадка универсалий. Загадка эта может быть расчленена на три загадки, на три проблемы, сообразно трем дисциплинам, в которых может быть рассматриваема основная проблема двойственности. А именно, основной вопрос: «Как возможна такая двойственность?»—распадается на три вопроса[54]:
1° Как это возможно психологически, т. е., другими словами, каковы должны быть психологические состояния и переживания познающего субъекта, чтобы, будучи единичными, иметь всеобщее значение?
2° Как это возможно метафизически или, точнее, онтологически, т. е., другими словами, каковы должны быть реальные процессы и вещи, познаваемые объекты, чтобы возможны были о них общие суждения и понятия?
3° Как это возможно гносеологически, т. е., другими словами, как общие суждения нашего разума могут иметь объективное знание, для вещей и процессов, т. е. выражать какие-то свойства того, что не есть сам разум?
Чтобы понять то решение этих вопросов, которое дает платонизм, полезно сопоставить его с решениями иных умственных течений. А так как эти проблемы, хотя они были предметом живейшего интереса в истории мысли древней, средневековой и новой и хотя доселе не прекратили своего брожения, однако в Средние века подвергались прениям наиболее пламенным, то мы будем пользоваться по преимуществу именно средневековой терминологией.
IV. “ВВЕДЕНИЕ» ПОРФИРИЯ К «КАТЕГОРИЯМ» АРИСТОТЕЛЯ
Если брать дело по существу, то спор об универсалиях был душою всей античной философии. Антиномия среды и индивида,— εν και παν13*,—возбуждает греческую мысль до Платона[55]. С установкою идеализма у Платона, споры об универсалиях сами принимают более отчетливый характер,— как в Академии, уже при жизни ее основателя, так же и вне ограды Академии. В диалогах Платона, особенно позднейших, попадаются встречные соображения, направленные против тех или иных аргументаций теории идей, и притом соображения, не всегда опровергаемые[56]. Нужно думать, что эти соображения отражают брожение, происходившее в школе Платона. Теоретические несогласия побуждают Аристотеля даже совсем уйти из состава преподавателей Академии и основать собственную школу. Правда, сообщения древних о, якобы, враждебных с тех пор отношениях двух великих философов не только не доказаны, но и, наоборот, признаны простою сплетнею. Однако факт разногласия, и именно по вопросу о природе идей,—налицо[57]. Это разногласие не настолько велико, чтобы из-за него нельзя было называть Аристотеля идеалистом; но оно достаточно для признания перипатетического учения о формах за особый тип идеализма. Затем, разногласия различных школ, и именно около вопроса об идеях, заостряются. Объединитель философии древности Плотин[58] сделал величественную попытку синтеза различных учений об идеях. Но Плотин—великий представитель не только преходящей философии древности, но и зачинающейся философии Средневековья[59]. К Плотину шла вся античная культура; Средние же века—не случайность без роду и племени, а законный плод античной культуры[60], так что включение Плотина в число средневековых мыслителей достаточно мотивировалось бы и этим соображением. Но такое положение Плотин получает и с большею прочностью: ведь он вобрал в себя Откровение гораздо глубже, чем сознавался в том: Ветхозаветное—чрез Филона и многих других (если не прямо из перевода LII); кое-что из Новозаветного—чрез учителя своего Аммония Сакка, сына христианских родителей, и чрез гностиков, с которыми полемизировал. Мало того, Фр. Пикавэ доказывает[61] путем тщательного анализа, что Плотин дает «полное и систематическое истолкование»[62] речи св. апостола Павла в Афинском Ареопаге (Дн 17, 16—34). Если так, то тем делается понятною большая сила воздействия Плотина на мысль патриотическую и на мысль схоластическую. И таким-то образом, по преимуществу чрез Плотина, античные теории идей заносятся в Средневековье[63]. Для этого последнего «идеи» оказались практически потребными и приспособленными гораздо более, чем для самой Древности.
Но если говорить не вообще о действии неоплатонизма на средневековую философию, а в частности о толчке, вызвавшем движение средневековой мысли, то на первом месте тут должно быть упомянуто имя ученика Плотина—Порфир и я (233— 304 гг.). А именно, исходным пунктом для схоластических исследований и споров об universalia послужило то место во «Введении» Порфирияк Категориям Аристотеля, в котором, по счастливой исторической случайности, сжато формулируется вся острота споров о том же предмете в философии античной. Каким-то инстинктивным чутьем, схоластика сосредоточила свое внимание именно на центральном вопросе древней философии, и в нескольких строках нашла себе выкристаллизованным самый сок многовековых препирательств между Платоном и Аристотелем, Платоном и киниками, между Академией, Ликеем и Стоей[64]. Вот это много-содержательное место:
«Αύτίκα περί των γενών τε και ειδών τό μεν εΐτε ύφέστηκεν ειτε και εν μόναις ψιλαις έπινοίαις κείται είτε ύφεστηκότα σώματα έστιν ή ασώματα και πότερον χωριστά ή έν τοις αίσθητοΐς και περι ταΰτα ύφεστώτα, παραιτήσομαι λέγειν βαθύτατης ούσης της τοιαύτης πραγματείας και άλλης μείζονος δεομένης εξετάσεως[65].
— Я отклоняю от себя разговор о родах и видах, а именно существуют ли они самостоятельно, или же находятся в одном только голом мышлении, и, если существуют самостоятельно, то тела ли они, или бестелесны, а, с другой стороны, стоят ли обособленно, или же имеют бытие в чувственных явлениях и с ними[66]; ведь подобное занятие весьма глубоко и требует иного, более обширного, исследования» 16*.
Таковы слова Порфирия. Впрочем, до мыслителей Средневековья они дошли не в подлиннике, а в латинском переводе Боэция (около 475—520 гг.). У Боэция все это место передается так:
«Мох de generibus ас speciebus illud quidem sive subsistunt sive in solis nudisque intellectibus posita sunt, sive subsistentia corporalia sunt an incorporalia, et utrum separata a sensibus an in sensibilibus posita et circa ea constantia, dicere recusabo, altissimum enim est huius modi negotium et maioris egens inquisitionis»[67]1?Ф;—эти слова Порфирия содержатся у Боэция также в «Комментарии на Введение Порфирия». Вот какой именно перифраз дается здесь:
«Ait se omnino praetermittere genera ipsa et species, utrum uere sibsistant an intellectu solo et mente teneantur, an corporalia ista sint an incorporalia, et utrum separata an ipsis sensibilibus iuncta»[68]l8.
V. АЛЬТЕРНАТИВЫ ПОРФИРИЯ, ПРЕДСТАВЛЕННЫЕ В СХЕМАХ И ТАБЛИЦАХ
Представим для наглядности альтернативы Порфирия в виде таблички (чертеж 1-й).
Переводя эту табличку на язык средневековой философии, а отчасти—современной, мы получаем нижеследующую схему, в которой содержатся основные течения мысли,—как средневековой, так и более поздней (чертеж 2-й).

Сопоставляя обе таблицы, мы видим, что схемою Порфирия исчерпываются различные типы учений об универсалиях, появлявшихся в истории, за исключением одного, где существование универсалий всячески отрицалось[69]. Но так как познание, в самой сущности своей, связано с существованием универсалий, хотя бы в какой-нибудь одной сфере бытия, то понятно, что этим, не упомянутым у Порфирия учением, должен быть решительный познавательный нигилизм, для которого отрицание всеобщности знания простирается так далеко, что даже скепсис не имеет смысла. Итак, объединяя все сказанное, можно представить сравнительный состав различных учений об универсалиях на чертеже 3-м.

Однако, представленною здесь таблицею не исчерпывается,—отвлеченно говоря,—возможность и иных ответов на вопрос об универсалиях. Можно представить себе, что отрицание распространяется не сверху вниз, а наоборот, снизу вверх (см. чертеж 4-й), так что возникают учения, в которых признается бытие универсалий в слоях высших и отрицается—в нисших. Учения такой структуры обосновать было бы затруднительно, но они представляются не более странными, чем учения номиналистического устремления. Так, например, в системе мысли под номером VI признается существование и постижимость37 платоновских идей, но отрицается адекватная выразимость этого постижения—в слове. В системе мысли VII признается существование идей, но отрицается и их постижимость и их выразимость. Наконец, в системе VIII признается существование трансцендентных идей, но отрицается являемость их в мире, их познаваемость и их выразимость. Система мысли Г—это уже знакомый нам платоновский реализм. Что же до системы V', то формально она тождественна нигилизму, но, как предел устремления в сторону трансцендентного, т. е. будучи мистическим агностицизмом, может быть совсем иного характера, нежели софистический нигилизм V (—например, как признание абсолютно вне-тварной, внутри-божественной мысли—).

Отвлеченно говоря, мыслимы и еще некоторые учения, а именно как не перечисленные здесь комбинации из отрицаний и утверждений универсалий в различных слоях бытия. Так как, по известной теореме комбинаторики, таких сочетаний всегонавсего должно быть 24, т. е. 16, а 5+3, т. е. 8, из них мы уже имели, то остается, кроме указанных, еще 8 отвлеченно возможных типов. Схема их представлена на таблице (чертеж 5-й).
Смысл же каждого из них не трудно уяснить себе. Так, учение IX признает реальность универсалий и в мире и вне мира, но говорит, что они непостижимы, хотя и выражаются в слове символически. Учение X признает реальность трансцендентных идей, а также познаваемость и выразимость их, но отрицает наличность аристотелевских форм в мире. Учение XI признает существование платоновских идей, и утверждает, что они могут выражаться в слове, например, в поэзии, но что ни в вещах нет форм, ни разум не обладает понятиями. Учение

XIII—типа, так сказать, чисто метафизического: есть универсалии, как предмет чистой мысли; но ни в мире, ни в слове эти универсалии себя выявить не могут. И т. д.
VI. В ЧЕМ ПАФОС УСТРЕМЛЕНИЯ К РЕАЛИЗМУ И В ЧЕМ ПАФОС УСТРЕМЛЕНИЯ К ТЕРМИНИЗМУ?
Едва ли не основная απορία (затруднение) философии— проблема εν και πολλά. По крайней мере в греческой философии она была основною. Проблемы: индивида и среды, атома и пустоты, дискретности и сплошности, прерывности и непрерывности, ύπόστασις и ουσία и т. д. и т. д., все это—видоизменения основной проблемы έν και πολλά. Отрицание в εν—πολλά и πάν ведет к отрицанию познания, к отрицанию смысла деятельности, к отрицанию вечного во временном. Признание же πάν и πολλά в έν требует разъяснения: как это возможно. Проблема универсалий есть вершина основной проблемы философии, и надо н и ч е г о не понимать в философии, чтобы не видеть этой проблемы.
Мы не станем заниматься ни опровержением разных видов терминизма, стремящегося уничтожить самую проблему, ни защитою разных видов реализма, стремящегося, так или иначе, разрешить ее. Это—не дело истории философии. Но мы постараемся уяснить себе смысл различных учений об универсалиях. Поставим вопрос ребром. В чем пафос устремления к реализму и в чем пафос устремления к терминизму?—Для последнего, этот пафос есть метафизический и гносеологический эгоизм. Реальность безусловно уединенна, безусловно в н е всего того, что—не она. Реальность есть она— и только она. У реальности нет, так сказать, пуповины; которая бы связывала ее с плодоносным лоном бытия целокупного. У нее нет корня, коим приникает она в миры иные. Она, наконец, во времени не связана и сама с собою, в своем бывании не являет некоторого целостного и связного бытия. Одним словом, ни в порядке онтологическом, ни в пространстве, ни во времени мгновение данного состояния не связано с другими, не углубляется, не имеет около себя венца кафоличности. Мгновение—только мгновение, без благоухания, без атмосферы вечности. Точка—только точка, без помазания вселенскости. "Εν есть εν—и только εν, и ничуть, ни в какой мере, ни с какой стороны, не есть πολλά, и тем более не есть πάν. Но, если углубиться в это мироощущение и спросить себя, о каком, собственно и первично, εν говорит оно, то нетрудно ответить, что речь идет о Я. Истинный смысл этого направления мысли—в том, Я есмь Я и только Я, и ни в какой мере не есмь не-Я, Ты. Я ни с кем не связан, и не связан даже с самим собою: solus ipse sum20*, и ни до чего нет мне дела, да и быть не может. Пафос обособления, затем эгоизма, затем ненависти и наконец абсолютного нигилизма лежит на дне терминистических течений. Терминизм—это и есть ересь[70], в первоначальном и точном смысле слова.
Напротив, движения реалистические порождаются ощущением сродственности бытия, ощущением не абсолютной изолированности вещей, моментов и состояний, однако не в силу их механической смешанности и не в силу расплывчатости и смутности их определения, а в силу изнутри пронизывающего их сродства и единства. 'Έν не есть τ о л ь к о и безысключительно εν, но оно — вместе с тем и πολλά, и даже πάν. От εν, зримого нами здесь и теперь, тянутся бесчисленные нити к иному, к πάν, к бытию вселенскому, к полноте бытия. И нити эти— нити живые. Это артерии и нервы, делающие из обособленного и уединенного εν—живой орган живого существа. "Εν кажется чем-то само-замкнутым и плоским. Но это так—только кажется. Присмотритесь к нему—и вы увидите, что оно и не замкнуто в себя и не плоско. Оно благоуханно. Оно окружено венчиком, лучи которого сливаются с лучами иных бытий. Оно имеет глубину, переходящую в длинные корни, впивающиеся в миры иные и оттуда получающие жизнь. Тон его—не сухой уединенный тон камертона, но живая гармония, осуществляемая рядом гармонических, верхних, суммовых разностных и т. п. тонов. Оно бесконечно больше и содержательнее, чем оно есть рассудочно.
Милый друг, иль ты не видишь, что все, видимое нами, только отблеск, только тени, от не зримого очами? Милый друг, иль ты не чуешь, что весь этот гул трескучий только отклик искаженный^ торжествующих созвучий?21 Ф
Истинная реальность, идея—не бытие отъединенное, но «μίαν....δια πολλών», как определяет ее Платон[71], или, еще «εν και πολλά», как говорит он[72], ябно намекая на основной вопрос всей греческой философии. Идея есть «τό εν έπι πολλών», по Аристотелю[73]. Чувство этой «μίαν δια πολλών», чувство этой «εν και πολλά»—вот мирочувствие, лежащее в основе идеализма.
В этой противоположности устремлений, в этой противоборствсиности: уединить, уплощить, оглупить, лишить разумного смысла, а затем и вовсе уничтожить, полновесное зерно бытия, с одной стороны, а с другой—проростить его и выростить из него злак, приносящий плод сторицею, т. е. осознать внутреннюю красоту твари; в этой, если хотите, борьбе между верою в смерть и верою в жизнь содержится, в сущности, вся непримиримая вражда учений терминистических и учений реалистических, или, выражаясь по-современному, позитивизма и идеализма. Все остальное—философская техника. В основе того и другого движения—та или иная вера или, точнее, вера и отрицание ее. Но и вера и неверие стремятся выразить себя расчлененно и создать себе средства защиты, укрываясь в крепость из сложных систем вспомогательных понятий. Тут, и в области позитивизма, и в области реализма, возможны разные тактические приемы и построения, возможны разногласия и ссоры, возможна даже междоусобная война. Но, в существе дела, рассмотрение всех, этих контроверз есть труд, важности уже второстепенной.
Оглядим некоторые позиции идеализма.
Первая позиция, важнейшая, возникает при обсуждении проблемы корней бытия и связей мира дольнего с миром горним в собственном и точном смысле, т. е. мира божественного. Проблема благодати, таинства и обряды, озарения и прозрения, Церковь, ангелы-хранители, Промысл и т. д. и т. д.—вот некоторые, почти наудачу перечисленные, пункты этой линии защиты. Вы видите, что изучение их принадлежит собственно догматике и религиозной философии. Я сказал: «догматике и религиозной философии». Не думайте, что я позабыл добавить: «православной». Нет, я сознательно опустил ограничивающее определение, ибо во всякой догматике и во всякой религиозной философии с необходимостью возбуждаются те же вопросы и получают то или иное разрешение.
Но собственно философии ближе, отчасти иные, отчасти более формальные, вопросы, возникающие при обсуждении соотношения индивида εν с другими индивидами. Вера реализма, его производящая,—выражается в основном утверждении его, что индивиды не вполне разобщены, не так разобщены, как то кажется. Но что значит это утверждение о неполной обособленности индивидов? Ответ может быть, вообще говоря, двоякий, и этот двоякий ответ порождает двоякое понимание термина universale, двоякое понимание слова идея, т. е. того, в чем именно индивиды не разобщены.
Пусть имеются два индивида А и В, например, два коня. Что значит, под углом зрения обсуждаемой проблемы, что А к В, эти два коня, между собою не разобщены? Это значит, что в коне А дан, содержится как-то и конь В, а в коне В—и конь А. Говорю «как-то», и это значит, что В содержится в А не так, не абсолютно так, как оно дано и содержится в самом себе. В своеобразном же толковании этого «как-то», т. е. в своеобразной замене неопределенного «как-то» определенным «так именно», заключается и своеобразное решение проблемы универсалий.

И вот, часть признаков того и другого комплекса, а именно, положим, три первые признака тождественны между собою. Речь идет не о сходстве, ибо сходны кони А и В, а именно о тождестве признаков, каковым тождеством, или в силу какового тождества, кони А и В сходны. И еще раз должно повторить, что не сходство признаков, атождество их имеется в виду; если же мы стали бы говорить о сходстве их, то тогда с необходимостью возник бы вопрос, в чем же, чем же сходны между собою самые признаки, и тогда это что, этот признак признака оказался бы уже тождественным в обоих признаках. «Но,—скажете,—а если и тут мы будем иметь в виду лишь сходство?»—«Тогда,—отвечаю,— тогда придется говорить о признаке признака, который будет тождественным. Вообще, или надо устремлять этот ряд ad
indefinitum и, следовательно, отказаться от понимания, чем сходны кони А и В, или же где-нибудь прервать его,—на члене, который будет признан тождественным в А и В. Но тогда естественнее всего сделать это сразу же, отыскав его непосредственно в Л и в В».
Эта мысль уже высказывалась. «Возможно ли существование одинаковости содержания без тождества содержания в каком-либо отношении?» — спрашивает Н. О. Лосский[74]. «На этот вопрос приходится ответить, что понятие одинаковости и даже вообще понятие сходства неизбежно ведет к ссылке на понятие тожества или, в случае нежелания прибегнуть к этому понятию, заключает в себе бесконечно повторяющуюся проблему»,—отвечает Н. О. Лосский себе. Эти же рассуждения ведет и Э. Гуссерль. «Везде,—говорит он,—где есть одинаковость, есть также тождество в строгом и истинном смысле этого слова. Мы не можем называть две вещи одинаковыми, не указывая той их стороны, с которой они одинаковы. Той стороны,—сказал я,—и здесь-то и заключается тождество. Всякая одинаковость имеет отношение к роду (Species), которому подчинены сравниваемые вещи, и этот род (Species) не есть только нечто опять-таки лишь одинаковое с обеих сторон, так как в противном случае неизбежно возникал бы поставленный вверх ногами regressus in infinitum. Обозначая сравниваемую сторону, мы указываем с помощью более общего родового термина тот круг специфических различий, в котором находится тождественная сторона сравниваемых вещей. Если две вещи одинаковы со стороны формы, то соответствующий род формы есть тождественный элемент в них; если они одинаковы со стороны цвета, то в них тождествен род цвета и т. д.—Если бы кто-либо, хотя бы только в отношении к чувственной стороне восприятий, стал определять нам тождество, как предельный случай одинаковости, то это было бы извращением истинного положения дела. Не одинаковость, а тождество, есть нечто абсолютно неопределимое. Одинаковость есть отношение предметов, подчиненных одному и тому же роду. Если бы не могло быть речи о тождестве рода, о τ о й стороне, с которой существует одинаковость, то и речь об одинаковости потеряла бы свою почву»[75].
Итак, возвращаясь, после сделанного отступления, к нашим мыслям, мы можем утверждать, что признаки а', а", а"' по бытию, нумерически, «численно», суть то же самое, что Ъ. Ъ'.
b'" в В. Как можем мы сказать, что не сходные звезды светят в Посаде и в Москве, а тождественные по бытию, и как: не сходный с собою студент появляется в Посаде и в Москве, а тождественный себе, так же и признаки сходства для А и для В тождественны. Совокупность этих признаков, или, как говорят, их логическое произведение, образует новую сущность—ω. Эта сущность ω есть то, что делает и А и В нераздельными, неразъединенными. Она—нить, связующая их воедин о. Логически же она есть то, что в логике называется суммою А и В, ибо под суммою разумеется альтернатива: «или А, или В». Поясним, что берем здесь, собственно, так называемые, единичные понятия[76] индивидов А и В, обозначаемые в логике знаками г A biB, и лишь ради графической простоты пишем А и В. Выражаясь же в терминах средневековых, мы берем тут haecceitates[77], «этости» или «Diesheiten», объектов А и В. Но т. к., будет ли у нас А, или будет В, и в том, и в другом есть а. а", а". то следовательно альтернатива «А или В» определяет собою ω
ω = A ̆ B
Но, спрашивается, только ли так можно мыслить неразобщенность А и В или еще как-нибудь иначе?—Можно, очевидно, взять логическое произведение «А и В», и тогда получится некоторая новая сущность—Ω
Ω = A ~Β
Это значит: «и А и В». Следовательно, тут а', а", а'" берутся усиленно, но кроме них попадают в Ω еще a(IV),..., а{п. Ь(1У. ..., Ь{п). Следовательно, ω оказывается лишь моментом в бытии Ω. Тогда можно сказать, что ω есть общий наибольший делитель А и Ву а Ω—общее наименьшее кратное, и в смысле полноты бытия мы имеем градацию:
ω < A < Ω
ω < B < Ω
Реализм утверждает, что ω (а при других толкованиях— Ω)—это не только прием мышления, но и некоторая реальность, подобно тому, как общий наибольший делитель (или общее наименьшее кратное) сам есть число, а не только знак действия вроде «+» или «—», «х» или «:», т. е. чистая отвлеченность Но где и как существует эта реальность ω (или Ω)? По одному пониманию, это—только стержень вещей, вне их не существующий, но однако такой, что без него вещи не могут быть (Аристотель). По другому пониманию,—это реальность вне вещей, сама для себя сущая, но однако такая, что она, как-то, ив вещах, или вещи в ней, а помимо нее быть не могут (Платон). На первый взгляд, между формами Аристотеля и идеями Платона залегает непроходимая пропасть. Но более внимательное вглядывание делает явным, что разногласие идет не о существе дела. Можно пояснить это примером металлических опилок, расположившихся правильными рядами и тем обнаруживающих, что они имеют некоторую связь между собою, осуществляемую деформацией магнитной среды—эфира. И Платон и Аристотель признают равно эту связь; но, далее, возникает вопрос ©производителе магнитного поля, и тогда Аристотель отвечает, что таким возбудителем служат сами опилки, ибо, будучи стальными, они имеют собственный магнетизм. Платон же полагает, что магнитное поле создается соленоидом, окружающим опилки, и они, будучи железными, временно намагничиваются.
Платоновская концепция гораздо шире Аристотелевской, тогда как последняя—частный случай первой. Поэтому, в одних своих истолкованиях Платоновская концепция может быть весьма сближаема с Аристотелевской, в других же—весьма отдаляема[78].
Что же касается до выбора между ω и Ω, то и Платон и Аристотель, когда конструируют свои понятия идеи или формы, то, как будто, говорят об ω, а когда принимают его готовым, то имеют дело с Ω. В этой сбивчивости между ω и Ω есть нечто психологически необходимое, ибо, если Ω представлять себе как нечто вроде Гальтоновской суммирующей фотографии, то совокупность общих черт ω, в ней выступит с особою яркостью. Ω отличается от ω психологически (—речь идет не о логическом и не об онтологическом отличии—) лишь тем, что ω дается резко очерченным, а Ω—в виде той же ω, но в сопровождении обертонов, ауры, или атмосферы (см. чертежи 6-й и 7-й).

Чем более взято индивидов, тем ярче и определеннее психологически выступает центральное ядро в Ω и тем боле меркнет психологически—окружающая его аура, так что и ра: ница между Ω и ω делается психологически все менее ощутительной. Можно сказать, наконец, что психологически предел] их уравниваются:

хотя логически и онтологически различие между ω и Ω все усиливается.—
Но, будем ли мы понимать universale, как ω или как Ω (в сущности, это—вопрос терминологии), мы видим, что «реализм есть даже и не объяснение, а прямое выражение тех фактов, которые непосредственно переживаются в акте высказывания общего суждения»[79].
Набросанные выше контуры идеализма были бы слишком бедны и сухи, если мы не попытаемся оттенить их и сделать более близкими к нашему жизненному опыту. А платоновские идеи оставались бы слишком формальным требованием гносеологии, если мы не постараемся показать...—ну, не их самих, а хотя бы нечто подобное им. Правда, всякий акт жизни синтетичен, как, в частности, синтетичен и всякий акт познания, и, следовательно, пронизан началом идеальным. Но для разъяснения идеализма необходимо выбрать такие проявления синтезирующего начала жизни, в которых идеальное проявлялось бы с особым блеском. В небольших чтениях не пытаясь решать большой вопрос, а именно, как возможны идеи психологически, метафизически и гносеологически, мы можем, однако, на конкретных переживаниях пояснить, что в опыте жизни антиномия идей вовсе не представляется чем-то неожиданным.
Не отвлеченною защитою идеализма, как доктрины, задались мы, а разъяснением его смысла для жизне-воззрения и в жизне-чувствии. Теперь нам должно снова обратиться к точке нашего исхода, к жизни.
VII. ХУДОЖЕСТВЕННЫЕ ПРОИЗВЕДЕНИЯ КАК ОБРАЗЫ ДВИЖЕНИЯ
Идеализм есть «да» жизни, ибо жизнь-то и есть непрерывное осуществление εν και πολλά. И если спрашивать себя, из чего могло образоваться учение об идеях, то едва ли можно найти что-нибудь более пригодное сюда, нежели живое существо. Живое существо—это наиболее наглядное проявление идеи. Однако, не всякое восприятие «животного», разумея это слово как церковно-славянское животно[80], как греческое ζώον, или как латинское animal, а только то, которым воспринимается жизнь его[81], есть восприятие синтетическое, выводящее за пределы «здесь» и «теперь». Моментальная фотография искусственно закрепляет момент и точку, создавая иллюзию смерти и неподвижности. Напротив, художник,
перелетев на крыльях лебединых
двойную грань пространства и времен 22.
в мертвом и недвижном материале воплощает он движение, и таким образом существо, воспринятое художником, просвечивает сквозь краски, мрамор или бронзу также и тем, кто в меньшей степени способен к синтетическим восприятиям. Художник творит образы жизни. Да, если сказать (—с точностью, сейчас достаточною,—) что жизнь—движение, то законно говорить и о художественных произведениях, как об образах движения. Будем ли мы понимать слово движение в широком метафизическом смысле, или в узком, как движение механическое, одинаково право можно сказать, что антиномии движения, столь беспокойные для отвлеченного рассудка, преодолеваются искусством. Чтобы не нагромождать примеров, рассмотрим подробнее произведения и мысли об искусстве одного творца — О. Родэна.
Все произведения его,—говорит П. Гзелль — «трепещут жизненной правдой, все они созданы из плоти и крови, все они дышат, но эти две» статуи,—говорит он о «Бронзовом Веке» и об «Иоанне Крестителе»,— «движутся»[82]. «Точно какая-то таинственная сила оживляет бронзу»[83]. Спрашивается, «какою силой бронзовые или каменные массы оживают, и неподвижные фигуры приходят в действие, напрягаются и даже как будто делают громадные усилия»[84].— «Движение,— отвечает на это сам Родэн,—ничто иное, как переход от одного положения к другому»[85]. Художник «изображает переход от одного положения к другому: он указывает, как одна поза незаметно превращается в другую. В его произведении различаешь еще часть того, что было, и уже угадываешь то, что будет». Такова, например, статуя Рюда «Маршал Ней». «Герой выхватил саблю и зычным голосом кричит своим полкам: «Вперед!»» Присматриваясь к ней внимательно, замечаем следующее: «Ноги маршала и рука, держащая ножны, еще в том же положении, в котором были, когда он выхватывал саблю: левая нога отодвинута, чтобы правой руке удобнее было обнажать оружие, левая же рука осталась на воздухе, как бы еще подавая ножны».
«Теперь вглядитесь в торс,—приглашает Родэн.— Для исполнения только что описанного движения он должен был податься снова влево, но вот уж он выпрямляется, смотрите: грудная клетка выступает, голова поворачивается к солдатам, и герой громовым голосом подает сигнал к атаке; наконец, правая рука поднимается и машет саблей.— Движение статуи — только превращение первой позы маршала, когда он выхватывал саблю из ножен, в следующую, когда он уже бросается на неприятеля с поднятым оружием.
В этом вся тайна жестов, передаваемых искусством. Скульптор, так сказать, заставляет зрителя следовать за развитием жеста на изображенной фигуре.
Наши глаза в данном примере, силою вещей, смотрят снизу вверх, от ног до занесенной руки, а так как по пути они встречают другие части статуи, представленные в следующие друг за другом моменты, то получается иллюзия совершающегося движения»[86].
Подобно этому, в «Бронзовом веке» Родэна «движение тоже, как будто, идет снизу вверх, как и в памятнике Нею. Ноги юноши, только что проснувшегося, еще скованы дремотой и как бы шатаются; но, по мере того, как взгляд поднимается выше, весь облик крепнет: ребра выступают из-под кожи, грудная клетка расширяется, лицо обращается к небу, и руки вытягиваются, чтобы стряхнуть оцепенение сна».
«Сюжет этой статуи—переход от дремоты к жизненной силе, готовой претвориться в движение»[87].
В другой статуе Родэна, в «Иоанне Крестителе», «ритм сводится к своего рода изменению равновесия. Фигура, которая сначала всей силой упирается на левую ногу, начинает, как будто, качаться по мере того, как наш взгляд обращается вправо. Видно, как все тело наклоняется по этому направлению, потом правая нога выступает и мощно овладевает землей. В то же время, левое плечо поднимается как будто стремясь привлечь тяжесть корпуса на свою сторону, чтобы позволить оставшейся позади ноге двинуться вперед.—Искусство художника сказалось в умении заставить зрителя прочувствовать все эти моменты в последовательном порядке, чтобы из их совокупности получилось впечатление движения»[88]. Напротив, моментальная фотография с идущих людей совсем не дает впечатления движения. «Они стоят неподвижно на одной ноге, или скачут вприпрыжку.—Обе ноги «Иоанна Крестителя» стоят на земле, но заставьте натурщика сделать движение статуи и снимите с него моментальную фотографию. Нога, которая позади, окажется поднятой на воздух, а другая не успеет еще коснуться земли. Получится совершенно дикий образ человека, пораженного параличом и окаменевшего в своей позе.— Фигуры, схваченные моментальной фотографией в момент движения, кажутся застывшими вдруг на воздухе оттого, что все части их тела зафиксированы в ту же самую двадцатую, сороковую секунды: тут нет прогрессивного развития жеста, как в искусстве»[89].
Не будем входить далее в обсуждение того, как именно художник изображает более сложные движения, целые процессы и развивающиеся события[90]. Но спросим себя, что же воспринимает более реальности, объектив камер-обскуры, или глаз художника? Кто более прав, светочувствительная ли пластинка, или художник? «Художник прав, а фотография лжет,—отвечает Родэн,—потому что в действительности время не останавливается, и если художнику удастся передать впечатление жеста, длящегося несколько мгновений, его произведение, конечно, будет гораздо менее условно, чем научный образ, в котором время внезапно прерывает свое течение»[91]. Изображенное на фотографии бесконечно беднее реальностью изображенного на картине или в статуе, ибо оно—фикция. Если же мы скажем, что именно оно есть реальность, то тогда с необходимостью должны признать и формулу В я ч. И. Иванова, по которой художник и поэт восходят «а realibus ad realiora»[92]23*, ибо художественные произведения—entia realiora24* в сравнении с миром чувственных восприятий. Другими словами, в них просвечивает мир идей или универсалий.
Так, в изображении тела, схватывается искусством жизнь со стороны ее движения, сравнительно внешнего. В изображении же лица запечатлевается движение и более внутреннее и более тонкое. Следующею ступенью в разъяснении природы идей могут послужить приведенные ниже строки Христиансена[93] об эстетической проблеме портрета.
VIII. ПРОБЛЕМА ПОРТРЕТА
«Первый вопрос: как портретист оживляет свой предмет?—От нарисованной головы мы требуем прежде всего, чтобы она «жила»... Лицо должно быть выразительно живым, и чем интенсивнее его жизнь, тем лучше. Мы презираем фотографический портрет не только потому, что он эстетически малоценен, но и потому, что у него не хватает жизни; или же, когда он улавливает ее, это происходит лишь случайно. Он выхватывает отдельный момент времени, ставит его одиноко, дает ему длительность и порождает впечатление чего-то окаменелого и безжизненного: непрерывное существование одного застывшего момента есть отрицание жизни...
Что значит жизнь? Ее противоположность—оцепенение, неподвижная длительность тождественного. Итак, для жизни необходимо движение и последовательная смена неодинаковых состояний. И портретист должен был бы дать эту последовательность на картине, которая однако неизменно пребывает в том виде, как она создана.
Здесь заключается проблема: как может процесс во времени, смена и движение, как может жизнь быть представлена в образе—так, чтобы зритель ощущал ее, как смену неодинаковых состояний?..
Портрет требует... жизни, в которой господствует покой, которая может длиться, заставить тебя остановиться перед нею, которая удержит тебя в тихом созерцании. Торопливое мелькание и гримаса импрессионистского движения допускает только беглый взгляд; вообще, импрессионистский прием плохо согласуется с субстанциальным в живописи, а особенно импрессионистское противоречит спокойному потоку душевной жизни, которого требует портрет...
Итак, импрессионистские средства[94] здесь непригодны. Необходимо прибегнуть к другим, и это доказывают произведения великих мастеров портрета в Голландии, Германии, Италии. Когда мы стоим перед таким портретом и стараемся уловить, каким образом сообщается его жизнь, то нам кажется, что выражение лица меняется, что за одним настроением следует другое, а за ним, может быть, снова первое, и еще новое, и так далее,—спокойное чередование, при котором однако же все снова звучит один основной тон.
Быть может, мы найдем также, сравнивая один портрет с другими, что их одушевленность стоит в известной связи с их пространственными размерами; с величиной портрета возрастает не только полнота его жизни, но и решительность ее проявлений, прежде всего спокойствие его походки. Портретисты знают по опыту, что более крупная голова легче «говорит». И когда мы продолжаем наблюдения, то замечаем, что наш взор блуждает по портрету взад и вперед: от глаза ко рту, от одного глаза к другому и ко всем моментам, заключающим в себе выражение лица; он нащупывает формы очертаний, взвешивает отношение поверхностей и постоянно возвращается к глазу, отдыхая здесь после всех своих блужданий. И мы думаем, что, может быть, существует некоторая связь между этим блужданием нашего взора и необходимым размером: большее поле зрения облегчает полную отрешенность взгляда от одной точки и свободное движение его по всем направлениям, даже требует его для собирания элементов целого; интенсивность жизни портрета будет находиться, следовательно, в зависимости от спокойствия и амплитуды созерцающего и собирающего движения взгляда.
Идя далее, мы находим, что наш взгляд из различных точек картин, на которых он остановился, одна за другой, вбирает в себя различные моменты: различные выражения лица, различные настроения, но все они, несмотря на свою несхожесть, снова согласуются между собою, как дополнительные цвета или гармонически размеренные звуки; вместе с блужданием взгляда, кажется, что изменяется и выражение, и настроение портретов, возникает гармоническая последовательность.
Теперь мы узнаем средство, к которому прибегают великие художники, чтобы оживить портрет: это физиономическое несовпадение разных факторов выражения лица. Возможно, конечно, и кажется—рассуждая отвлеченно—даже гораздо естественнее заставить отражаться в углах рта, в глазах и в остальных частях лица одно и то же душевное настроение, чтобы оно же возвращалось и в собственной мелодии контуров, красок и всех других форм, так как во всем ведь сквозит одна и та же душевная жизнь. Тогда весь портрет звучал бы в одном-единственном тоне, усиленном всеми резонансами; но он был бы, как вещь звучащая, лишенная жизни[95]. Потому-то художник дифференцирует душевное выражение и дает одному глазу несколько иное выражение, чем другому, и в свою очередь иное— складкам рта, и так повсюду. Но простых различий недостаточно: они должны гармонически относиться друг к другу. Между ними должно происходить то, что при анализе стиля назвали разделением функций[96]. Между ними должно существовать телеологическое напряжение, которое делало бы возможным движение от целеполагания к цели; ибо этот процесс есть существенное условие художественного произведения. Они должны быть поэтому так дифференцированы и так подчеркнуты, чтобы один из факторов выражения стал господствующим и финалом движения: для этого лучше всего, конечно, годится глаз. Ему должно быть придано такое выражение, чтобы оно сделалось основным тоном и дополнением к выражению всякого другого физиономического или формального момента.
Главный мелодический мотив лица дается отношением рта и глаза друг к другу. Рот говорит, глаз отвечает.
В складках рта сосредоточивается возбуждение и напряженность воли, в глазах господствует разрешающее спокойствие интеллекта... Дугу меньшего напряжения перебрасывают портретисты от одного глаза к другому. Они дают обоим глазам различное эмоциональное выражение; при этом одно еще подчеркивается акцентом и ставится финалом, чтобы телеологическое отношение было определенным и необратимым...
Равным образом и другие факторы выражения лица могут стать противовесом эмоциональному содержанию господствующего глаза, и точно так же все то, что выражает собственный язык отдельных форм. Тогда наш глаз скользит, все снова и снова, отправляясь от своей точки покоя, и находит все новые возбуждения и вопросы, которые, при его возвращении, разрешаются в основном тоне глаза. И в своем спокойном, широком движения—взад и вперед—он собирает ритм последовательности напряжены остей и разрешений, обещаний и исполнений, которые мы ощущаем, как спокойное дыхание здоровой жизни».
Таким образом, обсуждение проблемы портрета, т. е. в сущности проблемы лика, еще приближает нас к пониманию идеи, как некоторому «εν και πολλά», как некоторому бесконечному синтезу или «бесконечной единице», если употребить выражение о. Архимандрита Серапиона Машкина. Да и что же есть лик человека, как не сквозящая в лице его идея его? Запечатление лика человеческого в портрете—это есть доступная внешнему созерцанию идея данного лица.
В наглядных примерах мы видим, что «мышление об общем вовсе не всегда есть мышление о классе»[97]. Другими словами, художественным произведением дается, если не доказательство, то основание думать, что единица может быть единичностью не только частною (individuelle Einzelheit), но и единичностью общею (specifische Einzelheit), по терминологии реалиста наших дней—Гуссерля[98]. Вечное и вселенское стоит пред созерцающим художественные образы, хотя они более конкретны и индивидуальны, чем сама конкретность и сама индивидуальность чувственных представлений.
Этот листок, чт0 иссох и свалился, золотом вечным горит в псснопеньи—25#
говорит поэт, и слова его относятся ко всему искусству, ибо искусством возносится действительность горе, к ее вечным первообразам, ведя нас a realibus ad realiora[99].
IX. ПРЕДСТАВЛЕНИЕ В ЧЕТЫРЕХМЕРНОМ ПРОСТРАНСТВЕ
Синтетичность и, отсюда, вящая реальность художественного образа осуществляется чрез сращение впечатлений от объекта, т. е. объединением в одну апперцепцию того, что дано вразличные моменты и, следовательно, под различными углами зрения. Не надо думать, однако, что это преодоление времени есть свойство исключительно эстетического восприятия, хотя в эстетическом восприятии оно и выступает с особою отчетливостью. Ни одно восприятие невозможно без участия π а м я τ и, и существенное значение памяти в восприятии неоднократно выяснялось разными методами и в разных направлениях, начиная с Канта и до наших дней[100]. А раз так, то в с я к о е восприятие, как акт жизни, есть преодоление времени и, следовательно, синтетично; всякое восприятие—не только εν, но и πολλά, а в каком-то смысле—и παν. Последнее, т. е. вселенскость каждого восприятия, несомненна, ибо вся целокупность нашей душевной жизни есть условие каждого данного восприятия, и ни одно не дано изолированно, помимо фона опыта,—что опять-таки выяснялось неоднократно, начиная с Канта и кончая современными психологами[101].
Но если так, если всякое восприятие есть синтез воспринимаемого в разные моменты и под разными углами зрения, то естественно возникает вопрос: не может ли эта синтетичность быть проведена значительно дальше? Не может ли,—путем соответственного упражнения и происходящего отсюда развития апперципирующей способности,—не может ли возникнуть наглядный синтез воспринимаемого в весьма далекие друг от друга моменты и под весьма различными углами зрения?
Положим, мы видим некоторый куб, последовательно обходя его со всех шести его сторон или, наоборот, последовательно поворачивая его всеми шестью сторонами. Нельзя ли, спрашивается, превратить этот ряд последовательных впечатлений от куба, полученных под разными углами зрения, водно целостное восприятие, т. е. иметь одно синтетическое восприятие куба со всех сторон его? Или, если пойти далее, нельзя ли получить синтетическое восприятие куба, как одного целого, зараз совне и изнутри?
Почему ж бы и нет,—ответим на эти вопросы,—тем более, что в сновидениях и видениях нередки случаи, когда один и тот же объект зрится сразу извне и изнутри, или с разных сторон.
Кроме того, некоторые прямые опыты, по-видимому, уже дали первые проблески нового восприятия,—разумею здесь опыты американского исследователя Хинтона[102] над развитием того, что он называет «высшим сознанием». Сущность его метода не сложна. Это—«длинный ряд упражнений... с сериями различно окрашенных кубов, которые нужно запоминать в одном положении, потом в другом, в третьем, и затем стараться представить себе в новых комбинациях»[103]. Так, «первое упражнение, приводимое Хинтоном, состоит в изучении куба, составленного из 27 меньших кубиков, окрашенных в различные цвета и имеющих определенные названия. Изучив твердо куб, составленный известным образом из меньших кубов, мы должны перевернуть его и изучать (т. е. стараться запоминать) в обратном порядке. Потом опять перевернуть кубики известным образом и запоминать в таком порядке. В результате, как говорит Хинтон, можно в изучаемом кубе совсем уничтожить понятия вверху и внизу, справа и слева и проч. и знать его независимо от взаимного положения составленных его кубиков, т. е., вероятно, представлять одновременно в различных комбинациях... Дальше описывается длинная система упражнений с сериями различно окрашенных и имеющих различные названия кубов, из которых составляют разные фигуры»[104].
Итак, в результате упражнений должна, по утверждению Хинтона, развиться способность «безличного», т. е. не связанного с одной единственной точкою зрения и, следовательно, не-перспективного представления пространственного мира. Эту способность нового синтеза можно назвать иначе, а именно представлением в четырех-мерном пространстве. В самом деле, свойства такого представления совпадают с формально-выводимыми в много-мерной геометрии свойствами четырех-мерного пространства. Перспективность, т. е., в сущности, искаженность мира представлений, зависит от трех-мерности пространства, как формы созерцания. И потому естественна попытка перейти к созерцанию четырех-мерному чрез внедрение навыка—мысленно исправлять всякое трех-мерное созерцание. В сущности, это—тот самый прием, которым представляющая способность переходит от двух-мерного, искаженного перспективою, созерцания к созерцанию пространственному, трех-мерному,—ибо самая перспективность мира представлений есть некоторое умственное добавление к созерцанию двух-мерному. Подобно тому, как мы выучиваемся трехмерному созерцанию, нам предстоит, путем особой тренировки, перейти к созерцанию четырех-мерному. «Идея Хинтона и заключается в том, что прежде чем думать о развитии способности з ρ е н и я в четвертом измерении, нужно выучиться представ л ять себе предметы так, как они были бы видны из четвертого измерения, т. е. прежде всего не в перспективе, а сразу со всех сторон, как знает их наше сознание. Эта способность и должна быть развита упражнениями Хинтона. Развитие способности представлять себе предметы сразу со всех сторон будет уничтожением личного элемента в представлениях. Уничтожение личного элемента в представлениях должно, по мнению Хинтона, повести к уничтожению личного элемента в восприятиях. Таким образом, развитие способности представлять себе предметы со всех сторон будет первым шагом к развитию способности видеть предметы такими, какие они есть, т. е. к развитию того, что Хинтон называет высшим сознанием»[105].
X. ТВОРЧЕСТВО ПИКАССО—ПРИМЕР НАСИЛЬСТВЕННОГО ПЕРЕХОДА К ИСКУССТВЕННЫМ, ЛОЖНЫМ ФОРМАМ СОЗЕРЦАНИЯ
В опытах Хинтона, как и в других внешних методах «отверзения чувств», нельзя не чувствовать чего-то искусственного, преждевременного и потому насильственного в отношении духовного организма. Методы выгонки новых способностей, несомненно, дают какие-то результаты и потому в высокой степени поучительны для философа; но едва ли можно отринуть и то, что они противоестественны, так что извне вытягиваемая ими функция не производится жизнедеятельно, лишена внутренней силы и, следовательно, стоит вне связи с целостною жизнью. И, значит, злоупотребление подобными опытами и попытка восхитить силою те способности, которые естественно раскрываются на соответственной ступени внутреннего развития,—она влечет за собою болезнь и разложение личности[106].
Ярким примером этого насильственного перехода к иным формам созерцания может служить испанец Пабло Пикассо (Pablo Picasso)[107]. Среди различных стадий[108] в художественном пути этого, все еще молодого (родился в 1881 г.), экспериментатора над собою и над миром, нас сейчас занимает последняя, где отравленной душе большого художника преподносятся образы четырех-мерного восприятия и в которых, однако, не чувствуется подлинной жизни. Я разумею серию его музыкальных инструментов, прекрасно представленную в Московской Щукинской картинной галерее[109].
Вот как характеризует эту стадию развития Пикассо один художник:
С 1910 г, он начинает вводить в свою живопись футуристские принципы дивизионизма, динамизма и комплементаризма. Отныне рассечение (division) предмета на части станет необходимым элементом в картине Пикассо. Разъединяя предмет на несколько кусков, он воссоздает его в новой и необычной форме. Поворачивая к зрителю задней или передней, внутренней или наружной стороной составные части предмета, Пикассо располагает их на холсте не произвольно, а на основании новых вышеуказанных принципов; дух построения господствует и здесь, только отныне мы будем видеть предметы изображенными в картинах Пикассо сразу с нескольких точек зрения, мы будем охватывать их полнее (avec complement), глубже и совсем по-новому.
В своем «Nature morte'e» Пикассо рассекает скрипку на части; как бы заглядывая внутрь ее, он размещает их на холсте не бессознательно, а по известному закону, чтобы выявить глубже взаимодействие пластических масс предмета; он строит из отдельных кусков скрипки (дека, гриф, струны, головка) целое, которое бы раскрыло всестороннее, пластичнее внутреннюю жизнь скрипки, ее ритм и динамику (force dynamique).
До сих пор передавали движение, как статическое явление, как одно из мгновенно зафиксированных непрерывного ряда движений—теперь Пикассо ставит себе целью дать в картине само ощущение движения (sensation dynamique). Пикассо—глубокий живописец; новый метод приобретает у него особенную убедительность и логику: вещи, сделанные им в этом роде («Le compotier» и «Скрипка»), оставляют впечатление чего-то глубокого и законченного...»[110].
XI. ЧТО ЗНАЧИТ ВИДЕТЬ ИДЕЮ?
Мысль о возможности четырех-мерного созерцания подымалась неоднократно; весьма возможно, что она входит в самый состав жизне-понимания, и, стало быть, древностью не уступает тому целому, с которым она связана по существу. По крайней мере, религиозная символика древнейших религий оживает, когда на нее смотришь в сделанном выше предположении. У философов же мысль о четырех-мерной действительности высказывается отчетливо. Напомню Платонов «миф о пещере»[111]. Как тени, плоские схемы и проекции вещей относятся к телам, так и трехмерный мир—к истинному,—выговаривает Платон тайну пещерных созерцаний. А она ведет свое преемство из Диктийского грота на Крите—пристанища новорожденного Зевса. Тайны пещер потом неоднократно подвергались философскому исследованию, включительно до Шеллинга и Гёте[112]. Но Идеи, Матери всего сущего, живут в глубине, т. е. по направлению, которого есть глубина нашего трех-мерного мира[113], и потому речи о них, хотя бы и самые внятные, остаются для ушей трех-мерных, как жужжащее
Парки бабье лепетанье 26#
И однако, о глубине мира, которая постигается при правом устроении души, говорить не только можно, но и должно. «Преклоняю колена мои пред Отцом Господа нашего Иисуса Христа... да даст вам,—пишет св. Апостол ефесянам,—...крепко утвердиться Духом Его во внутреннем человеке, верою вселиться Христу в сердца ваши, чтобы вы, укорененные и утвержденные в любви, могли постигнуть со всеми святыми, что широта и долгота, и глубина и высота — καταλαβέσθοα... τί τό πλάτος και μήκος και υψος και βάθος» (Ефес 3, 14, 15, 18)[114].
Столь же давно вопрос о глубине мира связывался с проблемою времени. Уже у Платона, в его определении времени, как «подвижного образа вечности»[115], можно видеть намек на другую тайну пещер. Омирщенная, она стала называться «кинетической теорией времени»[116] или, еще в электромагнитной картине мира, созданной новейшею физикой,— принципом относительности»[117]. Но мир тщетно ловит душу в свои хищнические сети: в сетях остается лишь скорлупа; а тайна жизни, как подвижная волна, опять уходит в пещерный сумрак. Ни Пикассо, осквернитель могил, ни самодовольные «винты и рычаги» науки, хотя бы и с микрометрическим ходом, не выкрадут клада; ведь от посягательств любителей смерти он еще глубже уходит в родное лоно Земли... В конце концов, украсть можно только то, чем владеешь, похитить—свое.
А наша тема опять требует к себе. Еще раз, что значит: «видеть идею»?—Платон говорит: видеть, что εν τά πολλά είναι και το έν πολλά»[118]28*—что «многое есть единое, а единое многое», или, еще, видеть соединение «του απείρου και πέρατος»[119], т. е. беспредельности существа и очерченности конкретно данного. Как же это, зрение делается возможным при четырех-мерном созерцании?
Психология утверждает, что мы, собственно, видим мир плоскостный, и рельеф он получает от постоянной поправки, привносимой в чувственный материал бессознательным рассуждением. Глубина мира по третьему измерению есть нечто качественно иное, в сравнении с первыми двумя. Но если мы представим себе созерцание плоскостное, то в нем непосредственно зримы были бы лишь прямолинейные отрезки, а кривизна линий, т. е. глубина мира по второму измерению, привносилась бы чрез некоторую интеллектуальную поправку, тоже происходящую от бессознательного умозаключения. Скажете: «Но ведь это фикция?»—Не такая далекая от будничной действительности, как это кажется спервоначала. Мы все слегка страдаем этой «фикцией», ибо для нас, для всех, первое и второе измерение даны не с равным весом. Имею в виду астигматизм нашего зрения[120]. Если же, теперь, Вы предположите глаз с цилиндрическим хрусталиком, т. е. предельно астигматичный, то изображение, им даваемое, будет состоять из ряда параллельных линий. Всякая линия, если только она перпендикулярна к направлению оси хрусталика, будет незрима, и, стало быть, у нас будет отсутствовать самое представление о возможности линий, перпендикулярных к тому пучку параллелей, который будет единственным предметом нашего опыта. А если так, то должна отсутствовать и мысль о мере расстояния между параллелями, и, значит,—о самом расстоянии, ибо оно дается перпендикуляром; т. е., другими словами, интеллектуально все параллели будут сливаться в одну. Это значит, что мы будем видеть лишь прямую линию; интеллектуальная же поправка придаст ей глубину по второму измерению и поселит нас, таким образом, в мире плоскостном.
Для большей отчетливости рассуждений предположим, далее, что радужная оболочка глаза представляет собою линейную щель, и притом помещенную у самой ретины,—так, что глаз видит только одну изолированную линию, или, если угодно, так, что сознание пребывает водной плоскости.
Что же увидим мы в этом плоскостном мире?
Чтобы отчетливее его представить себе, надо вообразить плоскость, пересекающую мир трех-мерный и дающую сечение мира в виде систем—плоских образов, линий и точек. Вообразим, что такому рассечению подверглось дерево. Ветви его дадут сечения эллиптические и круглые, листья—почти линейные отрезки, плоды и цветы—более сложные плоские образования. Получится много, независимых друг от друга, плоских «предметов». Это будет πολλά. Изучая морфологию этих предметов, наблюдатель расклассифицирует их на зеленые линейные отрезки с мелкими выпуклостями, на эллипсисы белого цвета (—вообразим, что речь идет о березе—) и на эллипсисы зеленые. Он построит несколько «общих понятий», и это будет важная научная заслуга. Наблюдая уразличных образований процессы жизни и со-временносгь их, а, может быть, и изучив химические свойства соков, какой-нибудь гениальный ботаник признает единство в типе организаций у проэкций листьев и проэкций сучьев и, быть может, даже, построит эволюционную теорию, согласно которой будет признано единство происхождения всех форм и, далее, даваться предположительно генеалогия листьев, возникающих из некоего пра-сука. Связность во времени—вот наибольший размах мысли, на которой был бы способен наш астигматический ботаник. И каким бы фантастическим и ненаучным бредом казалось предположение некоторых «мистиков» о том, что, может быть, все эти организмы—не преемственно одно, а реально одно, и что есть высшее единство, некое "Εν, в коем они зрятся, а не только мыслятся, как органы. Может быть, художники плоского мира попытались бы творчески воссоздать синтетический образ, в который входили бы листья и сучья[121]. Но их смутные грезы остались бы, вероятно, совершенно непонятными «плоскому» обществу и «плоским» художественным критикам, хотя и будили бы в них какое-то недовольство своим двух-мерным созерцанием. Но, представим себе теперь, что, вдруг, у одного из созерцателей хрусталик стал искривляться и по направлению оси. Тогда стало бы осознаваться и новое измерение пространства, сначала смутно, потом, по мере уравнивания обоих радиусов кривизны главных сечений хрусталика,— и все более ясно. И вот, когда хрусталик принял бы нормальную для человека форму,— один из созерцателей вдруг увидал бы дерево, как целое. В том, что увидал бы он, не было бы ничего похожего на виденное им ранее: это было бы качественно новое созерцание. Но в этом качественно-новом можно было бы увидать и старое, как один из бесчисленных моментов его полноты. Между новым и старым, таким образом, отношение оказалось бы необратимым: в то время как есть естественный переход от высшего к низшему, переход от низшею к высшему возможен лишь чудесным образом. Дверь от высшего сознания к низшему открывается только в одну сторону, и всякая попытка силою пройти сквозь нее в направлении обратном — терпит неудачу.
Так и мы. Может быть, по четвертому измерению и поныне наш хрусталик прямолинеен,— и мы совершенно лишены способности видеть и сознавать четырех-мерность мира. Множественность похожих друг на друга объектов, в таком случае, может объясняться их проэктивностью: это—трех-мерная проэкция четырех-мерного единого объекта. Но, в тот момент, когда отверзутся очи наши и мир окажется глубоким,—мы увидим лес, как единое существо, и всех коней—как единого сверх-коня, а человечество как единое Grande Ё1ге29* О. Конта, как Адама Кадмона Каббалы или как Uebermensch'a30* Φρ. Ницше[122]. Но сходства между эгим Лесом, Конем и Человеком—и деревом, конем и человеком, разумеется, гораздо менее, нежели чем между деревом, конем и человеком—и их микротомическими срезами. Знающему высшую сущность низшая понятна более, нежели знающему только низшую; по последнему высшая вовсе не постижима. Это можно сравнить с попыткою представить себе человека по отпечаткам концов его пяти пальцев на листе бумаги. Есть несомненная связь между индивидуальностью человека и формою кожных сосочков и кожных валиков, или, так называемых, паниллических линий,—papillae[123]. Индивидуальность столь решительно выражается в них, что дактилоскопический анализ признается за один из существенных приемов установления тождества личности в деле высокой ответственности—в судебном. Но можно ли было бы существу двух-мерному, хотя бы и весьма разумному, по пяти завиткам, отпечатавшимся на его плоскости, можно ли было бы ему понять, что эти завитки оттиснуты единым человеком и составляют одно. А тем менее можно было бы ему представить себе несоизмеримый со всем, что знает он, образ этого трех-мерного,—по-ту-стороннего, для него,— человека. При наибольшем размахе мысли, трех-мерный человек им постулировался бы, но лишь как требование мысли, не имеющее себе никакого конкретного соответствия в его опыте.
Много-мерный образ в мире,—или, точнее, в опыте,—меньшего числа измерений не может быть созерцаем, как целое, именно по своей более высокой степени реальности,— по реалиорности полноты своего содержания не вмещается в слишком узкие рамки бытия низшего. Но эта невозможность не исключает созерцания его последовательно, как ряда отдельных моментов его бытия, или наподобие серии микротомических срезов, которые, в своей чреде, хотя и не дают конкретного представления, но все же дают абстрактное понятие об едином целом, коего они суть образы. Последовательность-то прохождения этого ряда моментов и связывает много-мерное пространство со временем, которое оказывается, таким образом, некоторым эквивалентом четвертого измерения или, если угодно, четвертою координатою[124].—Тогда всякий процесс может быть рассматриваем не как внутреннее изменение того, что меняется, а как прохождение много-мерного объекта чрез трех-мерное пространство, и фазы развития—как друг другу современные грани в бытии этого объекта, а не как последовательные стадии. Если, например, на плоскости точка-зародыш развивается в кружочек, который начинает расти, а затем, достигнув некоторого наибольшего значения, убывает и, снова свившись в точку, вовсе исчезает из поля опыта, то этот процесс в плоском мире можно понимать, как прохождение не меняющегося в своих размерах трех-мерного шара чрез плоскость опыта. Подобно сему, звездочка, появившаяся внезапно на небе и необыкновенно быстро возросшая в своем блеске и в своих размерах, а затем скрывшаяся неведомо куда, может быть звездою четырех-мерною, огненным гипер-шаром или, как еще называют его, шаро-шар о м[125], пролетающим чрез наш трех-мерный мир. Также новые звезды, внезапно вспыхивающие, чтобы вскоре же исчезнуть и, иногда,—навеки, и обыкновенно рассматриваемые, как мировые катастрофы,—на деле, быть может, суть только з вез дозвезды, попавшие на небо трех-мерного пространства.
Мысль, разбираемая здесь, в существе своем всем знакома, ибо она-то и лежит в основе генетического метода рассмотрения действительности. Понять явление, как целое, можно, не выделив из него один момент и на таковом сосредоточив все внимание, а охватывая купно все стадии развития. Понять нечто, как процесс, собирая и суммируя моменты его возникновения, это именно и значит считать время за четвертую координату его, а самое явление—четырех-мерным. Мы говорим, что личность, единая и себе тождественная, познается в своей биографии; но что иное может значит это само-противоречивое утверждение, как не признание неисчерпаемости личности никаким частным моментом в бытии, т. е., другими словами, сверх-эмпирической природою ее. Каждый момент биографии данной личности есть срез ее реальности пространством эмпирии, т. е. реальность низшего порядка. Самая же личность, в ее целостности, конкретно не созерцается, но отвлеченно мыслится, как искомый синтез всех моментов своей биографии. Это единство—уже не во времени, по крайней мере не во времени нашего порядка, а в том, что, сравнительно с нашим временем, можно назвать вечностью, хотя это и не есть вечность в смысле безусловном[126].
Отсюда понятно, что всякая религия,—а она всегда ищет иной, высшей реальности,—по существу своему, постулирует и, того или другого порядка, вечность. То и другое стремление выражается в созидании символических синтезов, без которых едва ли можно указать хоть одну религию. Но мы остановимся, для примера, лишь на двух-трех образчиках этого символотворчества религии.
Ярким образчиком синтетических образов, созданных религиозною символикою, может служить мистическое древо, столь выразительное для вавилонского и, особенно, для ассирийского искусства[127]. Что ж такое это, как его называют исследователи, «священное древо», «der heilige Baum», «l'arbre sacre», или «древо жизни», «der Lebensbaum», или «l'arbre de vie»?
По Μ. Ястрову, это—«всегда пальма, но часто переданная схематическим образом»[128]. Однако даже для поверхностного обозревателя памятников древней Ассиро-Вавилонии ясно, что такое указание слишком бедно и потому чрезмерно обедняет самые памятники. С самого начала должно было предположить, что пристальный взгляд специалиста, искушенный в распознавании растительных форм, откроет в древе жизни растительные части более разнообразные, нежели чем указывает Ястров.
«Один ботаник, тщательно изучивший флору месопотамских памятников, а именно Э. Бонэвьё (Б. Bonavia), настаивает на том, что священное дерево Ассирии есть просто синтез растений, некогда почитавшихся в стране, за оказываемую ими пользу: пальму за финики, виноградную лозу за ее сок, сосну или кедр за строевой и топочный лес, гранатовый куст за его значение в производстве таннина и в варке щербетов. Что же касается до рогов, привитых к стволу, то они представляли бы рога животных,—быков, каменных баранов, серн и т. д.,—которые вешали, без сомнения, на ветви, чтобы отвратить дурной глаз»[129].
Таково древо жизни, в коем граф А. Гоблэ д'Алвиелла[130] усматривает древнейшее пластическое изображение Мирового Древа, «ГАгЬге de Monde», или «Космологического», «ГАгЬге Cosmogonique». Смысл этого синтетического образа едва ли затруднителен для понимания. Это—изображение жизни в ее целостности или, иначе, идея жизни.
Отсюда понятны сближения символического древа жизни Ассиро-Вавилонии, делаемые панвавилонистами,—с Древом Жизни Книги Бытия. Если первое выражает идею полноты жизни и, следовательно, того очага, в котором сосредоточена вся жизнь, то второе есть полноводный источник жизни; приобщаясь плодов его, царь всей твари, а с ним—и все его царство, имели бы жизнь неиссякаемую. Сначала такое сближение кажется злонамеренным; весьма вероятно, что оно именно и есть таково, по мысли его устанавливающих. Но, само в себе, оно не содержит чего-либо вредного. Ведь Животворящий Крест Христов, Святейшим Плодом коего питаются верные, чтобы жить,—он сближается в церковных песнопениях с Библейским Древом Жизни[131]; а, с другой стороны, церковное искусство давно уже сблизило тему креста с темою ассиро-вавилонского древа жизни[132].
Другой синтетический символ религии подходит к идее жизни чрез суммирование животного царства. В простейшем виде, это—фериоморфные образы божеств, сочетающих в себе части животных с органами человеческими, причем преобладает тот или другой тип организации. Таковы многие египетские изображения. При синтезах более глубоких, трудно, или даже невозможно, отметить организацию преобладающую. Сфинкс, Химера и т. п. могут быть представлены, как образчики таких символов. Синтез наиболее последовательный—это образ ассирийских кируби, окрыленных львов или быков, колоссальные изваяния которых ставились охранителями входов у дворцов ассирийских царей. Это—существа, у которых мудрость человека соединяется с парением и быстротою орла и силою тельца или льва[133]. Другие крылатые духи, иногда с орлими головами, охраняют священное древо или благословляют царя. Понятно, что все эти стражи порога трансцендентны в отношении к нашему миру и потому-то могут быть изображаемы не иначе как символически.
Керубы, т. е. херувимы, или хайот, т. е. «живые существа», «τά ζώα», поддерживающие престол Славы Божией в видении пророка Иезекииля (Иез. 1, 10, ср. Откр. 4, 6—8) и изображаемые на ковчеге завета, на покрове мишкан и на завесе парохет ветхозаветного Храма, по-видимому, должны быть сопоставлены, по внешнему виду, с этими ассирийскими духами-хранителями. «Херувимы имели вид крылатых существ, в своей наружности выражающих разум человека, крепость вола, мужество льва и стремление вверх орла»[134],—«крылатые животные, по своему виду не похожие ни на одно из животных, каких видели люди — τώ δ' έπιθέματι αυτής (кивота) ήσαν πρόστυποι δύο. Χερουβεΐς μεν αυτούς Εβραίοι καλουσι, ζώα δ' έστί πετεινά, μορφήν δ' ούδενί των υπ* ούρανώ έωραμένων παραπλήσια»[135]31 Тетраморф христианской иконографии, т. е. духовное существо, сочетающее в себе четыре лика: человеческий, львиный, тельчий и орлий[136], а равным образом и символы четырех Евангелистов[137]: человек, лев, телец и орел, изображаемые иногда при Евангелистах, а иногда и независимо от них, например, на парусах свода в храме,—представляют собою другие символические образы того же духовного существа, ибо и символы Евангелистов—эти основные физиогномические и онтологические типы бытия человеческого—должно рассматривать не врозь, а как одно целое. С другой стороны, χ а й о τ Ветхого Завета стал предметом внимательного и глубокого созерцания у каббалистов[138].
Дальнейшее обсуждение синтетических символов было бы слишком специально для настоящих чтений. Поэтому, ограничим себя уже сказанным, и лишь зададим себе вопрос: «Нужно ли рассматривать все подобные символы только как требования религиозного умозрения, или же они подлинно созерцаются в воспарениях духа к миру горнему?»
Ответ на поставленный вопрос едва ли может быть каким иным, кроме положительного. Пророческие видения суть именно конкретные созерцания, но вовсе не отвлеченные построения и требования богословской науки. То, что видел св. пророк Иезекииль, непредставимо для нас не по трудности постижения, а по решительной чуждости пророческого опыта—нашему опыту. Мы не то что плохо, но н и к а к не можем представить себе конкретно видение Пророка, ибо,—как говорит Псалмопевец,—«смирися в персть душа наша, и прильне земли утроба наша» (Пс. 4326). И однако опыт синтетического зрения повторялся и повторяется всякий раз, когда духовный взор получает силу подыматься над «плотским» миром чувственного. Синтетически созерцается целостная жизнь личности; синтетически созерцается жизнь народов, государств. Целые обширные периоды мировой истории, или даже вся вселенная, порою собираются пред духовным взором в один фокус. Вот, например, свидетельство св. Венедикта Нурсийского, удостоившегося зреть всю вселенную в одном солнечном луче или (—сказателю, вероятно, надо было бы выразиться точнее—), в одной солнечной пылинке. «Почив же преподобный Венедикт с вечера мало, воста на молитву, предваряя часть полунощный, и стог при оконце и моляся, внезапу узре свет небесный велий, и нощь паче дневнаго света просветися: а еже чудеснее, якоже сам отец послежде поведа, яко мнех, рече, всю вселенную аки бы под'едину солнечную лучу собравшуюся зрети. Прилежно же преподобный в светлости одной взирая, виде душу блаженнаго Германа, епископа капуанского, на огненном крузе ангелами возносиму»[139]. Это удивительное место из творений св. Димитрия Ростовского есть передача перво-источного повествования, написанного св. Григорием Двоесловом, папою Римским. Вот подлинник: «Cumque vir Dei Benedictus quiescentibus adhuc fratribus instans vigiliis, nocturnae orationis tempore peruenisset, ad fenestram stans, et omnipotentem Deum deprecans subito intempesta noctis hora respiciens, vidit fusam lucem desuper cunctas noctis tenebras effugasse, tantoque splendore clarescere, ut diem vinceret lux ilia, quae in tenebris radiasset. Mira autem res valde in hoc speculatione secuta est: quia sicut post ipse narrauit, omnis etiam mundus velut sub uno solis radio collectus, ante oculos eius adductus est. Qui venerabilis Pater dum intentam oculorum acien in hoc splendore coruscae lucis infingeret, vidit Germani Capuani espiscopi animam in sphaera ignaea ad angelis in coelum ferri...»[140]32*
Так воспринимается жизнь мира, в ее целостности. Высшая же жизнь» жизнь жизни, или духовность, конкретно созерцаемая, как свет, тем более является открытому взору в образах целостных. Ткковы явления Церкви св. Ерму, видевшему это Соборное Существо как светоносную Башню и как Жену, исполненную величия[141]. Указывается возможность и иного созерцания Церкви,—трудно предположить, чтобы без личного опыта,—авторитетным толкователем церковных тайнодействий, Архиепископом Солунским Николаем Кавасилою, жившим в XIV в. Известный не только как глубокий богослов, но и как жизненно изведавший истину догматов, он дает очень важное указание, как должно понимать реальное единство Церкви. «Церковь,— пишет он,—указуется тайнами, не как символами, но как сердцем указуются члены, как корнем дерева— отрасли и, как сказал Господь, как виноградною лозою ветви: ибо здесь не одинаковость только имени и не сходство подобия, но тождество дела, так как тайны суть тело и кровь Христа... Если бы кто мог увидеть Церковь Христову в том самом виде, как она соединена со Христом и участвует в плоти Его, то увидел бы ее не чем иным, как только телом Господним. По этой-то причине Павел пишет: «Вы есте тело Христово и уди от части» (1 Кор. 1, 27) — Σημαίνεται δέ ή Εκκλησία έν τοις μύστηρίοις, ούχ ώς έν συμβόλοις, άλλ'ώς έν καρδίαμέλη, και ώς έν ρίςτ|του φυτοΰ κλάδοι, και καθάπερ εφη ό Κύριος, ως έν άμπέλω κλήματα. Ού γαρ ονόματος ώνταΰθα κοινωνία μόνον, ή αναλογία όμοιότητος, άλλα πράγματος ταύτότης... τήν Χρίστου Έκκλησίαν εϊ τις ίδεΐν δυνηθείη, κατ' αυτό τούτο καθ' οσον αύτω ήνωται, και των αυτού μετέχει σαρκών, ουδέν ετερον ή αυτό μόνον Κυριακόν οψεται σώμα...»[142]
XII. ЧТО ЕСТЬ РОД ДЛЯ СОВРЕМЕННОГО ЧЕЛОВЕКА И ДЛЯ ДРЕВНЕВГО ЧЕЛОВЕКА
Если жизнь, даже извне воспринимаемая и кистью или резцом запечатлеваемая, есть «μία διά πολλών», или некоторое universale, то тем более должны быть сверх-единичными живые организмы, эти изнутри формуемые изваяния жизни. И действительно, древняя философия начала именно с живого и одушевленного вещества, с гилозоизма и гилопсихизма[143]. Удивление, которое, и по Платону и по Аристотелю, есть начало и движущая сила философии,— это удивление возбуждалось именно противоречивым сочетанием в жизни единства и множества. Поэтому-то проблема έν και πολλά красною нитью прошла от самого начала до самого конца истории античной мысли. Термин «род»,—этот насущнейший термин при рассмотрении жизни,— он оказался исходным в развитии идеализма. И не случайно логика, чадо идеализма, воспользовалась термином биологическим и, отчасти, социальным.
Род, для современного человека, есть совокупность, ансамбль, агрегат, логический объем, т. е. единство внешнее и механическое,—не более. Но для древнего—он был единством существенным, единым объектом знания.
Наше зрение болезненно чувствительно к индивидуальному; еще более чувствительно к нему наше жизне-ощущение и наше жизне-понимание. Индивидуализм,— он же—и номинализм,— есть болезнь нашего времени. Но древний человек должен был усиливаться, дабы увидеть индивидуально-отъединенное, и должен был согрешить, чтобы себя ощутить таковым. Раздельность он видел актом нарочитого отщепления, и она представлялась ему виною,—«несправедливостью, αδικία»,—как выражался Анаксимандр[144].
Роковым «возмездием», пенею, δίκη, за эту вину было, по воззрению того же мыслителя[145], уничтожение, растворение индивида в среде. Действительность виделась древнему человеку не как ряд раздельных точек и не как хаос, где смыты все расчленения, но как организм. Органы его, допускающие зреть себя отъединенными, отчлененными,—делаются для сознания таковыми лишь при особом усилии. Для всегдашнего же восприятия они суть одно. Таинственное единение связует род.
Это-то осуществленное έν και πολλά есть род, в древнем смысле слова. Раздельность рода—кажущаяся, да и то лишь по-моментно; она—лишь расчлененность. Но чтобы нам, людям XX века, почти утерявшим зрение единого, и за деревьями давно уже не видящим леса,—чтобы нам опять понять это единство рода, приходится мысленно возместить недостаток своего зрения. Этими возмещениями могут служить гипотезы: четырех-мерного зрения, единства крови или единства семени, единства биологической формы и, наконец, единства чистомистического. Но при этом надо помнить, что все такие гипотезы—лишь костыли, которыми мы пытаемся скрыть прямое уродство своей организации. Греки созерцали εν και πολλά, и в этом зрении их уже завита была вся их философия, а следовательно—и жизненный, подлинный интерес в ней. Мы же должны сначала убедить себя, что есть не только πολλά, но и εν,—что есть εν και πολλά, и тогда только, умственно создав себе основную проблему философии, начинаем философствовать, т. е. решать ее. Для нас философия гораздо более рассудочная и извне присоединенная к нам деятельность, нежели это было у греков. Ведь для них философия была не украшением жизни, а внутренней красотою ее, раскрытием их психофизической и общественной организации.
XIII. РОД И РОДИЧИ
Постараемся же несколько пристальнее вглядеться в первоначальный смысл слов род и вид. Совлекши с них юридические и философские наслоения, войдем под своды первичного ядра, как в некую пещеру или зиждительное лоно бытия, и войдя сделаем усилие вжиться в первобытный сумрак, здесь разлитый.
Несколько человек похожи друг на друга; у них—«фамильное сходство»,—«что-то общее». Но что такое их о б щ е е?—Их общий корень, их происхождение от одного ствола: по определению св. Исидора, епископа Испаленского или Севдльского (f636 г.), «gens est multitudo ab uno principio orta»[146]33 . Самое слово gens, равно как и со-коренные ему: латинское genus и греческое γένος, указывает на мысль о рождении, лежащую в основе понятия о gens. Так высказывались уже писатели VII-го и 1Х-го веков. «Gens appellata propter generationes, id est a gignendo, sicut natio a nascendo» утверждает тот же Святой[147]. Его объяснение применимо, mutatis mutandis, и к русскому языку: как род, так и народ, несомненно,—от рождать. То же разъяснение дает и, родившийся сто лет спустя после смерти еп. Исидора, А л к у и н (735—803 гг.). В своем «Диспуте мальчиков» он заставляет их держать такой диалог:
«Вопрос. Quid est genus?
Ответ. Genus est a gignendo dictum, an derivativum nomen a terra, ex qua omnia gignuntur.
Вопрос. Quomodo?
Ответ. Ge enim graece terra dicitur»[148]35*.
Переход от латинского genus к греческому γή—этимологическая наивность, тем более прелестная, что за нею скрывается глубина большой мысли о все-материнстве Земли.
К этому же гнезду слов относятся[149]: санскритское jan, janati и jajanmi—порождать, производить; —рождаюсь; janas—существо, сущность; janus—пол; j an it a, j a η i t а г—genitor, производитель, родитель, j a η i t r i—genetrix, родительница, jatis—рождение. Сюда же, далее, относятся: ведическое gna, или более народное j а ηϊ—женщина; зендское zan—порождать, ghena—женщина; греческие: γίγνομαι γενετή ρ, γενέτειρα, γένεσις, γυνή и т. д.; латинские gigrio, genui, genitor, genetrix, gnascor, genor, genius, natura и т. д.; готфское kuni; наши: жена, женщина— опять того же корня.
Итак, этимология подтверждает, что, действительно, рождение делает род—родом. Родичи носят одно имя, как ветви одного корня. Общее их—не отвлеченно общее, но конкретнообщее; оно одно в них. Это—их род. Род их нумерически тождествен в них, численно один и тот же. Не черты сходства родичей—причина их родства, но родство их—причина их сходства. А раз так, то родство мыслится конкретно; оно—все равно, что род. Черты сходства—это явление единого их рода; это единое начало высвечивает в них, сквозит в них, и, что самое замечательное, сквозит не в том или другом ограниченном сочетании признаков, но во всем их, везде в них, всегда у них; все их—в сущности одно, при внимательном рассмотрении оказывается одним. Один в них—род их. А то одно, что сквозит во всем их,—это энергия рода, или—род своею энергией. Будучи порождениями одного корня, родичи и остаются одним,—именно родом, γένος, gens-genus.
Всюду сквозит род; и, однако, нигде не дан чувственно. Нет ничего, не запечатленного характером рода; а попробуй указать, где же род,—и станешь впросак. Не существующий для опыта чувственного, род, в опыте более внутреннем, не оставляет области для чувственного, и оно оказывается само мэоничным. Это можно пояснить на более привычном восприятии,— личности. Где она?—Чувственно—нигде,—ни в руках, ни в ногах, ни в голове, ни в лице, ни в голосе, ни в походке, ни в манерах и т. д., одним словом—ни в чем из того, что мы видим, слышим, осязаем или обоняем. И однако, всякий знает, что в лице, на руках, в походке, в интонациях и тембре голоса, в манере держать себя и т. д. и т. д. зрится личность, как, равно, она осязается, обоняется и слышится, когда за глазом, ухом, носом или рукою действует другой глаз, другое ухо, другой нос и другая рука... И личность человеческая, не данная нам чувственно, повсюду в чувственном сквозящая, всегда меж чувственного мелькающая, подобно притаившемуся за частоколом, она-то и есть ens г е а 1 i о г36* в сравнении с чувственной оболочкой, в которой она воспринимается; личность—реальность высшей плотности, в сравнении с тощей реальностью чувственного. И чем чище сознание от тумана чувственного, тем отчетливее выступают более существенные очертания внутреннего человека. Так, преп. Стефан Савваит умел «видеть духом». Он сам говорил: «Я удостоен от Бога дара прозорливости и понимаю по одному виду и зрению помыслы и тайные страсти души всех, кого мы зрим, или о ком нас спрашивают, или кто нам попадается, и всех узнаю душевные и духовные недостатки»[150]. А в другой раз он говорит: «Ничто совершенно не скрывается от меня из вашего образа жизни: и я, если бы захотел перечислить все ваши тайны, то смог бы сделать это при помощи Божией»[151].
Что—о личности, то—и о роде. Среди родичей нельзя указать такого звена, или у них самих—такой черты, к которым удалось бы приурочить род. Нет такого родича, о котором можно было бы сказать: «Вот род». Мало того, Род—порождение единого корня, «единого начала—unius principii», по св. Исидору[152]; но нельзя сказать, что это «единое начало», этот корень—род. Корень—корнем, а ветви—ветвями. И корень — в ветвях не более, чем они сами—друг в друге. Ни корень не в них, ни они не друг в друге и не в корне, но есть нечто, что едино в них, и им-то, этим «нечто», все они друг в друге и в корне, и корень—в них. Рождение связует родичей во единое целое или, точнее, подобно почкам распускает на безвидном и незримом роде незримые виды его или лики родичей, их «ипостаси», выражаясь в терминах отеческих. Но, опять, и рождение есть свойство не рода, а лишь членов его, т. е. и рождение есть некоторая поверхность рода, а не сам он. «Γέννησις—επί δέ των σωμάτων, ή έκ συναφείας αρρενός τε και Οηλείας, ομοουσίου υποστάσεως πρόοδος. ''Οθεν γινώσκομεν, ώς ουκ εση φύσεως τό γεννάσθαι, αλλ' υποστάσεως. Εί γαρ φύσεως ήν, ουκ αν έν τ^ φύσει τό γεννητόν εθεωρείτο και τό άγέννητον[153].—Рождение... в отношении к телам означает происхождение едино-сущной ипостаси от соединения мужеского пола с женским. Отсюда мы познаем, что рождать есть свойство не естества, а ипостаси; ибо, если бы это, т. е. рождение, было свойством естества, то тогда в одном и том же естестве не созерцалось бы рожденное и нерожденное». Так свидетельствует об интересующем нас вопросе св. Иоанн Дамаскин[154].
Итак, не только тот или другой индивид, но и самое рождение есть свойство не рода, а лишь ипостасей его; но в то же время бесспорно, что в рождении мы более и легче чувствуем присутствие рода, нежели, например, в несении служебных обязанностей. Есть какая-то разница в ощущении ноуменального зерна вещей, при обращении с разными деятельностями и разными свойствами ипостасей его. Подобно тому, как у отдельного человека, личность его, в разных его поступках, разных его состояниях, свойствах и органах, проступает с различною степенью выразительности, так и у «множества» (или рода) есть места большей или меньшей прозрачности. И, если мы признаем, что на лице—легко читать духовное состояние человека, а на сшше—весьма трудно, то нет ничего удивительного в признании, что и у «множества» ноуменальный пульс нащупывается в одних местах сразу, а в других—лишь при большом внимании и при изощренной чуткости. Вот почему, не без основания можно этим тонко-кожим и просвечивающим местам мира феноменального давать символически имя соответствующих ноуменов. Так, лицо мы весьма сближаем с ликом: так же точно род называем мы общею у родичей «кровь ю», или общим их «семенем». Да, символически, родовое семя или родовая кровь и есть род. Такому сближению, между прочим, содействует и латинское наименование семени словом germen, из gen-men[155], происходящим от того же корня, что и gens-genus. Но опять, та, проливаемая кровь, или то, изливаемое семя, лишь имеет в себе, несет в себе род, но сами—не род, а лишь канал, по которому течет род. Кровь и семя зримы, род же—незрим. Кровь и семя—там или тут, род же—ни там и ни тут, но вместе—и там и тут. Кровь и семя—теперь суть, или были, или будут: род же—и есть, и был, и будет. Он — един, хотя может сквозить с большей или меньшей ясностью всюду. Являясь во многом, он однако лишь мерцает, лишь чувствуется,—но не ощупывается.
Род не имеет определенности зримой, осязаемой, обоняемой или слышимой. Бесструктурные на взгляд, кровь или семя своею бесформенностью лишь символизируют чувственную бесформенность рода. Сам он безвиден и незрим, а следовательно—и бестелесен.— Однако, в родичах, порождениях своих, он получает виды, и виды эти многообразны.
Члены рода, возрастая, меняются,— конечно, не в смысле только количественном, но и качественном. 7-ми фунтовый младенец превращается в 7-ми пудового мужа, меняясь в цвете лица, волос и даже глаз, в крепости мышц и костей, во вкусах, манерах, знаниях, привычках и даже в характере. Кажется, нет ни одного такого признака или совокупности их, о которых можно было бы с твердостью сказать: «Это—инвариант». И однако, личность остается себе тождественной,—не единством самосознания только, а чем-то, воспринимаемым со стороны. Лик человека, при всех изменениях его, всегда остается неизменно сквозящим в лице его. Есть в зримом лице нечто, хотя и не зримое, но более определенное, нежели все зримое,— некоторый, математически выражаясь, инвариант[156] лица.
Не фиксируемый перечислением признаков, подобно лучу света ускользающий от ножа анализа, лик лица однако пребывает; стремительный вихрь Времени сметает всякую эмпирическую неизменность, а лик, как путеводная звезда, стоит недвижимо. Не так ли, сотканная из чистейших лучей, радуга даже не шелохнется и не дрогнет от урагана, хотя в пролете ее он крушит вековые дерева и над ее сводом мчит мятущиеся, обезумевшие облаки? Каждое частное состояние человека, каждый момент его роста, каждое движение его, слабее или сильнее, но светится лучом его лика, его «вида». Эти-то виды родичей—в роде, в нем пребывают, в нем участвуют, его приобщаются, или род в них присутствует—как угодно; но короче, виды рода — в роде. Род и его виды—это сущности, из коих род безвиден сам, но имеет в себе виды, и видами своими сквозит в членах рода.
Этим-то высвечиванием определяется значение родичей для вечности. Член определенного рода—родовит; он—определенной «породы», породист, γενναίος, т. е. одновременно «породистый» и «благородный». Это значит, что род в нем явно сквозит. Да и что иное есть благородство, как ни прозрачность эмпирической оболочки для ноуменального содержания. «Золотые яблоки в серебряных прозрачных сосудах» (Прит Солом 25, 11)—разве это сказано, в сущности, не о благородстве? Ведь благороден—тот, в ком вид определен, целен, невозмущен, т. е. зрим четко обрисованным. Благороден—тот, в чьем виде зрим род его, т. е. в чьем лице видно вечное и вселенское.
Так, на основном значении слова γένος нарастают производные слои. Уже у Гомера[157] слово γένος имеет значение: 1) корня, происхождения, genus или stirps[158]; 2) места, откуда ктонибудь ведет свое происхождение[159]; 3) продолжения рода, gentis propago[160]; 4) людей одного и того же возраста, поколения[161]; 5) возраста,—выражение γένει равносильно aetate, natu[162]; 6) наконец, значение отвлеченное, в смысле разряда, класса (например ημιθέων γένος ανδρών37*),—причем это последнее значение встречается по большой части в Гомеровских гимнах, т. е. относится ко временам более поздним[163]. У писателей позднейших[164] момент отвлеченного множества в слове γένος получает большое значение. Γένος начинает означать: народность—natio, или племя—gens, έθνος; литературный род;
пол; людей вообще—человеческий род; и, наконец, у Э лиан а, Филостратаи др.—коллектив, и тогда сочетается со множественным числом. Эта подмена в содержании слова γένος реального единства единством коллективным была характерно запечатлена установлением в философии эквивалентом слову γένος не genus и даже не gens, a classis, т. е. словом, характерно обозначающим внешнее единство, единство силою приказа или юридического требования, и ничуть не относящимся к единству внутреннему, единству по естеству, по рождению[165]. В этом-то своем значении класса, или даже прямо этим своим эквивалентом, слово род, γένος, вошло в самое сердце западноевропейской философии и стало зародышем будущего номинализма.
Западноевропейское мышление загодя было обречено на номинализм, ибо к самому корню его было привито отрицание реального единства у «класса». Развитие этого номиналистического зародыша было лишь вопросом времени, и позднейшая история ясно показала, сколько прискорбных последствий связано с неудачным выбором основных терминов.
XIV. ИДЕАЛИЗМ И ПРОБЛЕМЫ ЛИКА
Как же понимать, теперь, то конкретное общее, или созерцаемое universale, или, еще, наглядное εν και πολλά, которое лежит в основе всего знания?—Пытаясь подойти к пониманию его, мы каждый раз наталкивались на проблему жизни, а эта проблема переходила в вопрос о человеческом теле.
Последний же в свой черед, сгущался в вопрос о лице, и тайна лица обострялась в проблему лика. Но тут неизбежно спросить себя: «Что, это сведение идеализма к исследованию лика получилось у нас случайно, завися от искусственного подбора разъясняющих примеров, или, самым существом дела, идеализм коренится в обостренности внимания к лику?»
Припоминая, что античный идеализм исторически вырос именно на Сократовом открытии для философии человека и на исследовании человеческой природы; припоминая, затем, что для античности вообще, а для Сократа—в особенности, человек был А и Ω жизне-понимания; припоминая, далее, особливую антропроцентричность эллинского миро-созерцания во втором периоде развития античной философии; и, наконец, останавливаясь вниманием на исконной чуткости эллинов к красоте человеческого тела,—учитывая все это, мы непременно догадываемся, что на лике, именно, (—ибо ликом своим человек бывает человеком—) «ориентирован» идеализм и что, следовательно, идея связана с ликом гораздо более тесно, нежели чем просто с одним из разъясняющих примеров, как это могло быть понято из предыдущего изложения. Да, идея есть лицо лица, или лик. Такая догадка весьма вероятна; но она переходит и в уверенность, если только мы потрудимся этимологически обсудить слово, ставшее в языке идеализма коренным—именно технический термин είδος или ίδέα[166].
Что значат слова είδος и ιδέα?—Живший в V в. по P. X. александрийский лексикограф И с и χ и й[167] в качестве синонимов слову είδος приводит: «καϋμα—жар, разгоряченность, χρώμα— цвет кожи или тела, σώμα—тело, όψις—взгляд—выражение лица, зрак, πρόσωπον—лицо, облик, лик, личность». Слова же «ιδέα» в его Словаре не содержится вовсе.— В 891 г. патриарх Фотий[168] объясняет «ιδέας» чрез «μορφάς39*», со ссылкою на Платоновского «Алкивиада», в котором это слово производится «από του ίδέσθαι»40*. Слово же είδος попало в утерянное место рукописей Фотия (утеряно от άδ... до έπ...), так что оно остается без объяснения.— В 977 г. лексикограф Свида[169] объясняет ιδέας как «τας θεωρίας41*». Далее, он указывает, что «ίδέαν о Πλάτων και είδος ονομάζει και γένος και παράδειγμα και αρχήν και αίτιον—ιδέα δέ λόγου ό χαρακτήρ»42*. Но, наряду с конкретным значением, идея получает значение и абстрактного класса, разряда. Так, Свида перечисляет: «φαλλοφόροι, ίθύφαλλοι, αύτοκάβδαλοι* ίδέαι μουσικών»43^ т. е. как «genera musicorum»[170].—Анфим Газис объясняет είδος чрез «μορφή, θεωρία,_όψις του προσώπου, βλέψιμον, κίτταγμα»[171]44*, а ιδέα— чрез «είδος, μορφή, βλέμμα, σχήμα, ή φαινόμενη μορφή του σώματος ή τού προσώπου, θεωρία. Τρόπος, συνήθεια, όμοιότης, ύπόθεσις, καιρός»[172]45* (далее идет объяснение ιδέα как философского термина).
Этимология занимающих нас слов вполне подтверждает эти позднейшие лексикографические разъяснения и еще углубляет понимание этих слов, ибо понятие созерцания или зрения срастается здесь с понятием знания или ведения. В самом деле, вот слова со-коренные слову είδος[173]: санскритское vedah—познание, ведение; литовское veidas—лицо; древне-церковнославянское ВНДЪ. В основе их лежит гипотетическая форма ♦ueides-, ср. ирландское fiand (ia<e<ei)—перед, coram, галльское gwydd—присутствие «к е л ь т с к о ej* veido-s). Корень * veid—видеть, знать, ср. греческие ίδειν, οίδα. Ср. также готское unweis—невежда, unwis, норрское viss—знающий, мудрый, wisa—знание, манера <ueid(e)s-. Греческое ιδέα—внешний вид, аррагепсе, forme происходит из гипотетической формы Ριδεσά. Параллелями ей служат: гортинское FiσΡος, аттическое ίσος—равный, происходящее из формы *ΡιτσΡοили *ukls-yо-. Затем сюда же относятся: гомеровское ειδάλμος—прекрасной наружности, είδωλον «* -o|u|lo-?)— подобие, изображение, поэтическое ά-[=]είδελος невидимый, литовское vaidalos—появление и pavidalas—форма, поэтическое ειδυλίς, -ίδος—знаток, санскритское vidurah—понимающий, ловкий, литовское pa-viduls—завистливый и pa-vidulis—портрет, прусское weidulis—зрачок (в смысле народных κόρη, pupille, куколка, «чоловичек»), готское fairweitl—зрелище, греческое ίδανάς (Каллимах)—прекрасный, ΐδμήν—φρόνησιν, по Исихию, ίδμων.ονος—обученный чему, санскритское vidman—знать, мудрость, поэтическое ίδρις,-ιος—ученый, ловкий, норрские vitr, род, vitrs—ловкий, ι στωρ, или аттическое ΐστωρ—тот,
кто знает, ίνδάλλομαι—заставить себя видеть, казаться, санскритское vindati—находить и т. д.
Итак, что ж такое идея? Это—вид, но не сам по себе, а как дающий познание того, чей или чего он есть вид. Идея—это лицо реальности и, по преимуществу, лицо человеческое, но не в своей эмпирической случайности, а в своей познавательной ценности, т. е. з ρ а к или лик человека. «Είδος, ιδέα значит вид, образ. Платон усвоил этот термин прежде всего несомненно потому, что до общего вещей, в котором он вместе с Сократом видел единственный объект истинного знания, мы доходим чрез сравнение вещей, а вещи обыкновенно сравниваем по их внешнему виду или образу»,[174]. Так, Платон говорит, что «о μεν γαρ συνοπτικός διαλεκτικός, ό δέ μή ού»[175]46. и еще: «εις μίαν τ'ίδέαν συνορώντα αγειν τα πολλακτ) διεσπαρμένα»[176]47.
Однако, в этой связи между познанием и зрением, конкретно объединенным в идее, есть нечто и более глубокое, нежели простое «обыкновенное» соединение. «Ощущения,—говорит Э. JI а а с,—различаются по своему достоинству, теоретически самым ценным из всех чувств является чувство зрения; Платон также высокого о нем мнения»[177].
«Что же касается до красоты,—поет хвалу свету и зрению Платон,— то она блистала—έλαμπεν—, существуя еще там... пришедши же сюда, мы заметили живость ее блеска и здесь, и заметили это яснейшим из наших чувств—δεϋρό τ' έλθόντες κατειλήφαμεν αυτό (т. е. το κάλλος) δια της έναργεστάτης ατσθήσεως των ημετέρων στίλβον εναργέστατα—. Ведь, между телесными чувствами зрение слывет у нас самым острым—όψις γαρ ήμτν οξυτάτη των δια του σώματος ερχεται αισθήσεων, которым однако ж разумность не постигается... Ныне этот жребий (—т. е. доступность чувственному восприятию—) принадлежит одной красоте; ей только суждено быть нагляднейшею—ε'κφανέστατον—и любезнейшею. Посвященный, созерцавший много тамошнего—о των τότε πολυθεάμων,—при взгляде на богообразное лицо, хорошо отпечатлевшее на себе красоту, или на какую-нибудь форму тела—όταν θεοειδές πρόσωπον ΐδτ| κάλλος εύ μεμιμημένον, ή τι να σώματος ιδέα ν—, сперва приходит в трепет и объемлется каким-то страхом тамошнего; потом, присматриваясь—προσορών—чтит его как бога и если бы не боялся прослыть очень исступленным, то своему любимцу приносил бы жертвы, будто священному изваянию или богу—ώς άγάλματι και θεφ—. Это видение красоты—'ιδόντα αυτόν—как бы чрез действие страха изменяет его, бросает в пот и разливает в нем необыкновенную теплоту. Принимая через орган зрения—δια των ομμάτων — источение прекрасного, он становится тепел»[178].
«Понял ли ты,—восклицает Платон в другом месте[179],— понял ли ты, какую драгоценную силу видетьибыть видимым создал Зиждитель чувств?»—и устанавливает это преимущество зрения пред другими восприятиями в том, что для звука и слуха не нужно посредства, а для видимого и зрения нужен свет и т. д.
Наконец, в третьем месте, снова возвращаясь к преимуществу зрения, он указывает на бесстрастность его: «Все действующее с легкостью воспринимается чувством особенно живо, но ни скорби, ни удовольствия не доставляет,—каковы например впечатления того зрения, о котором сказали мы раньше, что оно образует у нас днем связное тело. Ведь органу зрения не причиняет боли сечение, и жжение, и все другое, что он испытывает, как не доставляет и удовольствия—если он возвращается к прежнему состоянию...»[180].
Таковы прямые свидетельства Платона. Но если бы их и вовсе не было, то не трудно было бы догадаться о их содержании. Ведь греческая мысль всецело построена на основном восприятии с в е т а, и греческая психология насквозь пронизана категориями зрительных впечатлений. Явное дело, высшее начало познания и бытия — идея—не могло быть связано в конкретном опыте ни с чем, кроме зрения и зримого[181].
Обратимся теперь к семасиологии интересующих нас слов.
У Гомера слово είδος встречается не менее 66 раз[182], причем случаи употребления распределяются таким образом: в «Илиаде»—19 раз, в «Одиссее»—30, и в шести (из тридцати трех) гимнах—17 раз. А т. к. в «Илиаде» приблизительно 15 700 стихов, в «Одиссее»—17500, а во всех тридцати трех гимнах—2416, то словоупотребление είδος на сто стихов выразится соответственно числами:
Илиада.............................................. 0,121% или 1
Одиссея............................................. 0,183% или 1,595
Гимны Гомеровские......................... 0,708% или 5,851.
Другими словами, в «Одиссее» слово είδος употребляется более чем в полтора раза чаще, чем в «Илиаде», а в гимнах—почти в 6 раз. Принимая же во внимание отсутствие интересующего нас слова в двадцати семи из гимнов, т. е. в объеме около 1000 стихов, мы должны это число 6 почти удвоить, так что словоупотребление είδος в тех гимнах, в которых оно находит себе место, раз в 11 интенсивнее, чем в «Илиаде». Это не может не наводить на мысль о весьма позднем происхождении названных гимнов, особенно если мы примем, далее, в расчет ничтожное употребление слова είδος даже у Эсхила и Софокла.
Если же, теперь, обратиться к самым случаям словоупотребления, то делается несомненным, что слово είδος относится либо к человеку, либо к анфропоморфным богам и их виду, как species или forma человеческой фигуры. В одних случаях, это—общий облик тела, habitus corporis, как явление тела независимо от красоты его; в других же— именно прекрасный вид или даже сама красота—species venusta, pulcritudo[183].
УФеогнида (540—500 гг.) встречается выражение: «πολλάκι γαρ γνώμαν έξηπατώσ' ΐδέαι». Речь идет о том, что без предварительного испытания нельзя узнать душу мужчины или женщины, «ибо часто лица обманывают»[184].
У Эсхила (525—456 гг.; «Орестия» относит к 450 г.) слово είδος встречается дважды и означает, по Диндорфу[185]. species, figura, хотя контекст не только допускает, но и скорее благоприятствует сужению этого понятия на более частном—лицо, вид лица. В одном месте говорится:
«Οβτ* είδος ο6τε θυμόν οΰ&* δπλων σχέσιν μωμητός...»[186]48.
а в другом—
«Κάτοπτρον είδους χαλκός, έστ οίνος δέ νου—[187]
медь—зеркало лица, а вино—ума».
У Софокла (496—406 гг.) интересующее нас слово встречается тоже два раза и имеет опять значение forma, применительно к телу[188].
В одном месте стоит:
«Н σον τό κλεινόν είδος Ηλέκτρας τόδε; —[189]
неужели это твой славный вид.—Электры?» —
в таком слово-употреблении,—говорит Эллендт[190],—в каком более обычно δέμας—осанка и т. п. А в другом: —
«κείνης ορών λωβητάν είδος έν δίκτ| κακούμενον»[191]49*.
Добавим, кстати, что ни у Гомера, ни у Эсхила, равно как и у Софокла, слово ιδέα не встречается вовсе[192].
У Пиндара (522—448 гг.) читаем: «—у Олимпийского жертвенника, в то время прекрасного видом и обвитого юношами—ιδέα τε καλόν ώρατε κεκραμένον»[193].
У Геродота (484—425 гг.): «άπό του φρέατος τό παρέχεται τριφασίας ιδέας—tria diversa rerum genera»[194]; «φύσιν παρέχονται (οι ποτάμιοι ΐτιποι) ΐδέης τοιήνδε»[195]; «φύλλα τοιήσδε ίδέης», причем здесь идет речь не о внешнем виде, но о внутренней силе и природе[196]50*; «έφρόνεον διφασίας ίδέας[197] —два рода соображений».
У Еврипида (480—406 гг.): «τά δ* οργι' έστι τίν* ίδέαν εχοντά σοι[198] —какой вид имеют у тебя оргии?»—вопрошает Пенфей плененного Диониса.
У Фукидида (470—404гг.(?); «История Пелепоннесской войны» относится из 431—411 гг.): «τη αύτη ίδέο»[199]; «πάσα ιδέα κακοτροπίας»[200], «πάσα ίδέα ολέθρου» и «πάοα ι&έα ιδέα θανάτου»[201] и «πάσα ιδέα φυγής»[202], «πολλαι ίδέαι πολέμων»[203]51*, «πάσαν ίδέαν πειράσαντες ουκ
έδύνατο έλεΐν—испытав всякий способ не могли взять»[204]. «πασαν ίδέαν έπενόουν—всякий способ»[205], «τή αύτη ίδέ»>[206].
У Аристофана (450—365 гг.): «τις ιδέα βουλήματος»[207] (414 г.); «άήρ εστί την ίδέαν κατά πνιγέα μάλιστα»[208]; «άποσεισάμεναι νέφος ομβριον άθανάτας ιδέας»[209]; «έτέραν ΰμνων ίδέαν»[210]52*.
У Феофраста (390—305 (или 284 гг.)?): семь родов желчей он называет «επτά ιδέας των χωλών»; также: «τεχνών ιδέας πολύτροποι — различные виды искусств»[211].
УФеокрита (расцвет творчества около 270 г.): «τό γαρ αμισυ τάς τοίας εχω ζά τάν σαν ίδέαν—ведь имею половину жизни чрез твой вид»[212], т. е. «только видом твоим живу, а сердце свое ты мне не отдал, так что жизнь моя половинна».
Далее, слова είδος и ιδέα, помимо имевшегося уже с Платона технического смысла, получают и другие технические значения. Слово ιδέα делается особенно употребительным в риторике, где им именуют качества словесных произведений—Ге ρ м о г е н (173 г. по Ι.Χ.), Максим Πлануда и др.[213]
Таковы некоторые моменты в истории слов είδος и ιδέα. Но тут чувствуется какая-то неудовлетворенность. В самом деле, вникавшего в Платона едва ли может миновать то впечатление, что Платон говорит о каких-то религиозных ценностях и что загадочное появление в философии слов ιδέα и είδος имеет за собою какую-то долгую, так сказать, подземную, историю, скрывающуюся в святилищах тайных культов. Исследования в этом направлении еще не приведены к полному решению.
Но весьма важное указание в этом смысле находим в Словаре Юлия Поллукса. Поллукс перечисляет синонимические названия богов и различных высших существ. Затем, он поименовывает названия храма и его частей. Наконец, переходит к тому, пред чем или чему совершается служение: «αυτά δέ ά θεραπεύομεν, αγάλματα, ξόανα, εδη θεών, είκάσματα θεών, εικόνες, μιμήματα, τυπώματα, εΐδη, ίδέαΓ βρέτας δέ ή δείκηλον ουκ εγωγε προσίεμαι»[214]53*.
Далее, идет речь о жертвенниках и т. п., на чем совершается жертвоприношение.
Итак, божественные образы, и притом, вероятно, по преимуществу связанные с мистериями (—ибо приводимые Поллуксом термины малоходячи—), именовались είδη и ιδέαι! Обратим также внимание, сколько других Платоновских терминов содержится в этом месте из Поллукса. Разумеется, Платон и берет термины εΐδη и ΐδέαι, как общее наименование совершенства конкретного, созерцаемого.—Таково замечательное сообщение Поллукса. Это место я открыл для себя 26-го октября 1914 г., после многих тщетных поисков у разных авторов, хотя меня не оставляла уверенность, что должно быть такое указание где-нибудь. К счастию, предчувствие оправдалось.
Весьма вероятно, что именно этот смысл—богоявления— имеет слово ιδέα и в приведенном выше стихе из «Вакханок» Еврипида. Ибо на вопрос Пенфея:
«Τά δ' δργι' εστί τίν' ιδέαν εχοντά σοιм*;» Дионис отвечает ему, как непосвященному:
« "Αρρητ' άβακχεύτοισιν είδέναι βροτών[215] —непосвященным из смертных говорить этого нельзя».
Но что же, собственно недостижимо непосвященному? Общая организация оргий, вид их,—не только были известны всякому, но и описываются в рассматриваемой трагедии самим же Дионисом. Следовательно, дело идет не о виде, но о видении, являвшемся вакхам, т. е. о самом Дионисе и о преображенном, с его появлением, зраке всей действительности, может быть, о каком-нибудь изображении Диониса.
Что же разуметь под теми «είδέαι» и «εΐδη», о которых говорит Поллукс?С своей стороны, я полагаю, что это—не какие-либо изображения божеств, а самые лики или зраки божеств или демонов, являвшихся в мистериях посвященным. Тут мы гцшникли к святилищу Платоновой философии,—и термины είδος и ιδέα получают конкретность и сочность, а, вместе, делаются трансцендентными. Тайная целла платонизма—мистерии. Ведь задачею посвящения было именно то, что ставила себе задачею и философия,—а именно развить способность мистического созерцания и непосредственно, лицом к лицу, зреть μυστικά θεάματα»[216]55. «Священные призраки — φαντάσματα α/ια» несказанной красоты, лучезарные «зраки— είδωλα», которые проходили пред восторженным созерцателем иного мира,—вот горние лики или сверх-чувственные идеи Платона. Обратим внимание на то, что είδωλον есть уменьшительное от είδος и означает то же, что и είδος или ιδέα. Не без причины Плутарх утверждает, что мистерии «дают нам лучше объяснение природы демонов»[217].
Таково, предположительно, происхождение философии Платона. Если так, то тогда делаются понятными слова Платона в «Федре» (см. [116]) о том, что влюбленный готов приносить любимому жертвы, как «άγάλμαιι και θεφ» 560. Ведь эрос показывает в лице любимого идею; а слово «ιδέα», по Ю. Поллуксу, синонимично слову «αγαλμα». Следовательно, влюбленный видит в лице любимого некий божественный зрак и хочет воздать ему должное. Такова мысль Платона.
Но действительно ли в мистериях что-то являлось посвященному? Не входя здесь в подробности этого сложного вопроса, приведем лишь один случай, подтверждающий это указание древних. Павсаний рассказывает об одном святилище Исиды близ Тифереи, местечка фокидского, находившегося возле Дельф. Это, по словам благочестивого паломника древности, «священнейший из всех храмов, построенных эллинами египетской богине». В этом храме совершались мистерии. «Рассказывают, что некогда один человек, не из числа имевших право входить в святилище, но непосвященный, из любопытства осмелился войти в святилище, когда там начал гореть огонь. Все явилось ему полным призраков—και οι πάντα άνάπλεα ειδώλων φαίνεσθαι—. Он вернулся в Тиферею, но, рассказав, что видел— αέθεάσατο,—отдал душу»[218].— В связи с этим случаем, Павсаний припоминает и другой, в таком же роде, но бывший в Египте. Один римлянин подкупил кого-то, чтобы тот вошел в святилище Исиды в Копте. «Посланный вернулся из святилища, но, как только рассказал, что видел там, тоже скончался»[219].
Итак, малые облики горних основ жизни—вот что такое идеи.
XV. ТРАСЦЕНДЕНТНОЕ И ИММАНЕНТНОЕ
Постепенно углубляясь в жизнь, мы иссекли себе ряд ступеней, подводящих к пониманию основных устремлений идеализма. «Но,—говорите вы,—мы ведь рассуждаем о подобиях идей имманентных, аристотелевских, но ничуть не подходим к уразумению идей платоновских, трансцендентных».
— Так ли? В самом ли деле то, о чем говорим мы, только имманентно и нисколько не трансцендентно?
«Но разве можно говорить о трансцендентном отчасти и имманентном отчасти?»
— А может ли быть что-нибудь только трансцендентным или только имманентным?
«Почему ж?»
— Потому, что и трансцендентное и имманентное относительны. Имманентное есть имманентное в отношении к чему, и трансцендентное есть трансцендентное в отношении к чему. Трансцендентное к одному может быть имманентным к другому.
«Разве нельзя представить себе трансцендентное вне всякого отношения к чему-нибудь?»
— Не думаю. Ведь о трансцендентном, которое только трансцендентно, нельзя и говорить, ибо разговор уже делает его в некотором отношении имманентным.
«Ну, а только имманентное?»
— И об имманентном, которое только имманентно, тоже нельзя говорить, ибо говорить-то можно о том лишь, что как-то, в каком-то отношении выходит за границу говорящего, обособляется, противопоставляется ему, т. е. делается трансцендентным.
«Значит, о трансцендентном нельзя говорить потому, что оно не имманентно, а об имманентном—потому, что оно не трансцендентно!»
— Именно. Если мы говорим о чем, то оно должно быть и имманентным, и трансцендентным.
«Но это—в порядке познавательном. А ведь мы начали разговор об онтологии. В чем же—трансцендентный момент художественного произведения, например?»
— Хотя бы—в том, что замысел художника, осуществленный в данном веществе, может быть осуществлен и в ином веществе. Следовательно, он не безусловно связан с своей материей.—Точно так же лик человека выражается в данном лице, хотя вещество тела его непрестанно течет. Тут—еще менее безусловной связи между ликом и веществом, его являющим.
Так, в ряде наших подхождений к пониманию идеализма, трансцендентный момент идеи возрастает.
Можно бы пойти и далее. Так, например, можно рассматривать действие художественного произведения на отдельных лиц, на общество. Художник или поэт, создавая тело для некоторого духовного начала, далее уже не властен прервать стремительный поток энергии, текущий из нового центра; и вот, этот новый центр образует по своему образу личности, вовлеченные в сферу его влияния. Эпидемия самоубийств, вызванная «Вертером»; мировая скорбь, текущая от «Фауста»; демонизм, распространившийся от поэм Байрона, и т. п. массовые действия имели источником своим уже не Гёте или Байрона, а Вертера, Фауста, Корсара или Каина, ворвавшихся в мир чрез дверь, приоткрытую им поэтом, и затем, как трансцендентные сущности, вселившихся в души. Но и до вселения своего и π о еле вселения Вертер, Фауст, Онегин и прочие продолжают быть независимыми как от тех, в кого они вселились, так и от тех, кто дал им волю. «Idees-forces—идеи-силы», если воспользоваться термином Фуллье, представляют уже настолько высокую степень трансцендентности, что могут рассматриваться как почти самостоятельные существа. Те статуи и картины, которыми окружали в Элладе чревоносящих жен, дабы младенец сформировался под их воздействием[220],—разве они, в отношении к младенцу, не должны рассматриваться как идеи, и притом идеи трансцендентные? Далеко ли это подхождение к идеализму от строгого реализма?
Но можно пойти и далее, еще дальше отодвигая энергию идеи от нее самоё.
XVI. НЕБЕСНОЕ СЕМЯ (ГЕНИТУРА) И ИЕРАРХИЯ ГОРНИХ СУЩНОСТЕЙ
Ничто внешнее, само по себе, не может быть отождествлено с universale; но, с другой стороны, все, так или иначе, просвечивает им. Отсюда с необходимостью рождается мысль о соответствиях между разными внешними областями, являющими в себе о д н о и то же внутреннее. Все соответственно, все дышит согласно, πάντα σύμπνοια. Но там, где грубая кора осветляется и где вещество более податливо «легким, как сон», перстам образующей его Художницы,—в этих местах соответствия должно искать более насыщенного и взаимных откликов—более чистых. В огненном эфире небесных сфер,—там, где «хоры стройные светил»,—
там мысль искала особливых знамений о земном. Коренным началом древнего мировоззрения было сочувствие земного небесному. «Έπί προϋποκειμένψ τοίνυν τφ συμπαθειν τα επίγεια τοις ούρανίοις καί κατά τάς εκείνων άπορροίας εκάστοτε ταΰτα νεοχμοΰσθαί
τοΐος νόος έστίν έπιχθονίων ανθρώπων
οίον έπ' ημαρ αγτ|σι πατήρ ανδρών τε θεών τε»[221].—
«Предпосылка астрологии—сочувствие земного небесному и изменение земного, сообразно с влиянием небесного:
Ибо таков у людей земноводных характер бывает, Явит его каковым и богов и мужей Родитель».
Повторяясь в несметном числе видоизменений, эта основная тема принимает самые разнообразные оттенки и самые различные степени отчетливости. Но, может быть, крайним выражением ее было использование в астрологии терминов биологических применительно к звездному своду. Имею в виду термины γένεσις ngenitura.
Что такое γένεσις и genitura? Синонимичны им слова: σπέρμα и semen. Правда, Аристотель[222], а за ним Га лен и другие вносили в значение их некоторые различительные оттенки, но последние не столь существенны, чтобы уничтожить указанную синонимичность в корень; да к тому же позднейшая биология, в лице Избранда де Димербрэка, и вовсе отвергла необходимость сделашюго ранее различения[223]. Итак, термины γένεσις и genitura могут быть передаваемы чрез слово «аъмя». Но мысль, лишь дремлющая в слове «ыъмя», примечательно раскрывается в термине genitura: будучи причастием будущего времени, слово genitura указывает на потенциальность того, чему предстоит родиться из него: genitura—настоящее некоторого будущего. Это—лицо некоторой жизни, но в свитой и эмпирически бесформенной почке. Однако, вся полнота его определений уже предначертана в этом зачатке жизни; тут, если угодно, древние различения между σπέρμα и γένεσις получают свой смысл и место. Конечно, семя есть genitura только тогда, когда оно способно оплодотворять, когда оно живо, а для этого требуется слияние с женским началом. Если же видеть в животном мире преимущественного выразителя жизни, то тогда понятно и то, что genitura относится по преимуществу к семени животному»[224].
Ко пока шли лишь предварительные замечания. Суть же дела—в том, что термин γένεσις, или genitura, получил, наряду с первичным значением биологическим, значение и астрологическое. То самое предначертание личности, которое незримыми линиями записано в капле семянной жидкости, оно же, в письменах из звездных лучей, читается на «огненной стене мироздания». Из эфирных лучей, или, как их называли, άπόρροιαι—излияния, или, еще influentiae—влияния или втечения, ткется в материнском чреве тельце «человека, грядущего в мир»; и не капля семянной жидкости, а незримая ноуменальная сила, в ней действующая, есть истинная genitura. Почему ж не перенести и наименование genitura с этой капли на огненно-начертанные небесные письмена? Так и произошло. Вид или карта неба в момент рождения, или, по другим системам мысли,—в момент зачатия[225], стала называться «темою генитурыу—θέμα или διάθεμα της γενέσεως», а также «созвездием constellatio»; сокращенное же название для «темы генитуры»—просто «genitura» или «γένεσις». А т. к. в астрологии действенным признается не все небо, а только зодиакальная полоса его, то генитурою называется, естественно, зодиакальная полоса небосвода при указанных выше условиях,—так сказать, мгновенная фотография зодиакальной части неба в указанный выше момент времени[226].
Заметим, кстати, что нередко слышится называние генитуры гороскопом. Но это есть неверное употребление термина «гороскоп», ибо τό ώοσκόπον, о ωροσκόπος, το ώροσκόπιον или horoscopus называется одна из четырех замечательных точек генитуры, называемых в астрологии центрами (κέντρα), а именно: τό ώροσκόπον, τό μεσουράνημα, τό δυνον, τό ύπόγαιον, или ό άντιμεσουράνημα, или еще μεσουράνημα 58. Гороскоп, именно, есть восходящая точка или, общее, восходящая точка генитуры[227]. При таком только слово-употреблении не вызывают недоумения слово-сочетания вроде: «халдеи ставят гороскоп генитуры—τον της γενέσεως ώροσκόπον»[228].
Итак, «живой свет звезд»[229] —вот семя, вот вид или идеяу отодвинутая с земли на небо. Идеи—это «семена стихий»[230], «духовные звезды»[231]. Таков идеализм в преломлении натур
философией. «Сначала,— говорит один из натур-философов,— сначала должно знать, что наружное семя не есть истинное семя, как простолюдин думает, но только храмина истинного семени, которое невидимо, ибо ежели сие выдохнется, то оное не приносит никаких плодов; так и внешнее семя зверей есть только храмина истинного семени. Сии духовные невидимые Семена называются от Философов разными именами, именуются или созвездиями по причине движения; семенными разумами, или корнем будущих ради плодов; или образами (формами) ради сигнатуры или знамений; или представлениями (идеями) ради личных свойств рода, долженствующих впечатлеться телу; или солнечными пылинками ради нераздельной скорости и неисчетного множества.—Описание же есть таково; семена суть духовные звезды или созвездия, в первом творении в стихии от Самого Бога Творца насажденные, жизненною и искусство смыслящею силою напоенные, которые потом с помощью натуральных тел произведены на свет или на театр сего мира»[232]. Этот «живой свет» течет, по мнению цитируемого автора, от высших существ в низшие. «Ибо в том,— говорит он,—содержится и вмещается Златая Цепь Небесной Премудрости Гомеровой, Лествица Иаковля, и круглое натуры обхождение, когда из Бога, яко первого источника, река благости течет в Ангелы, из Ангелов в звезды, или созвездия, из звезд в сердце и средоточие натуры, для порождения всеобщего семени в стихиях, из стихий в натуральные тела зверей, земных растений, руд, из сих тел отводится к малому миру человеку»[233].
Мысли, здесь изложенные, не составляют достояния какогонибудь одного мыслителя. В разных сочетаниях и, притом, во многих случаях, по-видимому, самостоятельно они всплывают на всем протяжении истории,—как древней, так и новой. В древности они собраны в один фокус эклектическим учением Плутарха Херонейского. Вместе с большинством своих современников Плутарх видит богов в небесных телах[234]; это— нетленные «логосы, истечения и виды» Божества[235], «подобия» богов. На небесах, в над-лунной области, в звездах,—по его учению,—сияют нетленные воплощения «видов», «идей» или «логосов»; наоборот, те «виды», «идеи», «логосы», «истечения», «семена», «подобия» или «отпечатки», которые рассеяны в подверженных изменению существах, в земле, море, растениях и животных,—разлагаются, уничтожаются, погребаются, чтобы вновь воскреснуть к жизни, возродиться в новых рождениях[236].
Итак, отброшенная на небо, идея не остается там безличною силою, только метафизическим принципом. Небесная генитура сама принимает в идеалистических построениях не только философской, но и народной мысли личность, иногда еле намеченную, а иногда—явную и отчетливую. Учение об ипостасных идеях можно встретить, вероятно, в любой религии.
Сюда относится, например, индусское учение о гандхарвах или гадхаббах[237], живо напоминающее Лейбницевское учение о переживающей смерть центральной части организма.
Что же такое гандхарва? Гиллебрандт считал сначала гандхарву за «гения плодородия»[238], позднее — «за участвующее в зачатии духовное существо, происходящее из прежнего бытия»[239]. Сходное определение дает Ольденберг,—«das Lebenswesen», «der Wesenkeim»[240]59. Зачатие, по буддистским воззрениям, происходит от «сочетания трех факторов»[241], от «соединения троих: отца, матери и гандхарвы»[242], или еще, от «сочетания родителей и сочетания гандхарвы с матерью»[243]. Этот таинственный «зачаток жизни»[244] индусов мыслится как формующая сила, одаренная желанием и волей и, вместе с тем, независимая от того тела, которое она образует. Тут—довольно близкое подхождение к римскому учению о гениях и юнонах[245]; но только у римлян идеальная личная природа этих гениев выражена гораздо яснее.
Современное понимание гения сделало его имманентною способностью личности. Между тем, для римлян genius, или, в женском роде, j u η о[246], был идеальным началом и, более того, горним существом, образующим дольнее и покровительствующим лицу, месту, явлению или вещи. Учитель грамматики и риторики в Риме С ер в и й, живший в IV веке после P. X., определяет гения так: «Genium dicebant antiqui naturalem deum uniuscujusque loci, vel rei, aut hominis[247] —гением древние называли божество, естественно принадлежащее всякому месту, или человеку, или вещи».
Коренное значение слова genius указывает все на то же понятие рождения, так существенно связанное с понятием о жизни. «Genium,—свидетельствует в VIII-м столетии Павел Диакон[248],—genium appellant deum, qui vim obtineret rerum omnium generandarum»[249]60*. Первоначально, по Кюблеру[250], genius—олицетворение производительнои силы. Он—родитель, истинный родитель членов рода, ибо жизнь свою получают они не как вообще жизнь, а как жизнь рода, как полноту видов, хотя они осуществляют и не все виды, в роде содержащиеся, а лишь каждый—свой. Род, как реальность, как высшая реальность, хранящая членов своих, мыслится идеальной личностью данной родовой крови, данного родового семени,—как Genius. Гений—это и есть род, в его верховном аспекте. Но он же—и лик данной личности. В первом своем значении, т. е. с преобладанием стихийного момента, гений несколько соприкасается с иудейскими терафимами и индусскими питрами; во втором же значении, дающем перевес с формальной и нормативной стороне гения, он близко подходит к парсистским феруэрам, или фравашам[251], китайским шин[252] или, наконец, к именам-ипостасям, учение о каковых находим не только в Риме, но, положительно, и во всех религиях[253]. Сюда же надо отнести и скандинавские божества: фильгию, гамингию и спадизу[254], присутствующих при рождении человека и покровительствующих ему; изних первая—сопровождает людей, вторая — иногда является им, а третья—предсказывает будущее. Наконец, идеи-ангелы Филона и гностиков, идеи-божества неоплатоников и другие, тому подобные, оккультные учения—ветви одного и того же корня.
В разных степенях отдаляемые от эмпирии и вводимые в эмпирию, universalia, по мере своего оплотнения, возбуждают новые вопросы—об идеях идей, ибо и они, друг в отношении друга, оказываются единичностями, требующими высшего над собою начала. Возникает учение об иерархии горних сущностей, и вся пирамида идей восходит к верховной точке своей—к идее идей—«ιδέα των ιδεών»[255], по выражению Филона,—к Богу, как Сущности всех сущностей, ибо только в Нем они получают и свой разум и свою реальность. Тут возникает свой вопрос—о само-обосновании Божием, и концепция идеализма неизбежно переходит в проблему феодицеи. При исследовании же этой последней оказывается, что в собственном и окончательном смысле только Триединица есть «εν και πολλά», т. е. только в Ней получает решение основной запрос всей философии. А, вместе с тем, именно в догмате Троицы основные темы идеализма,— слышащиеся порознь и предварительно у разных мыслителей,—сплетены воедино и звучат в своей предельной отчетливости. Рождение, жизнь, красота, творчество, единство во множестве, любовь познающая, вечность и т. д. и т. д.—эти частные моменты Троичного догмата разве не суть, в слабом отблеске, предметы живейшего интереса для всего идеализма? Вот почему верховный догмат веры есть тот водораздел, с которого философские размышления текут в разные сторону. «Учение о Св. Троице не потому только привлекает мой ум, что является как высшее средоточие святых истин, нам откровением сообщенных,— писал 2-го октября 1852 г. А. И. Кошелеву И. В. Киреевский,— но и потому еще, что, занимаясь сочинением о философии, я дошел до того убеждения, что направление философии зависит, в первом начале своем, от того понятия, которое мы имеем о Пресвятой Троице»[256].
ОБЩЕЧЕЛОВЕЧЕСКИЕ КОРНИ ИДЕАЛИЗМА (ФИЛОСОФИЯ НАРОДОВ)[257]
ПОСВЯЩАЕТСЯ ДОРОГОЙ МАТЕРИ И ПАМЯТИ ЛЮБИМОГО ОТЦА
Ваше Преосвященство и Глубоко-чтимое Собрание!
Если Слово Божие есть живая душа и смысл существования нашей Школы, то слово человеческое—тело ее и условие жизни. Поэтому, надеюсь, Вы не посетуете на меня, если я, обратившись к стародавней старине, постараюсь начертать родословную линию нашей Школы, по ее человеческому содержанию. Ведь, как для наставников Академии, так и для воспитанников ее христианство не только не отменило, но и усилило, бесконечно углубило заповедь о почитании родителей. Вспомнить языческих своих предков — это значит исполнить христианский долг в отношении к ним. Начнем же с того, кто является истинным основателем Академии, вдохновителем ее и, если применить современное слово,—первым ректором ее. Это—тот, кого равно чтили и христиане и язычники. Древние апологеты называли его «христианином до Христа», думали, что его коснулась благодать Бога-Слова, и видели в нем самом какого-то пророка in partibus infidelium а в творениях его—предведение и сень грядущего. В то же время, современные им неоплатоники именовали этого мужа не иначе, как «священнейшим», «божественным» или «бого-вдохновенным»; творения же его были для них своего рода священным, каноническим Писанием.
Вы поняли, конечно, что речь идет оПлатоне. Он,—да! — он дал имя нашей Школе. Неужели она называется именно Академией, а не Лицеем, или Стоей, или Университетом без причины?—Конечно нет. Вы знаете о несомненной преемственности нашей духовной культуры от Платона. Своим именем мы признаем себя питомцами и той, Афинской Академии. Разумеется, в этом признании нет ничего унизительного для
христианства. Разве христиане не бывали рождены языческими родителями? Так и мы—сыны древнего Пророка Аттики.
Вот он, с преклоненной задумчивою головою! Что—он: прислушивается ли к горним песням иного мира? Или, быть может, как раз в этот момент его приосеняет невидимое благословение грядущего Слова? Кто знает. Но как после бюста Платона и глаза не глядят на бюсты иных мыслителей, так после творений его кажутся серыми, грубыми и земными писания их. Какие маленькие они в сравнении с этим провидцем-философом, безупречным общественным деятелем, чутким воспитателем, вдохновенным поэтом! Какою непонятною силою заклял он слова своих писаний, что, по исходе тысячелетий, они все еще волнуют сердца странным волнением и жгут их сладкою болью, и томят, и влекут в еле-зримую, брежжущую в холодных пред-утренних туманах даль? Чем-то мистериальным благоухают его священные речи, исполненные божественной мании. Так пахнет осевшим на стене фимиамом в давно не отворявшихся храмах. И какими глубокими очами смотрят на читателя его странные мифы. Кто знает, какой тайный смысл скрывается за ними? Ведь эсотерисм Платоновой Школы так вероятен. Творения философов значительно позднейших давно уж пожелтели и высохли. Спал их нарядный убор, и стоят пред сознанием оголенные их схемы, как мерзлые дерева зимою. Но живы и будут жить эти притрепетные Диалоги Платона. И нет такого человека, который, хотя бы одно время жизни своей, не был платоником. Кто, ведь, не испытывал, как растут крылья души? Кто не знает, как подымается она к непосредственному созерцанию того, что от будничной сутолоки задернуто серым покровом облак? Κτό с помощью эроса не проникал в недоведомые рассудку глубины познания? Кому не открывалась иная, лучезарная действительность, где, лицом к лицу, вдохновенный встречает вечные про-образы вещей? Кто не переживал, как рушится и падает непроходимая стена между субъектом и объектом,—как Я выходит за пределы своего эгоистического обособления, как открытою, широкою грудью вдыхает оно горный воздух познания и делается единым со всем миром? Те «прекрасные, чистые, отрешенные от всего земного и как бы сотканные из запаха цветов и лунного света грезы любви, которыми теперь туманятся дни юности и которые воспеваются всеми поэтами у всех образованных народов»—разве грезы эти порождены не платонизмом? И разве «идеи», «сущности», «понятия», «монады», «личности», которыми живет и движется философия,—не в кровном родстве с учением Платона? Идеализм,—в широком смысле слова,—стихия философии, и, лишенная этого кислорода, философия задыхается, а затем увядает и гибнет. Европейская философия вышла из рук Платона.
Но откуда сам он взял свою мысль об эросе, как познавательном начале философии? Откуда явилось у него представление о непосредственном касании к самой сути вещей, к их таинственной душе? Как возникло это почти безграничное отождествление слова и мысли (Soph 263е; Phad 99 d, ie)? Каким путем пришел Платон к своему царству во-истину-сущих, неизменяемых, имматериальных, самих по себе прекрасных, вечных, находящихся в «умном месте» образов сущего, познавая которые в эросе мы владеем ключом к отверзению всех тайн мира? И почему седою древностью веет от этих концепций философа? Почему они всегда современны? Это—темные вопросы. Но, кажется, менее всего справедливо обычное объяснение, видящее в платоновских «идеях» ипостазированные «понятия» Сократа. «Сократ, мол, учил о родовых понятиях; а Платон взял да превратил их в метафизические сущности». Как это просто!—и как это нелепо психологически!
Глубоко-уважаемые слушатели! Не стану излагать платоновского учения: Вы и без меня знаете его. Но мне кажется уместным исполнить сыновний долг дальше,—глубже проникнуть в «книгу родов» нашей Школы. При этом я надеюсь показать Вам корни платонизма, которыми он привлекает к себе почвенную влагу обще-человеческих верований. В этой почвенности платонизма, мне кажется, и завита причина его вечности. Ведь Платон—не плод школьной философии, а цветок народной души, и краски его не поблекнут, доколе будет жить эта душа.
Вопросом «Откуда происходит платонизм?» спрашивается вовсе не то, каковы исторические влияния и связи, обусловившие возникновение его. Выяснять исторические влияния в большинстве случаев дело столь безнадежно темное, что делается оно посредством многих насилий над историей. Но есть и иной смысл вопроса «откуда?», а именно: «Из каких данных сознания? Где эти данные проявили себя в своей первичной грубости? Где они более ярки?»
Если Вы согласитесь на такую постановку вопроса, то ответ мой краток и прост. «Магия»—вот то единственное слово, которое решает платоновский вопрос. Или, если хотите более современного слова, то это будет «оккультизм». Но не думайте, что я хочу говорить Вам о чертях или ведьмах. Меня, как историка, вопрос о их реальности нисколько не касается. Пусть нет леших и русалок;—но есть восприятие их. Пусть нет власти заклятий и заговоров;—но есть вера в нее. Как мне, так и Вам дан факт—миро-ощущение и миро-воззрение мага. Этим-то фактом мы и обязаны заняться. Однако я не могу сейчас доказывать строго свой тезис о происхождении платонизма из магического миро-воззрения непосредственного сознания: это требует целого исследования. Но я позволю себе уяснить свой тезис на некоторых фактах и возьму при этом факты более знакомые всем вам,—преимущественно из области русского фольклора.
Дело психологов решить, миро-воззрение ли меняется от изменений в миро-ощущении, или, напротив, само мироощущение есть лишь производное от миро-воззрения. Несомненно то, что существует функциональное соответствие между идеями и внутреннею жизнью,—между миро-воззрением и миро-ощущением. Поэтому, чтобы понять внутреннюю жизнь древнего человека, чтобы проникнуть в непосредственное миро-восприятие крестьянина, необходимо отрешиться от интеллигентских взглядов, забыть о них и, с чистым сердцем, не очерствелым от предвзятых схем и бесчисленных научных теорий, всмотреться в этот новый душевный мир. Для того же, кто не живет или не может жить этою цельною жизнью, ключ к народному миро-созерцанию утерян навсегда. Понимать чужую душу—это значит перевоплощаться. Быть может, самым близким к народному сознанию является момент гениального озарения поэта, когда снимаются грани мирового обособления, когда он слышит
и дольней розы прозябанье,
и горних ангелов полет2#.
И напротив, нет ничего более далекого от народного, непосредственного сознания, как тот духовный атомизм, который, как рак, изъел и мертвит современную душу. Возьмите для примера ближайшую к нам область—науку. Идеал цельного знания, столь ясно начертанный Платоном, перестал вести науку даже в качестве кантовской регулятивной идеи. Не Наукою, а науками, и даже не науками, а дисциплинами занято человечество. Случайные вопросы, как внушенное представление, въедаются в сознание, и, порабощенное своими же порождениями, оно теряет связь со всем миром. Специализация, моноидеизм,—губительная болезнь века,—требует себе больше жертв, нежели чума, холера и моровая язва. Нет даже специалистов по наукам: один знает эллиптические интегралы, другой—рататорий, третий—химию какого-нибудь подвида белков и т. д.
Но еще заметнее это разъедающее действие душевного атомизма на других областях. Для многих ли природа не разлагается на ничем не связанные между собою землю, лес, поле, реку и т. д.? Да и многие ли за деревьями видят лес? Для многих ли «лес» есть не только собирательное существительное и риторическое олицетворение, т. е. чистая фикция, а нечто единое, живое. Вы недоумеваете на мой вопрос? Но ведь реальное единство есть единство само-сознания. Итак, спрашиваю, многие ли признают за лесом единство, т. е. живую душу леса, как целого, лесного, лесовика, лешего? Согласны ли Вы признать русалок и водяных—эти души водной стихии?— Видите, как различна внутренняя жизнь.— Но оставим природу. Посмотрите, как распались начала внутренней жизни: святыня, красота, добро, польза не только не образуют единого целого, но даже и в мыслях не подлежат теперь слиянию. Современная святыня робка и жмется в затаенный, ни для чего более не нужный уголок души. Красота бездейственна и мечтательна, добро ригористично, польза,—пресловутый кумир наших дней,— нагла и жестока. Жизнь распылилась. Какой глубокий смысл в том, что научная психология—бездушная психология: ведь и впрямь у людей нашего времени нет души, а вместо нее—один только психический поток, связка ассоциаций, психическая пыль3'. День мелькает за днем, «дело» — за «делом». Сменяются психические «состояния», но нет цельной жизни. Если у души отрицают субстанциальность, то это—вовсе не выдумка психологов, а действительное само-познание, содержание которого сводится к тому, что не бывает переживания себя, как субстанции, при современном распаде души. Но вглядитесь в душу народную, и вы увидите, что там—совсем не так. Медлительно и важно течет жизнь,—широкая и светлая и свежая, как Волга, напоенная закатным блеском и вечереющею прохладою,—и отдельные струи ее, сплетаясь меж собою, дружно текут и сливаются во-едино. Тут целен человек. Польза не есть только польза, но она—и добро; она и прекрасна, она и свята. Возьмите народную жизнь, хотя бы причитание над покойником. Тут—и польза, и добро, и святыня, и слезная красота. Теперь сопоставьте с этим причитанием интеллигентский концерт, и Вы сами почувствуете, как он беден содержанием. Знание крестьянина,—цельное, органически-слитное, нужное ему знание, выросшее из души его; интеллигентное же знание—раздробленно, по большей части органически вовсе не нужно ему, внешне взято им на себя. Он,—как навьюченный скот,—несет бремя своего знания. И все, и все—так, в особенности же—язык.
Народ живет цельною, содержательною жизнью. Как нет тут непроницаемости, непроходимой стены из «вежливости» между отдельными личностями, так и с природою крестьянин живет одною жизнью, как сын с матерью, и эти отношения его к природе то—любовны, нежны и проникновенны, то— исполнены странной жути, смятения и ужаса, порою же—властны и своевольны. То подчиняясь природе, то подчиняя ее сам или же сожительствуя ей, как равный равной, он, однако, всегда открытыми глазами смотрит на всю тварь, дышит с нею одним воздухом, греется одним солнышком. Это—не сантиментальное воздыхание по природе. Нет, это — на деле жизнь с нею,—жизнь, в которой столько черной работы и житейской грубости и которая, тем не менее, в глубине своей, всегда носит сосредоточенность и подлинную любовь. И потому, даже будничная жизнь,—средних людей, проникнута каким-то непередаваемым трепетом поэзии и сердечности. Возьмите любой Травник или Лечебник,—книгу, по-видимому, чистоутилитарную,—и сравните описание ее с описаниями ботаник. Вы не сможете не поразиться тою нежностью, тою любовностью, с какою говорит о травах народная фармакопея. Есть трава «тихоня», говорится в бело-русском Травнике: «Растет окала зелени, листички маленькие, маленькие рядышкым, рядышкым, твяточик сининький. Растет окала земли, стелитца у разный сторыны».—Или послушайте благоговейное описание простого одуванчика (мы, быть может, и не заметили бы его!), как хрупкого, живого и дорогого нам существа: «Трава везде растет по полям и по межнинкам и по протокам; листье расстилается по земле. Кругом листиков рубежки, а из нее на середине стволик, тощий, прекрасен, а цвет у него желт, а как отцветет, то пух станет шапочкою, а как пух сойдет со стволиков, то станут плешки; а в корне на листу и в стволике, как сорвешь, в них беленко».
Травы, птицы, деревья, насекомые, всякие растения, всякие животные, земля, вода,—каждая стихия вызывает к себе непонятное, благоуханное сочувствие. «Плевать в воду—все равно, что матери в глаза». Зорить гнезда вообще нехорошо; обижать же безвредных птиц—тяжкий грех. Грача жалко убивать, потому что-де очень уж он смирен; скворчика жалеют за его пение. «Над воробьем жалимся,—говорят крестьяне,— што близок к нам». Собаки тоже не бей: и она была человеком, да обращена в собаку за прожорливость. На что уж лягушка противна, а бить ее—грех. Мало того. В праздник Благовещения покупают певчих птиц и выпускают их из клеток, веруя, что они замолят у Бога несколько грехов своему освободителю.
Бывают среди крестьян особенно жалостливые ко всему живому. Вспоминается одна женка: пойдет, бывало, мимо голубей—ей не утерпеть, чтобы не вынести им горстки пшеницы. Всегда, сама не съест, а животных накормит; прилучила к себе собак, кур и кошек с соседних дворов.
Народ видел и, нередко, видит ангелов в травах, цветах и птицах. «Есть трава именем Α ρ χ а н г е л,—говорит Травник,— собою мала, на сторонах по девять листов, тонка в стрелки, четыре цвета: червлен, зелен, багров, синь. Та трава вельми добра: кто ее рвет на Иван-день сквозь златую или серебряную гривну, и та трава носит, и тот человек не боится дьявола ни в ночь, ни злого человека». Голуби называются «Ангелами Б о ж и и м и»; это—святая птица, убивать ее—великий грех. Пчела—«Божия угодница»,—«Божия скотинка». Она—символ чистоты и водится только у людей праведных и чистоплотных, мирно живущих со своею семьею; известно, что «пчела жалит только грешника». А в Костромской губернии и детей научивают: «Если Божия коровка (вслушайтесь в самое название маленького жучка!),— если Божия коровка сядет на ручку, то ее не гони и не обижай, а подыми ручку пальчиком вверх и припевай:
Божия коровка, улетай на небо: там тепленько, здесь холодненько,
и тогда она раскроет крылышки и улетит».
Какая непроходимая пропасть отделяет это благоговейние пред всем и гадливость ко всему,—гадливость, которая так трудно отделима от интеллигентности!
Вся природа одушевлена, вся—жива,—в целом и в частях. Все связано тайными узами между собою, все дышит вместе друг с другом. Враждебные и благотворные воздействия идут со всех сторон. Ничто не бездейственно: но, однако, все действия и взаимо-действия вещей-существ-душ имеют в основе род телепатии, изнутри-действующее, симпатическое сродство. Энергии вещей втекают в другие вещи, и каждая живет во всех, и все—в каждой. Послушайте, как крестьянин разговаривает со скотиною, с деревом, с вещью, со всею природою: он ласкает, просит, умоляет, ругает, проклинает, беседует с нею, возмущается ею и, порою, ненавидит. Он живет с природою в тесном союзе, борется с нею и смиряется пред нею. Какая-нибудь былинка—не просто былинка, но что-то безмерно более значительное—особый мир. И мир этот глядит на другие миры глубокими, завораживающими очами. Все вещи взирают друг на друга, тысяче-краты отражают друг друга. Все вещи—центры исходящих тайных сил. Пересекаясь, сплетаясь, запутываясь, эти черные лучи, эти нити судеб вяжут узлы—новые центры,—как бы новые много-различные манифестации природы,—то являющиеся, то исчезающие, то попадающие в поле зрения повседневного, то заволакивающиеся от солнечного света туманною дымкою или исчезающие в густой, как смола, тьме ночи. Это—бесчисленные существа,— лесовые, полевые, домовые, под-овинники, сарайники, русалки, шишиги или кикиморы и т. д. и т. д.,— двойники вещей, мест и стихий, воплощенные и бесплотные, добрые и злые nu mi па4* их. Это,— предвосхищу дальнейшее,—ипостасные имена вещей, nomina их. Это — знамения судеб их, omina их. Это—Numina-Nomina-Omina rerum5". Но, прежде всего, это — живые существа. Они покровительствуют человеку и враждуют с ним. Они то возвращаются в порождающие их стихии, растворяясь в них, и обезличиваются до простых поэтических олицетворений этой стихии, то снова выступают из них, снова надевают личину самостоятельности, говорят какими-то особыми, но порою человеку понятными голосами,—быть может, беззвучными телепатическими внушениями, прямо в душу,—требуют себе пищи, вершат житейские дела, женятся и посягают, едят, пьют, спят, ссорятся, дерутся, хохочут и плачут, радуются и печалятся, болеют и умирают. Как по стенам неверные тени угасающей лучины, мелькают эти души и двойники вещей, меняются видом, выступают из мрака и снова уходят, вырастают и уменьшаются, делаются отчетливыми и расплываются. Кажется, вот-вот сможешь запечатлеть их взглядом! Но нет! Они растаяли, и осталось обычное, обиходное, дневное. Отвернулся,—и снова они тут, прихотливые трелюдники, чудные проказники. Никто не может точно описать их, никто ответчиво не знает, какие у них лица; а иногда они кажутся и вовсе безликими: у них вместо лиц—зияющая бездонность Ночи. Вся действительность переливается странными, фосфоресцирующими светами,—углубляется новою, интеллигенту неведомою свето-тенью. Каждая вещь порою делается более, нежели она есть грубо-эмпирически. Ото всего ждешь диковин. И ничего нельзя закрепить, утвердить окончательно. Мир этот есть всегда текущее, всегда бывающее, всегда дрожащее полу-бытие, и за ним, за его,—как воздух над землею в жаркий полдень,—дрожащими и колеблющимися и размытыми очертаниями чуткое око прозревает иную действительность.
Вот, ветр кружится вдоль по дороге, завивая снежные или пыльные столбы. Но это—не просто ветер. Это—ведьма празднует свою нечистую свадьбу с чертом. И в этом легко убедиться. Брось нож в этот вихорь; — ты увидишь, как его втянет туда, понесет, а потом он упадет, окровавленный нечистою кровию. «Окровавленный вихрем» нож—не просто нож. Им можно вырезывать следы, оставленные молодицей на снегу, можно творить иные неподобные чары. Или еще: над крышею вдовьего дома рассыпались золотым дождем огненные искры. Но это—так же не простые искры, как не простым был золотой поток, одождивший Данаю. Искры эти—змейлетун, оборачивающийся в избе покойным мужем хозяйки, вступающий с нею в плотскую связь и доставляющий ей деньги; от этого сочетания женщины с нездешнею силою родится,—уж конечно! — уродина, зверо-образный ребенок, имеющий какую-нибудь часть тела звериную. Да и одно ли только это?
Все,—все, что ни видит взор,— все имеет свое тайное значение, двойное существование и иную, за-эмпирическую сущность. Все причастно иному миру; во всем иной мир отображает свой оттиск.
О. Кристофоро Борри сообщает про кохинхинцев, как миссионеры хотели возразить им против их потчевания предков жертвами, указывая на тождественность мяса до ипосле акта жертво-приношения, но были посрамлены глубоко-мысленным указанием, что духи берут себе невидимую сущность мяса, а видимое вещество оставляют своим поклонникам. Это воззрение на двойственную природу всего в мире—воззрение всечеловеческое. Как каменный хрящ известковым раствором, весь быт пропитан и скреплен потусторонним. Нет просто еды, просто болезни, просто одежды, просто огня, просто жилья. Все—просто, и—не просто; все житейско, и—не житейско. Океан неведомого бьет волнами в обиход. Человек пускает длинные корни в иные почвы, нежели эта почва. Восприимчивость его обостряется, душа его становится чуткою и вещею, примечающую то,
что для других неуловимо,
чего не замечает расслабленная рефлексией душа. Таинственное врастает в обиходе, обиход делается частью таинственного.
Нездешняя сила срастворится с шелестами и шорохами ночи, с воем ветра, с гудением леса, с криком ночных птиц, с жизнью всей природы. Идешь ты вечером над рекою: всплеснулась рыба; зашелестел дрездильник, зашумело что-то в хвощах; выхухоль бросился в воду,— ну, совсем как мужик. Но ты напрасно успокаиваешь себя. Так и знай, что неспроста екнуло у тебя сердце: ведь это, конечно, дедушка-в о д я н о й «мыряется» в черной влаге.— Или, вот, в лесу заржало, заухало, захохотало,—да так, что лист с дерева посыпался. А то,— бывает,— ровно ребенок жалобно заплачет и застонет кто-то в лесу, завизжит и снова расхохочется. Или, еще,— теплина разложена средь чащи, и сидит подле теплины той мужичина такой. Как схватит рукою всю теплину,—куст мужжаковый горящий,—да станет бегать по лесу! Ну, натерпишься тогда страху. Что ж?
неужто ты усумнишься и не подумаешь на л е с н о г о? Попробуй скрипнуть пошибче. Если крик твой отдастся, то так и знай, что это: либо черт аукается, либо откликается какой лесовой, полевой или решной.
Воровскою тенью таинственная сила проскальзывает за обыкновенным, прикрывается повседневным, стелется вдоль по естественному. Ее и не приметишь сперва, и только сердце-вещун,— «почему-то»! — застучит сильнее. И молитвы «они» не боятся: ведь они—не то, что черти,—не злая сила. Молитва им нипочем. Боятся же они лишь скверных черных ругательств,— чертыхания да матерного слова. Притаившись за здешним, иная сила порою, как бы невзначай, кажет себя;—встанет вдруг, вытянется во весь рот, гаркнет: «Вот я!», а потом снова схоронится неприметно, и только сердцу будет словно не по себе.
Однако у крестьянина, среднего, это миро-ощущение не развивается до конца. Есть множество тайн, которые он принимает по-просту, доверчиво, и мудро не любопытствует о них далее, смиряется перед неведомым, молчит или отвечает случайно подвернувшимися мифами. Этих legendes des origines6*— великое множество, но все они, по своей наивной символичности, представляют выразительное противоречие с глубокими переживаниями и наблюдениями тех же людей в других областях. Отчего появились кочки?—«Черт блёвал». Откуда произошла нечистая сила?—«Адам народил много детей и постыдился показать их Богу. Тогда они и обратились в нечистую силу». Откуда взялись лягушки?—«Родители прокляли своих детей «за благость», т. е. за крик;—проклятые и сделались лягушками». И так далее—без конца. Киты, на которых стоит земля, зверь Индрик, великорыбие—огнеродный змей Елеафал. Стратим-птица, баснословный Китоврас и др.—тут мы имеем дело, конечно, не с чем иным, как с кантовскими «предельными понятиями», с «вещами-в-себе», о коих не должно спрашивать, но в существовании которых невозможно сомневаться. Однако эти Grenzbegrifie7* необходимо разлагаются, лишь только мы начинаем анализировать их. Неведомое нисколько не томит среднего крестьянина, да, может быть, эта уравновешенность и более мудра, нежели страдальческая пытливость и фаустовские порывы.
Ведь мы осуждаем жадность в пище. Но почему ж, в таком случае, необузданное удовлетворение другой естественной потребности—познания—не считается пороком? Обуздывать жадность в познании есть такая же добродетель, как полагать предел похотям плоти.
Но есть и среди крестьян отдельные люди, которым ведомо и недоведомое. Они—ведуны и ведуньи, ведьмаки и ведьмы, ибо онй ведают по преимуществу; они знахари и знахарки, ибо они знают по преимуществу. Одни из них так и отродились, нарочито отзывчивые на каждую вибрацию мира; другие достигли ведения посредством внутренней аскезы или благочестия и созерцательной жизни. Третьи вступили в союз с темною силою, поработились нечисти, подталкиваемые несчастиями, гневом или страстью. Одни пользуются своим ведением во благо, другие во зло. Но все они, добрые и злые, прирожденные и выученные, переживают такие времена, когда видят, слышат и всячески воспринимают то, что незримо и непостижимо всем прочим. Все они живут двойною жизнью. Пред всеми ними отверзаются настежь двери потустороннего. Всю силу своей воли сосредоточивая на одном желании, заклинатель наполняется этим желанием, сам становится воплощением единого акта воли. «Воля к действию» отделяется от него, выходит за пределы его ограниченности, вступает в активное взаимодействие с волями природных вещей-существ. Она—действенный дух среди других духов, центр мистических сил среди других центров. Он борется с природою и вступает с нею в союз; побеждает ее и бывает побеждаем. Он—уже не человек, не просто субъект, для которого мир есть просто объект. Нет тут ни субъекта, ни объекта. Теряется это различение в дружественном или враждебном слитии со природою, в этом объятии или в этой схватке с тайными силами. Он—часть природы; она— часть его. Он вступает в брак с природой, и тут—намек на теснейшую связь и почти неразделимую слиянность между оккультными силами и метафизическим корнем пола. Двое становятся одним. Мысли мага сами собою вливаются в слова. Его слова—уже начинающиеся действия. Мысль и слово, слово и дело—нераздельны,— одно и то же, тожественны. Дело рождается само собою, как плод этого брачного смешения кудесника и природы. Ведь даже в обычном, «дневном» сознании нельзя только мыслить, нельзя мыслить без слов. Мысль сама собою заставляет известным образом напрягаться наши голосовые связки, сама собою заставляет нас внутренне произносить мыслимое слово. Мыслить,—по выражению полинезийцев, рьяно защищаемому М. Мюллером,—это значит «говорить в животе», т. е. беззвучно артикулировать. Стоит немного забыться, и вы будете произносить вслух; ваша артикуляция выявится в звуке. Но, вместе с тем, мысль есть и начало действия. Когда вы обдумываете что-нибудь, вы неизбежно готовитесь начать ряд действий, так или иначе напрягаете мышцы. Чем напряженнее желание, чем непосредственнее сознание, тем ближе друг к другу мысль, слово и дело. В экстазе магического творчества, упоении миро-творческою властью нет границы между ними. Одно есть другое. Огненною лавою течет из уст заклинание и, ударяясь о вещи, плавит их и отливает в новые формы, даваемые кудесником. Кто имел дело с гипнозом, тот хорошо знает это состояние, когда слово, даже желание, осуществляется без промежуточных звеньев; но еще лучше знает его тот, кто делал опыт с движением тел по приказу словесному или мысленному, когда нечеловеческое «да будет» претворяет действительность, когда
mens agitat molem8*;
и тот поймет, что активность кудесника—это нечто совсем, совсем иное, нежели обычное, пассивное восприятие мира.
В этом соединении субъекта с объектом, в слиянии, которое зачинает уже действие и действие которого есть воплощенное слово, кудесник живет как полу-бог, как особое существо, уходящее от людей и возвращающееся в лоно природы. Он насылает болезни и дает исцеления; он убивает; он заставляет хворать скотину или лишает коров молока. Он запирает утробы женщинам и делает мужчин бессильными. Он играет всеми человеческими страстями, возбуждает и прогоняет любовь, мучает и благодетельствует. В нем, ушедшем от людей, как за кулисами кукольного театра, сходятся в один узел судьбы все нити человеческого общества; и не только общества, но и природы. От него зависит град и дождь; он правит ветрами и бурею. Он—активный центр заклятой им природы,—само-довлеющий, само-державный, мощный. Делая символическое действие или произнося слово, напоминающее об этом действии, заклинатель вызывает природу на подражание; подобно мерячещему человеку, природа невольна в своих подражательных действиях. Так, по Фрезеру, оргии—это приемы перво-бытной магии, посредством которых хотели заставить небо сочетаться браком с землею и оплодотворить ее семенем-дождем.— Вот почему и наши заговоры почти всегда дву-членны, причем первая, эпическая часть повествует о ранее свершившемся или ныне совершающемся действии, аналогичном тому, которое хотят произвести, а вторая—внушает желаемое действие. Вот почему заговоры почти всегда начинаются выражениями вроде: «встану», «пойду», «умоюся» и т. п. И сам кудесник переживает реальность того, что описывает. «Оболкусь я оболоком, обтычусь частыми звездами»,—говорит заклинатель. «И вот он,—по словам Веселовского,—и вот он—уже маг, плывущий в облаке, опоясанный млечным путем, наводящий чары и насылающий страхи». Слово его есть дело его, и даже для рефлектирующего сознания заговоры представляются исполненными мощного пафоса. Да, кудесник—«шептун», как нашептывающий свои заговоры[258];—«обаятель», как бающий, сказывающий их;—«врач», как врущий, т. е. заговаривающий недуги, бормочущий[259];—Б о ян, «соловей старого времени», или, точнее, баян,—как писал А. С. Пушкин[260] и как догадывается проф. Жданов,— баян (от «баяти») и есть такой маг, ритмическим словом своим заклинающий стихии и творящий историю. И слово мага—это не есть «только слово», «дым и звук пустой» или flatus vocis; и язык не есть flagellum aeris — бич воздуха, как говаривал ново-пифагореец Секунд, а за ним— схоластики. Нет! Оно державно и мощно. По слову своему эти шептуны и баяны—великие, могучие, сильные. Санскритское mah, древне-зендское meg, mag, mug, клино-писное magusch, греческое μέγας, латинское magis, русское могучий означают все одного и того же,— внутренне великого и могучего, владеющего силою мудрости и знания. И нетрудно узнать в нем мага, кудесника, волхва и заклинателя, знахаря и волшебника, этого делателя по преимуществу. Неспроста ведь глагол «делать» относится в своем истинном смысле к магическому действу, этому деланию по преимуществу. Так, на Мадагаскаре волшебники и гадатели матитанана называют себя три а за, т. е. «делатели». В санскрите волшебство усвоило себе целое гнездо слов, происходящих от каг— делать: krtya—волшебное делание, кгtvan—чародейство (буквально: делание), karmana—чары (от karman—дело), k art ram—магическое средство. В романических языках глагол facere дает целый выводок магических терминов: в итальянском языке fat t иг а—чары; в древне-французском faiture, в португальском feitico (откуда происходит fetisch и многие другие) имеют то же значение. Гримм полагает, что самое вероятное происхождение немецкого Ζ a u Ь е г есть древне-верхне-германское Ζ о u ρ а г,—от zouwan, равно готскому taujan—делать. Подобно сему и греческое θεουργία, бого-делание. Точно так же и русское ч а ρ ы, и малорусское к а ρ о в а τ и—чаровать, литовское Kereti, kirti—то же значение,—есть производное от корня каг, делать, вышедшего из корня qer, quer—действовать.
Действенная, творческая воля кудесника,—сама по себе,— темна, безвидна и неопределенна. Это—стихийная мощь, не знающая цели;—напряжение, не являющее себя, ибо не знает, как явить себя;—чистая возможность, не имеющая ничего действительного. Она дает сказуемое миро-творческого суждения: «Да будет!» Но что «Да будет»? Сказуемым определяется реальность подлежащего; но только подлежащее, своею идеальною данностью, определяет творческий перевод потенции в акт. Идея—вот что должно быть подлежащим. И только наличность идеи в духе кудесника делает действительностью его творческую возможность. Идея, мыслимая кудесником, направляет его мощь, дает определенность его напряжению. Но и сама идея требует скрепляющей ее сдержки.—Идея фиксируется лишь в с л о в е. Лишь слово, хотя бы и беззвучно-произносимое, хотя бы лишь потенциальное слово, данное как напряжение голосовых мышц (и, в крайнем случае, как другое мускульное чувство), лишь оно фиксирует мысль на идее. Лишь в слове объективируется и получает определенность воля. Слово кудесника есть эманация его воли; это—выделение души его, самостоятельный центр сил,—как бы живое существо, с телом, сотканным из воздуха, и внутренней структурою — формою звуковой волны. Это—элементаль,—по выражению оккультистов,—особого рода природный дух, иссылаемый из себя кудесником. Слово—это и есть подлежащее, сказуемым которого является творческое «Да будет».
Действие ли—то, состояние, качество или вещь,—слово, как подлежащее, как желаемое, непременно носит характер вещный, субстанциальный. С этим, желаемым, кудесник вступает в живое взаимо-действие. Мысленно противо-поставляя с е б е идеальное, объект (ибо объект—всегда идеален, тогда как субъект—реален), актом воления, в творческом восторге зачатия, он порождает часть своей души, подражающей этому идеальному, и, направляя это рожденное от него слово на противо-стоящий ему объект, заклинает его, т. е. сливается с ним посредством своей эманации.
Плод кудеснического акта—идеальное и реальное зараз, идеал-реальное, субъект-объективное, Я и не-Я,—короче— слово, λόγος,—новое, мгновенное состояние действительности, встающее пред кудесником в творческом экстазе и затем, с увяданием восторга, умирающее и распадающееся.
Да и что такое εκ-στασις, экстаз, восторг, как не изторжение, выхождение из себя? Даже внутренняя форма речения «восторг» указывает это, ибо восторг, восторгаться, восторженный происходят, конечно, от древне-славянского глагола тръгати, тръгнути, входящего в состав нашего «изторгать» и «от-торгать», родственного польскому targac, т. е. рвать, тягать взад и вперед, и, быть может, являющегося родоначальником слова «торкать», «торкаться», употребляемого в костромском наречии и означающего тянуть к себе и от себя (например, про дверь), и слова τόροκ, на архангельском наречии означающего порыв ветра. Ср. также слово «трогать», первоначально означавшее тащить, trah-ere (извозчику говорим: «трогай», т. е. езжай).
Восторг (собственно воз-торг) есть мгновенное отторжение себя от себя. Слово кудесника, рожденное в восторге, несет в себе, воз-носит с собою от-торженный кусок его воления. И потому слово кудесника само по себе есть новое творение, мощное, дробящее скалы, вверзающее смоковницу в море и двигающее горою, низводящее луну на землю, останавливающее облаки, меняющее все человеческие отношения, все могущее.
«Сие слово,—так заканчивается некий заговор,—сие слово есть утверждение и укрепление, им же утверждается и замыкается... и ничем: ни воздухом, ни бурею, ни водою дело не отмыкается». Слово кудесника—сильнее воды, тяжелее золота, выше горы, крепче железа и горючего камня алатыря. «Слово мое крепко»,—говорит заговорщик.
Вещее заклятие—это судьба мира, рок мира. Да и что такое рок, как ни приговор, как ни изречение, как ни слово, как ни заклятие? Вспомним, что наше «рок» происходит от «ракати», т. е. шуметь, рокотать, «рещи», т. е. изречь, совершенно так же, как латинское fatum—от fan, т. е. говорить, сказать. Слово кудесника—это рок вещей, их fatum, и все, на что направлено ладное и складное заклятие, ритмическая incantatio, carmen, столь же мало убежит от него, как дрожащая серна—настигающей ее певучей стрелы. Недаром древние эллины называли слово «крылатым»: бросишь крылатое слово—оно и летит, само настигая жертву.
Но кончено волхвование, и слово умерло. Сказуемое «Да будет» снова ушло в безвидное сплетение стихий, в чистую субъективность; подлежащее снова стало чистым объектом, т. е. идеальным, мертвым, пустым, непроницаемым. Слово это уж не есть творческое суждение, а есть только звук пустой, скорлупа, шелуха мысли,—интеллигентское слово.
Слово кудесника—вещно. Оно—сама вещь. Оно, поэтому, всегда есть имя. Магия действия есть магия слов; магия слов — магия имен. Имя вещи и есть субстанция вещи. В вещи живет имя; вещь творится именем. Вещь вступает во в заимо-действие с именем, вещь подражает имени. У вещи—много разных имен, но—различна их мощь, различна их глубина. Есть имена более и менее периферические, и, сообразно с тем, зная, мы знаем более и менее вещь и могучи более и менее в отношении к ней. Непроницаемость вещи происходит от неумения заглянуть внутрь ее, в ее сокровенное ядро. Чем глубже мы постигаем вещь, тем больше мы можем. Кому известны сокровенные имена вещей, нет для того ничего непреступаемого. Ничто не устоит пред ведающим имена, и, чем важнее, чем сильнее, чем много-значительнее носитель имени, тем мощнее, тем глубже, тем значительнее его имя. И тем более оно затаено. Личное имя человека — это почти необходимое средство ведения его и волхвования над ним. Достаточно сказать имя, и воление направлено в круговорот мира. Иной раз это имя-сущность описывается через перечисление признаков, равно как расчленяется и творческое «Да будет». Получается тогда заговор; но первичная форма его—простое имя[261].
Феургия и магия столь же стары, как и человечество. Вера в силу заклятия и переживание своего миро-образующего творчества простирается так же далеко, как и человек. Но т. к. имя является узлом всех магико-теургических заклятий и сил, то понятно отсюда, что философия имени есть наираспространеннейшая философия, отвечающая глубочайшим стремлениям человека. Тонкое и в подробностях разработанное миросозерцание полагает основным понятием своим имя, как метафизический принцип бытия и познания. И крепость системы тысяче-кратно усиливается великим множеством подпор, которые находит она в религиозной жизни, в быте, в своеобразной народной науке непосредственного сознания. В ней,—в этой системе,—своя последовательность мысли, своя убедительность, своя логика; и нельзя сказать, чтобы вовсе не было перехода от миро-воззрения научного к этому, оккультическому. Если вы вспомните почти современные нам номиналистические тенденции многих лингвистов (В. Гумбольдт, М. Мюллер, Штейнталь, Потебня, Овсянико-Куликовский и многие другие), утверждающих, что мысль невозможна без слова и что лишь в слове она осуществляется; затем, теорию идей-сил (Фулье); далее, внушающую силу слова в явлениях гипнотических; наконец, целый ряд фактов в области истории и психологии религии, то,—я уверен,—даже и не переживавшие творческого экстаза кудесника несколько смягчатся в своих суровых осуждениях философии имен, созданной далекими нашими предками.
Однако, я не решаюсь излагать ее Вам. Ведь непосредственное мышление оперирует не с понятиями, а с живыми, сочными, полными красок и запахов образами. Эти образы не бывают резко обособлены от со-прилежащих. Края их—часто расплывчаты,—как в самой действительности. По многим направлениям они срастаются с соприкосновенными образами,—сплетая единое, много-краты связанное целое,— ткань сущего, а не нить; поэму, а не полисиллогизм. Вот почему, при всей внутренней ясности перво-бытной философии, ее почти невозможно уложить на прокрустовом ложе наших,— бедных содержанием, сухих, атомистически-обособленных,— понятий. Перво-бытная философия рвется при попытке натянуть ее на раму нашего языка и нашего способа изложения. Чтобы излагать ее—неизбежно воспользоваться эпическим, медлительно-важным, широкими кругами возвращающимся к себе изложением посредством образов, конкретных случаев, примеров, описаний. Только в этой, непосредственной своей форме древнейшая философия сохраняет свой подлинный вид и свою истинную глубину. Однако, при такой форме изложения собранные мною материалы потребовали бы целого курса лекций. Поэтому, обратив Ваше внимание на эту философию имен, я укажу только несколько черт ее.
Имена выражают природу вещей. Имена — только условные значки вещей.— Познание имен дает и познание вещей; имена имеются у вещей по естеству их, φύσει. Познание вещей позволяет дать им имена; последние придаются вещам по человеческому произволению, θέσει,— по закону, νόμω. «По природе» и «по авторитету», φύσει и νόμω, издревле противопоставленные друг другу Платоном (в его «Кратиле») в вопросе о сущности и происхождении имен, вкратце суммируют содержание дальнейших споров о том же предмете. Эти две крайности, от Платона и ранее, включительно доселе, разделяют людей мысли. 1ераклитовцы и софисты, Платон и скептики, реалисты и номиналисты схоластической философии, наконец, идеализм и сенсуализм — это отголоски все того же коренного противоречия. И если, в общем, более новые, рефлектирующие, мыслители склонны к сенсуализму, то несомненно и то, что более древние, интуитивные, всегда были приверженцами идеализма. Какое значительное противомыслие!
Когда интеллигент ХХ-го века хочет отметить мнимость какого-либо бытия, указать на его призрачность, он говорит, что это — «только имя». И действительно, по ходячим, так называемым «научным», воззрениям, имя—лишь кличка, flatus vocis,— «пустой звук, не более». «Имя,—говорит Поэт,—воздушное ничто». Напротив, древнее, да и всякое непосредственное, представление об имени видит в нем самый узел бытия, наиболее глубоко-скрытый нерв его; имя,—думали древние,— сущность, сперматический логос объекта, внутренний разумсущность, субстанция вещи. «Имя есть некоторое истинное высказывание из присущего именуемой вещи»,—говорит Пахимер. «Имена,—говорит он же,—объявления лежащих под ними вещей». Поэтому имя непереводимо на другой язык и, пытаясь перевести его, мы лишаем его присущей ему таинственной силы. Имея какую-то субстанциальность, «имя признавалось частью самого существа того человека, который носит его, так что посредством него можно было переносить его личность и, так сказать, переселять ее в другие места» (Тайлор). Человек без имени—не человек, ему не хватает самого существенного. «С именем—Иван, без имени—болван». «Без имени ребенок—чертенок», гласит народная мудрость. Имя— материализация, сгусток благодатных или оккультных сил, мистический корень, которым человек связан с иными мирами. И потому, имя—самый больной, самый чувствительный член человека. Но—мало того. Имя есть сама мистическая личность человека, его трансцендентальный субъект. Но и этим еще не высказана полнота реальности имени. «Имя есть некоторое, от своего носителя сравнительно независимое, но для его благоденствия и несчастия высоко-важное, параллельное к человеку существо, которое зараз представляет своего носителя и влияет на него» (Гизебрехт). Уже не имя—при человеке, но человек—при имени. Имя—особое существо, по преимуществу со всеми прочими живое, дающее жизнь, жизне-подательное, то благодетельное, то враждебное человеку. В массивных представлениях имя почти отождествляется сферуерами или фравашами маздеизма, π и τ ρ а м и индусской феософии, те рафимами евреев, героями греков, манами, гениями и юнонами римлян, ангелами-идеями Филона, демонами неоплатонизма, фильгиями-скандинавов, с ангелами-хранителями всех родов и всех видов. «Nomina—numina», это не только суеверие, но и истинное определение того, чем были в древности nomina, потому что имя понималось как живое существо, как объективация мистической сущности, лежащей в основе мира, как отдельная волна или всплеск океана мировой воли. Мало того. По своему происхождению имя— небесно. Оно — божественная сущность, приобщаяся которой тотемистическое животное делается бого-животным, а небесное животное,—созвездие,— бого-созвездием, человек же—истинным человеком, animal religiosum9*. Приобщаясь жертвенного мяса тотема, человек единится с таинственною сущностью тотема,—получает тотемистическое имя (Волк, Соловей, Баран, Сокол и т. д.) и сам делается чем-то вроде тотема для своих потомков. Культ животных и растений теснейше связан с культом семейного очага, а последний—с почитанием предков. Мало того. Я позволю себе напомнить Вам теорию Фрезера и Грандт-Аллена, по которой самое одомашнение животных и растений есть дело вовсе не пользы, а религиозное, имеющее в виду культ, а не выгоду. Но все эти культы вяжутся одною нитью,—почитанием имени. В тотемном имени—живое единство сородичей. Их одинаковое или, вернее, их единое, общее для всех имя, в котором все они со-участвуют, которому все они подражают, которого все они приобщаются, делает их единосущными (прошу не смешивать этого име-понимания с современностью,—когда общность имени делает соучастников имени лишь π о д о б н о-сущными). Отсюда—единство фамилии: Волковы, Соловьевы, Соколовы, Барановы и т. д. В сущности говоря, всякое имя, хотя бы оно и не было именем бога, есть нечто божественное. Но в особенности божественны имена, принадлежащие великим богам, феофорные, т. е. бого-носные имена, несущие с собою благодать, преобразующие их носителей, влекущие их по особым путям, кующие их судьбы, охраняющие и ограждающие их. Ономатофоры самою вещию суть феофоры: имено-носцы—бого-носцы и, нося в себе бога, они сами божественны, сами—боги. Чем острее глаз к восприятию имени (своего и чужого), тем обостреннее само-сознание. В экстазе творчества именами феург сознает себя богом. Весь мир пронизан магическими и мистическими силами, и нет вещи, которая не была бы опутана сетями мага. Сами боги владеют всем потому, что знают имена всего; их же имен — никто не знает. Но узнайте их имена, и боги окажутся во власти человека.
В отношении к своему носителю имя представляется двояко. Во-первых, оно представляет своего носителя, указывая, кто есть некто, и затем, что есть он. Во-вторых, оно противо-поставляется своему носителю, влияя на него,— то как предзнаменование грядущего, то—как орудие наговора, то, наконец,—как орудие призывания. Влияние это может быть добрым и худым, сообразно с волею носителя и идущих против нее.
Таким образом, имя оказывается alter ego10* своего носителя,—то духом-покровителем его, то существом, одержимым враждебными силами и потому губительным. Отсюда-то исходит всюду-распространенная, своеобразная гигиена имени, заключающаяся в тщательном охранении имени от чужих людей, забота о тайне имени, что достигается посредством целой тонко-разработанной системы охранительных мер, вроде псевдонимии, полионимии, криптонимии, метонимии и т. п.
Но если имя несет в себе мистические энергии, то можно пользоваться этими энергиями со стороны. Кудеснику,—зватаю чужого имени,— оно несет благополучие и власть, когда он заклинает высшие существа; но оно же может причинить ему и гибель. Отсюда—много-численные табу на имена,— запреты называть те или иные имена. Таковы названия болезней, имена темной силы, слова «непристойныя». Можно призвать имя и,—не справившись с ним,— погибнуть. Наконец, всемогущее Имя Божие дает полную власть над всею природою, потому что в Имени этом открывается звателю Его божественная энергия и божественная помощь. Таким образом, «для первоначального человечества имя носит демонический характер» (Гизебрехт). «Имя есть насмешливый двойник своего носителя,— будь то Бог или человек,—и с именем надобно обращаться весьма осторожно. Если даже боязливо держать его под замком и запором, то оно всегда имеет демоническую наклонность сделаться действующим, вырваться у кого-нибудь в неверный момент и протискаться врагу на уста. ...Больше всего, по-видимому, страшатся своих имен боги; они тщательно скрывают их; имя должно быть добыто от них коварством, т. к. если бы боги были даже могущественнейшими, то еще сильнее их тот, кто знает их имена. ...Но, вместе с тем, люди ничего не страшились так сильно, как своего имени, и боязливо опасались выговорить его, причем верование это вовсе не ограничено отдельными частями земли, а может быть открыто почти всюду».
Имя вещи есть идея-сила-субстанция-слово, устанавливающая для этой вещи единство сущности в много-образии ее проявлений, сдерживающее и формующее самое бытие вещи. А раз—так, то понятно само собою, что изменение глубочайшей сущности,—изменение религиозного содержания вещи, изменение situs11* вещи в вечном порядке иного мира и изменение имени вещи необходимо соответствуют друг другу, как предмет и его тень. Но для древнего сознания, как и для всякого непосредственного миро-отношения, вся жизнь имеет уклад религиозно-феургический; все житейское—лишь лицевые поверхности культа; все жизненные явления так или иначе блистают светом потустороннего. Отсюда понятно,— и даже с необходимостью постулируется,—переименование при множестве разного рода изменений в ходе житья-бытья,—даже таких, которые для интеллигентского сознания вовсе не связываются с переменами религиозной жизни. Выход девушки замуж, восшествие царя на престол или низвержение его с престола достижение совершеннолетия, вхождение в род чрез усыновление, посвящение в мистерии, принятие в число граждан, натурализация в иной стране, переход в рабство или выход из него, поступление женщины в сословие meretricium 12. заключение дружбы, крещение, постриг в монашество, ординация, смерть, сериозная болезнь, наконец, смерть, не говоря уже об основании новой религии или секты,—все это было для древнего человека проявлением каких-то переломов в трансцендентном,—подлинным религиозным скачкбм и, как таковое, связывалося с изменением в культовой обстановке данного лица, а потому признавалось нарушением само-тождества лица,—неразрывности его внутренней жизни. Человек, претерпевший религиозное перемещение или смещение с прежнего своего места, перестает уже быть, с мистической точки зрения, прежним человеком, и потому это изменение его религиозного situs отражается и на имени. Говорю: «отражается». Но это слово можно употребить здесь лишь применительно к современной точке зрения, с которой имя кажется чем-то вторичным, придатком к сущности. Для древнего же сознания имя и сущность—не два взаимно-обусловленные явления, а одно, имя-сущность, так что изменение одного есть ipsa ге13* изменение другого: ведь в имени-звуке таинственно присутствует имя-сущность. Звук имени есть звук пресуществленный, так что в нем телесно, физически воплощено сверхчувственное. Поэтому, правильнее всего сказать, что в изменении звука-имени обнаруживается изменение сущностиимени.
Тут обрисовано мною мистико-магическое воззрение на мир в его наиболее общих очертаниях. Но уже и тут, в этом беглом наброске, нельзя не признать разительного сходства с философскою системою Платона. Разница—лишь в том, что философ—отвлеченнее, нежели народ. Там, где магическое мировоззрение ссылается на прямые факты и переживания, философ хочет доказывать логически.
Стремление Платонак цельному знанию, к нераздробленному единству миро-представления находит себе точный отклик во все-объемлемости и органическом единстве первобытного миро-созерцания. Безграничная вера Платона в силу человеческого духа есть прямое отражение народной веры в возможность творчества силою мысли. Признанию магии, как нарочито-философской способности, соответствует народное представление о познании в кудесническом озарении. Пюсеологическое значение эроса, как средства познать внутреннюю суть вещей, как дающего коснуться высшей реальности, есть, конечно, любовный экстаз волхва, когда волхв познает сущность природы и воспринимает в себя высшую реальность ее. То, что познается,—идея Платона,—есть точное соответствие имени, внутреннюю силу которого постигает кудесник в своем волхвовании. И эти полно-весные имена так же относятся к обычным именам-кличкам, как идеи Платона—к пустым рассудочным понятиям.
Магическое миро-созерцание не укладывается на рассудочной плоскости. Вот почему, попытка изложить его отвлеченно, систематически ведет к построению многих, не совместных между собою рассудочных схем,— осколков цельной системы. Совершенно то же—и с системою Платона. Но замечательнее всего то, что даже и осколки обоих миро-воззрений оказываются аналогичными друг другу в своей несовместимости между собой. Прежде всего, идеи,—этот серединный болт Платонового построения,—для рассудка имеют две, различные точки опоры. Они—и орудия познания подлинно-сущего, но они же—и познаваемая реальность. Идеи—самое что ни на есть субъективное; но они же—самое объективное; они—идеальны, но они же и реальны.— В магическом миросозерцании, (—мы уже видели это—) как раз такою же двойственностью обладают имена. Они—орудия магического проникновения в действительность: зная имя—можно познавать вещь; но они же—сама познаваемая мистическая реальность.
Еще разительнее это совпадение двух миро-воззрений выступает тогда, когда они стремятся уяснить способ со-существования и образ взаимо-действия двух миров, по-туи по-оостороннего. Вы знаете, конечно, что Платон определял это взаимо-отношение идеи и явления различно: 1°, то это—сходство явления и идеи, а,—позднее,—подражание явления идее (μίμησις); при этом идеи мыслятся как конечные причины явлений, к которым явления имеют стремление, на подобие любви. 2°, то это—участие (μετέχειν) явлений в идее; при этом реальна только идея,—явление же—лишь настолько, насколько оно участвует в этой сущности. 3°, то это—присутствие идеи в явлении (παρουσία): явления становятся сходны с идеей, когда она «приходит к ним»; и теряют это свойство, когда идея «удаляется от них»; вместе с тем идея— уже принцип не гносеологический, основа не познания, но принцип онтологический, причина бытия, αιτία. Идеи оказываются силами (δυνάμεις), посредством которых объясняются явления.
Все эти способы взаимо-отношения идеи и явления мы встречаем и в первобытной философии, именно применительно к взаимоотношению имени и именуемого. 1°, Между носителем имени и самым именем признается сходство, и это сходство иногда мыслится, как подражание именуемого своему имени. В этом смысле, например, дается ребенку имя с каким-либо особым значением,—чтобы он подражал имени, чтобы «по имени было и житие». Но и помимо этого рационального значения имени, оно имеет особое, мистическое содержание, и этому-то содержанию подражает,—несознательно,—именуемый. 2°, Однако, именуемый не только подражает имени, но и участвует в нем. Так, все члены рода со-участвуют в фамильном имени. 3°, Но можно сказать и наоборот: Имя присутствует в именуемом, входит в него и, в этом смысле, является как бы внутреннею формою именуемого. Если ранее мыслилось, что человек самостоятелен и подражает имени от себя, то теперь оказывается, что он обладает мистическою сущностью имени потому, что само имя оформливает его, присутствует в нем. Так, теофорные имена дают божеские свойства их носителям.
Имя представляется то как начало идеальное, то как начало реальное; то оно—трансцендентно, то—имманентно носителю своему; то оно стоит рядом с именуемым, будучи сходно с ним, причем сходство это есть нечто просто данное; то имя находится с носителем своим в реальном взаимо-действии,— являясь причиною мистического его бытия,—или потому, что носитель участвует в имени, или потому, что имя присутствует в носителе. Таким образом, при всем много-образии своих рассудочных определений, неспособных исчерпать или даже адекватно передать часть живых переживаний, остается,— все же,—удивительное сходство между учением Оща нашей Академии и миро-пониманием еще более древних предков наших, теряющихся в тумане древности. Это сходство— фамильное, и, если бы не недостаток времени, то его легко было бы проследить и далее, до более тонких подробностей.
Вы можете, однако, спросить меня: «Как же возникло это сходство?» Мой ответ на такой вопрос был бы краток, а именно, высказывался бы в словах: «Эсотерисм Платоновой школы». Но, чтобы развить эти немногие слова до убедительности, потребовалось бы особое чтение.
Я кончил. Я знаю, меня могут упрекнуть: «Как это в похвальном слове Платону лектор осмелился сравнить его философию с мужицкою верою в заговоры?!»
— Глубоко-уважаемые слушатели! Для меня лично это миро-созерцание кажется гораздо ближе стоящим к истине, нежели многие лже-научные системы. Но если Вы (—что и вероятно!—) не согласны со мною, если Вам это мужицкое миро-созерцание все-таки представляется что-то вроде навозу, то и тогда Вам незачем быть в обиде на развитый здесь взгляд. Ведь
свет из тьмы! Над черной глыбой
вознестися не могли бы
лики роз твоих,
если б в сумрачное лоно
не впивался погруженный
темный корень их 14.
Такова, именно, Платонова философия, эта благоуханная роза, выросшая на все-человеческом темном черноземе, эта
темного хаоса светлая дочь15*
ЧАСТЬ ШЕСТАЯ. ИМЕНА. МЕТАФИЗИКА ИМЕН В ИСТОРИЧЕСКОМ ОСВЕЩЕНИИ. ИМЯ И ЛИЧНОСТЬ
***
ИМЕНА <ОНОМАТОЛОГИЯ>
I. ИМЕНА В ТВОРЧЕСТВЕ П. МЕРИМЕ, Г. ФЛОБЕРА, Э. ЗОЛЯ, О. БАЛЬЗАКА, В. ПОГО, Н. ГИЛ ЯРОВА-ПЛАТОНОВ А
«...Мне очень неприятно повторять столько варварских имен, но необыкновенные истории,—так предваряет одну из таких историй рассказчик в «Виколо Ди Мадама Лукреция» у Проспера Мериме,— но необыкновенные истории случаются всегда только с людьми, чьи имена произносятся трудно»1.
Мериме—не единственный писатель, которому звук имени и вообще словесный облик имени открывает далекие последствия в судьбе носящего это имя. Можно было бы привести множество историко-литературных свидетельств о небезразличности писателю имен выводимых им лиц. Напоминать ли, как за парадным обедом побледнел и почувствовал себя дурно Флобер при рассказе Эмиля Золя о задуманном романе, действующие лица которого должны были носить имена Бювара и Пекюшэ? Ведь он, кажется не дождавшись конца обеда, отвел Золя в сторону и, задыхаясь от волнения, стал буквально умолять его уступить ему эти имена, потому что без них он не может написать своего романа; они попали, как известно, и в заглавие его. Золя оказал это одолжение. Но это было именно одолжение, и сам Золя был далеко не безразличен к именам, даже до неприятностей, потому что нередко облюбовывал для «крещения» своих действующих лиц действительные имена и фамилии из адрес-календаря; естественно, полученная так известность не могла нравиться собственникам этих имен.
Третий из этой же плеяды натуралистов, по-видимому далеких от высокой оценки имен, на самом деле тоже считался с выбором имени. Разумею Бальзака. Когда он создавал действующее лицо, то был озабочен, чтобы имя подходило к герою, «как десна к зубу, как ноготь к пальцу». Раз он долго ломал голову над именем, как вдруг ему подвернулось имя «Марка». «Больше мне ничего не нужно, моего героя будут звать Марка— в этом слове слышится и философ, и писатель, и непризнанный поэт, и великий политик—все. Я теперь придам его имени Ζ—это прибавит ему огонек, искру» 2.
Иногда формирование типа около имени происходит не вполне сознательно, и поэт, опираясь на интуитивно добытое им имя, сам не вполне знает, как дорого оно ему. Лишь при необходимости расстаться с ним обнаружилась бы существенная необходимость этого имени, как средоточия и сердца всей вещи.
Но тем не менее не следует преувеличивать эту несознательность поэта: она не правило. Во многих случаях вдохновение знает, что делает,—не только протекает с необходимостью, но и отдает себе отчет в своей необходимости. Это относится, может быть по преимуществу относится,—к именам. И писатели не раз отмечали в себе и других эту функцию имени—как скрепляющего свод замка.
«Более всего восхищает и поражает меня у Бомарше то, что ум его, развертывая столько бесстыдства, сохранил вместе с тем столько грации. Признаюсь,—говорит В. Пого,—меня собственно привлекает больше его грация, чем его бесстыдство, хотя последнее, опираясь на первые вольности надвигающейся революции, приближается порой к грозному, величавому бесстыдству гения... Хотя в бесстыдстве Бомарше много мощи и даже красоты, я все-таки предпочитаю его грацию. Другими словами: я восхищаюсь Фигаро, но люблю Сюзанну.
И прежде всего, как умно придумано это имя—Сюзанна! Как удачно оно выбрано! Я всегда был благодарен Бомарше за то, что он придумал это имя. Я нарочно употребляю тут это слово: придумал. Мы недостаточно обращаем внимания на то, что только гениальный поэт обладает способностью наделять свои творения именами, которые выражают их и походят на них. Имя должно быть образом. Поэт, который не знает этого, не знает ничего.
Итак, вернемся к Сюзанне. Сюзанна—нравится мне. Смотрите, как хорошо разлагается это имя. У него три видоизменения: Сюзанна, Сюзетта, Сюзон. Сюзанна—это красавица с лебединой шеей, с обнаженными руками, со сверкающими зубами (девушка или женщина—этого в точности нельзя сказать), с чертами субретки и вместе с тем—повелительницы—восхитительное создание, стоящее на пороге жизни! То смелая, то робкая, она заставляет краснеть графа и сама краснеет под взглядом пажа. Сюзетта—это хорошенькая шалунья, которая появляется и убегает, которая слушает и ждет и кивает головкой, как птичка, и раскрывает свою мысль, как цветок свою чашечку; это невеста в белой косынке, наивность, полная ума, полная любопытства. Сюзон—это доброе дитя с открытым взглядом и прямою речью; прекрасное дерзкое лицо, красивая обнаженная грудь; она не боится стариков, не боится мужчин, не боится даже отроков; она так весела, что догадываешься о том, сколько она выстрадала, и так равнодушна, что догадываешься о том, что она любила. У Сюзетты нет любовника; у Сюзанны—один любовник, а у Сюзон—два или—как знать?—быть может, и три. Сюзетта вздыхает, Сюзанна улыбается, Сюзон громко хохочет. Сюзетта очаровательна, Сюзанна обаятельна, Сюзон аппетитна. Сюзетта приближается к ангелу, Сюзон—к диаволу, Сюзанна находится между ними.
Как прекрасно это! Как красиво! Как глубоко! В этой женщине—три женщины, и в этих трех женщинах—вся женщина. Сюзанна нечто большее, чем действующее лицо драмы; это — трилогия.
Когда Бомарше-поэт хочет вызвать одну из этих трех женщин, изображенных в его творении, он прибегает к одному из этих трех имен, и смотря по тому, вызывает ли он Сюзетту, Сюзанну или Сюзон, красивая девушка преображается на глазах зрителей—точно по мановению палочки волшебника или под внезапным лучом света, и является под той окраской, которую желает придать ей поэт.
Вот что значит имя, удачно выбранное» 3.
Всякий знает, в особенности по воспоминаниям детства, принудительность отложения целого круга мыслей и желаний около известного имени, нередко придуманного. Между прочим, о таком значении имен рассказывает по поводу своих детских фантазий Н. П. Хил яров-Платонов. «Не могу не остановиться на идиосинкразии, обнаружившейся во время моих фантастических полетов,—пишет он о своих детских годах.— Придумывая собственные имена, я облюбовывал преимущественно известные сочетания звуков. Таково было имя «Чольф»; его-то между прочим и нашел я изображенным на своей ученической тетрадке. Помню, что в большей части придумываемых имен повторялись эти звуки: либо ч, либо ль, либо ф. Раз я занялся усердно армянской историей: почему? Потому только, что мне понравилось в своем звукосочетании имя Арсак. Отсюда судьба Арсака и Арсакидов заинтересовала меня; внимательно несколько раз я перечитывал о них в словаре Плюшара; Арсакиды же повели меня и далее, к армянам и затем к грузинам. Случайным такое действие звуков не может быть, и я напоминаю о факте, полагаю, не безызвестном в типографиях: «у каждого писателя есть свои походные буквы». Для типографских касс в каждом языке есть свой общий закон, в силу которого одни буквы употребляются чаще, другие—реже. Исчислено даже довольно точно их арифметическое отношение; на нем основано количество, в котором отливаются буквы, сколько должно приготовить для каждой кассы употребительнейшего о и сколько мало употребительного щ. На том же основании самое помещение для букв разнится своей величиной в кассах. Шифрованное письмо любого языка на том же основании легко читается, если взяты вместо букв произвольные, но для каждой постоянные знаки. Тем не менее бывают писатели, ниспровергающие общий закон, по крайней мере вводящие значительные от него уклонения несоответственно частым повторениям известных букв. Набиравшие, например, покойного Михаила Петровича Погодина знали, что для статей его нужно запасаться особенным обилием буквы η. Были долготерпеливые, которые высчитывали количество слов, употребленных знаменитыми писателями, составляли для каждого словарь и находили возможным строить на этом выводы о существе дарований того и другого. Но есть, как оказывается, соотношение дарований не к составу словаря, а к составу самой азбуки. Почему-нибудь да любимы известные сочетания звуков; почему-нибудь к ним да прибегают охотнее ум и перо: явление заслуживает того, чтобы наука остановила на нем свое внимание» 4.
II. ИМЕНА В ТВОРЧЕСТВЕ А. С. ПУШКИНА. МАРИУЛА
Или вот Пушкин. Как отметил Вяч. Иванов, разбирая поэму о цыганах5, «вся пламенная страстность полудикого народа, ее вольнолюбивой и роковой неукротимости» выражена Пушкиным в синтетическом типе Цыганки. Собственно этот тип раскрыт в Земфире; но духовная суть его у Пушкина связана с именем матери Земфиры: Мариула. Это «глубоко женственное и музыкальное имя» есть звуковая материя, из которой оформливается вся поэма—непосредственное явление стихии цыганства. «И стихи поэмы, предшествующие заключительному трагическому аккорду о всеобщей известности «роковых страстей» и о власти «судеб», от которых «защиты нет», опять воспроизводят, как мелодический лейтмотив, основные созвучия, пустынные, унылые, страстные:
В походах медленных любил
Их песен радостные гулы
И долго милой Мариулы
Я имя нежное твердил.
Эти звуки, полные и гулкие, как отголоски кочевий в покрытых седыми ковылями раздольях, грустные, как развеваемый по степи пепел безыменных древних селищ, или тех костров случайного становья, которые много лет спустя наводили на поэта сладкую тоску старинных воспоминаний, приближают нас к таинственной колыбели музыкального развития поэмы, обличают первое чисто звуковое заражение певца лирической стихией бродячей вольности, умеющей радостно дышать, дерзать, любя, даже до смерти, и покорствовать смиренномудро. Фонетика мелодического стихотворения обнаруживает как бы предпочтение гласного у у то глухого и задумчивого, и уходящего в былое и минувшее, то колоритно-дикого, то знойного и узывно-унылого; смуглая окраска этого звука или выдвигается в ритме, или усиливается оттенками окружающих его гласных сочетаний н аллитерациями согласных; и вся эта живопись звуков, смутно и бессознательно почувствованная современниками Пушкина, могущественно способствовала установлению их мнения об особенной магичности нового творения, изумившей даже тех, которые еще так недавно были упоены соловьиными трелями и фонтанными лепетами и всею влажною музыкой песни о садах Бахчисарая» 6.
«Цыганы» есть поэма о Мариуле; иначе говоря, все произведение роскошно амплифицирует духовную сущность этого имени и может быть определяемо как аналитическое суждение, подлежащее коего—имя Мариула. Вот почему носительница его—не героиня поэмы: это сузило бы его значение и из подлежащего могло бы сделать одним из аналитических сказуемых, каковы, например, и Земфира, и Алеко, и другие. Мариула,—это имя,— служит у Пушкина особым разрезом мира, особым углом зрения на мир, и оно не только едино в себе, но и все собою пронизывает и определяет. Имеющему уши слышать—это имя само по себе раскрыло бы свою сущность, как подсказало оно Пушкину поэму о себе, и может сказать еще поэмы. Но и раскрываясь в поэме и поэмах, оно пребывает неисчерпанным, всегда богатым. Имя— новый высший род слова и никаким конечным числом слов и отдельных признаков не может быть развернуто сполна. Отдельные слова лишь направляют наше внимание к нему. Но как имя воплощено в звуке, то и духовная сущность его постигается преимущественно вчувствованием в звуковую его плоть. Этот-то звуковой комментарий имени Мариулы и содержится в «Цыганах».
Уж и начинается поэма со звуков: «Цыганы шумною толпой по Бессарабии кочуют; ночуют».
Существенная во всем строении поэмы песня—со звуков: «Старый муж, грозный муж» и далее различными сплетениями с у, ю. Рифмы «гула», «блеснула», «Кагула» отвечают основному звуку «Мариула». Можно было бы по всей поэме проследить указанное звукостроение из у, ю, ы, о ; но ограничимся несколькими цитатами:
Уныло юноша глядел На опустелую равнину И грусти тайную причину Истолковать себе не смел...
Могильный гул, хвалебный глас, Из рода в роды звук бегущий Или под сень/о дымной кущи Цыгана дикого рассказ...
— Кочуя на степях Кагула...
— Ах, я не верю ничему:
Ни снам, ни сладким увереньям, Ни даже сердцу твоему...
— Утешься, друг, она дитя. Твое унынье безрассудно:
Ты любишь горестно и трудно,
А сердце женское шутя. Взгляни: под отдаленным сводом Гуляет вольная луна...
— Ах, быстро молодость моя Звездой падуче/о мелькнула. Но ты, пора л/обви, минула Еще быстрее: только год Меня л/обила Мариула. Однажды, близ кагульских вод Мы чуждый табор повстречали...
Ушла за ними Мариула. Я мирно спал; заря блеснула, Проснулся я: подруги нет! Ищу, зову—пропал и след...
— Клянусь, и туг моя нога Не пощадила бы злодея;
Я в волны моря, не бледнея, И беззащитного б толкнул; Внезапный ужас пробужденья Свирепым смехом упрекнул, И долго мне его падения Смешон и сладок был бы гул...
— Нет, полно! Не боюсь тебя! ТЪои угрозы презирал?,
Твое убийство проклинаю...
Умри ж и ты! — Умру любя...
Или под тортой остяка В глухой расселине утеса...
Прибавим к этим выдержкам весь эпилог, собирающий основные элементы поэтической гармонии целого творения от музыкального представления «туманности» воспоминаний, через глухие отголоски бранных «гулов», до сладостной меланхолии звука «Мариула», чтобы завершиться созвучием трагического ужаса, которым дышат последние строки:
И под издранными шатрами Живут мучительные сны. И ваши сени кочевые В пустынях не спаслись от бед, И всюду страсти роковые, И от судеб защиты нет.
Тут подчеркнута лишь гласная инструментовка; но ведь не в ней одной лейтмотив «милой Мариулы».
Здесь не место входить в метафизику звука и в анализ имен и слов с этой стороны: это будет сделано в дальнейшем, при обсуждении каббалы. Но тем не менее несколькими штрихами очертить звуко-онтологическое строение хотя бы только одного данного имени было бы полезно.
Для облегчения звукового анализа транскриптируем имя Мариула еврейскими буквами; это будет:
Теперь, ради полной беспристрастности, возьмем характеристики этих звуков, как метафизических начал, чужими словами. По Фабру д'Оливэ 7.
1.0М «Знак материнский и женский (в смысле самки): знак местный и пластичный; образ действия внешнего, страдательного. Он имеет связь с идеей материнства».
2. ft А «Эта первая буква алфавита есть и знак мощи и устойчивости. Идея, которую она выражает,— это идея единства и начала, единства определяющего».
3.1 R «Знак всякого собственного движения, хорошего или плохого: знак первобытный учащательный; образ возобновления вещей, поскольку дело идет об их движении».
4. I «Образ обнаружения мощи: знак духовной длительности, вечности, времени и всех идей, сюда относящихся: буква замечательная по своей природе гласной; но которая теряет все свои свойства, переходя в состояние согласной, в каковом она живописует одну лишь материальную длительность, род связи или движения».
5.1 OU, W «Эта буква представляет образ наиболее глубокой и наиболее непостижимой тайны, образ узла соединяющего или точки, разъединяющей бытие и небытие. Это — обратимый универсальный знак, знак, переводящий от одной природы к другой; сообщающийся, с одной стороны, со знаком света и духовного чувства Τ , который есть он же самый, но более возвышенный, и соединяясь с другой стороны, при своем выражении, со знаком мрака и материального чувства , который опять-таки есть он же, но более пониженный».
6. ^ L «Знак расширительного движения: он прилагается ко всем идеям протяжения, возвышения, занятия места, завладения. Как конечный знак, он есть образ мощи, происходящей из возвышения».
7. <То же, что) = 2.
При изъяснении «корней», т. е. парных сочетаний букв, Фабр д'Оливэ поясняет, что «корень» , LA живописует прямую линию, действие, простирающееся беспредельно, не знающее границ, не имеющее пределов, которые бы его ограничили. Итак, в имени Мариула звуками передано пассивное и вместе с тем внешнее действие природы женской, разумея эту характеристику пола в плане низшем, материальном. Это действие захватывает пространство, беспредельно простирается вперед, потому что имеет собственное движение. Это есть проявление внутренней мощи, но не в высшем своем светоносном
плане, а на границе бытия с небытием,—хотя и не чисто вещественное движение, но нечто близкое к нему. «Корень» ^ , IW, IOU, по д'Оливэ, знаменует желание проявить себя и выражение этого желания. И конечным «корнем» ft*? , LA, носящим характер суффикса, это основное значение имени еще раз скрепляется: это женское действие, простирающееся беспредельно вперед, это желание материнства, этот позыв проявить себя и раскрыть* ся близки к материальному, устремляется в пространство, не зная себе ни границы, ни цельности, ни внутренней меры.
Мы взяли неуклюжие и слишком краткие, чтобы быть достаточно расчлененными, характеристики звуков, данные в другой стране более столетия тому назад человеком, даже не прикасавшимся к русскому языку. Однако хотя и нескладно, но разве не точно определяет этот звуковой анализ основной замысел поэмы Пушкина? Стихийную женскую душу, наивно не знающую никакого запрета.
Любопытно применить к тому же анализу «органический алфавит» де Бросса 8. Как известно, он выражает гласные звуки длиною голосовой трубы, соответственно опуская горизонтальную черточку на вертикали—схеме самой трубы (подробностей и тонкостей здесь касаться не будем); согласные же он дает схематическим изображением производящих их органов, артикулирующих звук голосовой трубы, причем более точно место и способ артикуляции обозначает соответственно поставленными точками и другими знаками. Основных знаков для гласных у него шесть: схемы
| Транскрибированная «органическим алфавитом» речь чрезвычайно наглядно представляет фонетическую свою природу, причем ясно видны как основные ее звуковые линии, так и малейшие частности. |
| В нашем случае имя Мариула будет написано |
В смысле гласной стороны имени мы видим, как постоянно восходит (по вертикали) кривая высоты звука, имея наибольшее тоническое ударение и наибольшую долготу звука на гласной, по природе наиболее высокой. Кривая тонической высоты совпадает с кривой фонической высоты, чем достигается величайшая плавность, органичность и звуковая цельность имени. Что касается до согласной артикуляции звука, то и туг обнаруживается .«органическим написанием» плавная последовательность применяемых органов: углы губ, конец языка, небо и снова язык, теперь уже в средней своей части. И эта кривая углубления в голосовой орган свою вершину имеет там же, где и кривая гласного звука. Это великолепный звуковой организм, тесно сплоченный, в котором каждый звук служит крепости целого. И все это целое имеет вознести возможно выразительнее вершину свою—звук у, доминанту всей поэмы. Следовательно, важно вдуматься в этот звук.
Возвращаемся к Фабру д'Оливэ. « 1 О, OU, W. Эта буква имеет два весьма различные гласные значения, а третье—согласное. По первому из этих гласных значений, она представляет человеческий глаз и становится символом света; по второму она представляет ухо и становится символом воздушного ветра, звука; в качестве согласной, она есть эмблема воды и представляет вкус и вожделеющее желание. Если рассматривать эту букву как грамматический знак, то в ней открывают образ наиболее глубокой и наиболее непосредственной тайны, образ узла, который соединяет, и точки, которая разъединяет небытие и бытие. В ее световом гласном значении *j , это знак интеллектуального смысла, знак по преимуществу словесный в своем воздушном значении, это всеобщий обращающий знак, тот, который заставляет переходить от одного естества к другому; сообщающийся с одной стороны со знаком интеллектуального смысла i, который есть он же, но более возвышенный; а с другой—со знаком материального смысла 1>, который есть он же, но пониженный; наконец, в своем водном согласном значении это есть связь всех вещей, знак соединительный...» Далее «корень» АО. Потенциальный знак К, присоединенный ко всеобщему обратимому знаку, образу таинственного узла, который связует небытие с бытием, дает один из наиболее трудных для понимания корней... По мере того, как смысл его обобщается, можно видеть, как из него рождаются все понятия о похотении, о вожделевательной страсти, о смутном желании; по мере того, как он суживается, там можно открыть только чувство недостоверности и сомнения, которое угасает в союзе или». Вот подлинные слова писателя. Теперь спросим себя:
Разве Фабр д'Оливэ говорит не о «Цыганах», своею характеристикою у! Разве не на контрасте сильного у9 у беспредельного свободного желания (стихия цыганства) и слабого у, у— сомнения и рефлексивного раздвоения (стихия беспочвенной цивилизации), построена поэма Пушкина?
Но проверим наконец разбор имени Мариула и всей поэмы, как выдвигающей звук у, звуковою живописью другого поэта.
Русалка плыла по реке голубой,
Озаряема полной луной;
И старалась она. доплеснуть до луны
Серебристую пену волны.
И шумя и крутясь, колебала река
Отраженные в ней облака;
И пела русалка—и звук ее слов
Долетал до крутых берегов.
И пела русалка:
«На дне у меня
Играет мерцание дня;
Там рыбок златые гуляют стада;
Там хрустальные есть города.
И там на подушке из ярких песков
Под тенью густых тростников
Спит витязь, добыча ревнивой волны,
Спит витязь чужой стороны.
--------------------------------------------
Так пела русалка над синей рекой,
Полна непонятной тоской ...
Вот эта-то непонятная женская тоска, влажная и водная, свободная и беспредельная как волна, женская хаотическая сила, тоскующая по властно наложенном на нее пределе и бунтующая против всякого предела бессильного, в Цыганах противопоставлена духовно ничтожному и потому бессильному Алеко, в «Русалке»—мертвому витязю чужой стороны. Та же инструментовка на у—в «Мцыри», при противопоставлении бессилия человека вообще, особенно мужчины, запертого в стенах культуры,— женской стихии свободной и вольнолюбивой природы. В песне рыбки—тот же образ женский и влажный,— в завершительной строфе рыбка раскрывает движущую силу своего призыва—любовь свою—неосуществимую любовь свою к утонувшему отроку; опять тут слышится то же зовущее у:
О милый мой! Не утаю, Что я тебя люблю, Люблю, как вольную струю, Люблю, как жизнь мою...
И тот же мотив неудовлетворенного желания, влажной стихии и нечеловеческой любовной тоски в аналогичной «песне русалок»—у Пушкина.
Но эта тоска по бесконечности в стихийной жизни, томление хаотической воли выразиться и притом не ограничить себя образом и формою—это у внутренне противоречиво. Призывая к безмерной полноте, оно губит: у на границе бытия и небытия. В томлении по этой границе и невозможности достигнуть се не уничтожаясь, в стремлении человека слиться с природой, с ее рождающими недрами, но вместе—избежать ее губительной и всепоглощающей бездны—в этой внутренней противоречивости и заключен основной трагизм байроновского мирочувствия.
III. ИМЕНА КАК ХУДОЖЕСТВЕННЫЕ ОБРАЗЫ
Художественные типы—это глубокие обобщения действительности; хотя и подсознательные, но чрезвычайно общие и чрезвычайно точные наведения. Художественный тип сгущает восприятие и потому правдивее самой жизненной правды и реальнее самой действительности. Раз открытый, художественный тип входит в наше сознание как новая категория мировосприятия и миропонимания. Но если так, то было бы решительно непонятно, почему, доверяясь чуткости художника вообще и вверяя ему для переделки свой глаз, который видит, и свой ум, который мыслит,—почему мы могли бы вдруг сделаться подозрительны в отношении самых имен, около которых и,—скажем прямо,— из которых выкристаллизовывается в художественном творчестве эта новая категория мировосприятия и миропонимания. Непостижимо, по какому праву, на каком основании мы позволили бы себе усомниться во внутренней правде того, на средоточной необходимости чего особенно настаивает зоркий и чуткий исследователь действительности. Признав частности, как можно отвергать главное? Если бы дело шло об отдельном типе, открытом отдельным мастером слова, то,—не будем спорить,—в таком случае сомнение не исключено, но лишь поскольку он именно представляется исключительным. Однако речь идет не о возможной неудачности того или другого имени, от которой словесность не застрахована, как не обеспечена она и вообще от неудачно сформированных типов, а об именах вообще. И тут, объявление всех литературных имен вообще,— имени как такового,— произвольными и случайными, субъективно придумываемыми и условными знаками типов и художественных образов, было бы вопиющим непониманием художественного творчества. Кто вникал, как зачинаются и рождаются художественные образы и каково внутреннее отношение к ним художника, тому ясно, что объявить имена случайными кличками, а не средоточными ядрами самых образов,—все равно, что обвинить в субъективности и случайности всю словесность, как таковую, по самому роду ее.
Итак, несомненно, в художестве—внутренняя необходимость имен—порядка не меньшего, нежели таковая же именуемых образов. Эти образы, впрочем, суть не иное что, как имена в развернутом виде. Полное раззертывание этих свитых в себя духовных центров осуществляется целым произведением, каковое есть пространство силового поля со ответственных имен. Художественные же образы—промежуточные степени такого самораскрытия имен в пространство произведения—то тело, в которое облекается самое первое из проявлений незримой и неслышной, недоступной ни восприятию, ни постижению, в себе и для себя существующей духовной сущности—имя.
Имя—тончайшая плоть, посредством которой объявляется духовная сущность. «Каким-то чуть слышным дуновением,—по поводу Форнарины рассуждает вообще К. К. Случевский,— струится подле исторического облика знаменитого любовника эта прекрасная женщина, смесь легенды и правды, чьихто предположений и намеков, чьих-то нескромных подсматриваний и собственных неосторожностей, и на этой светлой ткани не тяготеет даже легчайшего из всех видов плоти—имени!» 10
Непроявленная духовная сущность—все и ничто, все о себе и ничто для мира. И без другого, без другой сущности, ей нет повода выйти из себя и явить себя. Она—не в пространстве. Пространство, пространство художественного произведения, этот замкнутый в себя мир, возникает через отношение духовной сущности—к другому. Пространство порождается самопроявлением сущности, оно есть свет от нее, и потому строение пространства в данном произведении обнаруживает внутреннее строение сущности, есть проекция его и внятное о нем повествование. Но на пути к такому пространство-устроению возникает орган этой деятельности. Он—уже в пространстве; его можно сравнить с непротяженною, но координированною с другими точкой. Эта точка—имя. Все пространство произведения служит проявлением духовной сущности и, следовательно, именуя ее, может быть толкуем, как ее имя; но в собственнейшем смысле только имя предельно прилегает к сущности в качестве ее первообнаружения или первоявления, и потому оно преимущественно именует сущность в полноте ее энергий. Другие имена или не выражаются одним словом, или суть односторонние, аналитически оторванные, а потому и не всегда характерные признаки личности; а собственное имя, внутренний концептр прочих имен, и выразим одним словом, и охватывает полный круг энергий личности. Тогда как всякое другое имя годно при известных обстоятельствах и в известных частных случаях, это—всегда применимо и всегда познавательно ценно. Всякое другое имя в конечном счете утверждается на этом, основном, посредством формулы о και, «qui et», «он же», и только это одно, служа опорою всем, само опирается уже не на имя, а на самую сущность. Должно же, в сложной системе взаимно поддерживаемых наименований, образующих пространство литературного произведения, должно же быть наконец последнее, или последние, которыми сдерживается вся система и через которое энергия духовной сущности питает и животворит всю систему.
Гулкие аллитерации «Цыган»—все в отдаленном смысле, служат раскрытием духовной сущности поэмы и в этом смысле не несправедливо видеть в них имена этой сущности. Однако все они—не непосредственно именуют ее, и—как отдаленные гулы многократного эхо, все менее четкого, несут своими звуками все то же исходное имя Мариула, и оно, господствуя над всеми прочими, с бесспорным правом должно быть приписываемо уже самой сущности, но не как отклик, а как непосредственное явление ее. И повторяю: должен же быть где-то родник, струящийся потустороннею произведению влагой, которою оно живет и организуется. И в данном случае, если это—не имя, то где же он? Между тем мы знаем, что произведение, то, которое живет, родившись от автора, а не механически сложенное им, оно опирается на некоторую первичную интуицию и служит воплощением ее. Так, спрашиваю, где же именно наносится удар этой интуиции? Где молния откровения поражает весь словесный организм. Около чего именно он зачинается. Ведь этой первой клетке его должно быть словесной: каков бы ни был процесс до-словесного созревания, в какой-то момент становится же он наконец словесным, и тогда, следовательно, есть некое словесное первоявление. Какая-то словесная клетка первенствует же перед прочими. А в ней содержится вся полнота формообразующей интуиции,—в почке— все растение. И тогда эту словесную первоклетку, место входа из мира бессловесного—в словесный, мы не можем уравнивать, в ее достоинстве и полновесной напряженности бытия, со всеми прочими, последующими: как ни похожа копия на подлинник, а все—подлинником, а не ими, вводится художественная энергия в мир, они же лишь расширяют область ее внедрения. Можно еще пояснить ту же мысль, говоря об имени, как о теле, человеческом теле, например. Орудие воздействия внутренней сущности—на мир и орган образования пространства жизненных отношений, тело исключительно близко к силе формообразования, его себе построяющей. Тело организует, далее, сообразно силовому полю своей формы, все пространство жизненных отношений, но уже опосредственно. И это пространство может быть называемо телом данной личности, равно как и отдельные части его; однако в собственном смысле именуется телом лишь небольшая часть пространства, непосредственно пронизываемая энергией жизни,—микрокосм, а не весь макрокосм.
IV. ИМЕНА В НАРОДНОМ ТВОРЧЕСТВЕ
Нет сомнения: в литературном творчестве имена суть категории познания личности, потому что в творческом воображении имеют силу личностных форм. Однако так—не только в произведениях индивидуального творчества, но и в творчестве народном. Естественно ждать некоторого произвола и налета субъективности там, где один говорит от себя самого и под своею только ответственностью. Но, на самом деле, у поэтов значительных этого произвола несравненно меньше, нежели могло бы быть на поверхностный расчет. Творчество же собирательное, где всегда все творится вновь и потому все непрестанно проверяется опытом жизни,—где нет ничего раз навсегда признанного и положенного, но при каждой новой передаче подлежит очистке от субъективных примыслов,—где каждое словесное достижение полируется самым пользованием, там устойчивость и сущностность имен должна особенно обнаруживаться, если только они сущностны, и—решительно опровергаться, если они не таковы. Исторический опыт должен показать, признает ли народ, признает ли самый язык имена пустыми кличками, условно присоединенными к их носителям и потому ничего не дающими познанию носителя, или же полагает найти в имени Формулу личности, ключ к складу и строению личного облика, некоторое universale, весьма конкретное, весьма близкое к этости, haecceitas человека, хотя с этостью и не тождественное. Пока—мы говорим только о народной словесности, хотя она никогда не самозамыкается в пределы отвлеченного от жизни искусства и имеет жизненное значение и назначение.
Какой бы род народной словесности мы ни взяли, непременно встретимся с типологией личных имен. Определенным именам в народной словесности соответствуют в различных произведениях одни и те же типы, одни и те же не только в смысле психологического склада и нравственного характера, но и в смысле жизненной судьбы и линии поведения. Это значит: в народном сознании именем определяются не только отдельные признаки или черты, порознь взятые, т. е. одномерные и двухмерные разрезы духовного организма, но и трехмерный разрез его—мгновенное соотношение элементов личности; и этим дело не ограничивается, ибо организм личности четырехмерен, и биография его—это его четырехмерная форма. Предуказание именем судьбы и биографии — в произведениях народной словесности служит свидетельством, что для народного сознания есть четырехмерная временно-пространственная форма личности, ограничивающая ее от головы до пят, от правого плеча до левого, от груди до спины и от рождения до могилы. Краткая же формула содержания в этих границах — есть имя.
В одних случаях, в имени народное творчество отмечает, как сказано, тот или другой отдельный признак или некоторое небольшое число их, особенно существенных, а то—хотя и не существенных, но очевидно, по коррелятивности с какими-то существенными, но расплывчатыми для формулировки, очень метко и неслучайно подсмотренными носителями данного имени. Такой признак нередко покажется второстепенным и прихотливым; но это он именно сокращенно свидетельствует о целом мире внутренних соотношений, он—незначительный сам по себе, но наиболее четкий показатель сложной системы корреляций. Такой признак—эмблема личности, и знающий прочтет по нему больше, чем из обширного, но вялого повествования. Так нос Бурбонов больше характеризует родовую их сущность, нежели обширные сообщения о мыслях и делах того или другого из них. Так в биологии маленький признак вида может быть гораздо характернее подробного описания различных существенных, но не своеобразных черт его.
Пословицы и поговорки об именах, нередко едкие и убийственно верные, дразнилки, частушки, иногда песни, отмечают такие признаки. Порою эти летучие произведения, преимущественно насмешливые или ругательные и далеко не всегда приличные, словесно связаны внутренней рифмой; и тогда можно подумать о фонетической природе их сопоставлений: черта, якобы характерная, притянута здесь,—покажется сперва,—за волосы ради созвучия. Но—покажется так только сперва, как только сперва может показаться, что стихи сочинены ради рифмы. А еще глубже — в самом созвучии открывается внутренняя необходимость, а рифма—предуставленной в своем смысле: в самом деле,—так по крайней мере по народному сознанию,—разве не естественно, чтобы свойство имени, аналитически из него вытекающее,—и звуком выражалось похожим на звук самого имени. Было бы даже странно, если бы тождественное не могло быть выражено созвучием. И потому смысл предустанавливает рифму, а рифма намекает на единство смысла.
Сложные системы признаков—психологический склад и нравственный характер отмечаются отчасти произведениями уже перечисленных родов, отчасти песнями, былинами, духовными стихами и легендами, и сказками. Но последние, равно как и бесчисленные легенды и народные переработки житий, выразительно представляют биографическое движение личности известного имени,—ее путь, ее судьбу,—кривую ее жизни.
V. ПОПЫТКА РАЦИОНАЛИСТИЧЕСКОЙ МЫСЛИ ПРЕДСТАВИТЬ ИМЕНА КАК МНИМЫЕ ОБОБЩЕНИЯ
Когда складываются в типический образ наши представления, то имя завивается в самое строение этого образа, и выделить его оттуда не удается иначе, как разрушая самый образ. Поэзия, и письменная и изустная, держится на именах. Но, возможно подумать, не обязана ли эта прозрачность имен в поэзии именно вымышленности поэтических образов, которой нет места в гуще жизни? Конечно, понявшему реалистическую природу поэтической интуиции, бытийственные корни творчества, не придет в голову усомниться, распространяется ли на действительность обобщающая сила имен; этим сомнением была бы заподозрена и вообще приложимость к жизни художественных типов.
Но нет надобности связывать судьбу ономатологии с определенным направлением философской поэтики. Обе дисциплины имеют области самостоятельные, лишь частично покрывающие друг друга, и ономатологии надлежит держаться самостоятельно, частью на философских доказательствах, частью же наблюдениями и наведениями исторического опыта.
Рационалистическая мысль привыкла говорить об именах как об ярком образчике мнимых обобщений, не соответствующих никакой реальности. «С философами, по-видимому, дело обстоит приблизительно так, как с отдельными личностями, носящими имя Павла, по отношению к которым также никто не мог бы найти того общего признака, на основании которого они носят это общее имя. Всякое обозначение покоится на историческом произволе и потому может до известной степени быть независимым от сущности обозначаемого». Так полагает Виндельбандт11, а вместе с ним—и бесчисленное множество других рационалистов. И с этим отрицанием именной типологии, конечно, очень бы пришлось считаться, если бы высказывающие его—вообще-то признавали что-либо конкретно общее, тип, первоявление, идею, форму,— как угодно называть его. Но ведь это они раздробили всякую форму на кирпичики; это они расстригли Слово Божие на строчки и слова, язык растолкли в звуки, организм измельчили до молекул, душу разложили в пучок ассоциаций и поток психических состояний, Бога объявили системою категорий, великих людей оценили как комочки, собравшиеся из пыли веков,— вообще все решительно распустили на элементы, которые распустились в свой черед, приводя бывшую действительность к иллюзии формы и ничтожеству содержания. Было бы даже удивительно услышать от этого нигилизма, отвергшего в корне самое понятие типа, чтолибо, кроме отрицания и в отношении типов столь высокого порядка, каковому причастны имена.
Мысль этого рода вообще не видит из-за деревьев леса, и потому должна быть либо отброшена, либо усвоена целиком в ее сути—
И ничего во всей природе Благословить он не хотел12.
Дело тут совсем не в именах.
Но когда мысль направляется не этою предвзятою целью — разрушить форму, а с нею—и все бытие, изобличив его в небытии,—тогда в ряду различных типов разного иерархического достоинства за именами признается мыслителями и наблюдателями жизни весьма разными чин высокий, один из самых высоких. Именно высота его, т. е. степень обобщенности и сгущающая сила имен, делает эти типы личностного бытия трудно доступными, трудно объяснимыми, трудно усвояемыми в практическом мышлении. Здесь, впрочем, речь идет о мышлении тех, кто хотя и преодолел в себе общий рационализм недавнего прошлого, но не перестроил своей внутренней жизни настолько, чтобы предметное мышление и типологические категории стали привычными навыками и шли сами собой, без нарочитого усилия. Напротив, народное мышление издревле сгустило соборным опытом ряд именных типов и... твердое убеждение о жизненной значимости имен.
Недаром самое слово ονομα, употребляющееся в библейском языке в нередком смысле лица> оказалось вместо предполагаемого гебраизма обычным речением эллинистического языка: Ад. Дейссман, Альберт Тумб и другие установили словоупотребление ονομα в смысле лицо в языке папирусов и надписей 13.
Имя—лицо, личность, а то или другое имя—личность того или другого типического склада. Не только сказочному герою, но и действительному человеку его имя не то предвещает, не то приносит его характер, его душевные и телесные черты в его судьбу: verba efficiant quod significant14—эта формула Фомы Аквинского есть общее убеждение народов, но с дополнением: et quomodo sonant15. В особенности она относится к именам.
VI. ИМЯ И СВЯТОЙ
Имена распределяются в народном сознании на группы. Если священник даст крещаемому имя преподобного, это обещает ему счастливую жизнь, а если имя мученика,—и жизнь сойдет на одно сплошное мучение. Обычно подчеркиванье в имени его царственности, нищелюбия и других качеств. Тут сказано «в имени». Да, в имени, а не в святом, ибо и святой сам имеет определенный склад своей личности и определенную кривую жизненного пути, как носитель имени своего,—старший брат своим соименникам по всыновлению имени, но—не отец. В житиях, прологах, церковных песнопениях многочисленны указания о ярком выражении святым духовной сущности своего имени. «По имени и житие»—стереотипная формула житий; по имени — житие, а не имя по житию. Имя оценивается Церковью, а за нею—и всем православным народом, как тип, как духовная конкретная норма личностного бытия, как идея; а святой—как наилучший ее выразитель, свое эмпирическое существование соделавший прозрачным так, что чрез него нам светит благороднейший свет данного имени. И все-таки имя—онтологически первое, а носитель его, хотя бы и святой,—второе; самому Господу, еще не зачавшемуся на земле, было предуготовано от вечности имя, принесенное Ангелом. Тем более — люди. «Достойно имени пожил еси Коргие»,—воспевается Святому.
Он, значит, ублажается за соответствие жизни своей — своему имени, и, значит, имя признается онтологически честнейшим.
Одна из обычных назидательных тем—о подражании соименным святым и о покровительстве их носящим общее с ними имя.
Это—не учение о покровительстве святых вообще всем христианам, молящимся им и прибегающим к их заступничеству, и не вообще назидание осуществлять в жизни христианское совершенство и подражать всем достойным примерам.
Несомненно, тут говорится о несравненно более своеобразном избирательном сродстве со святым, чье имя носишь, о покровительстве именно этого святого и о подражании не вообще святым, а именно этому, определенному. Но первое предполагает особливую благодатную близость к нему, а второе— сродство духовного типа и общего пути жизни: ведь было бы странным указание направлять духовное внимание в ту сторону, которая, по существу, безразлична, а может быть, и чужда мне, как был бы странным и совет устраивать свою личность и жизнь по образцу, быть может, мне, именно мне, духовно чуждому. Подобное указание и подобный совет непременно имеют предпосылкою внутреннее единство организации всех носителей известного имени и в том числе—святого, предстоящего нашему созерцанию художественным воплощением именного типа. В противном случае ставилось бы задачею принятие на себя образа и пути духовно чуждых, чужого обличил, без внутренней сути, имитация,—какое-то актерство, не только не способствующее раскрытию и просветлению личности, но, напротив, ее подавляющее, убивающее в ней духовную свободу и самоопределение. Только усвоив церковное и общечеловеческое понимание имен как формообразующих сил, действительно единящих онтологически всех своих носителей, можно усвоить учение о покровительстве святых и подражании им.
VII. ИМЯ И ХАРАКТЕРИСТИКА ЛИЧНОСТИ
Народное представление именной типологии, по-видимому, не лишено жизненного значения,— и характеристики имен если не служат, то во всяком случае служили в руководство поведению.
Одним из памятников такого рода руководств, письменно закрепленным осколком целой культуры имен, можно представить известный «Реэстр о дамах и прекрасных девицах)?, печатавшийся в свое время на русских народных картинках при соответственном изображении. Вот этот реестр:
«РЕЭСТР О ДАМАХ И ПРЕКРАСНЫХ ДЕВИЦАХ
Постоянная дама Варвара.
С поволокою глаза Василиса.
Кислой квас Марья.
Веселой разговор Аграфена.
Великое ябедство Елена.
Наглая спесь Маремьяна.
Средня управа Устинья.
Толста да проста Афросинья.
Песни спеть Дарья.
Хорошей голос Домна.
Худое соврать Агафья.
Впролом сходить Улита.
Умильной взгляд Фекла.
Ни туды ни сюды Фетинья.
Белые белила Авдотья.
Скорая похотка Акулина.
Взглянет утешит Арина.
Промолвит накормит Марина.
Смиренная всегда Пелагея.
Всегдашняя суета Крестина.
Вправое устоять Зиннона.
Обещать не солгать Софья.
Черные глаза Улияна.
Воровской взгляд Хавроня.
Поскакать да поплясать Афимья.
Красные румяна Маланья.
Хорошая похотка Настасья.
Приятна в любви Наталья.
Пирожная мастерица Феодора.
Горшешная пагубница Минодора.
Кринашная блудница Нимфодора.
Лукавый разговор Татиана.
Веселая беседа Маргарида.
Вкрасне походит Прасковья.
Чемы и ломы Макрида.
Ниския поклоны Вера.
Проста без лукавства Мавра.
Наварныя щи Анисья.
Ленивая похотка Ненила.
Насмех поднять Каптелина.
В хорошей юпке Антонида.
Хвост поднять Марфа.
Винца испить Аксинья.
С молодцами погулять Матрена.
Дом содержать Лукерья.
Бзнуть и пернуть старая дама Соломенида».
Русские народные картинки. Собрал и описал Д. Ровинский.
Посмертный труд печатался под наблюдением Н. Собко. Т. 1-й. СПб., 1900. Столб. 104, рис. 123.
Подобного рода таблицы имен встречаются и в лубочных изданиях других народов; можно быть уверенным, что исторические корни таких изданий питаются какими-то духовными традициями, простирающимися в средневековье. Но подробности, как и вообще в лубке, весьма вероятно, сочиняются служащими при издательствах писателями. Вот для примера Эпинальское издание—один из бесчисленных иллюстрированных букварей ручной раскраски, посвященный специально именам. Этот букварь носит название «Достоинства и недостатки»—и относится, вероятно, к 70-м годам 19-го века. Составитель букваря очень затруднил себе дело, связав себя необходимостью на каждую букву алфавита привести по имени, и притом так, чтобы каждая пара смежных букв представляла противоположение некоторого недостатка некоторому достоинству, рассматриваемых по одному и тому же признаку. Трудность такой литературной формы весьма сузила круг рассмотренных имен, что и вынудило автора заниматься преимущественно именами мало употребительными. Вот текст этого ономатологического букваря:
«Агата горда и надменна,
Берта—проста и скромна.
Шарль вежлив,
Даниель большой грубиян.
Евлампия лакомка,
Фанни очень воздержанна.
Г&стон жесток и сварлив,
Анри характера благожелательного.
Ирма аккуратна и заботлива,
Жюльетта вздорна и беспорядочна.
Каллист отважен,
Леон боится даже своей тени.
Мари прилежна,
Нелли ленива и невнимательна.
Октав неопрятен,
Поль аккуратен и тщателен.
Квирина завистлива,
Розалия радуется чужому благополучию.
Симон рассеян и дурашлив,
Теофил терпелив и ловок.
Урсула любопытна,
Валентина очень сдержанна.
Ксавье и Иван—лгуны,
Зоя обладает всеми качествами».
Каждое имя пояснено гравюрою ручной раскраски, изображающею наиболее характерное действие мальчика или девочки соответственного имени. Так, разряженная Агата, в белых перчатках, с бантами и под розовым зонтиком, надменно выступает по дорожке, тогда как скромно одетая Берта смиренно стоит с корзинкою и молитвенником; Шарль вежливо раскланивается с учителем, а Даниель из-за облупленной стены показывает ему нос; Шггон яростно бьет собаку кнутом, а Анри ласкает ее; Каллист спасает младенца из охваченного пламенем дома, а Леон бросается в испуге от собственной своей тени на стене, правда—очень страшной. Мари за партой учит свой урок, а Нелли в углу на коленях со связанными руками и в оранжевых ослиных ушах проливает слезы; Урсула подсматривает в замочную скважину, а Валентина с негодованием отстраняет протянутое ей подругою запечатанное чужое письмо и т. д.
Какова бы ни была ценность отдельных характеристик, самый замысел сопоставить сорок шесть женских имен с определениями буквально в двух словах свидетельствует о пристальном и длительном опыте и об острой мысли; но данные характеристики—это несомненно не случайные эпитеты, а итог большой вдумчивости, выраженный метким словом. Один этот реестр есть лаконический, но верный выразитель опыта, сгущенного многими поколениями. Но, разумеется, как ни выразительно русское народное слово, трудно было бы ждать полного охарактеризования таких сложных духовных организмов, как имена, двумя признаками, и в этом смысле возможны сомнения и возражения, ухвачено ли приведенными признаками в имени самое существенное.
Но было бы неправильно считать именную характеристику достоянием только «народного», как говорится, т. е. простонародного опыта и простонародной мысли. Небезразличие к именам большинства сколько-нибудь вдумчивых людей, хотя и по причинам, сознаваемым смутно и прикрывающимся внешними соображениями о благозвучии или поверхностными ассоциациями о социальном неприличии известным сословиям и общественным классам имен, якобы усвоенных другим сословием или классом,—это небезразличие есть тоже свидетельство о какой-то полуосознанной интуиции. Так, родители нередко взвешивают, какое бы имя дать своему ребенку, как равным образом несколько задумываются об имени противоположной стороны при возможности брака юноша и, еще более, девушка. Правда, вопреки обычному суждению о сознательности высших сословий и классов, противополагаемой несознательности низших, интуиция последних тут, как и во многих других случаях, бывает несравненно сознательнее, определеннее и, по выражению Достоевского, «ответчивее», нежели внутреннее чувство первых. Но, тем не менее, все-таки это некоторый опыт, хотя и невнятным языком, но, однако, внушающий, предостерегающий и пророчащий даже и загроможденному предрассудками сознанию человека «интеллигентного».
У людей духовно-воспитанных и приучивших себя более внимательно прислушиваться к показаниям непосредственного опыта и с многосложными отложениями его в словах, кованных веками, жизненное значение имен обычно формулируется в виде некоторых общих правил — всегда считаться с именами лиц, сталкивающихся с нами в жизни, и не пренебрегать показаниями этих имен. Так, покойный епископ Антоний (Флоренсов) всегда придавал именам и фамилиям большое значение, вдумывался в них, выводил из них свои заключения16.
Так, Оптинский Старец, иеросхимонах Амвросий, в одном из своих писем даже советует вдумываться в имена и фамилии, как существенно важный материал при обсуждении некоторого жизненного действия. «...Не спешите, а рассмотрите дело супружества со всех сторон, и рассмотрите основательно,— пишет старец Амвросий.—Также не мешает рассмотреть и разузнать хорошенько то самое лицо, с которым думаете обрести благополучие мирское,— кроме собственных свойств его рассмотреть и самое его положение, и самые обстоятельства, его окружающие. Все это в совокупности имеет великое значение. По замечанию некоторых, в самой фамилии людей выражается иногда благоприятное и неблагоприятное свойство»17.
VIII. ИСТОРИКО-СОЦИАЛЬНАЯ ЗНАЧИМОСТЬ ИМЕН. ЕКАТЕРИНА II И КАТЕРИНЫ ХѴШВЕКА. РЕВОЛЮЦИОННЫЕ ПЕРЕИМЕНОВАНИЯ СОВЕТСКОЙ ВЛАСТИ
По поводу этих соображений приведем несколько примеров, когда имя и фамилия оказывались явно знаменательными. Пока мы не станем анализировать внутреннего смысла таких совпадений, их метафизики. Пусть это будут сырые факты. Но почему бы ни происходили эти обращающие на себя внимание исторические параллелизмы, трезвый наблюдатель жизни не должен миновать их, прячась в asylum ignorantiae18—случай. Пусть мы не понимаем, как возможны такие параллелизмы, но единообразие неизбежно понуждает искать и единой формулы их, а за формулой предчувствовать общую причину событий.
«Нет фамилий без Катерины,—пишет 28 ноября 1804 г. сыну в Неаполь Я. И. Булгаков.— А отчего? Оттого, что наша мать, наш бог была Катерина (т. е. Императрица Екатерина И), и хотя еще не во святых, но все за счастие почитали давать ее имя своим дочерям, так как теперь все дают сыновьям имя Александра. Я так был влюблен в имя Катерины во всю мою жизнь, что женщина, носящая его, всегда имела право на мое почтение и дружбу». Вот пример некоторого исторического явления в области имен. Оно может представиться поверхностным, да и преднамеренно взято в качестве понятного или кажущегося понятным. Подобных поветрий известного имени в известное время можно представить из истории немало, и все они строятся по схеме вышеприведенного: почитаемый Государь или какое-либо другое лицо, стоящее на виду и привлекающее к себе внимание, как правитель, руководитель, большой талант и т. д., вызывают окружающих на подражание, и так как они не могут изменить своего имени, то стараются насадить имя такого лица в своей семье, в своем роде. Так в известное время заметно возрастает процентное содержание некоторого имени.
Каков бы ни был механизм этого возрастания, самый факт его несомненно указывает на насыщенность данного имени, по крайней мере на данное время, значительным по признанию общества этого времени содержанием. С таким именем распространяется в обществе и комплекс известных представлений и эмоций. Тут не важно решать вопрос метафизического порядка, субстанциально ли, или только феноменально, в таком случае имя как носитель вышеотмеченного комплекса; да в плане социологическом не может быть речи о метафизических субстанциях. Но бесспорно, в таких случаях имя служит относительно неизменным и устойчивым носителем вышеозначенного комплекса и, следовательно, в порядке социологическом по справедливости заслуживает название субстрата в соответственной группе явлений—если угодно, может быть именуемо — субстанцией, конечно не абсолютной метафизической субстанцией, а относительной, подобно тому, как разумеется термин субстанция во всех научных дисциплинах. Ни больше—ни меньше: ведь вообще ни в одной научной области мы не знаем субстанций безусловно неизменных, и всегда речь идет об устойчивости сравнительно с известной областью процессов; даже самая метафизика не склонна ныне к понятию абсолютной устойчивости. Итак, в ту или другую полосу истории хотя бы некоторые имена должны быть признаны получающими характер субстанций, причем в разных случаях долгожизненность и полнокровность этих субстанций весьма различны.
А далее, из фактов, подобных вышеприведенному об имени Екатерина, следует еще один вывод, гораздо более глубокий, нежели это кажется поверхностным отрицателям имен как некоторых социологических сущностей. Дело в следующем: когда распространяется в обществе некоторое имя, то это во всяком случае происходит в силу внимания к нему и положительной его оценки. Следовательно, такое имя, как связанное с заветными чувствами, признанием, преданностью, любовью, благоговением, дается тем, кого любят, на кого направлены нежные чувства. Ко если я, нежный отец, называю свою дочь именем любимой Государыни, очевидно за таким наименованием я предполагаю какую-то силу, какую-то существенность. Я,—как сознаю,—одаряю свою дочь этим именем и, значит, было бы психологически нелепым думать обо мне, будто я, одаряющий, и притом с нежностью, сознаю свой дар ничем. Признавать имя пустым призраком, тенью теней, бессильным ничтожеством и условною кличкою и вместе с тем приносить в полноте нежных чувств это ничтожество в первый дар обрадовавшему своим рождением младенцу—психологически решительно невозможно. Ведь это было бы отвратительным лицемерием пред самим собой, невыносимой фальшью в самых святых своих чувствах. И противоречило бы даже не нравственному долгу, а естественному инстинкту, по которому самый скверный человек не ломаясь и не притворяясь, а в самом деле любит своего ребенка и в самом деле желает дать ему все наилучшее, по силе своего разумения.
Следовательно, за описанным выше распространением известного имени скрывается, может быть и не вполне осознанная, но вполне достоверная, убежденность, что имена, если не все, то, по крайней мере, вот это, высоко ценимое, есть действительно нечто, действительный дар и что оно, блистательно явленное известным историческим лицом, способно перенести с этого лица хотя бы часть его превосходства на крещаемого с этим именем младенца. Многочисленные Катерины XVIII века, по убеждению их отцов, в самом деле должны были явить собою какие-то отображения Матушки—Екатерины силою полученного ими имени: именем родители дарили им особливые возможности, как-то уподоблявшие их той, которая была «богом» в глазах общества. Так, по крайней мере, хотя и полусознательно, мыслили родители Катерин об имени своих дочерей, и, следовательно, социологически, уже в силу этой веры, имя есть огромное и глубокое явление первостепенной важности.
Мы говорим: «так думали», «так верили». Но не только думали и верили, а и думают и верят. Это убеждение в силе и существенности имен есть непрекращающееся явление, и, как постоянное в жизни общества, оно не может не считаться важным фактором общественной жизни: оно пронизывает ее. И если мы видим даже в наше, нарочито далекое по собственному сознанию от мистики время протест против тех или других имен, то не означает ли это веры и нашего времени в силу и существенность имен?
Вот, например, статейка из современной газеты:
«...Главкократия превратила заводы в номера и думала, что этим можно ограничиться. Все попытки побудить переименовать заводы и фабрики на советский лад разбивались о высокомерие главкократии ν непонимание психологической и даже политической стороны этого дела. Это все равно, как если бы мы в армии сохранили полки имени великого князя или герцога Ольденбургского и проч. и проч.
Пора дать, наконец, заводам и фабрикам советские имена.
Наряду с именами вношу предложение: 1) предложить заводоуправлениям, по соглашению с завкомами, представить на общее собрание заводов несколько названий на окончательное голосование самой массы; 2) окончательное утверждение названия принадлежит Московскому Совету; 3) вся эта работа переименований должна завершиться до 5-й Октябрьской годовщины; 4) празднование имени заводов и фабрик приурочить ко дню Октябрьской годовщины; 5) строжайше воспретить, после определенного срока называть заводы в официальных документах, заявлениях, речах, статьях и проч.—именем бывших владельцев.
Член Московского Совета Л. Троцкий».
(«Рабочая Москва», 1922, № 14).
IX. ОБЪЕКТИВНАЯ ЗНАЧИМОСТЬ ИМЕН
До сих пор речь шла о социальной значительности имен, поскольку они служат точками приложения известных верований и убеждений народов: может быть, имена и ничто, но их признают народы за нечто и в силу этого признания имена ведут себя в жизни общества как некие фокусы социальной энергии; пусть эти фокусы мнимы, но для глаза, видящего их, и мнимые, они вполне равносильны фокусам действительным.
Но такою постановкою вопроса едва ли можно ограничиться. Культура есть действительность по целям, и социальная жизнь строится телеологически. Можно противиться самой постановке в истории той или другой цели, но было бы непониманием исторического процесса отрицать самую целесообразность элементов общественной жизни; несомненно, они всегда обслуживают некоторые потребности общества, и потому неосновательно думать, будто за ними может не стоять никакой действительности. Социальное явление, не соответствующее какой-то реальности и висящее в пустоте, тем самым перестает быть целесообразным, потому что оно, будучи самообманом и иллюзией общества, не только бы не обслуживало бы соответственной потребности общества, а напротив,—стояло бы помехой на пути к ее удовлетворению. Иллюзорное и пустое не может быть социальным, если под последним термином разуметь нечто сколько-нибудь устойчивое и закономерное. Социальная жизнь насквозь пронизана стремлением к целям и не терпит ничего бесполезного и бесцельного, не говоря уже о вредном. А между тем, что же может быть вреднее заблуждения? Что может быть нецелесообразнее, чем ложное понимание действительности, внушающее веру в то, чего нет, и отклоняющее мысль от существующего? Ясное дело, если бы и возникло нечто подобное, то ему не приобрести ни широкого, ни тем более длительного успеха. Тем менее подобные явления мысли могли бы рассчитывать на всечеловечность — в пространстве и во времени: это в лучшем случае мода, увлечение, хотя и таковые необходимо имеют за собою те или другие потребности—но никак не постоянные и внутренно необходимые стороны жизни общества. Иллюзорное преходит, а пребывающее в потоке истории и свойственное всему человечеству — тем самым свидетельствуется как полновесное правдою жизни. Пусть формула его возглашается не вполне адекватно; да и в какой области человеческой мысли, хотя бы в дисциплинах точного знания, найти окончательную адекватность? Но, тем не менее, исторической прочностью этих формул доказывается, что есть нечто за ними, некоторый подлинный опыт человечества, и степенью универсальности формулы измеряется степень чистоты и подлинности самого опыта. Чаще всего мы не умеем объяснить того опыта, на который опирается социальная формула. Однако это не есть свидетельство против самого опыта: ведь вообще наука не объясняет, а лишь описывает, и «понятпость» известного разряда явлений есть только привычность их, известная психологическая масса их, пришедшая чрез мысль, тогда как опыты единичные не находят себе подходящего места в общем мысленном укладе, и потому, кажется, им чего-то не хватает,—не хватает же родственных опытов, облегчающих общую формулировку. Нечто непонятно, когда его немного; а когда непонятного много, оно сходит за понятное.
Так, возвращаясь к именам, общечеловеческая формула о значимости имен и о связи с каждым из них определенной духовной и отчасти психофизической структуры, устойчивая в веках и народах, ведет к необходимому признанию, что в убеждениях этого рода действительно есть что-то объективное и что человечество, всегда и везде утверждая имена в качестве субстанциальных сил или силовых субстанций или энергий, имело же за собою подлинный опыт веков и народов, вылившийся в вышеуказанной форме.
Х. ИМЕНА КАК ЗНАМЕНИЯ
Это «нечто», возбуждавшее и возбуждающее внимание к именам, по-видимому, несмотря на свою повседневность, несколько расплывчато, а может быть, потому и представляется расплывчатым, как все никогда не прекращающееся, что повседневно. Хорошо известна малая доступность анализ и сознательным формулировкам слишком привычных впечатлений. Тем не менее область ономатологии доходит до сознания забронированного от нее целой системой предвзятых посылок. Но в некоторых случаях возникают именные явления, поражающие и предвзятого наблюдателя. В душе они порождают невольное ощущение своей подлинности, от которой не отделаться ссылками на случайность таких совпадений, и тогда такие события встают стражами заповедной от вторжений рационализма области. Эти стражи и невдумчивых заставляют хотя бы на мгновение задуматься и почувствовать в именах эмблемы чего-то им непостижимого. Несколько исторических примеров, наудачу взятых, пусть пояснят дело.
По сообщению Светония, в патрицианском роде Клавдиев «носили разные имена и прозвища: но имя Лухщй было исключено с общего согласия, когда из двоих носивших это имя одного обвинили в грабеже, другого — в убийстве»19.
Как отметил А. М. Рылеев, «1-го Марта, после развода в Михайловском манеже, Государь (Александр II) пил чай у Великой Княгини Екатерины Михайловны, куда тоже была приглашена Княгиня Екатерина Михайловна Юрьевская (Долгорукая), но не приехала. Убийство совершено на Екатерининском канале. Венчание Государя с Княжной Долгорукой происходило в 3 час. 33 мин. пополудни» 20.
Есть в истории какие-то знаменательные заторы имен и названий. Не будем придумывать им нарочитых объяснений, но не будем и отрицать их. Так, в истории Сечи отмечено: «Знаменитый кошевой Сулима взял Кодак, построенный поляками в 1663 г., и тем возобновил независимость Сечи Запорожской, а в 1775 г. тюремщиком, так сказать, той же Сечи был казачий полк Сулимы»21.
Из жизнеописания Антония (Амфитеатрова), Архиепископа Казанского: «Предвестием скорой своей кончины,— именно в 1879 г., Преосвященный Антоний, Архиепископ Казанский, признавал то обстоятельство, что в ближайшее пред этим время скончались один за другим три Антония, бывший Епископ Пермский, находившийся на покое в Москве, отец наместник Троице-Сергиевой Лавры и Архиепископ Владимирский. «Вот целый «ordo Антониев» переселился уже в вечность,—говорил он не один раз,— и теперь прямая очередь за мною. Видишь, от
Москвы так пошло чрез Владимир по дороге к Казани...» 22 При этих словах нельзя было не видеть в нем глубокой положительной уверенности в предзнаменовании». О таких совпадениях сперва можно подумать как об искусственных сопоставлениях: что значит объединение четырех Антониев, когда за это время поумирали сотни Иванов, Петров и пр.; относительное количество таких смертей, признаваемых знаменательными, к общей смертности так ничтожно, что едва ли заслуживает внимания. Но при таких рассуждениях забывается о социальной значительности обсуждаемых смертей. Правда, много умирающих, но не много умирающих Епископов, когда и вообще-то их немного, так что почти единовременная смерть четырех, да притом одноименных, есть событие весьма мало вероятное. Следовательно, когда оно все-таки произошло, мы не можем не подумать об особых причинах, к нему приведших. Эгалитарные понятия, как бы к ним ни относиться в порядке нормативном, во всяком случае не отвечают наличной исторической действительности; хорошо это или плохо, но строй всех существующих обществ основан на всяческих неравенствах. В силу таких неравенств, различные члены общества имеют различные по содержанию и по объему сферы своих влияний и деятельностей—различные удельные веса и коэффициенты общественной значительности. Следовательно, раз признана возможною знаменательность явлений природы или проявлений культуры, то нечего удивляться, что более внятные знамения относятся преимущественно к великим мира сего. Пусть они индивидуально и не могут быть признаны преимущественно пред другими членами общества заслуживающими знамений, пусть есть много людей, нравственно, умственно и в прочих отношениях более достойных. Но самое общественное положение—власть, влияние, признание ведь тоже факт, тоже нечто и не безразлично в мире, хотя бы и были направлены на зло; и они возникли не без причин, хотя бы эти причины и не встречали нравственного одобрения. Поэтому естественно ждать распространения тех же причин и на область знаменований, созвучного отголоска одних и тех же причин в двух параллельных планах. Может быть, представляется несправедливым, что в удел немногих выпадает не только мирская значительность, но вдобавок еще и вещие голоса знамений. Несправедливо,—но так: ни природа, ни история, ни духовность не знают справедливости—
Нет правды на земле,
Но нет ее и свыше 23.
Но кроме того, может быть невеликие—сами виноваты, если не видят своих знамений, более скромно прячущихся в зарослях событий от посторонних взглядов, нежели общезаметные знамения людей, не принадлежащих самим себе и потому своею судьбою тесно переплетенных с судьбами всего общества. В конце концов тут—высокая целесообразность: потребное всем—и доступно всем заинтересованным, всему обществу, тогда как необходимое отдельному частному лицу и его близким—им только и приметно. Но именно потому, не имея в руках подробного описания их жизни, затруднительно посторонним рассуждать об их знамениях, и на долю исторического знания достаются преимущественно знамения общего значения.
Так, Герберту, впоследствии Папе Сильвестру Н-му, было дано предсказание, указывавшее стихом:
Scandit ab R Gerbertus in R, post Papa viget R— Герберт восходит от Ρ в Ρ, а затем папою правит Р.
Ткково предсказание; оно, как известно, сбылось: в трех ступенях возвышения Герберта—от Реймса к Равенне, а от Равенны к Риму, и только эти три кафедры занимал Гёрберт.
Географические местности, связанные с историческими событиями, имеют значение для всего народа, иногда даже для всего мира, поэтому естественно надеяться встретить в географических названиях знамения грядущего, как бы предчувствие самою страною будущих событий, хотя лишь после самого совершения их знаменательность географических имен становится общедоступной. Таких примеров—много.
Так, «на месте Бородинского сражения встречаются собственные имена, искони принадлежавшие этой местности, которые именно относятся к войне: речка Колона (или Колочь, т. е. от глагола колотить), на которой стоит и монастырь, получивший от нее название Колоцкого, ручей Стонец, ручей Огник, ручей Война. Это примечательное совпадение было замечено уже давно».
Еще: «крайний предел похода французского в Калужскую губернию, от которого поворотили они назад к Смоленску, называется Спас Прогнапь. Есть сельцо Акатово-Спас—что на Прогнаны, Боровского уезда, Калужской губ.» Еще: «Наполеон Г читал Оссиана. В это время у товарища его маршала Бернадотта родился сын, которого окрестить и просил отец генерала Бонапарта. Занятый Оссианом, тот дал имя Оскар, и этому Оскару судьба привела сделаться королем Шведским» 24.
XI. ИСТОРИЧЕСКАЯ ТИПОЛОГИЯ ЗНАМЕНАТЕЛЬНЫХ ИМЕН. ИАКОВ. ВАРФОЛОМЕЙ
С некоторыми именами связывается в истории некоторый определенный вид общественных отношений и характер вытекающих отсюда событий. Отчасти такая историческая типология этих имен при желании может быть выводима из привычек мысли и чувства, прочно осевших на некоторое имя вследствие исторических очень ярких совпадений, и из образовавшейся затем понятной склонности пользоваться таким именем, как лозунгом соответственного смысла. Но если бы и так, то отчего бы ни стало в сознании народов знаменательным рассматриваемое имя, оно стало таковым. Веками направлявшиеся на него мысли и чувства имели в нем точку приложения и в конечном счете усвоили имени энергию возбуждать и направлять общественные события и умонастроения в определенную сторону. Такое имя сделалось глазом бури, воронкою водоворота, возбуждающим вихревые движения в обществе, лишь только приходится иметь дело ему с этим именем. Это minimum признания исторической силы подобных имен. Но за ним следует и дальнейшее. Во-первых, как могло бы совершенно ничто вырасти в могущественную силу? Нам «понятен» дуб, поднимающийся из ничтожного желудя, но это потому, что мы признаем всю формообразующую мощь этого великана уже содержавшейся в желуде; если же бы нам была доказана действительная бытийственная ничтожность желудя, то никогда мы не поверили бы, будто это «ничто» есть краеугольный камень, на котором держится вся совокупность жизненных проявлений дуба. Точно так же и относительно имени, как бы оно ни показалось ничтожным, возникает вопрос, что же оно—само по себе; и каков бы ни был последующий ответ, во всяком случае общий смысл его предрешен утверждением силовой реальности и потенциальной (хотя бы только потенциальной) структуры самого имени. Это во-первых, в порядке онтологическом.
А во-вторых, и эмпирический анализ таких исторических знаменательных имен, наряду с возможными привычками и вытекающей отсюда преднамеренностью в пользовании именем, как лозунгом, обнаруживает элементы, заведомо не подлежащие такому толкованию и загадочные с точки зрения индивидуальной сознательности: есть что-то, неразложимый психологически остаток, свидетельствующий о силе имен.
Одно из таких исторических имен: Яков. От древности и до наших дней с ним, и в больших и в малых масштабах, связаны вихри, около имени Якова возникающие, столкновения, потрясения, коварства, заговоры; около этого имени кто-то попадается, нередко гибнет. Это не бессильно сплетаемая интрига, не просто личный расчет и не черное предательство из корысти или злобы, а скорее планомерное развертывание некоторого исторического дела, уловленный ритм истории, собранный в один фокус и попирающий все стоящее на пути. Это огонь страсти, но страсти не чувства, а воли и рассудка, и нет такого, на что бы не покусился он, если оно попытается остановить разгоревшийся пожар. Разумеется, таково имя Яков в масштабе историческом; в личном же—оно не достигает этой грандиозности, но тем не менее определяет характер и поведение, ярко выраженные родоначальником всех Яковов—Праотцем Иаковом. Однако сейчас мы хотим рассмотреть это имя как эмблему масштаба исторического.
«В день святого Якова (25-го июля), заменивший у чехов, вероятно, древний Перунов праздник, в некоторых местах до сего времени сохранился обычай, при особых церемониях низвергать с церковной башни, или с крыши, или из высшего окна какого-либо частного дома, жертвенного козла с позолоченными рогами, украшенного цветами. Кровь этого животного собирают, тщательно высушивают и хранят, как действительное целебное средство. Мясо его съедается собравшейся толпой, которая, по окончании этого жертвенного пира, предается увеселениям и пляскам».
Вот первые испарения крови, клубящейся около имени Якова. Они не остаются такими легкими и сгущаются в кровавые призраки.
В 1307-м году был арестован орден Тамплиеров, подготовлявший ниспровержение христианства во имя взращенного в его недрах древнего манихейства. Вместе с религиозным переворотом подготовлялась величайшая социальная революция, имевшая перестроить облик всей Европы. Но орден был разгромлен, а великий магистр его Яков Моле был сожжен на медленном огне 18-го марта 1314 года. Но, влиянием ордена, имевшего огромные связи, эта казнь была отсрочена и из тюрьмы заключенный вел широкую организационную деятельность. Плодом ее были четыре великих масонских ложи: в Неаполе—восточная, в Эдинбурге—западная, в Стокгольме—северная, в Париже—южная. Тайное общество принесло клятву вечной ненависти французскому королевскому дому и католической Церкви, а также и вообще началам монархии и церковности. Эту свою ненависть вместе с девизом: Liberte, Egalite, Fraternite оно понесло через века и передало великой революции.
От имени Моле может быть отчасти понятным пристрастие этого тайного общества ко всему, что носило имя Якова; но далеко не все совпадения тут могли зависеть от человеческих пристрастий, как бы они ни были горячи. Так, ни от чьих намерений не могло зависеть имя признанного вдохновителя французской революции—Жана-Жака Руссо, данное ему при крещении, ибо не за имя же Жак в нем увидели пророка революции. В том самом доме на улице Платриер, в котором умер этот Жак, была основана ложа—центр революционного движения. «Якобинизм имел уже имя раньше того, чем главы заговора выбрали старую церковь монахов-якобитов местом для своих собраний. Их имя происходит от имени Якова— имени рокового для всех революций. Старые опустошители Франции, сделавшие Жакерию, назывались «жаками». Философ, роковые слова которого предуготовили новые жакерии, назывался «Жан-Жаком», и тайные двигатели революции клялись низвергнуть трон и алтарь на гробнице Якова Моле. Во время сентябрьских убийств, какой-то таинственный старик громадного роста, с длинной бородой, появлялся везде, где убивали священников. «Вот вам за Альбигойцев!—восклицал он;—вот вам за Тамплиеров! Вот вам за Варфоломеевскую ночь! За великих осужденных!»
Он рубил направо и налево и весь был покрыт кровью с головы до ног. Борода его слипалась от крови, и он громко клялся, что он вымоет ее кровью.
Это был тот самый человек, который предложил мадемуазель де Сомбрейль выпить стакан крови «за народ». После казни Людовика XVI этот самый вечный жид крови и мести поднялся на эшафот, погрузил обе руки в королевскую кровь и окропил народ, восклицая: «Народ французский! Я крещу тебя во имя Якова и Свободы!» (Элифас Леви)» 25.
Одним из таких же знаменательных имен, и притом проявившихся в истории с отрицательной стороны, издавна было имя Варфоломей. Уже самая этимология имени на что-то намекает в этом смысле. Варфоломей, по-еврейски Бар-Толмай, переводится обычно чрез сын дерзновения. Разумеется, всякое имя, как и всякая способность, сама по себе, есть благо и дар Божий, а следовательно—залог некоторого духовного преуспеяния, и в этом смысле Варфоломей—указывает на дерзновенный духовный порыв. Но то—высший план имени. А на плане среднем и низшем это имя означает уже не дерзновение, а дерзость, может быть, наглость, опрокидывание каких бы то ни было преград. Поэтому в низшем плане имя Варфоломей почти что равносильно беззаконник, наглец и т. д. Можно сказать, дар этого имени слишком высок и труден для среднего человека, и когда Варфоломей не может вознести свое дерзновение до высоты Апостола Варфоломея или Преподобного Сергия, он не остается заурядным смертным, но свои энергии направляет в сторону прямо противоположную. Тогда это бывает не просто злобою, а коварною злобою, предательством, интригою, ведущеюся не во имя чего-либо положительного, вроде чести, богатства и т. п., а действием злым по существу, злом ради зла или мишурным добром во имя подлинного зла.
Достойно внимания: Пушкин, исключительно прозорливый к значимости звука и чувствительный к тончайшим его оттенкам, вероятно вследствие именно такого своего дара, называл действующих лиц своих произведений очень проникновенно, и имена у него никогда не произвольны. Так, наиболее темное из таких лиц, духовный провокатор, соблазнитель и развратитель, столь же вкрадчивый и сладостно коварный, как и низкий и наглый, короче—сам диавол, прикинувшийся человеком, носит имя не иное, как именно Варфоломей. Явная символичность всего произведения (разумею «Уединенный домик на Васильевском») 26, может быть даже чрезмерная, на уравновешенный вкус Пушкина,—почему произведение и подверглось сохранению в виде «Домика в Коломне»,—эта символичность побуждает особенно посчитаться с знаменательностью его имен и преимущественно—с именем главного действующего лица, пружины, двигающей всю интригу. Повторяю, этот интриган, этот предатель, этот погубитель, этот черный злодей, слишком определенно черный для совершенной эллинской ясности Пушкина, называется у него Варфоломеем.
Не может не наводить на размышление тот факт, что событие, и сознательно и бессознательно насыщенное знамениями, тоже приуроченным оказалось к рассматриваемому имени: разумею Варфоломеевскую ночь. Можно по-разному оценивать борьбу французского Католицизма с гугенотами. Но каков бы ни был исторический смысл этой борьбы, это событие несомненно ярко направлялось сознанием, что поставленная цель оправдывает все средства. Руководящая здесь роль—политика из политиков—кардинала Мазарини и Королевы Катерины, из рода Медичи, выделявшегося своим коварством и беззастенчивостью в средствах даже в те времена всеобщего коварства и беззастенчивости, окрасили эту ночь таким сгущенно-черным цветом предательства и вероломства, какого, кажется, не подберешь еще в летописях истории. Дело не в пролитии крови французского дворянства, не в избиении двух тысяч, а затем в провинции еще трех тысяч дворян, и ограблении других: мало ли в истории резни. Нет, особенностью этого события было действование из-за угла, вероломное нарушение клятв, притом не импровизированное, а тщательно обдуманное и планомерно организованное. Следовательно, тут было предательство не гугенотов только, а и собственных святынь, собственных королевских и дворянских слов и священных обещаний. И это сплетение всего, противоположного рыцарственным и религиозным доблестям средневекового сознания, было после пристального взвешивания и долгих, по указанию некоторых исследователей—семилетних, сборов приурочено к памяти Св. Варфоломея. Нет никакого сомнения, это не было сделано без преднамеренности.
Но в особенности замечателен тот факт, что в историю эта предательская резня вошла не с названием «резни гугенотов», или «французского предательства», или, наконец, просто «события 24-го августа 1572 года, или окончательной победы над французским протестантизмом», а как «Варфоломеевская ночь». Какие другие события называются в истории по именам святых, в дни памяти которых они произошли? И в особенности события мрачные? Но если такие и имеются, то очень немногочисленные. Между тем в данном случае историческое сознание выразительно подчеркивает какое-то Варфоломеевство самого события и не случайное хронологическое совпадение с этим именем, хотя конечно не вменяет предательства святому Апостолу. Чувствуется, в названии «Варфоломеевская ночь» предательское избиение сопоставлено не с памятью апостола, а с именем «Варфоломей».
А вот и параллель из истории недавнего прошлого: «14 ноября (1914 г.) русский отряд выдержал ожесточенный бой на историческом поле у монастыря Св. Варфоломея (в Турецкой Армении), где в 1896 г. было предательски вырезано 800 армян, двигавшихся из Вана в Персию с пропуском от турецкого правительства». А «18-го мая 1915 г.: известный исторический монастырь св. Варфоломея разрушен турками и курдами. Разрушая монастырь, турки старательно разбивали и уничтожали древние надписи на камнях и стенах» 27.
Тут обращает внимание прежде всего последнее сообщение: как известно, турки всегда относятся не то с благоговением, не то с суеверным страхом к христианским храмам и редко трогают их, хотя бы поголовно избивали население. Поэтому нельзя видеть чего-то заурядного и в известном смысле естественного, когда они разрушили чтимый древний монастырь. Но около этого же монастыря девятнадцать лет тому назад они вероломно и бесцельно нарушили торжественный договор, заключенный вполне добровольно,—злобно спредательствовали. И тут же, за год до разрушения исторического памятника,—внезапное нападение на русские войска. Знаменательное топографическое совпадение. Оно ознаменовывается еще выразительнее именем Варфоломея.
В Православной Церкви память апостола Варфоломея празднуется 25 августа; и с этим именем и днем не связывается в народном месяцеслове никаких особенных примет. На западе же память апостола, и у католиков и у протестантов, приурочена к 24 августа и ознаменована многочисленными календарными приметами. Смысл различных поговорок, польских, немецких, французских и т. д.—тот, что этот день признается переломным к осени и показателем погоды на всю осень; к нему приурочивается начало озимого посева, открытие охоты, разгар уборки, снятие плодов, появление зимних заморозков и вообще поворот от лета к осени. Тут наступает холодное время, первые предвестники зимы—изморози, утренники, лед в реках; к этому времени собираются в отлет все птицы; прекращаются и грозы, от которых после Варфоломеева дня бывает вред. С этим днем немцы связывают перемену в образе жизни крестьян—конец полдничанью, послеобеденному сну и оставление легкой летней одежды; по их наблюдению, с этого времени уменьшаются удои коров. Таким образом, даже в странах теплых осень все более вступает в свои права, лето на исходе—чувствуется приближение зимы. Нужно при этом отметить, западные приметы на памяти святых относятся к календарю Юлианскому и сложились до Григорианской реформы. Итак, с памятью Варфоломея происходит надлом космической жизни, зимняя спячка и,—по общечеловеческим воззрениям,— смерть природы: имя Варфоломея как-то связано с представлением о смерти, разлитой в мире. А с другой стороны, издавна у французов к этому дню были приурочены сроки платежей: «St. Barthelemy — рауе qui doit»28, по старинной поговорке; иначе говоря, эти сроки денежных расчетов означают какое-то завершение и общественного годового круга. Во всех областях сводятся концы с концами и ликвидируется прошлое. Не это ли знаменование дня неоднократно вело в истории к попытке посчитаться за прошлое и уничтожить запутанные исторические отношения народов, партий, вероучений, а может быть и наиболее давней из тяжб, Бога и диавола, именно в память апостола Варфоломея?
XII. ИМЯ И ЛИЧНОСТЬ. СЛУЧАЙ ИЗ ВРЕМЕН ВЕЛИКОЙ ФРАНЦУЗСКОЙ РЕВОЛЮЦИИ. ИМЯ И «Я»
Исторически и биографически имена знаменательны. Есть что-то, ускользающее от рационалистического анализа. Самый пристальный дневной взгляд не рассеивает имени. А между тем, каких переживаний, заведомо реальных, ни удается этому взгляду расторгнуть и, убив собственную их форму, привести к ничтожеству. Обращаясь к строению и внутренним силам собственной нашей личности, мы легко убеждаемся, что иначе и быть не должно и не может: если мы знаем в себе что реальное, то это есть наше собственное имя. Ведь около него именно оплотняется наша внутренняя жизнь, оно—твердая точка нашей текучести, в нем находит себе объективный устой и неизменное содержание наше Я. Без имени оно есть мгновенный центр наличных состояний, мгновенная ось поворота всей жизни в данное мгновение. Если угодно, о таком безымянном Я можно повторить все то, что говорила о Я феноменалистическая психология и крайний трансцендентализм. Такое Я есть чистая субъективность, подлежащее, ничуть себя не раскрывшее и невысказавшее, а потому никак не соотнесенное с действительностью и следовательно начисто лишенное объективности и воплощения. Первое и, значит, наиболее существенное самопроявление Я есть имя. В имени и именем Я ставит впервые себя объективно перед самим собою, а следовательно—этою своей тончайшей плотью делается доступным окружающим. До имени человек не есть еще человек, ни для себя, ни для других, не есть субъект личных отношений, следовательно не есть член общества, а лишь возможность человека, обещание такового, зародыш. Да и за что ухватилось бы в нем общество, если бы у него не было имени? Как бы оно отметило носителя известных прав и обязанностей,—религиозных, нравственных, юридических и проч. отношений и т. д., если бы подлежащее оставалось сокровенным в себе и не соотносилось ни с собою, ни с обществом, как некоторое единство? «Это имение принадлежит... гм... гм... ему».—Кому ему? Ведь всякий в своей непроявленности есть он, и только он,—местоимение, т. е. вместо имени, но не самое имя. «Я должен тебе». Эта формула абсолютно ничего не значит, ибо и «я» и «тебе» суть только имяреки, пустые места имен, имеющие получить содержание чрез имена, либо явные, либо подразумеваемые. Но непременно чрез имена, без имен же означающие все что угодно, а потому—ничего определенного. Один характерный, но не подлежащий сомнению случай из времен Великой Революции весьма наглядно поясняет, насколько живо в человечестве сознание, что общественно не существует тот, у кого нет имени. К суду революционного трибунала был привлечен некто де Сен-Сир. Председатель предлагает ему обычный вопрос о его имени и фамилии. Между ними происходит следующий разговор:
— «Моя фамилия де Сен-Сир»,— отвечает подсудимый.
— «Нет более дворянства»,—возражает председатель.
— «В таком случае, значит, я Сен-Сир».
— «Прошло время суеверия и святошества,—нет более святых».
— «Так я просто—Сир».
— «Королевство со всеми его титулами пало навсегда»,— следует опять ответ.
Тогда в голову подсудимого приходит блестящая мысль:
— «В таком случае»,—восклицает он: «у меня вовсе нет фамилии и я не подлежу закону.—Я ни что иное, как отвлеченность— абстракция; вы не подыщете закона, карающего отвлеченную идею. Вы должны меня оправдать».
Трибунал, озадаченный подобной аргументацией, действительно признал подсудимого невинным и вынес следующий приговор:
«Гражданину Абстракции предлагается на будущее время избрать себе республиканское имя, если он не желает навлекать на себя дальнейших подозрений». Трибунал был прав, не осудив того, кто был сделан в отношении общества отвлеченным Я; но он был неправ, вьшеся приговор, потому что у закона нет глаз усмотреть и обсуждать отвлеченность. После того, как обнаружилось у подсудимого отсутствие имени, он стал невиден трибуналу как юридическое лицо, и наиболее правильным со стороны судей было бы сделать жест удивления, где же подсудимый и ради чего они заседают. Трибунал смог не поступить так, потому и только потому, что тут же дал подсудимому личное имя Абстракция, с каковым и было соотнесено постановление суда. Если же и этого имени не было бы, то, ясное дело, приговор был бы лишь общей сентенцией, не направленной ни на какое лицо. Итак, без имени общественному устройству нет средств включить в себя и соотнести с собою своих членов. Да не только общество, я сам не могу ухватиться за себя самого, покуда безвидная потенция Я не предицируется именем. И когда в разговоре мы говорим Я, ты, он и проч., это делается или потому, что ономатологическое предицирование уже сделано и подразумевательно содержится в этих местоимениях—вместоимениях, или же в смысле обратного ухождсния из объективности в сокровенную субъективность, и тогда становится психологизмом, до которого сперва никому нет дела, а далее и нет возможности иметь дело. Это образ бесформенных хаотических состояний, предел которых — окончательная невысказываемость и даже несознаваемость.
Аскетическая практика и духовная культура, притом религий весьма различных, как известно, запрещает произносить слово Я. Отчетливость и незатуманенность духовной жизни требует усиленного самообъектирования и понуждения себя к выходу из субъективности. Напротив, хорошо известно злоупотребление этой частью речи, когда предаются мечтательности, духовной бесформенности, когда не умеют или не хотят держать над собою Контроль.
Окончательная утеря имени общественно всегда означала гражданскую и историческую смерть, окончательное исчезновение с горизонта истории; напротив, вхождение в историю, закрепление в ней своего места, своей реальности всегда обозначалось как «создание себе имени», высшею степенью чего является вечная память имени соборным сознанием Церкви и, наконец,— Богом. Памятование Богом имен значит вечное существование этих Я, а окончательный разрыв с бытием равносилен забвению Богом имени или уничтожение его в Книге жизни.
Но, оставляя сейчас вопрос об окончательном утверждении или окончательном уничтожении реальности человеческой, будем говорить об относительном,—происходящем на наших глазах. Наиболее чистое, наиболее близкое к райскому, наиболее далекое из естественных состояний сознания—есть детское, первый цикл, до трех с половиной лет. Наблюдатели детской жизни давно отметили, что в это время своей жизни ребенок еще не употребляет слово Я, а говорит о себе в третьем лице и называет себя по имени. Приблизительно к концу этого периода возникает в детской речи местоимение Я—первый прорыв первородного греха. Напротив, на высотах духовного подвига человек снова становится «как дитя»; и, входя в Царствие Небесное, он снова утрачивает местоимение первого лица и говорит о себе в третьем, либо называя по имени,—как, например, Преподобный Серафим всегда сообщал о себе: «убогий Серафим», либо вообще оставляя в неясности, о ком именно идет речь: «некто видел», «некий муж слышал». Так и Апостол: «знаю человека, который»... Насколько недуховному важно не то, что было или есть, а отношение бывшего именно к нему, Я, настолько же у духовного ударение заинтересованности падает на существо дела, на содержание возвещаемой истины, Я же тут не только второстепенно по значению, но и, будучи подчеркиваемо, может возмутить это содержание случайностями, затуманивающими четкий облик истины. В области духовной Я есть признак прелести, имя же—критической чистоты.
Расстройство личности нередко сопровождается утратою именем его сосредоточного места. Элементы личной жизни ослабляют свои связи с именем, стремясь каждый к самостоятельности. Личность распадается и разлагается, причем имя перестает быть ясно сознаваемым коренным сказуемым Я, перестает быть идеальной формой всего содержания личной жизни.
Я начинает предицироваться случайными отдельными состояниями, соревнующимися между собою и борющимися за присвоение себе основной функции имени. Теперь уже имя не покрывает сполна своего подлежащего—Я, но это последнее предицируется и тем, и другим, и третьим, но ничем определенным и устойчивым. Многими лжеименами пытается называть себя раздирающееся между ними Я, а настоящее имя делается одним среди многих, случайным и внешним придатком. Настоящее имя сознается как нечто внешнее личности, извне внедренное в ее жизнь, могущее быть, как начинает казаться личности, произвольно замененным и даже вовсе снятым. Наконец, при дальнейшем расстройстве личности, оно вовсе утрачивается, но вместе с ним утрачивается и непрерывность самосознания. Если Я предицируется, при этом очевидно под каким-то новым углом или с какой-то частной стороны, новым именем, то в связи с ним образуется и новая, самостоятельно от прошлой протекающая, полоса самосознания; но это—другая личность, может быть некоторый поразительный психический комплекс, завладевший данным организмом и провозгласивший себя личностью, может быть одержащее данный организм постороннее существо, но во всяком случае это не есть то, забвенное самосознание. Оно пришло вместе с именем. Мыслим, наконец, распад еще более глубокий: когда вообще утрачивается какое бы то ни было устойчивое имя, и Я проявляет себя постоянно сменяющимися и крайне неустойчивыми суррогатами имен. Это — угасающее самосознание, в отдельные моменты фосфоресцирующее всплесками личности, раздробленной и хаотичной. А далее последует и полный мрак самозабвения и самоутраты, когда нет и мгновенных словесных сгустков, наполняющих имя.
Восстанавливается личность с именем. Первый проблеск самосознания воссиявает во тьме как ответ на внезапно всплывший вопрос о себе самом: «Кто я?». Чтобы поставить его, необходимо уже знать, хотя бы смутно, и ответ на него: «Я — тот-то». Когда это сказано, самосознание зажило и личность ожила, хотя бы не вполне целостная. Пока Я было самодовлеющим, Я, не ищущим себе сказуемого, и личность не предстояла себе объективно. Когда же потребовалась предикация Я, и предикатом было дано не то или другое частное состояние или частный признак, а единая, себе тождественная, устойчивая форма личности, имя, тогда личность, утверждая Я как некоторую определенность, и сама утвердилась объективно.
Житейское понимание постоянно пользуется именем, как первым и наиболее глубоким и целостным явлением личности в объективном мире: в имени, а не в чем-либо другом, видя обычно путь проникнуть во внутренний мир человека и восстановить с ним прерванное общение. Когда оратор или проповедник хочет обратить особенное внимание слушателя на те или другие из своих слов, он называет его по имени. Когда любовь и нежность, а может быть, негодование и гнев ищут особенно близкого проникновения к любимому или вызвавшему обратное чувство, опять повторяется имя. Тем более кажется необходимым прибегнуть к именованию имени, порою многократному и настойчивому, когда мы видим, что человек уходит от нас, уходит из объективного мира, или из той части его, где находимся мы, свивается в себя: рассеянность, сонливость, опьянение, дурнота, сон, обморок, потеря сознания—более упорное, летаргия, наконец смерть — все это побуждает окружающих взывать в таких случаях к уходящему по имени. Они убеждены, что имя, только имя, есть та нить, которою можно удержать уходящего из объективного в субъективное, если только вообще удастся его удержать.
В некоторых случаях беспамятство, иногда и даже явное безумие внезапно разрешается настойчивым напоминанием об имени или требованием помнить о нем. За имя, извне тянутое, цепляется тогда утопающее в хаосе самосознание и преодолевает нахлынувший на него мрак.
Подобные случаи известны всякому; но, для большей ясности наших соображений, вот газетное сообщение:
«Замечательный случай. Гпавноуполномоченный северного района А. Д. Зиновьев доложил главному управлению, что недавно в лазарете, устроенном в здании Коллегии Императорского Петроградского Университета и носящем имя графа JI. Н. Толстого, произошел следующий случай: нижний чин Павел Космаков, лишившийся дара слова, внезапно вновь приобрел таковой, приступая к Св. Причастию и будучи спрошен священником в третий раз о своем имени» 29.
Не без причины, следовательно, всякое приобщение Таинством, каково бы ни было это таинство, как требующее наибольшей самособранности духа и внутренней цельности, сопровождается наименованием получающего таинство—по имени: этим наименованием вызывается в личности наибольшая ей сейчас доступная четкость духовного самоопределения и, следовательно, дается проявить наибольшую, ей доступную, степень свободы. Короче говоря, ради совершеннейшего усвоения таинства личность подымается, сколь возможно для нее, над Хаосом.
XIII. ИМЯ КАК ТИП ЛИЧНОСТИ
Наше познание, наряду со стороною отвлеченно общею необходимо имеет другую сторону, конкретно типологическую. В науках номологических, преобладающее место занимает первая; в науках идеологических—вторая. Но и там и тут непременно наличны обе стороны, и отвлеченный закон без некоторой конкретной точки приложения был бы пустым и ненужным, не имеющим себе места в мире,—как в свой черед была бы невыразима в суждении без общего—чистая конкретность.
Но необходимо сопряженные между собою, обе стороны познания—и противоположны друг другу, а потому—друг на друга не сводимы. Следовательно, речь, как суждение истины, должка представительствовать не только за общее, но и за конкретное: наряду с общими понятиями ей, чтобы осуществляться, необходимо иметь и нечто конкретное. Однако речь не может исчерпать бессистемно все общее, беспредельное; как следствие системы в общих понятиях вырабатываются категории—логические, онтологические, <диалектические> из многочисленных отдельных дисциплин. Точно так же не может быть исчерпано бессистемно и все конкретное, тоже беспредельное. Есть некоторый принцип в строительстве словесных символов, частным случаем которого и пояснительным примером может служить «принцип произвольного выбора» теории множеств. Если речь достигает своей цели, то не иначе как в силу некоей организованности—также и конкретной ее стороны. Этой последней, чтобы быть усвояемой и применимой, необходимо развить из себя органы, аналогичные категориям и универсалиям обобщающей стороны ее же. Эти органы таковы, что, охватывая полноту некоторых конкретностей, они не разлагают охватываемого на отдельные признаки—состояния, действия и свойства, не выделяют таковых из конкретного, но берут его целиком, со всею их полнотою; но при этом эти органы речи улавливают конкретное не единично, в его чувственной противопоставленности всему бытию, а собирательно, как представителя других бытий, с этим онтологически связанных. Таким образом, эта сторона речи имеет предметом некоторые всецелостности, т. е. формы. Наглядно представленная форма есть 1етевское первоявление, Urphaenomenon 30, Платоновская идея, облик и лик. Он есть тип всех экттов того же онтологического грозда, хотя и усматривается в определенном эктипе. Но суть дела в том, что для правильного обобщения и уверенного анализа нам необходимо иметь много, точнее сказать—всех представителей того же рода; а тип усматривается в одном конкретном образе, причем другие ничего в понимании его не прибавляют. Этот момент—усмотрения типического бесспорно наличен даже в физике; на нем теоретико-познавательно строится вся систематика, в частности наук биологических; он—главный ресурс наук исторических, все равно, будет ли речь идти об истории народа, пейзажа, рода, отдельного лица и т. д.; он—душа искусства.
Усмотренный тип закрепляется речью чрез имя. В данном случае мы не будем обсуждать имен и их познавательной функции—вообще, но суживаем внимание на личных человеческих именах, оставляя в стороне даже имена родовые— фамилии.
Итак, именем выражается тип личности, онтологическая форма ее, которая определяет далее ее духовное и душевное строение.
XIV. ИМЯ КАК ИНВАРИАНТ ЛИЧНОСТИ
Имена выражают типы бытия личностного. Это—последнее из того, что еще выразимо в слове, самое глубокое из словесного, поскольку оно имеет дело с конкретными существами. Имя есть последняя выразимость в слове начала личного (как число—безличного), нежнейшая, а потому наиболее адекватная плоть личности. Духовное существо личности само о себе невыразимо. Оно усваивает себе предлежащий ей материал из среды, в которой живет,—мистический, оккультный, социальный, психический, физический—и, взяв его, претворяет в свое тело, сквозит в нем, лучится сквозь него, его формует. Но выразить мы можем не ее, а то, что она оформила. Имя— ближайшее подхождение к ней самой, последний слой тела, ее облекающий. Этот слой, это именное тело совершеннее всех прочих слоев обрисовывает формообразующее начало. Мысленно совлекая последовательные наслоения тела—гражданское и имущественное состояние, общественные отношения, знакомых, родственников, друзей, семью, жилище, творчество в разных отраслях культуры, ряд одежды, сложившиеся привычки и т. д. и т. д., мы разоблачаем личность от роскоши ее проявлений и постепенно подходим к ее самосвидетельствам, менее богатым, но более прорисованным и монументальным. Пределом всех разоблачений окажется то самое внутреннее из наслоений тела, без которого личность уже немыслима, ибо она фактически не может мыслиться и как призрак ускользает из объятий мысли. Имя есть этот предел.
Оно наиболее обобщенно показывает нам личность, удерживая ее индивидуальный тип, без которого она не была бы сама собою. В имени наиболее четко познается духовное строение личности, не затуманенное вторичными проявлениями и свободное от шлаков биографий и пыли истории. Не дойти до него — значит застрять в метущейся области чувственных впечатлений, несплоченных воедино; перейти за него—значило бы утратить точку опоры мысли и потребовать от мысли ей недоступное. Так, не доходя до фокуса оптической чечевицы, мы имеем расплывчатое пятно, а за ее пределами — мнимость, и только в фокусе возможно истинное познание. Имя и есть фокус нашей мысли. Снять имя—это значит перейти к такому опыту, который хотя и воспринимаем, но уже не именуем—не сказуем человеческим словом, несказанен—иначе говоря, к опыту чисто мистическому, а его не вместить в опыт сказуемый.
Как некоторая идеальная конкретность, имя не может быть определено, описано или рассказано—помощью перечисления отдельных признаков, отдельных черт. Порознь взятые, такие признаки—черты, как бы их ни накоплять, не способны передать главного в имени—его структуры, строения его как целого, его—как формы,—короче—его самого. Имя постигается только чрез себя самого, per se intelligitur. Аналитически разобранпое, оно утрачивает самую суть свою и остается в конечном счете нагромождением психологических и прочих черт, болееменее свойственных всякой личности и вместе с тем в составе каждого имени — более-менее случайных. Порознь каждая из таких черт может встретиться в представителе любого имени, и каждая—у такового может отсутствовать. Не отдельные черты сами по себе характерны, а известные сложные соотношения их. В этом смысле имена можно отчасти сравнить с наследственными родовыми типами в генетике, с конституциями психопатологов, со сложными радикалами в химии. Уже и их не разложить на отдельные признаки, а попытка такового описания неминуемо натолкнулась бы на постоянную необходимость оговорок и исключений. Но это не значит, чтобы подобные конкретные универсалии не составляли внутренне определенных функций мысли, и таковая их природа свидетельствуется фактом плодотворности их в жизни науки. Их нельзя точно определить, но раз усвоенные мышлением, они становятся незаменимыми; может быть, мы противились их усвоению, но, усвоив, легко убеждаемся, что именно помощью их можем разбираться в тех сторонах явления, которые и составляют главное в нем, а между тем никаким перечнем признаков не могут быть уловлены и закреплены в мышлении. В сущности, наука пронизана этими конкретными универсалиями, без них не могут сделать шагу дисциплины даже наиболее отвлеченные, и если мы не задумываемся об отсутствии у нас точных определений таких универсалий, то это—лишь следствие нашей привычки к ним. В самом деле, если откинуть конкретное представление типа, то неужели можно считать данными посредством определения элементы в химии, виды в биологии, пейзажи в географии, расы в антропологии, культуры в истории, общественные устройства в социологии, темпераменты, характеры и т. п. в психологии и т. д. и т. д. Знаток какой-нибудь дисциплины отличается от поверхностно ознакомленного вовсе не суммою сведений, передаваемых аналитически, а глубоким вживанием в конкретные формы данной научной области, в силу какового он усматривает их, не делая попыток на аналитическое выделение отдельных признаков. Чем более явно в данной области это начало формы, тем менее возможны здесь покушения представить дело так, будто основные универсалии устанавливаются определениями, и тем пустее и ненужнее звучат здесь школьные попытки в таком роде. Определенность универсалий дается в мышлении прямым созерцанием; закреплению же такового служит художество, образное изображение усмотренного типа. Все искусства могут и должны принять здесь участие, да в значительной мере и принимают.
Но наиболее необходимо в таких случаях участие искусства, наиболее тесно связанного с мышлением,—словесного. Художественное изображение типов в слове есть словесный сгусток интуиции. Чем более явна целостность предметов известной области, тем более выдвигается в соответственной дисциплине художественный момент. Биология, география, социология, психология, история пронизаны им. В тех областях, где форма—почти все, аналитичность отступает совсем: характерология, астрология, теория искусств, и это служит препятствием людям бедной и элементарной мысли, мало способным охватывать вниманием соотношения, далекие от прямого анализа, подойти к этим областям. Эти соотношения можно сравнить с инвариантами в символической теории форм: в высшей степени определенные и индивидуально очерченные, инварианты и прочие инвариантные образования не соответствуют чему-либо отдельно выделяемому в чувственном опыте и потому на первых порах могут казаться лишенными уловимого содержания. А между тем индивидуальный тип известных форм данным инвариантом устанавливается сознанию, тогда как без инварианта мы не только не способны мыслить об этих формах собирательно, но и в каждой из них порознь не видим самой глубокой ее характеристики—ее собственной формы, и потому нам представляется безразличным, что—та форма, что—другая. Под видом «логичности» мышления мы склонны, наскоро обобщив объекты по признаку, их, может быть, вовсе не характеризующему, предаться затем хаосу недифференцированной чувственности, тогда как подлинное логическое сознание открывает в этом хаосе некоторые архетипы, и тогда между отдельными объектами может развернуться глубочайшая пропасть. Логическое мышление ведет вовсе не только к обобщающему слиянию, но и к типизирующему разделению; чувственно далекое может стать близким, а близкое—далеким. Имена и должны быть рассматриваемы, как такие инварианты личности. Чрезвычайно далекие от какой-либо прямой связи с внешне учитываемыми признаками, даже с группами таких признаков, невыразимые слова, они, однако, определеннее всего ухватывают самые главные линии личностного строения в их индивидуальной целостности. Имя определяется лишь чрез себя, и подвести к нему сознание может лишь художественный образ, если нет прямой интуиции. Направив внимание в определенную сторону, можно облегчить ему эту интуицию. Но, однако, никакой указательный перст не заставит увидеть, если кто не умеет или не хочет смотреть. Те или другие меры благоприятны, если нужно подготовить почву эстетическому восприятию; но никакими мерами оно не вынуждается произвести тот синтез, которым сознается форма данного произведения.
Имена—такие произведения из произведений культуры. Высочайшей цельности и потому высочайшей ценности, добытые человечеством. Можно, конечно, предъявить тут возражение, согласно которому принципиально признается возможность и необходимость таких архетипов духа, но отрицается за наличными, историей и культурой данными, именами сила выражать эти архетипы. Иначе говоря, архетипы личности существуют сами по себе, а имена—тоже сами по себе. И, следовательно, архетипы необходимо признать несказуемыми, а имена—лишь бессодержательными и случайными.
На первый взгляд такое возражение может показаться не то чтобы убедительным (ибо оно лишено положительной аргументации), а в самом деле ослабляющим внутреннюю убежденность в противоположном. Но, оставаясь столь общим и далеким от рассмотрения вопроса по существу, оно, если угодно, звучало бы слишком сильно, ибо как раз с таким же правом может относиться ко всякому слову вообще—к понятиям, к категориям и т. д., и, следовательно, означало бы не более и не менее как общую скептическую позицию возражающего—в отношении решительно всего знания. В таком общем виде оно должно обсуждаться не здесь, а в теории познания, и если считать гносеологический скепсис вообще неопровержимым, то не приходится плакать и о падении вместе со всем знанием— имен. Повторяю, в приведенном возражении нет ничего направленного против имен как таковых.
Но если не предаваться полному пессимизму в отношении познания и возможность познания вообще не оспаривать, то тогда возникает ряд противовопросов. В самом деле, если есть эти типы личностной организации, то как и откуда мы познаем их и узнаем о их существовании, если они не имеют словесного себе выражения и не закреплены в мысли словом? А если закреплены, то где же именно их словесные символы? И почему за какими-то, неведомыми слово-выражениями должна быть утверждаема та познавательная значимость, которая отрицается у имен, выработанных и выверенных в течение тысячелетий человечеством? Если бы не было имен, их нужно было бы изобрести; так почему же они не то, что у нас под руками? Человечество верит им, и верит не только сознательно, но и доказало свою веру самым сохранением имен. Можно ли между тем допустить, чтобы институт столь всеобщий и столь устойчивый, как имена, мог быть несоответствующим своему назначению,—а назначение имен—выражать и словесно закреплять типы духовной организации? Если усомниться в познавательной ценности этих словесных символов, самых древних и самых распространенных, то не возникает ли тогда с гораздо большими основаниями сомнений о ценности прочих словесных образований и, следовательно, не разрушается ли вместе с языком, как орудием мысли, и все знание, не только наличное, но и заключенное в самом корне его?
Слишком, по-видимому, легкая победа над именами на самом деле нисколько не достигает своей цели. Во всяком случае этот вопрос должен обсуждаться приемами более частными, применительно к ономатологическому опыту и более проникновенному отношению к именам, как к таковым. А тогда придется преодолеть опыт и убеждение человечества, чтобы... опять поставить себя лицом к лицу с общей проблемой скепсиса.
XV. ИМЯ КАК АРХЕТИП ДУХОВНОГО СТРОЕНИЯ И ПРОИЗВЕДЕНИЕ КУЛЬТУРЫ
Итак, конкретные духовные формы—вот что познают науки о культуре. Познают — значит словесно выражают. Никаким построением из отвлеченных категорий и понятий нельзя выразить этого познания форм. Следовательно, в языке необходимо должен наличествовать и особый разряд слов, обслуживающих эту сторону познания,— конкретных категорий и конкретных понятий. Таковыми самосознание человечества признавало и признает имена. Крайне невероятно, чтобы язык—это наиболее целестремительное из всех деятельностей культуры, которая сама насквозь целестремительна, в данном именно случае дал промах и не попал в цель. Но еще более невероятным пришлось признать такой промах культуры, если учесть его историческую и доисторическую долгожизненность и его всенародность: если где, то тут-то уж конечно «quod semper, quod ubique, quod ab omnibus»31. Совершенно невероятно, чтобы систематическая ошибка и сплошная неудача выдержали соборный экзамен всеисторического и всечеловеческого сознания. И наконец, если типы духовного строения выражаются не именами, а имена условны и произвольны, то где же познавательные орудия этих личностных форм? Ведь язык—не антарктический материк, до. которого нужно доехать, чтобы открыть его, а орудие нашего собственного познания, и если мы познаем личностную форму, то и выражение этого познания известно нам. Так где же оно? Нельзя ссылаться на неведомые будущие открытия, ибо человек на всем протяжении истории считал себя познающим типы личности.
Когда возражают против познавательной ценности имен, обесценивая их до чего-то случайного, то в основе таких возражений лежит методологическая ошибка—непринятие во внимание своеобразного места, принадлежащего в культуре именам. Имена тут берутся внешне, как «что-то, притязающее на познавательную силу», и о таком «что-то» не без формального права, но однако вовсе не с правдою, задается риторический вопрос: «Разве оно не может оказаться не отвечающим своим притязаниям?»—Разумеется, может. Но ведь, так поставленный, это—вопрос слишком общий—вопрос вообще о возможности ошибок и заблуждений, чтобы иметь силу против имен в частности. Все равно как если бы говорилось о красоте греческих трагедий, а кто-нибудь в ответ: «Но разве не бывает неудачных произведений?» — Конечно да, бывают. Однако в данном случае речь идет не о произведениях вообще, а о таких, которые прожили две с половиною тысячи лет, возбуждали постоянные восторги, многократно переводились, повлекли за собою целую лавину подражаний и т. д. и т. д., наконец, просто сохранились, и сохранились как высоко ценимые, как предмет неустанных забот о себе,—отнюдь не случайно. Разве совокупность этих фактов о месте греческих трагедий в культуре самих по себе, даже без эстетического анализа каждого из них порознь, не лежит препятствием на пути к их осуждению в качестве «произведений вообще» и не вопиет против включения их в круг этих последних. Когда мы заговорили о греческих трагедиях, до нас дошедших, мы тем самым пресекли возможность суждений о них, как о «произведениях вообще»: их не сочиняет кто попало и когда попало. В гораздо большей степени то же необходимо сказать и о несравненно более вселенских произведениях духа—об именах. Мало задумываются, как при общем подсчете численно ничтожна та совокупность имен, которая оказалась исторически жизнеспособной и выдержала испытание тысячелетий. Мало задумываются о взаимном заимствовании народами имен, сравнительно очень немногочисленных имен, переходящих из рук в руки. Ведь даже в тех случаях, когда народ, по-видимому, имеет имя, чуждое другому народу, он обыкновенно берет от чужого имени одну из морфологических сторон имени, так, например, Matthoya, Матфей, Феодор, Theodor, Деодат, Богдан и т. д.—пучок имен, имеющих общий этимон «дар Божий» и в значительной мере—общую семему, хотя фонема этих имен различна. Имена народами просто заимствуются, переводятся, подвергаются аррадикации, подвергаются морфологическим переработкам—и, конечно, при всех этих случаях пересаживания их на новую почву и прививках, акклиматизируются и приобретают новый Habitus, иногда, может быть, и весьма далекий от прежнего. Но это не мешает устойчивости в них основного типа их строения, не чувственного, а умного инварианта их формообразующего личностного начала. Ферментативная сила их, по-своему направляющая духовные процессы личности, остается равной себе. Это определенный инвариант личности. И таких имен—инвариантов, устойчивых и четких типов личностной жизни у человечества оказывается в итоге вовсе не много, едва ли несколько сотен, если даже включить сюда подтипы. Как драгоценнейшее создание культуры берегутся человечеством эти найденные—все наперечет— архетипы духовного строения. А разве не существуют еще подобные. Может быть, даже вероятно. Но ведь их надо открыть, и это открытие дается, и то чрезвычайно редко, лишь высочайшему духовному творчеству, направленному на искусство из искусств—на проработку собственной личности и возведение ее, из сырой натуралистической слитности, в перл создания, где все оформлено и проявлено.
Когда пытаются умалить ценность имен, то совершенно забывают, что имен не придумаешь и что существующие имена суть некоторый наиболее устойчивый факт культуры и важнейший из ее устоев. Воображать себе отвлеченную возможность придумывания имен есть такая же дерзкая затея, как из существования пяти-шести мировых религий выводить возможность сочинения еще скольких угодно: Книга Мертвых, Веды, ЗендАвеста, Библия, Евангелие и Коран—вот приблизительно и весь мировой фонд письменных первоисточников религии, и этот фонд стоит пред каждым из нас как нечто—по крайней мере практически—не расширяемое; <...> если кто льстит себя надеждою прибавить к вышеозначенному списку еще несколько номеров. Каждый такой номер есть потрясение мировых основ; и каждое вновь явленное имя переворачивает недра культуры и начинает некоторую новую линию исторической типологии.
Значит: или вовсе нет культуры, вовсе нет познания, вовсе мы не знаем типов духовного строения,—или же все это есть, и тогда имена суть то, за что и считало их всегда человечество. Если же не так, то бессмысленны притязания надеяться на культуру, а с нею—имена, в будущем, коль скоро на протяжении всей истории человеческий род ничего не достйгнул. Но мы, без самоуничтожения, не можем отрицать действительность культуры, связующей человеческий род, а потому со всею внутренней энергией утверждаем и познавательную значимость имен.
XVI. ИМЕНА КАК ОРУДИЕ ПОЗНАНИЯ
Имена, как другие познания, всегда признаются мыслью, далекой от рефлексии, пока сбивающие вопросы и представленные трудности не собьют ее с наивной, но глубокой интуиции на путь сознательного, но поверхностного анализа. Как всякая весьма цельная, но чувственно неуловимая, умная форма, имя дается либо бесхитростной интуицией простого сердца, либо сознательному ведению большой опытности в обращении с неуловимыми перечнем отдельных признаков — образованиями: кто не привык иметь дело с наиболее нечувственными сущностями математического анализа, аритмологии, новейшей геометрии, со сложными музыкальными и литературными формами, отчасти с формами биологическими и т. д. и т. д., вообще, кто, разрушив в себе интуитивную чуткость анализа, не укрепил при этом способности интеллектуального синтеза и застрял, следовательно, на первоначальном разъятии всякой цельности, тот, конечно, не сумеет орудовать наиболее целостными из категорий целостности—именами. Но его неумение свидетельствует не против имен, как категорий, а лишь о неопытности его самого; да ведь имена в данном случае разделяют участь разных других далеких от аналитического описания по отдельным признакам, орудий познающего разума.
Имена не сводятся к отдельным признакам. Но трудность постижения имени умножается еще и взаимодействием в каждой отдельной личности ее имени с рядом других, хотя и низшего иерархического плана, формообразующих начал: имя никогда не бывает дано в чистом виде. Раса, народность, родовая наследственность, воспитание, общественное положение, характер занятий, влияние окружающих, географические условия, состояние здоровья, жизненный режим и т. д. и т. д.— все это участвует в образовании личности. Каждая из перечисленных сторон сама есть формообразующее начало, невыразимое в своей целостности чрез исчисление отдельных признаков и познаваемое как некоторое конкретное единство, как некоторый тип строения в соответственной области. Так, например, народный и тем более расовый тип, вполне определенный сам по себе, как известно, не поддается простому описанию аналитически пересчитываемыми признаками; а при попытках все же дать такое описание обнаруживается—обычное затруднение с народной психологией,—что каждый из признаков может сам по себе и не быть обязательным, так что список их ни в одном из своих утверждений не представляется надежным. Психическая конституция, фамильный тип, психология данного социального положения и т. д. и т. д. оказываются лицом к лицу пред той же невозможностью аналитически быть охарактеризованными, при четкой определенности своей, постигаемой интуитивно.
В личности сходятся многие формующие ее деятели. Но, будучи формами в отношении факторов низшего порядка, они сами становятся материалом формообразующей деятельности имени. Объединяя их в цельную личность, имя воплощается в них и чрез них делается конкретно воспринимаемым в жизненном опыте. Оно воспринимается в чувственном опыте, хотя и не чувственным опытом. Без имени нет целостности личности; но в опыте мы никогда не встречаем чистого имени, без того материала, в котором оно воплощено и которым, следовательно, оно окрашено. Как сложные радикалы в химии, имена служат ядром личности и самой сути ее; но, как эти радикалы, они не могут быть извлечены из сложного состава личности и показаны сами по себе. Впрочем, не одни имена оказываются лишь прозреваемыми в сложном составе, не будучи в состоянии чувственно являться изолированными: все вышеназванные начала личности таковы же. Мало того, таковы же и элементы в химии, и виды в систематике, и многочисленные символические образования в математике, и многочисленные орудия знания, каковые могут служить свою службу потому, и лишь потому, что суть символы в духе, а не чувственная данность.
Имена таковы же, но, как орудия высшего порядка, для обращения с собою требуют большей духовной концентрации и соответственного навыка. Во всех областях знания к универсалиям и в особенности к категориям, и общности и целостности, требуется привыкнуть, лишь активным вниманием и надлежащим упражнением они могут быть усвоены настолько, чтобы сделаться из обременяющего нас умственного груза, в лучшем случае—костылей, действительно полезными орудиями знания. Всяким орудием нужно сначала овладеть, чтобы оно, сделавшись продолжением нашего организма и новым органом, расширило область нашего воздействия на действительность. Пока этого овладения орудием не произошло, оно мало помогает в жизни, может быть даже мешает свободе движений, и нередко этим орудием пользуются как вещью среди других вещей, к тому же не приспособленной к примененному способу пользования ею. Разве не пользуются универсалиями нередко так же, как дикари—ружьем, применяемым врукопашную, или как государственною печатью колол орехи маленький принц.
Но, когда достигнута легкость пользования данным орудием, недоступное до тех пор становится доступным, и область воздействия на жизнь многократно увеличивается.
Как познавательное орудие высшего порядка, имена,—если говорить не о непосредственно вырастающем в бесхитростной среде умении владеть ими, а о сознательном пользовании,— имена усвояются сравнительно трудно, и человеку рефлексивных привычек необходимо умственно перевоспитывать себя, чтобы развить в себе привычку мыслить именами. На первых порах непривычный интеллект все будет пытаться объяснить себе эти личностные категории помощью тех или других аналитически перечисляемых признаков—черт характера, нравственных наклонностей и т. д.—или же будет беспомощно подставлять вместо умной формы—имени—чувственную наглядность того или другого примера, образ одного из своих знакомых. Впрочем, повторяю, не иначе обстоит со всеми категориальпыми орудиями знания, хотя там овладение этими орудиями дается легче.
Само собой понятно, так мыслимое имя тащится за деятельностью мышления и уж во всяком случае не окрыляет ее. Но, после известной трудности первых шагов усвоения, имя отделяется от чувственных примеров и уже не вызывает в уме беспокойной потребности быть сложенным из отдельных признаков, само, напротив, полагая из себя ряды возможных и вероятных признаков. Тогда оно начинает сознаваться могущественным орудием, дающим прозревать их, закреплять в познании тесно сплоченные, личностные формы, и мы научаемся усматривать это единящее начало там, где до тех пор была лишь недоступная разуму и слову пестрота, слияние и путаница. У познания выросли Крылья. Возносимое на них, оно видит теперь строение обширных пространств, которых оно ранее не только не охватывало, в едином созерцании, но и просто не подозревало. Познанию открылся новый мир.
XVII. ИМЕНА КАК ОРУДИЕ ПОЗНАНИЯ
Здесь собственно не место обсуждать соотношение этих именных категорий и отношение к категориям других родов, поскольку наши соображения имеют задачу гораздо более частную. Но, чтобы дать мысли некоторый разбег и не оборвать глухо ее течения,—вот некоторый намек на построение более общее. Система конкретных познавательных начал есть организм форм. Имя, как разъяснено, есть форма внутренней организации. Ей соответствует число как форма организации внешней. Иначе говоря, инварианту субъективности противостоит инвариант объективности (не будем смешивать этих терминов с субъективностью и объективностью, как подходами, ибо, как субъект может познаваться и объективно, и субъективно, так же и объекту свойственны оба способа познавательного отношения). И еще: имя—инвариант личностный, а число—вещный. Оба инварианта коренятся в форме, которая есть одновременно и вещь, и личность, или точнее—начало и вещи и личности; разумею идею, «источник и бытия и познания», по Платону. В ней—ключ к пониманию, почему познание и бытие не расходятся между собою, коль скоро каждое из них пребывает верным себе самому: это идея, нумерически тождественная в них обоих, держит их равнение между собою.
Каждое из познавательных начал, в свой черед, порождает из себя пары, члены которых попарно относятся между собою так же, как самые начала друг к другу.
Число космологически есть то же, что идея онтологически, а имя отражает идею пневматологически. Материальная сторона числа, количество, есть в отношении его формальной стороны, качества, то же, что материальная сторона идеи, число, в отношении к ее формальной стороне—имени. Ту же двойственность развивает в себе и это последнее: его материальная сторона есть усия9 а формальная—ипостась. Итак, имеем четыре начала, два во внешнем мире и два—во внутреннем: количество и качество, усия и ипостась. Они возглавляются попарно еще двумя началами—верховными началами соответственных миров: это — число и имя. И наконец, эти последние иерархически подчинены верховному онтологическому началу—идее. Итого— семь основоначал знания, они же—и начала бытия. Но это не отвлеченные начала, беднеющие конкретностью по мере иерархического восхождения; напротив, они делаются абстрактнее чрез нисхождение по этой лестнице. Если бы дедукцию этих универсалий продолжать далее и далее, то мы приходили бы к универсалиям все менее конкретным и вместе—все более частным: это—как кровеносная система артерий, беднеющая кислородом по мере своего разветвления. А далее она снова начинает сходиться, образуя стволы все более толстые, чтобы снова собраться к единству. Но это уже венозная система, абстрактные понятия, область отрицательной философии.
Но возвратимся к семи основным началам. Каждое из них не только порождает подчиненные ему другие, но и само непосредственно участвует в познании и бытии. Тут особенно важно отметить те сферы явлений, где наиболее выразительно показывают себя четыре младших начала. Внешний мир есть объединение пространства и времени, а вещь—место особой кривизны времени-пространства. Пространство определяется преимущественно количеством, а время—качеством. Во внутреннем мире личность есть то, что соответствует вещи в мире внешнем. Внутренний мир слагается из стихийности и нормы, долга, и есть стихийность-долг. По знаменательной словесной параллели, стихийность, как простор самопроявления, этимологически есть то же, что и пространство, тогда как долг, т. е. пребывающее в потоке событий, этимологически означает долготу или время. Следовательно, та и другая пара осново-начал вполне соответствуют друг другу. Личность есть место особой напряженности стихийности-долга. При этом стихийность определяется преимущественно усией, а долг—ипостасью. Тут следует только напомнить, что под «преимущественным определением» должно разуметь отношение конкретной категории к конкретному же явлению, почему эти связи не могут быть мыслимы линейно, как простые зависимости. Скорее надо бы представлять себе эти первоявления пространство, время, стихийность и долг, как просвечивающие наиболее явно соответственными категориями количества, качества, усии и ипостаси, но не их одних в себе показывающие.
Вышеприведенная схема категориальных связей может быть пояснена еще в новой плоскости, чрез соотношение грамматических лиц; но, конечно, здесь можно лишь намекнуть на это истолкование, которое должно быть развито в другом месте. Я трансцендентно, сокрыто не только от других, но и от себя самого в собственной своей глубине. Является же оно или являет себя—как ТЫ и как ОН. Как ТЫ оно являет себя лицом, а как ОН—вещью. Через имя свое Я обнаруживает себя как ТЫ, а потому сознает себя: через число Я становится ОН, и потому оценивает себя. Духовное строение сказуется о подлежащем Я—именем, а реальность Я высказывается его числом. Этим разъяснением приведенная схема соотнесена с предыдущей.
ХVIII. ИМЯ И СВОБОДА ЛИЧНОСТИ
Противление признанию имен субстанциальными или эссенциальными формами личности нередко бывает движимо то сознательным, то полусознательным намерением отстоять свободу личности: эссенциальность имен, как думают, ведет за собой детерминизм и фатализм. Побуждение доброе, но некстати. Определенность внутреннего ритма, который утверждается за каждым именем, есть в такой же мере отрицание нравственной свободы, как и весь физический и психический склад, сообщаемый личности расою и народом, к которым она принадлежит. Несомненно, африканская кровь ускоряет душевные реакции и повышает яркость чувств, по крайней мере свойственных данному лицу; но—как следует отсюда, отрицание нравственной свободы? Пойдем далее; наследственный алкоголизм, как и наследственная музыкальность, сообщают личности определенные предрасположения и склонности. Однако нравственная ценность личности ими ничуть не предопределяется; да не предопределяются и самые поступки, хотя заранее известно, что, каковы бы они ни оказались, при внимательном разборе их можно будет открыть в них и характерную наследственность данного лица. Преступный идиот и блаженный юродивец—эти два полюса нравственных оценок, в смысле наследственности, может быть, плоды одного родового дерева. Любой фактор, определяющий строение личности, ее склонности, ее возможности, ее внутренний темп и ритм, должен натолкнуться как раз на те же трудности, что и имя: тем, кто свободу духовного самоопределения смешивает с хаотическим произволом, всякая определенность личностного строения, что бы ни было ее причиною, оценивается как ущерб свободе и источник фатализма. Но не наше здесь дело обсуждать проблему свободы, и вполне довлеет, коль скоро показано, что имя—помеха свободе не более всякого другого личностного форм-фактора; с нас достаточно и доказательства, что не от имени падает свобода, если она вообще падает от определенности личностной структуры.
Имя действительно направляет жизнь личности по известному руслу и не дает потоку жизненных процессов протекать где попало. Но в этом русле сама личность должна определить свое нравственное содержание. Если имя есть ритм жизни, то разве данный ритм, при всей своей определенности, мешает наполнить этот ритм различными гармониями, до противоположности? Быстрота психических реакций, неотъемлемо присущая личности, сама по себе столь же мало говорит за или против личности в смысле нравственной оценки, как и медлительность; пылкий темперамент, как и холодный.
Так и имя; даже не «так», а в гораздо большей степени, поскольку имя хотя несравненно более целостное, нежели другие факторы-формы, но и более далекое от наглядного содержания личностной жизни. Имя—это хрия личного строения. Как ни определенна сама по себе та или другая хрия, однако по ее плану выражается изложение весьма различное—до противоречивости. Так и в имени, всегда сохраняющем свою инвариантность как определенной формы личности, могут быть явлены устремления воли, чаяния сердца и направление ума самые различные, даже противоречащие друг другу.
Имя предопределяет личность и намечает идеальные границы ее жизни. Но это не значит, что, именем определенная, личность не свободна в своем имени — в его пределах. И прежде всего: каждое данное имя есть целый спектр нравственных самоопределений и пучок различных жизненных путей. Верхний полюс имени—чистый индивидуальный луч божественного света, первообраз совершенства, мерцающий в святом данного имени. Нижний полюс того же имени уходит в геенну, как полное извращение божественной истины данного имени, но и тут остается инвариантным. Преступник и закоренелый злодей направляются к этому полюсу. Между верхним и нижним полюсом помещается точка нравственного безразличия, тоже по-своему предел, около которого, никогда не удерживаясь на нем в точности, собираются обыкновенные средние люди. Три предельные точки и, сообразно им, три типических разряда носителей данного имени. Три; и притом со всеми промежуточными степенями духовной высоты. Но это не мешает всем им осуществлять, хотя и по-разному, один инвариант духа, один духовный тип. С данным именем можно быть святым, можно быть обывателем, а можно—и негодяем, даже извергом. Но и святым, и обывателем, и негодяем, и извергом человек данного имени становится не как представитель другого имени на той же приблизительно ступени духовности, не как угодно, а посвоему, точнее сказать — по своему имени. Многообразны доступные ему степени просветления; но все они суть различные просветления одной и той же организации, они восходят к небу по склонам одной вершины, но это не значит, что вообще существует лишь единственная вершина восхождения. Эта единая вершина есть их единое имя. Оно — общая вертикаль многих подъемов и спусков; но совершенствование и падение других, носящих другие имена, определяется другими вертикалями.
Полезно соотносить примеры различных духовных проявлений данного имени—около обоих полюсов и у точки безразличия. Так с особою четкостью проступают типичные линии именной организации, единой и равной себе во всех своих проявлениях.
XIX. ЖИЗНЬ ИМЕНИ. ПРИСПОСОБЛЯЕМОСТЬ. СЕМЕМА, МОРФЕМА, ФОНЕМА ИМЕНИ
Даже точно очерченное, имя предоставляет бесконечные возможности нравственных проявлений; но и самое русло личной жизни—имя—не может быть рассматриваемо как твердая механическая связь, безусловно исключающая некоторые их движения. Если оно—связь, то гибкая и податливая, поддающаяся многообразным изменениям, хотя они не в силах уничтожить основной характер имени. А точнее сказать, имя должно быть связываемо с образованиями органическими, столь же приспособляющимися к внешним условиям, как и неизменными в своем морфологическом типе.
Так и имя—оно уступчиво, даже предупредительно к требованиям различных факторов формы; оно находит в себе энергию жизни и перерабатывается приспособительно к условиям страны, народности, духа времени, наследственпости, даже применяется к своеобразным оттенкам личных отношений. Ведь имя есть слово, даже сгущенное слово; и потому, как всякое слово, но в большей степени, оно есть неустанная играющая энергия духа.
В имени живет не только семема его, но и морфема, даже фонема. Так, имя переходит к другой народности то неизменным во всех формальных началах своего строения, то изменяя одно или два из них. Это зцачит, народ ассимилирует его применительно к каким-то потребностям своего склада. Но нечто от имени остается неприкосновенным. Когда, около I века до и после P. X., возникли имена, Аристон вместо Тоби, Боэтос вместо Ездры, Юст вместо Садока, Филон вместо Иедидии и Феодор вместо Натанеля, то сохранялось этимологическое значение еврейских имен, но не звук имени и в значительной мере не его семема: духовная форма имени перевоплотилась в новое тело. Такого рода перевод имен делается естественно на разные языки—например, при переводе на арабский. Елеазар превратился в Мансура, Мацлиав—в Маймуна. В других случаях звуковым эквивалентом являлось некоторое производное от семемы его, а не от морфемы. Так, в благословениях Иакова Иуда сравнивается с молодым львом 32, и, следовательно, лъвиность наличествует в семеме этого имени, хотя не имеет ничего общего с коренным значением; имя Иуда превращается в Лео, Леве и Леб, Лейба—по другому произношению, своими звуками опять-таки выделяя сементический момент возлюбленного сына Иуды: Лсб—по-еврейски—сердце; а в арабской среде—имя Аббас заменило имя Иуды, как арабский перевод слова лев. Подобным образом Невфалим или Нафтали дает имя 1ирш, и т. д. Имена, сколько-нибудь устойчивые имена, повторяю, очень немногочисленны в мире и заимствуются и персзаимствуются народами друг у друга приспособлением их к новым условиям. Сперва может показаться, что некоторые имена не имеют ничего общего между собою, но более внимательный взгляд живо установит внутреннее единство целых групп имен. Можно сказать: нет имен ни еврейских, ни греческих, ни латинских, ни русских и т. д., а есть только имена общечеловеческие, общее достояние человечества, которые являются в весьма различных аспектах. Во многих случаях неизменной или переработанной остается фонема имени, тогда как коренное значение утрачивается или же подвергается прививке новым. Таково, например, имя Ифлат персидских евреев, являющееся переработкой греческого имени Платон, и таких много. Даже исконные имена народа могут в звуковом отношении приспособляться к новой языковой среде. Так, в Испании у евреев библейские имена получили арабский звуковой стиль—например, Аказ—из Исаака, Коффен или Коффе—из Коген, Кондия—из Уом-Тоб, Крескас или Крескес из Цемах и т. п. Этот и другие процессы в жизни имен свойственны всем народам и всем языкам.
XX. ФОРМЫ БЫТИЯ ИМЕНИ: ЦЕРКОВНАЯ ПРИНИЖЕННАЯ, УМЕНЬШИТЕЛЬНАЯ. ИОАНН—ИВАН—JWAN
Уменьшительные, ласкательные, уничижительные, насмешливые, бранные, житейские и прочие видоизменения каждого имени надлежит понимать как различные приспособления данного имени к оттенкам отношений в пределах одного народа и одного времени. Эти приспособления не образуют замкнутого круга, и в случае потребности излить те или другие чувства, словесное творчество в этом смысле может продолжаться беспредельно: определенное в себе, имя вполне пластично и в совершенстве воспринимает каждый нажим на него. Ко в известные времена утрачивается чутье монументальной формы данного имени, как непосильно величественной этому времени; общество не нуждается, или мнит себя не нуждающимся в первоисточных силах известного имени. И тогда, вместе с измельчанием самой жизни, первоисточные имена, особенно имена духовно обязывающие, становятся обществу далекими и непонятными, заменяясь приниженными своими переработками, а то и вовсе забываясь. Так, нашему времени духовного оскудения чуждо звучит имя Иоанн, и, непонятное в своем высоком строе, оно кажется притязательным и неискренним; оно вытеснено низшим перерождением своим, древесиной высшей духовности,—именем Иван. Сын грома, запертая молния, страх Божий, любовь и мудрость Божия—это Иоанн; но эти онтологические высоты не по ничтожным силам времени, когда «живот прилип к земле». Появляется Иван—имя, не содержащее ни оттенка особой любви, ни других каких-нибудь особых отношений, а просто приниженное и обедненное, расплывчатый и лишенный четкости слепок первоисточного имени. И, открытое одним народом, оно начинает сознаваться и другими за весьма удачно передающее требование времени. Так, русское Иван, уже с нарочитым нажимом, заимствуется иными народами, например, немцами, у которых делается Jwan: например, известный классик-филолог Jwan Muller. Подобно этому имена уменьшительные, выходя за пределы, где подразумеваются чувства особой близости, приобретают вкус явно слащавый и свидетельствуют в таком случае о каком-то размягчении духовного стана культуры. Подлинная реальность с ее онтологическою крепостью уже не воспринимается обществом, ему хочется скрыть от себя внутреннюю пустоту суррогатами и украситься притворными и приторными чувствами,—хотя и подлинные не возместили бы прямых устоев жизни. Саша Шнейдср в отношении пожилого, даже старого человека—разве это не противное сюсюкание, делающее вид, будто этот рисовальщик почему-то всему свету «Саша», хотя на самом-то деле и того, что человек должен видеть в человеке, сплошное большинство в этом, якобы нежно любимом, «Саше» конечно не видит.
Но ведь это не исключение, т. е. этот способ пользоваться именами,—это почти необходимо развивающаяся сентиментальность, когда общество снимает с себя священный долг видеть в ближнем образ Божий и пытается подменить этот долг слащавыми мечтаниями о чем-то «неизмеримо большом». Церковь, давая имена без субъективных суффиксов, требует тем, как многие думают, отношений, твердо стоящих на твердой почве, так сказать, деловитых и, на салонный вкус, слишком определенных, чтобы не казаться грубоватыми. Но эти отношения есть долг, а не мое великодушие,—подлинная жизнь, а не мечта, рассыпающаяся при столкновении с действительностью. Эту-то мечту и хотели бы насадить отрешившиеся от Церкви, а закрепляются эти мечтательные отношения именами уменьшительными. Уменьшительность имени, по самому смыслу своему, имеет задачей выразить исключительный характер некоторых личных отношений, некоторый порыв чувства, некоторый особый оттенок обращения, некоторую субъективность. Между тем здоровое жизненное отношение к людям вообще, может быть за редкими исключениями, есть отношение трезвенное и объективное. Сделанное же общеи механически-употребляемым, уменьшительное имя возвещает и общеобязательным соответственный субъективный оттенок, которого у подавляющего большинства нет, быть не может и не должно. Таким образом, самым именем вносится в общественную атмосферу фальшь и необходимость какого-то подсознательного самовнушения. В этом распространении уменьшительных имен есть свидетельство самого языка о приниженности современной культуры сравнительно с высоким онтологическим строем культуры церковной.
У В. В. Розанова находим наблюдение того же рода...<...>33
XXI. ВЗАИМООТНОШЕНИЕ ИМЕНИ ЛИЧНОГО С ОТЧЕСТВОМ, ФАМИЛИЕЙ, ДОПОЛНИТЕЛЬНЫМИ ИМЕНАМИ, ПРОЗВИЩЕМ, НОВЫМ ИМЕНЕМ В ПЕРЕИМЕНОВАНИИ
Имена гибки и емки, способны вместить самые различные частные обстоятельства, в которых живет данная личность. До сих пор говорилось о личном имени, и уже тут его применяемость к местным, народным, историческим условиям сказалась в возможности отдельным моментам самого имени— фонеме, морфеме и семеме—так или иначе меняться или приспособляться. Но этим не ограничивается индивидуализация имени в каждом частном случае пользования им. Ведь то, что в собственном смысле называется именем, есть средоточпое ядро личности, ее существеннейшая форма; воплощаясь, эта форма обрастает кольцом второстепенных ономатологических символов, которые своею совокупностью и совместно с тем, главенствующим, символом образуют полное имя данной личности. Так, отчество подчеркивает в имени духовную связь с отцом, фамилия—с родом. В известном возрасте, когда личность еще не усохла и не выступили в ней индивидуальные линии, то могут поверхностному наблюдению быть особенно явными черты родовые, и именно отцовские. Достойно внимания, что в таком случае и имя отцовское, через отчество, явно преобладает над собственным именем данного лица. Если имя личное и имя отца весьма далеки друг от друга по своему характеру и потому вкус того и другого в личности может быть легко различаем, то с особенною ясностью тогда в некоторых случаях чувствуется окружающими внутренняя необходимость перевернуть имя и отчество и сделать из личного имени—отчество, а из отчества—имя. Среди различных встреч такого рода мне сейчас особенно припоминается Николай Андреевич Новицкий34, с которым мне пришлось ездить в 1915 году в санитарном поезде черниговского дворянства: несмотря на естественную необходимость привыкнуть к его имени, навязчиво преследовала мысль, что его зовут Андрей Николаевич, и когда об этом спрашивал я окружающих, то они со смехом открывали для себя, что, конечно, это так. Не знаю, вывернулось ли теперь это его имя правильно, я потерял его из виду. Но вот припоминается мой ученик
Дмитрий Алексеевич Кулигин,35 который казался мне живым свидетельством против учения об именах, потому что года три нашего знакомства был явным Алексеем, а не Дмитрием, Алексеем Дмитриевичем, и положительно сбивал меня с толку. Однако на четвертый год, когда произошла революция, толчок ее нарушил, очевидно, неустойчивое равновесие этого юноши и вызвал кристаллизацию пересыщенного раствора: из юноши Кулигин в несколько дней стал молодым человеком, а из Алексея—явным и типичным Дмитрием.
Известные оттенки индивидуальности выражаются и формулируются различными особенностями в сочетании имен. Так, есть люди какие-то безотцовские, и во всем складе их чувствуется, что они рождены собственно только матерью, а отец участвовал тут как-то между прочим, не онтологически. В отношении таких людей, хотя бы и взрослых, даже известных, отчество если и прибавляется, то лишь внешне, из корректности, естественное же движение, даже у мало знакомых, называть их только по имени или по имени и фамилии. В обществе непроизвольно устанавливается называть их, не в пример прочим, без отчества. Пушкин для всех Александр Сергеевич и Толстой—Лев Николаевич, Розанов—Василий Васильевич, но—Вячеслав Иванов и Максимилиан Волошин, просто по именам, и на язык не идет отчество, как на мысль—представление, что у них были отцы, хотя матери, материнский момент в них чувствуется весьма живо. Напротив, бывают люди, в которых лично индивидуальный момент настолько теряется в бытовом и родовом, что естественно именование их по одному только отчеству; так, в крестьянстве, где слитность рода и общества особенно прочна и индивидуализация выражена соответственно слабо, равно как и в героической Гомеровской Греции, устанавливается обычай именовать почтенных людей лишь по отчеству.
Дополнительные имена западного мира, у протестантов и в особенности у католиков, а также сложные имена арабов и других, равно как и наши прозвища, несут одну и ту же должность: дифференцировать имя и предоставить его к выражению различных тонких оттенков, зависящих от каких-либо своеобразных факторов образования личности. Вполне понятно, что древность фамилий, знатность рода или чрезвычайные исторические события, связанные с памятью рода, собирают в представителе такого рода особенно много индивидуализирующих факторов, притом ярко выраженных, и потому затор различных имен в сложном имени такого представителя не должен казаться чем-то придуманным. Но этой многосложностью почти распадающегося имени указуется и соответственное строение носителя такого имени: у него много богатств, исторически скопленных, и каждый формообразующий фактор сам по себе выражен ярко; однако самая личность задавлена историческим наследием и сознает себя лишь сторожем родовых сокровищ. В ней нет достаточно формообразующей силы, чтобы органически объединить все свое содержание, она лишена цельности, а потому и творчества, обреченная на исчезновение, как и исчезло собственное имя ее под тяжестью золота и украшений этого имени; богатства, к которым она исторически приставлена, разойдутся по рукам, в лучшем случае доставшись более молодым родам, а то—и обезличатся в музеях истории.
Перемена места в мире, новое онтологическое и мистическое, а отчасти и просто общественное соотношение с миром, влечет за собою переименование, или, с иной точки зрения, переименование производит такой перелом в жизни. В дальнейшем мы рассмотрим эти процессы переименования. Пока же только отметим, что они собственно лишь прививают к основному имени, от личности безусловно неотъемлемому, некоторые новые имена, и при этом новые имена могут быть настолько сильны, что оттесняют в сознании как самого переименованного, так и окружающих его основное имя на второй план. Но это не означает полного исчезновения этого имени, вместе со строением личности, которое им определяется: внимательно вглядываясь в личность, в ней можно открыть ее прежнее имя и прежний духовный склад, как бы отчество человека, родившегося от самого себя. Искренне принятое монашество обыкновенно превращает монашеским переименованием прежнее имя—в род отчества; не без причины монахи нередко празднуют день памяти своего мирского имени, имея в душе ощущение, что основное имя, с которым человек вошел в мир, пребывает навеки. Припоминается, как на моих глазах один из моих друзей и учеников Александр Волков был пострижен с именем Павла 36. Он искал иночества убежденно и сознательно и самое пострижение пережил как некоторое мистическое посвящение и прерывное преобразование личности. Вскоре же после пострига можно было заметить, Павловство стало вкропляться в новопостриженного и оттеснять в нем его Александровство, так что через некоторое время эта реакция замещения и оттеснения завершилась и прививка имени Павел переквасила по-новому Александра. Но наблюдение и впоследствии обнаруживало в нем двуслойность, и под окраскою Павлом мерцала глазу подгрунтовка Александром.
В других случаях переименования опять-таки образуются некоторые сложные именные образования с преобладанием того или другого из имен, в зависимости от жизненного процесса усвоения их и от способа их получения.
XXII. МЕТОДОЛОГИЯ ИССЛЕДОВАНИЯ—ИНТУИТИВНОЕ ПРОНИКНОВЕНИЕ В ИДЕАЛЬНУЮ СУЩНОСТЬ ИМЕН
До сих пор речь шла принципиально о значимости имен и о складе личности, носящей данное имя. Однако не достаточно в общем провести это положение и не показать, каковы же в частности типы духовного строения, соответствующие различным именам. Самое уловление хотя бы нескольких таких типов будет тогда служить доказательством существования именных типов; в самом деле, почему бы не существовать этим типам вообще, коль скоро показано на деле существование типов некоторых, почти наудачу взятых имен. Тут возникают две трудности, и их необходимо оговорить. Первая трудность—самое имя. Что есть Имя? Раз оно акклиматизируется в различных средах и подвергается различным изменениям, то необходимо происходит расщепление имени, и, устанавливая тип известного имени, приходится опереться на тот или другой частный вид его. А если так, то возможно ли установление общего именного типа? Эта трудность та же, как и при обсуждении памятника литературы, дошедшего до нас чрез посредство нескольких последовательных переводов и притом различными путями. Нельзя сказать, чтобы перевод непременно ухудшал подлинник: напротив, он может даже его обогатить (например, переводы Пушкина, Лермонтова, Жуковского). Но перевод неизбежно видоизменяет переводимое: если строго соблюдаются оттенки смысла, то необходимо изменить либо корневой состав, либо—звуковую инструментовку, ритмику и т. п.; невозможно быть верным сразу всем трем моментам речи, ибо тогда двум языкам пришлось бы иметь во всех отношениях одну и ту же природу, т. е. быть одним языком. Поэтому при переводе приходится удерживать что-нибудь одно и жертвовать всем остальным, а тогда произведение перестает быть органическим. В силу этого и ради органичности произведения необходимо до известной степени пожертвовать всеми тремя сторонами речи, смысловой, грамматической и звуковой, и заново создать на другом языке некоторое новое произведение,—ответ духа данного народа на идеальную тему, воплощенную другим народом. В этом новом произведении мы узнаем идеальную сущность того, переведенного, тогда как в переводе более как будто верном не чувствуем самого главного, органического единства. Через конкретные и частные средства воплощения мы приходим к изначальной духовной форме.
Так и относительно имени. Имя нельзя перевести на другой язык вполне адекватно, как нельзя его и перенести сырьем в другой язык, чтобы оно слилось в органическое единство со всею речью. Оно должно быть сотворчески воссоздано в другом языке, и следовательно необходимо будет иным аспектом того же именного типа. Но чрез этот аспект можно прозреть в исходный духовный тип имени, стоящий над всеми частными аспектами, а в них проявляющийся, но каждый раз своеобразно окрашенный. Исследование имен начинается с определенного частного проявления известного имени в стихии некоторого языка, но посредством этого проявления подходит к другим и простирается к самым духовным корням именного типа, всех их питающего.
Вторая трудность — объяснить методологию исследования.
В самом деле, как именно познаются эти типы. Внешне доказательным такое исследование могло бы быть проведенным лишь приемами статистическими. Можно было бы, например, изучить вероятность некоторых конвергирующих сочетаний признаков у носителей известного имени и у представителей некоторого другого имени, постараться показать, что имя благоприятствует тому или другому сочетанию. В частности, при установке на личности рассматриваемого сочетания в данной личности, можно было бы воспользоваться опять-таки статистически обработанными свидетельствами о ней окружающих. Но такой, как говорится, «объективный» способ применить было бы делом нелегким, как по его громоздкости, так и по неразработанности психологической и моральной статистики.
Было бы заманчивым осуществить именные типы в наглядных образах. На пути «объективного» исследования тут мысль естественно наталкивается на суммарное фотографирование, разработанное Гальтоном37. Наращивая изображения представителей одного имени, можно было бы составить коллективный образ данного имени; было бы естественно сперва проделать это в отношении людей определенного возраста, общественного положения, народности, а затем уже сочетать между собой эти средние ступени общения. Такой замысел, однако, провести на деле было бы столь же трудно, как и высказать в общем виде: осуществление Гальтоновской фотографии требует очень большой работы, и практически организовать съемку людей одного имени и подходящих и общественных и прочих признаков было бы очень сложным.
Следовательно, при изучении ономатологических типов «объективный» путь едва ли практически осуществим, и в настоящее время трудно представить, чтобы материал мог быть охвачен исчерпывающе. А раз так, то явно выступает необходимость интуитивного проникновения в имена. Впрочем, эта трудность—того же порядка, что и во всех науках, устанавливающих тип: ни биология, ни психология, ни эстетика, ни история и т. д. и т. д. не прорабатывает для образования типа материал исчерпывающе и всегда ограничивается некоторым числом ярких случаев. Если бы и анализ имен прибегнул к тому же органическому кругу случаев, то такой прием не свидетельствовал бы против ономатологии. Но, по-видимому, эта последняя в положении и более и менее выгодном, нежели прочие дисциплины. Если, разбирая данное имя, мысленно держаться нескольких определенных представителей его, то почти невозможно не сбиться при этом и не подменить признаков имени частными обстоятельствами имеемых в виду лиц: наглядные и сравнительно грубые впечатления чувственного порядка заглушают умные черты именной организации. Чтобы не сбиться с умного созерцания, необходимо тщательно отстранять от себя всякие наглядные образы, те или другие примеры, встреченные нами в жизни. Трудность ономатологического анализа—в постоянной необходимости оберегать ум от чувственных представлений, гораздо более ярких, нежели интуиции, которые нужно изложить. Когда именной тип уже закреплен в слове, конечно ничто не препятствует проверять его на конкретном материале, примеривать их к своим знакомым, хотя и тут требуется большая осторожность, потому что имена скорее должны руководить нас в понимании личности, нежели определяться этим пониманием. Но процессу самой работы над именами—медитации—надлежит быть чистым.
Что же есть предмет такой медитации?—Не образы, а самое имя, как слово, словесный организм, а в нем—важное значение имеет звук его. Но было бы неправильно сказать, что ономатология исходит только из звука: ее предмет есть имя. В этом слове сгущен также опыт веков, естественно наращенная Гальтоновская фотография и естественно подсчитанные вероятности духовной статистики. Бессознательное, это все однако таится в имени и, когда мы отстраняемся от сознательного, но поверхностного и бедного опыта индивидуального, тогда выступает в сознании обобщенный опыт всечеловеческий, и нами, в нас, посредством нас, говорит сама история.
В последующем приводится ряд именных типов, изложенных на основании такого рода интуиции. Они распределены в некотором внутреннем порядке; постоянным сопоставлением отдельных имен изложение может быть проведено более сжато и более выразительно.
СЛОВАРЬ ИМЕН
I. АЛЕКСАНДР
1922.XII.16 (1915.11.6)
Это имя соответствует, в основе своей, сангвистическому темпераменту, с уклоном к холерическому. Благородство, открытость настроения, легкость обращения с людьми характерны для этого имени; легкость, хотя и не поверхностность. К признакам имени относятся также сердечность и доброта. В отношении к женщинам—предупредительность, любезность, переходящая без задержек и внутреннего упора в ухаживание, но обыкновенно в силу предупредательносги, как нечто такое, что принято, подразумевается и ждется: это есть готовность поскорее воздать должное, и она имеет внутреннюю меру остаться в пределах легкого флирта, который приканчивается с такою же готовностью, как и завязывается. Эти отношения, как и вообще отношения с людьми, не взрывают плугом внутренней жизни: если о них нельзя сказать, как о скользящих по поверхности, то, пожалуй, самое верное слово будет «катятся»: так два соприкасающихся вала добросовестно вращают один другого, не испытывая страдания от этого временного соприкосновения, но—и тоски, когда соприкосновению наступает конец. При зубчатом сцеплении каждому из колес необходимо вращаться в ршм с другим, или отодвинуться, чтобы не быть поломанным; а при скольжении валов этого соответствия скоростей может и не быть: и каждому из валов почти безразлично, как вращается с ним соприкасающийся. Это вот о жизненных отношениях Александров, но то же и о соприкосновениях умственных. Тут та же удобоподвижность и готовность, как и то же равнодушие или, скорее, то же недопущение мысли под кожу. Ум Александров четкий и трезвый, слегка иронический, быстр и многосторонен. Но это ум самоудовлетворенный своей гармоничностью, и он боится вопросов, разрывающих недра и могущих, естественно, нарушить установившееся равновесие. Поэтому, это ум довольно широкий, но самооберегающийся от пафоса вссобъемлемости,—крепкий и быстрый, но без духовного натиска: справедливо взвешивающий многое, но не врывающийся в глубину,—не столько потому, что не может, как по самообереганию от потрясений.
Благородство этого духовного склада, рыцарственность не есть в нем вспышка и порыв, а склонность, оформленная вроде правила, и потому легко получает несколько искусственный характер. Тогда это благородство программно и отвлеченно, однако не как маска лукавства, а, скорее, как искренне ценимая роль, за которую надо держаться отчасти по самолюбию. Готовность вступаться за всякую правду слишком формальна, и правда вообще может быть у Александров неправдою в частности, в конкретной жизни. Некоторая холодность ума, ради поддержки гармонии, восполняется аффектацией.
Это «вообще» в характере делает имя Александр типическим для великих людей, наиболее им свойственно, ибо «вообще», сказанное в полный голос,—а так именно опо говорится в великом—становится общечеловеческим и истинно человечным. Имя Александр хочет быть микрокосмом и, когда получает достаточный питательный материал для оформления, то становится таковым: гений. Но эта гармония и самоудовлетворенность имени Александр может быть не по плечу всякому; не имея сил стать даже большим, своей структурой он, помимо желания, тянется к великости. Баобаб в цветочном горшке—все баобаб, хотя и заморенный и хилый; но если бы кто сказал, что ему лучше было бы в данных условиях быть только редиской, тот, вероятно, не ошибся бы. Однако совет его был бы впустую. Так и Александр есть Александр. Но «великость» в малых размерах, «великость» обыкновенных Александров дает карликовые деревца японских садов. В Александрах обычно некоторая тонкая отрешенность от жизни. У них подрезаны какието тончайшие, почти незримые волосные корни, но эти корни существенны для питания; они уходят в недра жизни, в миры иные. Отсюда—некоторый уклон к отвлеченным началам, построения жизни по схемам, рационализирование, хотя и в очень тонком и прикровенном виде: Александр отвлечен не по воле к рационализму, не жаром самоутверждающегося разума, а за недостатком проверяющих его и питающих начал жизни; его рационализм не положительный, а отрицательный. Поэтому этот тонкий рационализм лишен наступательной энергии, фанатизма, страстности, обнаруживает готовность к гибкости и уступчивости, мягок или, точнее сказать, эластичен и житейски удобен. Самая программность Александров, о которой говорилось выше, имеет источником отсутствие достаточно плотного соприкосновения с космосом; Александр не видит своей нарочитости, ибо не имеет притока отвне, бытийственная вязкость которого противостояла бы его поведению по схемам: он берет в основу отвлеченные схемы опять-таки не по особой любви к ним, а за неимением первоначальных жизненных впечатлений из глубин. И его нарочитость оценивается им не как неискренность, а как жизненный remplissage 38 лучшего сорта,— да из remplissage'eft это действительно исход наилучший; в самом деле, если у меня нет вдохновения к действию, а действовать необходимо, то нарочитое благородство предпочтительно таковому же неблагородству. Великий Александр, будучи микрокосмом, в себе самом нашел бы источники желанных решений; малый же Александр, тоже самозамкнутый,—должен искать в себе же источников, и решение естественно идет от рассудка схематичное и отвлеченное, но все же гармоничное, настолько, насколько может быть гармоничным рассудочное решение.
В связи с тем свойством, которому не находится более подходящего названия, нежели отвлеченность, хотя это название и не вполне удачно, имя Александр придает личности законодательность. Не по воле к власти, а по своей наджизненной и отчасти вне-жизненной структуре, Александр легко делается центром неких норм для окружающих и садится, усаживаемый или притязающий воссесть, на некоторую трибуну. В этом проявляется отмеченная ьыше самозамкнутость, самодовлеемость Александра: он—монада, не имеющая окон, или точнее—<...>39
В больших размерах это свойство довлеемости есть условие гениальности. В малых же—какой-то неприспособленности к жизни, хотя в смысле более тонком, чем внешняя успешливость; дело-то и жизнь Александров сопровождается успехом, даже гораздо выше среднего, но он не отменяет более тонкого впечатления какой-то не то незадачливости, не то недовершенности.
Впрочем, гениальность ли, или жизненная неприлаженность, но и то, и другое, как свойство монады, ведет к внутреннему одиночеству. Приятели и любимые товарищи, ценные собеседники и охотно встречаемые гости в отношении всех и вообще, Александры не могут и не хотят делаться таковыми в частности и в отношении единственных лиц: такая единственность вторгалась бы требовательно в их гармонический мирок и распахивала бы окна, которые должны быть в нем закрыты. Лучшие, какие могут существовать приятели, Александры, не суть лучшие други, именно потому не суть, что они, как круглые, катятся ко всем, ни в кого не втыкаясь острым ребром, но и ни за кого не зацепляясь. Может быть, дружбе, как цемент, нужны страдания, и там, где все гладко, нет почвы и для разрывающего монадные оболочки объединения. Приятность Александров вообще не дает им быть до конца близкими и до конца открытыми в частности: такая близость всегда сопровождается звучанием трагическим, а трагизм и дионисство неотделимы друг от друга. Александры же не хотят дионисства, как прямо противоположного их уже данной цельности. Близость до конца кажется Александрам и стеснительной, и несправедливой, а кроме того—аффектированной. Достойно внимания, <что> Александры признают настоящую аффектацию в стиле французских трагедий, когда она сознательна, и боятся, как аффектированных, избытков жизни, когда они стихийны,—боятся греческой трагедии.
В силу своей самодовлеемости, в силу монархичности своей пряроды, Александры могут быть очень тароваты, щедры и великодушны; они могут без оглядок жертвовать своим. Но они мало склонны на жертву собой, и это создает, при близости к ним, преграду для совсем близкого общения и обратно, отсюда чувство отрешенности их, как и с ними. Живые и веселые с поверхности, внутри они питают струйку пессимизма. Несмотря на успехи, несмотря на всеобщее признание, они не удовлетворены: все чего-то, главного, не хватает. Но этот пессимизм их не есть ни теоретическое убеждение, которое, напротив, скорее оптимистично, ни органическая боль, а нечто вторичное и производное, хотя и необходимое: неразлучная с ними тень их самодовлеемости.
В итоге: Александр есть имя не самое глубокое, но самое гармоничное, самое внутри себя пропорциональное.
II. АЛЕКСАНДРA
1922.XII. 17
Женское имя Александра уже по этимологии своей и фонетически напрашивается на сопоставление с подобным ему именем мужским.
Но при обследовании, по крайней мере при поверхностном обследовании, между этими обоими именами не усматривается ничего общего, и Александра не только не похожа, но, пожалуй, даже противоположна Александру. Более глубокое проникновение в имя Александра заставляет признать его далеко не таким инородным соответственному имени мужскому, но, может быть вследствие своей однородности, проявляющимся отлично от того. Мы узнаем тогда в нем то же имя Александр, но искалеченное и смятое не свойственным ему применением. Если и Александр, настоящий Александр, нуждается в обильном питании и без такового личность легко вырастает несколько захиревшей, то тем более она хиреет и ломается, когда к женской природе предъявляются требования характерно мужские, настолько определенно мужские, что и мужская природа не имеет в большинстве случаев силы откликнуться на зов этого имени. В этом смысле Александру хочется сравнить с изувеченной китайской ножкой или с карликовым деревцом китайских садов; личности даются позывы к такому росту, которому ставят непреодолимые препятствия естественные условия ее жизни, внешней и внутренней,—естественные данной личности. Имя Александра толкает к величию в том направлении, на котором крепко удерживает ее женская, и притом в большинстве случаев ограниченная и, как женская, природа.
Естественно думать о каком-то тождестве имен Александр и Александра. Но естественно предполагать и то, что имя Александр, в себе законченное и чрезвычайно гармоничное, как имя мужчины, именно потому, будучи преобразовано в имя женское, должно дать дисгармонию и быть вестником и силою личности, решительно не находящей в себе равновесия. Когда знаменование имени побуждает женщину стать наиболее пропорционально в себе построенным мужчиной, то это, легко предвидеть, клонится к судьбе трагической. Не трагизм внешних бедствий, не удары судьбы, не вихри налетающих несчастий свойственны, как типические, Александре. И это все может быть, пожалуй даже бывает довольно часто; но суть дела не во внешнем нападении на Александру враждебных сил мира, а в вине трагической. Внутренняя дисгармония—таков порох бытия, и в нем заложено семя разлада внутреннего, а затем, нередко, и внешнего. Это не значит, чтобы Александра справедливо терпела за допущенный проступок против должного. Напротив, она вовлекается в жизненные столкновения именно тогда, когда с особой настойчивостью идет к тому, что почитается ею должным. Ее вина—роковая, как вытекающая из некоей онтологической бестактности, в силу которой у Александры весьма редко случается, чтобы «правда и истина облобызались» 40, а если и случается, то именно тогда, когда Александра предоставляет себя течению событий.
Александра стремится к истине, и стремится в духе мужском, гораздо более, чем носительницы многих других имен. Но истина у нее выходит не по правде,—некстати, невпопад, отвлеченно, что тем опаснее, коль скоро эта рассудочность ведется женскою страстностью. Неправильно представлять себе Александру мужской натурой: это натура женская, но каким-то подсознательным усилием преобразующая себя в видимость мужской. Женский инстинкт и женский напор здесь извращаются, принимая вид рассудка и сознательной воли, но вовсе не делаясь таковыми на самом деле и в существе своем оставаясь стихийными и бесформенными. Женская правда не хочет быть здесь сама собой и чутьем подходит к мужской истине, а потому лишается истинности и слепнет. Прямолинейная, нарочито рассудочная, насильственно входящая в совершенство добродетелей, Александра такова в своей феноменальности, в своей жесткой истине, тогда как в глубине она есть ослепшая, без ума настойчивая. Женская хаотичность, себя не видящая и себе не признающаяся, что она такое. Между тем, подталкиваемая слепою волею, Александра настойчива, упорна, крепко держась за преднамеченное ею, как за разумную и доказанную цель. Но эта цель присутствует в ее сознании как разумная, но не есть разумная, по крайней мере для Александры она не разумна, а есть проекция слепого хотения. Не было бы окончательной беды в том, что человек хочет не разумно, а слепо; нет окончательной беды в женском требовании, даже в женском капризе. Может быть, напротив, их алогичность, явная и признаваемая, приоткрывает что-то новое, недоступное рассудку, и женской правдой восполняет мужскую истину, причем самая настойчивость этой правды, открыто противополагаясь истине, свидетельствует надежность правды. Но Александра бессознательно выдает одно за другое, и хочет сомнительную истину удержать, как таковую, упорством, тогда как это есть какая-то заблудившаяся правда. И тут начинается путаница, ведущая Александру к столкновению с действительностью. Это столкновение может быть как в малом, так и в великом: в житейских отношениях, в выборе своего жизненного пути, в понимании наличных условий жизни и т. д.; но суть столкновения и механизм его один и тот же. Он, повторяю, в том, что холодная рассудочность и прямолинейность, движимые слепою страстностью, хотят выдать себя за установленные из тех начал, к которым на самом деле они отношения не имеют. Психологически этот внутренний разлад сказывается отсутствием гибкости, грубоватостью, неприспособляемостью, в которых, однако, не следует видеть просто прирожденные или воспитанные черты характера, но в гораздо большей степени доказательство себе самой своей истинности: «Я—по истине, мне нечего лукавить, буду грубой—проявлю чистую истину без прикрас»,— приблизительно так мотивирует самой себе мнимую необходимость нарочитой грубости Александра; «истине не подобает кокетничать и заигрывать». Александре кажется, что грубоватость и прямолинейность сделают ее выше женских свойств и уподобят мужчине.
Когда ложное положение, в которое поставила себя Александра, дает себя знать начинающимся столкновением с жизнью, Александра, отлично сознавая источник неприятности и, может быть, беды, не только не постарается снять или исправить ложное действие, но напротив, с особой настойчивостью сделает ударение именно на остром ребре его, режущем жизнь; и сделает это она не из простого самолюбия, а принципиально, ценою неудобств, грозящих неприятностей, может быть, даже гибели, жертвенно, закаляя себя и окружающих во имя истины. Александра предчувствует катастрофу, в большом или малом—сейчас это безразлично, может быть, даже уверена в ней, но идет навстречу трагедии, хочет трагедии. Как и Александр, она законодательна, но непременно неудачно, потому что только притязает быть микрокосмом. Как и Александр, Александра благородна, т. е. хочет быть и думает быть благородной. Но если и в Александре-мужчине благородство бывает несколько нарочитым, несколько сценическим, то тем более, тем несравненно более это относится к Александре. Александру сравнительно легко быть великодушным и немелочным, поскольку он, замкнутый в себе, имеет мало внешних желаний и, по своей круглоте, не зацепляется за мир; напротив, Александре ни самозамкнутость, ни круглость не свойственны, и менее всего было бы справедливо сказать о женском имени Александра, что ей нечего хотеть вне себя и что она ничего вне себя не хочет. Напротив, она исполнена желаний, в которых себе не сознается, и менее всего может быть справедливой и беспристрастной, как судия. Она надтреснута, надтреснута онтологическм, а потому—и психологически, и нравственно. Естественна отсюда ее внутренняя и внешняя неудовлетворенность, причина и вместе оправдание в ее глазах ее конфликта с жизнью. И потому, к жизни привязанная и, можно сказать, в жизнь вцепившаяся, Александра легко идет к гибели, способна на принесение себя в жертву до смерти, как способна и к пресечению своей жизни.
Едва ли случайность, а не последствие той же основной трагической вины Александр, что они очень часто умирают в младенчестве, как бы издали пресекая жизнь, предвещающую невольные страдания. И эта младенческая смерть тем знаменательнее, что имя Александры дается нередко детям, особенно прочувствованным родителями, в знак особенного внимания к кому-нибудь из нежно, скорее благоговейно, любимых Александров.
III. АЛЕКСЕЙ
1922.ΧΙΙ.31
И в звуках, и в соотношениях признаков имени Александр есть равновесие и некое стояние,—не то чтобы непременно устойчивость, а отсутствие побуждений двинуться вследствие самозамкнутости; в этом имени есть какая-то геометрическая кубичность. И если Александр все-таки движется, то это движение определяется внутренними силами и потому выражается рядом раздельных между собою актов, восхождением по ступеням, вообще—шагом: Александр шагает, что всегда сопровождается соответственным стуком-звуком, соответственным внятным и раздельным проявлением вовне его продвижений. Напротив, и в звуках, и в свойствах имени Алексей, и еще больше в подлинной церковной форме этого имени Алексий, и еще более в первоисточной греческой форме его же Αλέξιος, содержится неравновесность, потому неустойчивость, отсутствие стояния и потому—движение. Но движение это определяется не изнутри, а извне, внешним притяжением и, как не исходящее от раздельных актов самоопределения, как тяга, само не бывает раздельным. У Алексея нет шага, а—скольжение. И звук его движения, соответственно, должен быть сравниваем с шелестом, вроде звука сухих листьев. Движение Алексея не активно, как у Александра, а пассивно. Если бы тяготеющая масса Алексея была велика, то при движении своем он волочился бы и производил, следовательно, большое расстройство в окружающей среде,—давил бы всех и все, что попадалось на пути, громыхал и скрипел. Но тяжесть его не велика, и потому тяга внешних сил или атмосферические дуновения увлекают его без особого насилия над окружающим, и непрерывными, хотя и неожиданно прихотливыми путями, он скользит от одних жизненных отношений и форм внутренней жизни—к другим. Звук же этого скольжения выше, чем у Александра, хотя и в последнем нет низких басовых регистров, и стоит почти на границе с звуком женским.
Имена Александр и Алексей проявляются признаками почти противоположными и тем не менее метафизически весьма близки между собой, причем Алексей есть некоторое смягчение или размягчение имени Александр, вследствие чего в нем нарушается основное равновесие: Александр есть твердое тело, кристаллически построенное, Алексей же—тестообразное. Алексей есть тот же Александр, но близ точки плавления. Александр стоит, Алексей же падает, всегда падает, и в нем нет ни одной вертикали.
В Алексее состав личности близок к таковому же—Александра, и элементы личности в значительной мере соответствуют элементам личности Александра. Но для Александра характерна очень точная определенность горизонта сознания, вследст вие чего сознательное и поди сверх-сознательное находятся в весьма точном соответствии между собой и тем определяют равновесие и самозамкнутость этой личности. В Алексее—та же соразмерная пропорция элементов личности, самих по себе, порознь взятых, ко совокупность тех из них, которые попадают в область сознания, уже не соразмерена с совокупностью элементов подсознательного. Переместив уровень сознания в Александре, и именно—подняв этот уровень значительно вверх, мы тем самым получим Алексея. Иначе говоря, подсознательное (включая в себя и сверх-сознательное) образует в Алексее напластование более глубокое, чем в Александре, а сознательное—представлено слоем более тонким, нежели у этого последнего. По данной глубине подсознательного Алексею, для равновесия личности, требовалась бы гораздо большая степень сознательности и ума, чем сколько он имеет и может иметь. Если бы представить себе Алексея приобретшим такую сознательность и ум, но без изменения бывшей у него глубины подсознательного, то Алексей перестал бы быть Алексеем и стал бы Александром, но не обыкновенным Александром, а великим, гением. Но в том-то и дело, что структура личности Алексея такова, что всякое возрастание в нем сознательности ведет и к ускоренному, сравнительно с ростом сознательности, росту подсознательных корней личности; духовно возрастая, Алексей делается еще более Алексеем, в пределе же стремится к юродству.
Отсюда ясно: у Александра окружающая действительность воспринимается преимущественно через сознание и потому вызывает сознательно самоопределяемую реакцию, которая, следовательно, словесна, раздельна, рациональна. Напротив, тот же внешний мир действует на Алексея через подсознательное, и реакция Алексея тоже подсознательна, эмоциональна, исходит не единым актом, а как бы струится непрерывным током, эманирует из него, нерасчлененно и иррационально.
Когда в Александре понижается степень сознательности, например от болезни и т. п., то он несколько сдвигается в сторону Алексея, точно так же, как сдвиг Алексея в сторону Александра происходит при временном обострении сознательности. Но и для того, и для другого эти сдвиги бывают только временными отступлениями от собственного, присущего им, соотношения элементов личности, и, претерпев сдвиг, оба они обычно возвращаются к своему собственному типу.
Сравнительная тонкость и несплоченность сознания характерна для Алексея. Это—рыхлое сознание, легко расторгающееся и обнаруживающее то, что под ним; его хочется сравнить со слабо свалянным и легко разлезающимся войлоком. Такое сознание свободно пропускает сквозь себя непосредственное воздействие внешнего бытия на внутреннюю сущпость, и обратно. Алексей соприкасается с миром почти что обнаруженною подсознательностью, и потому его отношение к миру бытийственно—в хорошем или плохом смысле—зависит от данного лица, но эмоционально, стихийно, мистично и мало ответственно. Бытие продувает Алексея, а он претерпевает это; но какое бытие—в разных случаях это бывает различно. Алексей словно лишен покрова, отъединяющего его от внешнего мира, мало сплочен в себе, совсем не микрокосм и не монада, в противоположность самообособленному Александру; Алексей—завиток мира и для временной хотя бы устойчивости непременно мыслится прислоненным к чему-то или к кому-то, а без этого внешнего прикрепления к месту непременно будет увлечен неизвестно куда, неизвестно какими ветрами.
В нем есть что-то онтологически болезненное: неприспособленность к самостоятельному существованию в мире—неприспособленность внутренняя и, легко может быть, хотя не необходимо,—внешняя. Предельно—оно есть, как сказано, юродивость. Алексей, в своем предельно высшем раскрытии, есть юродивый, или около того; и даже тогда, когда, на поверхностный взгляд, данное лицо не имеет ничего общего с юродивостью, внимательный анализ все же откроет в таком Алексее некие пробелы сознания или рыхлость сознания, сквозь которые сочатся непосредственные движения подсознательного, т. е. основную конституцию юродивости.
В Алексее—беззащитность, если не в грубом смысле, то в более внутреннем. В этой беззащитности и болезненности, юродству—уродству соответствуют в той или другой мере признаки некоторого убожества: не то шепелявость, не то заикание, не то колченогость, не то бледность, не то немота и т. п.
Ум тонкий—понимая это слово в обе стороны. В смысле положительном—это способность ума улавливать нежные, едва намеченные оттенки,— то, что еще не сформировалось, это — чуткость к символам, и потому—склонность к символизму. Для такого ума, лишь на поверхности своей сознательного, главную же свою деятельность развивающего подсознательно, и притом эмоционально, всякое слово, всякий образ, всякое суждение окрашиваются иносказательностью, и потому такому уму свойственно стремление быть иносказательным. Но он тонок и в ином смысле—не крепок, собою мало владеет, себя в руках не держит, следовательно, не умеет и не хочет выразиться в связном и раскрытом творчестве; он дает больше блесток, отдельных звездочек, самодовлеющих проникновений, нежели длительное сияние, или хотя бы могучую вспышку. Это—ум капризный и прихотливый, то проницательный, то отказывающийся действовать и среднеостро. Его проявления мало согласованы между собою, и если каждое врозь, как эмоциональное, даже насыщенное эмоцией, само по себе звучит очень убедительно и подкупает своей непосредственностью, то, вместе взятые, они уничтожают друг друга, потому что и не антиномичны, и не согласованы, а просто говорят о разном или по-разному. Обыкновенно, в известную полосу жизненных впечатлений Алексей высказывает ряд однородных, хотя и не сведенных к единству суждений или, скорее, восклицаний; но н другую полосу он брезгливо и раздражительно, хотя тем же тоном предельной непосредственности и внутренней убедительности, разметает и растопчет все прежнее. С Алексеем хорошо но г сейчас—и будь этим доволен: не рассчитывай, что и впредь будет хорошо на той же почве общения. Напротив, через некоторое время Алексей может возненавидеть тебя, как напоминание о прошлом, его же собственном прошлом, и будет ненавидеть—тоже только некоторое время тонкой, звенящей на самых верхних, почти на границе слуха, нотах, бессильною по остроте своей брезгливости ненавистью. В тебе он возненавидит себя самого, связность своего собственного существования, ибо Алексей—по натуре своей импрессионист, и мгновенное impression овладевает им всецело, чтобы далее столько же всецело быть отвергнутым. А потом, при новой полосе впечатлений, он опять может вернуться к старым, подходя к ним по-новому, и с ним опять может стать хорошо.
Если бы этот импрессионизм не был столь эмоционален и столь мгновенен, то из этой переменчивости могли бы возникнуть опасные и разрушительные страсти, раздробляющие все кругом, как удары молота. Но именно мгновенность этих впечатлений и взаимо-борственность их, не обобщаемых в разуме, не дает им внедряться в волю, и потому Алексей остается сравнительно тихим и неактивным во внешнем мире. Его воля не поспевает за впечатлениями его чувства, а через разум, скопляясь и обобщаясь в нем, они не могут действовать по своей взаимо-борственности. Отсюда в Алексее беспомощность, хотя в смысле элементарного жизненного устройства Алексей приспособиться может; несмотря на беспомощность, а может и именно вследствие нее, Алексею свойственна хитринка, не хитрость, а именно хитринка в уме. Алексей—человек с хитринкой. Она не к худу, или не к большому худу, а скорее— средство самозащиты, мимикрия своего рода: Алексей прикидывается под Алексея более, чем есть он Алексей, и отсюда— его тяга к юродству. Если он слывет глупеньким, то он будет показывать дурашливости более, чем есть на самом деле, в душе подсмеиваясь, что этою маскою он провел тех, кто хотел использовать его беспомощность. Если он заикается, то в иных случаях изобразит большее заикание, чем сколько есть на деле, когда надо скрыть рассеянность или незнание. Алексей прост и простоват; но, кроме того, он простится под простоту, культивирует в себе тонкость и рыхлость разума, и видя в ней утонченность духа, и инстинктивно маскируя свою беспомощность.
Но это не значит, что Алексей не понимает своей «простоты» и отношения к ней окружающих: он страдает. Алексей— человек с уязвленным самолюбием, которое тем болезненнее, что основной душевной способностью его живет в нем чувство. Но он не горд, и потому этою уязвленностью душевно не разлагается: он носит занозу в сердце и постоянным напоминанием ее о себе смиряется. В Алексее есть смирение—таков его духовный облик, который может быть невыраженным, поскольку данный Алексей еще не оформился. Но кроме того, кроме смирения, Алексей также и на пути смиренничения. Однако смирение подлинное, данное уже, или взятое на себя, есть путь Алексея.
Свойственное Алексею юродство, маска, есть вместе с тем некое ограждение себя от ответственности, объявление себя вне ответственности. Поэтому эта маска часто не дает Алексею держаться в должной мере. Опираясь на свою маскированность, он, как все маскированные, склонен позволять себе такое, на что не отважился бы без маски, и считает, что ему, объявившему свою безответственность, должно быть спускаемо недозволительное другим. Тогда Алексей позволяет себе—именно позволяет, а не просто есть такой—грубость, резкость, иногда, если взятая маска хамство,— какое-нибудь лакейство, пошлость.
Алексей непосредственен. Но непосредственность его преувеличенно показывается также и маскою непосредственности, маскою простоты, маскою не интеллектуального строения внутренней жизни. Эта маска есть способ восстановить отношения с миром, внутренним недостатком чего-то—в Алексее нарушенные. Делая возможною жизнь, эта маска не может, однако, всецело восполнить природную ущербность Алексеев, и они, живя в мире, все же не приспособлены: все что-то «не так» у них; и потому они неизбежно стремятся к своему верхнему пределу, юродству. Хотя и не в грубом виде маски, а в тончайшем покрове духовной отъединенности непонятном всякому и невидимом большинству, они стараются искусственно создать себе оболочку, которой не дано им по природе, и отделить себя и скрыть себя от мира.
IV. АННА
1923.I.7
Как Александра есть женская параллель Александру, так мужскому имени Алексей соответствует в метафизике женских имен—Анна.
Но именно вследствие такой парности этих имен, проявление их в средах—мужской и женской—весьма различных — оказывается само весьма различно, отчасти даже до противоположности. Относительно Александры это уже было рассказано. Нечто подобное теперь может быть вскрыто в имени Анны, хотя и не в той мере противоположности.
Как чрезвычайно гармоничное в мужской стихии имя Александр применительно к стихии женской должно быть особенно дисгармонично. Напротив, имя Алексей мало способствует проявлению мужественности, по крайней мере в миру, среди мирских условий и задач жизни, и является наиболее совершенно выражаемым при отрешении от мира, т. е. когда происходит подъем над психологией пола и, следовательно, естественное приближение к области, свойственной также и женственности. Поэтому естественно также ждать, что соответствующее ему женское имя Анна более приспособлено к жизни, как более соответствующее стихии своего пола. Но надлежит также предвидеть, что и в этом имени есть основное несоответствие подсознательной основы личности и слоя сознания, присущее мужскому двойнику этого имени. Но это несоответствие, как более свойственное женской природе, уже не тормозит или не в такой мере тормозит жизненность носительницы рассматриваемого имени.
В Анне главное—это ее подсознательная почва, лежащая чаще всего не на скале, а на таких подпочвенных слоях, которыми носительница этого имени уходит в недра бытия. И недра эти, по высшему заданию имени, суть недра благодати, как гласит и этимологическое значение имени. Когда же высший план не достигается личностью, она получает приток благодатных сил через стихийную основу природы,—следовательно, может всасывать вместе и эти стихийно-мистические энергии, а может быть, и смешивать их, проводники благодати, с самою благодатью. На низших планах, наконец, усвояются главным образом эти стихийно-мистические начала, душа мира, но всегда в окраске благодатности, т. е. под такою формой восприятия. Анне стихийное никогда не является как только стихийное, ибо оно всегда мистично. Бытийственные энергии не появляются в сознании Анны оторванно от своих глубочайших основ, поверхностно и самодовлеюще,—никогда поэтому не расцениваются согласно позитивному. Как указано, причина этому в неотделенности нижних слоев подсознательного от мировой среды: Анна имеет непосредственное сообщение с подпочвенными водами, и всякое колебание их уровня и изменение их состава сказывается в ней, в ее самоощущении. В этом смысле можно даже сказать, Анна со стороны подсознательного не имеет определенной формы и сливается с мировою душой.
Вот почему Анне предопределен уклон: либо в сторону духовного отрезания от себя, т. е. от сознательной личности, всего подсознательного, в том числе и своего собственного как не своего, либо—привязывание к себе, как своего личного достояния, всей жизни мировой души. Но легко видеть, и то, и другое равно ведут к отрешению ото всего, что присуще подсознательному, либо оно имеет своеобразную окраску чувственности, лишь поскольку оно ограничено пределами личности, привязано к ней, противополагается прочему бытию и, следовательно, понимается как своекорыстное, разделяющее и непроницаемое. В подсознательном Анны существенно нет субъективности. Анна не хочет для себя и своего. Она не страстна, скорее напротив, отпадает от мира, т. е. душою не принадлежит к нему, не имея в своем сознании зацепок о мир. То стихийное, что ощущает она, по ее оценке ощущается в ней как объективное, даже внешнее, данное ей, если только она не перенесла своего Я в мировую душу, но тогда тем более все ее подсознательное, как космического масштаба, не оценивается ею под углом мелкого и своекорыстного индивидуального влечения. Тогда внутренние ее движения приобретают мировой размах и вселенскую значимость: на свои же, т. е. индивидуальные свои нужды и желания она смотрит из такой дали, что они не могут не казаться мелкими и ничтожными.
Так или иначе, а Я, малое Я Анны, т. е. сознательный слой личности, оказывается обособленным подсознательным, и потому личность ее, более богатая, нежели многие другие, оценивается ею самою, а нередко и многими другими, как бедная, даже тогда, когда это богатство личности, право или неправо пробивается в творчестве уже явном и бесспорном, и даже когда Анна сама оценивает его высоко, в случае же смешения благодатного со стихийным—и чрезвычайно высоко. Все-таки себе самой, сознательному Я она придает малую цену, потому что переносит это свое творчество в объективное бытие и рассматривает его—как дар, как откровение, как самопроявление того, объективного бытия,—не как свою самодеятельность. И, следовательно, это творчество, даже оно, не обогащает в ее глазах ее самое.
Нельзя сказать, чтобы разум был в Анне не острым; даже напротив, он обладает этою остротою. Но каков бы он ни был сам по себе, его значительно превосходят по развитию более глубокие силы, коренящиеся в подсознательном. Разум не может поспеть за ними, а может быть, и не хочет утомлять себя постоянною необходимостью какой-то спешки; и потому он относится к интуитивной глубине личности пассивно, предоставляя ей увлекать себя за нею. Поэтому он вообще не получает систематического роста и не усвояет себе привычки к сознательной и самодеятельной работе. Такой ум, может быть, по малой нужности, склонен опускаться и распускаться; это—ignava ratio 41: ему естественно сделаться наивным, по крайней мере до той поры, пока не будет ему внешней встряски, которая своим толчком не заставит Анну взяться за ум и преодолеть свою бездеятельность. Поэтому и творчество Анны не интеллектуального характера; там же, где требуется, хотя бы при обработке, вмешательство интеллекта, это творчество имеет слабые места. Интеллектуальной работы Анна недолюбливает, охотно от нее бегает и, хотя ссылается на свое неумение, но на самом деле ей значительно не доверяет: вмешательство интеллекта, как ей все кажется, исказит «чистый опыт» ее интуиции, и потому план, стиль, даже знакоположение представляются ей чем-то вторичным, придуманным, неискренним.
Имея знание не от разума и сытая своим знанием, она пренебрегает интеллектом, своим интеллектом. С другой стороны, глубины природы слишком непосредственно открыты ей, чтобы иметь потребность и острую нужду в искусстве, основною функцией которого и служит совлечение позитивистических покровов с бытия и помощь в прямом касании к ее глубинам. То, что дает искусство, в каком-то смысле гораздо глубже и полнее известно Анне, чем это можно получить посредством искусства; а кроме того, пользование искусством требует развития сознательной самодеятельности, самовоспитания, которого сторонится Анна не только по нежеланию быть деятельной, но и потому, что самовоспитание представляется ей искусственным. Художество чуждо ей. В особенности же чужда та отрасль его, которая предполагает наибольшую предварительную самостоятельность, а в виду имеет наиболее безобразное и мистическое прикосновение к бытию: музыка. Именно того, что могла бы дать музыка, у Анны уже сколько угодно, притом без труда.
Следовательно, нравственная область—вот что занимает преимущественно сознание Анны, т. е. именно то, чего нет в ее восприятиях из глубины.
V. ВАСИЛИЙ
1923.I.13
Имя Василий этимологически означает царский, царственный. Если в царственности основным признаком признавать не величие или достоинство, которое может быть присущим самым различным нравственным и общественным состояниям, а необходимую царю способность охватывать с некоторой высоты широкий кругозор и сознательно вести в охватываемой области планомерную деятельность, то, действительно, царственность, так понимая, есть существенный признак Василия. Его интеллект быстро схватывает отношение вещей, людей и событий, не теряется во многосложности жизненных отношений. Все существующее взвешивается им и находит себе место, хотя и не в отвлеченной системе. Но из всего существующего истинным предметом внимания служит преимущественно задача культуры, а не метафизика и не естествознание сами по себе. И это занимает Василия, но собственно применительно к культуре. Не отвлеченное и пассивно хранимое знание влечет Василия, а такое, которое он может пустить в оборот культуры и организовать на его почве людей. Организаторство, организационная способность дороги Василию; но не то организаторство, которое служит внешнему единократному достижению поставленной цели, следовательно—не политика и не тактика сами по себе, а организация по внутреннему смыслу, в которой может быть и политика, и тактика, но в качестве подчиненных моментов. Василий хочет достигнуть некоторой внутренне-достойной, широко-объемлющей цели, предрасположение которой он усмотрел в некотором обществе. Но, поставя себе цель, Василий знает, чего он хочет и настойчиво стремится к ней, как стекающая вода, ищущая наиболее низкого положения, легко отыскивая себе те пути и проходы, прямы ли они или извилисты, которыми он достигнет цели. Хорошо разбираясь в сложности жизненных сплетений, ум Василия не есть школьный, отвлеченный ум, действующий из отвлеченных правил и принципов; очень сознательный на своих вершинах, он с большой постепенностью переходит в интуицию, угадку, инстинкт, даже хитрость, и потому способен действовать гибко и приноровительно. Ему нужно не самоудовлетворение прямой линии, не самодовольство, школьное самодовольство чистотою работы, а достижение цели; ему все равно, насколько правильными представятся его пути, если их записать и расценивать нормативно: он рассматривает их по существу, насколько они целесообразны, но эту целесообразность хочет понимать не как минутный и частный успех, не как обособленно взятое достижение, а в качестве звена в целом ряде достижений, обширной по замыслу деятельности. В виду этой последней, такие действия (поскольку данный Василий имеет какую-либо значимость) далеки от интриги и происков: они не случайны и не личны. Даже тогда, когда трудно согласиться с общим характером деятельности Василия, нельзя бывает отрицать внутреннюю связность и более, нежели личный только расчет, этой деятельности. Она не гладка, в ней нет прозрачности и чистого звона; но ока не мелочна и, не витая в облаках, не зарывается в землю. Самая корявость ее и извилистость ее путей дают ощущение жизненной приспособленности, деловитости, а при более высоких достижениях—мудрости. Не задаваясь несбыточным, Василий идет медленно, но не теряя достигнутого, без срывов; если он отступает, то это—не случайное уклонение, и не растерянность, а обход встретившегося препятствия: Василию нужно оставить его позади себя, но вовсе он не видит непременной необходимости во что бы то ни стало сдвинуть его. И он продвигается, осуществляя и закрепляя некоторое высшее задание, которое с этого времени делается навеки достоянием культуры.
Эта способность к целесообразной деятельности в значительной мере определяется в Василии непосредственностью связи его воли с его разумом: ум переходит в волевое начало, как бы прорастая его, причем эмоции не то чтобы отсутствовали или были развиты мало, но они не стоят между умом и волею, а отодвинуты в сторону и потому, при общей большой активности характера, сами остаются пассивными, издали воспринимающими жизнь и действие в ней личности, которой принадлежат, и потому как бы фаталистичны.
Василий разделяет в себе свою активность, так что организующий разум, которым он действует в мире и который есть, по собственному его сознанию, его должность в мире, как бы царский сан, и свои чувства, лично свои и для себя хранимые нежность, меланхоличность и субъективная тонкость их не должны отражаться на проявлении личности вовне, на целесообразном ходе всей деятельности.
Активный и направляющий события вовне своих собственных чувств, Василий мало помышляет о деятельности в пределах личной жизни, и затаеннейшие внутренние движения его представляются ему невоплотимыми, невыразимыми и потому—вне-жизненными. При умении и способности всему найти место, при сравнительной легкости успеха в достижении поставленных целей, самому внутреннему своему Василий не находит места и в этом не имеет успеха; но не потому, чтобы его попытки в таком направлении терпели провал, а потому что он внутренно противится самой мысли о возможности выразить и воплотить это внутреннее. Заранее и без дальнейших оснований, Василий проявляет резиньяцию.
Это внутреннее скрывается таким образом в глубину души, и от себя самого Василий прячет самые нежные свои чувства, в синей, глубокой мгле сокровенной подавленности. Василий — синий. Он облекается синею маскою суровости и жесткости, стараясь сокрыть себя от себя тяжеловесною монументальностью, порою даже жестокостью. Шипы этой суровости направлены однако внутрь не менее, чем наружу; они колют при нажиме на внешний мир и самого колющего. Но им эти страдания раз навсегда признаны роком и в голову не приходит возможности их устранения. Напротив, он убеждается ими в несоизмеримости внутреннего и внешнего. Как последствие такого сознания легко может развиться в Василии мрачность, мрачное ощущение обреченности всего заветного и полная фатализма бездейственность в отношении дорогого.
Подозрительность есть одна из черт, способная развиться в Василии. В связи с нею и в силу его основной склонности охватывать кругозором обширный круг явлений и считать себя ответственным за него, Василию кажется необходимым смотреть и присматривать за всем кругом явлений, чтобы ничто не ускользнуло от его взора: символически, эта склонность к миродержавству запечатлевается нередким у Василия косоглазием. Замкнутый в себя в самом затаенном и вынужденный, в силу своей организующей деятельности, быть как бы весьма открытым, обходиться обходительно с множеством самых различных людей, всюду необходимый, но в сущности нигде не находящий себе, самому себе, настоящего пристанища, Василий хочет хотя бы искусственно отрешиться от своей организующей думы, остаться без попечения и прорваться сквозь себя самого. Василий не спокойно и естественно раскрывается в таких случаях, а тяжело, так что и немногое стоит ему много. Ему нужно для этого быть резко выброшенным из обычных условий жизни и получить толчок искусственного возбуждения. Он может быть от различных причин; но более всего—у Василия тяготение к вину, но это не есть просто склонность к веселию, хотя бы искусственному, ни поиски вкусовых ощущений; Василий хочет опьяниться, ищет чрезвычайной встряски и под конец забвения,—чтобы можно было, не думая о невыразимости невыразимого, все же выразить его, отложив мысль о возможном и необходимом, а затем—совсем отложить всякую мысль и сознание и этою паузою мироуправления надежно разделить этот, особый момент от всех прочих, ото всей деятельной жизни. В этот момент Василий сделал попытку проявить себя, но зато ушел от объективного мира: он отдыхает от своих дел и тогда они не существуют, не должны существовать у него. Но и в делах, и в отдыхе, и в жизненном строительстве и в ухождении к себе, Василий не руководится внешне и формально поставленными нормами. Он может быть жесток, даже нарушая нормы, во имя поставленной цели; но может быть и безмерно великодушен, когда это великодушие может быть оказано единым актом воли, единым мановением и при этом, он еще менее будет считаться с какими бы то ни было нормами и требованиями права, а то и морали. Этим сказано много, потому что, как организатор, администратор, строитель жизни, Василий не может просто легкомысленно относиться к нормам, сам их насаждая и проводя. Но, когда действительно нужно, он способен самодержавно отменить на этот раз, на этот единичный раз, норму и осуществить то, что сейчас именно требуется, хотя бы оно стояло и в полном противоречии с формально и буквально понимаемым правилом каждодневной жизни. Он умеет делать это со властью, не пятная своей совести и не будучи внутренно вынужденным вследствие такого отступления к дальнейшим нарушениям того же правила, как это бывает при простом падении. Повторяю, он отменяет со властью обязательное для других и, если уж отменил, то активно, и потому не страдает от такой отмены. И в отношении себя самого: когда он уходит от дел, то уходит, как решивший что это нужно, а потому—не воровски и не тайно от себя самого.
Но это не значит, будто Василий не способен грешить. Конечно нет. Однако его грех совершается им не случайно и неожиданно для него самого, а как-то—планомерно: этот грех не «происходит» как случай, не вторгается неожиданностью в ряд других действий, но, прочно и логически связанный с другими действиями, соизволяется как естественное последствие, как необходимость, как неотменимое звено на принятом пути, и потому—по-своему разумное и организованное.
VI. СОФИЯ
1923.I.13
Имя София есть женский аспект мужского имени Василий, но не в смысле проявления в женской личности имени мужского, а как явление параллельное этому последнему и от него независимое. Отношение Софии к Василию—совсем не по типу отношения Александры к Александру, а скорее, например, по образцу отношения Анны к Алексею. София не есть мужская норма, женщиной осуществляемая, а самостоятельная женская норма, аналогичная соответственной мужской. Если угодно даже, эта женская норма первенствует пред мужской, и София может быть признана типом более определенно выражающим некий духовный облик, нежели Василий. Этимологически σοφία отнюдь не есть мудрость в современном смысле слова, как преисполненность чистым созерцанием и теоретическим ведением. Если бы задаться передачею слова σοφία на наш современный язык, то наиболее правильно было бы сказать художество в смысле зиждительной способности, воплощение идеального замысла в конкретном мире, а по-церковнославянски хытрость. Иначе говоря, этимологически имя София близко к тому содержанию, которое признано было выше, за духовный строй Василия. Но в имени Василий менее собственно творчества и более организационной деятельности, чем это указывается этимологией имени София. Это последнее имеет в виду, т. е. этимологией своей, более непосредственного воздействия на мир, чем то свойственно Василию, который более интеллектуален и потому в своей деятельности более опосредствован. Деятельность Василия доступнее разуму—и потому представляется более близкой собственно человеческой, нежели та духовная энергия, на которую указывает своим корнем слова σοφία—энергия более высоких планов бытия, более творческая и менее доступная отвлеченному анализу. Но эта этимология Софии есть не только этимология, но и самый метафизический облик рассматриваемого имени.
София божественнее Василия. Впрочем, это и понятно, что женская деятельность—как более интуитивная, более из глуби идущая, менее сознательная и менее расчлененная—деятельность, которая по природе своей—собственно женской личности, может по общему своему характеру быть ближе к творчеству духовной силы в природе. Да к тому же женская деятельность в значительной мере, в более значительной, чем мужская, есть деятельность не самой женщины, а других сил в женщине. Поэтому понятно и большее сходство и сродство этой женской деятельности с зиждительством мировой души и глубочайшего ее духовного средоточия в зиждительной Премудрости Божией, Девы Софии.
Но, будучи интуитивной, София имеет свой интеллект (слабый или сильный—в разных случаях различно) служебным органом духа и потому не испытывает острых коллизий между интуицией и разумом. Разум, не имеющий стремления у нее к автономности, не соблазняет поэтому ее к рационализму и всегда блюдет в той или другой мере верность подлинным впечатлениям жизни. Интуиция же, всегда имеющая при себе орган своего саморасчленения и самовыражения, не склонна разрывать сознания, в качестве подили сверх-сознательного. Прежде чем проявиться, подсознательное постепенно восходит чрез формы разума, фильтруясь и уравновешиваясь в них. Поэтому самое понятие об антиномичности мало доступно Софии, в сознании своем обращается с продуктами обработки восприятий, но не с сырыми восприятиями. Она знает интуицию, как особый вкус сознания, но не знает подсознательного и сверхсознательного. София обладает чуткостью и вытекающим отсюда жизненным тактом, но вещие прорывы из подсознательного как крик о себе иных миров, не доходит до нее: ее внутреннее строение слишком связно, чтобы пропустить внутрь себя такие некоординированные с нею и непредвиденные откровения. София слишком устойчива в себе, чтобы быть вещей. Она не остается,—ни в плохом ни в хорошем смысле,—беззащитной пред действительностью и на всякое воздействие извне не замедлит последовать целесообразная и четкая реакция, определимая существом дела и вместе характерная для личности Софии. А если бы, вопреки самоограждеиию духовного организма, свойственного Софии, иной мир все-таки застал бы его врасплох и ворвался в него, то такая неожиданность крайне смутила бы и испугала Софию: София привыкла жить, защищенная от неожиданностей в надежно построенном ограждении от внешнего мира, среди хотя бы и скромного, но по заведенному порядку идущего изо дня в день духовного хозяйства. В ней есть воля к упорядоченности и центростремительность, в силу которой она склонна ориентироваться на ближайшем ею организованном и устроенном, т. е. на связности своей собственной деятельности или еще на гармоничности собственной личности. Внутренне пропорциональная в своей деятельности, она имеет склонность видеть в ней некий общий критерий. София самодовлеюща, она живет не принимая мысли о несоизмеримости ее собственного уюта с мировым целым. Трагическое, как категория, не только чуждо, но и враждебно ей, выталкивается из ее сознания, а когда с трагическим сталкивается она в жизни, то переживает его хотя и в глубокой скорби, но без сладости чувства бесконечного, т. е. как не трагическое. Поэтому, несмотря на широту кругозора и верность и твердость ума, София не понимает стихии дионисической и подставляет вместо понятия об ней иное понятие—о недостаточном в своем роде, несовершенном, извращенном, но тем не менее, разумном и нормативном: безобразие для нее есть только безобразие и лишено своей качественной характеристики. Пред духовным взором Софии—правильное, соразмерное, пребывающее в границах и пределах. Беспредельность, ужасная, потрясающая, катастрофически сметающая всякий установившийся строй не достигает до сознания Софии в своем своеобразном и несравнимом величии: София не сознает и не понимает первозданной тьмы, Тютчевской ночи, и потому, сама устремляющая и воплощающая, она остается духовно чуждой ноуменальной подоснове бытия,—усии. Тут—некое противоречие между деятельностью Софии и ее сознанием: София нисходит от прозрачного и стройного неба норм к вязкой и напряженной в своей мощи земле; София не хочет оставаться в чистом и бездеятельном созерцании, она волит низойти к зиждительству и организации. Но вместе с тем, того темного, благостно-темного и творческипреизбыточного мрака, в который сходит она, она в себе не знает, а потому не понимает вне себя. Действительный порыв, весь смысл которого только в его существенной безмерности, Софии кажется лишь беспорядком, и она хотела бы, не отрицая его окончательно, сделать его умереннее; и—вне ее понимания, что это значило бы решительно уничтожить его по самому его существу.
Широкая по своему кругозору, София не предпримет мер к искоренению дионисического, может быть и потому, что природный такт дает ей заранее почувствовать неудачу таких попыток. Но он и не сумеет, а также не захочет, признать собственную правду дионисического расторжения, с дионисическим не помирится, а будет его только терпеть, отчасти с презрением, отчасти с высокомерием. Приходя на безобразную землю из царства образов, София сознает себя несущей миссию и потому входит в мир не как член мирового целого, не как звено взаимной ответственности и усийной связи существ мира, а мироустроительно, законодательно (первое относится преимущественно к Софии, а второе—к Василию), словом— как власть. Ее снисходительность к миру имеет корнем не признание правды мира и не сознание своей, общей с миром, немощности, а выделение себя из мира и противопоставление себя как власти, как источника мироустроения, миру, долу погрязшему и потому естественно, по ее суждению, помышляющему о дольнем. В Софии нет духовной гордости, в смысле объявления себя непременно первой в той, небесной области; и нет в Софии властолюбия, желания ради себя самое, во имя свое подчинить других. Но София, из сознания своего, неземного, удела, который она ошибочно считает заведомо превосходнейшим, и не допускает мысли, что безобразная ночь тоже от Бога и может быть ближе к Богу,—София властна и полагает, что власть по природе, по складу ее личности конечно должна принадлежать ей. София берет власть, как свое и делает это с незапятнанной совестью, потому что рука ее никогда не дрогнет от сомнения правильно ли это. Да и не может дрогнуть, раз София берет власть, и другие ей не оказывают препятствия, коль скоро делается это во имя правды и блага,— единственной правды и единственного блага, известных Софии. У Софии есть врожденное самоощущение себя как по природе превосходящей окружающих,—не личными своими достоинствами, а самым рождением. Это можно сравнить, вероятно, с самоощущением коронованных особ, которые могут весьма скромно думать о себе, сознавать свои недостатки, быть простыми в обращении и предупредительными и однако чувствовать себя отделенными от прочих людей и особым родом, природною властью. Это самоощущение Софией себя как власти настолько живо и ярко в ней, что всякое непризнание ее власти окружающими вызывает внутренний протест, но не из-за задетого самолюбия или неудовлетворенного тщеславия, а как некоторая неправда, как искажение должного порядка. Отсюда—впечатление гордости, которое нередко производит на недостаточно вдумчивых София, хотя это—не гордость, а нечто иное, гораздо более глубокое. София распорядительна, устроительна, обладает умением жить и организовать жизнь, в это упорядочение жизни она вносит и искусство, и науку, которыми занята и к которым способна, но именно в меру их применимости в общем строе жизни, как средствами, а не как культурными самоцелями, и потому ей кажется подразумевающимся, что неподчинение ее власти есть неподчинение не ей, а правильному и должному. И Василий не склонен пускать в ход прямое насилие, предпочитая достигать утверждаемых им норм более сложною системою склонений, убеждений и привлечений. Как женщина и как существо более далекого от земли плана, где все связывается влечением к цели, а не толчком причины, София в гораздо большей, чем Василий, степени чужда мысли о насилии и проводит предносящуюся ей цель тончайшей организацией внутренних воздействий. Не знаю, какое подобрать для них слово, потому что очаровывание содержит в себе оттенок понятия о действии на темную усию, на обращение с подсознательным, а способ влияния на окружающих—Софии более прозрачен, более направлен на сознание и на тончайшие интеллектуальные эмоции и область нравственно-эмоциональную. София взывает к обширным задачам жизненного строительства и к чувствам, с ними связанным. Даже тогда, когда дело идет , о малом, и повидимому лишенном общего значения, София для себя и для других открывает здесь и подчеркивает момент объективной значимости. Нормативности Софии в высокой мере чужда неправдивость и двойственность. Честность, в особенности честность в слове, свойственная Софии, проявляется определенностью выражений, законченностью их, которая должна не оставить никаких недоговоренных отношений. Эта прямота может переходить и в резкость, если бы не смягчалась обхождением. Но это последнее ни в каком случае не должно сближаться с кокетством, субъективным и неправдивым: отсутствие кокетства есть один из характерных признаков Софии. И внутреннее кокетство, т. е. неподлинное отношение с действительностью, чуждо ей: мечтательность, создание себе иллюзий, мление—все это не дело Софии.
Таким образом, строением своего духа София значительно отклоняется от женственности; но это не значит, что она имеет черты мужские: ее организация сближается с мужской поскольку и эта последняя сама может, удаляясь от полярного раздвоения человеческой природы подходить к ангельскому, общему обоим полам коренному типу человечности. И в Софии есть эта «ангельская крепость»—не крепость узловатого, твердого тела мужского, а упругая сила очень тренированного женского организма, столь же значительная, сколь и неприметная по внешним приметам. София не есть просто женщина, покоряющая того не желая, но и не есть власть, не спрашивающая о согласии. Она — Царь-Девица или, как выражались грузины о полумифической Тамаре, Царь-Царица42. И в этом своем микрокосмическом самодовлении София перекликается с Александром, с тою разницею, что в Александре внутреннее равновесие дано статически, равновесие же Софии кинетично, и она находится если не во внешнем, то во внутреннем движении, в неустанной игре внутренней жизни. Но, несмотря на различие происхождения обоих равновесий, в Софии есть та же сокровенная неудовлетворенность, как в Александре. Она слишком монументальна, чтобы в ней самой, в управляемом ею хозяйстве, нашлось уютное место для нее самой. Теплая плоть мира не находит себе законного места в ее миропредставлении, а между тем, именно ею определяется теплота и праведность всего личного, личной жизни, личных отношений. София раз навсегда решила смотреть на мир и править миром с такой высоты, откуда этой теплоты не видно, и потому самое понятие об ней изгнано из круга ее мыслей. Вследствие этого Софии трудно в смирении и с благодарностью брать человеческую жизнь в полноте человечности, как законное и праведное благо; будучи средоточной в жизни, она имеет жизненные блага и имеет более, чем многие окружающие, но—не в благо для себя и не в радость себе. Она их не ценит положительно, но привыкает думать о них, как о чем-то подразумевающемся, вместе со властью; и потому, пользуясь ими, не задумываясь над ними, она болезненно и с внутренним протестом переносит их лишение.
Тем не менее, под этим монументальным и величественным обликом человеческая усия все же живет и, хотя и с трудом доводит до сознания свои требования, свои порывания к тому, что ближе сердцу, чем самая правдиво высказанная правда. Основа личности, не имея полноты проявления чрез лицо, ощущает себя самой по себе и имя свое—величественным, слишком величественным для себя. Презрение Софии к плоти имеет оборотной стороной ощущение чуждости себе себя самое, как лица, а вместе с ним—и своего имени. Когда эта темная подоснова личности сильна, Софию как бы погребенную под своим именем, может охватить фаталистическое уныние, апатия, вялость, тяга к смерти. Но смерть представляется тут желанной вовсе не как переход в иной мир, а как протест бессилия со стороны жизни, хотящей, но не имеющей внутренней возможности выразиться. Тогда София бежит жизни от жажды жизни. Так, подвижная и деятельная, всегдашняя энергия, София может явиться постоянно или, иногда, временно, полосами—в по-видимому совсем другом типе и состоянии— вялом, сонном и апатичном, как Соня-соня; и сообразно такому духовному состоянию, она будет чрезмерно полной, без румянца и точно спросонок. Но не надо обманываться этим видом: в этой-то соне особенно мучительно тлеет под сыростью внешних проявлений глубочайшая неудовлетворенность и пассивное избегание чувств от понимания священной правды которых она слишком далека, чтобы быть способной или активно удовлетворить их, или же активно отказаться, испытывая слабость трагедии.
VII. ВЛАДИМИР
1923.I.21
Соотношению имен Александр и Александра соответствует соотношение: Алексей и Анна. Последнее дает четкости первых имен несколько расплыться, вследствие чего некоторая духовная форма может быть взята в регистре более глубокой подсознательности. Указанной выше ономатологической пропорции отвечает другая, в которой соотношение имен Василий и София приравнивается к таковому же имен Владимир и Ольга. Эти последние родственны между собой наподобие Василия и Софии, но относятся к плоскости с большей силой подсознательности нежели первая. Вся же вторая пропорция есть повторное применение принципа первой, т. е. смещение вверх границы сознания и соответственного смягчения имен. Раньше объясняли коренной состав имени Владимир из владеть и миру так что Владимир истолковывался как «владеющий миром» или тот, кому надлежит или удастся таковое владение; вследствие этого и правописание требовало в конце этого имени буквы i. Лингвистически, эта этимология не считается правильной, правописание Владшшр отменено, поскольку следовало бы писать окончание этого имени мер или мЬр, а самое имя признается этимологически сродственным скандинавскому Waldemar и тому подобным43.
Таково рассуждение лингвистики. Но как нередко с нею случается, она проглядела и на этот раз прививки на основной корень помощью аррадикации и недооценила презрительно обзываемой ею «народной этимологией»—глубокого проникновения народного духа в идею слова. Проще: по первоначальной этимологии, Владимир не равносильно «владеющий миром»; но это не указывает голого этимологического заблуждения народа, когда он наслоил некоей первоначальной этимологией корни «владеть» и «мир». И в самом деле, какова бы ни была этимология разбираемого имени, этот момент мировладения есть одна из основных линий всего рисунка. Имя Владимир весьма близко к Василию, и когда Великий Князь, просветитель Киевской Руси, при крещении был назван Василием, он не претерпел трагического надлома своей личности от новой духовной сущности, а лишь отжался от избытка стихийной сырости, и естественные черты его были пройдены резцом Мастера. Вообще, имя Владимир, по строению и составу похоже на
Василия, по сырее, стихийнее, расплывчатее, простодушнее его. Оно более славянское и скандинавское, вообще более северное имя, нежели Василий, по складу своему наиболее уместное в Византии. Можно сказать, Владимир—это северный Василий, как и Василий—цареградский Владимир. Василий более черств, в смысле французского raide44, тогда как Владимир более груб,—как когда мы говорим о чертах лица. Во Владимире менее чеканки, менее витиеватости, менее далеких планов и обдуманных ходов, менее отчетливости мысли, менее интеллектуальной сложности, но более непосредственной силы, непосредственного напора, непосредственного отношения чем в Василии. Однако, и может быть именно потому, духовный организм Владимира не так отстоен, как у Василия; темные начала желания не покоятся в нем самостоятельным отдельным слоем на дне, и муть стихийных начал туманит ясность объективного взгляда. Владимиру не чуждо смешение своих мечтаний с самою истиной, но не в качестве греха, греховного себе соизволения, а как некоторого прельщения. В Василии сознание ясно и темная воля отделена от него, когда же допускается действию, то именно как таковая; Василий знает, что он делает. Напротив, сознание Владимира несравненно насыщеннее и гуще,—но не потому, чтобы оно было онтологичнее, а вследствие проникновения в него сырых элементов стихийности, которые не сознаются таковыми; Владимир думает, что он в высокой степени сознателен и склонен прельщать себя мнением о совершенной проработке всего своего существа разумом, хотя кажущееся преодоление внутренней действительности в нем обязано просто его незнанию, что есть чистый разум. 1оворя образно, сравним духовное строение Владимира с опалесцирующей суспензией, по массе которой рассеяны мельчайшие капельки и зернышки иных веществ. Тогда понятно, Владимир не находит в себе неизменного мерила подсознательности, потому что самая сознательность его затуманена тою же подсознательностью. И когда ему нужно оценить явления сырые и установить свое к ним отношение, он, естественно, сравнивает эти явления с наличным своим разумом, и, открыв в этом последнем те же сырые элементы, Владимир начинает думать, будто и подлежащее духовному усвоению сырье уже проработано им, как похожее на элементы разума, его разума, и в этом смысле— побеждено,—со слишком большою легкостью. Короче, во Владимире склонность к тому, что в аскетике называется «разгорячением крови», «кровяным». Поэтому Владимир плохо знает настоящие трудности духовного самоустроения и самоочищения, наиболее ответственное в жизни ему дается легко, без туги и без особой муки. Но зато он не знает и подлинной легкости сознания действительно очищенного, прозрачности горного воздуха. Горницу своей души Владимир прибирает наподобие хозяйки, которая наскоро приготовилась бы к празднику, сдувая и смахивая пыль с обстановки и перенося эту пыль из некрасивого, но сравнительно невинного лежания на вещах в летание по воздуху менее видное, но более вредное. Впрочем, тут нужно твердо оговорить, что все сказанное относится к существенному строению личности Владимира, а не только и даже не преимущественно к тому, что называют нравственной жизнью; речь идет не о поступках, а о глубочайших коренных причинах поведения. Что же касается до поступков и проступков, то Владимиру мало свойственны настоящие грехи, т. е. с острым ощущением жала смерти. Скорее, Владимир лучше среднего, в этом смысле, но в нем нет трезвящего холода, огненного мороза и чисто духовного вдохновения вследствие всегдашней заполненности сознания. Владимир всегда несколько полный, если говорить в духовном смысле. Поэтому Владимиру свойственна некоторая неотчетливость оценок, которая при недисциплинированности воспитанием легко дает распущенность поведения, может быть даже разгул. Но этот уклон Владимира не имеет у него злобно-греховного характера, идет от широты натуры, связан с творческими началами жизни, как-то благодушен; входя в него, Владимир раскрывается в блеске, словно цветет. Тут легче всего может проявиться его широкий ум, хотя и лишенный подлинной глубины, его доброта и другие его положительные свойства, весьма в нем изобильные. Владимир—дерево доброй породы, но ему нужна жирная почва.
Вот почему широкое поведение Владимира не кажется окружающим отвратительным, да и действительно в самом крайнем безобразии, Владимир не преступает какой-то, хотя и очень широкой, меры и умеет, разогнавшись весьма далеко, остановиться, хотя бы и за несколько вершков от пропасти. И повторяю: непосредственным чутьем окружающие почему-то всегда отличают такое поведение Владимира от подобного же других, хотя наглядно указуемых признаков может и почти не быть. Непременно заслужившее бы порицание в других встречается, когда оно исходит от Владимира, без негодования, с благодушной усмешкой и тайным потворством: «Руси есть веселие пити» сказано Владимиром вероятно в назидание своим тезкам. Однако, «пити» не нужно понимать непременно буквально и было бы неправильно сказать будто Владимиру свойственно пьянство. Он достаточно сыр и без того, чтобы нуждаться для опьянения в вине, и беспробудность пьянства, тяжелой повинности вину, без веселия около него чуждо Владимиру. К Владимиру идет слово «молодец».
Но помимо правильного чутья в сути, в этом «молодец» сказывается и удовольствие окружающих, может быть благодарность за то, что Владимир освободил их от чувства ответственности. Они чувствуют себя вырвавшимися из уважаемой ими, но строгой обстановки, в веселую кампанию, где легко разрешаются все мировые вопросы и где даже предосудительно стремиться к четкости мысли и поступков: тут это кажется мелочностью и педантизмом. Широчайшие обобщения, великодушные порывы, блеск и тароватость жизни кажутся тут естественным состоянием человека, которому не предшествует труд и за которым не следует подвиг. Спьяна—все легко, и в особенности легко хорошее; а что до последствий и обоснований, что до подсчета своих сил и до проверки их доброкачественности, то, когда же в веселом обществе думают об этом. И получив разрешение не думать, даже имея в самой обстановке запрет думать об этом, всякий склонен подчиниться заразительной безответственности, даже благодарен тому кто открыл глаза, что ответственность может быть благополучно забыта. Именно забыта, потому что Владимир не был бы самим собою, если бы он стал отрицать ее. Напротив, в нем <нет> и тени противления чему-либо доброму, он ничего не отрицает, но он, склонный к деятельности широкой, всему указывает свое место. И разным почтенным, но твердым и жестким вещам, вроде труда, ответственности, критической чистоте Владимир оказывает, спешит засвидетельствовать свое искреннее почтение, чтобы затем столь же поспешно найти им их место—в темном углу, где их загромождают разные другие почтенные, но представляющиеся вот сейчас пока не нужными предметами обихода. Но это «сейчас» относится к каждому отдельному моменту жизни, а о целом же жизни—Владимиру нет времени подумать, за занятостью каждого «сейчас», да кроме того, нетрезвенность и состоит ведь в неспособности видеть время из вечности, когда сознание осветлено и сделано светлым. Владимир уносится временем почти не сознавая этого своего движения; он изменяется, но поглощенный каждо-мгновенно настоящим, говорит об этом настоящем, как о вечном и окончательном.
Во Владимире поэтому, при большой обходительности, нет онтологического смирения, нет сознания своей тварной ограниченности, нет глубинного ощущения своего места в мировом строе. Распространяя свое данное частное состояние на вечность, Владимир тем самым, хотя и не гордый в смысле злого самоутверждения, распространяется на весь космос и неизбежно в собственных своих глазах получает значение космическое, мировое, более чем то справедливо было бы признавать за ним объективно, даже приняв во внимание и наличные его таланты и их обещания.
Владимиру свойственно распространительное о себе мнение, мечта о себе, мысленное предвосхищение будущего своего значения в мире, разговор о своих подвигах, открытиях, власти и т. д., т. е. обо всем этом в будущем. Но, внушая себе мысль о будущем величии, как о настоящем, Владимир сравнительно легко и окружающих вовлекает в магический круг своего нетрезвого сознания. Тогда нередко случается, что эти мечтания оказываются признанными и на некоторое, короткое время, Владимир в самом деле представляется владетелем дум всего мира; это почти призрачное величие—чародейски построенный в ночь дворец. Признак его призрачности между прочим и решительное недопущение и со стороны самого Владимира и со стороны окружающих, подчинившихся его чарам, исследовательски отнестись к строению, пощупать его, вообще как-либо подвергнуть проверке. Необходимо или подчиниться массовому гипнозу около Владимира, или отойти врагом, по крайней мере будучи объявленным за такового. А через некоторое время еще раньше чем призрачность этих чар изобличится, сам Владимир уже займется чем-либо другим, и на разрушение своих деяний будет издали смотреть как будто это его не касается, а может быть и с видом осуждающим дураков, которые могут признавать такой вздор. Но тут менее всего следует видеть лицемерие, хотя может быть дело и не без некоторой благодушной хитрости: Владимир в самом деле уже забыл, что разрушаемое—его рук дело или точнее—его слов. Конечно, не забыл в смысле психологическом, ибо память у Владимира в этом смысле весьма обширна и надежна; но онтологически она чрезвычайно коротка, поскольку у Владимира быстро испаряется чувство связи данного поступка с волевыми глубинами его личности и он ничуть не терзается ответственностью. Как сказано ранее: спьяна наговорил, зажег окружающих, пылал самопревознесением, в которое все верили, может быть сделал героическое дело, в котором трудно различить границу очень высокого и бутафорского, а потом, безответственный, перешел в другое место и опять—то же.
Достижения Владимира столь же обширны, сколь и непрочны. В них нет достаточной существенности. Они больше кажутся, чем суть. Но сила Владимира, и притом именно сила такого зиждительства,—несомненна. Это—сила магического слова. Сознание Владимира пронизано, как сказано, стихийной волею и сырыми психологическими переживаниями; логические связи и соотношения в нем поверхностны, прикрывая собою другие отношения, которые в свой черед лишены своей цельности. Поэтому суждения Владимира мало ценны, как логические суждения, как смысл, и вместе с тем не могут быть высоко оцениваемы в качестве мистических прозрений: сознательное и подсознательное в душевной жизни Владимира взаимно обесценивают друг друга. Его сознательное не прозрачно логически, а его подсознательное η слишком рационализировано, а потому не наивно. Но лишенные ценности, эти суждения отнюдь не лишены силы внушения, даже напротив, именно потому, что каким-то инстинктом никто в них и не ищет особой ценности, они с чрезвычайной силой внедряются в слушателя и подчиняют его себе. Когда говорит Владимир, то чувствуешь: тут бесполезны логические возражения, но бесполезны также и собственные интуиции; в тебя внедряется некоторое волнение, не желающее искать себе законного места в системе своих мыслей и переживаний и не ищущее себе критически взвешенного одобрения. Оно полонит или хочет заполонить твою душу, самоупоенно не допуская и мысли о критике. Поэтому неподчинение есть полное отрицание, и тогда необходимо просто прекратить разговор, а временно, может быть, и отношения. Но если противодействие слову Владимира преодолено, оно, усвоенное, быстро заквашивает психическое содержание личности, и последнее пышно поднимается, однако кратковременно и как-то бесплодно: после увлечения, когда оно прошло, не остается никаких положительных следов, напротив—пустота, брезгливый осадок от бывшего самообольщения.
Владимир обладает умом раскидистым и занятым обширными замыслами. Узкие и специальные темы—не его удел. Его влечет все общее, и притом не отвлеченно-теоретическое, а влекущее практические последствия, открывающие широкие организационные перспективы, говорящие жизни нечто небывалое и ошеломляющее широтою размаха. Отсутствие четкости таких построений, а следовательно и режущих углов, делает их более или менее приемлемыми; они эластичны и в их широте может уместиться разное, не испытывая крайней необходимости отмежевываться от всего прочего и соотноситься с ним. Получается мир, но ложный, самообольщение якобы упроченным благополучием. Получается впечатление мощно-преодоленного хаоса, могучего ума, царящего над пестрой и доселе нестройной действительностью. Но это господство единства над множественностью есть самообман и обольщение: разум Владимира ничего не преодолел, ничего на самом деле не охватил, вовсе не поднялся над этой пестротою. Он пассивно объял груды фактического сырья, не дав себе труда изучить собственное строение действительности, и контур его обведения есть случайная в отношении материала, простая сама по себе комбинация линий. Никакой внутренней связи с материалом она не имеет и к пассивным данным его объема прибавляет лишь свой произвол, поскольку он наличной действительности не противоречит. И поэтому, как только этот материал, живой в своем жизненном движении выходит за очерченные границы, приходится делать новый обвод его, позабыв о старом. Так на самом деле. Но Владимир, проникаясь сырьем переживаний и влачимый стихиями мира, мало сознает свою пассивность и думает видеть в своих схемах, на самом деле на живую руку сварганенных, высоко-рациональные идеальные формы и нормы действительности, пока достаточно резким толчком эта последняя не даст ему почувствовать себя. Этот толчок Владимир получает не раньше, чем начнет проходить его жизненный хмель, и только незадолго до смертного одра мир вдруг начинает восприниматься Владимиром трезво. Это обращение, предсмертный поворот просветляет Владимира; молодец при жизни, он уходит, оборвав отношения на чистом звуке, благоговейной жалости к себе, мирно и не оставляя едкого осадка. Раздувшееся великолепие его земного дела успевает, по счастью для него развалиться еще при жизни и, пережив этот развал он избегает после смерти сурового суда за обольщения, просто хорошим человеком.
Владимир мыслит, действует и живет в некотором разгорячении. И его разгоряченные слова, имеющие больше жару, чем содержания, хотя и представляют себя как раз в обратном смысле, неминуемо наживают ему много врагов. Но против Владимира, при шумном негодовании, мало однако возбуждается настоящей ненависти, как и сам он мало склонен длительно питать таковую. Его личная жизнь складывается легче, нежели Василия. Свои личные отношения он не только не отрезывает от общего, но напротив, не замечая того, исходит от них и делает из них нормы безусловного и всеобщего.
В итоге: Владимир есть Василий, выросший на русской почве, и потому понятно, что для России это есть наиболее значительное из имен, типичное им я великого человека из русских только. Воздух России наиболее соответственное свое выражение имеет во Владимире. Но черты подлинного величия свойственные Василию, во Владимире несравненно расплывчатее и грубее. Замыслы же и притязания его—несравненно больше: Владимир, как сказано, не значит владеющий миром, но сознание русского народа, а следовательно и его собственное, навязывают этому имени притязательный замысел на мировое господство. В этом извращении коренного национального имени сказались основная правда и основная неправда самого народа.
VIII. ОЛЬГА
1923.IX.9
Имена, запомнившиеся историей вместе, никогда не бывают соединенными простой ассоциацией сложенности во времени: они связаны в сознании потому, что глубоко сродны они друг другу по своей духовной форме. И если история выдвигает их более или менее совместно, то этим лишь устанавливается основной характер известного времени, который наиболее соответственно может перейти в историческую действительность деятельностью людей с этими именами. Герою данного времени естественно носить имя, знаменательное для его современности. И вместе с тем, должно быть понятным парное появление в истории этих знаменательных имен мужского и женского, потому что некоторая духовная тема истории, которой надлежит воплотиться в человечестве, должна быть проведена как в мужской природе, так и в женской. Алексей и Анна, Василий и София, Константин и Елена и др. пары, не только по типу своему сближаются между собой, но и исторически достигают наиболее ярких своих проявлений совместно, или во всяком случае, в одном историческом деле или в одной исторической полосе. Одна из таких пар, типологических и исторических сразу, есть хорошо запомнившееся сочетание Владимир и Ольга.
И по коренному значению, и по происхождению, и по историческому месту и, наконец, по физическим и душевным свойствам, имя Ольга близко к имени Владимир. Этимологически Ольга или, в первоначальном изводе Хельга или Эльга значит великая45; ясное дело, это значение близко подходит по смыслу к мировладению, связанному с именем Владимир. И то и другое имя пришли к нам из Скандинавии и оба глубоко принятые русским народом и сделавшиеся именами особливо русскими, будучи усвоены русским языком, претерпели здесь звуковую переогласовку, далеко не случайную. Вальдемер во Владимире конечно утрачивает свою режущую отчетливость, смягчается и заволакивается некоторой мечтательностью и неопределенностью; точно так же режущая и даже жестокая четкость Эльги в протяжном и глубоком О своего русского извода смягчается, несколько расплывается и становится если не более ласковым, то во всяком случае более спокойным и неподвижным. Оба они, и Вальдемер и Эльга, на русских хлебах выростают, делаются дородными и не имеют уже нужды наступать на мир, пиратскими ли набегами, или волшебными рунами: здесь, на новой почве, к ним и само пойдет все в руки, и все, без усилия с их стороны, признают их владетелями и великими. Естественно, они лишаются своей сухости и тренировки своих хищных навыков, и если и не приобретают непременно доброты, то во всяком случае размягчается их жесткость. А вместе с тем они утрачивают и короткую определенность молниеносных своих желаний, теряются в себе самих и романтичные, в своем искании чего-то безмерного, неопределенного и им самим неясного, подготовляются у нас ко Святой Купели.
Сказанное относится собственно к звуку этих имен; но то же самое нужно было бы повторить и, более определенно о духовной форме, этими именами выражаемой.
Как и имя Владимир, Ольга—Эльга в своем первом изводе есть очень выразительно—языческое имя и притом северного язычества, где божественные образы бледны, неоформлены и мало метафизичны, человеческая же воля сильна, непреклонна и сама представляется ноуменом—таинственной силой другого мира. Рослость и осанистость—вот в каком, прежде всего, смысле должно брать значение великая имени Ольга. По-нашему, по-современному, нужно бы, пожалуй, сказать, не всякая, а большая, крупная, но нужно помнить, крупность фигуры северное язычество оценивало как великость, как явление великих сил и потому современный перевод имени Ольга был бы искажением основного смысла имени Ольги. Но таков же и Владимир, ибо кому же, как ни крупному, ни большому, ни великому следовательно, владеть миром. Оба они, и Владимир и Ольга,—как сосуды до краев наполненные соков земли: оттого-то и растут они, оттого и осанисты, оттого же утверждают всю жизнь, расплескивая свою силу, но оттого же обладают и волшебными чарами, даже мудростью и вещим даром. Но оба последние свойства идут в них от корней к земле, а не с неба, а потому мутны и пристрастны, в своей страстности могут глубоко погрешать и возбуждают в душе всегдашнее беспокойство и искание найти нечто более чем земное в земном и условном, пока не поразит их луч с неба. Оба они, и Владимир и Ольга, ощущают и знают, но знают не умом, а кровью, гораздо больше чем сколько нужно для земного; но знание их недостаточно для близости к небу. Вот почему, количественно умножая свои земные успехи, дающиеся им не в пример легче чем другим, они думают взгромоздить нечто великое, до самого неба; но и небо представляется им как Валгалла—неизменным пиршеством и битвою. Количеством земного они мнят создать своими руками то, что больше земного. Но, к чести их, эта попытка, беспрестанная попытка их жизни, не есть ни боговосстание, ни богоборчество, не есть сознательный вызов Богу, Которого они не знают, а своего рода добросовестное заблуждение и слепота. Они не знают и не понимают, до поры до времени, что небо иное, чем земля, и что великое не есть очень большое, ни тем более—большая куча малого. Поэтому не злобою подвигаются они в своем жизненном строительстве и не духовною гордостью, которая противопоставляет человека Богу. Напротив, они подымаются вверх потому что отдаются подымающей их, как тесто, силе, на пару земных соков: именно как тесто, потому что этот подъем происходит не за счет внутренней плотности, а силою упругости газовых пузырей, ничего существенного в себе не содержащих. Их дело—как мыльная пена, столь же легко раздувающаяся, как и спадающая в несколько капель воды. Но опять пусть будет повторено, их горделивость так же далека от гордости, как их величание—от величия. В сущности они добрые малые, которых всегда можно образумить, если хлопнуть их достаточно сильно; более же деликатным способам внушения они мало доступны, но не от презрения к окружающим, а от угара соками земли. Эти люди не то чтобы не считали нужным слушаться, но просто не слышат предостережений и заносятся, просто не имея никакой сдержки.
Но когда Божественное милосердие ударит их жезлом железным и, разбив их дело в ничто, явно и бесспорно, не «гласом хлада тонка» 4б, а громовым ударом явит им подлинную грозную реальность иной действительности и силы, тогда такие люди с истинным смирением принимают крушение всего того, что только еще недавно до самозабвения опьяняло их, и уразумевают ничтожность своего дела. Может быть, спустя время, они вновь примутся за что-нибудь подобное, но во всяком случае к тому, погибшему, уже не обернутся с сожалением. Физические свойства Ольги соответствуют языческой и притом скорее северной основе этого имени. Ольги обыкновенно имеют черты лица и фигуру значительные и скорее красивые, но не тонкие; в них дышит сила почти неженская, по крайней мере по современным понятиям и она может переходить даже в некоторую грубоватость, грубоватость черт лица, которая выражалась бы грубоватым обращением, если бы Ольга не обладала умом. Но ум ее—тоже сильный, выше среднего, и притом—не формальный и не отвлеченный, а очень гибко применяющийся к обстоятельствам и находящий наиболее верный путь в достижении желаемого. В этом отношении есть некоторое сходство между Ольгой и Софией; но София действует по сознательно поставленным целям, а Ольга неудержимо увлекается своим хотением и притекает к ним сквозь препятствия, хотя может быть и сама очень плохо сознает, к чему влечется она в данный момент столь же непреодолимо, как не мотивированно в разуме. Она течет в жизни, движимая силами, которые глубже обычного уровня жизни, органичнее, стихийнее, более сродны воле, тогда как София не доходит и до органичности свойственной хотя бы этому среднему уровню. Поэтому действия Софии, при своей разумности и цельности, несколько искусственны, тогда как у Ольги, несмотря на расплесканность, неожиданность и порою взбалмошность, они «почему-то» приходятся в пору жизни и на данный момент представляются нам более жизненным выходом из сложившихся жизненных путаниц. Но длительно—ни законодательное отношение к жизни Софии, ни приспособленность берущей от жизни что можно — Ольги, не оказываются удачными. Если требовательность Софии приводит ее к жизненным столкновениям, то инстинкт Ольги, достигая желанного в ближайшем, нередко затягивает узлы последующего и заставляет ее снова искать, как вывернуться. Однако, и там и тут, это есть деятельность именно ума, хотя и совсем по-разному окрашенная, ввиду совсем разных источников ее происхождения.
Когда говорилось о Софии, то было указано основное нормативное свойство ее ума. В Ольге, напротив, есть способность понимать и, еще более чем понимать, усваивать себе в руководство тайную сторону действительности, темную основу бытия. Это ум—вещий, питающийся непосредственно от корней мира. В то время как ум Анны,—весь в трещинах, и чрез них провеивают дуновения совсем иных миров, с этим нашим миром не соотнесенных, так что Анна наполовину пребывает в тех иных мирах, Ольга, напротив, крепко сделана и случайное ее не случайно в ней; она глубоко воспринимает мир, но именно этот мир, в его корнях и основаниях; но она совершенно не представляет себе, чтобы был еще какой-либо мир, не соизмеримый с этим. И потому, при своей вещей натуре, при необыкновенной способности ко всякого рода мантике, при какой-то своей большой сплоченности в себе самой, она не восприимчива внушениям совсем иного, чем земные, порядка, а когда воспринимает их, то—не как импульсы жизни и цветение своих способностей, а как призыв оставить все земное и как зов к полной резиньяции. Ольга может быть по-своему великолепна как подземная река, омывающая корни деревьев, и может быть чиста в своей горячности отрешиться от всякого земного волнения. Но не в ее натуре одухотворить и просветить благодатью земную жизнь; это не в ее способностях и не в ее вкусах. Она умеет утверждать стихийную жизнь, давая ей роскошь и сравнительно с другими при тех же обстоятельствах избегая неблагообразия. В ней есть языческая боязнь отвратительного и нездорового, которое удерживает ее в известных границах или, точнее, позволяет сравнительно благовидно обойти эти границы. Но это происходит от ее привязанности к красоте жизни, может быть отчасти из чувства самосохранения, но совсем не пред лицом Истины, которую она боялась бы оскорбить,—не по чувству греха: греха Ольга не боится и главное, что бы она ни делала,— не знает. Она движется напором своего хотения, который всегда прав или, точнее сказать, никогда не ставит вопроса о правоте. Чаще всего Ольга фактически и не нарушит норм, но потому что ей непосредственно претит это, как нечто некрасивое. Но когда захочет, то нарушит, ни на минуту не ставя себе мысль, что можно захотеть нарушить и—не нарушить. Поэтому самый дельный и светлый облик Ольги воспринимается обычно окружающими как нечто радостное, но не относящееся к роду добродетели; но и напротив, вероломство, изменчивость, грубость и нежелание считаться с кем бы то ни было, в Ольге нельзя подвергать суду нравственному. Это может быть неприятным, вредным, нетерпимым, с этим нужно бороться, но на это совершенно неправильно возмущаться или негодовать: море искрится блестками или разбивает суда, смотря по условиям, но всегда одно и то же,—неподсудное нравственности.
Итак, корнями своими Ольга глубоко уходит в тучный чернозем и крепко стоит на земле. В ней есть много душевного здоровья и уравновешенности, получаемых ею от земли и, несмотря на все нежелание считаться с нравственными нормами, не разрушаемых ею в себе бесповоротно, тоже по крепкому инстинкту земли. Самые страсти Ольги должны судиться иным судом, чем многих других: это не столько злые проявления испорченности, как сильные движения воли, не знающей удержа,—но не нехотящей знать, а просто незнающей. И потому обидное и больное другим, что им приходится получать от Ольги, скорее всего бывает не от злого умысла причинить боль, а сокрушением всего на пути: повернула плечом, а косяк вылетел и может быть зашиб кого-нибудь, а она, в упоении своим и не дала себе труда вникнуть в происшедшее. Это—здоровость, переходящая в «здоровость». Ольга по своему душевному масштабу не подходит под мерки большинства, и все черты ее характера крупнее обычного. В этом смысле, она, слишком далекая от действительной и тем более искусственной хрупкости, может представляться не женщиной, по крайней мере в современном понимании женственности. Но было бы большой оншбкой толковать ее характер, как мужской, и ошибка эта возникает, когда сравнивают ее душевный склад с таковым же мелкомасштабного—мужчины. Но и миниатюрный сравнительно с нею, он на самом деле не женственен, как и она—не мужественна. В ней—душевное строение девы Валькирии, и таковую сопоставлять надо с соответственным мужским типом,— витязя.
В этой крупности черт Ольги есть однако своя соразмерность, как и вообще в Ольге,—своеобразная цельность. Вот почему уход корнями глубоко в землю, дающий Ольге тайное знание, не разрывает ее личности: Ольга—вещая, но она владеет своим ведением, а не оно вторгается в нее. Она слишком крепко сделана, чтобы интуиции бытия жили в ней самостоятельно; она подчиняет их общему стремлению своей личности, а все то, что по силе своей своеобразности подчинено быть не могло бы, инстинктивно отбрасывается ею и до сознания ее не доходит. В то время как сквозь Алексея и особенно Анну проносятся холодные дуновения иных миров, которые в них, и Алексее и в Анне, но не их, Ольга своей организацией достаточно обеспечена от таких вторжений: она всасывает потребное ей из почвы и тут же усвояет, делая частью своего душевного тела. Таким образом, вещее знание Ольги не склонно превратиться ни в пророчество, прозорливость или внезапный луч, просвещающий юродивого, ни в овладевающее Ольгою темное ведовство, в пифичность, в ясновидение. Ольга может постигать недоведомое другим и живет этим ведением, но она знает то, что хочет знать, и в этом смысле более других способна к вещей мудрости, понимая это слово в чисто человеческом смысле. Однако, при способностях в эту сторону, она редко дает себе труд воспользоваться этими способностями и обычно оставляет их глохнуть невозделанными. Но как бы ни обходилась она с ними, они не разрывают ее личности. И потому же безумие, близкое к Анне, столь же далеко от Ольги. По своей цельности, Ольга безостаточна и по-своему прямолинейна, не в смысле прямолинейности способа действий, каковой бывает в Ольге очень приспособительный к условиям и потому иногда извилистый, а в смысле самой цели: раз направившись волею к известной цели, Ольга вся без остатка и без оглядки уйдет в достижение этой цели, не щадя ни окружающего и окружающих, ни себя самое, почти до саможертвоприношения этой цели. Направившись к ней, она ничем не может быть остановлена и поставленное пред нею препятствие, если не разрушит, то обтечет.
Такова Ольга по своим очень длинным стихийно языческим корням. Благодатному преобразованию ее она, как и следует думать, крепко противится, живя своим, естественным благобытием, правдою недр земли, правдою мощи.
Ольга не такова, чтобы свет благодати мог постепенно озарять ее душу, и она закрыта от него, пока не произойдет некоего потрясения и даже сокрушения ее организации. Прикосновение к другому миру происходит в ней разом: вдруг падает стена и виднеются четкие очерки снежных вершин. В это мгновение так же внезапно сознается Ольгою тщета ее прежних замыслов и несоизмеримость всего мира, в котором жила она до сих пор, с миром ей вновь открывшимся. Она не хочет, теперь, воспользоваться собою как материалом для новой стройки душевного тела, и силы ее направляются теперь на самообуздание, на борьбу со своей пышностью. Тут самоотказ есть основная черта Ольги. Она крепко запирает в себе свою мощь, не проявляясь ничем особенным вовне, и наиболее стремится к скромности и смирению. В это уходит она тоже безостаточно, как ранее—в роскошь жизни. И достигает своего. Но свойственная всей ее личности, как фигуре, так и душевному облику, осанистость делает ее, и скромную и смиренную, все таки выделяющеюся из ряда прочих и заметную достоинством, несмотря на отсутствие властности и желания господствовать.
IX. КОНСТАНТИН
1923.IX.18
Этимологическое значение имени Константин, как и других родственных: Констанц, Констанций и прочих, признается насквозь прозрачным и вполне бесспорным; сравнительно мало имен столь ясных в этимологическом отношении. А именно, своим корнем это имя указывает на постоянство, устойчивость, определенность. Но если где справедливо словопроизводство lucus а поп lucendo47, то именно в отношении разбираемого имени: Constantinus propter inconstantiam, Константином зовут за непостоянство. В языке хорошо известны антилогизмы, когда вещь или лицо называются прямо противоположно мыслимой при этом оценке их. Таковы бесчисленные ласковые, родственные и почтительные названия лихорадок, смерти, у многих народов—диких зверей, когда они представляют действительную опасность; таковы же добрые эпитеты злых божеств и враждебных явлений природы. Таково, в частности, древнее название Черного моря—«Гостеприимным» — Πόντος Εύξεινος, хотя его, за постоянные бури, считали особенно опасным, особенно неприязненным. Таково же название Beneventum, т. е. «Благой Исход», хотя его на самом деле признавали несчастливым, Maleventum, «Дурным Исходом»48. Благими богинями именовались в древности Черные Керы, Смерти.
Сейчас не место обсуждать психологические мотивы такой псевдонимии или, точнее паронимии, ни, тем более, онтологический смысл ее. Пусть остается без возражения обычная мысль исследователей быта, что в подобных случаях человек старается задобрить лестью злые явления, или назвать их так, чтобы название не оказалось призывом, наконец—желанием отвратить неприятным именем именуемого всех тех, кому не след им интересоваться: так башкирское имя Уткоден, т. е. Собачий Зад, дается мальчикам, чтобы злые духи не польстились на ребенка. Как бы то ни было, в языке есть эта склонность перегибать значение слова на обратное. К разряду этих явлений относится и имя Константин: Constantinus propter inconstantiam. В самом деле, нет характера с большим непостоянством, в чистом значении этого последнего слова, нежели характер Константина. Бывают люди непостоянные от легкомыслия, просто мало вдумывающиеся в свои поступки и отношения, у которых все впечатления текут без задержек. Бывает непостоянство другого рода, когда человек обуревается страстями, и каждое новое впечатление овладевает им всецело. Бывает еще коварное непостоянство, при котором ведется с помощью вероломства некоторая своя линия, тогда как все остальное служит лишь средством для нее и, сослужив свою службу, отбрасывается и предается как ненужное. Наконец, есть и непостоянство Дон-Жуана, за которым скрывается некоторое смутное, но упорное искание чего-то вечного и безмерного. Эти виды непостоянства возникают как следствие некоторых внутренних движений и не могут потому почитаться за самостоятельную характеристику личности. Напротив, непостоянство Константина не зависит от чего-либо, а само есть первичная черта характера. Константин непостоянен не почему-либо и не для чего-либо,—а волею к непостоянству, как к таковому. В Константине наиболее характерен какой-то немотивированный каприз, нетерпеливость к бытию, в том числе и к самому себе, нервическая реакция на жизнь, воля к непостоянству. Это человек, который сам не знает, чего он хочет глубинно, а потому и длительно хочет; и, начав в определенной тональности, он вдруг, без модуляций, переходит в другую, оборвав первую с каким-то словно раздражением, не то на других, не то на себя, что связался с нею. Словно избалованный придворной лестью и незнанием ответа себе «нет», Константин внутренне злится на весь свет и на себя самого и, задав миру вопрос, не дает себе труда выслушать ответ мира. Константин нетерпелив к бытию и внешнему и своему собственному, дергает его высокомерно-избалованно и привычным жестом явного превосходства, хотя, это есть именно привычка показывать свое превосходство, а не сознание его и не убеждение в нем: к себе самому Константин может быть так же капризно-требовательным. Константин—натура одаренная и, главным образом, тонкою чувствительностью ко всяким духам и всяким внушениям. Он мгновенно распознается в самых тонких оттенках и вкусах, но его чуткость пассивная, и похожа на женскую. Он гордится своею чуткостью и привыкает считать ее за единственное достойное качество, за признак превосходства, утонченности, исключительности. Он не видит других качеств и достоинств, кроме изысканности. Но не имея в душе долга, он вообще лишен и тех переживаний, которые длятся долго. Импрессионизм—его стихия. Между тем всякий стиль и все действительно совершенное отстаиваются долгими годами. Поэтому Константин плохо понимает глубокую разницу между достижениями большой культуры и театральной или выставочной нарядностью теперешнего часа, точнее сказать, не то что плохо понимает, а скорее не желает считаться с ним и практически предпочтет мимолетное. Мало того, длительные создания человеческого постоянства его могут даже раздражать своей неизменностью, требующей постоянства и от окружающих и от него самого. Константин, в погоне за изысканным, склонен предпочесть дешевую, но острую новинку вековечному, и даже будет рад иметь дело с первой, потому что на другой день ее можно будет брезгливо отбросить, занявшись новой игрушкой, а вековечное может даже не заметить около себя Константина и, в каком-то тайном предчувствии этого, он старается наперед выразить свое презрение этому последнему. Но его одаренность и его от природы тонкий вкус не оставляют его в неведении об истинной ценности пренебрегаемого и о дешевости избираемого. Он избирает последнее, но себе самому враждебен за такой выбор и тут же готовится бросить избранное, чтобы пойти за новым.
Однако вкус его, в самой глубине—безошибочен; и, неверный ничему внешнему, Константин бывает порой неверен и себе самому; учует что-то первосортное, незамечаемое другими и, вопреки согласному голосу всех окружающих, постарается выдвинуть его на первый план и превознести превыше всего прочего. Может быть, и тут наряду с чуткостью Константина действует некий каприз—неотъемлемая от Константина изысканность, побуждающая его действовать наперекор толпе. Но если это и каприз, то счастливый, Колумбово яйцо, которое дает в одних случаях новую эпоху, в других—новое направление, в третьих—новый ослепительный поворот мысли. Такие «капризы» со стороны человеческой могут быть провиденциальными, могут существенно ломать историю; и трудно себе представить, как могли бы совершиться в истории, большой или малой, такие повороты и переломы, если бы исторические деятели хранили всегда спокойствие, благоразумие и осторожность, если бы они всегда по справедливости учитывали все достойное учета и опасались погрешить против известных им истин. Но тут выручает спасительный каприз Константина: остро учуяв среди многих великолепных истин одну, затертую и невзрачную, но на самом деле таящую в себе будущее, Константины—не то чтобы всегда останавливались на них, но имеют силу остановиться и, пренебрегая осторожным распутыванием сложных обстоятельств, объявляют, вопреки справедливости, все остальное несуществующим и только это одно, ими по-видимому столь пристрастно выдвигаемое, единственно ценным и достойным внимания. Это делается столь капризно, самовластно и даже высокомерно,—что превозносимое ими чрезвычайно быстро принимается окружающими и одерживает культурную победу. Тут сразу содействуют друг другу и тонкая угадка Константина, которою он уловил истинное соотношение подспудных сил истории, и податливость толпы к внушениям, когда они провозглашаются без призыва к вдуд!Чивости, в особенности если они, имея за собой правду, высказываются как дерзкое требование. Одним ударом, нередко наносимым с высокомерною небрежностью, Константин дает победу и преобладание тому, что, если бы начать учитывать все наличные обстоятельства, могло бы быть проведено в жизнь лишь медленно, путем уступок, соглашений и многих обсуждений. Но тонко угадав положение вещей и поймав момент, Константин обычно не умеет и не хочет взрастить в тишине посаженное им семя. Когда оно стало признанным, ему кажется недостаточно изысканным разделять общую мысль, и он соперничает с самим собой, стараясь прибавить к правильной своей угадке еще другие, но уже вымученные и дешевые. Он может начать украшать подлинно живой росток, им посаженный, и украшения эти, надеваемые на него в избытке и невдумчиво, часто бывают безвкусны, заставляя даже сомневаться в подлинности того, что они украшают. Только что проявив тончайший вкус и огромную независимость своих оценок и проницательность своей угадки, Константин тут же может смазать все сделанное им; и испортить всю свою работу, не от недостатка вкуса и не от трусости мышления, а от боязни не быть достаточно тонким, из какого-то панического страха быть постоянным и потому, как ему кажется, однообразным, хотя бы предметом постоянства было не что иное, как собственное его, и притом весьма своеобразное, открытие. Константин редко бывает мудрым: чаще всего оказывается, что он перемудрил, стараясь превзойти себя самого.
Неровный в своих мыслях и оценках, Константин неровен и в отношениях к людям. При своей чуткости, он временами, чтобы не сказать минутами, может очень близко подходить к людям, угадывая их душевное состояние; когда хочет он, а точнее—когда ему захочется, он бывает добр и отзывчив. Но тут же может найти другой стих; Константин сделается угрюмым без какой-либо уловимой причины. И это не от того, чтобы он хотел причинять зло за что-нибудь; он кусает ногти, злясь на открывшуюся ему собственную пустоту и чувствуя свое бессилие выйти из нее. Активный, когда найдет на него активность, сам он совсем не может действовать из себя, и, когда нет неизвестно почему прилившей к нему деятельности, он ничего не умеет предпринять, чтобы самостоятельно определиться в отношении к миру. Его душевное состояние напоминает мартовскую погоду, постоянную своим непостоянством и устойчивую в своей неустойчивости: за несколько минут трудно предугадать что найдет на Константина, и не только окружающим, но и самому ему. Это—и в хорошую и в плохую сторону.
Когда говоришь о Константине, то неизменно всплывает в сознании образ: семя экзотического растения, принадлежащего благородному семейству, но выросшее в чахлой или скорее на очень неглубокой земле; этот росток имеет явные признаки своего благородства, но столь же явно наличная его жизненная сила не соответствует тем большим требованиям, которые предъявляются ему его видом. И растение это—то выше, то ниже обычных трав, в нем чувствуется неправильность его роста. Так и Константин—характерное имя декаданса,—и завершенных циклов истории, и падающих культур, и кончающихся направлений мысли, и отдельных родов. Тут, в среде упадочной, он находит себе наиболее выгодные условия, и не без причин именно с Константином связала себя угасающая Римская Империя.
X. ЕЛЕНА
Одна из этимологий имени Елена приводит его к исходному слову селена, т. е. луна. Сейчас не важно углубляться в лингвистическую проверку этого объяснения, впрочем наиболее вероятного. Каков бы ни был корень имени Елена, несомненно участие, первичное или вторичное, в этом имени слова селена, как несомненен и лунный характер родоначальницы всех Елен—дочери Леды. Историческое ли лицо, или мифический образ, но Елена Троянская представляется «повитой ладаном лунным»: она—аспект луны, но не темной ее стороны, обиталища Манов и владычествуемой Гекатой, а светлого полушария. Оно тоже наводит чары, но более вкрадчивые и не направленные непосредственно ко злу. Такова та Елена, Луна в наибольшей пышности своего магического света, подчиняющая себе всю природу и растворяющая своим фосфоресцирующим туманом все очертания и все формы. Это недоброе обаяние, завлекающее не зная отпора себе и размывающее внутреннюю четкость, после того как очарованные утратили волю и самоопределение. Елены идут по пути той, первообразной, но конечно с соответственным понижением и плана и силы.
Имя Елена знаменует женскую природу, но не в телесном моменте брака и рождения, как и не в духовном моменте вечной женственности: Елена—вечная женскость. Ее наиболее определяет душевный момент женской организации, душевные свойства женщины, те самые, что в обычном понимании составляют суть женского характера. Отсутствие в поведении и мыслях твердого начала норм, преобладание эмоций, не протекающих в строго определенном русле, разрозненность и прихотливость душевной жизни—вот эти черты. Это не значит, что Елена не обладает умом, как нельзя того же сказать и вообще о душевном складе типической женщины. Но ум несет тут явно подчиценную службу и всякий раз получает особые приказы от неожиданно выплывшего душевного побуждения. Поэтому Елене не свойственна теоретическая деятельность ума, как не свойственно и незаинтересованное размышление. Но она способна достигать поставленные цели и проявить тут большую умственную изворотливость и настойчивость. Это качество Елены, при духовной невоспитанности, легко переходит в хитрость.
Елена похожа отчасти на Ольгу и отчасти на Софию, сказать точнее—находится как раз между ними. Ольга сильнее и грубее ее, София—отвлеченнее и властнее. Ольга отличается от Елены преобладанием темной, первобытийственной воли, София—ясностью разумно-поставленных целей; в Елене же наиболее развита способность эмоционального отклика и воздействия на чувства окружающих. В этом смысле с нею легче иметь дело, чем со стихийно напирающей Ольгою или властно нормирующей Софией; Елена увлечет в свою сторону так, что этого и не заметишь, да и сама пожалуй не очень дает себе отчет в происшедшем. Ольга толкает ворожбой, София заставляет доказательством, а Елена заманивает, убеждая чарами. Поэтому с Еленой наиболее теряют свободу и самое чувство и потребность ее, но не замечают своей потери. И сама Елена не имеет свободы, изменчивая как вода, с чувствами, сменяющимися в ней волнами прибоя, по ей самой неведомому ритму. Эти волны душевной жизни приходят издалека, из обширного мира души, но, в противоположность Ольге, которая живет неритмически, то безмятежно, то неожиданно выбрасывающимися из пучины водяными массами,—в противоположность ей, Елена более закономерна и более поверхностна: ее волнения возбуждаются скорее внешними, нежели глубинными, причинами и приходят к границе соприкосновения ее с другими людьми более спокойно и плавно, чем в Ольге. Самые большие волны проходят по ней, текучей и влажной, безвредно и бесследно для нее, маслянисто скользя по всей поверхности; их разрушительная сила сказывается лишь на границе этого моря, и волны становятся губительны только, когда находят на нечто твердое. Так чувства Елены, самые сильные, не разрушают ее; они однако вырастают в грозные валы, когда им противостоит некоторый духовный устой. Если он выдержит, то волна уйдет обратно, усмиренная и обезвреженная; если же нет, то будет затопчен и сокрушен.
Эта изменчивость, постоянство в непостоянстве, неожиданности, всплески большой силы, сменяющиеся временами отливом, устанавливают формальное подобие Елены—Константину. Как и последний, Елена тонко чувствует происходящее, как и он—способна к неожиданным капризам и прихотям. Но, при формальном подобии, в существе дела она глубоко отлична от Константина: ведь от нее ее имя требует свойств и без того родных женскому характеру, тогда как Константину приходится получать духовную форму вопреки мужской его основе. Отсюда понятна удачливость Елены, дышащей полною грудью в собственной своей стихии и получающей в своем имени какоето разрешение на вечную женскость и право забыть обо всем прочем; тогда как незадачливость Константина и хилость его организма заложены в исходном противоречии его формы и его основы, вследствие чего он всегда находится под запретом быть самим собою, как мужчина, и однако, при невозможности отдаться без оглядки женским свойствам своего имени. Всегда неудовлетворенный и с внутренним разладом в душе, упадочник по наличной своей организации, он составляет контраст пышной в своей душевной жизни, счастливо развертывающейся, и потому удовлетворенной, Елене. Константин представляется тенью Елены, неудавшейся попыткой мужчины взять на себя лунный характер.
Как и другие имена, Елена в различных духовных климатах получает различные оттенки и аспекты, выражающиеся соответственно в тех или других изменениях самого звука и звуковой формы имени. В русской среде это имя, как и большинство имен, несколько расплывается, утрачивая отчетливость тонких линий, и несколько простеет. Точнее сказать, кинетика имени становится труднее уловимой и внутренние движения душевной жизни расплываются и становятся труднее высказываемыми в слове и менее стремительными, но зато с большим весом.
Уже при переходе от Селены к форме Ελένη, Helena, утрата начальной свистящей указывает на нисхождение имени от высшего плана тончайших энергий к более низкому, от онтологии к душевности. По Каббале, свистящее сесть наименьшее возможное звучание, minimum anolibile, которым духовная идея входит в мир словесных воплощений. Этот тончайший шорох, легчайший шелест, дуновение воздушной струи, звуковое нечто, которое мало чем отличается от ничто. И символ Софии, духовной мудрости—змия, свидетельствует о себе именно этим тончайшим из звуков. Так и духовная энергия женской природы осуществляется, входя в мир действием тончайшим, которое почти не отличается еще от чисто духовного привлечения к себе светом всепобеждающей красоты. Это и есть начальное и существеннейшее в разбираемом имени с. Духовная норма и путеводная звезда имени Елена есть Селена; но Селена слишком далека от земных условий и слишком трудна. Женщина, хотя бы и очень значительная, избежит этой трудности и откидывает в своем имени это с, хотя оно все-таки продолжает подразумеваться в имени и в какие-то редчайшие времена жизни иногда присоединяется к имени, как неизвестно откуда прозвучавшая эолова арфа.
Но обычно это с утрачивается. Лингвистика показывает, как оно огрубело в густое придыхание имени Helena. Умное и умопостигаемое вхождение в мир отяжелело здесь в эмоциональное психологическое. Начальное придыхание теперь уже стало вздохом, человеческим чувством взамен божественной красоты, и тем самым звуковой вес имени переходит во вторую часть имени, равно как и внутренние свойства приурочиваются тоже к этой последней. Helena уже не светит, но окутана пышным покрывалом женского чувства, которое струится вокруг нее и колышется живою волною, несколько напоминая прежнее сияние чистой красоты.
Но так было в древности. Однако разрушение действующего начала имени идет своим путем. 1устое придыхание переходит в легкое, а последнее перестает произноситься. Наше церковное Елена, с йотированным Ε в начале, произносимое как Йэлена, еще хранит в начальной Й или j тончайший отзвук былого вздоха и указывает на область, откуда низошло к нам это имя. Иностранное, внецерковное произношение Злена отнимает от имени и этот отблеск былого, но вместе оставляет в имени натиск и притязание на тонкость, которой оно уже не имеет. Элена—это резкое и крикливо-женское имя, не нашедшее себе еще новой формы равновесия и не вошедшее в быт. Это — характерно-светское имя, имя салона, не имеющее себе оправдания в духовном прошлом и не питающееся настоящим от быта, недуховное и ненародное имя. Новая форма равновесия имени найдена в уменьшительном Лена, неизмеримо простом и простеньком сравнительно со своим исходным типом, но зато подобревшим и усмиренным. Тут уже не содержится великолепной и даже премудростной хитрости, которая непосредственно, без рассудочных оглядок и намерений, естественно заткана в душевное сплетение Елены; нет тут и сознательной хитрости, способной переходить в интригу, Элены. Лена скорее проста, но не совсем без себе на уме, и хитрости ее тоже простые и очень так сказать близкие. В ней уже почти не осталось той божественной деятельной бездеятельности, которая всех побуждает самым своим существованием, не делая однако ни одного побуждающего усилия, которая всех привлекает, никого не принуждая. Мало уже в Лене и той эмоциональной атмосферы, которая охватывает и волнует окружающих, мягко проникая в их душу и уподобляя их себе. Лене приходится более действовать из себя, быть в толпе. Ее женские свойства уже не имеют значительной действенности вне ее самое и не далеко простираются за пределы собственной ее организации. Поэтому Лена уже не столько охватывает собою других, как сама легко и охотно откликается на волнения другой души. Однако и тут можно провидеть в ее отзывчивости нечто первоначальное: входя душевно во внутреннюю жизнь другого, она обратно отдает потом с избытком то, что восприняла, и углубляет и расширяет собственное его внутреннее движение. Лена не просто поможет другому, но послужит ему как бы резонансовым ящиком, вследствие чего то, может быть небольшое, на что откликнулась она, станет значительнее и полнее. Отзывчивость Лены имеет в себе женскую способность рождать, хотя в данном случае это и не есть рождение телесное. Но тем не менее ее доброта не имеет ничего общего с моральностью, а относится именно к области рождения, потому что чрез нее входят в мир и воплощаются стремления и движения, которые погибли бы бесследно, часто даже несознанные теми, в ком они происходят.
Имя богини, Селена, не сопоставляется с возрастом и—вне вопроса о той или другой психологии возраста; оно блещет вечной неувядающей красотой, в которой сочетаются все возрасты; в духовной организации Селены мыслятся собранными лучшие свойства от младенца до престарелой старости. Елена, как имя народа древнего, заставляет думать о достигнутой умудренности, хотя и сочетается с образом полноты и расцвета телесных сил. Напротив, в Лене есть какая-то недозрелость, скорее подросток, чем взрослая, в некотором роде—неизменно подросток, до самой кончины. Может быть тут много значит и возникновение имени Лена в народе молодом и недозрелом. Но во всяком случае в Лене есть много нерастраченных сил, а потому—свежесть и весна, хотя и не ранняя. Наконец и Злена (и Эля)—тоже лишены возраста, в юности иссушены интересами гораздо более старшего возраста, а к старости—не понимающая своего постарения и продолжающая ощущать себя почти тою же, что и в давние годы своего вступления в жизнь.
Наряду с Леной можно слышать еще уменьшительное Эля. Как Лена есть упрощение, но на широкой исторической дороге народов, так и Эля есть упрощение, тоже по своему последовательное, но на узкой тропинке отщепенства от народного сознания, а потому естественно, что такое сокращение берет в себя коренные недостатки этого пути, хотя и упрощает более сложный организм имени Элена.
Попробуем теперь слегка проверить сказанное символикой звуков Каббалы. Имя Helena может быть тогда разложено на два звуковых «корня»: HEL
и NA,
.Вот, что находим о первом корне у Фабра д'Оливэ: «HEL. Состоя из знака элементарного существования, присоединенного к корню
, символу направленной вовне силы и движения, стремящегося вверх, этот корень (HEL) производит множество понятий, точный смысл которых очень трудно установить строго. (Это свойство и есть женская переливчатость, определенный в своей неопределенности и трудно уловимый в точном слове—Елены. П. Ф.) Это, в общем,—стремление вверх (effort superieur), которое причиняет растяжение, удлинение, расслабление; это неведомая сила, которая разрывает связи тел, вытягивая их, разбивая, обращая в лоскутья, или еще растворяя (развращая) и расслабляя их чрезмерностью». Поэтому, слово HEL
: «всякое понятие распространения, усилия, произведенного над вещью, чтобы растянуть ее, развернуть, вытянуть, привести ее к известной точке, к некоторой цели; подергивание, боль; непрекращающееся движение; надежда, ожидание» и т. д.
Корень «
, ΝΑ. Всякое понятие молодости и новизны; всякое понятие свежести, грации, красоты; всякое понятие, которое составляет себе относительно нового порождения, относительно молодого и грациозного существа». Арабское слово того же корня означает «новое, новорожденное, грациозное, свежее, приятное, но также слабое, немощное, непостоянное». И т. д., в целом ряде дальнейших осложнений того же «корня».
Таким образом, основные черты имени Елена действительно подтверждаются буквенным анализом, согласно методам Каббалы. Если теперь обратиться к уменьшительному Лена, то ясно, каков смысл усиления в нем второго слога. С другой стороны, и первый слог LE совпадает тогда с подчеркнутым значением этого второго, утрачивая окраску силы вышней и таинственной, и приобретая облик более земной. «LE,
. Всякое движение, направленное к элементарному существованию и делающее усилие, чтобы осуществиться и объявиться. Природная сила; прирожденное движение роста; влажный корень: все, что зеленеет, свежо, влажно, бодро; все, чем блистает юность, красота, свежесть; все, что гладко и приятно на осязание, и т. п.».
XI. НИКОЛАЙ
1923.Х.22
Есть имена, звуки которых плавно восходят дугою, чтобы потом так же плавно низойти, или напротив, нисходят, чтобы подняться обратно. Принимающие участие в их произнесении голосовые органы выступают тут последовательно, и звук имени раскрывается, словно почка. Тут невольно представляется образ туго свернутой ленты, брошенной наклонно, в то время как конец ее удерживается рукою: развертываясь, лента остается связною. Так и звук имени бывает цельным, одним звуком, несмотря на свое внутреннее богатство. Эта связность звука обычно указывает и на гармоничность типа данного имени. Такое имя развертывает некоторое внутреннее единство, и развернутый образ сравнительно мало зависит от внешних условий. Даже при бестолковости поведения и постоянных прихотях своего жизненного пути, носитель такого имени представляется по-своему цельным. В самой прихотливости своей он явно подчинен какому-то закону своей личности. Имя Александр или, лучше, в своей греческой форме 'Αλέξανδρος, как и многие другие, рисует в мысленном пространстве плавную дугу, тугую и неизменно поступательную.
Напротив, есть имена, звук которых идет зигзагом. Подвижный и даже несколько судорожный в своем движении, он лишен связности и плавности; самые органы, служащие к его произнесению, выступают беспорядочно, или, точнее сказать, порядок их выступления заключается в том, что между ними всякий раз устанавливается расстояние чуть ли не наибольшее из возможных. Этот звук не описывает параболы, как диск, метнутый сильной рукою, а скорее вычерчивает ломаный путь, оставаясь в итоге в той же области, перебрасываемый как мяч в теннисе. Это—не столько звук, сколько звуки, беспокойные звуки, и тем более лишающие тихой ясности, что каждый из них порознь силен и не может быть пропущен, как нечто безразличное.
Таково именно с звуковой стороны имя Николай, или еще более явно в его греческой форме Νικόλαος. Оно представляется разметываемым центробежными силами, и каждый звук его хочет двигаться независимо от прочих, внезапно сворачивая на последующий, словно не ради целого данного имени, а толчком о внешнее препятствие.
Так и характер Николая: он складывается из отдельных прямолинейных натисков, представляющихся не связанными между собою внутренними силами личности, но лишь ограниченными в своей неопределенной прямолинейности теми обстоятельствами внешнего мира, на которые направляется всякий раз этот натиск. Духовное пространство Николая ограничивается не потому, что именно так выражает себя вовне структура его личности, а потому что такова структура внешней среды, принимающей на себя его деятельность.
Для Николая наиболее характерно действие, направленное вовне. Оно может показаться на первый взгляд похожим на женскую беспредельность, бесконечность и хаос, стремящийся разливаться, пока не встретит препятствия. Но это сходство — лишь кажущееся: та, женская мощь, беспредметна и нерасчлененна, и препятствие встречается ею пассивно, как нечто нежданное и случайное. Напротив, Николай сам из себя сознательно направляется действием на некоторый объект, который им же избирается. Он предвидит его и хочет его, и без него не было бы и самого движения. Женская мощь хочет разливаться и, неожиданно для себя, воздействует на нечто внешнее; Николай же хочет воздействовать на некоторый определенный объект, сознательно и по чувству долга, и устремляется к нему, потому что решил так. Потому, женское исхождение никогда не прямолинейно и обтекает, насколько это возможно, встретившиеся препятствия; Николай же в своей деятельности идет, или, точнее, бросается—по прямой и никогда не сумеет и не захочет обойти помеху, но или сметет ее своим натиском, или признает ее непобедимой и отскочит в противоположную сторону, опять по прямой, к новому объекту воздействия. В себе самом Николай не находит простора и предмета самораскрытия. Он слишком рассудочен, чтобы прислушиваться к подземному прибою в себе, и слишком принципиален, чтобы позволить себе такое, по его оценке, безделие. Его жизнь—в деятельности. Деятельность эта безостановочна, потому что Николай не дает себе ни отдыха, ни сроку, почитая се своим долгом. Но самый долг понимается им рассудочно и внешне, и понятие о нем возникает не из глубины, где соприкасается мир здешний с миром иным, а на поверхности морализма. У Николая редко бывают сомнения, что хорошо и что плохо. Антиномии внутренней жизни далеки от него, как и вообще его мало занимает углубляться в области, где трудно дать, или во всяком случае трудно ожидать четких и деловитых решений. Самое мышление его — без обертонов и тонкостей, схематичное, отчетливое, с ясными правилами поведения, в которых он нисколько не сомневается и которых держится крепко. Без сомнений и колебаний, Николай всегда твердо знает, что можно и чего нельзя, что должно и Что запретно; в своем сознании он раз и навсегда разграничил честное от нечестного (это деление может и не вполне совпадать с ходячим) и стойко держится его, готовый, при необходимости нарушить свой долг, ко всяким жертвам. Это характер, в котором нет плавных и упругих линий, но все состоит из отрезков прямых. В святом—они символичны и онтологичны, в обыкновенном же человеке—деревянны и черствы.
Николай рассматривает себя как центр действий, сравнительно мало ощущая иные силы над собою и под собою. Он переоценивает свое значение в мире и ему кажется, будто все окружающее происходит не само собою, органически развертываясь и руководимое силами, не имеющими ничего общего с осуществлением человеческих планов, а непременно должно быть сделано некоторой разумной волею. Себя самого он склонен считать таковою, неким малым Провидением, долг и назначение которого—пещись о разумном благе всех тех, кто в самом деле или по его преувеличенной оценке попал в число опекаемых им. И, набрав себе без числа забот, действительных и выдуманных, Николай изнемогает под их бременем и мучительно для себя самого боится выпустить бразды правления из своих рук, потому что не доверяет ни силам жизни, ни чужому совершеннолетию, ни вообще способностям окружающих самим идти по своему жизненному пути.
Это—не самомнение, потому что для самомнения нужно сравнивать себя с кем-то, подобным нам. У Николая взгляд на окружающих—как у школьного учителя на учеников, у гувернера—на воспитанников, или, лучше—у пристава, хорошего, честного пристава, в маленьком местечке—на всех обывателей. Это постоянное сознание ответственности за всяческое благополучие и порядок даже там, где никто этой ответственности на Николая не возлагает. При этом, самый порядок и благополучие мыслятся очень упрощенно. Ясное дело, при таком душевном состоянии, Николай не может не быть самолюбив. Он так сроднен со своей средоточностью и так глубоко убежден в благодетельности своих попечений, что отрицание хотя бы частных обстоятельств его деятельности или его первенства представляется ему посягательством на правду, носителем которой считает себя и с которой себя почти отождествляет. Его неустанная деятельность, в большинстве случаев не имеющая материальной корысти, в значительной мере подвигается самолюбием, как необходимость доказать себе самому и другим и оправдать свое мнение о себе и о носимой им должности. И тогда, борясь против сомнения в нем, Николай может быть суровым и жестоким в своей прямолинейности, считая или стараясь убедить себя, что борется за правду, без которой окружающие же потерпели бы огромный ущерб; но на самом деле, тут есть момент недостаточно ясно оцениваемого им самолюбия.
Николаю хочется быть благодетелем, и он почитает долгом своим быть таковым. Но это не значит, будто только этим определяется его отношение к людям. Скорее напротив, самая мысль о благодетельстве возникает в нем как побочный продукт его настоящей доброты.
Николай по всему складу своему имеет доброту, и не может не иметь ее, хотя бы по одному тому, что невозможно жить с постоянным чувством ответственности за окружающих и не скрасить этого чувства добрым отношением к опекаемым. Эта доброта имеет однако вполне определенный душевный тон. Она ничуть не похожа на острую жалость обо всем живом, которая порою щемит сердце, но бездеятельна и не понуждает оказать поддержку; к тому же такая жалость направлена на коренное страдание всего живущего и на неустранимые из жизни бедствия, от которых нет лекарств и самая мысль о непобедимой силе которых останавливает всякий порыв. С другой стороны, доброта Николая не есть и нравственный импрессионизм, когда помощь оказывается с очень своеобразным выбором, на первый взгляд как будто даже прихотливо, когда трудно мотивируемая, но непреложная интуиция, заставляет помочь кому-то одному и только ему, хотя кругом живут тысячи нуждающихся в помощи, да и ему-то придти в помощь не во всем и не в разных явных нуждах житейских, а в какой-то стороне его жизни, представляющейся может быть роскошью или прихотью, во всяком случае—не предметом первой необходимости. Николаю все это—чуждые чувства; в своей готовности помочь он руководится ближайшими и насквозь бесспорными с повседневной точки зрения понятиями о человеческих нуждах. Элементарные потребности человеческой жизни и их ближайшие следствия, простейшие, но всеобщечеловечные отношения заботят Николая. Зорким и деловым взглядом, привычным к этого рода внимательности, Николай рассмотрит построение жизни в ее фундаментах, людей, с которыми он соприкоснулся, быстро оценит как и что и положит решение помочь в том-то и том-то. Более вторичные и не нуждающиеся непосредственной (как это обычно думают) <помощи> потребности, душевные противоречия и запутанности, все индивидуальные заострения внутренней жизни, Николай не только не захочет принять в расчет и исключит из своего попечения, но даже, по-мужицки трезво, осудит, как баловство, экзотику и мечты от безделия.
Он подходит к человеку слишком по-министерски, чтобы считаться с остротою и сложностью отдельной судьбы, которая и одна могла бы поглотить все внимание. Его отношение к человеку—всегда на общем фоне множества людей, и тогда естественно является потребность рассматривать всех людей как одну поверхность, хотя на самом деле общество следует сравнить с готическим собором, где вовсе нет ровных поверхностей, но все поставлено вертикально и состоит из отдельных шпилей и острий, вздымающихся к небу. Но министру нет ни времени, ни охоты знать, что каждый человек есть колодезь; он довольствуется рассмотрением крышки этого колодезя и считает недоступною роскошью для других—иметь нечто кроме этой крышки, а для себя—думать о чем-нибудь сверх их общей плоскости. Николай рассматривает себя как карету скорой помощи, и правильно отрицает уместность в ней занятия искусством и философией. Но несправедливо рассматривает он весь мир, как совокупность одних только таких карет, и несколько свысока относится ко всему остальному.
Это не значит, что сам Николай не занимается, да и не способен заниматься высшими деятельностями культуры. Напротив, обладая умом четким, силою внутреннего натиска и правдивостью, он может иметь и имеет успех в науках и искусствах. Но достигнутое им, при всей ценности, порою силе и даже глубине, бывает обычно как-то рассыпчато, потому что слагается из отдельных бесспорных завоеваний, которые не связываются в одно целое полудоказанными и почти не доказанными счастливыми догадками, предчувствиями и волнениями мысли. Достигнутое Николаем, как бы оно ни было значительно, лишено благоухания. Фосфоресцирующие светы не появятся тут: Николай говорит в точности то, что говорит, не больше и не меньше. Из какой-то обидчивости он всегда отвечает миру ответом Корделии: «Я люблю ровно столько, сколько должна дочь любить отца», но делает это не из застенчивой гордости, а по всегдашней прямолинейности своей мысли. Ему несвойственно не только мышление символическое, но и самое понятие символа; предел его желаний в области мысли—французская отчетливость. Пример, которому ему хотелось бы подражать во всем, это—математическая алгорифмика, творческосимволической природы которой он не понимает и в которой хотел бы видеть нечто предельно отчетливое и навеки незыблемое.
Как бы ни был силен такой ум (Николая) в том или ином случае, в нем не звучат вещие голоса природы, в нем вообще нет певучего начала. Николай есть натура преувеличенно мужская, с односторонне развитыми свойствами мужского духа, и потому исключающая из себя женственное проникновение в бытие помимо логической деятельности ума. Для Николая ум не упорядочивает добытое иными способами, но должен сам собою приходить к истине: это есть попытка односторонне-мужского начала родить из себя самого. Там, где женское начало дается самою жизнью и в избытке, в хаосе общественности особенно, эта односторонность Николая может быть полезной и достигающей цели, ибо он приводит в порядок богатое, но беспорядочное. Но в других случаях, в областях более теоретических, когда Николай уже не получает притока питания извне и по необходимости более замыкается в себя, он рискует начать выдумывать проблемы на пустом месте и измучить себя работой бесцельной и неоправдываемой. Бесплодие, при больших усилиях,—нередко удел Николая.
Этот ум не склонен к созерцательности. Он может подыматься высоко, в известных случаях, но он всегда остается помнящим о себе и потому не приходит в интеллектуальный экстаз. Он не парит. Его нельзя назвать корыстным; но в нем присутствуют какие-то элементы расчета и утилитарности. В своей теоретической деятельности Николай тоже видит нечто административное,—наведение какого-то порядка. Как бы ни была она отвлеченна, она не самозабвенна, а есть (или представляется ему) тоже своего рода—каретой скорой помощи, кого-то или что-то выручающая или спасающая. Даже наиотвлеченнейший вопрос математики представляется Николаю, раз он уж занялся таковым, предметом первой необходимости, так что, без решения этого вопроса кто-то, выражаясь иносказательно, сломает себе ногу или останется не евши. Может быть Николай и тут ошибается, как вообще он может ошибаться, опираясь преимущественно на выкладки рассудка; однако сам он оценивает это свое занятие как безусловно необходимое. Кто другой, а Николай слишком принципиален, чтобы предаться созерцанию вопреки делу и позволить себе то, что сам он оценивает как роскошь и красоту жизни.
Он, из всех имен может быть наиболее, ценит в человеке его человеческое достоинство, держится за него в себе самом, боясь выпустить его из рук, и требует его от других. В этом держании есть некоторая судорожность и беспокойство, как будто человеческое достоинство так легко ускользает само собою. Действительно Николай представляет его себе как нечто искусственное, что не способно быть крепким и сохраняться органическими силами. Мир природный с одной стороны и мир мистический—с другой, кажутся ему равно далекими от разума и разумность исключающими, человечность же—тождественной с разумностью. И потому всякое схождение с этой пограничной плоскости двух миров страшит его, как выпадение из человечности. Акосмичный и амистичный, Николай не видит и не желает видеть онтологических корней самого разума, и потому—разумности того, что находится за узкими пределами человеческой сознательности. Его собственная сфера— это человеческая культура, понимаемая однако пе как высший план творческой природы и не как фундамент жизни горней, но противопоставленная всему бытию. Николай—типичный горожанин и гражданин. Он не доверяет бытию, потому что не чувствует направляющего его Логоса и в душе плохо сознает, что «вся Тем быша и без Него ничтоже бысть, еже бысть»49. Слишком далекий от бытия, чтобы быть заинтересованным отрицать приведенное Евангельское изречение, Николай просто не считается с ним и верит лишь в те божественные силы, которые открываются в сознательной деятельности устрояющего человеческого разума.
Там, где человек доверяет бытию и органически разумным его силам, там есть спокойствие и важная медлительность: события, при такой оценке, вызревают сами собою, и торопливость ничему не поможет. Тогда незачем суетиться около событий, ибо, как сказано, «никто не может, стараясь, прибавить себе и вершок росту»50. Оборотной стороной этого доверия к бытию может развиться бездеятельность, вялость, леность и фатализм. Николай, как сказано, доверяет лишь разуму,—не только своему, но и Божьему, поскольку он обращен к культуре. Николай доверяет лишь сознательному усилию. Это необходимо ведет к горячности, которая очень характерно отмечает это имя. Горячий по всему своему складу, он поддерживает в себе это свойство и своими убеждениями о ценности его. Медлительность и чужда, и противна ему. Ему чужды тщательно обдуманные жизненные ходы, выжидающие благоприятного момента; ему не только скучно распутывать жизненные узлы, но и враждебно как нечто, в чем он подозревает не то интригу, не то политику, не то хитрость. Между тем, Николай прямолинейно и нарочито честен, нарочито прям, волит иметь горячую честность и честную горячность. Тут свои склонности он стилизует в себе и склонен делаться программно-честным, программно-прямым и программно-горячим. И без того склонный горячиться, не слыша музыки бытия, он еще подкидывает дров под себя и себя разгорячает, считая, что тут-то и достиг вершины человеческого достоинства.
XII. ЕКАТЕРИНА
1923.Х.29
Наиболее близкое к Николаю женское дополнение его есть имя Екатерина. Это—тоже сильный характер, в котором можно усмотреть много, соответственно измененных, черт Николая; и так же, как Николай, Екатерина держится преимущественно около слоя сознательно строимой человеческой культуры, в области человеческих норм и отношений, и взор ее направлен на устроение человеческих дел, но никак не вглубь природы. Прямота и честность Николая, эта чистота мужского облика, в Екатерине выражается подобным же образом. Правдивость, бескорыстие, открытость действий, избегание кокетства, вообще: стремление держать свой облик незапятнанным чем-либо низким, темным или смутным—характеризует Екатерину. Но, как и Николай, такие свойства свои Екатерина не только имеет, но и считает должным иметь; она несет их в себе, подчеркнуто и несколько демонстративно. Это—не целомудрие и застенчивость, а пышная чистота, которая в собственном своем сознании строит себе великолепный футляр и которая настолько уверена в себе, что порою считает себя в праве и в силе величественно сходить со своего пьедестала, твердо убежденная, что никакая грязь пристать к ней не может. У Николая существенна его самолюбивость; этот признак в Екатерине тоже характерен, но с тою разницею, что он глубже уходит тут в недра личности и коренится в гордости. Самолюбивость Николая—более поверхностна и более мелочна, притом же сдерживается нравственною задачею, которую ставит себе Николай, и тем средоточно-устроительным местом в обществе, которое он себе приписывает. Екатерина же берет глубже и, хотя в душе считает себя законною обладательницею власти, однако из гордости не станет слишком тянуться за нею. Кроме того, морализм, вследствие своей поверхности, представляется ей мелочным и несколько мещанским. Ей требуется больший жизненный размах, она готова на трагические потрясения, хотя и мыслит их как некоторую, взятую на себя великолепную роль. Если Николай готов к большому самопожертвованию и действительно часто жертвует собою, то Екатерина—натура героическая, а за неимением повода к красивому героизму, склонна придумывать себе всякие безвыходности, как подходящую обстановку к высоким, и притом нарочито высоким, чувствам и поступкам.
Имя Екатерина имеет в корне своем значение чистоты, незапятнанности. Такое значение имени и само по себе слишком ответственно, чтобы осуществляться легко и свободно. Но это имя имеет вдобавок еще усугубляющее определение чистоты, провозглашаемой сутью данного характера: это именно слог е, получившийся через сокращение греческого αεί, что значит «присно», «вечно». Ясное дело, присная чистота есть свойство слишком небесное, чтобы можно было высказывать его девизом даже про себя, не то что всенародно. Такой девиз так чрезмерно много требует от взявшего его себе или получившего от других, и невольно возбуждает в окружающих такие неумеренные надежды, что Екатерина попадает в положение неестественное. Она чувствует себя как человек, сделавший необыкновенные посулы и наобещавший гораздо больше, чем способен и, может быть, чем сколько намерен дать. Он возложил на себя тяжелое бремя и, сколько бы ни осуществил из обещанного, все это будет лишь ничтожная доля ожидаемого от него. Конечно, речь идет здесь не о сознательно данных обещаниях, как и не о сознательно предъявляемых требованиях, но об онтологическом положении вещей и о проскальзывающих в подсознательную и полусознательную душевную жизнь последствиях.
Екатерина занимает такое место в обществе, силою своего имени, что неизбежно служит предметом внимания. На это внимание можно было бы и не смотреть—как на что-то внешнее и возникающее по недоразумению; так и было бы, если бы нечто подобное случилось с носителем какого-нибудь другого имени. Но в том-то и дело, в том-то и трудность, что имя Екатерина для Екатерины—не внешняя одежда, которую можно мысленно отличить и отделить от себя: имя насквозь пронизывает личность и пребывает своими корнями в глубочайшем ее средоточии, и избавиться от него, хотя бы мысленно, труднее даже, чем от сознания себя—Я. Так, ребенок, еще не знающий личного местоимения, уже говорит о себе, называя себя по своему имени. Когда хвалят или порицают кого-нибудь за общественное положение, титул, сан, даже за красоту или безобразие, таланты или бездарность, наконец за добродетели или пороки, можно отвлечь это, хвалимое или порицаемое, от себя и сказать: «Это—не я, а оно»; поэтому можно до известной степени не чувствовать себя ответственным, когда это «оно» не оправдывает возлагаемых на него, хотя бы и законно, ожиданий, и в каком-то смысле снять с себя вину, что это, данное мне, раскрывается в мире неудачно. Но, так не скажешь об имени, душе нашей души, и приложенная к нему сила непременно принимается личностью на свой счет. Екатерина не может отречься от обязательств своего имени и безответственно отклонить от себя возлагаемые на него ожидания, потому что и сама она в какой-то глубине своей личности эти требования к себе предъявляет, девиз присной чистоты на себя берет и на поставленный трон своего имени всходит или, точнее, чувствует себя на нем восседающей. Ее горделивость представляется естественным и необходимым выводом из такого ее места в жизни; она не может себе представить обратного, как было бы не к лицу сидеть на троне и стараться видеть в нем только табуретку. Эта горделивость не есть простое самоутверждение и злостное восхищение недарованного, а простое признание принадлежащего и неотъемлемого своего права и своего долга. Отсюда же, как дальнейший вывод, властность, как привычка к власти и сознание законности, даже должности ее. Еще дальше,—тут идут выводы, относящиеся к такой носительнице власти уже как к женщине.
Женская власть осуществляется обаянием. Там, где она связана с особым местом и предъявляется как законное право и долг—там и обаяние должно основываться на чем-то сразу видном и вполне бесспорном. Тут не подходили бы ни чары, ни сложность внутренней жизни, ни тонкое благоухание личности, потому что все это—не на всякого, для оценки требует внимания, вкуса и чутности, наконец,—просто времени. Между тем, Екатерина онтологически хочет появляться сразу и бесспорно как особа владетельная, и малейшее сомнение в том было бы непереносно ее пышной горделивости. Ее качествам надлежит быть ярко выраженными, определенными, общепонятными и потому—достаточно элементарными. Если говорить образно, то обаятельность Екатерины должна быть рассчитана на расстояние, на выход в большое общество. И Екатерина не только обладает этого рода качествами, но, взяв на себя высокий девиз, сама подводит себя под них.
Екатерина обычно бывает красива и притом общепонятной здоровой красивостью, суть которой в наличии всех статей на своих местах. Это—аналитическая красота, которая легко может быть рассказана, доказана и подведена под нормы. Росту выше среднего, осанистая, с чертами лица не мелкими, скорее крупными и определенными, Екатерина сразу заметна. Точно так же—и ее душевные свойства: неглупая, величественно-спокойная и несколько свысока благожелательная, порою добрая, имеющая достаточно вкуса и достаточно такта, Екатерина не поставит себя в унизительное, смешное или глупое положение, и качества ее настолько не встретят сомнений, что оцениваются сразу. Правда, за этим первым признанием уже не следует новое, углубленное, потому что сразу видные ее качества не имеют глубоких корней, в которые надо всмотреться, чтобы оценить их. Екатерина вся видна с первого своего появления, и хочет быть такою. Впечатление это правдиво: дальнейшее знание ее его не разрушит. Но оно вместе с тем и полно: за ним ничего более глубокого не откроется. Нельзя назвать такой образ показным, поскольку он не есть обманная личина; но это—видный образ, красота тюльпана, которая вся тут, налицо, и дальше, при слишком близком соприкосновении, окажется застывшей, без внутренней игры, однообразно-красивой и несколько сделанной.
Екатерина—не кокетка в смысле обмана и неискренности. Но в ней мало переливов и игры, чтобы быть искренней; она ничего не скрывает, а потому ей и нечего открывать. Она вся тут, выставленная на своем возвышении, со своими явными телесными и душевными качествами. Но неся себя в жизни, она будет стараться об этом явном своем, о производимом ею впечатлении, и будет делать это как обязанность своего положения, как долг своего имени. Не имея сил быть божественноприсно-чистою, она будет делать такой вид,—т. е. не как обман, а с тем же чувством, с каким «не выносят сора из избы», с каким не замечают неприличного или замалчивают неловкость. Екатерина считает долгом своим быть возможно красивой, возможно умной, возможно величественной, а глазное — безукоризненной, безупречной и благородной. Ей это относительно легко, так как она элементарна вовне: раздвоение между быть и казаться не ранит мучительно ее сердце, и казаться не так уж далеко, по ней, от быть. Поэтому она хочет размашисто благородного, несколько демонстративно благородного жеста, охотно принесет великодушную жертву, но опять по сознанию долга перед обязывающим ее высоким положением и одаряюще, свысока. Она будет подчеркнуто правдива, приблизительно с привкусом «владетельной особы, неспособной на обман», и там, где сочтет нужным внушить должную порядочность, по ее мнению отсутствующую, и приличествующее ей самой уважение, она учинит словесную расправу и поставит всякого на свое место; но характерно при этом ее глубокое убеждение в своем праве и долге. Она не бранится и не ищет своего,—она действует от имени самой справедливости, уполномоченная ничем иным, как бесспорною, объективною правдою.
Так убеждена она, и ни за что не признает, хотя бы в себе самой, возможности и своей заинтересованности, а тем более— возможной ошибки. Она—только бескорыстна, справедлива и правильно оценивает вещи: если она занимает или притязает занимать особое место в обществе, то и это—исключительно в силу своего права, своего обаяния, наконец—вследствие своего долга быть на избранном месте. И потому обличение ее, точнее сказать строгий выговор, получает вес непоколебимой уверенности в правоте, и слова, даже самые пристрастные и ошибочные, поскольку они могут быть, хотя реже, и таковыми, звучат как голос прямоты, режущей правдивости и возмущенного негодования.
Как натура крепкая и без внутренних противоречий и осложнений, Екатерина не имеет в себе внутренних задержек непосредственным своим движениям. Она горяча, кроме того, она разрешает себе горячность и даже разгорячает ее в себе сознанием своей правоты. Оттого, когда она, оставив спокойное величие и некоторую важную медлительность, переходит к словам обличительным, они бывают запальчивы и гневны; потом эта вспышка проходит, но—не гаев, и возмутившую ее действительную или мнимую несправедливость Екатерина никогда, или по крайней мере очень долго, не забудет и, при случае, с жесткой правдивостью напомнит о ней, хотя иногда не мстя делом, но зато не преминув сделать жест отказа от мести и тем стараясь отмстить нравственно. Но, вынашивая годами причиненную несправедливость, Екатерина делает это не как памятующая свое зло, а как неспособная помириться с объективно существующей в мире несправедливостью. Везде да торжествует принцип, право и правда, блюстительницей каковых Екатерина считает себя.
Но также и чужая обида задевает Екатерину за живое, и она ι орячо вступается в дело. Однако оценка чужих прав у Екатерины, считающей себя, а затем и всех близких к ней и все, с нею связанное, (правыми),—эта оценка далеко не всегда беспристрастна, да и не может при таких условиях быть беспристрастною, хотя сама Екатерина отождествляет себя с богинею Справедливостью, глаза которой завязаны. Эта склонность властно заступаться за попранную правду и беспрекословные суждения, как если бы Екатерине принадлежала в самом деле власть судить и решать такие дела, приводит ее к резким столкновениям с окружающими, несмотря на внушительность ее, с которой большинство невольно считается. Однако Екатерина форсирует уважение к себе и выходит за границы допускаемого окружающими. В обычной обстановке, когда Екатерина не чувствует себя задетою в своем достоинстве, когда она сознает себя хозяйкой и все окружающее идет по заведенному чину, Екатерина легка в отношениях, приветлива и предупредительно оказывает внимание окружающим. Жизнь с нею идет гладко и несколько празднично. Екатерине по характеру ее свойственна бодрая веселость: еще Св. Григорий Нисский писал, что целомудрию присуще иметь нечто веселое, τι γαλήνον. Но кроме того, Екатерина считает и приличным для себя держать в себе бодрость и ровность, как спутники своего достоинства и приветливость хозяйки. Хотя бы из одной только гордости она не захочет распускаться и принимать тон ноющий. Ей свойственна жизненная активность и, хотя бы даже бестолково, но Екатерина не будет без дела. Но суетливости тут нет,— бесцельной траты сил организмом, утратившим саморегуляцию. Когда приходит время произвести некоторое новое и сравнительно ответственное действие, Екатерина не растеряется: она взвесит обстоятельства, трезво, но не углубляясь в далекие последствия, и быстро и отчетливо определит свой план. В таких случаях Екатерина решительна и предприимчива, но как и в прочем держится золотой середины и, не будучи поверхностной, не вдается и в глубину. Екатерина—это первая среди многих и умная среди посредственности, как и добрая сравнительно с окружающим ее большинством. Остроты и усложненности она не имеет и не хочет иметь, достоинства и недостатки ее элементарны и общепонятны,— увеличенные качества среднего человека. Она, как сказано, есть и хочет быть первой из большинства, владетельной особой над средними людьми,—типичная царевна или царица лубка или народной сказки; образно говоря, она ест ту же кашу и хлебает те же щи, что и все окружающие, но в кашу льет не одну, а две, даже три ложки сала, а в щи берет кусок мяса в несколько раз больший, чем окружающие. Это понятно всякому. И в этом готовы видеть и справедливую дань ее достоинствам, и преимущество, по справедливости требующее себе признания и почета. Но аристократизм, как качественное отличие от среднего человека, исключительность и обратная сторона ее, юродство—глубоко ей чужды. И она, поэтому, легко принимается в качестве повелительницы и чувствует себя тут на своем месте.
Возможны однако редкие случаи, когда кто-либо из окружающих возмутится или надерзит, или окажет недостаточно уважения. Тогда Екатерина вспыхнет и, в твердом убеждении своего права, гневно окажет решительное противодействие, тоже вполне понятное окружающим.
Но при всяком, самом заведенном порядке возможны неожиданности и обстоятельства чрезвычайные. Тогда Екатерина способна проявить героизм и даже подняться над несколько элементарным кругом своих представлений о чистоте и тоже оказать решительность, неожиданно нарушающую образ мыслей о ней со стороны окружающих. Весьма и даже чрезмерно считаясь с их мнением о себе, и болезненно чувствительная к нему, Екатерина слишком горда, чтобы сознаться в том не только другим, но и себе самой. Поэтому, когда по внутренним или внешним причинам ей нужно сделать нечто способное испортить славу ее, или, по ее преувеличенному мнению, ведущее к тому, она не просто делает что считает нужным, но подчеркивает свой поступок и свою независимость. Она бравирует общественным мнением о себе, и бравирует именно потому, что чересчур с ним считается, сама в себе не сомневается в его справедливости и знает, что сама, со стороны, она подумала бы как раз то же самое. Однако Екатерина напрасно смотрит свысока на окружающих и урезывает их, думая, что они не сумеют отнестись более широко, нежели сама она, и понять недопонимаемое ею. В своей подчеркнутой чистоте, она переоценивает отрицательные добродетели и ей ошибочно кажется бесспорным и самодовлеюще драгоценным то, что ценно лишь в известных условиях. Поэтому, делая в своем собственном сознании героический шаг, которым она выходит из замкнутого круга своей непорочности, она склонна преувеличивать степень этого героизма и делает трагедию там, где на самом деле материала лишь на водевиль.
ХШ. ДМИТРИЙ
192З.ХI.4
Имя Дмитрий или, в более точном церковном произношении, Димитрий, происходит от имени же, но божественного: хетоническая богиня Деметра, Мать Земля (Γή Μήτηρ) или, по другому объяснению, Мать Ячменя (Δή Μήτηρ) своим именем отражается в Дмитрии. Имеет ли прилагательное δημήτριος смысл притяжательный—Деметрин—или качественный—деметровский—в данном случае почти безразлично. В самом деле, принадлежность человека Богу не может быть только внешнею, без наличия в этом человеке соответственных данному Богу качеств, равно как и существование таких качеств не может пониматься как одно только сходство, но—не онтологическая связь между отобразом и первообразом, эктипом и прототипом. Следовательно, древние, именуя кого-либо Дмитрием, имели в виду соотнести его с Деметрою.
Желание такое понятно общечеловечески; но оно представляется особенно понятным в христианстве, где облик Деметры окончательно сформировался, а качества этого духовного склада получили преимущественную оценку. Это—богиня умиренная и необыкновенно кроткая и благостная, материнскою любовью дышит она ко всему человеческому роду, причем в материнстве ее выделено начало не стихийное, и даже не рождение, а нравственное, ласковость и глубокая тишина. Ужасы преисподней и трагическое смерти идут мимо образа Земли-Матери. Миф показывает Деметру наиболее человечною из небожителей; теплота и ласковость, раскрытые впоследствии христианством, в античности имели свое гнездо именно под ее покровом. Не без причины образ Богоматери, Заступницы и Теплой Предстательницы, явился человечеству как исполнение его предчувствий и исканий именно около Деметры.
Действительно, в Дмитрии весьма определенно сказывается его связь с землею, и чрез землю—с Землею-Матерью. Но насколько первая очевидна и выражена, настолько же вторая живет в нем, как тончайший привкус, и преимущественно в детстве. Скорее даже, материнство Земли вьется около Дмитрия и самим им смутно чается, как заветная и дорогая, но почти утраченная святыня детства. Это—тайная и скрываемая не только от сторонних взоров, но почти что и от своих собственных, надежда: ласка, тишина и кроткая умиренность, сияющие как один небесный образ из глубины собственного существа, до которой пет доступа, о которой не скажешь, так темно там все, кроме этой заветной звездочки, но которая однако есть на самом деле, и,— придет время,—окажется всем. Но для этого надо спуститься к ней, в бездонность себя самого, se ipsum transendere,—а возможно последнее не иначе, как кончиной. И вот, до того времени благоразумно молчать о материнстве земли, затаив это знание в себе, а жить и действовать другим— землею, как стихиею.
Дмитрий отторгается от Земли и попирает ее, исполненный мощи, с напором которой не знает, что делать. Сын Земли—он живет, как сын праха. Отходя от Матери, он лишается ее кротости, ее мира, ее благостности, потому что не имеет ее цельности; все это, как сказано, уходит в глубокие подземелья его души и живет там тайным воспоминанием о потерянном рае своего детства и сладостною надеждою, что рано или поздно, после всех бунтов и скитаний, он вернется к покорности. Но, Дмитрий, не имея цельности Земли, и в восстании своем сохраняет стихийную основу Матери и несет в себе ее силы, но без ее нравственного облика, без той цельности, которою эти силы уравновешиваются и приводят ся в гармонию. Он—сын Земли и сам земля, в буйстве несоразмеренных и противоборствующих друг другу влечений.
Дмитрий—характер и весь облик значительный, в отдельных своих возможностях нередко превышающий меру человечности и даже человеческого. Но проявлению вовне и закреплению в жизни этой безмерности чаще ставит препятствие сам он, другими словами, столь же безмерными желаниями. Это—натура с могучими задатками, но крайне несогласованными между собою, негармоничная, с резкими углами и всяческими неожиданностями. В неустойчивости Константина есть капризность и прихотливая случайность воды, меняющей свой цвет и поверхность от самых легких внешних причин: так, глубокие озера, окруженные горами, мирные и лазурные, вдруг, почти без уловимой причины, темнеют, покрываются барашками и топят доверившуюся им лодку, чтобы через полчаса снова заискриться золотыми блестками.
Напротив, неровности Дмитрия совсем в ином роде, они зависят от еще менее уловимых, но внутренних причин и напоминают, скорее, землетрясения вулканической местности и извержения нежданно прорвавшегося вулкана. Это—какая-то Исландия, где в любом месте может рассесться каменная почва, выброситься струя пара или излиться огненным потоком расплавленная лава. Тут нет покойного места, потому что все содрогается внутренними усилиями, впрочем, не имеющими определенной цели и задерживающими друг друга,—отчего напряжение делается еще большим. Может быть, сознание своей непочатой мощи у Дмитрия не было бы столь тревожным, если бы был предоставлен более легкий, более согласованный выход его страстям. И самые страсти, при бесспорной своей значительности, тоже, может быть, не были бы столь взрывчатыми и тяжелыми, не мешай они [друг] другу изливаться. Но в том-то и дело, что Дмитрий сложен в своей страстности и не имеет основной страсти, которая бы направляла и вела за собою все прочие. Правда, эта сложность его внутреннего строения, где страсти подпираются страстями и влечения сталкиваются с влечениями, делает Дмитрия до известной степени более терпимым в обществе и избавляет его как от высоких должностей и положений, так и от тюрьмы; но внешняя выносимость его покупается ценою внутренней немирности и опасности Дмитрия прежде всего себе самому.
Он страстен, и страсти его—не поверхностные влечения и увлечения, без которых бывает довольно легко представить себе того или другого человека, а—глубокие, коренящиеся в неисследимых ему самому слоях его личности, откуда находят себе выход они в сознание, как вполне готовые и безусловные. Однако, несмотря на страстность, от которой в обычном сознании неотделима пламенность и тот или иной блеск,—Дмитрию огненное начало в высшей мере чуждо; и если говорить о жгучести его влечений, то это—темный жар, без пламени и света, некий черный огонь, разрушительный, но кажущийся чернее окружающей тьмы. Страсти Дмитрия—не радостные и не сладостные, хотя бы и кратковременно; это—тяжелые и принудительные влечения, слепо идущие по своему пути, как исходят из кратера продукты извержения. В этих страстях нет и признака не только легкости, но и легкомыслия; их хочется сравнить скорее с мучительными судорогами. И самая личность Дмитрия напоминает картину бывшего извержения, с громоздящимися застывшими потоками черной лавы, набросанными вулканическими бомбами или зыбучим вулканическим пеплом; не материнство, а судороги земной коры.
Дмитрий горд,—гордостью, проходящей через все слои личности, от глубинного самоутверждения и до самолюбия на самой поверхности, которою соприкасается он с людьми. Эта гордость влечет за собою прямоту и правдивость, однако не ту подлинную, свободно идущую прямоту, которою отношения делаются легкими, а принуждение себя и надрыв, заставляющие окружающих предпочесть в таком случае простое умолчание и невыясненность: Дмитрий так трудно для себя самого извергает из себя,—чтобы не показаться прикрашивающимся,— свою правду, что собеседник чаще всего не знает куда деваться от нее. Скрытный и себе самому даже не прозрачный в своих глубинах, Дмитрий вырывает из себя свои признания, без охоты к этому и насильственно над собой. По гордости, он хотел бы ничуть не считаться с окружающими и во всяком случае никак не допустить их до равенства с собою. Но, по гордости же, он не допустит унижения себя несправедливостью и не позволит себе того внутреннего движения, по которому влечется естественно. Он ставит себя слишком высоко над окружающими или, точнее, до такой степени не допускает и мысли о сравнении себя с ними, что ради этого избегает и повода дать подумать другим или себе самому, что он уравнивает себя с ними, хотя бы в борьбе за первенство и вообще—за место в мире. Это заставляет его, несмотря на прирожденную склонность к угрюмости, преодолевать себя и стараться быть приветливым.
Но, кроме такого саморегулятора его гордости, в нем есть еще другая существенная страсть, или целый спектр страстей, который по существу своему борется в своих проявлениях с проявлениями гордости. Это именно — чувственность, беря это слово прежде всего в прямом смысле, а затем—расширительно, в отношении всех видов цепкости за мир с вещественной его стороны. Дмитрий привязан к еде и питью, к роскошной обстановке, он склонен ценить внешний почет, а потому, как по Гордости, так и из чувственности, ему хочется денег, дающих и власть и различные вещественные удовлетворения. Но, как гордость его имеет внутреннюю заторможенность, так и тут, чувственность борется с жадностью, а разгул со скупостью. То эти влечения просто задерживают друг друга, и тогда Дмитрий влачит бесцветное существование, раздираемый внутри неудовлетворенностью. То, временами, эта взаимная задержка страстей нарушается, и тогда на срок овладевает личностью какое-нибудь одно из этих влечений, которому Дмитрий и отдается, не зная ни внутренней, ни внешней меры, без удержу и пренебрегая какими бы то ни было законами, скорее даже не пренебрегая ими, а восставая на них и попирая с торжеством вырвавшихся на волю стихий. Тут ничто не остановит его: ни жестокость, хотя он отлично сознает, что делает, ни безобразие, хотя он обладает тончайшим и от природы безупречным вкусом. Даже напротив, и чужие страдания и всяческое неблагообразие доставляют ему жестокое удовлетворение, без которого в своей страсти он не чувствовал бы себя излившимся.
Это—тяжелое начало Дмитрия. Есть благой вес вещей, как влечение к родным недрам, и он связывает Землю и что на ней—воедино. Как ни противоречиво сказать о нем, но напрашивается к нему эпитет легкий: легкий вес. Тянет земная тяга и от этого—легко. Так дуб надежно и упруго возносится вверх именно потому, что крепко держится землею. Так и это чувство легкости при тяге к земле не объясняется ли надежными корнями нашего существа в земных недрах, от которых мы не отделились и потому смело подымаемся в воздух к свету? Но есть и иная тяга, тяжелая грузность глыбы, от земли отделенной, но не утратившей вполне своей земной природы и потому стремящейся обратно. Это не взлет, а падение, неизменное падение, стесняющее и самого падающего, и всех тех, кто попадается на пути ему. Дмитрий, земной и земляной, тяжел в последнем смысле, и внутренние движения его происходят с тугою, как ворочаются в геологических процессах каменные глыбы и изгибаются в складки тяжелые пласты горных пород. Дмитрию тяжел сам он и вся внутренняя жизнь его, но тем более тяжел он другим. Глухой, невыясненный и недопускающий выяснения себе груз давит, и острыми, твердыми углами Дмитрий подминает под себя, на кого накатится в своем неправильном и полном неожиданных поворотов движении. Раздавливая или разрывая встречных, Дмитрий чувствует удовлетворение—но не злобное, а от сознания своего веса, потому—и своей силы. В нем есть что-то от первобытных времен, не начатков человеческой истории, а допотопных порождений земли, существом своим еще с землею почти слитных, но волею и сознанием от нее отторгнутых и утративших сыновнее к ней благоговение. Эта тяжесть Дмитрия делает его вообще трудным в житейских отношениях, причем непосредственной заторможенности их вторит тягостное ожидание могущего возникнуть каждую минуту и по трудно уловимым поводам затора. Это может быть непредвиденный, но тяжелый и длительный гнев или плохо мотивированное оскорбление, или, чаще всего, по-видимому беспричинное, угрюмое молчание, которое может длиться сколько угодно времени, даже с месяцы и годы. Тут, при самом образовании этого затора,—ничего не выяснить, ни о чем не сговориться; напротив, всякие попытки на объяснение только осложнят дело, наводя мрачную подозрительность и бессловесное упорство. Благоразумно в таких случаях и не искать словесности, а предоставить образовавшийся затор самому себе, и тогда есть надежда, что он, хотя и медленно, рассосется.
Эта тяжесть Дмитрия вместе с его внутренней заторможенностью служит препятствием к полному раскрытию и осуществлению в культуре его способностей: Дмитрий одарен значительно выше среднего. Он умен, хотя ум его более склонен разлагать, нежели строить; обладает вкусом, идущим не от натасканности в соответственных областях, а от чрева, и сродным биологическому инстинкту красоты, которою он опьяняется; в нем—много четкости мысли, отчасти производной от глубинной гордости,— вообще мысль его хотя и не быстрая, но полновесная и содержательная. В Дмитрии есть чувство культуры и чувство природы, интерес к жизни в разных ее проявлениях. В том, что делает он, есть своя звонкость и ценность, это не бывает вялым, относится ли оно к разряду большого или малого. Но гордость заставляет Дмитрия требовать от себя большего, чем насколько он способен, и, понимая свою недостаточность для этого, он предпочитает вовсе воздержаться и от того, на что способен. С другой стороны, его тяжесть легко переходит в грузность на подъем; Дмитрию трудно собраться сделать попытку и он слишком тяжеловесен, чтобы отважиться на много рискованных шагов, из которых может и ничего не выйти. Чисто житейски, он не откажется от риска, если этот риск дается без труда, хищническим хозяйством и особенно, когда он сам по себе дает исход разрушительным страстям; но трудовое усилие, несмотря на мощь Дмитрия, враждебно ему, и требуется верный успех, чтобы Дмитрий принудил себя взяться за такое дело.
Святое Дмитрия, как указано вначале, от Земли-Матери и сокрыто глубоко в ней. «Тогда явится и являясь откроется Невеста, скрываемая ныне землею», предвещается о будущем восстановлении твари в третьей Книге Ездры51. Вот это предсказание согревает душу Дмитрия, и если он не знает его из Книги Ездры, то доходит до него своим умом или, точнее, своим сердцем. Он—не рыцарь этой Невесты, отчасти и потому, что не сознает себя достойным такого звания и избегает, даже в себе самом, слишком близкого подхода к ней. Но это она именно, а не кто другой живет в сознании, как смысл его собственного бытия. И именно через нее он относится к Богу.
Дмитрий глубоко коренится в бытии, и потому рационализм, всегда указывающий на поверхность душевной жизни, чужд ему; если Дмитрий и пользуется этого рода приемами мысли, то только при сношениях с другими и ради других, избегая пред ними открывать свой внутренний мир. Сам же в себе он мыслит иначе и дешевость рационализма презирает. Вот почему рационалистическое безбожие не соблазняет его. Да из одной только гордости он не стал бы на этот путь: в рассудочном отрицании Вечного есть что-то глубоко унизительное, какое-то принижение себя самого, какое-то отречение от своего достоинства,— бессильный рабий бунт. На это Дмитрий не пойдет. Но его самосознание—как у своевольного непокорного сына, который отца в глубине души признает, уважает и сыновнюю связь с ним чувствует и тайно ценит, однако, содрогаемый порывами и внутренними толчками, ему самому мало понятными, отцу непокорствует. С матерью еще он ближе, отчасти потому, что с более легким сердцем не повинуется ее требованиям и снова приходит к ней, как не провинившийся. И эта безответственность пред матерью удерживает его, несмотря на все возмущающие силы, на орбите семейных связей.
Чрез мать он подходит и к отцу. Тут нет детской доверчивости и открытости: это несколько угрюмый, несколько с насилием над собою подход, в котором сочетается и сознание своей вины, и боязнь настоящего разрыва, и неполное желание смириться, и неумение разобраться в собственных противоречивых силах, и много других волнующих чувств. Это не есть невинное отношение к отцу, но не есть и отрицание его власти. Дмитрий знает, что Бог есть Отец, но он подходит к Нему не совсем сыновне, и потому воспринимает в Нем больше Его правду, чем любовь, Его святость—чем ласку, Его власть — чем жалость. Дмитрий знает Провидение, господствующее над миром, но чувствует его преимущественно как вечный, неизменный закон, как справедливый устав бытия, и потому Провидение им чувствуется фаталистично. «Я буду бунтовать, потому что мне бунтуется, но судьба моя, и все последствия и правильное возмездие уже написаны на небесах»,—думается Дмитрию. И он бунтуется и делает грех, как неизбежное и неустранимое и заранее с гордою покорностью принимает кару, тоже как неизбежное, хотя о ней никто не говорит ему: сам себе, в тяжелой гордости он назначил и наказание, о котором не станет торговаться и которое он берет на себя, как считает, избыточествующим против своей вины.
XIV. ВАРВАРА
1923.XI.14
Всякому памятно житие св. Великомученицы Варвары, одно из вообще наиболее запомнившихся в общем сознании, одно из наиболее разрабатываемых в искусстве. Необыкновенное воспитание Мученицы, с детства заключенной отцом в уединенную башню; не мотивированный внешне отказ от брака; мечтательные размышления обо всей вселенной, виденной однако лишь из окна башни; непреклонность пред отцом, столь же крепкая, как и не имеющая каких-либо убедительных оснований; властная уверенность в решенном, включительно до ничем внешним не вызванного оплевания идолов в отеческом доме; три окна, образ Пресвятой Троицы, устроенный по настойчивому повелению девицы в башне, где она жила; изобилие чудес, сам лх необыкновенных, поразительная красота и чрезвычайное по изобилию пыток мученичество, наряду с яростным ожесточением отца, пожелавшего собственноручно казнить дочь, которая по его же настоянию была мучима; сладостное предсмертное видение Христа, как Жениха возлюбленного; наконец, испрошенная у Бога благодать—быть избавленным от неожиданной смерти всем тем, кто вспоминает мученическую кончину св. Варвары, и сложная, полная приключений судьба ее останков—таковы некоторые из черт этого яркого и весьма своеобразного жития. На первый взгляд представляется весьма непонятною попытка рационалистических агиографов подкопаться под историчность повествования о жизни Варвары-Мученицы, Невесты Христовой; есть и такие, которым все в житии ее представляется сомнительным, кроме только самого существования святой этого имени, да и оно недостоверно.
Здесь не место указывать литературную несостоятельность этих критик, да об них не стоило бы упоминать, если бы за ними не чувствовалась некоторая условная правда, однако относящаяся не к исторической надежности жития, а к некоторому привкусу его содержания.
Варвара-Мученица издавна была окружена густым покровом поэтических и живописных вздыханий, и образ ее служил благодарною темою созданий, в которых их авторы хотели сказать или представить нечто чрезвычайно поэтичное и небесно-возвышенное. Позднее барокко, как и течение около прерафаэлизма, равно пользовалось этим именем, когда тщились несколько безответственно явить миру то, в чем они видели superflu52. И действительно, они двигались тут по линии наименьшего сопротивления. Житие Варвары-Мученицы, необыкновенное, яркое и поэтичное, доводит эти свойства свои до последнего предела, после которого весьма недалеко уже и срыв. Еще чуть-чуть, η сказание из яркого делается цветистым, из прекрасного—поэтичным немного на польский лад, из тонкого—притязательным. Всего этого нет в житии, и сказание не навело бы на подобные мысли, если бы не невольная пародия на него; но тем не менее, есть и такие, слишком нежные, и сами по себе полные художественной нарядности, чтобы дальнейшее украшение их не оказалось уже близким со слащавостью. Точно та к же и священные образы: одни—крепкие и крепко стоящие на земле, их мудрено сделать мечтательными, даже злонамеренно. Другие—напротив: воздушные и не имеющие с землею ничего общего, они не терпят нетрезвенного прикосновения к себе, даже при благоговении, и легко исчезают, оставив в руках нарядную мечту.
И образ, и житие Варвары-Мученицы настолько уже полны поэзии, сами по себе, разумея поэзию в узком и несколько условном смысле, что поэзии, в том же смысле, дальше уже нечего делать; это житие—само, как поэма, и поэма об нем будет уже перегружена поэтичностью. Наряду с житием и иконою Мученицы, нетерпимы поэтические вымыслы и картины на ту же тему, а браться за них—это значит творить слишком дешево, по готовому.
Вот эту-то нарядность жития по-видимому смутно чувствуют агиографы, когда самое житие оценивают как поэтический вымысел. Но бывает же жизнь, похожая на роман, как и бывает и судьба—можно сказать трагедия со всеми тремя единствами. И то и другое не свидетельствует однако против существования лица, прожившего такую жизнь, или же претерпевшего такую судьбу. А вместе с тем, не неправ был бы исследователь, если бы он отметил сходство этой жизни и этой судьбы с романом или трагедией и может быть даже более точно определил их стиль и разобрал их художественное построение. При встрече с такого рода действительностью, неизбежно и впечатление оторванности ее ото всего окружающего, ее своеобразной изоляции от общего строя всей жизни. Так и житие ВарварыМученицы имеет привкус поэтического вымысла и оторванности от исторической почвы. Но это свидетельствует лишь о своеобразном духовном сложении самой Мученицы, но ничуть не подрывает фактичности самого сказания.
Действительно, это житие роскошно не по-эллински, хотя отец Варвары и назван в житии Эллином. Но действие развертывается в Египте, именно в Илиополе, колорит всего жития восточный, как и характеры Диоскора и самой Варвары непреклонны, без эллинской обходительности, страстные и настойчивые, безмерные и неуступчивые. Все это явно варварское, как и неожиданный явно прозелитический фанатизм идолослужения в IV веке (!), так не идущий к усталым и скептическим Эллинам IV века. Можно с уверенностью сказать, что Диоскор назван Эллином потому, что хотел слыть таковым, был же таким же варваром. И наконец, были же причины, по которым единственная дочь богатого и влиятельного отца названа таким мало подходящим и неприятным для настоящей гречанки именем, как Варвара, то есть варварка. Запертая в гареме, как мало похожа она на греческую девушку IV века, во время и на родине <...>53 А ее размышления о том, кто сотворил мир, подробно описанные в житии, ее расспросы об этом окружающих и их нелепый ответ, что мир сотворили мраморные, деревянные, серебряные и золотые идолы, находящиеся в палатах у ее отца,—неужели все это сколько-нибудь похоже на греческую жизнь, насквозь пронизанную мифами, которые каждый знал с раннего детства, и неужели 1рек мог учить такому вздору, будто идолы суть самые боги. Святая Варвара была слишком неопытна в языческой мифологии и слишком неприкосновенна к языческой религии, чтобы не заподозрить в этой изоляции се от языческой жизни преднамеренности со стороны отца. А с другой стороны, она слишком легко дошла своим умом до познания Единого Истинного Бога, чтобы не предположить в доме благоприятных условий, подготовивших такое ее открытие. И, наконец, ее характер, столь похожий на отцовский, и самое место жительства их, в Илиополе, неподалеку от Александрии (где была древняя еврейская колония).
Попросту говоря, этот варвар, отец ее, не был ли александрийским евреем, богатым и влиятельным, в значительной мере отрешившимся, как и прочие александрийские евреи, от строгого иудаизма и старавшимся не в меру ревностно ассимилироваться в греко-римской среде? Тогда понятен его гнев на отказ дочери всем женихам, тем более что они были знатны и богаты. С другой стороны, казалась бы неожиданною его ревность к языческой вере, после того как сам он отстранил дочь от языческо-религаозного воспитания и участи в религиозной жизни язычества, если бы не предположить, что дело было не в язычестве, как таковом, а в страстной ненависти к Христианству.
В Варввре-Мученице обычно замечают ее мечтательность, ее отрешенность от жизни, ее Христово-Невестенство. Но ее упорство, ее непреклонность в принятом ею, ее настойчивость в том, чего она захотела, все это замалчивается. Вот почему ее образ, крепкий в житии и совсем не слащавый, скорее напротив—суровый и несколько жесткий, становится в светском искусстве кисейным и лжепоэтическим.
Варвары идут по пути Варвары, но, не достигая ее ответственной и потому рискованной высоты, легко искажают в себе этот образ. Но, однако, и при всех искажениях, в них явно усматриваются смятые и не достигающие заветной цели черты мученицы; отсюда трудность этого имени и для носительниц его, и для окружающих: этот образ не из тех, которые могут быть осуществленными постепенно и выработаны в той или другой мере. Он или удается вполне, или же срывается и дает совсем не то; Варварой-Мученицей нельзя быть лишь приблизительно.
Две основные черты характеризуют Варвару; и соединение их определяет своеобразие этого имени. Одна черта—страстная непреклонность, другая—мечтательность. Как и Мученица, всякая Варвара отрезывает себя от окружающей жизни, и, видя, не видит ее. Она берет жизнь не трезво, потому что не имеет с нею настоящего соприкосновения, выглядывая на нее из какого-то окна и с башенной высоты, любуется ею как человек чужой и не хочет вникнуть в жизнь, как она есть на самом деле. Варвара вместо этого мечтает над жизнью и имеет волю к этой мечте. Обыкновенная действительность ей представляется слишком мелкой и недостойной ее внимания. Она обезвкушена у нее в сравнении с возвышенным предметом Варвариной мечты, и Варвара, доверяя лишь себе самой, закрывает глаза, когда представится возможность проверить надежность ее мечты, тех красивых, но расплывчатых и отнюдь не доказанных представлений, которые она составила себе по поводу тех или других людей и обстоятельств жизни. Вполне явное свидетельство против этих представлений она отстраняет от себя с властным негодованием, не допуская их ни до сознания, ни до сердца. Кто бы ни был, покушающийся на туманные образы ее мечтаний, она не станет слушать, хотя бы это был человек близкий к ней, заведомо ее любящий и о ней заботящийся. И она тем тверже держит эту линию, тем непреклоннее ведет свою мысль по предрешенному пути, чем менее в облюбованной ею действительности данных для окружения ее этою оболочкою нечеловеческих совершенств или, реже, преувеличенных недостатков. Умная от природы, Варвара может быть даже лучше своего собеседника понимает истинное положение дела; но именно потому она, предвидя, куда приведут ее эти возражения, не желает слушать их, потому что она уже приняла свое решение. Она решила создать свою мечту именно так, и от нее не отступит, пока ложная мысль и ложный образ, в который она вложила все свои богатые дарования и безмерность своей неукротимой энергии,—пока этот ложный путь не приведет ее к трагическому крушению всех жизненных обстоятельств, катастрофе, которой иллюзия разоблачится. Но и это произойдет лишь потому, что Варвара внутренне изнеможет в непрестанной борьбе против свидетельств самой действительности и в какойто момент спихнет с подножия идол долгих своих молений и очернит его, как ее якобы обманувший, хотя справедливее было бы ей винить собственное упорство. Этот идол может быть весьма различен, но схема отношений к нему Варвары остается всегда одной и той же. Отрезавшая себя от жизни, Варвара неминуемо лишается тех поправок смирения, которые даются при живом соприкосновении с людьми и вообще с действительностью. Она не знает школы жизни, не получает ни спасительных ударов, ни явных указаний на свою неправоту. Мечта тем-то и опасна, что слишком мягкая, она всегда приходится впору наших страстей, слабостей и заблуждений, и мы, проверяя себя лишь мечтою, которая, как субъективная, не может не прийтись по нам, приучаемся думать о себе как о совершенстве, которое ни в чем не отступает от нормы,—а мечту свою, как отобраз субъективности всегда соблазнительно признать мерилом правды, представляющимся нам столь лестным. Живя в мечте, Варвара начинает мечтать и о себе самой. В своей отрешенности от жизни она усматривает свою исключительность в хорошем смысле, свое избранничество. Отсюда— презрение к обычной жизни. Говоря образно: женихи, хотя бы и богатые и знатные,—это слишком ничтожно для нее, ей нужно что-то совсем особое. Но этого особого на самом деле нет, хотя Варваре обычно дается больше, чем многим другим, при подобных же обстоятельствах. Тогда Варвара возмещает недостаток особого мечтательным образом его и облачает в живую легенду случайно подвернувшегося человека или какиенибудь жизненные обстоятельства, тем или другим проблеском подавшие ей мысль, что именно здесь уместна точка приложения для уже подготовленных мечтаний. Это может быть жених, или дети, или благодетельствуемые люди и взятое на себя дело, семейное благосостояние, или еще что-нибудь. Страстная по природе и притом полновесная и несколько грубоватая в своей страстности, можно сказать, тяжелая, Варвара может сделать себе идола и из влечений явно сомнительных, но при этом в своем собственном сознании непременно украсив их героическим ореолом, высшим долгом или священною санкцией. Жених, муж, дети, дом, то или другое дело—в сознании Варвары то из этого, что сделалось предметом ее легенды, уже не может сравниваться с таковым же прочих людей, оно исключительно, превышает все меры, окрашено либо в черную, либо в белую краску. И потому в достижении целей, связанных с этим избранным идолом, ничто не должно стать на пути: иначе оно будет смешано, и тут никакие запросы—не препятствие Варваре. Обычно погруженная в свои мечты и отсутствующая, даже сонная, она тут вдруг пробуждается и способна львицею броситься на помеху. Она может быть тут, в отстаивании своего, грубою, жестокою в отношении тех, кто стал бы препятствием.
Настойчивость ее будет-железная, и ни уважение, ни долг, ни жалость, ни узы любви не остановят ее, когда ею владеет это одержание мечтою. Она плохо сознает то, что происходит кругом ее и идет по-своему в полном гипнозе. Вот почему она не утруждает себя словесным отстаиванием принятого решения и не пытается даже доказать свою правоту. В ней уже решилось нечто; молча и кротко,—как это может быть понято со стороны,—увлекается она владеющею ею силой к пропасти. Но на самом деле такое отношение ее есть не кротость, а скорее безучастность и безразличие ко всему окружающему, ей теперь постылому и чуждому. Решение ее, как бы ни разыгрался его внешний исход, внутри себя есть надлом, потому что сознается Варварою как ведущий совсем не к благополучному существованию. Варвара, что бы ни было с нею внешне, обрекает себя на гибель и движется по тайному своему ощущению к катастрофе. Таковой может не оказаться на самом деле, но тогда, чрез некоторое время, Варвара все-таки каким-то внутренним поворотом вновь усвоит себе это сознание. Однако, чаще всего судьба Варвары в самом деле катастрофична, причем развязка закладывается собственными руками Варвары, ее собственным рвением построить себе мечту и <она> насильственно внедряет ее в жизнь, как если бы мечта сама была подлинною действительностью.
Сильный, властный, тяжеловесно-страстный, непреклонный и самонадеянный склад Варвары делает эту ее погоню за мечтою не смешною странностью, каковою она легко могла стать при других обстоятельствах, но настойчивым стремлением, вовлекающим в свой водоворот и многих других, связанных с Варварою. Это не вялая фантазия о несбыточном, но акт воли, полной решимости и сосредоточенного жара. Ради своей мечты Варвара может порвать со всем привычным ей, близким и дорогим, с самым дорогим, что есть у нее, и сделать это молча и сдержанно. Тут нередки также разрывы с родительским домом и с родителями на почве любви и увлечения. И однако, родители бывают здесь значительно правее своей дочери, справедливо не усматривая в избраннике ее невероятного героизма и просветленного величия, и потому не ставя себя в необходимость впоследствии истечь кровью разбитого сердца, когда герой не оказывается героем, а светлый гений линяет пред взором наградившей его нечеловеческим блеском.
XV. ПАВЕЛ
1924.VII.20
В сознании всех народов, христианских, как вероятно и нехристианских, имя Павел неотделимо от Апостола языков;
с исключительною силою он прочеканил это имя сообразно своей личности, и среди имен пожалуй не найти другого, столь же тесно связанного с определенным носителем его. Этой трудности рассматривать имя Павел независимо от Апостола Павла способствует еще то обстоятельство, что во всей истории не появлялось носителя этого имени хотя бы приблизительно равносильного Апостолу, и все исторические Павлы пред личностью Апостола обесцвечиваются и ускользают из памяти. Совсем иначе представлено в истории почти любое другое имя: всегда имеется несколько представителей его, приблизительно одного исторического веса, и ряд меньших, но не представляющихся ничтожно малыми сравнительно с первыми. Таким образом, история имени Павел начинается с Апостола.
Было ли его имя римским именем Paulus, как понимается это обычно, или римское имя было усвоено, как созвучное некоторому еврейскому; или, наконец, имя Павел лишь в позднейшем сознании, игрою слов, стало приравниваться римскому, но не содержало в себе этого сближения первоначально, в мысли самого Апостола,—эти трудные историко-филологические вопросы, как бы они ни решались, не способны изменить основной сути дела, а именно, что имя Павел,—то, которое живет и действует в христианском мире, есть духовный организм, полученный через прививку, и главное формообразующее начало его—не от римского имени Paulus, а от исходного имени самого Апостола, т. е. от Савла. Это уж другой вопрос, какое изменение, какой оттенок, какой поворот, какую перекристаллизацию внесло в имя Савл или Саул его преобразование в Павла; но основное познание имени Апостола дается проникновением в имя Савл.
Исторически признаются неустановленными ни мотивы, ни смысл переименования Апостола. Однако наиболее вероятно, что именем Павел Апостол назывался и до своего обращения, наряду с Савлом, и впоследствии лишь выдвинул и подчеркнул первое. Есть даже указания на этимологическую тождественность обоих имен, причем Павел или точнее Паул есть лишь диалектологическое или провинциальное произношение имени Саул. Если это так, то выставленное утверждение усиленно подтверждается; но отрицательный результат историко-филологических исследований, если бы он был установлен, все-таки не опрокидывает ономатологического факта взаимо-объединения в имени Апостола двух сил, из которых Савл есть исходная и предопределяющая.
Итак, что такое Савл, первоначально Саул, или Шаул. Этимология этого последнего имени давалась неоднозначно: это — естественно,—не только по глубокой древности имени, но, как выяснится далее, это обусловлено самым существом духовной формы Савла. Но тем не менее, почти все объяснения соотносят имя Савл с понятием желания, устремления, влечения, причем расходятся (согласно ходячему пониманию) в том, следует ли толковать в данном случае это понятие субъектно или объектно, т. е. означает ли Саул желающего или желаемого. Но это разногласие—лишь кажущееся, ибо в древнем онтологическом миропонимании признак вещи, как объекта, будучи сам в себе, тем самым имеет значение и характеристики субъектной. Мыслимое, т. е. то, что способно быть предметом мысли, тем самым и обладает мыслью, согласно аксиоме: «Одно и то же есть глаз и то, что он видит». Нельзя разрубить признак субъектный от признака объектного. Поэтому заранее нужно предвидеть силу желания в том, что имеет способность быть желаемым: так по крайней мере в мысли общечеловеческой. Вот почему надо быть заранее готовым встретить в разных ономатологиях и даже у одного и того же ономатолога, как субъектное, так и объектное освещение имени Савл. Далее, понятие желания может браться в своих последствиях и частных проявлениях. Так, желание может быть в частности искушением, а желаемый—предметом изумления, выделения из ряда всего прочего. Эти и подобные частности в толковании конечно не меняют основы его,— понятие о желании. Из многих толкований вот несколько, по блаженному Иерониму, в разных местах, собранных де-Лагардом: «Saul expetitus nel abutenus—Саул желанный»; «Saul petito—Саул старание достать, домогательство, Saul petito sine expetitus dicitur—Саул значит старание или желание»; «Saulus tentatio respicientis nel saturitas—Саул испытание имеющего попечение или сытость»; замечательно, что как раз те же объяснения дает блаж. Иероним об имени Павел: «Paulus mirabilis sine electus—Павел дивный или избранный». С этим тождеством надлежит посчитаться в полной мере, ибо Иерониму, как воспитанному в латинской культуре, казалось бы вполне естественно отождествить имя Апостола с римским именем Paulus и объяснить его, как синоним Parvus, малый; а с другой стороны,—свои сведения блаженный Иероним имел непосредственно из живого раввинского предания Палестины и очевидно должен был получить веские указания касательно этимологии разбираемого имени, чтобы поступиться естественным ходом своей мысли. В других древних толкованиях имена Сазл и Павел тоже этимологически сближаются между собою и даются с теми же основными значениями. В Glossarie olbertianae значится: «Σαύλος διώκτης», «Σαούλ αίτημα». Β Onomasticon Vaticanum: «Σαούλ ήτημενος» — «Σαούλ αίτητός ή κεχρη μένος»; в параллельно этому: «Παύλος στόμα σαλοϊσμοϋ ή θαυμαστός η εκλεκτός», хотя имеется и толкование в латинском смысле, а именно: «Παύλος άνάπαυσις, ελάχιστος»; наконец в Onomasticon Coislianum «Παύλος θαυμαστός ή εκλεκτός σύμβουλος—в Деяниях Апостольских (13, 9), применительно к Апостолу, имеется формула Σαϋλος о και Παύλος54. Как известно, этим оборотом о και, равносильным латинскому qui et,—он же и,—уравниваются два имени, как относящиеся к одному лицу. Этот оборот означает приблизительно то же, что и оборот о καλούμενος, называемый, как свидетельствуется Фомою Гераклийским и, в частности, применительно к имени Савл, текстом Деяний55. Таким образом, Савл уже ранее, вероятно с детства, именовался также и Павлом. Однако соединение этих двух имен не было личной особенностью Апостола, его прозванием: в Сирии и в восточных частях Малой Азии установлено среди евреев рассеяния существование личного имени Павел, что подтверждает семитскую его этимологию.
Замечательно, что в известном пасквиле на Евангелие «Толдоф Йешу» имя Павел ставится в связь с еврейским глаголом — ^JJQ паъал—он работал, между тем как было бы естественно ждать здесь, для полного унижения Апостола, этимологии латинской и по ее гойству вообще, и по значению в данном случае; очевидно последняя отстраняется по непосредственной ясности еврейскому автору—этимологией еврейской. Но и Саул, и Паул, как отмечает Фаррар, суть причастия страдательного залога; и потому этот автор думает, что параллелизм обеих форм имеет целью отметить переход от «искал» к «работал». Он полагает, что истинное объяснение двойного имени заключается именно здесь. А точнее, он—в переходе от «искомый» к «над кем производится работа». Во всяком случае, таким объяснением вполне точно передается основное ядро самосознания и проповеди Апостола языков.
Но оставим историко-филологические основания, по которым сближаются оба имени. Несомненно ономатологически, они уже не живут в истории раздельно, и в существующем имени Павел содержится духовно и имя Савл. А это последнее в своем основном значении признается бесспорно: Саул Шаьул—желанный, petitus—выпрошенный (подразумевается
от Бога) Desire и т. п.
Желание ли родителей вызвать его к жизни, или желание его самого, как воля к жизни,—это, понятно, не составляет разницы, поскольку речь идет не о психологии на поверхности сознания, а о глубине существа, где волящая усия уже не есть собственное достояние данной личности, а принадлежит роду, народу, человечеству, и уходит, углубляясь в океан первоосновной воли мира. Если каждого человека надлежит понимать как ключ мировой воли, постепенно утончающийся по мере подъема жилы от общего всем водоема бытийственной первоосновы, то это в особенности повторимо о Павле. Мало того, этот общий признак всех имен ему принадлежит как специфический. Во всех именах имеется выход воли к бытию; но не самое истечение воли, а выходное отверстие, его состав, его строение, наконец его оправа, характерны здесь. Напротив, Павел есть как бы случайный прорыв земных пластов внутренним напором, и выводящее отверстие в этом имени устроено наскоро и потому, каково бы оно ни было само по себе, не в нем надлежит искать духовную форму Павла, как такового. И в самом себе представитель этого имени с нею почти не считается, хотя это не значит, что он вообще не считается с собою. Но себя он сознает и ощущает не в отверстии источника и не в его устройстве, каким бы оно ни было, а в воле9 чрез него стремящейся излиться в мир.
И опять: в других именах—напор воли может значительно превосходить таковое же—разбираемого. Но там этот напор, как бы он ни был мощен, сознается самим человеком и воспринимается окружающими этого последнего как нечто попутное, в некотором роде случайное и во всяком случае характеризующее не столько имя, как данного человека и его личные обстоятельства. Тут же, т. е. в Павле, этот напор воли, хотя бы и ничтожный сам по себе, все-таки берется как главное характерное в строении имени, а всему остальному дается цена вторичного и производного, если не просто случайного. Таким образом, характер Павла следует понимать как весьма легко сообщающийся с первоосновой бытия. В других именах оно сообщается своим выходом через многие посредства, образно говоря—течет в мир сквозь длинные и извилистые каналы: тут же, напротив, сообщение это происходит кратчайшим путем и не встречает особого трения. Но отсюда выводится и необходимость самому отверстию быть соответственно крепким, чтобы не разрушиться напором на него. При посредственном сообщении с первоосновною волею сила трения сама задержит напор, и строение личности может быть пористым и рыхлым, не внушая тем опасений за цельность личности. Напротив, в Павле материалу личности необходимо быть плотным и крепким, а все те Павлы, в которых этого не оказалось, разрушаются первым же натиском глубинной воли и просто перестают существовать.
Этот материал личности есть разум, и Павлу необходимо, в видах самосохранения, иметь разум крепким—или просто погибнуть. В противоположность Владимиру, смешавшему разум с первоосновной волею и тем не ощущающему ее непосредственного действия, всегда стихийно нетрезвому, но никогда не утрачивающему сознания, Павел слишком близко от себя и в себе ощущает прибой подземного океана и слишком хорошо понимает грозное величие его напора, чтобы позволить себе играть с рождающей и грозной стихией. Владимир, далекий от прямой опасности, не переставая, выпивает по рюмочке. Но Павел всегда ощущает себя на краю всепоглощающей бездны, а себя сознает малым и ничтожным, маленьким: ему необходимо или быть вполне трезвым и бдительным, или же отдаться приливу. Может случиться, что на этот раз приливом и не унесет его, и он выйдет из стихии лишь освеженным и обновленным. Но никаких разумных оснований рассчитывать на целость у него тут нет. И потому, всякий раз он бросается в этот океан с закрытыми глазами и в расчете на неминуемую гибель. Когда же этого последнего не случилось, то спасение рассматривается ими как чудо, как еще раз явленная помощь высших сил, неожиданная, непонятная и незаслуженная. Итак, сколько бы раз ни повторялась эта отдача себя грозной и все же родимой, все же самой близкой ему, стихийной бездне: сколько бы раз ни повторялась эта отдача, она всегда делается с решимостью окончательной гибели и полного растворения в мировой первооснове. Поэтому сохранение целости тоже всякий раз оценивается как выпавшая милость Божия, как нечаянный дар.
Итак, живя всегда под напором воли, работая под высоким давлением стихийных сил в их первичной безобразной и неявленной мощи, Павел корнями, или точнее внутренними протоками своего существа, сообщается с областью, безусловно не знающей никаких над собою норм и, в этом смысле аморален, но именно потому знает и ощущает всем своим существом силу духовную, которая носится над первичною бездной и сама есть оформление и просвещение хаоса. Разум имеет значение здесь лишь служебное.
Стихийный напор не знает отвлеченной правды и отвлеченной нормы, не имеющих победоносной силы показать себя и осуществить; стихийный напор не знает ни морали, ни права, ни гигиены, ни благоразумия, ни расчетов—вообще не знает норм, может быть и справедливых, но все-таки отвлеченных и придуманных человечеством ради общежития и государства. Непосредственное самосознание Павла есть желание, этот напор воли или, по-русски было бы точнее сказать хотение, в смысле греческого θέλημα; и потому все сказанное об этом напоре должно быть повторено о самосознании разбираемого имени. Это не значит, будто Павел отрицает человеческую правду, человеческий закон, νόμος, или борется с ним: отрицать или бороться можно лишь становясь на общую с отрицаемым или побораемым плоскость и стремясь одну правду заменить другою, закон—другим. Но Павел самым существом своим стоит сразу и выше и ниже этой плоскости, а к этой, законной, просто равнодушен, не чувствуя к ней ни любви, ни ненависти, вообще относясь как к чужой вещи и внутренне ее не замечая, т. е. отмечая ее себе лишь как голый факт среди других фактов. В этом имени ничуть нет законоборства, в смысле желания нарушить законный строй или перейти за пределы человеческих норм. И вообще говоря он не переходит за них, но отнюдь не по уважению к этим границам и не по внутренней боязни переступить их. Вероятно это происходит потому, что самые нормы, в своей основе, тоже не так случайны и внешни, как о них склонно думать человечество.
Но при случае, когда хотение напрет своею силою, а небесная сила не отклонит этого движения, Павел вполне спокойно и отнюдь не с дурной совестью, не как преступник закона, пойдет своим путем и опрокинет преграды закона, об этом не думая и даже не очень их замечая. Он выйдет за границу дозволенного человеческим законом с таким же точно самосознанием, как ходил бы внутри ее. Но и наоборот: непреодолимое препятствие, как ангел с огненным мечом, легко может стать на пути его хотений или действий—и не только дозволительных и законных, но даже, по человеческому суду, и самых похвальных. Священное табу постоянно стоит на его путях, преграждая предпринятое движение, хотя табу это по человеческому закону представляется самым обыкновенным камнем; пограничные же столбы права, морали и прочих норм окидывает Павел безразличным взглядом и, когда видит нужду в том, обходит их мимо. Диапазон Павла весьма обширен; но хороший или плохой, святой или многогрешный, Павел не может быть преступником в смысле правового самосознания. В глубинах своей совести он видит себя нарушителем или извечной Божественной Правды, или же — вовсе никакой. Отсюда не следует такое же понимание дела обществом и государством; но их суд не есть собственный суд представителя разбираемого имени.
Павел есть прежде всего хотение, влечение, томление. Как чистая воля, он не имеет повода обольщаться приблизительной нормативностью эмпирического, все равно, будет ли оно вне его или в нем. Зная себя, как стоящего вне идеальных форм, по другую сторону духовного порядка, он остро сознает свою греховность,— не как тот или другой отдельный грех, а—в качестве «греховного закона живущего в членах», в качестве томления воли. Но именно потому им же особенно остро сознается святость святого и идеальность духовного. Как бы ни проявлялось его хотение эмпирически, все-таки он не эмпирического хочет и эмпирическим не может удовлетвориться, хотя бы и самым возвышенным. Предмет его томления—совершенная форма, Платоновская идея, духовность, но не как отвлеченная мысль, т. е. хотя истинная, но бытийственно-бессильная, а как сила, способная взять в себя и изнутри преодолеть и просветлить ту мощь, которая дана ему в бесспорном опыте его собственною волею.
Святое он берет как символ, а не как понятие, и понятие без силы его не покоряет и даже вызывает на борьбу с собою. Прежде чем требовать себе признания, святыня должна доказать себя, как начало высшее и доказать—преодолев низшее, упорядочив хаотичное и став действительно над высшим. Но эта победа и самодоказательство святыни и самооправдание ее ищутся Павлом не в плане чувственной действительности, хотя и должны восприниматься опытом. Люди моралистического и рационалистического склада, приписывая себе любовь ко Христу, отрицают таковую в Павле. Но тут они и Павел глубоко расходятся в потребностях и в понимании: этим людям нужен учитель, Павел же знает во Христе—Спасителя. И потому, теми оценивается как решающее то или другое отдельное понятие, или отдельное изречение Бвангелия, само по себе, и делая это понятие или изречение отвлеченным началом своей собственной деятельности, они уже не нуждаются в самом Христе. Мало того, отправляясь от этого отвлеченного начала, они склонны затенить или вовсе исключить, под тем или другим предлогом, из Евангелия все остальное, что логически-отвлеченно не связывается с началом, ими усвоенным. Напротив, Павел ни за одно понятие или изречение Евангелия не держится, как за самостоятельное, а слышит сквозь всех их единую силу Предвечного Слова, «им же вся быша», каждое из слов в диалектике духовного опыта может обратиться в свое противоположное, и потому формальная ссылка на тот или другой текст Евангельский всегда может столкнуться с Павловым нет. Этим нет свидетельствуется не отпадение от Евангелия, а верность ему, как слову Христа, т. е. верность Христу. Но то, чему верен Павел, столь же живо стоит перед ним и покоряет его, как и невыразимо отвлеченным тезисом, каков бы он ни был.
Всем сказанным, однако, вовсе не утверждается всегдашняя любовь Павла ко Христу, и всегдашняя верность его Христу. Он может глубоко падать, может восставать и бунтовать. Но, как любит и остается верен Христу не тогда, когда формально согласуется с отвлеченными предписаниями христианской морали, и не потому, что согласуется с ними, так же и отпадающим или восстающим он бывает вовсе не тогда, когда переходит за границы этих предписаний, и не потому, что переходит. И напротив, именно нарушением этих правил и в нарушении их нередко он проявляет сознание близости ко Христу, как и соблюдением их—свою отчужденность.
Христос ощущается им как огненная струя, пронизывающая Космос и его самого, в частности. Огненная струя. Когда Павел обостренно сознает ее в себе, то ее силою (а не своими стараниями) плавятся границы и надстройки моральных и правовых построений; свободный, он тогда определяется бытийственной правдою живущего в нем Христа и переступает черту закона. Когда же меркнет это сознание и огненная струя закрывается шлаками, Павел не чувствует себя хозяином жизни и, робкий, делает усилие не предпринимать ничего, насколько позволяют обстоятельства; если же действие требуется непременно, он боязливо держится всех правил и предписаний, не потому чтобы он уважал их, а по неспособности взять на себя творческую ответственность. Когда поднялся огненный прилив свободы, Павел не считается ни с чем внешним. Тогда-то он вызывает нарекания и ропот возмущенного общества. При отливе же, он выжидательно сидит на мели, или лавирует в лужах между прибрежных скал, проявляя благоразумие, почтительность ко всему установленному и прописные добродетели. Тут он не решился бы ни на что ответственное, ни плохое, ни хорошее. Он чувствует себя покинутым или покинувшим, ясно знает, что он—лишь оскудевший и ненужный сосуд; вовсе не по скромности, скажет, что он—ничто. Но именно тогда-то окружающие его одобрят и найдут его исправившимся. Однако такие похвалы вонзаются остриями в душевные раны.
Павел томится по воплощении: со стороны воли оно есть самораскрытие ее в мире, а со стороны формы—победоносное явление идеи. Недоизлитость воли в мир, равно как и частичность явления идеи, Павла оставляет неудовлетворенным и томящимся. Его искание направлено на совершенное воплощение, столь же духовное, как и плотное в мире. И лишь до тех пор держится он данного воплощения, пока трепещет еще на эмпирическом луч небесного света и бьется пульс глубинной воли. Мало или много, это само по себе ему не важно, лишь бы этот трепет и пульс служили указанием на идущий рост и тем сулили будущее. Оценка окружающих и внешний успех вещи или человека не подчиняют его себе, и драгоценным ему нередко является именно незамечаемое, даже пренебрегаемое и осуждаемое обществом. Но в тот момент, когда равновесие уже будет достигнуто, а воплощение, пусть сколько угодно высокое, станет устойчивым и не обещающим совершенства, оно сейчас же превратится в сознании Павла в вещь, в только эмпирическое, и заставит его вновь начать свои поиски. Эти последние в нем— не программа деятельности, не правила жизни, даже не убеждения, а прямая потребность, непосредственная более, чем потребности тела, и непреодолимая—тоже более их; это—самое глубокое из проявлений Павла в мире, первичное проявляемое им качество.
Сознавая как нечто первичное свою греховность, все равно, сделано ли нечто плохое, или нет, Павел столь же непосредственно и первично томится по святому миру, святому обществу, святому быту и особенно—по святой плоти. Можно повторить, это есть воплощение. Святое, но непременно конкретное, плотное, жизненное, во плоти. Зная в себе самом самую первооснову мира, самое хотение, самую волю к бытию, зная ее темноту, томительность и алкающую бедность, несмотря на ее мощь,— Павел находится в самой гуще рождающих корней бытия. Но именно потому, имея более чем кто-либо, право сказать о бытии худшее, что вообще может быть о нем высказано, питаясь непосредственно от источника мировой скорби, Павел однако видит, что корни бытия—благо, а не зло; что первобытная ночь хотения темна, но не восстает на свет, а ищет света, который имел бы силу просветлить ее; что стремясь излиться в мир, воля к бытию не себя утверждает и не себя хочет воплотить, а в себе—духовность, которой лишена, отвлеченные же понятия и лжедуховность, бессильную, опрокидывает. И потому коренной неправдою и существенной клеветою представляются ему обвинения во зле самой основы мира. Нет ничего более чуждого и враждебного Павлу, нежели дуалистические уклоны и всяческое манихейство, хотя именно он, более чем кто-либо, имеет поводов в своем собственном самочувствии соблазниться этою неправдою. Сознание собственной греховности, коренящейся в природе воли, поскольку эта последняя не освещена и не преображена; связь с миром, ощущаемая изнутри и потому непосредственно же дающая ощущение ответственности за греховность мира; душевная боль, от невозможности проявить и осуществить желаемое, все эти дисгармонии заложены в самом строении личности, следовательно неустранимы изменением внешних обстоятельств и потому порождают безнадежность и безысходность. Тут—все данные к простейшему решению мировых вопросов,—и объявлению злом самой основы бытия.
Но, не видя света, не ощущая в себе, Павел видит его над собою, и этот свет,—правда не его,—сознается им за реальность, которая может воплотиться в мировой воле, хотя вполне непостижимо, как это может быть. Иначе говоря, в разбираемом имени, вера есть не добавочное качество, способное быть и не быть, а—необходимая сторона личности, и без веры такая личность просто не могла бы существовать. В этой пучине хотения вера есть то, что у большинства других конституций личности делает там разум.
Воля и вера—это в данном имени полюсы, между которыми распространяется все строение личности: другие стороны и элементы душевно-духовной организации могут быть тоже сильными, но в них нельзя искать характерного. Мало того, они имеют здесь значение служебное и потому в своей деятельности всецело определяются названными двумя полюсами.
Согласно иконописной символике, Апостол Павел пишется так: «Ап. Павел, риза бакан, испод празелень, Евангелие золотое» (Лицевые святцы XVII века Никольского Единоверческого Монастыря в Москве. М., 1904, стр. 30). Зеленые цвета, как известно, знаменуют стихийные основы мировой жизни, космическую волю, рождающие недра бытия; в порядке личных переживаний, это есть экстатическое слияние с природой и, в плохом аспекте,—натурализм. Золото же, притом—золотое Евангелие,—Логос, Христос, благодать, вера. Вот оба полюса имени Павел, причем хотя и противоположные, они красочно родственны друг другу, и друг в друга переходят: золото есть утонченная и просветленная зелень, одухотворенная световая сущность зеленых тонов.
Все остальное, как сказано, оболочки и орудия. И прежде всего—таков в Павле разум. Как было уже отмечено, ему необходимо быть в Павле достаточно плотным и упругим, чтобы удержать личность от разрушения напором собственной ее усии. Но как бы ни был он крепок, он в данном имени никогда не бывает способностью господствующей и не живет здесь сам по себе и для себя. Ему несвойственно здесь, как бы ни была велика его деятельность, давать самодовлеющее построение. Он не ищет в интеллектуальной области самостоятельных ценностей и потому сам тоже не старается над таковыми.
Он может и способен вращаться в отвлеченных областях, но он приступает к ним как к служебным, ради чего-то другого или, точнее,—ради того идеального предмета веры, который созерцается, но не доступен разуму. Поэтому, рассматриваемый ум всегда приспособителен к своему предмету и к той задаче, в ее конкретных условиях, ради которой он вообще начал действовать. Это—ум гибкий, по самому назначению своему, органически недопускающий вечных истин и потому существенно враждебный метафизике. Догматическое мышление, будет ли оно в науке или в философии, в религии или в общественности, вызывает в Павле непреодолимую скуку,—пока оно не навязывается; и взрыв ненависти,—когда оно заявляет свои права на власть. Дух системы, как мышление, идущее самостоятельно, между двумя полюсами, вызывает Павла на борьбу. Ибо его собственное мышление, как служебное, непременно текуче, непременно гибко, непременно определяется реальностью, верхней и нижней, но—не пытается определить ее собою, как от себя.
Слабое или сильное, поверхностное или глубокое, в зависимости от индивидуального служения, мышление Павла диалектично. В высшем смысле,—это есть способность ко всякой реальности прикоснуться и всякую реальность понять. В низшем—это будет податливость на воздействие реальности, причем утрачивается связность признаний и утверждений, так что такой человек будет назван не имеющим никаких убеждений. Однако, такая оценка была бы или слишком сильной, или же—слишком слабой: Павлу, каков бы он ни был, вообще не свойственны убеждения, в смысле определенных, уже усвоенных и держащихся в памяти готовыми положений и правил. Поэтому было бы неосновательно какого-то одного Павла обвинить в нетвердости таковых, когда их, убеждений, вообще нет в этом имени. Но он живет не по убеждениям, и не из убеждений, а непосредственно волею жизни, и если в тот или другой раз высказывается нечто вроде убеждений, то нужно твердо помнить, что, в сознании самого Павла, это—лишь попытка выразить словом до-словесную и сверх-словесную волю. Однако, это выражение воли столь же мало связывает Павла на будущее, как зеркальное отражение—того, кто смотрится в зеркало. Если завтра Павел будет говорить не так, как он говорит сегодня, то отсюда ничуть не следует, будто бы он будет говорить не то, что говорит сегодня. Оно будет то же, но то же воли, а—не разума и слова, которые не могли не измениться, коль скоро изменились все условия суждения, и прежде всего— изменилось главное из условий—время. Метафизическое мышление говорит всегда и везде одинаково; но именно потому оно говорит разное. Как формальное, оно гоняется за подобием корректной формулы и логических понятий, но упускает самую реальность. Диалектическое же мышление, верное реальности, раз избранной, на ней и держится, не пугаясь изменчивости своих формулировок. Там, где Павел кажется слишком изменчивым и гибким, его упрекать надо не за это кажущееся непостоянство мысли, а за излишнюю верность реальности, которая сама чересчур изменчива и не стоит преданности ей.
Чем духовнее предмет веры, тем с меньшим приближением выразим он единичным свидетельством о нем. И, на высоких ступенях веры, спектр свидетельств об одном предмете занимает всю область между да и нет, так что только все они, определяемые своими крайними пределами, дают совокупно удовлетворяющую формулу реальности. Всякое иное обсуждение оценивается Павлом как ложное, и потому его мышление всегда диалектично, и при обсуждении области духовной строится из антиномий. Совместными и нераздельными противоречиями устанавливается в слове предмет веры.
Сказанное ранее о моральной стороне Павла и об его отношении к Евангелию, с соответственными изменениями должно быть повторено и о деятельности разума Павла. Будет ли Павел велик или мал, очень нетрудно ловить его на словесных противоречиях, укорять непоследовательностию, и видеть в его умственных построениях недостаточную продуманность. И эти указания, если учитывать их формально, бывают обыкновенно правильны. А с другой стороны, Павел может быть исключительно последователен в своих умственных построениях и давать их формально безукоризненными. Может и то и другое. Но смысл того и другого прямо противоположен тому, который склонно видеть в нем общество. Формально последовательным бывает Павел в построении своего ума, когда утратил упругость ума, ибо не ощущает в себе высшей реальности. Эта последовательность есть лишь признак робости, при свойственной Павлу гибкости ума: тут не сам он говорит от себя, а—сочиняет умственное построение с некоторой отвлеченной точки зрения, взятой напрокат и им самим не разделяемой. Он говорит тут от чужого лица, действительного или воображаемого, и именно потому, сняв с себя ответственность за содержательную правду даваемого построения, т. е. не имея в виду самой реальности, он получает возможность выдержать проводимое отвлеченное начало. Такое построение есть надетая маска или взятая на себя умственная роль. Это—не живая мысль, а стилизация чужой отвлеченной мысли, и цена ей, если не говорить о самом искусстве, искусстве умственного лицедейства, как раз такова же, как и добродетели Павла—при духовном отливе. Способность Павла быть внешне последовательным не означает ничего иного, как ловкость в интеллектуальной хрии. И Павел вынужден бывает давать хрию, когда внутренняя скудость или внешние требования вызывают его на умственную последовательность. Не то, чтобы он говорил неправду, искажая свою мысль; но он не говорит правды, ибо ее в данный момент не ощущает, а отвлеченные схемы, заготовленные впрок,—вообще не сознает правдою. В известном смысле можно сказать, что, хотя и говоря, он просто ничего не думает,—т. е. по существу, а рассуждает внешне,—как впрочем вообще рассуждает большинство. И потому за такие хрии это большинство высказывает Павлу свое одобрение. Напротив, как только ощущение духовной реальности ведет Павла к слову внутренне правдивому, он уже теряет способность к хрие и не сумел бы развить ее, ослепляемый светом реальности. А если внешние обстоятельства позволят, внутренний же голос даст согласие, to рождается и слово о реальности. Но слово это не имеет ничего общего с гладкой и внешне согласованной хрией. Оно идет спотыкаясь и не сразу находя себя, противоречит себе и разбегается в разные стороны, сперва просто несогласованное, а затем, по мере прикосновения Павла к реальности, все более неожиданное на каждом повороте, все в изломах и противоречиях, темное и, вместе, наиболее пластично передающее самую реальность. Формальная гладкость речи Павла—признак подозрительный, ибо свидетельствует об его опустошенности или о необходимости ему сохранить себе свою тайну. Обратное же проявляется внешней нестройностью речи, тем более полной словесных неожиданностей, логических скачков и противоречий, чем оно правдивее по существу. Чем глубже залегает в душе Павла эта тайна, чем существеннее она связана с его внутренней жизнью, тем святее для него она, тем изломаннее его речь о ней. Но им самим это разорванное противоречиями слово о тайне оценивается как наиболее точно ее выражающее, как наиболее четкий оттиск ее образа, как совершенная, насколько она может быть совершенной, передача вещей и переживаний, жгучих по силе своей реальности и потому опаляющих слово, которое берется облечь их собою. Вот это-то изломанное и растерзанное слово все-таки, по сознанию Павла, как-то передает выражаемую им реальность, своими остриями врезаясь в нее. И напротив, слово гладкое и легкое скользит мимо реальности и остается к ней безразлично. Надо словесным неудобством вывести ум из лени пассивного движения по заведенным путям и заставить именно этим неудобством, этими царапающими и раздирающими ткань умственных привычек углами, обратить его к непосредственному суждению о самой реальности. Вот безили полу-сознательно ставимая себе задача Павла: иначе говоря, этими приемами речи он делает попытку хотя бы на короткий срок вскрыть в собеседнике его коренную основу и заставить его мыслить о реальности— непосредственно, как Павел.
Чем выше или глубже выражаемая реальность, тем учащаются эти углы мысли и скопляются противоречия. Речь становится все менее понятной, если брать ее в плоскости метафизического мышления, и все более требуется, для понимания ее, внутренней отдачи себя ее ритму, душевное с нею созвучие. Без этого же она не доходит до сознания собеседника, не потому чтобы он имел возражение против нее, а по неспособности или нежеланию войти в нее. Ибо речь Павла, как и все его мышление, никогда не повествует о внешних фактах, как таковых, и не способна просто извещать, а необходимо, по самой природе своей, служебной в отношении воли, устанавливает сознание на некоторой реальности. Это значит, такая речь никогда не докладывает, а требует определенной установки. И потому, она не может также и быть воспринятою безразлично, чтобы быть «принятой к сведению», но: или делает свое дело, и тогда берется изнутри, по внутреннему ее смыслу, или же выталкивается сознанием собеседника и, не дойдя до сознания, объясняется не ложною, а просто лишенною смысла. Иные слова и речи, т. е. других имен, принимаются потому, что понимаются, а понимаются— потому, что сознаются; Павловы же—напротив: сперва должны быть приняты, тогда понимаются и вследствие последнего—сознаются. Иные слова и речи говорят в ухо и проходят от периферии к центру, Павловы же идут непосредственно в сокровенную волю и из нее уже, как от центра, распространяются кругами к все более поверхностным слоям личности. И потому иные слова и речи не могут не быть воспринятыми собеседником, хотя легко задерживаются по частям, в той или другой из промежуточных областей, на пути к полному утверждению их волею. Павловы же могут быть взяты или целиком или никак; ибо они целиком метят в точку, относительно которой могут и промахнуться, но это—так, не по расчету или добровольному желанию Павла, а в силу присущего этому имени духовного строения личности. И, сам по себе, этот способ мышления не может ни одобряться, ни хулиться, хотя может нравиться и не нравиться; употребление же его может быть как хорошим, так и плохим. Но само собою понятно, что людям, в подавляющем большинстве, приятно слышать речь, ничего от них не требующую и оставляющую их в пассивной безответственности, и—досадно слышать некоторое требование, побуждающее их к духовному усилию и решению,—досадно быть выводимыми из покоя, хотя бы даже они сознавали правду и пользу требуемого от них. В духовном мире, как и в мире вещественном, царит закон смерти, будет ли он называться инерцией, энтропией, привычкою, пассивностью или ленью. Павел же, каков бы он ни был лично, есть начало обратное смерти, носитель активности: и слово его тем самым идет поперек миру и гладит его против шерсти.
Тут нетрудно усмотреть юродство. И действительно, Павел есть юродивый, хотя и совсем в другом смысле, чем Алексей. В последнем, юродство есть некоторая недостача по миру; это именно рыхлость, хлопьевидность волевой и интеллектуальной организации, не дающей Алексею поспевать за миром, хотя и покрываемая с избытком эмоциональными красотами и сочащейся сквозь рыхлую личность энергией других миров. А в Павле юродство наступательно и раскрывается как деятельность вопреки миру и против мира, как борьба с миром, но при использовании всех средств самого же мира, обращаемых тут против него.
В Алексее чего-то не хватает из способности мира, и потому мир давит на него, как на слабое место. Напротив, Павел сам сознает или, точнее, органически ощущает недостаток мира,— здесь мир разумеется в смысле общества и культуры. И он органически же неспособен примириться с этим недостатком и всем существом напрягается против него, т. е. против напора мира. Как сказано, он гладит мир против шерсти и потому, будучи по оценке мира юродом, проявляет юродство активное, даже агрессивное. Алексей сознает себя обделенным, а Павел— видит, что мир обделен, сравнительно с теми возможностями, которые заложены в его, мира,— корнях. Павел знает полноту даров, предоставленных миру, и с болью видит, как человек обделяет себя самого, не давая себе ходу. И потому Павел борется с человеком ради него самого, но остается всегда непонятным и, следовательно, не приведшим этой борьбы к желаемому исходу. В самом главном своем он не способен высказаться, и самое заветное остается поэтому сокровенным и погребенным, сколько бы он ни говорил о нем.
Это ведет к столкновению внутреннему с самим собою и к столкновению внешнему—с окружающими. Если последнее не делается таковым, то лишь по несклонности Павла думать и действовать прямолинейно; но, тем не менее, столкновение с миром у него ни на одну минуту не прекращается.
Пассивное юродство Алексея ищет снисхождения и жалости от мира—и получает их; активное же юродство Павла таковых не хочет и ими не пользуется. Поэтому жизнь этого имени есть неустанное напряжение и усилие, всегдашняя необходимость упираться ногами в землю и, соответственно с этим, недопустимость отдыха и расслабления, хотя бы кратковременного. Диалектическое мышление — это то, которое не ведает покоя на окончательных самодовлеющих выводах и которое сознает себя несуществующим, как только из живой деятельности оно стало готовой вещью; противоположность ему—мышление метафизическое, покоящееся на выработанных понятиях и положениях, самую же выработку их признающую чем-то предварительным и временным. В области мысли, таким образом, Павел не знает и не может знать покоя, а потому не имеет и отдыха, всегда «простираясь вперед и забывая задняя». То же самое—и в деятельности во вне, если только она не является для Павла внешней и потому безразличной. И тут он никогда не берет мир пассивно и потому не имеет отдыха.
У Софии Ковалевской есть две драмы, имеющие одну и ту же завязку, но с известного момента действия движущиеся к противоположным развязкам. Одна из них изображает «как оно было», а другая — «как могло бы быть». Вот это-то расхождение между «есть» и «могло бы быть» подвигает Павла к неустанному внутреннему усилию, чтобы перевести «есть» на «могло бы быть». И близость, сознаваемая им, этого «могло бы быть», при невозможности сказать об них так, чтобы быть услышанным, терзает его и побуждает к столкновениям, однако безуспешно. Его сознание—как у путника, страдающего от жажды и окруженного жаждущими, который магическим жезлом обнаружил под почвой могучую водную жилу, совсем близко, но не может убедить к рытью колодезя. Его знание не только не убеждает прочих, но и не способно облечься в выслушиваемое слово о знаемом. Не то, чтобы слово Павла было непонятно само по себе; напротив, оно хорошо передает свой предмет. Но именно по своему сосбразию с самым предметом это слово не сообразуется с привычными словами и формулами общества, и потому идет поперек общественного внимания и не выслушивается обществом. Бывают слова выслушиваемые, хотя и остаются непонятными по своей неоформленности; слово же Павла, в сущности простое, однако не понимается, потому что не услышано. Дар его—дар Кассандры: вещее слово при бессилии убедить. И многими тщетными попытками познав свое бессилие, Павел устает и замолкает, обремененный и изнемогающий под напором невысказанных слов.
До сих пор ничего не говорилось о чувстве Павла; но это не от недосмотра, а в силу самого строения его личности. Ведь чувство есть переход от созерцания к действию; созерцание— уже не чистое, и действие—еще не раскрывшееся. Это субъективность созерцания и задержка действия чужды Павлу, который живет на противоположных полюсах сразу, но не способен находиться между ними. Он знает холод бесстрастного созерцания, эфирную высь, где нет никакого горения воли, где одно только объективное сознание, надмирное и безбурное, где ничего не хочется, где ничего не ждется. Он знает также темные недра земли, всецелое влечение и тягу к свету и оформление. Но если уж сойти с горных вершин, где пронизывает эфирным током, то надо действовать, и мысль о действии без самого действия, т. е. чувство, оценивается Павлом как нечто недолжное и враждебное. Другим именам чувство дает удовлетворение, как замена или суррогат желаемого действия, избавляющее от холода эфирных высот и вместе с тем не налагающее ответственности за проявление в мире; тут чувство согревает и, вместе с тем, мягко изолирует от реальности. Но именно это, и теплота и мягкость, не только враждебны, но и мучительны Павлу; чувство мучительно ему. Ведь оно лишает его блаженного покоя и прохладного бесстрастия горних созерцаний, но не дает и разрешения воли в действии. Павел, как и всякий другой, может быть вынужден обстоятельствами соити сверху и не дойти донизу, начать действие, которое задерживается. Но, любезная другим, задержка эта жжет его, потому что лишает одновременно обеих родных ему областей, обоих полюсов его личности. И тогда Павел, перестрадав, от боли делает усилие— или довершить начатое действие или же отрезать его от себя, далеко отбросить и вернуться к созерцанию, хотя бы вопреки самым принуждающим внешним побуждениям. Он делает это не по соображениям отвлеченной морали или целесообразности, а страдая от боли, которая превосходит естественную боль, от насильственного ли прорыва в мир действия, или от отсечения своей живой части. И потому-то Павел не только делает так, но и сделает. Понятно, его не остановит тут враждебная оценка такого действия, освободительного для него, как бы ни судить его извне; и не остановит его жертва частью себя, хотя бы лучшею и наиболее ему заветною. Но и тот и другой исход неминуемо мучительны, либо отрывая личность от ее продолжения в обществе и во всем мире, либо отрывая от нее ее внутренние, уже начавшие формироваться органы, и следовательно опять препятствуя Павлу в его основном—в воле к воплощению.
Из всего сказанного выводится как итог одно слово: страдание. Павел имеет вообще скорее более среднего,—и по гибкости своего характера и ума мог бы обойти и на самом деле обходит многие жизненные столкновения, угрожающие большинству других имен. И жизненная траектория его поэтому должна была бы представляться плавной и упругой линией, дающей удовлетворение, благополучие и жизненный успех. Но ему не обойти зато других столкновений, несравненно более обремененных последствиями и несомненно более болезненных, чем те, обходить которые он приобрел преимущество перед другими именами. Внутреннее противоречие воплощается и во вне и ломает и разрывает плавную кривую его жизни. Основное ощущение поэтому есть тут страдание, связанное с самою природою имени, но, вместе с тем, лишь утверждающее основную веру Павла в необходимость воплотить в жизни начало духовное,— не потому что существовать без него неправильно, а потому что просто невозможно.
XVI. ЛЮДМИЛА
1925.I.6
Немил я, хоть и мил,
А ты, хотя Людмила,
Но людям не мила,
И им не станешь мила
Может быть это сказано и несколько заостренно, как всякая характеристика, втиснутая в слишком малое место. Но, тем не менее,—это верная характеристика, верное наблюдение, нередкой в ономатологии поляризации имен. Там, где имя очень ясно и бесспорно в своей этимологии, где его этимологическое значение навязывается сознанию и притом имеет характер не символический, а слишком явно тождественный,—там склад личности нередко оказывается в прямом противоречии с этимологическим значением имени. Не то, чтобы между именем и личностью, точнее—между этимологическим значением имени и значением энергетическим его, нельзя было уловить связи вовсе. Напротив, внимательное проникновение в имя и в личность, носящую его, позволяет открыть нити, тянущиеся οι имени к личности позволяет уяснить себе ту первоначальную ткань, которая переродилась в данную личность, и ткань эта явно определяется рассматриваемым именем. И когда это вскроется, то становится ясна символическая отображенность имени данною личностью, этимологическому значению своего имени не только противоречащею, на поверхности, но и утверждающей это значение, слоями своими более глубокими. Тут открывается возможность видеть и понять не только то, что данная личность вопиюще нарушает этимологическое значение своего имени, но и то, что не случайно она носит его, что энергия ее имени действительно в ней действует, хотя и вызывает действие неожиданное, однако, все-таки оно — деятельность этого имени, а не какого-либо другого. Личность, как и вообще всякая конкретность, воплощая умную сущность, являет ее в себе и собою символически, как художественный образ. Когда умная сущность явно далека от возможности рационалистического объединения и упрощения по одному признаку, то художественное воплощение ее в личности не дает разрыва между символом и первообразом—именем. Когда же этот первообраз (хотя и тут неспособный быть рационалистически расплющенным) ближе к плоскости рассудочной и легче допускает насилие над собою, обращающее его из идеи в понятие, тогда личность, воплощающая данное имя, легко может по крикливо навязывающемуся отвлеченному признаку имени, именно по нему, не подчиниться имени и, в ответ на его навязчивое требование—иметь некоторый определенный признак, быть ходячим олицетворением этого признака,— она показывает прямо противоположное, онтологически волит показывать противоположное. Может быть тут она побуждается к этому восстанию на свое имя глубинным целомудрием, которое не дозволяет ей ходить с вывеской на лбу, объявляющей всеми буквами, олицетворением какого отвлеченного признака должна быть эта личность по рассуждению толпы. Но, одеваясь признаком противоположным, в глубине своей личность освещается все-таки этим отрицаемым на поверхности признаком, и свет его просвечивает невнятно сквозь собственное, более поверхностное, отрицание.
Нам представляются приторными и выдуманными старинные произведения, где действуют лица с именами, значение которых слишком явно указывает на добродетели и на пороки, Неприятны тут не только, или скорее не столько, чрезвычайность их добродетели или порока, как формальное заявление о тех и других самыми именами: по опыту, запасенному и отложенному в нас веками, но бесспорно присущему нам непосредственному чутью имен, как бы это чутье ни объяснялось, мы не верим этому прямолинейному совпадению отвлеченнологической вывески с психологическим и нравственным, а тем более—телесным содержанием у личности, и представленный образ, в его цельности с именем, оценивается нами, как невозможный и потому — художественно фальшивый. Lucus а поп lucendo—подсознательно это знает каждый и каждый знает из жизненного опыта, что люди с чересчур явно благочестивыми фамилиями—редко бывают благочестивыми. Constantinus — propter inconstantiam. Точно также, или даже еще более, по особенной ясности этимологии, Людмила,—и в отношении этого имени:
...... хотя Людмила,
Но людям не мила
И им не станет мила.
Да что тут особенно отцеживать: Людмила—грубиянка и такова не по какой-либо случайности. У нее—сильные порывы, но грубоватые, грубые,— в басовом ключе несколько осипшие. Сбивает с ног всех встречных на пути ее порыва. Но порыв с расчетом—не ей; она грубиянит самому расчету, она ищет бурных столкновений с жизнью и в них не щадит себя. Но это—и не темперамент, не огонь в крови и в душе, который расплавленным потоком стекает в определенную ему вожделенную сторону. Людмила не хочет чего-либо определенного, не добивается этого и вообще сама не знает, чего она хочет, т. е. в смысле содержания: ей нужно не определенное содержание, то или это, а форма бурных столкновений, грубых проявлений. «Ищет бури, как будто в бурях есть покой». Ей тягостна тихая речь, а нужны выкрики. Тепло, уют, довольство ею не только не ищутся, но напротив, отвергаются с негодованием, отбрасываются, отшвыриваются, как нечто презренное и гадкое. Ее облик, в собственном ее воображении, влекущий ее образ себя самое, это—потрясение, потрясение знаменем, флагом, может быть крестом, вообще потрясение чем-либо, довольно безразлично, чем именно. Бушует буря, громыхают марш барабаны и грубые медные трубы, свищут пули, кругом—напряжение страдания и ужаса. А она потрясает чем-то, куда-то ведет, какие-то толпы спасает и к чему-то выводит. Такою она представляет себя в своем расцвете, на вершине своих достижений. Но для нее остается неясным и более или менее безразличным, кого ведет она, куда выводит: важен самый подъем, Бетховенский дух беспредметного восстания, натиск стихий, сметающий все тихое и уютное, хотя ей порою не предлежит какая-либо цель, внутренно оправдывающая эти порывы. Это—полная противоположность эпосу, это—ревущее море звука Бетховенского Эгмонта, захватывающее и подымающее, если безумно отдаться ему, и—пустое кипение в котле с водою, если вспомнить, что слабою мотивировкою всего этого шума служат политические страсти, весьма сомнительные в своей правоте, и вдобавок давно-давно отшумевшие и ушедшие в область эпоса, хотя и довольно мелкого.
Вот так именно Людмиле хотелось бы плыть на плоте из бочек и бревен по громоздящимся валам океана, при блеске молний и в роли капитана умирающих от холода и голода несчастных,—непременно несчастных путешественников. Но этот образ, как и другие подобные, для Людмилы—не театральный эффект, не тщеславие и желание удивлять и удивить собою, а подлинное потрясение. «Это—я»,—жаждет сказать Людмила, но хочет при этом подлинного потрясения, подлинного подъема, подлинного подвига и эффектом, одним только эффектом, ролью эффектною, никак не удовольствуется.
Людмила хочет эффекта, но не аффйектации. Это—честная натура, преувеличенная в своей честности, подчеркнутая в ней, грубая в честности. И внутренно, и внешне честная, «такая честная, такая правдивая, что всякому дам в морду, в честности и правдивости не спущу ни миллиметра». Все представляются ей дряблыми, вялыми, фальшивыми. Она признает только героев и склонна в том или другом, время от времени, усматривать идеальный облик героя. Но, как только обнаружится малейшая слабость, мягкость, непрямолинейность признанного героя, как он мгновенно сшибается с пьедестала пинком и обливается презрением—он, обманщик, дряблый и трусливый, негодяй, не лучше всего прочего презренного стада человечишек, подлых и корыстных.
Людмила—героическая натура, может быть не столько даже героическая, сколько желающая быть таковою. Она понимает героизм очень элементарно, как и благородство, которое отрицает почти за всем светом и которое в превосходной степени утверждает за собою. Ей даже в голову не придет сомнение, в самом ли деле ее благородство так бесспорно и дает ей право презирать всех окружающих. Когда Бетховен стал на дорожке, чтобы заставить Гёрцога Веймарского, Гёте и свиту обходить его по газону, то вероятно Бетховена осенила та самая, счастливая мысль о своей независимости и своем благородстве, не в пример прислуживающемуся Гёте, которая обычно вдохновляет Людмилу.
Ей ненавистно довольство, но там, где несчастие и горе, она—на своем месте; там она забывает о жестком осуждении людей и готова на всякую жертву, порывистую и без оглядки. Она делается тут находчивой, предприимчивой, может повести за собой, влить энергию, овладеть положением и—в самом деле вывести. Сестра милосердия, фельдшерица, маркитантка, революционная деятельница—она тут на своем месте. Не отличаясь вообще глубоким умом, чуждая созерцания, она оказывается тут нередко, своим порывом, не знающим оглядки, своею грубостью, не задерживающейся подробностями и оттенками, умнее умных. Она рубит топором, хватается за топор согласно основному своему увлечению к действиям грубым, когда другие, более ее опытные, стали бы применять тонкие, ею презираемые инструменты; и в минуту опасности может оказаться более правой в своей грубости, нежели другие—в их тонкости и осмотрительности. Здесь она ведет, теперь милая людям, да, людям, а не человеку. Она, в героические моменты, мила толпе. Человеку же она не мила, да и не хочет быть милой, и потому грубиянит ему, человеку: слишком мелко, слишком мягко, слишком мало по ее оценке, быть милою отдельным человекам.
XVII. ВЕРА
[?]
Как имя насквозь прозрачной этимологии и притом не выходящей за пределы языка, из которого оно заимствовано, имя Вера не обросло еще мхом истории и в нем нет таинственных закоулков, отношение которых к целому плану постигается интуитивно, но не выводится элементарными умозаключениями. Хотя и выражающее понятие вполне противоположное рассудочности, это имя далее развивает содержание своего понятия прямолинейно и почти рассудочно. В пределе, можно уже говорить о нем, как о рационалистической, по методу обработки, иррационального по содержанию понятия веры. Богословие XVII—XIX веков обращалось с глубочайшими тайнами духа прямолинейно рассудочно и именно их особенно охотно делало предметом своего анатомирования, от чего тайна не делалась явною, однако, становилась скучною. Так Вера, выбирая свои пути наперекор рассудку, и даже с азартом и упрямством опрокидывая рассудочные преграды, идет далее по избранным путям с рассудочною последовательностью, как если бы ехала по рельсам. В ней странное сочетание безрассудности и последовательности, именно рассудочной последовательности, поэтических исходов и добродетельной скуки: ибо идет она по путям своим, раз они выбраны, не силою вдохновения, интуиции или хотя бы темперамента, а именно с добродетельною последовательностью и почти математическим долгом переходит к пределу.
Ей чуждо символическое мышление, недоступно понимание, что тайна обличением разоблачается, как и наоборот—сокрывается лишенная покровов.
Вера есть обличение вещей невидимых. И действительно имя Вера дает силу приходить в отношение с тем, что не дано чувственно и что отрицает наличное чувственное; ей дано получать весть об уповаемом и уверенность в чувственно не воспринимаемом. Она ставится воочию пред тем, что еще не выражено, а может быть и никогда не будет выражено. Но это невыраженное Вере ближе и дороже, чем окружающее ее, выраженное. Она определяется в своих исходных решениях именно этим, невыраженным вопреки всему тому очевидному, что ее окружает. И потому мотивы ее поступков или, правильнее, ее поведения, непонятны окружающим. Отдельные поступки Веры очень логично вяжутся между собою, но самые ряды их, в целом, рассматриваются, как оскорбляющие здравый смысл и вызывают противление, а то и возмущение.
Вера в основных своих решениях делает неожиданность не только окружающим, но и себе самой. Она вдруг ломает расчеты, традиции, приличия. Но далее она уже не возвращается к сломленному и делает свой поступок началом нового связного рода,—т. е. новых расчетов, новых традиций и новых приличий. Иначе говоря, она идет путем новым по направлению, но обычным по своему характеру. Вступление на него трагично и легко может повести к гибели. Но следование этому пути, само по себе, уже не есть прыжок, а—относительно покойное преследование поставленной цели. Идти по этому пути сознается Верою как долг и добродетель. Окружающие сперва бывают потрясены этим новым путем, но затем, видя внутреннюю последовательность Веры, начинают считаться с фактом. Окружающие видят, что путь Веры разошелся с их установленным путем, и тогда наступает холодность. У них кет данных принять путь Веры и оставить свой, ибо для этого необходимо уверовать в него. Но последовательность Веры и доступность рассудку ее пути в его целом заграждают уста решительному осуждению его. Он, в исходе своем, не мотивированный, в дальнейшем не представляет странности юродства и загадочности символизма, он просто не сходится с путем окружающих и потому способен вызывать скорее мелкие столкновения, нежели существенную борьбу против себя.
В своем мышлении, как и в своих поступках, Вера четка и определенна. Ее натура отличается честностью, и честность кроме того есть первая заповедь Веры, ставимая себе сознательно и исключительно, с подчеркиванием и противопоставлением многим другим заповедям. Все это делает мышление и поступки Веры расчлененно-ясными и упрощенными в их, притязающей на безупречность и предельность, ясности: нет ничего затаенного, ничего недосказанного. Однако, ясность сообщает облику Веры некоторую нарочитую элементарность, не делая его однако тем действительно прозрачным. Вера—не хрустальный ручей и не музыка Моцарта; Вера лишь думает, что она такова. На самом же деле, за поверхностным слоем общепонятности вдут интуиции, предчувствия и немотивированные влечения, отнюдь не прозрачные, но в то же время не настолько глубокие, чтобы снова стать убедительными в качестве откровения иного мира. Они представляются поэтому чем-то произвольным,—если и не капризом и не взбалмошностью, то всетаки своеволием и своенравием. Не прозрачные логически и, вместе, не полновесные онтологически, интуиции Веры близки к мечтаниям, но, с пользою для Веры, не содержат в себе влажного тепла, свойственного настоящей мечтательности. В Вере есть нечто родственное Варваре, но Вера суше чем она, обладает меньшим напором стремлений, меньшей разгоряченностью и, так сказать, менее крупными чертами всей своей организации. Как и Варвара, Вера жертвенна, влечется к жертве и делает себе из нее долг и страсть, одновременно. В Вере живет преувеличенная оценка героизма, который для нее сводится главным образом к жертве, какое-то принятие всерьез ложноклассической трагедии. Прямота, не-лукавство, огромная верность, равно как и упомянутые выше честность и жертвенность Веры, тоже—роднят ее с Варварою; но они выражены в Вере пропорциональнее и тоньше, с большим чувством меры и здравого смысла, так что не ведут Веру к тем резким диссонансам с жизнью окружающих, как это постоянно бывает с Варварою.
XVIII. МИХАИЛ
1925.28.II
За Михаилами прочно установилось сопоставление их с медведем, как и наоборот общеусвоено имя этого последнего— Мишка. Это уравнивание Михаила и косматого зверя делается по признаку неповоротливости, неуклюжести, некоторой растрепанности. И этот признак взят как почва для сравнения не без основания. Однако сравнение, то же самое сравнение, может быть принято и на основании другого, даже других, признака,— мало того—по некоторому формальному соотношению нескольких признаков, вместе взятых. Этим устанавливается уже более глубокое сродство или формальное подобие типа человеческого и типа звериного.
Тот другой признак, который необходимо иметь в виду, будем ли мы говорить о Михаиле или медведе, есть горячность. Медведь—добродушный увалень, но он же и весьма ловок и яростен, когда придет время. Характерна для него не просто его неповоротливость и тяжеловесность, а двойственность его природы, окружившей внутреннюю яростность тяжелым мохнатым обличием. Так же и в Михаиле: было бы крайней ошибкой думать о вялости его темперамента, о внутренней медлительности и заторможенности душевных движений. Вопреки обычному толкованию, Михаил вовсе не флегматик, и стихия его отнюдь не вода, а огонь, благодетельно ли греющий или яростно жгущий, но сухое и горячее начало, а не влажное и холодное. Но тело его, т. е. физическое и душевное тело, разумея под телом всю организацию органов, орудий и средств проявления внутреннего движения вовне в мире,—все то, что делает из «в себе и для себя бытия»—«бытие для другого»,— тело Михаила не поспевает за внутренними его движениями. Не только безотносительно оно мало податливо в сравнении с подвижностью пламени, которое внутри, но и уступает в послушности телам других имен. Это — тело большой инерции и большого внутреннего трения, оно отстает от велений, идущих изнутри, и выносит их наружу с значительным опозданием. Бели же внутренние смены очень быстры, то такое тело своею инерцией просто гасит внутренние движения и, несмотря на их силу, являет их вялыми и заглушёнными, может даже вовсе не проявить, если внутренние вибрации следуют друг за другом слишком для него скоро. Требуется длительное внешнее впечатление, чтобы отклик на него сумел прорваться сквозь мало послушные среды, управляемые Михаилом. Но если уж это раздражение длилось долго, то реакция на него прорывается как взрыв или вулканическое извержение, мощное, неукротимое и стремительно быстрое, вопреки расчетам окружающих.
Тугой, тяжелый, может быть заржавелый механизм управляется Михаилом, и неминуемы соответственные следствия— медлительность и неровность хода, трудность тонких движений, усталость самого управителя. Но это не означает таких же качеств Михаила самого в себе, по внутренней его жизни. В целом же характерна указанная противоречивость внутреннего и внешнего. Вероятно так же именно следует представлять себе и строение зверя, с которым Михаил сравнивается.
Двойственность имени Михаил разъясняется онтологически, если вникнуть более внимательно в природу этого имени. Есть имена земные, для земли созданные и в земле коренящиеся. Их онтологическая функция — определять земные стихии и ими определяться. При высоком духовном подъеме личности, эти определения и отношения утончаются, освящаются и дают высшее цветение земли. С подобным именем можно быть и святым; но эта святость всегда остается святостью человека и соизмеримой с человечностью. Николай и Александр, например,— такие имена. Вырастая из земли, они, и прочие имена той же природы, от земли не отрываются и с земными условиями бытия жизни не становятся поэтому в противоречие. Хорошие или плохие, носители подобных имен суть во вне то, что они—внутри себя, и дают земле все, на что они вообще способны, во всяком случае могут быть и могут дать: этому нет препятствий по существу.
Но есть и другие имена. Они созданы не для земли, не в земле живут их корни. Это—силы, природе которых чуждо воплощаться в плотных и тяжелых земных средах. Они могут попадать и на землю, как семена, приносимые лучами солнца из небесных пространств; и, попадая на неприспособленную для них почву, они прорастают и образуют себе тело из земных стихий, входя тем самым в разные земные отношения и связи. Но, подчиняя себе, силою своей жизненности, сотканное из земных стихий тело, эти имена все-таки остаются чуждыми миру, в котором они произрастали, и никогда не овладевают им вполне. Хорошие или плохие, носители таких имен не прилаживаются вплотную к окружающим их условиям земного существования и не способны приладиться, хотя бы и имели на то корыстные расчеты или преступные намерения.
Одно из таких имен—Михаил. Имя Архистратига Небесных Сил, первое из тварных имен духовного мира, Михаил, самой этимологией своей, указывает на высшую меру духовности, на особливую близость к Вечному: оно значит «Кто как Бог», или «Тот, Кто как Бог». Оно означает, следовательно, наивысшую ступень богоподобия. Это—имя молниевой быстроты и непреодолимой мощи, имя энергии Божией в ее осуществлении, в ее посланничестве. Это—мгновенный и ничем не преодолимый огонь, кому—спасение, а кому—гибель. Оно «исполнено ангельской крепости». Оно подвижнее пламени, послушное высшему велению, и несокрушимее алмаза Небесных Сфер, которыми держится Вселенная.
По своей природе, имя Михаил—противоположность земной косности, с ее и враждебным, и благодетельным торможением порывов и устремлений. И, попадая на землю, это имя живет на ней как чуждое земле, к ней не приспособляющееся и не способное приспособиться. Михаил—одно из древнейших известных в истории имен. Но и за много тысяч лет своего пребывания на земле оно остается откровением на земле и не делается здесь своим, хотя и обросло житейскими связями и бытовыми наростами. Этому имени трудно осуществлять себя в земных средах, слишком для него плотных. Птице, если бы она и могла как-нибудь просуществовать на дне океана, не летать под водою на крыльях, приспособленных к гораздо более тонкой стихии—воздуху. Так же и небесное существо, Михаил, попадая на землю, становится медлительным и неуклюжим, хотя сам в себе несравненно подвижнее тех, кто его на земле окружает.
Небесное—не значит непременно хорошее, как и земное — не значит плохое. Деление по нравственной оценке идет накрест делению по характеристике онтологической. Михаил, сам по себе, в порядке нравственном, еще не плох и не хорош, а может стать и тем, и другим. Но каким бы ни стал он, в плотных и вязких земных средах двигаться ему и осуществлять свои решения затруднительно, он здесь неуклюж и неудачлив, хотя бы и продал себя миру, хотя бы направил свои усилия на приспособление к нему. Михаилу требуются большие внутренние усилия и соответственное напряжение воли, чтобы достигнуть в мире желаемого. Ему приходится карабкаться, прежде чем долезет он туда, куда большинство других приходит легко и почти не задумываясь. И потому Михаил чувствует себя незадачливым и винит в этом мир, косный и неотзывчивый, но, на самом деле получающий от Михаила мало доступные ему, миру, импульсы. Михаил либо с горечью, если он хорош, либо со злобою, когда он плох, обличает мир в косности, справедливо отмечая это свойство мира, но несправедливо не считаясь с нею, именно как со свойством, без которого мир не был бы миром. Попав с неба на землю, Михаил, светлый или темный ангел, одинаково жалуется, что земля—не небо и не то не понимает, не то—не хочет понять, что он уже не на небе и что земле свойственна законная и в общем порядке мироздания благодетельная тяжесть, плотность и вязкость. Между тем, Михаил требует эфира, который бы мгновенно выполнял его добрые или злые волеизъявления. В самом себе Михаил, как указано, полон энергии. Однако со стороны он представляется медлительным, мешковатым, излишне копотным. Он разбивается в мелочах, словно не умея различить важное от неважного и смело провести главные линии. Его дело загромождается частностями, которые лишают основной замысел цельности и понятности, или по крайней мере представляются таковыми. Поэтому дело Михаила, несмотря на значительность вложенных в него усилий, обычно бывает мало доступно и не находит себе полного признания и полной оценки. Отсюда—неудовлетворенность самого Михаила, а то—и раздражение и гнев на несоответствие усилий и внешнего признания и успеха. В одних случаях Михаил благодушно терпит это несоответствие, прощая его миру, ввиду общей своей уверенности, что люди не чутки, неблагодарны и корыстны. В других случаях, он впадает
в мизантропию, жалуется, гневается, но обычно не добиваясь успеха и признания в желаемой мере.
Приложение 1. Из письма священника Павла Флоренского Вл. А. Кожевникову от 29 июня—12 июля 1912 г.[262]
«Начав это письмо в день своего Ангела, продолжаю его в день Ангела Михаила Александровича с тем, чтобы оно поспело к дню Вашего. Приветствую Вас и Вашу семью с этим днем празднования лучшей части Вашей личности, ибо я, по своему провинциальному суеверию, склонен видеть в «Ангеле» сего дня не Ангела-Хранителя, приставника к душе Вашей, и не Святого покровителя Вашего, а ипостасное, платоновское Имя Ваше, Ваш λόγος σπερματικός, мистический центр Вашей личности, res realior в Вас, насыщенную благодатными энергиями вследствие того, что она «была в употреблении» святыми мужами, в святцы внесенными и не внесенными. Имя наше,— о дело, ненавистнейшее современному сознанию,—таинственно предопределяет наши дурные и наши хорошие возможности, и наша свобода эмпирическая—реализовать первые или последние, ad libitum. Я слышал от людей опытных, наблюдал, читал, да и теоретически убежден, что каждый из нас может быть лишь тем имяреком, какое ему дано при его вхождении в религиозное общество. Более того, имя-то дается известное потому, то таков человек, хотя это уж вопрос слишком таинственный. Эмпирически же Вы могли и можете быть только Владимиром-Василием, и никем иным, хорошим ли Владимиром, дурным ли—это Ваше дело. Да и в самом деле, подумайте, как можно было бы назвать Вас иначе, чем Владимиром-Василием? — Никак. Когда я понял впервые, что такое имена, и стал присматриваться к людям, то вся действительность предстала мне с новой, рембрандтовской глубиной и таинственно преобразилось то, что ранее было «кличками» и «социальными значками, даваемыми ради регистрации индивидуумов». Моя мечта—написать работу— Словарь имен, где я хотел бы выяснить характеристики имен на основании народной письменности и изящной литературы, церковных данных и собственных наблюдений. Поверьте, что тема личности дается именем, и все остальное—лишь простая разработка этой темы по правилам контрапункта и гармонии. Мои мечты, впрочем, простираются гораздо далее. Я подмечал, что на лице у каждого бывает более или менее твердою
поймать и фиксировать, не в мире умном, а в альбоме, «приложении» к Словарю имен. Как?—Очень просто, по крайней мере по замыслу. Надо запастись изрядным количеством фотографических карточек, по нескольку сотен на каждое имя, снятых при строго одинаковых условиях en face и в профиль. Далее, необходимо, во-первых, изготовить из них гальтоновские «средние» фотографии, т. е. имяреков ходячих, наиболее обыкновенных, наиболее вероятных и, следовательно, наименее интересных. Затем необходимо хорошему художнику заказать по карточкам воссоздать типы имяреков,—имяреков наилучших и—наихудших. Получится, таким образом, для каждого имени по шести (профиль и фас) изображений, представляющих платоновскую идею имени-формы с трех сторон ее,—в смысле возможностей лучших, банальных и худших.
Осуществление Словаря для меня не миф, а все же некая надежда; но Альбом имен, конечно, придется оставить до того времени, когда мы будем созерцать имена уже в подлиннике, а не в отражении. Ведь этот Альбом потребовал бы громадных расходов и хлопот, а «пользы» от него—никакой. Но простите, что, желая поздравить Вас, я так увлекся в области предосудительные и далекие ото всего, что людям близко».
Приложение 2. Заметки и подготовительные материалы к разделу «Ономатология»
<Заметка на отдельном листе>:
Из мыслей по ономатологии 1914.Х.8—9. Ночь
Предстоит речь о вопросах, не могущих рассчитывать ни на что, кроме недоуменной улыбки и пожатия плеч. Предстоит затронуть предметы—которые для позитивиста представляются диким суеверием, даже не заслуживающим опровержения, а для мистика—наивною эмпирией, лежащей в низинах случайных и внешних наблюдений. И, в довершение...
Подлежащее нашему исследованию объявляется настолько общим и коренным, что не может быть анализировано или разбито на первичные элементы, т. е. per sa intelligitur. Другими словами, для того, кто не захочет оказать личной любезности автору и вслушаться в его слова—все предстоящие речи могут быть пропущены мимо ушей и, что всего убийственнее для этих слов,—пропущены они могут быть с полным правом.
И все-таки автор решается, под перекрестным огнем сарказма и презрения, сказать, если и не все, то, что он думает, то хотя бы часть... И часть эта будет ономатологией.
Автор хочет говорить о личных именах и их природе, и надеется показать важность ономатологии, т. е. под этим именем он будет разуметь учение о существенной природе личных имен и их метафизической реальности в образовании личности, превозмогающей эмпирические факторы.
(Заметка на отдельном листе):
1) Имена как сущности—(ономатология);
2) Имена как ипостаси — (имеславие).
Имена—коренные, не сводимые символы.
Имена как социальные величины:
а) имя—сама сущность имени;
б) имя—образует факты личности социально, <нрзб.> на личность.
<Заметка на отдельном листе):
В журнале «Усадьба и город» за 1915 г. есть статья об Именах.
<.Заметка на отдельном листе):
Социальность). <нрзб.> инвариантность
чистые линии <нрзб.>
Имена как сложные радикалы в химии и чистые линии в биологии (в генетике). Ни тех ни других не встретил в чистоте <?>. Но без них ничего не поймешь, не объяснишь.
(Заметка на отдельном листе):
Имена
«Живая старина», Ч. VI, вып. 1, отд. 1.—Ю. Я. Кузнецов. Древние двуосновные личные имена у Литовцев, их состав и происхождение. Стр. 32—50.
<Заметка на отдельном листе):
Имена.
Державиным набросаны стихи.
Ивану Михайловичу Бакунину.
Здесь имя, в Перси прах, Дух в небе, зрак в сердцах Ему любезных обитает.
Тетр. № 82 хранится в Имп<ераторской> Публ<ичной> Библ<иотеке> (отчет 1892 г., стр. 47).
I
(Библиографические заметки и ссылки на произведения П. Мериме, В. Пого, Н. Гилярова-Платонова.—см. примеч. 1, 3, 4>.
(Выписка из статьи):
«Молитва в народных верованиях» (из «Холм<ских> Еп<архиальных> В<едомостей>»)—Странник, 1900, 7 (том), стр. 505—507.
V
(Заметка на отдельном листе>:
Современное представление об имени. Имя—кличка, «воздушное ничто <нрзб.>, flagella aeri, «flatus vocis—пустой звук, не более».
Древнее представление об имени. Имя—сущность, сперматический логос вещи, внутреннее слово—сущность, слово — понятие вещи.
(Заметка на отдельном листе):
Verba efficiant quod significant. Формула Фомы Аквинского.
(Выписка из книги):
Имена. Характерология.
В. Виндельбандт. Прелюдии. Пер. со 2-го нем. изд. С. Франка. СПб., 1914, стр. 9, «что такое философия?».
(Выписки из статьи «Κοινή»):
«Православная Богословская Энциклопедия», т. 9, кол. 697—698, 653.
(Выписка из книги):
Имена.
Г. Спенсер. Начала социологии, (обрядовые учреждения). Пер. с анг. под ред. И. В. <?>, Киев, 1880, стр. 246 и сл.
VI
(Выписка из книги):
А. А. Коринфский. Народная Русь. М., 1901, стр. 672.
(Заметка на отдельном листе):
Ε. Воронец. Об ангелах хранителях и о подражании соименным святым. Харьков, 1877 г.; id. неск. изд. Отд<ела> распространения) дух<овно)-нрав<ственных> книг при Общ(естве) Люб<ителей> Дух<овного> Просв<ещения>, М., 1884—1907.
(Заметка на отдельном листе):
«Как вы относитесь к Ангелу Хранителю,—добре. Но Ангел одно лицо, а святый соименный—другое. Что они одно—это спиритская выдумка» (Собрание писем святителя Феофана. Вып. 6й, М., 1900, письмо 944, к С. В., от 14 декабря 1884 г., стр. 14).
<Заметка на отдельном листе):
Празднование имянин, т. е. имени как самостоятельного существа, называется днем Ангела. Значит, Ангел как-то отождествляется с именем, имя—ипостась. Но, с другой стороны, АнгелХранитель есть идея, сущность, идеальный облик человека (ср. феруары, маны, идеи, гении и т. д.). Тут открывается связь между идеальной сущностью человека, именем и Ангелом-Хранителем.
(Заметка на отдельном листе):
Имена
Стихира из службы Свят. Николаю Мирлик<ийскому>. «Святе Николае, по имени твоему тако и житие твое».
(«Песнопения», 122).
(Заметка на отдельном листе):
Имена. По имени и житие.
Возлюбленная о Христе Екатерина!
От всей души поздравляю Вас с днем Вашего Ангела. Дай 1осподи, чтобы дух Вашей Покровительницы был близок Вам и отражался в Вас. Мне один священник давно, давно говорил, что он замечал некоторое сродство хороших христиан с теми святыми, имена которых они носят. Я тогда был очень молод, чтобы обратить на это должное внимание. Теперь начинаю замечать, что в этом много правды. Да и оно так и должно быть при нормальной христианской жизни, не увлекающейся пустыми обольщениями, живущей в свете смиренного прозрения в настоящую действительность... Ах, возлюбленная о Христе матушка, давно я Вам не писал, за все это время только бы неустанно и повторял Вам: будьте проще, будьте проще. Так кажется на эту задачу сводится по-немногу внутреннее мое делание. Все блага на этом дне христианской простоты, всякое прозрение истины, всякая красота, всякое благо...» (Письма преосвященного Михаила (1рибановского). Письмо 44. («Христианин», 1911, апрель, стр. 808)).
(Заметка на отдельном листе):
По имени и житие.
Стихира на стиховне 23 апреля. Слава. «Достойно имени пожил еси, воине 1еоргие: Крест бо Христов на рамо взем, от диавольския лести оляденевшую землю добре делал еси, и терновное служение искоренив идольское, православныя веры лозу насадил еси. Тем же точиши исцеления во всей вселенней верным и Троицы делатель праведен показался еси, моли, молимся, о умирении мира и спасении душ наших».
(Ссылка на книгу):
Филарет, М(итрополит) Московский). Слова и речи. Изд. 1873—1885 г.
1) Об именах христианских II, 401—406.
2) Наречение имен V, 59—62.
<Ссылка на издание>:
О крещальн<ых> обычаях. Имена. Костр<омские> Епархиальные) Вед<омости>, 1885, ч. II, ст. 588.
VII
(Выписка из книги):
Собрание писем оптинского старца иеросхимонаха Амвросия к мирским особам. Ч. 1. Сергиев Посад б. г., письмо 99, стр. 123 <полностью приведена в основном тексте—см. с. 192).
νπι
(Выписка из книги):
«Русский архив», 1898, кн. 1, стр. 552 <полностью приведена в основном тексте—см. с. 193).
(Вырезка из газеты):
«Известия» за 8 января 1924 г.
Статья Г. Нерадова «Комсомольское Рождество»:
«Наша коммунистическая молодежь в дни праздников не зевает, а пользуется случаем, чтобы усилить антирелигиозную пропаганду.
Вначале наши комсомольцы делали свое дело несколько шумно и крикливо. Борьба носила улично-карнавальный характер. Это было ново, это было смело; поражало суеверное воображение, действовало как обухом по голове. С непривычки вызывало подчас в фанатизированных простых умах глухое раздражение. Иногда даже действовало в совершенно обратную сторону. Теперь не то. Через большой светлый зал иванововознесенского клуба «Металлист» протянулся громадный транспарант:
«Мы осторожны к религиозным идеям и обрядностям потому, что массы трудящихся одержимы еще этим дурманом прошлого. Пусть все знают, что мы уважаем не религию, а трудящихся!».
Борьба с религиозным дурманом приняла более углубленный, внутренний характер. Она ведется, главным образом, в клубах путем настойчивой и яркой антирелигиозной пропаганды. Читаются доклады и ведутся собеседования на религиозные темы. Комсомольцы, старые партийцы, красноармейцы, рабочие, работницы, молодежь подробно разбираются в истоках религии. Им объясняют происхождение религиозных мифов. Им объясняют, откуда взялась земля, объясняют все те чудесные явления, которые поражают неискушенный ум. И для них становится ясно, что они блуждали во тьме, что они были в долгом томительном и постыдном плену у ловких небесных агентов, которые их обманывали, в душе смеясь над тем, что они считали священным.
В Орле стены рабочих клубов были разукрашены лозунгами:
— Трудом и наукой мы свергаем богов.
— Наш бог—труд, наша вера—наука.
А во многих местах выбросили еще более решительный лозунг:
— Церкви под клубы и школы!
На нашу рабочую молодежь религиозные праздники действуют подзадоривающе. Именно в эти дни хочется подчеркнуть свой решительный отрыв от религиозного прошлого и от всего того, что связано с религией. Еще недавно рабочая молодежь на улицах и площадях сжигала изображения и куклы богов и святых всех стран и народов. Теперь, перейдя к более углубленным методам антирелигиозной пропаганды, она сжигает свое религиозное прошлое. И вот каким образом: в ИвановоВознесенске на рождественских праздниках стали перекрещиваться: Степанова Нина—Нинель, Широкова Мария—Октябрина, Демидов Петр—Лев Троцкий, Марков Федор—Ким, Смолин Николай—Марат Тендро, Гусев Павел—Лев Красный, Клубышев Николай—Рэм Пролетарский, Уваров Федор— Виль Радек, Челышев Иван—Иван Красный.
Не только комсомольцы и партийцы «перекрещиваются», но нет отбоя и от беспартийных.
— Товарищ, прошу меня перекрестить.
— Фамилия?
— Дворянкин, беспартийный.
— Как хочешь называться?
— Красный Боец.
Их много теперь этих беспартийных «Комунаров Калыгиных».
А уж какие разрушения в области религиозных верований производят праздники! Можно сказать—катастрофа. С каждым праздником поповское дело становится все более и более шатким. Дело дошло до того, что повалили на празднования «комсомольского рождества» и старики. «Орловская Правда» описывает комсомольское рождество в клубе «Броневик». Пришли и бородачи.
— У вас веселее. Мне и самому-то, старому, как-то неловко теперь в церковь итти.
В рабочей окраине Ростова-на-Дону, в Темернике, у театра им. Ленина, где комсомольцы праздновали рождество, напор «братвы» был так силен, что пришлось организовать заградительный отряд. Вечер был интересный и содержательный: сначала доклад о происхождении рождества, затем пьеска «Смех и горе», бичующая попов, как развратников, алкоголиков и дармоедов.
Комсомольское рождество в деревне носит несколько иной характер. Напр., в Курбской волости (Ярославской губернии), филинский кружок поставил в школе бесплатный спектакль, затем состоялся доклад о происхождении вселенной с научной точки зрения. Доклад делал молодой крестьянин совпартшколец, и присутствующие выразили ему одобрение. Ячейка РКСМ с. Великого (Яросл. г.) организовала в избе-читальне встречу рождества. Крестьян явилось много и разного возраста. Доклад был выслушан с вниманием, а начавшееся затем концертное отделение и декламация на антирелигиозные темы вызвали симпатии к комсомольцам. «Великосельцы,— пишет селькор «Сев. Рабоч.»,—разошлись в 12 час. ночи, глубоко задумавшись над основами религии». В виду того, что крестьяне большей частью празднуют рождество 7 января, деревенские ячейки приготовили свои антирелигиозные заряды к этому числу. В их работе кое-где им помогают учителя чтением докладов о науке и религии.
Наша молодежь сумела соединить серьезное знание с приятным весельем. Едкая сатира на богов и попов разъедает религию, как соль. Хохочут до упала над смешными «святыми апостолами», над «женами-мироносицами», над попами. И в то же время то, во что верили всю жизнь, начинает явственно колебаться. Становится ясно, что нечего надеяться на небо: можно надеяться только на себя и не от кого ждать милости».
IX
(Выписка на отдельном листке):
В минуту рождения каждый имя свое себе в сладостный дар получает. Одиссея. 2 песнь.
X
(Выписка из книги):
Имена римских родов
Г. Светоний Транквилл. Жизнь двенадцати цезарей. С лат. перев. В. Алексеев. Изд. 2-е, СПб., 1904, Тиберий, стр. 128 полностью приведена в основном тексте—см. с. 197).
(Выписка из книги):
Записки, сделанные со слов покойного г-а Александра Михайловича Рылеева.— «Р<усская> Старина», 1907, т. 132, стр. 728, сообщил П. П. <полностью приведена в основном тексте—см. с. 197).
(Выписка из книги):
А. Скалковский. История новой Сечи или последнего коша Запорожского. Изд. 2-е, ч. III, Одесса, 1846, стр. 214, прим. 1.
Есть в истории какое-то «странное стечение имен», не будем притязать на объяснения его, но не будем отрицать и самого факта <полностью приведена в основном тексте—см. с. 197).
(Выписка из книги):
Значение имен
Архим. Сергий (Васильев). Высокопреосвященный Антоний (Амфитеатров), архиепископ Казанский и Свияжский, т. 2, Казань, 1885, стр. 497, пр. 1 <в конце текста): ΝΒ! Несколько снов предзнаменовательных—в связи с кончиною Архиеп. Антония, см. в том же 2-м томе указанной книги (полностью приведена в основном тексте—см. с. 197—198).
(Запись на отдельном листе):
Герберт (папа Сильвестр II): erfullte sich der Schicksalspruch: Scandit ab R Gerbertus in R, post Papa viget R, которое ему указывало в тройном возвышении тройное R—от Реймса к Равенне, а от Равенны к Риму. (М. Conter. Vorlesungen uber der <нрзб.> Bd. 1, 3 Aufl., s. 858) <cp. основной текст, с. 199).
(Выписки из книги):
Μ. Погодин.— Простая речь о мудреных вещах. М., 1873, стр. 264—265, 266 <в основном тексте приведены примеры под заголовками: «символика географическая» (историческая предуставленность события) и «Имена»—см. с. 199).
(Выписка из книги):
Смерть пришла к еп. Феофану, Затворнику Вышинскому (Георгию Вас. Говорову, р. 10 янв. 1815) в день Богоявления ГЪсподня 6 янв. 1894 г. «Замечательное совпадение! и имя святителя— Феофан, что значит «Богоявленный» (ср. «Христианское) Чт<ение>», 1894, №№ 7—8, стр. 97 в письме архиеп. Аркадия к преосв. Феофану, тогда архимандриту, ректору Олонецкой Дух<овной> Сем<инарии» и малая церковь его келий в затворе устроена была во имя Богоявления Господня, и скончался он в день Богоявления Господня. Мы помним также, что и икону Богоявления писал преосв. Феофан в числе других немногих <нрзб.> предпочтительно пред всеми иными иконами».
Ив. [Н.] Корсунский. Преосвященный Епископ Феофан, бывший Владимиро-Суздальский. М., 1895, стр. 288—289 и прим. 1.
XII
<Вырезка из газеты «Московские Ведомости» за 22 февраля 1915 г. с заметкой «Замечательный случай». Полностью приведена в основном тексте—см. с. 210).
(Выписка из книги):
Альберт Ревиль. Иисус Назарянин. Пер. с 2-го франц. изд., с предислов. проф. Φ. Ф. Зелинского, т. 2, СПб., 1900, стр. 115, прим. 1.
XX
(Выписка из статьи):
Имена
Г. ГЕшкар.—Древнейшие русские двуосновные личные имена и их уменьшительные («Живая Старина», год III, вып. IV, отд. 1, стр. 440—461).
XXI
(Запись на отдельном листе):
1915.111.27. Сергиев Посад. Нередко случается, что природа лица мало выражает данное имя, но весьма—отчество. Отчество часто заметно преобладает над именем. Так, Николай Андреевич Новицкий весьма походит на Андрея Николаевича. Имя Алексей Дмитриевич было бы правильным именем для Дмитрия Алексеевича Кулигина. От чего происходит это преобладание отчества, вообще говоря—мало заметного?
(Выписка из книги):
Кроме коренного имени, даваемого на 30-ый день после рождения, японцы принимают еще ряд последующих имен при всех главнейших фазах своей жизни: при наступлении совершеннолетия, при избрании себе жизненной профессии, при вступлении в брак, при повышении должностью или чином, и т. д. до посмертного имени, вырезаемого на памятнике. Но эти имена, кажется, более имеют значение эпитетов и прозвищ. Во всяком случае первоначальное и родовое имя остаются навсегда, а остальные сменяются одно за другим».
Вс. Влад. Крестовский. Синто и Бункьйо (из воспоминаний о стране «Восходящего солнца»). Собр. соч., т. VII, СПб., 1900, стр. 391.
Священник Павел Флоренский Заметки в азбучном порядке оо ономатологии, как науке о категориях бытия личного
А
[Александр ]
1915.ΙΙ.6. Санитарный поезд. Переп(исано) 1915.11.8.
Об имени Александр.
Вот некоторые черты той хрии человеческой личности, которая произносится: «Александр». Это имя соответствует... <далее текст соответствует тексту главы «Александр»—см. с. 235—238).
Ночью, спросонок, 1921У III31, под 1-е сентября).
Об имени Александр.
Если кто-либо—душа общества, если кудрявый, играет на гармошке или гитаре, если всем нравится, душа на распашку, как говорят о нем, рубаха-парень—много шансов, что зовут такого Александр.
[Александра]
В Александре (ж. р.) все есть, и она выше среднего уровня. Но чего-то всегда не хватает, и она ниже уровня.
[Алексей]
1918.VIL11.
В Алексее есть что-то болезненное... <далее текст соответствует тексту главы «Алексей»»—см. с. 241—246).
Б
[Борис ]
2) Борис—непреодолим, если захотят победить, relus amatorius.
В
[Варфоломей]
<Под именем «Варфоломей» приведены две вырезки из газеты «Русское Слово» от 5 декабря 1914 г. и 25 мая 1915 г., помещенные в основном тексте—см. с. 59, а также запись): Посмотреть в «Календаре» природы. Из армянской истории сделать о сем выписки.
[Валентин]
Валентин—неумен, но мыслит о себе высоко.
[Варвара]
1917.XII.23—24. Ночь. После подготовки к службе.
Задумано во время всенощной.
Варвара.
Невеста Христова,—Христова, но не земная, необъяснимое) упорство. Максимализм Варвар. Отсюда тяжелая жизнь и жертвенность ее характера, вид, часто именно вид, даже там, где нет жертвенности. Выдуманная жертвенность. Варвара не может быть одной из многих, не хочет быть обыкновенной. Ей нужен пьедестал, великие подвиги—действительные или мнимые. Отсюда преувеличенность, аффектированность, безмерность требований от жизни. При неудовлетворенности—а удовлетворенности и быть при этом не может—чувство и вид оскорбленной королевы. Тогда—упорство. Самозамкнутость.
Варвара оборачивается к людям грубостью, делается в их глазах barbara, варварской, резкой. Резкость суждений, презрение к большинству людей и преувеличенная оценка иных, немногих, потом низвергаемых. Невеста Христова — один полюс, barbara—другой.
* * *
1917.XII.6. Сергиев Посад.
Пятна света электричес<кого> на стене в Красном Кресте— «как павлин свет», напомнили мне Батум, когда папа позвал меня 1-й раз смотреть пожар.
Г
[Георгий]
1919.III.6. Сергиев Посад.
Георгий. В этом имени, в звуках его, есть что-то твердое, но не железно-твердое, а скорее деревянное, не устойчивость духовной деятельности, а устройчивость довольно случайно и не глубинно определившейся воли,—не устойчивость, а упорство, которое, впрочем, не настолько мелко, чтобы быть отождествлено с капризом.
1еоргий упорен, но это не неуклонность вожделеющей воли, не страстность воли, в которой открывается темная первооснова бытия (Павел) и не простое бессилие, выражающееся в капризности и причудливых переменах решений (Константин), а большой упор хочу и решил, большой, но не глубокий и не мощный, упор, в котором довольно много усилия и напряжения. Георгий в своем «хочу» довольно односторонен, он не видит других сторон дела, или скорее не хочет видеть в данный момент, ибо чувствует, что у него не хватит мощи преодолеть их, вобрать в себя и подчинить себе эти другие стороны, а не раствориться самому в них и не подчиниться им. Георгий не блестящ и в особенности не талантлив; но он умен, и умом, хитростью и настойчивостью добивается своего. Георгий не из тех, кому дается все легко; но тем не менее, дается, ибо он вынуждает, вымогает из недр творческих природы то, чего хочет. Он воистину, есть γεωργός, земледел, ибо он, натужившись, выпахивает почву действительности и, учтя коварство и причуды ее, хитростью и приемами, в которых однако больше привычки и эмпирически найденного метода, нежели вдохновения и умозрения, выращивает плоды, которых ждет. Георгий не вдохновен и не парит; но он и не погружен в корыстные расчеты: его практика имеет нечто космическое, более широкое нежели простая корысть, как его мысль, никогда не огненная, не чистая, не самодовлеющая, не бывает вне практических задач и намерений.
[Глеб]
В тетради заметок № 8 (по общ. счету XXXVI) Валя, сестра моя, 27 апреля 1914 г. записала:
«Павля в Сергиеве говорил мне о характеристиках для различных имен. Для примера записала имя ГЛЕБ.
Имя не древнее, поэтому еще недостаточно определившееся, не вполне оформленное. В общем хорошее.
В наружности что-то детское, недоконченное, некоторая недоразвитость, неопределенность. Большая голова, верхняя часть туловища более развита. Волосы светлые, но не совсем. Вкусы тоже детские: любовь к сладкому, мучному. Вина, кроме патологических случаев, не любит. Походка слегка подпрыгивающая. Речь размеренная, повествовательная, то вопросительная, то восклицательная в определенных местах. Человек не выдающийся умом, но не глупый. С наклонением к добру, легко и непосредственно поддающийся добрым порывам, искренний и простой. Честный и нравственный, не способный на злое».
Ε
[Екатерина ]
Екатерина. Надо более ярко проявить ее умение делать сложности там, где их нет на сам<ом> деле, по крайней мере, где их не (усмотрел) бы для себя <нрзб.> другое имя.
Так, Екатерины редко бывают довольны своими мужьями, они некстати кажутся им слишком невозвышенными, нечуткими, etc. Хотя они и неплохие мужья, Екатерине<нрзб.>.
[Елена ]
1) Елены. Сплетницы. Чаровницы.
И
[Иван ]
1915.III.25. Сергиев Посад.
Имена, как первоявления характера осознаются все ярче и ярче. Как драгоценный камень каждое имя начинает переливаться в сознании тысячами цветов эмпирически познанных характеров. Каждое содержит в себе бесконечное множество возможностей, и все же, все возможности—об одном. Это одно—имя. Знаю, что самое русское имя—Иван. Кротость, простоватость (или простота). У меня ноет желание, «желание чрева моего», иметь сына Ивана. Хочется родить сына Ивана.
1915.IV. 16. На экзамене. Сергиев Посад.
Ономатологические заметки.
Каждый курс есть букет имен. Преобладание того или другого имени, удачная или неудачная комбинация имен преобладающих, яркость выражения того или другого имени придает курсу одно общее впечатление, которое делается более определенным на некотором расстоянии от курса, когда несколько забудешь отдельных лиц и частные свои отношения и дела с курсом.
Так, в курсе, сейчас экзаменующемся, преобладает «Николай», и это обстоятельство дает курсу отпечаток самолюбивый и рассудочный.
1915.IV.10. Сергиев Посад.
На экзамене. Удивительно, как среди студентов мало Иванов. Это худо. Очевидно, в духовной среде мало Иванов, а потому нет и ивановства: простоты и кротости.
Л
[Лазарь ]
1. Лазарь. Солдат из запасных Полтавской губ., судя по акценту—хохол. Исповедовался у меня (1914.ΧΙ.15) в Красном Кресте. Не очень высокого роста, обросший волосами, цвет которых приблизительно каштановый. Что-то тяжелое и глубоко земляное. Когда-то обижал отца; потом мирился с ним и просил у него прощения, но все чувствует тяжесть на душе и кается тяжелым покаянием. На вопросы о грехах отвечает длинными и бесспорными рассуждениями—как резонер, хотя у него это не резонерство, а просто тяжелая, высокая дума. Благоразумие чрезвычайное. Особых грехов, кроме скверного отношения к родителю (который бил свою жену и за которую вступался сын) нет. В пол<овом> отнош<ении> ничего греховного. Покорен начальству, не ропщет, и все мотивируя многими резонами. Если бы он был скверен, то получился бы Вий; но будучи хорошим, он просто тяжел, как свинец (хотя и не тягостен). Что-то замкнутое.
2. Лазарь (у Леонида Андреева). То же впечатление тяжести, которое я воспринял в случае 1, но неизмеримо сгущеннее. Тяжесть свинцовых глаз.
6. Лазарь Силантьич Ефимов, крестьянин села Троицкого Ряз<анской> г<убернии>, о нем рассказал о. А<лександр>. Громадного роста, весь согбенный от собственной тяжести и от чувства неловкости, что он выше всех. Очень смиренный и застенчивый. «Всегда он как будто забитый, мне думается, что его смущает его рост».
[Лев]
3. Лев Александрович Тихомиров, бывший редактор «Московских Ведомостей». Не высокий, жилистый, сейчас седой. Красные глаза, стоящие гривой волосы. Гнев не знающий границ, гордость, величественность. Когда расположен, то очень любезен и приветлив. Темперамент не допускающий препятствий себе. Резок, суров, но может быть и весьма любезным. Был революционером крайнего направления, и таким остался. Благороден, но в ярости не знает никаких границ. Умен, начитан, с большими интересами; но ум его острый и разрывающий материал как добычу, не особенно плодотворен: начинает всегда очень сильно, а потом свою деятельность разоряет, и никакого заключения—нет. С семейными резок, но семьянин вероятно хороший. Любит деньги, скупится, и сам же негодует на себя. Правдив и прям. Рассудочность и скептицизм, но не ослабляющий напора.
4. Лев Николаевич Толстой (писатель). Гордость безмерная, стремительность, необузданный темперамент, скупость и жадность к деньгам и т. п. Рассудочность, но не ослабляющая напора, а скорее придающая ему сухой жар.
5. Лев Семенов(ич) Филатов, крестьянин села Троицкого Ряз<анской> г<убернии> Сапожк<овского> у<езда>, о нем рассказывал о. Алекс<анд)р Гиацинтов. Гордый, если ему что надо—украдет, но ни за что не попросит. «Не признает ни родственных чувств, ничего совсем». «Очень неглупый мужик».
7. В тетради заметок № 8, 27 апреля 1914 г. сестра моя Валя записала мои слова об имени ЛЕВ: «Качества зверя, носящего это имя. Во внешности тоже сходство. Мужественный, благородный, гордый, подвластный гневу, но не злой, даже добрый, великодушный. Горячий, резко порывистый».
[Людмила ]
1916.1.23—24.
Людмила—тип героический. Требования от мужчины (и себя?) высшей доблести, геройства, рыцарства и на почве ненахождения этого героизма или неумения видеть его, искания театрального геройства—неудовлетворенность.
Людмила Ив. Флоренская (рассказ Петрова).
Людмила Ник. ГЪаголева.
Людмила в рассказе «Попадья» П. Соловьева.
Μ
[Мария ]
Мария, имя всеблагоуханное, лучшее из имен, не только женских, но и всех вообще, совершеннейшее по красоте, а внутри равновесное. Идеал женственности...
Свет его ослепляет меня, и я говорю о нем в плане высшем. Это имя, которое (повышает мысль ума всю) на план высший. Но попробую заставить себя опустить глаза и смотреть вниз на план с <нрзб.>.
[Михаил ]
1924. VIII.25.
У Миш вид давно знакомых—с первого же взгляда на
Мишу кажется, что видел их и давно-давно знаком с ним.
* * *
Имена открытые, <нрзб.> их легко познавать и закрытые...
Есть закрытые—как фиги и есть открытые—как яблоки.
О первых трудно говорить, не зная хорошо личностей <?>, а о вторых—можно. Павел—закрытое, Александр—открытое.
Η
[Наталия ]
1914.XII. 10. Сергиев Посад.
Наталия Александровна Киселева. Женщина умная, сильной воли, твердого характера. Работоспособность необычайная. Энергия ее несокрушима. Твердость в исполнении того, что признает своим долгом. Верующая крепко и очень набожная, хотя несколько старообрядческого закала, внешне-религиозного более, нежели внутреннего. Не мистична. Добра очень там, где считает нужным быть доброй; но может быть жестокой, резкой, даже грубой. Властолюбива. Пряма. Из семьи купеческой. Судьба ее очень тяжелая. Выдана была замуж за человека нелюбимого, брак устроен был заочно в две недели. Муж оказался почти неграмотным, пьяницей, кутилой, распутником. Грубо издевался над женой, в конце концов выгнал из дому с сыном и зажил с любовницей. Сын, говорят, был алкоголиком; болел, умер молодым. Жена его была легкомысленна и ссорилась со свекровью, в конце концов расстались; теперь она сошлась с замужним каким-то. Нат. А-на болела, вылечилась чудом—Б<ожия> Матерь помогла. Тогда дала обет— посвятить себя делам благотворительности, и посвятила, хотя богата. Муж жив доселе. В убежище неприятностей бесконечно много, живется очень тяжело. Самолюбивая, но сдерживающая себя во имя религиозного долга.
Наташа, купеческая дочь, у Пушкина («Три дня купеческая дочь»). Девица, очевидно смелая, умная, с большой волею. Не из робкого десятка. Может быть, довольно жестокая (?).
Наталия Вальдман (живет у Розановых). Гермафродитка, эпилептичка. Умная, умом мужским. Замашки мужские, вероятно, твердой воли.
[Николай ]
1) Николай. Дополнить и разъяснить: В нем есть чувство священности, хотя нет мистики. Это чувство священности относится к его вере, его попечению, его управлению. Это—не просто дело, а священное дело, своего рода помазанность его на дело. Поэтому он благоговеет пред ним. Поэтому же он склонен искать себе и всяческого поддержания чрезвычайно, торжественно, и поэтому может обращаться к людям, в духовный) совет которых он верит и доверяет и какового опыта в себе не знает.
Николай—криковат и старается казаться энергичным и деловитым, хотя на деле вовсе не настолько энергичен и деловит.

П
[Павел ]
(Выписка из книги}:
Ап. Павел
Месяц июнь. 29.
Ап. Петр, сед, риза санкирь, испод синий.
Ап. Павел, риза бакан, изпод празелен, Евангелие золотое (ср. 30)
(Лицевые святцы XVII века Николаевского Единоверческого монастыря в Москве. Издание иконописца В. И. 1)фьянова. М., 1904).
(Выписка из книги>:
Творения святого Иоанна Златоустого. Изд. ПБ. Духовной Академии. 1897. Т. III, кн. I.
Беседа <к роптавшим на продолжительность поучений и к тем, которые недовольны были краткостью их;} об имени Савла и Павла, <и о том, для чего первый человек назван был Адамом,— что это было полезно и благотворно,— и к новопросвещеннымУ
«...мне показалось неприличным пройти без внимания такое сокровище имен. Это же бывает и с светскими начальниками; и у них употребляются двойные имена. Смотри, например, прият, сказано, Филикса Поркий Фист (Деян., XXIV, 27); и еще:
бе со Анфипатом Сергием Павлом (Деян., XIII, 9); и тот, который предал Христа иудеям, назывался Понтием Пилатом. И не только у начальников, но и у воинов часто двойные имена; да и у частных людей, по некоторым причинам и обстоятельствам, бывают двойные названия. Но, что касается до них, нам нет никакой пользы доискиваться, почему они так названы; а когда дает имя Бог, то надобно показать все усердие, чтобы найти причину. Бог, обыкновенно, ничего не говорит, ни делает без причины и без намерения, но все (и говорит, и делает) с свойственною Ему премудростию. Итак, почему же (Павел) назывался Савлом, когда гнал (церковь), и переименован в Павла, когда уверовал? Некоторые говорят, что доколе он возмущал, колебал и приводил в беспорядок все, и волновал церковь, до тех пор назывался Савлом, имея название по своему делу—по тому самому, что волновал (σαλεύειν) церковь, а как оставил эти неистовства, перестал возмущать, прекратил брань, кончил преследование, то и переименован Павлом от того, что перестал (Творения святого Иоанна Златоустого. Изд. ПБ. Духовной Академии. 1897. Т. III, кн. I), <с. 101—111; 114; I ΠΙ 18; 126—128; 141; 142); (από του παύσασθαι). Но такое объяснение неосновательно и несправедливо, и я выставил его для того только, чтобы вы не увлекались пустыми толкованиями».—Пустые—потому, что 1) «родители [его] не были пророками и не предвидели будущего» и 2) если бы имя происходило от деятельности Павловой, то кончась по прекращении им гонений на церковь следовало ему переменить имя. Однако имя Савл употребляется как до обращения (Деян. VII, 58; VIII, 1; VIII, 3; IX, 1; IX, 4), так и после (Деян. IX, 8; IX, И; IX, 17; IX, 22; IX, 24; XI, 29—30; XI, 23,25; XIII, 1,2). «Вот и отделяется он Духом, а имени еще не слагает! Только тогда, когда он пришел в Саламин, когда нашел волхва, тогда Лука говорит о нем: Савл же у иже и Павел, исполнився Духа Свята, рече (—9). Здесь-то было начало переименования».
Из переименованных «одни получили имя в зрелом возрасте, а другие сначала, и даже до своего рождения». И<оанну> Крест(ителю) Бог дал имя еще до его рождения: пришел ангел 1осподень и сказал... (Лк. 1,3). «И<оанн> Крест<итель> получил имя прежде самого зачатия и рождения» (стр. 117). «Исаак получает имя прежде самого рождения (Быт. ХУЛ, 19)» <стр. 114—117).
«Люди [часто] называют (детей) по имени матерей, в честь родивших жен». Также Адам назван от Едем, матери своей, ибо это значит «девственная земля». «Этим именем [Бог] хотел напомнить ему ничтожество природы его, и на имени, как на медном столпе, выставил низость его происхождения, чтобы имя учило его смиренномудрию, чтобы не слишком много думал о своем достоинстве» <с. 117—118).
Беседа к упрекавшим за обширность вступлений, <м о том, что терпеть упреки полезно; также, для чего Павел переименован не тотчас, как только уверовал,— что эта перемена произошла с ним, не по принуждению, но по свободной воле его; и на слова: Савле, Савле, что Μ я гоните (Деян. IX, 4)}:
с. 126 (137) «Савл же еще дыхая прощением и убийством на ученики Господни (Деян. IX, 1). А в Посланиях называется он Павлом: для чего же Святый Дух переменил ему имя? Как господин, купив раба и желая показать ему свою власть над ним, переменяет ему имя, так и Святый Дух сделал тогда. Он взял Павла в плен и этот недавно еще поступил под власть Святаго Духа, который поэтому переменил ему имя, чтобы он из этого узнал (новую) власть над собою. Что наречение имен есть знак власти, это весьма ясно видно и из того, что мы делаем, но еще яснее будет из того, что Бог сделал с Адамом. Желая вразумить его, что он царь и владыка всего, (Бог) привел к нему всех зверей видети, что наречет я (Быт. ΙΓ, 19), чем и показал, что наречение имен служит подтверждением власти. Если же хотите видеть это и у людей, и знать, что берущие рабов из плена часто переменяют им имена, послушайте, что сделал вавилонский царь. Он, взявши в плен Ананию, Азарию и Мисаила, не оставил их при прежних именах, но назвал— Седрахом, Мисахом и Авденаго (Дан. I, 6, 7)». Но Св. Дух не сразу переименовал Апостола, чтобы все видели, что это тот самый Савл, который ранее гнал, теперь взят в плен. «Итак, чтобы внезапная перемена имени не скрыла перемены воли, (Святый Дух) попускает Павлу долго носить прежнее имя: пусть, когда узнают все, что это тот, который прежде гнал церковь, пусть тогда уже, как это будет известно всем, переменит он и имя. А что это настоящая причина, послушай, как сам он говорит: приидох в страны Сирския и Киликийския. Вех же не знаем лицем церквам иудейским, яже в Палестине (Гал. I, 21, 22)». А раз его не знали в Палестине, где он жил, то тем более в других местах. От страха пред ним никто не смел смотреть ему в лицо, но все слышали имя гонителя. «Вот почему (Святый Дух) оставил его долго носить прежнее имя,—чтобы он сделался известен всем верующим, даже отдаленным и не видавшим его» <с. 126—128).
Беседа, содержащая порицание не бывших в церкви и увещание к бывшим о том, чтобы заботились о братиях; также на начало послания к Коринфянам: Павел зван (1 Кор. I, 1), и о смиренномудрии.
«...Скажу только, что имена святых и сами по себе, почтенны для боголюбивых, и страшны согрешающим». Так—
Филим. VIII, 9, 1£л. V, 2. «Точно так будто какая золотая цепь, открывается уму внимательных ряд подвигов (святого) при воспоминании об его имени. А от этого бывает нам немалая польза» <с. 142).
(Выписка из книги):
Толкование первых восьми глав Послания св. Апостола Павла к Римлянам. Епископа Феофана. Т. I, М., 1879, стр. 22—23:
«Толкуя Рим. 1, 1 еп. Феофан замечает:
«...как из Савла Павел?
Наши толковники все дают сей перемене имени небесное происхождение. Так св. Златоуст полагает, что Сам Бог переменил Апостолу имя,—и решает только вопрос, для чего это Он сделал: «для чего Бог переменил ему имя и из Савла переименовал Павлом? Для того, чтобы ему и в этом не быть меньше Апостолов; напротив какое преимущество имел верховный из Апостолов, такое же получил и Павел, для теснейшего с Ним союза». Бл. Феодорит пишет: «Называет себя Павлом, не первоначально и от родителей получив сие наименование, но удостоившись оного по призвании, как Симон наименован Петром, сыны Зеведея—сынами громовыми».—Так полагают и другие. Против этого ничего нельзя сказать основательного. То, что об этом не помянуто ни в Деяниях, ни в Посланиях—не основание: ибо св. Павел сам говорит, что много имел откровений, о которых умолчал.
Другие объясняют это естественным путем. Из восточных так делает Ориген. Он пишет: «Почему Савл—Павел? Находим в Писании, что как в Ветхом Завете переменяемы были имена, напр. Аврама и Сары—в Авраама и Сарру; так и в новой благодати Симон переименован в Петра, сыны Зеведеевы—в сынов громовых. Но это делалось по повелению Божию, о святом же Павле не видим такого повеления. Почему надо поискать простого человеческого объяснения такой перемены. Иным думалось, что Апостол взял это имя от праконсула Кипрского Павла, в знак покорения его вере, как цари победители брали иногда себе имена от побежденных. Можно не бросать такой мысли; но как в Писании не находим такого обычая, то нам надо разрешить этот вопрос своими примерами. Находим в Писании, что иные по два, а другие даже и по три имели имени: так Соломон — Иедиди, Седекия — Иоахин (2 Цар. 12, 25; 44 Цар. 25, 27); и в Евангелии—Матфей—Левий (Мф. 9, 9; Лк. 5, 27); Фаддей—Леввей (Мф. 10, 3, 4; Мр. 3, 18).—Матфей говорит так, а Марк или Лука иначе. Не ошибались Евангелисты; но поелику в обычае было носить разные имена, то один—одно, а другой—другое употребил наименование некоторых Апостолов.— По этому обычаю и Павел имел
два имени. И пока действовал среди своего народа, именовался Савлом, а как перешел в среду греков и римлян, стал называться Павлом. Само Писание, когда говорит: Савл, иже и Павел (Деян. 13, 9), дает разуметь, что не тогда только придано ему это имя, но что оно издавна принадлежало ему».— Но если Господь переименовал его в начале обращения, то и это будет давно (ΝΒ !!).
(Выписка из книг):
Жизнь и труды св. апостола Павла». Соч. Ф. В. Фаррара. Пер. с ХГХ англ. изд. А. П. Лопухина. СПб., 1887, <С. 244);
Hilleri, Onomasticum <без даты и места), р. 923, 926;
Ferriere, Paganisme <без даты и места);
Augusti, Denkwurdigkeiten, Siebenter Bd., S. 351—352;
Эллинское образование св. апостола Павла по обстоятельствам его происхождения и жизни. Проф. Η. Н. Глубоковского.— Христианское Чтение, год LXXXVI, 1906, май, <С. 663—668);
de Lagarde <б. м., б.г. см. прим.);
Παύλος о και Σαΰλος. «Христианское Чтение». 1914, май, стр. 643—644, по данным папирусов.
Павел
1) аккуратность антиномически сопряжена со стихийностью.
2) Поступается малым, чтобы получить большое, и проходит мимо второстепенного ради главного.
3) Великодушные порывы и жестокость.
[Петр]
19J4.XII.20. Сергиев Посад.
Петровы похожи по структуре на Петров, но грубее их. Петры относятся к Петровым, как молодая редиска к старой и одеревяневшей. Черты лица Петров напоминают черты лица Петровых, но последние вульгаризованы, более расплывчаты, одним словом, удешевленное издание.
Не потому ли происходит это, что Петры в семени своем очень сильны, и следовательно дают сильный оттиск на своем

потомстве на Петровых. И этот оттиск весьма осиливает индивидуальное имя.
[Прасковья ]
Очень упорная женщина. Доброта <нрзб.>.
С
[Светлана]
| Органическим алфавитом де Бросса |
<Вырезка из «Церковных Ведомостей», изд. СПб. Духовной Академии, 1912, 1 марта, № 9, стлб. 292, о запрещении наречения именем «Светлана»)
T
[Татьяна]
1. Татьяна Александровна Шиловская, помещица села Троицкого, Ряз. г., Сап<ожковского>. у-да. Над домом ее висит роковое, и сам дом—гнездо преступления и аластора—Женщина страшно сильного характера, очень настойчивая в исполнении того, что положила исполнить, не считаясь при этом со средствами: «цель оправдывает средства». «Мне думается, что у нее не существует отвлеченного различия хорошего и плохого, но лишь в отношении к поставленной ею цели. «Рассталась с детьми; на ней висит обвинение в убийстве тестя и мужа (загадочны их смерти)—о ней подробнее см. в письме к В. В. Розанову.—Путаясь с отцом, вышла замуж за сына. Какая-то цель видно есть у нее, составляя ее заветное. В цер<ковь> не ходит, ничего не признает, но суеверна. О. А<лександ>р уверен, что в этом доме что-ниб<удь> случится ужасное.
2. Татьяна Ал-рна Алабина, по мужу Сократова.—Твердость в исполнении долга, сначала общественного, затем в отношении мужа и детей. Беззаветность. Литературное), хотя и небольшое, дарование. Интеллектуаль<ные> интересы.
3. Татьяна Ларина (в «Евг<ении> Он<егиYе>» Пушкина).— Про нее говорил Вяч. Ив. Иванов, что она, де, нерелигиозна, но мне думается, что будучи Татьяной, она и должна была быть не мистичной.
Я
[Яков]
Яков. В 1307 г. был арестован орден тамплиеров... <далее см. в основном тексте—с. 55)
В день святого Якова (25 июля), заменивший... <далее см. в основном тексте—с. 55).
Приложение 3. Из записей бесед Н. Я. Симонович-Ефимовой со священником Павлом Флоренским
Мы: «Давно хотели спросить Вас про Ангела Хранителя. Какая связь со святым? Почему говорят—день Ангела?
Он: «Я об этом много думал. Могу ответить не прямо на вопрос, потому что это запутанная вещь, но те мысли, которые у меня явились, думая об этом. Пути, по которым надо идти.
Празднуются именины—мы не день празднуем, например, Рождение Иоанна Крестителя. Нет! Потому что ведь Иоанн Креститель тоже мог праздновать—и тогда, что же он праздновал? Мог только принимать поздравления. Или св. Сергий— он мог праздновать Сергия Постника, а тот еще другого. День Ангела—это день Имени. Мы празднуем Имя. Все, носящие одно имя—это ягоды одной грозди винограда, и святой, которого мы празднуем—это только лучший представитель этой грозди.
Ангел Хранитель—это имя».
Я: «У каждого как же тогда отдельный ангел?»
Он: «Нет, не отдельный. Но в то же время и отдельный. Вообще, природа духов не может так же делиться как мы, на отдельное и не отдельное. Они и то и другое. Тут мы входим в мир идей Платона. Платон был выразителем идей вообще Религии, всех религиозных идей всего древнего мира. Поэтому его признают и почитают, как своего выразителя и Римлянине, и Арабы, и Греки, и ...
Но он не выдумал своего. Поэтому самые важные мысли, основные, он вкладывал <?> в уста жриц, муз <...>, потому что не хочет транспонировать на язык светский. А немецкие ученые приписывают эту особенность его стилю.
Юноны и Гении—Духи всех вещей, всех событий. Но Римляне не выразили ясно, это было у них спутано, мифологию их оформили в средние века по греческой. Гёний—сущность, идейная субстанция каждого события. «Гениальный» отсюда. Поэтому, когда поклонялись статуям императоров — не статуям поклонялись, а Гению, которого он был выразителем. Император более сильный, следовательно и более «гениальный». Христиан оттого и преследовали, что они не хотели возжечь фимиам перед этими статуями, но они принимали это в смысле идолопоклонства, а императоры принимали это за бунт политический. В одной статуе не было расчленено то, что принадлежит Идее, а что Памятнику. Римляне были толерантны и не преследовали христиан, когда они выражали иначе <свою веру)».
16.VI.27
«Интерес лица с европейским типом—в изменчивости внутренней жизни, которая под ним течет.
Сократа портрет. Нашли физиономисты, что много пороков. Пришли с этим к Сократу. Он сказал—да, все эти пороки во мне были, но я их поборол (подобный же рассказ о Моисее)».
Я подумала: «что значит—побороть порок? Кажется он никуда не денется? И тотчас прозвучал ответ (а я только подумала—не сказала...>. Он: «Это не значит—уничтожить. Но направить на другое! Человек с бушующей страстью, сделавшись монахом, не будет таким, как другой. Он и в религии будет страстен, быстр. По своему. Он не будет вялым. И это очень хорошо, что не будет. Пол. Это центр деятельности. Но направить на другое».
Приложение 4. Из письма П. А. Флоренского к семье из Соловецкого лагеря от 8—10 апреля 1936 г.
«Об имени для Васи и Наташи я не писал, потому что меня не спрашивали, а навязывать свое мнение не хочу. Очень трудно об этом вопросе говорить вообще, не конкретно. Ведь имя само по себе не дает хорошего или плохого человека, оно—лишь музыкальная форма, по которой можно написать произведение и плохое и хорошее. Имя можно сравнить с хрией, т. е. способом распределения и соотношения основных частей и элементов сочинения, но не именем создается тема сочинения или качество его. А далее, необходимо рассуждать, отправляясь от конкретных условий времени, места, среды, пожеланий и т. д., и делать вывод о пригодности или непригодности имени к этим условиям. Положительное имя, т. е. без внутренних надломов и осложнений, но зато и без вдохновения, Андрей. Горячее имя, с темпераментом и некоторою элементарностью, Петр. Из коротких имен, на границе с благою простотою, Иван. Извилистое и диалектичное, с соответственными противоречиями и динамикой,— Павел. Тоже по-своему сложное, но с уклоном к вычурности и искусственному, бескровному подходу к жизни, завивающееся около случайных явлений,— Феодор. Огненное по возможности и очень духовное имя по своей природе, но могущее в неподходящих условиях давать тяжеловесность и неуклюжесть (как рыба на суше или, точнее— как намокшая птица),— Михаил. Александр—самое гармоничное имя, имя великих людей, но становящееся претензией, если нет сил заполнить его надлежащим содержанием. Алексей— близко к Ивану, но с хитрецой, несколько себе на уме. Приятное имя, но не из высших, Роман. Георгий дает активность, в лучшем случае объективно направленную на высшие цели, в худшем—на устройство собственных жизненных дел. Николай—тоже активность, но несколько элементарно устремленную; имя хорошее в отношении помощи окружающим, т<ак> сказать, помощи ближайшей. Сергей—имя тонкое, но неск<олько> хрупкое, без стержня, и Сергею требуется какая-то парность, без этого он не может развить полноту своих энергий. Люблю имя Исаак, но у нас оно связано с ассоциациями, которые затрудняют жизненный путь. Славянскихскандинавских имен брать, мне кажется, не следует. Они пахнут чем-то выдуманным, каким-то маскарадом под «истинно русское». Кроме того, они по молодости недостаточно обжиты, вероятно, малоустойчивы и, во всяком случае, плохо изучены и распознаны — Всеволод, Олег, Игорь, Святослав, Ярослав. Я предпочел бы имя надежное, испытанное и существенное. Женских имен вообще мало. Лучшее, конечно,— Мария, самое женственное, равновесное и внутренне гармоничное, доброе. На втором месте стоит Анна, тоже очень хорошее, но с неуравновешенностью, преобладанием эмоций над умом. Юлия— имя капризное и взбалмошное, с ним очень трудно. Елена— неплохо, но с хитрецой. (Анна соответствует Иоанну.) Наталия—честное имя, но жизнь трудная. Варвара—взбалмошное благородство, демонстративное великодушие, преувеличенная прямота, жизнь Варвары трудная по собственной вине. Нина— легкое имя, женственное, слегка легкомысленное, т. е. скорее не глубокое. Пелагея—кроткое имя. В Дарье распорядительность, не совсем женственная. В Валентине—мужские черты, к женщине очень не идущие. Прасковья—внутренняя строгость, имя хорошее, но скорее монашеское. София—распорядительность, организационные) способности и в связи с этим привычка стоять над другими, окружающими. Вера—имя трагическое, с порывами к самопожертвованию, но обычно ненужному, выдуманному из разгоряченного воображения. Ну, всех имен не переберешь. Для мальчика, если не иметь в виду каких-либо специальных условий и желаний, я остановился бы на Михаиле, или Петре, или Иване, для девочки на Марии, Софии или Анне. Да, еще из мужских имен доброкачественное Адриан, спокойное и солидное имя, без надломов, но неглубокое. При выборе трудность в решении вопроса, чего хотеть: сравнительно спокойного, ровного существования, но без внутреннего блеска, или рисковать на глубину и возможную силу, но с возможными срывами и неудачами.
ЧАСТЬ СЕДЬМАЯ. ОБ ОРИЕНТИРОВКЕ В ФИЛОСОФИИ. (ФИЛОСОФИЯ И ЖИЗНЕЧУВСТВИЕ)
***
Примерное содержание чтений 1921—1922 уч. года в Московской Духовной Академии э.-о. проф. священника П. А· Флоренского «КУЛЬТУРНО-ИСТОРИЧЕСКОЕ МЕСТО И ПРЕДПОСЫЛКИ ХРИСТИАНСКОГО МИРОПОНИМАНИЯ»
О христианском миропонимании.
Миропонимание, как обязанность христианина. Вера, как плодоносящее начало. Ложность позиции апологетика и сдвиг с этой позиции, напр<имер> в трудах С. С. Глаголева. Рационалистичность обычной апологетики, с ее указанием на внутренние невязки систем. Волевой момент миропонимания. Задача настоящего курса—объяснить внутренний смысл некоторых предпосылок, устремлений и терминов христианского миропонимания и его культурно-историческое место. Характер чтений.
Современный кризис культуры. Ритм истории; понятие о возрожденском и о средневековом типах культуры. Эсхатология и толкование исторических пророчеств.
Мировоззрение научное и миропонимание общечеловеческое. Естественное и противоестественное. О тенденциях мировоззрений. Миропонимание общечеловеческое: народное, символическое, конкретно-идеалистическое, церковное. Платонизм, как философский узел обещечеловеческого миропонимания. Философские потомки Платона.
Мировоззрение научное. Его основные признаки: вещность, аналитичность, отвлеченность, с вытекающими отсюда последствиями. Его противо-Божеская направленность. Научное мировоззрение и наука, их духовное расхождение. Кантианство, как завершение, как философский узел научного мировоззрения. Понятие ориентировки. Духовный смысл категорий и прочих формальных элементов разума. Когенианство. Направление развития мировоззрения нового времени. Астрономия. Пространство. Теория и практика перспективы. Дурная бесконечность пространства и, далее, таковая же—времени. Историзм, эволюционизм. Бергсонианство, как философия переходная. Теософия. Внутренний кризис научного мировоззрения (физика, химия, биология, медицина; эпистемология), приводящий всякий раз к точкам зрения, враждебным научному мировоззрению. Формальный кризис (математика, логистика). Прерывность и непрерывность, прерывность, как принцип нового, предстоящего,—оно же—и близкое к общечеловеческому,—мировоззрения. Чудо? Кризис инфинитезимализма; функциональное исчисление, интегральные уравнения, линиевые уравнения, функциональное исчисление. Бесконечность актуальная и бесконечность потенциальная. Форма. Поворот к ориентации биологической.
Миропонимание христианское. Ориентировка в христианстве. Вопрос о категориях. Культ. Христоцентризм и культоцентризм. Конкретность христианского миропонимания. Символ. Онтологизм. Воплощение; евхаристия, Фаворский Свет, икона. Об энергии и о сущности. Логизм и психологизм. Платоническая терминология; Платон, Аристотель, о Мальбранше. Имя. Актуальная бесконечность. Суждение о картезианстве в духовной школе. Антропологическое. Вопрос об абсолютности, человечности. Рациональное мышление и христианское миропонимание. Антиномичность. Духовность и морализм. И т. д. Диалектика.
Э.-о. проф. священник Павел Флоренский Москва. 1921. VIII. 11 ст. ст. Среда
ПРЕДВАРИТЕЛЬНЫЕ ПЛАНЫ И ЗАМЕТКИ К ЛЕКЦИЯМ
ЗНАМЕНИЯ ЭПОХИ
1921.VIII.25. Москва
(Эпоха—т. е. начало нового счета времени, а эра—совершенно) нового: средневековая эпоха и христианская) эра. Обычно слово эпоха употребляется неверно.)
1. Самопреодоление Ренессанса.
2. Ответ на вопрос, какою силою оно происходит, если средневековью приходится бороться на чуждой почве. Силою Истины (ответ религиозно догмат<ический». Силою пробуждающегося ночного сознания. (Звезды днем видны только из колодезя—самоуединения, transcende te ipsum1. А ночью—из любого окна. Настал вечер, и взошла Звезда Вечерняя. Небо изумрудеет. Вечерний холодок. Септет Бетховена.)
3. «О, вещая душа моя...» (Тютчев)2. Мы на пороге двойного бытия. [Ср. культ двери.] [Церковные входы. Рождение в иную жизнь. Догматик. Богородица—Дверь Небесная3.]
4. Из-под шелухи слезающей видна зелень почки и бутоны.
«Банкротство науки», Толстой4 (разочарование в науке).
Карпентер5. Кризис материализма (Фаминцын, Бородин б; жизненная сила...). Бессильная злоба Тимирязева и Ко 7.
<На полях:>) [Брюнетьер 8].
5. Раздробленность знания и специализация—это не случайность, а следствие аналитичности миропонимания. Дисциплины сливаются, образуются промежуточные.
6. Объект каждый был самодовлеющим, он вырезался из действительности, разложился на свои стороны. И стороны не связывались. Методы не были соизмеряемыми (напр<имер>, прерывное и непрерывное—в учении гидродинамики).
Происходит объединение, организация знания—знание подходит к действительности.
8. Самый объект дробился на кирпичики, на части, далее якобы уже неисследимые—по абсолютной) простоте. Действительность казалась неглубокой, несложной, нетаинственной. Она переставала говорить сердцу. «Все понятно»—или, по крайней мере, все в принципе понятно. Но потянулись тени—и уголки, казалось, давно знакомые, стали таинственными. Всюду было известное primordia rerum (Лукреций)12: электроны, атомы, ощущения, корни (в языкознании), социальные> функции. «Все очень просто...»
Протоплазма—слизь, атомы—кусочки. Звезды—сковороды или доменные печи.
9. Все просто и разложимо. Нет формы.
10. Но оказалось не просто. Кирпичики обнаружили сложность бесконечную. Атом—не проще вселенной. Клеточка — организма (наследственность, регенерация... форма...).
11. Все сложно, и все просто—у всего форма.
Форма—реальность, индивидуальность. Форма не построяется из элементов, а сама их организует. Целое прежде частей (Аристотель). Не целое из частей, а части—в целом. Нет непрерывных переходов.
12. Прерывность и непрерывность.
13. Эволюционизм и антиэволюционизм (теория мутаций. Чистые линии. Менделизм (Мендель)13). (Эволюция есть разложеште, а не сложение. Или: эволюция есть простое смешение.)
<На полях:> [Сравн. зоологию: 1) конвергенция, 2) корреляция. Гены. Вражда Тимирязева. И эти точки зрения, которые показать <?>.]
14. Формы зыблемые оказались устойчивыми. А устойчивое—шатким, «богатии обншцаша и взалкаша, взыскующие же Бога не лишатся всякого блага»14.
Материя, энергия деградируют, разлагаются, распадаются. Все идет к смерти (а не эволюционирует)15.
<На полях:> [Подвижн<ое) равновесие (как колеса Иезекииля беспрерывно вращаются)хо. J
15. А наряду с энтропией—эктропия—подъем целого, накопление. Действует во тьме, в смерти. Иная сила сверхфункц<иональная). Логос, организующий.
Об эктропии.
<На полях:> [Аккумуляция против диссипации17. Все благополучно навечно (идея натальности)18.]
16. Творчество—идея творчества выдвигается вперед.
17. Вещи противополагается жизнь, организм, живое творческое начало—личность. Философия Ренессанса—философия вещи. Res. Теперь—лицо. Душа—res cogitans. В философии Ренессанса нет места понятию лица.
<На полях:> [Персонализм.]
18. Антиномичностъ—признаки.
19. (Кант—вершина Ренессанса, и с ней вниз к новому Средневековью).
20. Онтология. (Время и пространство. Атомизм их— сверхвременность.) (Преодоление материализма. Временное и пространственное—из сверхвременного и сверхпространственного.)
21. Философия (теория и <2 нрзб.».
Коген (начало веры — ориентирование) 19.
Бергсон (интуиция) 20.
Джемс (волюнтаризм)21.
Русская философия: Лосский, Лопатин, Соловьев, Трубецкой, Эрн, Булгаков и т. д.11
22. Эпистемология—теория науки, знания (символичность, человечность знания, антиномичность, несвязность).
Логистика (формальность).
Индивидуальные понятия: haecceitas, выдвинутое Дунсом Скотом Теория исторического) знания у Риккерта 24. Отсюда делается возможн<ым> понятие о Свящ<енном> Пис<ании>—как типологии истории. Апокалипсис—книга исторической метафизики, как, равно, Пророки. Библейские Иисус, Авраам роди Исаака—формула истории (Розанов до Риккерта в критике Бокля z:).
аЬаЬооиндивидуальная форма; отбражение ее.
<На полях:> [Авраам вечн<ый> тип. Канон Андрея Критского.
Нивелировка. ]
23. История философии и науки. Иррациональные корни филос<офии> и науки—из религии, из культа. Культ, как источник категорий и понятий. Все из культа.
<На полях:> [Марксизм подготовил почву. Три типа культуры философской: идеализм, марксизм и сакральная теория. Источник—не ratio—а бытие, определяющее сознание, но бытие не эмп<ирическое>, а мистическое (культ), полнота. Материнское лоно.
И я—тоже реальность, потусторонняя себя самого.]
24. Общественные) науки. Ослабление и падение идеи права—идеи contract cocialЕстественное право—jus divinum 29 Новые понятия—процессы ведьм, вещей и и. д. (подготовить <?> марксизм).
25. Физика.
26. Биологич<еские) науки.
29. Искусство. Искание метафизики. Форма как метафизическое начало. Преодоление эмпирии.
30. Антропология. Учение о наследственности. Биометрика. Человек—не tabula rasa29. Наследственный) грех, fatum30. Родовое проклятие.— Род, как целое. Проклятие до 7-го колена. Ответственность за грех предков. Первородный грех. Биографика—жизнь как целое (намечается). Формы жизни во времени.
31. Психология. Джемс—поле сознания, психика как prius своих состояний, а не развития (не аниомистическая <?> психика).
<На полях:> [Религиозн<ая> психолог<ия>. Старбек31.
История религии. Сакральн<ая> теория: Грант Аллен, Фрэз<ер>, Роб<ертсон> Смит и др. Соц<иологическая) школа Дюркгейма. Hubert et Mauss.32]
32. Формы душевной жизни. Учение о психопатологических конституциях и учение о травмах — близко к астрологии (душевнее) причины душевн<ых> болезней). «Язв души» исповедь = выявить объективную нервозность.
33. Возрождение тайных наук: а) как факт, б) как правда (астрология, хиромантия... физиогномика).
34. Нравственность: конец формалистической ( = буржуазной) нравственности. Свобода христианская (А<рхимандрит> Феод<ор> Бухарев33).
35. Аскетика (йога, евгеника—вообще стремление к духовному) окультуриванию себя). Тренировка. Т. е. признание уклонения от естества, от природы, т. е. грех, зло в природе. Это открыла гениальн<ая> интуиция Канта—вопреки всему духу Ренессанса, вопреки руссоизму.
36. В этом смысле характерна борьба со смертью (Федоров, Лёб34. «Омолаживание» 35 и пр.)—в порядке идеологическом: строй природы поврежден, нуждается в культуре. Мы путь Земле укажем новый!(Ведь это уже схождение с рацион<алистически)-натуралист<ического) мировоззрения, верившего в натуралистические данные человека и природы в Теократичность).
37. Социализм—как лжецерковь, как церковь наоборот, но все же церковь, а не сплошная <?> организация.
38. Принцип относительности.
39. Падение классической механики. Масса энергий. <1 нрзб.> тяготения.
39. Математика.
Сок <?> мировоззрений, со стороны формальной.
Инфинитезимализм—построение из дифференциалов — «из ничего» (des Nichts, ουδέν37).
1) фаталистичность,
2) раздробительность (диф<ференциальные> ур<авнени)я—универсальное) орудие XVIII—XIX вв.; неподвижность <?»,
3) однозначность,
4) конечность,
5) непрерывность,
<На полях:>
[Геометрия неэвклидова изучала формы в геометрическом) пространстве. ]
1`) Свобода (теория вероятности, статист. <1 нрзб.> всюду).
2`) отрешение—интегралы (интегр<альные> ур<авнен)ия Фредгольма 19 w, линиевые ур<авнен)ия—fonctions de ligne, Вольтерра 38).
Как целое, не раздробленно.
3') многозначность,
4') идея бесконечности,
5`) прерывность.
40. Электронная теория—надежда материализма.
41. Принцип Нернста (ГГГ зак<он) термодинамики)39, или опять указание коренных границ, определенность, форма. Недостижимые границы. Химич.<?> конечн<ость>.
42. Конечность вселенной во времени и в пространстве 40.
Проф. У. Ф. Баррэт. Загадочные явления человеческой психики. Пер. М. В. Райх. Под ред. Н. Д. Виноградова. «Московское книгоиздательство». М., 1914. VI+ 229 стр. (МДА 465, 704).
Краткий обзор О-ва Психических Исследований. Оно издало до 1911 г. 25 томов Proceedings, 14 томов журнала41 и множество других работ.
F. W. Н. Myers. Human Personaliti. 2 тома. Работы Оливера Лоджа42.
Президенты О-ва: Гёнри Сиджвик, Бальфур Стюарт (чл. Корол. О-ва), А. Д. Бальфур (чл. Кр. О-ва), В. Джемс, В. Крукс, Майерс, О. Лодж (чл. Кр. О-ва), Баррэт (чл. Кр. О-ва), Ш. Рише, Кральд В. Бальфур (чл. Кр. О-ва), г-жа Сиджвик, Смит, Эндрью Ланг.
Вопросы: бессозн. муск. усилия и мистическ. проявления; бессознат. я; телепатия; явления в момент смерти; гипнотизм; терапевтическ. влияния гипнотизма, ясновидения, проявление скрытых челов. способностей; ясновидение; искание руд, вод при помощи virgula magica—волшебн. прута—жезла; привидения; Poltergeist43 («трелюдиться»). Беспокойные, но безвредные духи (возникновен., формиров.); неизвестные звуки и движения предметов; телекинез; писание планшет, автомат, письмо; действие разумных невидимых агентов; возможность очевидного доказательства посмертного существован. Бетлер: «всем существам весь Нов. Зав. м. казаться столь же естественным, каким видящий известный ход вещей представляется нам» 44.
Чудеса (бл. Августин и др.) не противоестественны, но сверхъестественны.
Всюду Космос, а не хаос.
Дюпрель, Аксаков, Бутлеров... О. Лодж45.
Мейерс. Die Magie als Naturwissenscfaaft46.
«От глада, губительства, труса, потопа, огня, меча, нашествия иноплеменников и междуусобные брани»47—формула эсхатологическая, и свойственная всем светопредставлениям— наверное, крито-микенскому, как известно, египетскому, иудейскому (разруш. Иерусалима), романскому... Это формула конца.
Анализ ее: истощение питающих недр Земли—разрыв с Матерью Землею. Язва. Стихии вырываются. Губительство от μίασμα48, от заражения воздуха, далее вырывается Земля (трус), вода (потоп и огонь).—«Время вышло из своих пазов» (Гкмлет) 49. Разлагаются, распадаются, восстают против человека и культуры истор<ические> силы. Конец есть взрыв природы и культуры.
О большевизме как симптоме. Варвар на пути к обновлению. В сущности, большевизм—завершение буржуазной ) культуры.
Федоров—предтеча большевизма. «Общее дело».
Неонтологическая религия.
Большевизм как буря и гроза.
Знамения эпохи.
Кризис науки («банкротство науки», Толстой...), глубочайшая пертурбация в науке, сдвиг. Открылись бесконечные дали, глубины, сложность, а с другой стороны—открылась целостность формы.
Математика... обобщения.
Философия (Бергсон; интуитивизм; мистика; «неоматемат<ический> период»50. Джемс... Русская философия.<))
Общество. Падение идеи права, идеи contrat social. Естественное право. Категория силы. Крушение механического и рационалистического построения общества—выдвигается идея органичности.
Нравственность. Идея христианской) свободы (Бухарев— родоначальник нового сознания)—в противоположность наст. < фарисейству. Живое нравственное) сознание. Идея Аскетики и Мистики. Мораль заменена аскетикой+мистикой. Не «честность», не «долг», а воля Божия. 1ибкость. Пробуждение интереса и вниман<ия) к догматическим вопросам—афинский) спор51 и мист.<?) Церкви. Истина—индивидуальный) орган.
В искусстве. Искусство хочет выйти за грань себя, стать синтезом, сверхискусством. (Это частью люциферическая затея—Скрябин52), но по строению своему уже есть возрождение культуры.
Христос сказал в ответ фарисеям и сад дукеям, на их просьбу показать «знамение с неба»: «Вечером вы говорите: «будет ведро, потому что небо красно»; и поутру: «сегодня ненастье, потому что небо багрово». Лицемеры! различать лице неба вы умеете, а знамений времен не можете?» (Мф. 16, 2—3).
В эсхатологической беседе: «Сказал же и народу: когда вы видите облако, поднимающееся с запада, тотчас говорите: «дождь будет»; и бывает так; и иногда дует южный ветер, говорите: «зной будет»; и бывает. Лицемеры! лице земли и неба распознать умеете, как же времени сего не узнаете?» (Лк. 12, 54—56).
Средневековое миросозерцание.
Онтологичность (не кажется, а есть). (Не плоскость, а глубина.)
Отсюда иерархизм бытия. Все занимает свое место. Отсюда символизм?—вещи и лица.
Иерархическая связь вещей и лиц. Все во всем, в извести, соотношении. Все многознаменательно, все полносодержательно, полнозвучно. Отсюда—богослужение.
ОБ ОНТОЛОГИЧНОСТИ. К ЛЕКЦИЯМ
1921. VIII. 23.Москва
О способе изложения.
Христианское миропонимание есть именно миропонимание, жизнепонимание, но не отвлеченная от жизни система. Великая неправда сказать о какой угодно сфере жизни, будто Церковь к ней безразлична, предоставляет ее самой себе, ибо не находит в себе оснований определенным образом смотреть на нее и сил—просветлять ее. Но было бы равной неправдой сказать и то, будто в христианском миропонимании есть что-либо, какая-нибудь область, которая вне жизни и не отвечает ничему жизненному. Нет области жизни, непроницаемой для света Христовой истины; но нет и Христовой истины, не способной просветить ничего. Новейшее, протестантствующее богословие, распространившееся у нас в духовной школе в последнее время, и старое, схоластическое богословие, царившее в ней ранее, оба неправы и, замечательно, суть их лжи—в одном и том же: в неверии в силу Христовой истины. Разница же (только) в том, что последнее исходит из учения—и наталкивается на жизнь, β которую не светит истина, а первое исходит из жизни—и издалека раскланивается с Истиной, которую признает насилующей жизнь.
Но самосознание Церкви—а это и есть вера наша—не таково.
«Велика сила истины и превозможет»53. И превозможет! Косность и тьма жизни просветляются светом Истины, преображаются Истиной, озаряются и высвечиваются Истиной. «Свет же—во тьме светит и тьма его не объят»54.

Отрицание формы и, следовательно), целого в Ренессансов<ом> миропонимании) ведет к количествен<ному) мировоззрению.
Механизм—в пространстве
Эволюционизм—во времени
Это стремление построить путем приложения, путем наложения то, что растет изнутри, ибо прежде своих частей.
Отсюда—смешение качества с количеством и переоценка качества (в средневек<овом> мировоззрении самое количество м<ожет> быть рассматриваемо как род качества). Переоценка количества—все мыслили: чем больше, тем лучше: количество создает бытийственность, по убеждению Ренес<санса>. Отсюда— страстная ненависть к симпатическ<им> средствам, к гомеопатии... В сущности, это есть источник неверия в таинства.
Материализм и спиритуализм как еретические односторонности. Онтои гносеологический) монизм, при этическ<ом) дуализме, и наоборот. <2 нрзб.> точка зрения.
<На полях:> [Сближение областей в соврем, науке.]
Современная) биология, а отчасти химия, подошли к группе представлений совсем особых, средневековых:
1) Бактериология и работы Пастера (бесконечно) малые, но живые начала; действ<ие> токсинами). («Духи».)
2) Органотерапия.
3) Учение о витаминах и авитаминозах.
<В тетради вклейка:)
[(«Природа», 1916, февраль, стлб. 221—232.
А. Н. Бекетов,—Учение о витаминах).
У питающихся рисом без оболочки развивается болезнь бери-бери (70% смертности). В 1911 г. Функ доказал, что если голубей, почти умирающих от кормления рисом без оболочки, начать кормить шелухой или алкогольной вытяжкой из нее, то голуби оправляются. Функ полагает, что в оболочке риса содержится вещество ВИТАМИН; недостаток витаминов в пище ведет к болезням особ, рода—АВИТАМИНОЗАМ, которые доводят до смерти.— С открытием витаминов меняется оценка питания; недостаточно расценивать колич. жиров, белков, углеводов и калорий; необходимы витамины. Эти последние делятся на: 1) те, которых отсутствие производит бери-бери, цингу и пеллагру—смерть, 2) ... витамины рахита и витамины роста. Бери-бери при рисовом питании; цинга—мучнистом; пеллагра—маисовом. От безвитаминной пшци—авитаминозы. Витамины нестойки; в тысячах килограммах вещества их неск. дециграммов (т. е. 0,1 gr.— 1 ООО ООО gr., 1 gr.—10 ООО ООО gr., Vloo 000%—одна стотысячная %); давать их можно без вреда сколько угодно (фармакологически индифферентны). Свежие прорастающие растения, сочные плоды, свежие овощи, картофель—скорбут витамином, а сухие хлебные зерна—бери-бери витамином. Более всего их в пивных дрожжах. В хлебн. зернах они содержатся в алейроновом слое (хлеб с отрубями желателен). При высушивании сочные растения, овощи и плоды совершенно теряют витамины. Сырое молоко и яичн. белок богаты витаминами. Сердечн. мышцы, мозг—тоже. Нагревание уничтожает витамины. При вываривании они остаются в разваре (значение супов, особенно картофельного).
Картофелън. мука является единственно годною в качестве главного питательного вещества муки. При пшеничном и ржан. хлебе необходима свежая растительн. пшца. Белая мука, стерилизов. продукты не м. быть допущены в качестве главн. сост. частей пищи.
При витаминовом голоде—потеря аппетита; расстройство желудка, тошнота, рвота, понос и вздутие живота.
Бугорчатка, по указанию Ренона, есть вид авитаминоза, развивающаяся от все более очищаемой белой муки и алкоголизма.
Эйкман, Функ, Ренон. ]
4) Учение о гормонах и внутренней секреции. (Парацельс, Гиппократ...) Гумуральная теория организмов. Единство; физиологическая корреляция: организм—единое.
<На полях:>
[Антогонизм hypophys и epiphys, пола и духа. Обращение к дитяти (ко Христу) одухотворяет. Кормящая мать—очищена. ]
<В тетради вклейка:)
[(«Природа» Май—Июль. 1916. А. В. Немилое. Внутренняя секреция и ее значение для биологии. Стлб. 597—640.)
Броун Секар в 70-х год<ах>. В 1889—день рождения учения о внутренней секреции. (Бидль). Признак живого вещества— способность к обмену веществ. Внешняя секреция (слизь, слюна); внутренняя—в кровь. Это—не «отбросы», но имеет свое знач. в организме. «Они связывают и объединяют работу отдельных гистологических элементов в одно целое». Организм един—не только по морфологической связи, но и химически. Байлисс и Старлинг придумали термин ГОРМОНЫ (όρράω— двигаю, возбуждаю). Процесс отделения гормонов—внутр. секреция. Все гистолог, элементы тела имеют внутрен. секрецию; но кроме того, свою собств. физиолог, функцию (напр., мышцы). А железы—только секрецию. 2 рода желез. У желез с внешней секрецией (молоко, желудоч. сок, слюна) физиолог, действие секретов сравнит, слабо, а у желез с внутрен. секрецией— гормонов—сильно («пузырьки»). Гормоны отделяются в минимальных количествах и чрезвычайно действуют энергично. Адреналин. Бидль делит на ассимиляториые (ускоряющие) и диссимиляторные (тормозящие). ГЦитовидн. железа (миксэдема); щитовидная система.— Гипофизис—мозговой придаток. (Пол, щитовидн. железа, надпочечн. железы+<1 нрзб.> и промеж, доля hypoph.) Невралгия—задняя. Карликов род; адомегания. Млекогонное действие вытяжки hypophys.— Епифизис—шишковидная железа—антагонизм hypophys. Развития достигает в раннем детстве; еще до наступления половой зрелости подвергается обратному развитию. Гормоны, вырабатыв. железист, клетки, тормозят деятельн. полов, органов. Удаление шишковидной железы вызывает преждевременную половую зрелость.— Надпочечн. железы (хромаффинновые клетки—хромов. соли). (Адреналин.) Он оказывает влияние на органы, иннервируемые симпат. нервн. системой. Органы размножения. Несколько желез. Половые гормоны, или генолы (сексуальное мировосприятие). В женск. аппарате 2 метакерастических аппарата (т. е. меняющих состав крови): 1) эротизирует самку, 2) желтое тело беременности—для имплантации оплодотворен, яйцев. клетки, мешает беременности <1 нрзб.>, производит наркоз матки во время беременности (парализует ее мускулатуру) и развивает молочную железу. И т. д. и т. д. (такова же uterus masculinus и др. рудиментарные органы). Согласованность частей в организме (напр., в матке развивается плод, а в груди— изменения и подготовка к отделению молока). Физиологическая коррекция органов: sensus partium, согласованность частей. Раньше <?> относили на счет центр, нервн. системы. Но наряду с невралит. коррекцией—еще химическая, гуморальная (сестры Блазек—в Праге, сросшиеся в крестцов, области, одна беременная, другая могла кормить грудью, а нервн. система раздельна). Кровяное русло. Половые гормоны. Весь организм самца иной, чем у самки,— биохимическое отличие самца от самки. Рудиментарные органы. Мутация—Автор интоксикации. (Базедова болезнь, тетания, миксэдема, дрожательный паралич, гипофизн. ожирение, акромегалия). Схема взаимодействия желез внутренней секреции (по книге Wilh. Falta,— Der Erkrankungen der Blutdrusen. Berlin, 1913. S.b. Фальта Венек, проф.)
5) О происхождении пола и хромосомах.
Применения: о рождении Девственном... О пище чистой
и нечистой. Посты. (Когда рвать плоды, когда резать волосы, солить огурцы—в отношении к витаминам... и пр. ... астрология.)
Магия (любовные элексиры) с менструальн<ой> кровью...
Иммунитет.
6) Анафилаксия. Биохимия (реакция Вассермана и т. п.)55.
Брак, как взаимное питание. Запрещение браков в степени
родства. Соединение с блудницею. С иноверною. (О запахе святости.)
Итак, организм—единство—активное <?>, связное, целесообразное, пребывающее в своей форме...
Посему
7) Антропология—учение о наследственности, учение о составе крови. Fatum. άλάστωρ56. Родовое проклятие (до 7-го колена). Ответственность за грех потомков. Брачные степени.
<На полях:>
[О крови: кровь — «жидкость особого рода»57; таинственная кровь-душа, в крови душа (Быт.)58. Едва коснулись, и уже сразу открылись бесконечн<ые> глубины и тайны кровяной реки, орошающей тело. «Не у явися, что будем...»59 Бесконечно сложный состав крови. Грубым взором мы не видим разницы, но она есть...]
8) Биографика. Личность, как целое во времени.
Род, как целое во времени.
Форма во времени (время—как 4-е измерение. Принцип относительности).
Приучила нас наука усматривать за феноменальным) сходством глубины не подозреваемые различия (как будто все равно, а на деле—нет: <3 нрзб.».
9) Психология. Подсознательное. Массовая психология. Школа Дюркгейма. Церковь—собр<ание> верующих: чувство близости можно узреть.
Мейерс—супраи суб-лиминальное сознание60. Поле сознания (Джемс)61, как prius психич<еского> состояния, а не posterius62. Душа—связка ассоциаций и пучок психич<еских> состояний.
Против психологической атомистики Гербарта 63—учение о форме душевн<ой> жизни.— Возможность религиозной психологии)— образование личности из мистичес<ки> переживаемых) центров. Αρχ. Серапион 64.
<На полях:>
[Личность шире, что дума о ней, и может воздействовать на свою физиологию— даже на процессы роста.]
10) Старбек и его религиозн<ая> психология65. (Прерывность; законы обращений. Обращение к детству: «аще не обратитеся и не будете как дети» .... Это именно и происходит...) Теория эмоций Джемса—Ланге 67—как сомагическ<ие> состояния. Значение обряда—жест (см. 22).
<На полях:>
[Трехчастность души τό λογιχόν, τό ήγεμονικόν, τό έπιθυμετικόν68.]
11`) Связь духа и телесн<ой> жизни: ядовитость молока при гневе матери; а молочные отделения всегда (по И. Ф. Огневу 69), и потому, значит, всегда есть самоотравление организма молоком, мужск. и женск.—Отделение желуд<очного) сока под действ<ием> представлений (Павлов)—способ переварив <ания> пшци (предсказание Нила Мироточивого 70: о последн<их) временах—когда все буд<ет> непитат<ельно> для антихристов).—Порча тела от блудных мыслей (физиологическая).—Запах святости и грешников.—Физиология святых—Библия вся. Женск<ое> тело и мужское различно во всякой детали, химически, глубочайшим образом: еще более святого и грешного.
1Г) Психопатология.—Душевные причины душевных болезней (не анатомические).
Травмы души. Нарушение цельности. Исповедь. Соблазнение ребенка—навеки может повредить ему... (слово Спасителя71). Напр., эротический образ, ругательное слово...
Объективация.
Это целое м<ожет> быть различ<ного> характера.
Душевные конституции. Связь с учением о гормонах. «Индивидуальность» и индивидуальная) реакция.
Школа Крепелина 72: 1) циклотимия, 2) парапсихология.
Связь с астрологическими (планетарными <1 нрзб.» типами. Темпераменты: сангвиник, холерик, меланхолик, флегматик (2 нрзб.>
<На полях:>
[Психотерапия.
Idee directoria—направляющая идея.
Неврастения, истерия и т. д. <4 нрзб.>
Pierre Janet73. Функциональное) расстройство личности.
Разные слои в функции: еда... молитва тоже в функции еды.
Функциональные) неврозы.
Pierre Janet, Djerinet Ganclei, Яроцкий74.
Фрейд 75 (коренные испытания души).
Совпадение с аскетикой. ]
12) Тайные науки: графология—тончайшая реакция индивидуализации, хиромантия (см. 21), физиогномика, дактилоскопия...
Магия (гипнотизм, сомнамбулизм, экстериоризация чувства тельности).—Гипнотизм.
Флюидные болезни. Дюрвиль 76, непосредственное) действие душевн<ого> на телесное: движение предметов и т. д.
Тайные науки: а) как факт общественного) сознания, Ь) как правда.
Возрождение астрологии, алхимии... (и в собственном алхимическом смысле, и под флагом официальной науки).
<На полях:>
[О-во Психол<огических) Исследований) Телепатии 77: см.
а) проявление внутреннего наружу,
б) границы тела—где?
в) область промежуточная между телесн<ой) и духовной — душевная (астрология).
г) действие на астрал... Пол. Зрение красок ауры. Самый простейший опыт в <1 нрзб.>—истечение из пальцев. Ауры людей чистых и грешных (что можем видеть). Пребывание в астральном теле другого чел.—Сократ78. Старчество. «Быть в мере»,
г') экраны Килльнера 79,
д) наша восприимчивость утончается—явно—сравнительно) с Возрожденским временем,
е) мумии (египетский способ бальзамировки астралом), мощи святых (мощи преп. Сергия). (Самоосвещение)
Чудо—не фокус, а высшее проявление духовной жизни духа и Духа.]
13) Во всем этом выступает человек, как творческое начало, как центр действий, как субстанция, говоря школьным языком, своих состояний, а не только логический субъект. [Переживание этой истины—на колокольне, на высоких горах, когда происходит фактическое отделение от земли.] Чувство и сознание абсолютной за себя ответственности.
Отсюда стремление воздействовать на вселенную.
Большевизм—симптом времени. Федоров (по <2 нрзб.> ресурсы). <10 нрзб.>
<На полях:>
[Реакция Вассермана. Абдергаль дело 80. ]
Генетика.
Аскетика <1 нрзб.>, евгеника, стремление к окультурению себя).
<На полях:>
[т. е. отказ от Возрожденской идеи о благополучности наш<его> состояния, о его невинности, и признание порчи, греха, необходимость изменить это,—отделение от «стихий мира сего»81 и стремление себя перестроить не по стихиям мира сего. Это не моральн<о)-рац<ионалистические> рассуждения и не категорич<еский> императив—а стремление реально помочь.]
Культура — sur cultus82.
Борьба со смертью (Мечников...83 модное теперь омолаживание...).
В порядках природы—повреждение, порча, что-то требует преодоления:
«Мы путь земле укажем новый...» 84 (Недодуманно.) Но это схождение с натуралистическим) миропониманием пассивно... вера в теократию, в человека—царя твари. В горделивом самоутверждении (Скрябин85)—отрицание богоподобия человека, возможности обожествления и преображения: чаю воскресения мертвых и жизни будущего века 86. Зло.
14) Критичность (критицизм). В связи с этим переоценка понятия о законе.
<На полях:>
[Понятие о законе—статистическая теория вероятности. Пирсон87. Biometrica.]
Эпистемология, теория науки, символичность. Пуанкаре, Мах, Дюгем В8.
Значение интуиции (дело не в рац<ациональных> доказательствах).
Логистика: Пеано, Россель...89
Формализм (средневековье).
Индивидуальные) понятия haecceitas «этость».
Риккерт. Розанов против Бокля 90.
Авраам роди Исаака... Типы, Апокалипсис. Исторические) схемы Апокалипсиса. (Неправда наша перед старообрядчеством. Имеборчество91...)
<На полях:>
[Провидение в истории: ничто не пропадает (Книга жизни записывается). Пример: Туринская Плащаница. Все имеет свое возмездие и свою правду. ]
Мистические корни культуры.
История философии и науки.
Мистические, оккультные, культовые корни философии и науки.
Άνάμνησις92 и мистерии. Идеи, είδος, ιδέα. Μίμησις93. Первообраз и образ.
История культуры. Мы твердим круговращен<ие> на основе их.
SIN идеологизм, марксизм, экономический) материализм) 94.
Сакральн<ая) теория.
Социализм, как теократия наоборот.
Нравственность. Христианская свобода.
Феод<ор) Бухарев95.
Освобождение от условн(ой) нравственности, буржуазной.
<На полях:> [φαίνεσις96.
Тотемизм—Эндрью Ланг, С. Рейнак, Роб. Смит, Фрэзер, Грант Аллен. Школа Дюркгейма97.
Этиологические мифы. Миф от культа. Культ—prius, культ—мистический факт, и все исходит из этого факта, чтоб к нему же и вернуться. ]
21) (к 12). Хирогномия. Все индивидуально. Всюду сквозь тело сквозит душа. Однако, есть органы и места более грубые и менее грубые, более прозрачные и менее прозрачные, более ноуменальные и менее ноуменальные. Лицо более проявляет индивидуальность, нежели спина.
Руки—вот что по прозрачности стоит на втором за лицом месте. Руки знаменательны, символичны, т. е. в руке виден и весь человек.
Примечание. Руки Б<ожией> М<атери> на иконах. Длина пальцев—символическое, знамение чуткости, восприимчивости, утончающиеся пальцы—артистичности. Сухость—отсутствие низшей оккультности, чувственности...
На иконах Донской Б<ожией) М<атери)—правая рука сухая, левая—полная, влажная, правая—твердая, уверенная, активная, неск. мужественная, левая—нервная, трепещущая, женственная. Правой—берем, левой—даем. Берет, как Царица, дает, как Мать. Активность и покорность, мужество самоопределения и смирение, твердость и мягкость, живая антиномия:
Радуйся, Рождество с Девством соединившая.— «...еже како и Дева пребываеши и родити возмогла еси» (Акаф<ист> Б<ожией> М<атери>, ик<ос> 9).
<На полях:>
[Странное чудо, изумевает всяк ум. ]
Разумность и мистическая чуткость.
(Не женщина) умом.
| См. «теория Джемса—Ланге»98. |
Католическое сидение—римское и восточное стояние—греческое.
Трезвенность и самостоятельность.
Против мечтания, воображения, мнения—и пассивности. Отсюда пассивность мирян у католиков.— Орган.— Большие храмы.— Помпа...
При этом от особых иннерваций выделяются, конечно, и особые гормоны.
23) (к 12). а) Внутренним определяется внешнее. Тело строится душою; в деталях индивидуализовано. Все функции зависят от сублим<ации> душевн<ой> жизни (напр., гипноз и органические функции).
а') Стигматизация.
Почему у католиков она есть, а у нас нет: воображение, мечтание отсутствуют.
Нечто вроде стигматизации—от ударов бесовских знал Антоний 10°. Но это уже не воображение, ибо кому приятно и лестно мечтать о побоях от бесов?
б) Где граница тела. Ауры, оболочки, истечения, сияния. Простой опыт с истечением из пальцев.
Экраны Килльнера.
Свет от праведных (что я видел). Еп. Антоний. Старец Исидор. О. Давид101.
Венчики святых: объяснение их формы. Условность их в католицизме. Gloria — слава Христа Воскресшего.
Флюиды болезни.
б') Намечающиеся, полуматериальные и нематериальные органы.
Как происходит развитие нов. органов: сначала волевой импульс, устраивающий по-своему какую-то полу-материальную среду («биогенный эфир», од102, астрал...), а затем он <1 нрзб.> органы.
в) Экстериоризация чувствительности (де Роша, Дюрвиль и пр.). Оборотничество (<дю Прель, Kiesewetter—ведьмины мази103).
Оккультный смысл наркотиков—их сила и их опасность.
Книга Ветухова—о заговорах104.
г) Мумии. Флюидная мумификация (женщина, обладавшая этой способностью) и другие.
Мощи святых—самомумификация.
Вопрос о чуде: чудо не фокус, а высшее проявление духовной жизни. Не фокус, не нарушение закона, а проявление иного, высшего закона. Облака идут над нами, но задевают вершины. И тогда, кто на вершине—в облаках. С известной точки зрения, все Евангельские чудеса ничуть не более удивительны, нежели обычн. явления. Было бы удивительно, если бы чудес не было.
д) Наше время—нисхождение этих облаков: они уже почти задевают (таково средневековье) головы.—Духовный мир близок нам, он ищет, где осесть, как роса на руно Гедеоново105.
Слова о. Давида106 о том, что благодать ищет себе местопребывания—тогда как ранее нужно было ждать ее,—в подвиге жизни, теперь же даром...
Мы мистичны—идет новый эон (но мистичность есть ин-и—, смотря по направлению воли).
е) Пребывание в ауре другого.
Общение: рукопожатие, разговор (его магическ. эффект), поцелуи, объятия, одежда (слова старца Алексия107—о недолжности надевать одежду страстных людей). С вещами разносится зараза. Будьте бдительны, бодрствуйте, «блюдите, како опасно ходите»108.
Сократ и его ученики по «Теэтет»109.
Дружба. Старчество.
<На полях:>
[Школа Дюркгейма. Hubert et Mauss. Психология масс. (Революционный певроз (Кабанес)110. Жажда крови—разрушение. Дионисизм. ]
Истечения из некоторых людей. Рассказать про о. Николая111— «ожог» от поцелуя его руки...
Брак как объединение двоих во плоть едину. Отсюда предостережение против плотских пороков, ненормальностей, извращений.
<На полях:>
[Впускать в самую душу свою начала гнили и разложения. Какая-ниб. женщина как губка собирает в себя худшие стороны множества людей; а блудник впивает эти отбросы в свое существо. ]
«Быть вместе» — «собираться πυκνοτέρως112 — теснее» — заповедует христианам св. Игнатий Богоносец113. Очень в еврейской среде <?>, даже<?> благожелательность.
<На полях:>
[Почему теперь, в трудное духовно время, надо стараться отбросить свою свойственную нам ссорливость, бранчливость и быть вместе. ]
ж) Восприятие внушений отъинуду: вдохновения, сновидения, творчество; автоматич. письмо: ОПАСНОСТИ (выметена горница, которою завладевают семеро злейших114). Μ антика115 (кристалл сновидений). Микрония. Псевдогаллюцинации. «Ныне разумеем, яко же зерцалом в гадании»—ложное толкование этого текста обычное—«как сквозь тусклое стекло»— ничуть не бывало...116
<На полях:>
[Вопрос о бесноватости—как его представляют себе: о выметенной горнице (нельзя часть своей души оставлять незанятой—это <2 нрзб.> опасность аскетизма) без отдания себя Богу. В нас ничего не м. б., что не было бы ни Божиим, ни дьяволовым.—О распространенности бесноватости среди интеллигенции. ]
з) Телепатия. Явления при смерти и посмертные. Что является. Просто разговор—почти телепатический.
Сокрытые силы человека. Virgula magica (волшебн. жезл)— искание руд и водяных жил.
и) Неспокойные дома, Poltergeist, «трелюдиться»: домовые. Почва для фетишизма и т. п. (A. Lang117).
к) Необъяснимые звуки (таинств, звуки природы) и движения вещей (телекинез).
л) Писание планшеток и т. п. под действием разумных агентов; попытки доказать посмертное существование (самотождества установлены). Спиритизм и т. п.
24) (к 12) Возрождение астрологии.
24') —Алхимии.
24") Постижение всеобщей связности «закон связности», и потому—всеобщность символичности. Все во всем. Символ есть символизируемое: <1 нрзб.> наружность человека. Лицо— есть душа...
25) Происходит углубление мира. Обнажаются мировые корни. Бсть опыты, которые непередаваемы—напр. рождение ребенка. Мистика—«глаголы неизглаголан<ные>»118 (смысл слов мистериальный).
Γνώ&ι σεαυτόν119 Дельфийск. храм ΕΪ120—Беи.
<На полях:>
[Многое было в Возрожденск<ой> культуре непонятно и неприемлемо—по отсутствию соответственного опыта. А когда стал появляться опыт, когда мы стали возвращаться к детству, то стало делаться понятно: и понимание многого радикально перестраивается.
Мы возвращаемся к этому... «Знаю, что ничего не знаю»=нищета духовная=отложение всякого земного попечения =сотворение превыше земного соития=сознание в себе себя, своего духовного Я. Transcende te ipsum121 (бл. Августин).]
26) Выступает человек, как ТВОРЧЕСКОЕ начало, как центр действий, как, говоря языком школьным,—СУБСТАНЦИЯ своих состояний, а не только субъект (пояснить эту мысль переживанием на колокольне: всякое умирание для мира дает обостренно ощутить эту истину и чувство абсолютной ответственности за себя, за свою судьбу пред Богом. Лицом к лицу стоишь перед Ним: и нет ни друзей, ни близких, которые бы помогли: только одна Истина. То, в чем себя так легко извинял привычкой, слабостью, наследственностью и т. д.,—все это выступает как угроза: и нет оправдания. Тут нет ни малейшей сентиментальности, ни рацио, ни рассуждений: это так, и стоишь, как пред снеговой вершиной, незыблемой, <1 нрзб.> в лазурь.—Иногда и в <1 нрзб.>... Особенно же на высоких горах, где даются экстазы и радости и суда...)
27) Отсюда—стремление воздействовать на вселенную. Я в мире—и не от мира, превыше мира. Η. Ф. Федоров — симптом времени. Большевизм—тоже симптоматическое явление.
28) Генетика. Борьба со смертью. Омолаживание, тоже модное, но имеющее давнюю историю. Всюду побеги, выгнанные наружу <1 нрзб.> исторических сил, но сами не ведающие, куда и зачем тянутся.
Везде тут отказ от возрожденской идеи о благополучии нашего существования. Везде сердце начинает бить вещую тревогу. На пороге «двойного бытия»122. Человечество отказалось от Возрожденской идеи о благополучности нашего состояния, о невинности человека (наиболее ярко выраженно в руссоизме и лежит в основе франц<узской> революции). Признан грех (Кант), необходимость изменения, и, след., отделения от «стихий мира сего», и человечество устремляется перестроить себя не по стихиям мира сего. Это уже не моральные рассуждения и не категорический императив, а стремление реально помочь.
29) Пока человек жил по стихиям мира — он жил серо. Когда надо устраивать<ся> по внемирному началу, надо устраиваться) или по Христу, или по Антихристу: tertium поп datur123. Наступает время суда, время выбора—Христа или Антихриста.
30) Признано, что в порядках природы что-то не так, что-то повреждено, что «мир во зле лежит» и что это «что-то» требует преодоления. Натуралистическое миропонимание пассивно: это актуально. Актуализм в Германии примыкает к Шеллингу, Гёте и Ницше. (Ницше—не понявший себя самого, стремившийся ко Христу и не разгадавший Его из-за нас.)
<На полях:> [Зло. ]
31) Теософия, Скрябин, «мы путь земле укажем новый» — все это симптомы. Но недодуманные попытки перейти к Теократическому) миропониманию—средневеков<ому>, ибо не додумываются до человека, как Царя твари, как живой иконы Божией (поклоны, каждения). Это все—отрицание богоподобия человека, попытка без Бога стать богом. Но она не м<ожет> быть на полдороге и должна идти или к Антихристу, или ко Христу.
32) О большевизме и коммунизме и вообще коллективизме: это попытка преодолеть индивидуалистическую обособленность возрожденского человека. Неправильно упрощать большевизм и не видеть в нем ничего за картошками и капустами...
33) Почему марксизм отчасти прав: идеологизм преодолевается, бытие прежде сознания, реальность определяет мысль. Но какая, какие реальности? И Платон марксист (тогда).
Новейший переход к сакральной теории, как развит<?>...
Почему марксизм ограничен? — его односторонняя связь с паровой культурой. Электрификация, как преодоление марксизма. Кустарная программа—разрушение фабрик. Разрушение фабрик в Германии—чрез сельскохозяйственный вопрос.
33') Мистериальные корни культуры. История философии и науки. Мистические, оккультные, культовые корни философии и науки.
°Ανάμνησις. Είδος ιδέα. Μίμησις. Κοινωνία124—причастие. Παρούσα125.
<На полях:>
[Грааль—чаша Кратэр у Платона (Тимей)126.]
Образ и первообраз, отобраз.
Πρωτότυπος, τύπος, εκτυπος127.
Нумерическое единство. Св. оо. и Церковь — на платоновоаристотелевской терминологии. Мы в философии твердим культовые формулы, не понимая их. Напр., «ideae innatae— врожденные идеи».
34) Культ есть мистический факт, и все происходит от него, чтобы к нему же повернуться.
Миф от культа (эодический миф). Напр., Зевс и рождение Диониса—Кувада 128. Оккультный смысл рождения — участие отца в рождении детей.
<На полях:>
[Миф
I
культ
I
мистика. ]
35) SIN129.
36) Сакральная теория.
Тотемизм. Джевонс, Эндрью
Ланг, С. Рейнак.
Роб. Смит, Фрэзер <2 нрзб.>, Грант Аллен, Школа Дюркгейма 13°.
36') Три культурные координаты.

37) Логическая схема возможных теорий культуры: дедукция трех моментов культуры S, I, N из единства самосознания: всего 9 возможных комбинаций:
38) Ошибочность всех теории—в предположении инициального состояния культуры, с которого она начала, тогда как до этого инициального момента человек либо не существовал, либо,—выходит был, без культуры—иначе говоря, порок всех этих теорий—в их эволюционности, в стремлении вывести нечто из ничего. Напротив, исправление теорий будет заключаться в признании изначального НЕЧТО, которое есть уже культура. Ошпе vivum ex ovo. Omnis cellula... Omnis cultura I cultura131. А всякая культура имеет конститутивные моменты и S, и N, и I. И глядя глубже, мы можем подметить, что решительно всякое культурное явление, как бы оно ни было мало и как бы оно ни было специфично, уединенно в известной сфере, однако уже определяется тремя координатами, а не одной.
Культура есть одно целое, и не делится на части, на S, I, N, как не делится на части психика—на ум, чувства и волю,—но лишь определяется в каждой своей точке тремя координатами S, I, N. Нельзя выводить культуру из элементов культуры же, из конститутивных ее слагающих, из ее же координат, а можно и должно выводить ее из культуры же, но потенциальной, т. е. из культуро-образующей силы, из зародыша, из потенции. Этою силою является жизненность, целое творчество жизни, глубь жизни—МИСТИКА. S, I, N раскрывает одна и та же исходная перводеятельность, средоточие творческой личности. Схематически это выражается так: точкою Л.

Коренная направленность этого первотворчества культуры дает основной характер всей культуре. И тут эта направленность в существенном м. быть лишь двоякой: вверх или вниз—в сторону инволюции или в сторону эволюции, в сторону дольего или в сторону горнего, к Богу или (от Бога) к себе, в своем противопоставлении Богу. Это-то, указует палец, д<олжно> быть направленным по третьему измерению, не по перпендикуляру к плоскости—и есть или жест указания на небо, или есть указание на землю.
<На полях:> [Пальцы вверх и вниз.]
Культура, в существе своем, м. б. лишь двух типов: или Богостремительная, или миростремительная—а т. к. мир, в конце концов, не есть окончательная реальность, а м. б. фаза, лишь передвижная плоскость между бытием и небытием, между Богом и Дьяволом, между светом <и> тьмою кромешною, то направление в мир есть, в существе, направление (хотя бы—неизвестное, не столь уверенное, как направление к Богу)—направление к небытию, к тьме. Есть 2 культуры в философии, 2 миропонимания, 2 коренных уклада культуры. И мы снова подходим к представлению двойной культуры: о культуре Ренессансовой и культуре Средневековой. Снова возникает вопрос об ориентировании в философии (почему, как), культуре.
39) Отсюда та бесконечная важность, которую приобретает в истории культуры, в теории истории ЛИЦО. Проблема истории—история как предмет теории познания.
Введенное Дунсом Скоттом понятие haeceitas «единичные классы» единичные понятия132. Схема. Познание естественнонаучное. Познание историческое. Науки естественные и науки о духе. Номография и идиография13Э. Особливое, как предмет истории. Чем особливее—тем глубже (в противоположность наукам естественным, где, тем глубже, чем общее).
Самое особливое, центр, точка приложения особливости — ЛИЦО. ИМЯ.
Появление лица нового—есть суть истории. Рождение есть основная категория истории. «Авраам роди Исаака»—основная схема исторического знания. Особливость—в личном имени—связь в «роди».
<На полях:> [Середина историчности (Розанов).]
Метафизика истории непременно конкретна. Метафизика мира духовного—конкретна историзмом, образами, типами.
Метафизика истории есть типология.
Священное Писание—как типология истории. Апокалипсис.
Вечно любезные сердцу образы Авраама, Исаака, Иосифа. Типы наших (да, наших!) переживаний. Бог Авраама, Исаака, Иакова—не Бог философов и ученых (Паскаль, Амулет13*). Ибо Бог философов и ученых отвлеченный, из отвлеченных понятий построяемый, абстрактно-конструируемый Бог.
<В тетрадь вложены записки слушателей с намеченными на них же ответами Флоренского.)
<Слушатель:) Веру в Воскресение тела как надлежит понимать? (Флоренский:) (См. на бумажке «Христианское миропонимание».)
ХРИСТИАНСКОЕ МИРОПОНИМАНИЕ
1921.VIII.21
Воскресение в теле и проч<ие) надобн<?>... Сейчас же задаются вопросы, как именно надо мыслить воскресение? Или, точнее, как надо представлять себе воскресение? Но эти вопросы методологически неправильны. Воскресение и другие таинственные события, преобразования или пресуществления надо утверждать, исходя из общих идей христианского богословия, утверждать их в направлении, но не в механизме. Требовать ответа на все возможные вопросы о «как»—это значит стать на почве не духовно-критического, а душевно (плотяно)-догматического (в филос<офском> смысле). Мы не можем ответить на все подымающиеся вопросы о механизме, ряд их по существу дела беспределен, да ответы эти и не первы <?> нам, не нужны и в порядке временной длительности <?>
В вопросах христианского миропонимания это бесчеловечный) рац<ионализм>. Но ведь так это и в науке физикоматематической) и естествознании), и матем<атике>, ибо туг мы, в ее феноменально-теоретическ<ой> наук<?>, ставим вопрос об общем ходе обобщения течения явлений, а вовсе не о деталях,— о смысле и направлении процесса, а не о механизме... В данном случае <?> философия не ниже и не хуже науки, а напротив, выше, ибо давно, всегда была на этой своей позиции, а наука, по кр<айней> мере, наука Нов<ого>) времени, лишь поздно стала на нее сознательно (в средн<ие> века, по-видимому, тоже стояла на ней).
<Слушатель:> 1) В связи с устанавливаемой важностью осознания действительно христианского миропонимания и его исторического места истинно верующим человеком может быть только человек высоко образованный, или это не обязательно?
<Флоренский:> Надо быть не образованным, а преобразованным!
2) Если в эпоху Ренессанса миропониманию Средневековому приходится бороться в плоскости ему чуждой, то что разлагает Ренессанс и наоборот?
<Флоренский:> Почему чуждой? Дело в том, что новое сознание пробивается из-под старого, ночное из-под дневного.
«О, вещая душа моя, о, сердце полное тревоги! Зачем ты бьешься на пороге как бы двойного бытия».
<Слушатель:> Периоды Ренессанса и Средневековья в периоде человеческого дохождения до момента слияния с Божеством как конечной цели бытия.
<Флоренский:> По-видимому, нужно и то и другое—<?) человечество <?>: и мистич<еские> и рацион<альные> силы, и мужеский пол и женский.
<Слушатель:> Имеется ли связь истерии, неврастении с беснованием и самая сущность беснования по Евангельскому повествованию? Существующее так называемое кликушество, есть ли это вид бесноватых, и если это так, то почему он к известному кругу лиц реагирует по-разному?
КУЛЬТУРНО-ИСТОРИЧЕСКОЕ МЕСТО И ПРЕДПОСЫЛКИ ХРИСТИАНСКОГО МИРОПОНИМАНИЯ
1–я ЛЕКЦИЯ. О ХРИСТИАНСКОМ МИРОПОНИМАНИИ
11124 VIII[263].1921 г.
Очищение христианства от исторической скорлупы ведет к его уничтожению, как в протестантизме.
Не в целом, а все-таки есть определенный рисунок христианского миропонимания. Зло — в отсутствии церковного миропонимания.
Христианство было учением не о бессмертии души, а о воскресении мертвых. Теперь—фальшивое затушевывание воскресения Христова, отсутствие сознания глубочайшей связи всего учения Христова.
Ложность постановки апологетики: указывают лишь противоречия, а не противопоставляют новое, гораздо более глубже и сильнее отвечающее на запросы нашего духа. Внутреннее противоречие не есть признак ложности—это признак внутренней честности. Ссылка на противоречия—признак непонимания природы человеческой. Все живое в мысли исполнено противоречий—антиномии христианства. Противоречивость относится к ноуменальным глубинам нашего мирочувствия1*.
Разница живой реакции на разрушающие влияния и мертвой реакции.
Отношение верующего человека к возражению) должно быть живым. Живая сила реакции—ощущение в себе живого творчества. Христианская истина может изнутри создать живой оплот нашей устремленности ко Христу. Пока внимание не будет обращено на разработку христианского миропонимания, до тех пор апологетика имеет значение лишь паллиативное. Наша задача—установление христианского миропонимания.
Отрицание христианства духом системы. То, что претендует на всеобщие ответы на вопросы, тому не место в христианстве. Откуда ни начнем, везде увидим, что надо было начать еще с чего-то: так во всем живом.
Метод—диалектика. Поэзия, а не систематический учебник. Апостол Павел не писал по параграфам. Распределение) по рубрикам—искажение сущности Священного Писания.
Музыкальное начало, глубоко и органично внутренно, не является систематическим.
Лейтмотивы и запевы будут повторяться в разных соотношениях и разъясняться. Наши чтения о миропонимании будут историчными—с теми лицами мы будем в известном общении, будем учиться от них.
Нужно отметить собственное место в истории. Лишь христианское отношение к своему мнению определит наше отношение[264] о себе. Каково наше место в истории?
Ритм нашей психической жизни. Сон—треть нашей жизни. Сон дает многое для самопознания. Чрезвычайно многие откровения были во сне или в тонком сне. Сон окрашивает нашу душевную жизнь. Это мягко, по-женски: изменяя убеждения, не задумываемся об источниках 2.
Частное откровение. Его толчки довольно обыкновенны. Редкий человек <бывает>[265] без общения во сне с иными мирами. Душа приникает к глубинным, питающим жизнь, корням действительности.
Сонная жизнь открывает нам, мало известные нам, свои стороны. Культурные эпохи живут по преимуществу дневным или ночным сознанием3*. Ритм дневных или ночных сил имеет одинаковое место, но весь строй—в один период выше, в другой— ниже. В истории бывают дни и ночи. Где преобладает мистическое начало, ноуменальная воля, восприимчивость, женственность— это ночной период. Где активн<ее> поверхн<остное) воздействие на мир, воля феноменальная, мужественность—это дневной период истории. Ночной период—Средневековье. Дневной (период)[266] — новое время. Теперь—«разрождение», мы—на пороге нового Средневековья. Христианское миропонимание в глубине своей— средневековое. В новое время нечего <нам)[267] делать с миропониманием теперешним. Теперешнее возвращение к христианскому миропониманию показывает нам, что мы на пороге Средневековья.
2-я ЛЕКЦИЯ. СОВРЕМЕННОЕ И ЦЕРКОВНОЕ МИРОПОНИМАНИЕ. ЭСХАТОЛОГИЧЕСКИЕ ПРИЗНАКИ
19/VIII.1921 г.
Главная вина современности—не только в отсутствии церковного миропонимания, но—главным образом—ив мысли,
что общее миропонимание—вообще роскошь или даже и вовсе не нужно. Вот пример, слова ап. Павла: «Вера без дел мертва»4# и т. д. Здесь обычно под делами разумеют филантропию, иные—и таких меньшая часть—прибавляют нравственную работу над собой, еще меньшее меньшинство ко всему этому включает в понятие дел и аскетический подвиг. Но и те, и другие, и третьи одинаково упускают из виду, что все это может быть жизненным лишь тогда, когда мы весь мир будем воспринимать во Иисусе Христе и чрез Иисуса Христа. Иначе же все это будет для нас как нечто внешнее, периферическое. Тогда между этой периферией и нашим сердцем образуется пустота, которую сейчас же заполняют злые духи, желающие утончить дело и разрушить нашу веру.
Все больше и больше областей нашей жизни выводятся из области Церкви и предаются стихиям мира сего, и, наконец, так как человек не может жить без общего миропонимания, то и сама философия начинает конструироваться по стихиям мира. От Церкви постепенно отнимаются природа, общественность и психология. Где же область христианства? Ей оставляют те закоулки между мирами, куда Эпикур в насмешку помещал богов 5. Это признание всех сфер области жизни автономными вытекает из того, что христианское миропонимание не развивается, между тем как оно-то и есть первый долг человека, раз у него блеснула вера. Наоборот, христианское миропонимание, из которого произошли церковные книги, народная поэзия, язык и т. д., постепенно таяло, затемнялось морально. Сейчас для нас религия—не миры, не богослужения, не праздники, не представление о мире как о κόσμος'β, даже не богословие, а только—мораль. А мораль вообще не занимает никакого уголка в миропонимании. Она, грубо говоря, делается в Германии. В Церкви—аскетика, мистика, а в протестанстве их суррогат —мораль.
Наша задача—всмотреться в историко-культурном порядке в христианское миропонимание,—чем оно существует и что ему противно, и каково наше современное миропонимание. Нам нужно вглядеться в этот кризис культуры, который начался с конца ХТХ века.
Наши современные события—одно из явлений, один из кризисов разрушения до конца возрожденской культуры.
Наши основные тезисы таковы. В духе человека две стороны: ночная и дневная, женская и мужская, Средневековая и эпоха Ренессанса, сна и бодрствования (сон—не отсутствие жизни, а жизнь sui generis—без сна мы перестали бы питаться душою). Между Средневековьем и эпохою Возрождения лежит полоса разрушения строя, сначала внутреннего, потом общественного. Ренессанс по существу пытается быть вне религии, тогда как
Средневековье лежит в религиозной плоскости, хотя это не значит, что и человек непременно так себя ведет, какова его эпоха. Наоборот, в Средневековье возможны особенно сознательные преступления, так как Церковь—налицо и потому есть возможность действовать особенно зловредно. Именно в Средневековье может быть настоящий сатанизм. Но в нем вместе с тем есть возможность строить свое миропонимание по Христу. А в Ренессансе мы обречены на оборону в плоскости того же Ренессанса, на апологетику в том именно виде, как она существует сейчас, вынуждены наносить раны культуре ее же оружием.
Всякое разрушение культуры есть эсхатология, смерть эона, конец века; отсюда то тревожное чувство, что может быть это тот конец, когда все века и весь мир кончается. Это наблюдается и сейчас. По пророчествам много признаков может быть применено и к нам, но о хронологии последнего времени ничего не известно. В Священной Истории—и всякой вообще—символы— послеобразны, наприм<ер> богослужебное действие[268], оно—не простое подражание, но и не самый образ. Напри <мер), Рождество Христово, как настойчиво говорит Церковь, 25-го декабря, происходит днесь, ныне—это не простое воспоминание когда-то бывшего события, а нечто более реальное. Правда, Иисус Христос родился раз, это событие единично, а служба праздника повторяется каждый год. Но богослужение есть отображение события, хотя в известный момент времени и бывшего, но известного, искони существовавшего и вечно существующего. Это событие—и сверхвременное, и в то же время принадлежит известному историческому моменту. В праздник мы начинаем видеть иную действительность, просвечивающую сквозь нашу эмпирию.
Евхаристия—не напоминание в протестантском смысле, а подлинная жертва. Как же должно ее мыслить? Как данную нам возможность соединиться с тем событием, которое есть в вечности. Так и конец мира может давать свои прообразы в течение веков, подобно тому как в сей день Иисус Христос родился и вместе с тем в известный исторический момент, здесь зрение вневременного сквозь нашу действительность. Тип эсхатологической эпохи повторялся неоднократно, еще у египтян, римлян. Она есть отображение всех этих типов и образов и среди них откроется и она; будет среди других кончин и та, когда времени больше не будет, и как мы должны до конца принимать, что Иисус Христос родился сегодня, также должны серьезно относиться и к эсхатологической эпохе, так как мы не знаем, какой из этих кризисов будет последним, потому и к каждой из них нужно относиться сосредоточенно.
Подобие этих кризисов можно видеть в индивидуальной эсхатологии, прообразе кончины—болезни. Мы должны относиться серьезно к каждому приступу возвратного тифа, так как неизвестно, какой будет последним, смертельным. Если стать на точку зрения физиологии духовной, то надо сказать, что кончина приходит не определенным, неизменным процессом и, так сказать, не по рельсам, а есть результат совпадения бесконечного количества фактов и реакции на них нашего организма, подобно тому как качели легко могут слететь при сильном их раскачивании. При известном их положении, в момент самого сильного отклонения, достаточно бесконечно малого прибавления силы, чтобы они слетели, и, наоборот, бесконечно малого убавления ее, чтобы они остались. Так и в мировой жизни бывают моменты, когда, по выражению Шекспира, время может выйти из своих пазов6* и, наоборот, молитва одного праведника, может, так сказать, вызволить и сохранить мир. Но всякий раз надо быть настроену серьезно, так как неизвестно, какой из приступов будет последним. Но мы можем сказать, что если мы переживем наш приступ, то надо ждать такого-то и такого-то течения. «О еже избавится нам от глада, губительства...» и т. д.7*—это формула эсхатологии, повторяемая довольно настойчиво (Египет) и характеризующая разрыв человека с матерью-землею и разложение человечества. ГЬад—пассивная ссора (с землей), а дальше—с четырьмя стихиями: губительство—заразные болезни в атмосфере; земля поражает трусом; потоп, огонь и, наконец, культурно-исторические бедствия и распад общества, дальше же—только чисто мистические бедствия. Возрожденское миропонимание есть миропонимание человека, отпавшего от природы. Наше время пытается окон· чательно завладеть природой, насиловать ее по своему усмотрению, хищничать в ней, вместо того чтобы прислушиваться к ней, хочет рационализировать ее по своим схемам и поработить. Это—признак кончины.
См. соч<инения> Федорова8*. В них—программа всех декретов, полного рационализировать! природы и человека, а религиозный момент в его системе, на который он постоянно ссылается, есть только присказка, мешающая общему духу системы.
Признаки кризиса западноевропейской культуры намечались уже давно. Напр<имер>, философия саморазложилась, как это с особенною ясностью показала Марбургская школа9*. Если философия объявила, что в основе ее лежит ориентирование на известных положениях и, следовательно, централизация ее есть вера, то, значит, и мы можем противоположить ей свою веру. Коген сознательно провозгласил, что философия ориентирована на физико-математическом естествознании, причем под естествознанием нужно разуметь не вообще науку в прямом смысле, а науку определенного стиля, определенной кучки людей, приблизительно во вкусе Кльмгольца 10. Марбургская школа выясняет, что философия должна уверовать в культуру. Она подтвердила ту аксиому, что где сокровище, там и вера, сердце. Оно перестраивается сообразно тому, что исходит из сокровища. Не сокровище меняется от сердца, а сердце преображается сообразно сокровищу. Если сокровище полагается во внешней культуре, то и сердце прилепляется к ней же. Оно и раньше здесь решило остаться, еще в Ренессансе. Свою задачу теперь люди полагают в организации человеческих страстей. Мысль была перестроена и Кантом, и, наконец, Марбургской школой. Но дан выход и за пределы рассудочности и чистого разума,—в том именно, что философия определяется актом ноуменальной воли. Поэтому науки надо изучать на экземплярах людей, где перерождение уже совершилось,—жития святых. Марбургская школа дала возможность ориентироваться на другом начале, тогда как раньше все были глубоко убеждены, что строение сердца не зависит от ориентации, что не сердце зависит от истины, а истина от сердца и ума человека. Рассудочность начинает преодолеваться и с другой стороны: Бергсоном и Джемсом п.
Кризис философии. Отскакивает шелуха, но в ней уже чтото новое. Бергсон. Джемс. Имманентный отпор позитивизму. Провозглашены приматы веры, интуиции, ноуменальной воли над ratio. Перелом в современном мировоззрении. Сложность бытия. Понятие формы.
3-я ЛЕКЦИЯ. О ЗНАМЕНИЯХ ЭПОХИ
25.VIII
Примечание: под словом «эпоха» обычно разумеют период времени, я же употребляю его в точном смысле—начало счета времени, в том смысле, как оно употребляется в астрономии, где оно знаменует хребет, перевал во времени. Слово это родственно слову «эра», которое означает перевал большого значения, более или менее абсолютный для нас. Новому и новейшему времени я противополагаю современное, существенный признак которого в самопреодолении культуры Ренессанса. Разрушающие ее начала в то же время дают возможность проявиться новой культуре. Какие же силы ее разрушают?—Смена сознания. Известный период времени кончается тогда именно, когда кончается одно сознание и начинается другое.
С культурно-антропологической точки зрения это явление можно охарактеризовать как самоотравление организма. Ночное сознание не безусловно чуждо дневному—и днем могут быть проблески ночной культуры, подобно тому как из глубокого колодца можно звезды видеть и в полдень. Так и при дневной культуре, говоря со стороны аскетическо-психологической, можно уйти в себя так глубоко, что будешь в состоянии видеть небо ночное, и это небо будет реальностью даже большей, чем небо дневное. Когда наступает вечер, везде появляются звезды. Точно так же, когда в известный исторический момент наступает вечер, почти для всех начинают быть видны явления другой культуры, тогда как раньше на них обращали внимание только некоторые «выходящие из себя» («transcende te ipsum» — бл<аженный> Августин),—из плоскости рассудка.
Сейчас у нас наступают сумерки, уже произошло смещение сознания, которое мы не замечаем только потому, что оно совершилось медленно и постепенно. Колоссальный сдвиг общественного сознания начался с начала ХХ-го века. Раньше, напр<имер>, понятие «мистика» считалось психопатством и отождествлялось с ним даже среди кругов философских. Поэтому многие таили свои мысли и на известные книги указывали не всякому, а по разбору. А сказать: Церковь, Православие—значило совсем дискредитировать себя. Правда, многие и раньше чувствовали иное бытие. Напр<имер>, Тютчев в стихотворении: «О как ты, нежная душа»[269]2.
Я хочу сделать философские понятия жизненными и конкретными. Но сначала—некоторое отступление. «Порог двойного бытия». Сначала нам кажется, что этот поэтический образ случаен. Но чем глубже мы в него всматриваемся, тем больше убеждаемся, что он имеет корни литургические и мистические. Культ запертой двери нередко встречается на египетских надгробных стелах, знаменующей переход в трансцендентную жизнь. И в нашем храме царские врата отделяют алтарь от остальной церкви. Ведь алтарь представляет собой небо, нет, лучше сказать, не представляет, а есть само небо. Это—горний мир. Прохождение через царские врата есть переход в другую, духовную атмосферу, скачок в духовном потенциале. Привычка не только не умаляет этого чувства, а лишь углубляет при вживании. Этот момент страшный, в некотором смысле — смерть, как всякий transcensus есть скачок в смерть. Где же, в чем же, что есть «порог двойного бытия» по преимуществу? Это—Матерь Божия. Чрез Нее пришел в мир, на землю Иисус Христос, чрез Нее же и мы входим на небо. Вот почему заурядно сравнение Ее с дверью небесной13*. Вот почему и малый вход сопровождается пением догматика, т. е. рассмотрением Матери Божией, поскольку Она есть дверь, чрез которую пришло в мир Слово.
Вместе с этой основной мыслью наслояется новая группа идей: если Мать, Матернее Чрево, то, значит, малый вход есть и духовное рождение. Оно же и смерть, так как престол— трансцендентное место. Все это я говорю для того, чтобы показать, каким образом и методом (общие) понятия отвлекаются от культовых процессов.
Итак, мы находимся на пороге нового бытия. На наших глазах слезает шелуха с культуры прошлого и выявляется новая, подобно тому как сбрасывают чешую весной зеленеющие почки деревьев. Я говорю: наступает новая историческая полоса; это значит не то, что отдельные люди почувствовали эту перемену, а то, что она произошла во всех областях культуры, во всех ее деятельностях и нет ни одной стороны, которой бы она не коснулась. И всюду и везде она вносит одни и те же начала новой культуры.
Раньше других это почувствовали и заметили Толстой и Карпентер 14. хотя для их современников всякая мысль о кризисе науки звучала пародией. Они же обладали большею исторической чуткостью и зоркостью, может быть, инстинктивной. Потом начались отдельные выступления, которые производили впечатление скандала, напр<имер>, спор о жизненной силе. Понятие жизненной силы противоречило всему духу и строю науки того времени. Это—типично средневековое понятие, что существуют силы иного порядка, принципиально отличные от сил физических. Существование vis vitalis признавали и защищали проф. Бородин и Фаминцын15*. Правда, против них началась отчаянная травля, возглавляемая Тимирязевым16*, однако эта идея быстро акклиматизировалась, а отдельные выходки против нее до того участились, что скоро их идеи стали казаться общим местом, чем-то общепринятым, что органическая жизнь существенно отличается от неорганической.
Приблизительно с 1900 года началась революция в науке. Сначала ее игнорировали не только по приему полемики, но и по той причине, что невозможно было сразу же популяризировать это направление. Наука и сейчас еще находится в брожении, так как каждый день приносит что-нибудь новое. Я беру объективную картину идей нашего времени.
Отметим формальные стороны в картине культуры новейшего времени. Давно уже начались жалобы на специализацию, на невозможность изучить не только все науки, но даже отрасли одной и той же науки. Однако скоро стало замечаться странное явление: области различных наук стали сливаться. Появилось много новых предметов и групп явлений, которые входили в несколько существующих наук одновременно. Напр(имер), проблема творчества—в словесности, изобразительных искусствах, музыке и т. д.; биология стала входить и в технику. Почувствовалась нужда все охватить, и так как отдельные дисциплины стали сливаться, то появилась тенденция обращаться за помощью к другим специалистам, в противоположность прежнему, недоверчивому отношению одного специалиста к другому, которое коренилось в познавательном характере эпохи.
Посмотрите на портреты XVIII века: чрезвычайно характерное свойство их—это большая отчетливость и даже резкость отдельных деталей, как будто художнику их все представлялось в очки более сильного номера, чем каково все есть на самом деле. С другой стороны, чтобы не казалось это односторонним, посмотрите на иконы XIV—XV вв. Там—четкость, но не резкость—нет самодовлеемости деталей. В иконе духовная сущность—лик, а в портретах XVIII века—нечто гораздо более периферическое. Средневековое мировоззрение старалось проникнуть в глубину сущности, и потому на иконе все представляется чрезвычайно четко, но нет преувеличения и резкости, подчеркивания отдельных черт, расщепляющих предметы на отдельные части (частности). Если же части противополагаются друг другу, то, следовательно, каждую надо изучать особо и к каждой приступать отдельно, так как они не соизмеримы, нет общей меры. Различные бытийные слои находятся как бы в рассечении, так что и склеить их нельзя.
Это расщепление бытия было не случайно. Культура должна была быть (по замыслу рассудка) рассечена. И вдруг обнаружилось тяготение к срастанию, стремление координировать методы и подчинить их высшим принципам. Это показывает, что в культуре совершилось глубокое переустроение, переместился центр тяжести, подобно тому, как в романе Жюль Верна «Путешествие на луну» путешественники вдруг заметили у себя под ногами не землю, а луну. Такой же постепенный переворот центра тяжести мы имеем и в нашей культуре и лишь вследствие постепенности замечаем это не так резко. Происходит восстановление частей мира, и хотя полного мирообьединения нет, но есть, как некоторая реальность, приближение к нему.
Может быть, кто спросит: хорошо ли, что мы переживаем этот аналитический период? Но кто мы, чтобы расценивать судьбы Божии? Для нас же великое благо получать даром то, о чем тосковали наши предки. Вместе с тем по этой же причине возникает для нас обязанность строить церковную культуру. У нас материала для этого вполне достаточно, предкам же нашим надо было отстаивать себя наперекор историческим стихиям; мы же, даже и по течению плывя, имеем возможность строить церковную культуру. Мы можем только смиренно сказать: «Истинны вси путие Твои, ГЪсподи» 17.
В связи с прежним грабительским мировосприятием и миропониманием существовало представление, что все понятно, что нет ничего непонятного, а если есть, то разве только еще не исследованное. Дело представлялось так, что все раздробляется на части, а части элементарны, духовно плоски, лишены внутренней глубины, духовного смысла, так что и изучать-то их нечего: хотя конкретное восприятие непременно имеет чувство глубины, но ведь эти части достаточно далеки от него. Напр<имер>, атомистика нового времени говорила, что атомы слишком малы, чтобы их можно было изучать; историки относили начало исторических процессов к эпохе доисторической, т. е. столь отдаленной от нас, что о ней и говорить-то нечего. Я приведу случай, который с чрезвычайной определенностью и огрубленностью, может быть даже <с> карикатурностью, пояснит мою мысль. Однажды я гулял с одним мальчиком в лесу. Он мне говорит: здесь водятся комары. А я его спросил: почему же мы их не видим?—Потому что они слишком малы. Потом говорит мне: здесь водятся львы.—Почему же мы их не видим?—Потому что они такие большие, что их не видно.
Такой прием присущ рационалистическому мировоззрению, которое пытается сдернуть завесу с таинственного и все осветить электрическим светом.
Психологически человеку свойственно говорить, что все очень просто. Это чувство обратно тому, с которого началась философия,—чувство удивления. Быть философом—это значит всегда воспринимать реальность как нечто новое, что никогда не приедается, не кажется затасканным. Подвиг духовной жизни—в том, что все обновляется, сначала в своем сознании, а потом и вне себя. Все сводится к одному: преобразить всю реальность. Нужно умереть, забыть все, что казалось затертым; и когда мы проснемся, все будет для нас обновленно; прекрасно и навеки радостно. И в какой-то мере, действительно, это было. Вторая часть «Фауста»—духовное обновление после страдания. Начало ее—в тонах, напоминающих небо,—приближение к восприятию первозданной твари, в противоположность задаче ренессанской культуры — ничему не удивляться.
Наука недавно спешила подвести к тупику, из которого нет выхода, некуда идти: биология — к протоплазмам, химия—к элементам, физика—к атомам. Всякий сложный процесс раздроблялся на такие части, которые не способны удивлять,— самое скучное миропонимание. Еще недавно в широких массах господствовало представление о небе как совокупности горячих сковород или шаров—ничего таинственного (—хотя у настоящего ученого, однако, непременно бывает чувство таинственного,—), что все—лишь скучные песни земли, доменная печь— все это вещь самая обыкновенная. Этот взгляд противоположен живому человеческому сознанию. Напр<имер>, тело—это не нечто сложное и таинственное, могущее быть предметом постоянного созерцания и углубления, а просто—известное количество элементов, столько-то фунтов слизи, извести и т. д.
Но тут случилось нечто неожиданное: то живое, что присутствует в организме, заставило взглянуть на дело иначе, наперекор прежнему научному догматизированному пониманию действительности. Оказалось, что эти простейшие элементы—не тупик, а вход в новые миры, в другое царство, которое заставляет нас на него удивляться еще больше. Вместо прежней элементарности везде оказалась открыта бесконечная сложность. Что казалось явлением примитивным, стало производить слитное впечатление чего-то сложного. И подобно тому как слабый звук падающей капли воды вырастает при большом их количестве в гул водопада, так и эти перемены во взгляде на элементы бытия выросли в грозную силу. Появилась надобность переходить от одной проблемы к другой, ее объединяющей, а та, как оказалось, является еще более сложной. Прежде все сводили на механику, а механику на закон Ньютона, а оказалось[270],
Думали, что протоплазма проста и есть как бы гуммиарабик, а оказалось, что она очень сложна и может быть расчленена на клетки. И мало того: по мере углубления в формальный их состав оказывалось, что и эта клетка, даже одно ядро ее,—напр<имер>, половое,—есть носитель целого комплекса наследственных свойств, физических черт, психологических замашек, способа словесного выражения, оттенков жестов и т. д. Все это бесконечно сложнее, чем думали. Но при всей этой сложности у всего есть определённая форма—единый принцип и начало (ср. соотношение и расчленение элементов форм геометрических). И воспринимается нами именно бесконечно сложная, целостная форма, существенно связанная с явлением. В словесности, музыке форма есть некоторая реальность.
Мы вступаем в тот круг идей, которым окончилось средневековое миропонимание,— Платон, Аристотель. Философия Ренессанса началась с разрушения формы как реального начала. Она желала уничтожить форму, раздробляя целое на части, а пришла к тому, что утвердила ее как реальность, даже— позволительно сказать—как единственную реальность. Форма—то начало, которое производит все разнообразие сторон. Целое—прежде частей, а части развиваются из целого; признание этого—главная уступка религиозному миропониманию, которое теперь легко обосновать.
Напр<имер>, как может воскреснуть тело? Сейчас, с точки зрения учения о формах, легче подойти к разрешению этого вопроса. Если организм есть метафизическая форма, а не периферия только нашего тела, то форма пронизывает всякую частицу; а так как форма индивидуальна, то, следовательно, и всякая частица непременно индивидуальна и лична. (На этом и обоснован прием отождествления личности—отпечаток пальца, дактилоскопия.) Всякое тело насквозь индивидуально, и, как показывает исследование тканей, всякий участок тела пронизан индивидуальностью, даже такие (участки), как, напр(имер), молочные железы, а половые части—гистологически индивидуальны. Идея воскресения тела получает отсюда облегчение для восприятия. Казалось бы, что лишнее—собирать, да и невозможно собрать рассыпавшиеся части, а раз они индивидуализированы—дело другое. Будет новый процесс: организм сумеет выбрать то, что ему нужно. Подобно тому как сейчас сахар усваивается организмом и претворяется в него, а сахарин выбрасывается без всякого следа переработки, как ненужный элемент, так и <в воскресении тела) организм может выбрать частицы, припечатанные его индивидуальностью (Григорий Нисский)18*.
Другой пример: Церковь. При современных течениях нам кажется, что Церковь—это мы, верующие. Но это мнение— протестантское. Церковь не потому существует, что мы в нее входим, она не обязана нам своим существованием. Наоборот, она есть метафизическая форма, а мы можем и входить и не входить в нее, метафизическая же реальность Церкви от этого не может потерпеть никакого ущерба. Сравни слова ап<остола> Павла: «Мы—Тело Христа» σώμα του Χρίστου и «хлеб—Тело Иисуса Христа» άρτος—τό σώμα του Χρίστου19*. В этих словах видна неодинаковость выражения мысли—употреблением члена. Перед сказуемым член не ставится, так <как> подлежащее есть то, что подведено под понятие сказуемого. Напр<имер>, «студент—человек», άνθρωπος, а Иисус Христос—о άνθρωπος, т. е. Человек не только по внешним признакам,—поведение и т. д,—а по тождеству с человеческой природой. В Нем—полнота человечности. Он—идея человека, Человек—с большой буквы. Мысль ап<остола) Павла та: мы причастны Телу Иисуса Христа, поскольку в Нем участвуем. Мы не сами по себе—Тело Христово, а Евхаристические Дары—Самое Тело Христово. Здесь по-гречески член. Церковь—Тело Христово, а мы причастны Церкви. Мы—εκκλησία без члена.
В культуре Ренессанса идея непрерывности в противоположность прерывности. Чтобы иметь возможность отрицать форму, надо показать, что все состоит из отдельных элементов; другими словами, что если мы постепенно будем прилагать одни элементы к другим, то в результате будет вырисовываться новая форма. На самом же деле: так как именно форма и есть реальность, то это прибавление элементов только является условием, при котором она могла бы проявиться. Напр<имер>, «Евгений Онегин» предшествует букве и выявляется при известном подборе букв, между тем как случайный набор букв ничего дать не может.
Идея прерывности в математике.
Дарвинизм говорил, что прибавление бесконечно малых элементов может породить конечные изменения. С новой же точки зрения препятствием к этому изменению служит не малость их, а та мысль, что никакие приклеивания не дадут усовершенствования. Вот части форм<ального> момента, связанного с новейшим миропониманием.
4-я ЛЕКЦИЯ. СПОСОБЫ ПОСТРОЕНИЯ КАНТИАНСКОГО МИРОВОЗЗРЕНИЯ. ВДСЩЕПЛЕНИЕ БЫТИЯ В ПРОСТРАНСТВЕ И ВРЕМЕНИ. ТЕОРИЯ ЧИСТЫХ ЛИНИЙ. ТЕОРИЯ МУТАЦИЙ. АНТИНОМИЧНОСТЬ ЖИЗНЕННОГО МЫШЛЕНИЯ
26/VIII.1921
В прошлый раз мы говорили о тенденции разложить всякое качество на механические процессы, теперь же—о процессе раздробления во времени.
Ренессанская культура обратила внимание и на другую главную форму бытия—время. К рассмотрению понятия времени обратились позже, и раздробление бытия во времени было произведено позднее, чем раздробление в пространстве,—эволюционизм возник позднее, чем механизм.
В эволюционизме есть здравое зерно—генетизм, что сущность развертывается не в один какой-нибудь момент, что духовный смысл предмета не исчерпывается каким-либо одним состоянием, а усматривается во всей совокупности его состояний. Но эволюционизм ошибается, говоря, что этот генезис слагается из бесконечно малых прибавлений, настолько малых, что всякую в отдельности можно считать не творчеством. Что эти мои слова не искажение формулировки эволюционизма, подтверждает Герман Коген20. Как бы ни относиться к нему, нужно признать, что он—квинтэссенция замыслов нового философского понимания и потому с ним нужно считаться, как с самооткровснием культуры[271]. По мысли Когена, он должен проделать сознательно то, что раньше делалось бессознательно. Его задача—объяснить появление всякой реальности[272]. Для этого нужно найти нечто промежуточное между реальностью и ничто. Это нечто он назвал ichts — «ичто»,—образовав это слово от отбрасывания буквы «п» в слове Nichts,—это—промежуточная ступень[273]. Он имеет некоторые исторические основания для этого неологизма. Подобным же образом Демокрит получил слово δέν от μηδέν[274] (μηδέν ничем не хуже, чем το δέν)2ι.
Вся наука хочет показать, как из ничто получается что-то, а из что-то—вся полнота бытия[275]. Намеки этого мировоззрения встречаются еще у Лейбница и в немецком идеализме. Отсюда оно перешло в естествознание, а потом эволюционизм завладел всеми объектами нашего познания. Идея эволюционизма связана с идеей бесконечно малого и есть попытка показать, как все вытекает из ничего[276]. Надо утверждать, что это прибавление совершается столь ничтожными скачками, что их можно считать за ничто, подобно дифференциалу. Дифференциальное исчисление изобрел Лейбниц. Суть его монадологии—в принципе непрерывности: 1) ряда существ, 2) процесса восприятия. Природа не делает скачков, нельзя пройти от одного крайнего состояния к другому, минуя середину[277]. Идея непрерывности, принцип непрерывности,—душа кантовской философии[278]. Наука пытается создать что-то качественное из бескачественного.
Напр<имер>, для всякого непосредственного сознания прямая и кривая качественно друг от друга отличны. А Ренессанс пытается подойти к таким их частям, которые можно считать как бы прямыми, совершается фокус, подмена одного понятия другим—вместо кривой оказывается ломаная. Для непосредственного сознания покой противоположен движению, а суть науки—что мы можем изучить движение, лишь разлагая его на состояния как бы покоя, и в результате—дифференциальное уравнение. Оно — универсальный инструмент математики, а потом и всякой науки, всей эпохи Ренессанса, так как, по выражению <Канта>[279], всякая наука есть наука постольку, поскольку в нее входит математика
Что такое дифференциальное уравнение? Происходит какойлибо процесс, а мы его останавливаем, разбиваем на ряд мгновений и рассматриваем его как бы в разрезе. Дифференциальное уравнение есть общая формула, годная для разреза и исследования всякого процесса. При этом способе нам безразлично, каково было прошлое, что раньше происходило, во времени, что это—люди или это статуи, вдруг начавшие двигаться после того, как мы их остановили. Нам важно только настоящее, а не прошлое, а между тем для множества явлений важно именно прошлое[280]. Напр<имер>, в процессе намагничивания: для нас не все равно, нарастает ли оно или уменьшается.
Для дифференциального уравнения безразлично, что делается вне данной точки. Можно, так сказать, все отрезать и в дифференциальном уравнении, от этого ничего не уменьшится. Палец можно отрезать и рассматривать изолированно, говорит наука, в противоположность живому сознанию—что все связано со всем. При помощи дифференциального уравнения нельзя у явления уловить прошлого, а только его настоящее.
Эволюционизм есть словесное выражение для дифференциального уравнения и исчисления. Ему важно лишь наличность силы и наличность состояния, ему в сущности нет дела до прошлого, так как для него нет реальности времени и реальности пространства, как такового. В эволюционизме отрицается целое в пространстве и времени, отрицается творчество, так как целое может быть создано только творческим актом,— вдруг, а не постепенно. И вот новейшие экспериментальные исследования фактически отрицают все построения эволюционизма. Высказать их имел мужество даже сам Дарвин, но он не сделал из них практических выводов. Потом же стало все настойчивей уясняться, что изменения происходят в виде и происходят прерывно. Сеется какое-либо растение, получается новое по образу и подобию данного. Но вот наступает перелом в жизни этого растения, в этой ветви данного вида (рода), которое сразу дает новый вид. Mutatio—внезапное изменение видов в природе. Его сначала понимали как самотворчество; теперь же ближе к религиозному пониманию.
Напр(имер), по вопросу о происхождении человека. Эволюционизм отрицает качественное и принципиальное отличие человека от животных. Но если этот процесс совершается прерывно, если человек — обезьяний урод, то эта теория теряет религиозную ядовитость, так как вдруг происходит качественное изменение. И если человек создан из персти особым творческим актом, то почему же принципиально—только принципиально— не допустить, что человек создан путем моментального прибавления к обезьяне духовных качеств. Такое воззрение не чуждо и религиозным людям. Серапион Машкин25* ярко описывает стадо[281] животных, мало отличающихся от людей. Одно из этих животных было осияно и увидело во время сна Фаворский Свет, и, проснувшись, оно увидело, что кругом него одно лишь зверье, и почувствовало свое одиночество. Оно сразу стало другим существом. Подобное и у Феофана Затворника26". Следовательно, современный взгляд приближается ко взглядам религиозным.
В теории мутации ценно учение о чистых линиях. Опыты католического монаха Менделя27* XIX в., противник его Тимирязев. Менделизм ценен тем, что лишь в нем научно обоснована и экспериментально построена теория наследственности, что в природе нет самотворчества, а есть лишь случаи выявления того, что уже есть и что было, так сказать, намешано путем брачных связей, потому что не может быть стойким соединение противоположного. Были чистые виды,—платоновские идеи,— которые смешались, а потом эти противоположные свойства расчленяются[282]. Не знающий этого дарвинизм отстал лет на 50 от современной науки; он признает только постепенную эволюцию, а сейчас развитие бытия представляется как революционное течение.
Имея в виду теорию наследственности, мы легче можем подойти к вопросу о смысле Ветхого Завета. Главной задачей его было подготовление чистой плоти Девы Марии для рождения Спасителя, весь он—процесс очищения ген. Гены—носители того или другого качества, единицы наследственности, передаются по наследству. Процесс эволюции есть процесс расщепления смешанных несоединимых ген. Наследственность распространяется на духовные качества. Все перворазрядные английские и американские мошенники происходят от одной женщины ХУШ века. Святые известной эпохи образуют родственную группу. Апостолы и из Двенадцати, и из Семидесяти—родственники между собой и с Иисусом Христом. Есть роды, которые из поколения в поколение давали святых, роды ученых, музыкантов. Вся история слагается из нескольких родовых тканей, есть борьба между родами[283] Монтекки и Капулетти, групп родственников общей крови. Существуют роды святых, царей, государственных деятелей, ученых, артистов, музыкантов и т. д.[284] Из этих родовых тканей слагается вся история.
Биологическая задача Ветхого Завета—выделение чистых ген, святого семени. Если при грехопадении к человеческой природе примешались гены греха, то в первом же поколении произошло их расщепление на Каинитов и потомков Авеля. Подобно тому как загрязненная белая ткань при промывке постепенно белеет, а грязь уносится, так и человечество все очищалось, чтобы породить вершину человеческой чистоты— Богоматерь, а грешные ветви обламываются под тяжестью греха и гибнут. Замечено тяготение родов к родам, имеющим гены одного и того же характера,—алкоголизма, психоза и т. д.,—т. е. алкоголик стремится жениться на алкоголичке, человек, расположенный к психическим заболеваниям, тоже и т. д. Гены скапливаются, а то, что остается, остается очищенным[285]. Задача Ветхого Завета—обособление, все более и более узкое, клонящееся к тому, чтобы выделить биологическую ось мира, линию очищающихся ген; кряж истории—генеалогия Иисуса Христа. Хотя получается утончение нити, зато чистейший плод.
В современной философии возрождается направление, отвергнутое Ренессансом. Форма является все более и более, как имеющая реальность, и является вдруг, а не по частям. Обнаружено явление корреляции: форма не может быть изменена в одной части, не меняясь вместе с тем и в других сторонах, хотя бы и отдаленных. Изменение одних признаков влечет вместе <с этим>[286] и изменение других[287].
В теории чистых линий процесс природы объясняется из первообразов. А даны ли первообразы или созданы Божественным творчеством—мы не знаем. И вот форма, которая казалась раньше чем-то расплывчатым и уничтожающимся, оказывается крепче меди, аеге perennus28*, а то, что представлялось устойчивым и незыблемым,—слабым и распадающимся. Железная подошва стирается, а пятка—такая, по-видимому, нежная и мягкая—только крепнет. Буря ломает то, что кажется самым надежным, а радуга стоит и не уносится. Но может быть, мне скажут, что радуга—не реальна. Это—не так. Радуга есть какая-то реальность.
Чем предмет духовнее, тем прочнее, чем перстнее, тем неустойчивее. Но может быть, атомы—устойчивее: они ведь абсолютно несложны и неизменны? Ничуть не бывало: они тоже разлагаются[288]. Казалось бы, что последняя характеристика всего есть масса, но и масса разделяется на то, что уже не есть материя. Закон о постоянстве количества материи опровергнут[289]. Казалось бы, что, может быть, устойчива энергия или— по крайней мере—соотношение энергий, что всегда все бывает одно и то же и так же и т. д., а оказалось, что жизнь мира—не правильное и ровное течение, а скачки, постоянное изменение.
Наряду с законом сохранения энергии открыт закон деградации энергии, порчи ее, закон энтропии, закон диссипации— рассеяния[290]. И вместе с тем открыт сверхфизический закон—духовной аккумуляции, собирания энергии, борьба жизни со смертью: вселенная должна бы, кажется, умереть, а все-таки есть рост, следовательно, существуют силы сверхфизические, которые так действуют. Это—силы нашего организма, или Высшая Сила, Которая ведет вселенную вопреки склонности к умиранию. «И свет во тьме <светит и тьма его не объят)»29*. Тьма агрессивно действует на свет.
Другими словами: мы, оставаясь в пределах современного) физич<еского> мировоззрения, должны признать Космический Логос. Не все навеки неизменно. Раньше доказывали устойчивость вселенной—Ньютон, Лаплас, в средний период это говорили одна физика и натурфилософия, а ΧΙΧ-ый век пришел к пессимистическому выводу о неизбежности кончины мира. Мы вынуждаемся или отрицать жизнь вообще—но это немыслимо, так как существование ее доказывается тем неоспоримым фактом, что пятка не стирается,—или же надо признать Высшее Существо, которое сохраняет мир. Таким образом, мы вынуждаемся признать идею творчества,—а в малых или больших размерах,—это не важно[291]. Мысль о Провидении все более и более утверждается. Наука ближайшего будущего вся будет исходить из идеи творчества и Сверхприродной Силы, все пронизывающей и все делающей живым. Все это, что я сейчас высказываю здесь схематично и в связи, давно уже бродит в разных головах и высказывается урывками по различным поводам, переплетаясь, как кружево.
Отсюда выводится другая идея: творчество есть жизнь, в противоположность вещности, вещи. Носитель жизни—индивид; сущность индивида—в личности. Идея личности на житейский лад всегда была известна, а в философском мировоззрении она нередко отрицалась, так как личность едина, а не сложна, многообразна и не разложима на части. Во всей ренессансной культуре было тяготение к res30*. Напр<имер>, у Декарта душа—res cogitans31*. В философии Спинозы и всего нового времени нет места для лица: все мыслилось под порядком вещности. Лишь с конца ΧΙΧ-го века возник персонализм, который старается выдвинуть идею личности[292]. Центр творчества—лицо, и оно мыслилось в связи со вселенной. Антропология нового времени вносит поэтому идею существенной ответственности за других, ответственности не юридической, а онтологической[293], ответственности за грех, за что-то такое, что сами мы не сделали, нечто вроде первородного греха[294].
Особенно это заметно у Канта. Он—вершина ренессансного мировоззрения, и у него, как с вершины, видно то, что потом исчезает. У него появляются новые тоны, звучащие средневековьем. Особенно важно его открытие греховности как склонности ко греху, а также его учение об антиномии. Он указал, что в разуме нашем есть трещины, что рационализм сам в себе разлагается. Он выяснил, что противоречия есть признак не слабости, а жизненности человеческой мысли. Антиномия разума—это краеугольный камень при объяснении в построении догматов. Догмат потому и абсолютен, что он сопряженно противоречив: наиболее устойчива наша позиция может быть тогда, когда на прямое отрицание можно ответить: «Я это самое и говорю», когда сразу берется наиболее широкой диапазон между да и нет.
В основе эволюционизма и механистического мировоззрения лежит отрицание пространства и времени, утверждение, что наши формы субъективны. Это объявление человеческого разума иллюзией — наиболее зловредно. Пространство определялось лишь отрицательными признаками—Кант,—мыслилось бескачественным протяжением, сосудом без стенок. Отсюда— пустота, отрицание бытия в культуре Ренессанса. Вселенная конечна в силу принципиальных начал современной физики.
5-я ЛЕКЦИЯ. ТОЖДЕСТВО КРАЙНЕГО СПИРИТУАЛИЗМА И МАТЕРИАЛИЗМА
14/l.IХ[295]
Почему надо уничтожить декартовское разделение материи и духа? Возрожденское миропонимание началось с отрицания формы, т. е. целого. Эволюционизм и механизм (=отрицание формы) проводят это: 1) по отношению ко времени, 2) к пространству[296].
Отношение качества и количества (гомеопатия). Теперешнее течение в бактериологии. Средневековое представление: мельчайшие существа заражали. Теперь это не отрицают, так как бактерии слишком осязательны. Органотерапия. Учение о внутренней секреции—тут <...>[297] организм—целое, в нем связь велич<ин) всего. Уже это—отход от механического мировоззрения, где часть страдает сама. Каждый чист<ый> элемент тела получает известные вещества из крови и прорабатывает) это, отдавая известную часть крови. Раньше на (...)[298] смотрели, как на объедки. Теперь она воздействует на весь организм. Железы,—поглощение и выделение, лишь две функции. Их выделение особенно действенно. Выделение слишком ничтожно по количеству и химическому составу. Но, оказывается, при их отсутствии организм получает болезнь,—при отсутствии гормонов.
Подход к гуморальной (влага) средневековой теории болезни. И есть мелкий, но важный агент. Важные: секреция половых органов. Церковное требование половой чистоты, чем оно вызывается? Новое воззрение—новый свет. Геномы (находящиеся)[299] внутри организма. Брачные отношения—взаимное питание и обмен. Таким образом, если беспорядочная жизнь, то геномы не в порядке, это—отрава и не лишь физическая, но влияет и на душу. Отрава: для духовной, для душевной жизни и для всей физической организации.
Питание: вульгарная химия—столько-то белков, жиров и прочее, но какие они—безразлично. Но теперь открыто, что есть что-то другое, какой-то другой состав. Восточная болезнь: бери-бери, от питания рушеным рисом. Рисовая шелуха, витамин в ней, от 1/10 ооо ооо ДО 1/1oооооо% возбудитель, приводящий организм в надлежащее состояние, без которого гибнет. Для наших стр<ан>—авитаминоз—цинга, от белого хлеба ободранного. И было обнаружено, что нельзя давать питание без определенного количества витаминов. Сравните библейское учение о чист<ой> и нечист<ой пище>[300], о посте, об известной ритмичности, напр<имер), сред и пятков, посты в течение года, вопросы церковной кулинарии.
Эти вопросы, которые ранее рассматривались как средства обуздывать волю, теперь, в свете биологической химии, становятся в другом свете.
Эпифазис и гипофазис—две железы в мозгу—над и под мозгом. В мистике учение: в темени третий глаз мудрости, дыра Брамы у индийских м<удрецов>[301]: мистический выход из себя через него. У животных,—ящериц,— он воспринимает тепловые
лучи. В отношении к человеку эпифазис постепенно лишь закр<ывается), несет одну функцию—железа вн<утренней> секр<еции> выделяет особый гормон; связь с проявлением духовной жизни; гипофазис—возраст и пол. Ко времени половой зрелости гипофазис развивается.
Ит<ак>, эпифазис связан с высшей духовной жизнью. «Если не обратитесь и не будете как дети»—это перерождение, вхождение в детский организм, преодоление пола—условие высших духовных достижений. Итак, чтобы войти в общение с мирами иными, необходима переставка наших функций. Это возможно с точки зрения современной: ноуменальная воля, внутренняя), может изменить прир<одный) эпифазис и создать почву для детской психологии.
Религиозная символика имеет под собой много основ. Почему в христианстве мать с ребенком—важнейший символ? Мать, кормящая ребенка,—это вошло в основу иконографии Божией Матери. Внутренняя секреция женщины двухсоставна: 1) эротич<еская> и 2) освобождающая) от пола. Вторая связана с вынашиванием плода, с кормлением грудью. Указание на известное высшее духовное состояние. Умиротворенность, самозамкнутость такой женщины.
Чудеса Божия Промысла никогда не лишены внутренней мотивировки. Моис<ея> работа при исходе—повышение потенции прироста; св<ятое>, естественно. Подъем. Состояние апостола—не внешнее одержание, а именно возведение до того, что он мог быть. Подъем его личности. Не остается рациональных) основ<аний> отвер<гать> Церк<овь> в тайне рождения от Девы. Указывают, что чем гениальнее младенец, тем больше влияние матери. Значит, интерполяция: если представить, что отца не было бы, <то гениальность младенца должна была бы быть абсолютной)[302]. Бессеменное зачатие у низших животных. Возбудители химического, механического порядка. Итак, в природе женщины есть нечто такое, что делает возможным рождение без мужа. Нужен возбудитель высшего порядка. Чем духовнее существо, <тем> значительнее) высший духовный толчок. Сошествие Святого Духа может послужить зачатию Сына Божия.
При партеногентном33* рождении рождаются всегда существа мужеского пола. В связи с этим—теория происхождения пола: пол связан с числом хромосом. Пифагор говорит: чет— женщина, нечет—мужчина; теперь, если число хромосом четное, то женщина, и наоборот. Эти биологические данные позволяют нам восстановить древние и средневековые воззрения. Явления иммунитета (прививка) и анафилаксии. Было замечено, что хорошая сыворотка вызывает болезнь и смерть, что при повторительной прививке это явление образует иммунитет. Если в организм вводим изв<не> белки, то—в малом количестве— сенсибилируется и при повторении — отравление. И дело в малых количествах: если больше, то меньше сила. И сроки игр<ают> роль. Отсюда ср<авни> указание устава, как и что можно есть. Приворотные зелья составляются при прибавлении половых веществ.
В связи с этим—современное учение о крови. Тут не как прежде: % азот, % водород и пр.,— теп<ерь> здесь различн<ые> начала, белки—химия. Не очень разделишь, а действие различно. Так можно узнать способность к болезням чрез биохимические реакции.
Это проливает свет на религиозный запрет жениться на известного рода лицах. Может, вредоносно мешать кровь,—не только физически, но и психически, хоть, может быть, и не в первом поколении, а позднее.
Итак, ничего из религиозных построений нельзя отрицать, a priori, будто бы оно недостаточно мотивировано. Что христианство нашло своими просветленными глазами, то все более и более закрепляется и не может быть отрицаемо голословно.
Так, ничтожные анатомические подробности бесконечно сильно влияют на общее состояние организма. Приходится держаться за то, что выверено и найдено веками. Основная идея астрологии о связи неба и земли теперь находит себе подтверждение <...>1
Эти вопросы связаны с учением о наследственности. До какого-то поколения пребывают какие-то ущербы—не смешны библейские рассказы о проклятии до 7-го поколения. Биографика—новая наука, выделившаяся из биологии.
Наше личное развитие—надвременно, мы можем охватывать что-нибудь как одно целое, ну хоть симфонию Бетховена: сначала она течет, по мере усвоения срастается. Временный ряд звуков мы научаемся воспринимать как одно надвременное. Усматривая закономерность, мы связываем в одно целое отдельные моменты. Время может рассматриваться как четвертая координата пространства.
6-я ЛЕКЦИЯ. СВЯЗАННОСТЬ БЫТИЯ. ВЛИЯНИЕ ДУШЕВНЫХ ПЕРЕЖИВАНИЙ НА ФИЗИОЛОГИЮ И ОБРАТНО —ВНЕШНИХ СОСТОЯНИЙ ТЕЛА НА ДУШУ
2/IX
Для ренессансного мировоззрения характерен дуализм духа и материи, души и тела. Напр<имер>, у Декарта: материя—res cestentia, а душа—res cogitans34*. В Ренессансе дух пассивен, как бы в щелку подсматривает, сам не участвуя, только созерцает, и материя подчинена механическим законам. Это миропонимание—неокантианское—отошло теперь в область преданий: установлено, что нет духа, который не мог бы воздействовать на материю,—мы знаем дух активный, творческий, организаторский. Сейчас нет самодовлеющей материи и духа очищенного, отдельного.
Теория внутреннего секрета: всякая ткань, клеточка и т. д. воздействует на все прочие, имеет внутреннюю деятельность, и, когда к ней приливает кровь, она ее обрабатывает и выпускает от себя с некоторой печатью, с которой та и идет в другие участки тела. Таким образом, все связано со всем, а не с ближайшими лишь участками тела: всякая частица тела воздействует на все прочие, изменение в одном месте отражается всюду. Тело есть нечто очень сплоченное. Особенные клетки связаны, и они особенно важны в жизни организма, так как психическая деятельность преимущественно воздействует на весь организм, она определяет состояние всего тела, подобно тому как тело определяет культуру[303].
У нас часто говорят: «Я это только подумал», и, предполагается, моя мысль безвредна. Но это маленькое движение отразилось на всем организме подумавшего, следовательно, дало повод всему остальному организму реагировать на это движение и таким образом вмешиваться во внутреннюю жизнь этих клеток[304]. Кровяная река, обтекающая организм, есть «жидкость особого рода»35*, таинственная, бесконечно сложного состава, а не так, что в ней что-то просто наболтано.
Сейчас—это лишь первая попытка при изучении наук в новом направлении: По Библии, кровь—то же, что душа,—нефеш, <дух жизни—) руах хаим[305]. Душа живет в крови; кровь — тело душевного начала, которое и приводит ее в действие. Метафизический состав крови бесконечно сложен. Вместе с тем наслояется новая идея о δύναμις—потенции, мощи, скрытой под внешностью. Явления чувственно могут быть весьма похожи и однако таящими в себе различные потенции. Чувственное тождество еще не указывает на тождество метафизическое[306]. Кровь негра и белого одинаковы, а потенции—совершенно различны (потомство). Две крови при всем внешнем сходстве очень различны и даже растворяют одна другую,—разные гены. С кровью связана наследственность, и потому рождаются индивидуально различные жизни—духовные и физические. Это бывает тогда, когда δύναμις переходит в энергию и развиваются скрытые прежде силы.
Имея все это в виду, мы легче можем подойти к вопросу о таинствах. Вещества таинств внешне и даже по внешнехимическому составу ничем не отличаются от обычных, но сущность их разная, хотя внешние виды одинаковы. Св<ятые> Дары ничем, по-видимому, не отличаются от хлеба и вина, но метафизически и мистически они различны существенно; внешнее тождество еще ничего не говорит. Жизнь тела зависит от внутренней жизни, состояние тела от душевного состояния. Никакое состояние духа не безразлично для тела.
Вот примеры. У испуганной матери пропадает молоко вследствие того, что оно приобретает ядовитые свойства и могло бы отравить ребенка. Он в корчах умирает. Также от гнева. Так как молочные железы, имеющие и внутреннюю секрецию, функционируют у всех людей,—и у мужчин—и всегда—начиная с семимесячного утробного возраста—(Ив. Ф. Огнев, не напечатано)37*, то и мы, гневаясь, отравляем, но не младенца, а самих себя. Если внешний секрет ядовит, то, следовательно, и внутренний. У человека, часто гневающегося и превратившего это состояние в привычку, происходит хроническое самоотравление организма—кровь будет отравляться и без гневных приступов, а вследствие отравления крови весь организм будет отравлен; следовательно, его физиологические реакции будут необычны и психология—ненормальна—гормоны в крови[307]. Такое физиологическое состояние организма будет предрасполагать человека к психической неуравновешенности; и наоборот, при борьбе с известною склонностью, самоотравление будет все меньше— кровь будет очищаться.
Второй пример. Физиолог проф. Павлов, крайний материалист и грубый, производил опыты, с целью выяснить условия, при которых выделяется желудочный сок. Оказалось, что он выделяется раньше еды, когда увидим пищу, даже когда только подумаем о ней. Он делал искусственную фистулу у собаки и, показывая ей куски различной еды, замечал, что степень выделения сока была различна, в зависимости от вкусности куска. Очевидно, что психика влияет на пищеварение; а так как сытость или голодность <зависят> от усвоения пищи организмом, организм же находится в зависимости от психических состояний, то, следовательно, одна и та же пища одного насытит, а другого нет. Вот почему человек высокой духовной жизни может довольствоваться малым и питаться чем-нибудь. Для святого вполне возможно жить тем, на чем другой умрет. Особый смысл поэтому получает та часть предсказания преп<одобного> Нила Мироточивого38*, афонского подвижника, что при конце мира будет страшный голод, так что золото будет валяться по улицам. Но голод будет не столько по недостатку продовольствия, но и на почве психической: чада антихристовы никогда не будут насыщаться, хотя и много будут есть, вследствие своего психического состояния, а чада Христовы и малым будут так же сыты и здоровы.
Третий пример. Грязные мысли способны изменить физическое и психическое состояние организма, внести в него разложение. Отсюда понятно одно из основных положений аскетики, что, чем глубже укоренилась страсть, тем труднее ее удалить, так как она связалась со всем организмом. Физиология святых—особенная и проявляется в характерных свойствах—благоухании, исходящем от них и их мощей. Я сам это испытал. Когда вскрыли мощи Преп<одобного> Сергия39*, я в числе других прикладывался к ним и потом из собора пошел домой. Была уже ночь. Вдруг мое внимание привлек свежий, свежий воздух и особенно приятный запах, отдаленное подобие той свежести воздуха, когда пахнет весной. А была зима. Ни о какой весне и даже оттепели и помину не было. Поэтому стал я определять, что же это за запах и откуда он. Пахнет весной: по ассоциации я сопоставил запах тополей после грозы; но тополей вблизи не было, да и опять же зима. И вот, наконец, я доискался: это пахли мои губы, которыми я только что прикасался к мощам. В житиях святых о благоухании, исходящем от святых, упоминается очень часто. Наоборот, средневековые экзорцисты—заклинатели демонов говорят, что демоны и бесноватые вонючи. Французское выражение «<j'ai des nausees)[308] = с души воротит». Современные американские психологи обнаружили, что в состоянии экстатического подъема люди распространяют из всех пор кожи запах вроде фиалки, а одержимые имеют особенный запах, выходящий из всех пор их кожи.
Дух проявляется вовне, в теле, воздействует на тело. Тело— символ духа, оно есть проявление духовных состояний. Тело есть, скажу, как бы духовное состояние, наблюдаемое извне.
Богослужение символично. Это—не искусственная связь, а непосредственное выражение одного другим: известное действие есть уже и соответствующее состояние. Символизм в богослужении является выражением подлинной религиозной сущности[309].
Если мы теперь уже вполне твердо знаем, что тело мужчины существенно отличается от тела женщины каждой капелькой крови, каждой клеточкой и т. д., притом не только грубо анатомически, но и биогенетически[310], то также между высшим подъемом и падением человека лежит громадная разница по существу. Несмотря на внешнее подобие их оболочек, эти явления глубоко различны[311]. Современная психология перестроила все понимание психического строя процессов. Прежде смотрели на душевное содержание человека, как на пыль от различных психических состояний, как на связку ассоциаций, пучок апперцепции и т. д. Напр<имер>, по Крбарту40*, душевная жизнь— пучок представлений, находящийся в таком же хаосе, как атомы Дарвина[312]. Они толпятся, теснят друг друга. Наше «я» есть тоже только представление, наряду со всеми другими, примысел, нечто вторичное; оно—не субстанция, а субъект психических состояний. Оно—наш же акт, отнесение к «я» психических состояний и подобно точке центра в круге, которая не содержит других точек, лежащих на окружности, а лишь внешне объединяет <их>[313]. Если же мы говорим, что душа—субстанция, то, следовательно), она из себя изводит свои состояния, как это и говорит современная психология.
В прежней психологии не было творческого начала: организм из себя все производит, а в вещах действует механический закон. Душа рассматривалась как нечто механическое. Американские психологи установили, что мы имеем дело с полем душевных состояний, сначала—целое, а потом отдельные части. Отдельное проступает после. Это как складочки на отдельном поле[314]. Они образуются по внутреннему творческому усилию души. Таким образом у души оказалась форма, прежде чем части. Учение о подсознательной жизни выяснило, что духовная личность гораздо шире, чем кажется. Она имеет сублиминальные41* части, которые,—хотя и низшие, но разумные и целесообразные. Нашей высшей жизнью,—процессы творчества, вдохновения,—заведует супралиминальная область, а низшей,— процессы, связанные с телесной жизнью,—сублиминальная. И так как тело всего определяется духовным началом, то всякое изменение поля душевной жизни затрагивает всю жизнь[315].
Как же происходит выкристаллизовывание душевных процессов? Душевная жизнь слагается чрезвычайно рано, когда мы еще ничего не помним, в первый год жизни, может, даже еще при утробной жизни. Это время в процессе сложения личности особенно важно. Юность всецело личностна, нет ничего пустого, все полно глубокого смысла и интереса.
Ребенок умеет удивляться, исступать из себя. Он—философ. Основных интуиций всегда бывает только несколько, и на них нарастает все остальное, оно выкристаллизовывается около них. В детстве мы видим вещи, в которых открывается иной мир. Так, например, у Серапиона Машкина, первая интуиция, первое воспоминание—солнце, образ Фаворского Света, к которому он стремился всю жизнь. Первые благостные впечатления могут быть и от матери. Бл<аженный> Августин, Л. Толстой. У Лермонтова остались в памяти голубизна глаз его матери и звуки ее голоса. Так складывается личность.
Как же меняется жизнь? Благодаря прерывности в развитии всякого душевного процесса, когда происходит некоторое «вдруг». Старбек42* (америк<анец>) старался установить закон религиозного обращения. Оказалось, что обращения, во-первых: прерывны,—хотя могут происходить в несколько приемов, однако всегда известен день, час и даже минуты, когда что-то произошло, когда человек к чему-то прикоснулся и оно открылось ему навеки[316]. Во-вторых: Старбэк выяснял, каково психическое содержание при обращении, т. е. что именно происходит в душе при обращении, напр<имер>, когда человек говорит: «Я уверовал в Бога». Открываются мистические переживания, открывается то, что раньше было лишь отвлеченным понятием, некоторой теорией. Что-то осеняет—и вдруг открывается новый мир, ни с чем не сравнимый[317]. Человек сразу постигает: а, вот к чему относились те слова, которые я говорил бессознательно. Это прикосновение к мирам иным есть прерывное возвращение к детству,—не вообще мысли делаются хорошими, а связываются именно с детством. Пелена, которая лежала приблизительно с семилетнего возраста, снимается, и человек возвращается к раннейшим впечатлениям. Обратиться—значит повернуться, очевидно, вспять. Всякий индивидуум повторяет в себе историю всего человеческого рода[318]. Закон Геюселя43*. Каждый, переживший обращение, получает детскую структуру души. Гений— большой ребенок, в каком-то смысле миновавший грехопадение, конечно, говоря утрированно. Грубо говоря, он—Адам, возросший без грехопадения. Но на нем есть Эдемский луч. И физиологически гений связан с детством (Джемс, Ланге).
Теория эмоций Джемса и Ланге44*. В грубом виде она смешна: наши эмоции и вообще духовная жизнь не причина соматических состояний, а созерцание изнутри того, что переживает организм, что происходит вне человека. Грубо говоря, кулаки и краска есть гнев. Есть и логические ошибки. В теории эмоций великая правда о глубокой связи сознания и физических состояний. С одной стороны — выделение гормонов, с другой — сознание. Здесь ключ к пониманию того, как тесно связаны жесты, обряды и т. д. с духовными состояниями. С современной точки зрения сознание имеет глубокую связь с физическими и духовными состояниями. Не все равно, как человек одет. Значение одежды: в хитоне, гиматии, рясе и т. д. не может быть резких движений—неудобно. Отсюда образуется привычка к жестам и движениям спокойным, плавным. А так как телесные движения влияют на душу — если человек возбужденный станет тихо прогуливаться, то от медленного хождения непременно наступает успокоение,— то и длинная одежда дает более спокойный и медленный темп духовной жизни, личность, так сказать, начинает обладать большей инерцией, труднее человека вывести из себя, выбить из его колеи.
Отсюда понятно, почему в православии допускается при молитве только стояние или земной поклон, а у католиков — сидение. Начнем с грубо материального представления о человеке. Главный признак человека — стояние на задних лапах, благодаря чему, может быть — способность речи[319]. Что же есть «стояние»? Ведь и чернильница «стоит» на столе. Какая же разница между тем и другим стоянием? Стояние человека есть непрерывное падение во все стороны и постоянное стремление сохранить равновесие—только усилием мы удерживаемся на ногах, так как точка опоры ниже центра тяжести. Поэтому в состоянии духовной расслабленности—время опьянения и т. д.—человек стоять не может. Стояние—не состояние, а акт непрерывного усилия души. Стоящий постоянно напрягается. «Станем проста»—ορθοί45*—глубокий смысл: стоять прямо=трезвиться, бодрствовать. Отсюда большое значение приобретает вопрос духовника в Требниках ХУЛ в.,—выброшенный впоследствии, когда было утеряно понимание его значительности,—«не прислонялся ли во время церковной службы к стене?» Это—грех, так как является показателем духовной пассивности, нетрезвости, особого рода опьянения, при котором легко могут вторгнуться в душу посторонние злые силы. Этой же цели поддержания духовной трезвости служит и земной поклон. Он, правда на момент, дает нам полный отдых, но зато после требует напряжения всего организма, когда нервная система посылает иннервацию всему телу. Он проявляет в нас человека: поднимаясь на ноги актом воли, мы опять делаемся людьми.
Таким образом методы православия приучают наш организм быть человечным, внутреннее трезвенное состояние делается все легче и легче, и мы можем подниматься нравственно все выше и выше[320].
А сидение и стояние на коленях указывают на неспособность к активному самоопределению. У греков считалось неприличным сидеть или стоять на коленях, а у римлян—сидеть рекомендовалось,—активность и пассивность. Отсюда понятно резкое разделение на клир и мирян у католиков: одни действуют, другие наблюдают, а в православии все принадлежат клиру[321]. У католиков мирянин должен быть, как труп, в руках духовника, а в православии можно выносить человека в своей астральной сфере и родить его духовно, но двигаться человек должен сам. А с католической точки зрения все обратно—все сводится к тому, чтобы расслабить дух и сделать человека пассивным[322].
Орган, особенно при спокойном положении, погружает человека в мечтания, способствует развитию воображения, а воображение—путь к развитию прелестности, нетрезвенности, не активного внимания. Надо делать, что прикажут, не считаясь с внутренним процессом жизни. Все поведение человека связано. Бесконечная связность психической и внешней жизни.
7-я ЛЕКЦИЯ. ХАРАКТЕРИСТИКА СОВРЕМЕННОСТИ. ТЕОРИЯ ФУНКЦИЙ. НЕВРАСТЕНИЯ. ИСТЕРИЯ. УЧЕНИЕ О ДУХОВНОЙ КОНСТИТУЦИИ. ТАЙНЫЕ НАУКИ
9/Х
Моя задача—во-первых, доказать ту мысль, что наша эпоха характеризуется переломом в научной и философской мысли и культуре вообще. Характерная ее черта — обратное возвращение. Во-вторых, подготовить почву для предпосылок христианского мировоззрения. В-третьих, хочу подчеркнуть[323] свое отношение к свободе мысли и свободе культуры. Мысль, коль скоро она честна, непременно приходит к утверждению высших духовных ценностей. Современная мысль почти вернулась к своим исходным пунктам. Это не значит, что они будут церковны, а скорее враждебны, и эта вражда будет вытекать не из непонимания, а будет следствием более глубокого и сознательного противления Христу. По этому признаку можно опять назвать наше время эсхатологическим. На Страшном Суде нельзя будет отговариваться неведением, со ссылками на науку, так как это все-таки дает тень оправдания. А я мыслю такое состояние эсхатологии, когда человек будет абсолютно свободным, чтобы сказать «да» Христу или антихристу. Время, благоприятное для этого состояния, приближается[324].
Главная идея в современной науке—идея целого[325]. Жизнь проявляет себя, а не складывается из частей и окрашивает собою всякую индивидуальность. В живом теле нет частей, а только органы. Подобно тому, как от маленькой занозы боль может быть по всему телу, так и маленькое воздействие на душевную жизнь может вызвать психическое и физическое потрясение всего организма[326]. Душевные раны, язва, рана души — τραύμα ψυχής,—этот термин современной психопатологии есть термин аскетики. «Язвы души моея исцели»—это обычное выражение[327]. Грех мыслится, как язва души, и, чтобы человека привести в равновесие, надо, чтобы само небо исцелило эту язву и вырвало занозу. Понятно, что в детстве, когда душа лишена оболочки, противные колющие орудия, которые могут причинить травму, особенно вредны—ругательные слова, испуг я т. д., и поранения души в это время могут быть особенно опасны не только для душевной, но и для духовной жизни. Поэтому особенно ответственный и трагический смысл имеют слова Спасителя о соблазне ребенка. С первого взгляда кажется, дурная мысль прошла мельком, не оставив в ребенке никакого следа и едва ли может быть им осознана. А между тем это, может быть, самые грозные слова во всем Евангелии. И понятно: это соблазнение—не мимолетное состояние, а уготование душевной и, может быть, духовной гибели, в которой ребенок сам, может быть, и не будет виноват[328].
Во всяком таинстве есть момент человеческой деятельности. По современному воззрению травмы души можно исцелить объективацией душевного состояния. Со стороны психологической эта объективация греха чрез слово, это вытаскивание его и проявление наружу создает благоприятную почву для освобождения от него, и хотя нельзя говорить только об этом земном моменте, однако и он имеет свою значимость. Вот почему общая исповедь не имеет тех благоприятных условий со стороны человеческой, как частная,— исключая те случаи[329], когда в обществе бывает особая спайка и единодушие. Раскаяние заключается не только в чувстве раскаяния, но и в выявлении в слове душевных состояний, и если фактически духовник не является свидетелем, то с земной стороны условия не могут быть благоприятны. Сейчас действующим фактором признается психическое.
Теория функционального невроза Пьера Жане46*. Он выяснял, в чем залог целостности жизни и как проявляется ее расстройство. Жизнь должна быть внутренне координирована и должна вращаться около одного центра. Такими, направляющими жизнь идеями по преимуществу могут быть религиозные. Вера в Бога необходима, так как только она, как абсолютная, может дать направляющую деятельность. А иначе непременно будет разболтанность, душевные заболевания—в расстройстве функций. Глубина и правота современного понятия о функциях[330]. Напр<имер>, если человек перестает молиться перед обедом, то, по-видимому, нет внешних факторов, которые могли бы повести к расстройству функции питания. Оказывается—иное. В процессе насыщения можно различать, так сказать, несколько этапов-этажей. Фундамент—переваривание, надстройки—функция питания+функция пережевывания+функция глотания процесс еды, все это <есть> все более и более высокие надстройки, и чем выше, тем больше психического. Психика же влияет на функции питания,—музыка, интересный разговор и т. д. А чем выше надстройка, тем больше влияет на нее духовное состояние.
А молитва уверяет нас, что мы не воровски едим, не вопреки совести, не нарушая заповеди Божией, а исполняя и здесь заповедь Божию, и все эти процессы получают значительность, и функция питания—связность. Наоборот, если мы сядем за стол, напр<имер>, ругаясь, тогда низшие функции будут течь своим порядком, а высшие будут отрываться от них,—разложение, отрыв личности.
Напр<имер>, понятие брака—всякая ласка имеет отношение к физиологической функции, и на этой почве может быть разложение личности, пола, а всякая вражда в доме разлагает личность[331]. Отсюда намечается связь с аскетикой. Эти высшие идеи ведут к идее Бога. Психологическая мотивировка церковного устава.
Если же происходит расслоение души, то в результате— болезни: неврастения и истерия. Суть их—в утрате координации душевной жизни: отпадает чувство реальности мира, а при истерии—чувство реальности личности, души. Чувство эмпирии отметывается от своих субстанциональных основ. Я отделен от «я». Я перестаю сознавать себя «я». Ощущение самого себя в истерии: как будто вата в ушах, я буду ощущать себя, как бы в маске. Следовательно, я ломаюсь, играю роль, следовательно, хочется играть ее поинтересней, отсюда, интересничанье и живость телесная и всякая вообще, очень, к слову сказать,
мучительная. При неврастении я слышу звуки, вижу, но все это, как в кинематографе, все как бы призрак[332]. Болезни от разложения духовной жизни, от неупорядоченности ее, от неуставности нашей жизни, особенно от жизни пола. Духовное здоровье—в духовном равновесии. Должна быть внутренняя координировка, чтобы отдельные элементы не болтались, чтобы все было соотносительно. Если мы только подумаем, что все условно, то сейчас же почувствуем такой могильный холод, что не в состоянии будем продолжать своих мыслей.
Абсолютизируем нашу жизнь в необходимых функциях нашей жизни. Семь таинств,—каждое канонизирует, просветляет особую функцию, чтобы она стала человеческой, а не просто животной[333]. Напр<имер> Евхаристия—идея еды, абсолютная еда. Всякая еда и все питание освящается—в Боге, а не по стихиям мира сего происходит.
Это близкое подхождение к церковным идеям имеет, однако, и другую сторону—отрицательную: лечение психоанализом по отношению к Исповеди—то же, что черная месса по отношению к Евхаристии. Благодаря ей часто культивируются злые начала. Ведь если церковные правила требуют от духовника огромной опытности и строжайше запрещают изображать из себя старца, то тем более опасно такое лечение в руках врача, может быть, даже неверующего — оно часто влечет ухудшение болезни[334].
Другой поток идей в современной психопатологии—учение о душевной конституции. Если душевная жизнь есть нечто организованное, то она должна иметь окраску индивидуального рода,—не в генетическом, а логическом смысле. Должен быть свой тип душевного сложения,— подобно темпераменту, всякий тип реагирует на раздражение особенно,—подобно средневековому представлению об астральных типах в астрологии[335]. Вообще сейчас происходит возрождение тайных наук,—это не значит, что идеи их верны, а есть лишь знамение времени. Английское Королевское общество психических исследований. В результате—большая часть тайных наук была признана.
Телесная характериология—учение о проявлении индивидуальности в каждом месте тела—эта идея сейчас—общее место— была известна еще в древности, много было наук по определению индивидуальности: хиромантия, графология—о тончайших жестах, отпечатлевающихся на бумаге, и их индивидуальности. В принципе это вполне признанные науки.
Подобные науки имеют важное значение при занятии церковным искусством: иконы отличаются тончайшим знанием в этой области, т. е. <в области) индивидуальности, и это знание—непременно ответчиво. Везде выявляется индивидуальность, но в различных степенях. Этот ноуменальный пульс личности в разных местах различно просвечивает. Одно из самых прозрачных мест—лицо и ладони,—как их называют, второе и третье лица[336]. Руки особенно символичны, так как мы не можем владеть руками в такой степени, как лицом. В XIV и XV вв., в золотое время иконографии, руки в иконографии имеют явно символический характер. Это—не просто руки, а носители высшего начала, особенно у Богоматери. На Ее руках пальцы длинные, точеные, довольно сухие, конического характера, указывавшие на одухотворенность, возвышенность, артистичность натуры личности и в то же время—на отсутствие эротизма, присущего художникам и носителям искусства. Особенно это видно на иконе Донской Божисй Матери. Она особенно характерна. На правой руке Ее ладонь и пальцы длинные, рука сухая. Левая — иного склада, полная, чувствуется, что она—влажная, полна трепета. По символике рук— правая берет, а левая дает. Правая относится к тому, что мы получаем, а левая—к тому, что мы даем, следовательно, левая к тому, что у нас берут,— к нашей пассивности, созерцательности. В Богоматери—две идеи, стороны. Она в Своей активности лишена влажного момента, в известном смысле мужественна, это—рука царицы, лишенная нервного момента, рука властная, управляющая Церковью, рука опасная. А левая Ее рука—рука матери, существа, которое полно внутреннего волнения, таинственности. Здесь — антиномия. Она — рождество (пассивность) с девством (активный характер) сочетавшая.
Исходя из мысли тайных наук о способах проявления внутреннего вовне, можно поставить вопрос: где границы нашего тела? Говоря даже в материалистическом порядке, тело наше не ограничивается телом в собственном смысле слова: наши испарения, излучения запечатлены нашей индивидуальностью. Даже у обстриженного ногтя есть еще какая-то связь с телом; обломанный хвост ящерицы еще вьется, так как живая связь оборваться сразу не может, а лишь постепенно ослабевает. У нас же эта связь отрезанного члена с телом не так заметна; благодаря централизации нервной системы человека. Теперь производится фотографирование оболочек нашего тела, как бы их ни называть. Гибнер48*, пальцы на экране. Неврастения связана с чрезвычайными нервными истечениями из особо пораненных мест, наших эфирных тел[337]. Во Франции лечат эти язвы окуриванием ладана и «прижигают», обводя вокруг тела раскаленной лопаточкой. Характерно содержание современной научной мысли.
8-я ЛЕКЦИЯ. ОККУЛЬТИЗМ. СТИГМАТИЗАЦИЯ. ДУШЕВНЫЕ ТЕЛА. ЭКСТЕРИОРИЗАЦИЯ ЧУВСТВИТЕЛЬНОСТИ
15/IX 21 г.
Я хочу говорить о том, что очень неудачно названо одним общим ничего не выражающим именем: «оккультизм», рассмотреть его фактическую сторону, а теория и объяснение— дело будущего. Слово «occultus»—сокрытый, т. е. как еще не раскрытый. Это — определение отрицательное, двусмысленное, и потому под понятие оккультизма попадают предметы самые разнообразные. Лютер сказал, что человеческий ум похож на пьяницу, сидящего верхом на бочке,— он не может находиться в состоянии равновесия, а постоянно колеблется с одной стороны на другую. Это приложимо и к научным вопросам: они или отрицают то ту, то другую сферу явлений или наоборот, суеверно их почитают. Так, сначала от Бутлерова и В. Крукса50# отделывались глумлением, а потом вдруг произошло глубокое изменение в общественном мнении, полная вера без критики. Как раньше самоуверенно объясняли библейские чудеса электричеством, так и теперь так же невежественно рассматривают их, как явления оккультные.
Под понятием оккультных явлений обобщалась масса явлений самых разнообразных. Моя задача—не объяснять их, а показать, что обычные представления о них ложны. С одной стороны, при помощи физиологии, а с другой—при помощи психологии и, наконец, оккультизма было показано, что процессы тела направляются процессами душевными и, хотя эта душевная деятельность не подлежит контролю, однако при известной тренировке можно управлять процессами тела[338]. Даже при помощи гипнотизма можно воздействовать на вазомоторные действия, можно уничтожить кровоподтеки и действия опьянения и некоторых ядов. На тело могут воздействовать самые разные факторы духовной жизни; можно вызвать невероятное ускорение процессов органической жизни, напр<имер> заживления ран, сращивания сломанных костей.
На Западе с давних пор известна стигматизация, кровоподтеки, кровотечения чрез кожу и язвы, развивающиеся под влиянием усиленного созерцания язв Иисуса Христа. Хотя она и может быть вызвана гипнозом,—я не хочу, однако, давать ей такого дешевого объяснения,—несомненно, что эти явления и стигматизация Франциска Ассизского глубоко различны. В Православии стигматизации нет, а у католиков она бывает по той причине, что там душевная жизнь построяется на воображении[339]. С психологической стороны, воображение—яркое чувственное представление известных образов—создает благоприятное условие для ее развития. А православная аскетика требует изгнания этих ярких чувственных представлений. Даже о страданиях Иисуса Христа можно размышлять только в духовном порядке. Но в Православии есть нечто подобное, стигматизация, но обратного характера, именно, телесные поранения от бесов. Так, Антоний Великий51* был избит демонами и имел раны, стигмы, вызванные отрицательными образами. А так как о демонах мечтать нельзя, то, очевидно, эти раны происходят не от субъективных мечтаний, а потому, что представления сами навязываются как нечто объективное.
Даже для очень чувственного зрения граница тела лежит за физическим телом[340]. Напр<имер>, свет in пальцев—это почти физическое явление. А есть много других истечений, излучений и процессов нашей жизни, и я склонен думать, что благодаря своим телам мы охватываем всю вселенную. Эту мысль раскрывает Сперанский52*, ставя вопрос: каким образом Адам и Ева увидели, что они наги, ведь после грехопадения их познание ослабело? Ответ: они раньше не были наги, так как весь мир был их телом при общей связности их существа и они не видели границ между телом и миром. Само тело не было обнажено, так как оно было внутренним органом, а потом, после грехопадения, оно, так сказать, выпало из мира, и во вселенной остались только тонкие флюидные оболочки.
Эта мысль соответствует современной биологии—характерно построение тела изнутри, а не извне[341]. Вещество заполняет душевные и полуматериальные формы. Части этих органов, еще не залитых веществом, находятся вне, и потому они очень гибки и податливы. Один из этих органов—тот свет, который излучается от человека, особенно из головы.
Этот свет—явление бесспорное и определенное, хотя вместе с тем трудно сказать, как его видишь. Хотя видишь его чувственными глазами, но он не координируется со всей остальной чувственной обстановкой. Он может иметь такие же градации,— по силе и оттенкам,—как и чувственный свет. Может быть целый спектр излучений различной духовной ценности, а геометрические формы его всегда более или менее однородны. Представление о свете от святых может дать венчик, изображаемый на иконах[342]. Сфера, заполненная светом и окружающая голову (см. «Столп и утверждение Истины») 53. может представляться как световой сосуд—нимб, gloria54*, на воскресшем Иисусе Христе.
Религиозная и иконописная символика всегда реальна, она всегда имеет некоторую реальную причину, в ней нет
условности. А если мы эту реальность не всегда видим, то это происходит, во-первых, от плохого исполнения и, во-вторых, по нашей грубости. Богослужение есть не только символ, но и символизируемое.
У человека есть сверхтелесные органы, воздействующие на весь мир. Отсюда понятна важность требования аскетики— избегать вхождения в другого человека[343]. Иной может быть расположен к нам, и все-таки мы ощущаем глубочайшее отвращение, как будто у нас отнято что-то жизненное и дорогое. И наоборот, с другим человеком мы чувствуем, что мы как будто оздоровели, внутренняя тревога улеглась, и, даже только посидев с ним немного, мы видим, что нам не о чем его и спрашивать-то: все мучившие нас вопросы как-то сами собою разрешились. Наоборот, очень вредно иметь близкое общение с людьми недоброкачественными духовно, страстными: от них вытекает непосредственная зараза, и мы получаем какой-то ущерб, не умом.
Кода я бывал в гостях в еврейских семьях, которые были ко мне очень расположены, а в смысле моральном были даже гораздо порядочнее христиан, я все-таки чувствовал, что уходишь от них как будто обсосанный, опустошенный, что-то потерпевший, и в течение нескольких дней чувствуешь это лишение жизненной силы. С другой стороны, это ощущение подобно тому, как если бы взять палочку, намочить ее в чернилах и опустить в стакан с водою: так и от человека тянутся нити чего-то прозрачного и внутреннечерного, которые все повышают свой уровень в комнате, так что под конец становится прямо невыносимо дышать. А от людей духовно-доброкачественных характерно подобное же приятие какой-то теплоты.
На эти периферические, но, может быть, самые жизненные части нашего организма есть возможность воздействовать. Кожа есть то же, что и нервная система. Со словом «периферия» у нас обычно связывается представление о чем-то неважном, а на самом деле она—важная вещь, и оболочка эта может быть еще более чувствительна. Неврастения—рана оболочек. Экстериоризация чувствительности есть попытка отрезать эти наши части и связать их с другими предметами.
При глубоком гипнозе выделяли чувствительный слой тела на расстояние 12 сантиметров. Этих слоев несколько, и их можно было впитывать особыми веществами. Особенно благоприятным конденсатором человеческой энергии служит воск, особенно в форме человека, т. е. куклы. Повреждение ее передает страдания человеку. Отсюда основной прием черной магии— волхвование над куклой, вынутым следом и вообще над всяким веществом, связанным с известным выделением. Де Роша55* переводил человеческую энергию на фотографическую пластинку, и повреждение пластинки тяжело отражалось на человеке. По его мнению, можно даже умертвить человека, совершая известные действия над его фотографией.— Дюпрель. Философия мистики 56.
В журнале «Ребус»57* печатались статьи о реальности оборотней: люди могут посылать свои астральные тела в животных, и они правы, когда говорят, что они превращаются в животных, напр<имер> в волков[344].
Еще об оккультных действиях наркотиков. Сейчас смотрят слишком позитивистически на вред, приносимый ими: а на самом деле он гораздо более, чем кажется. Например, табак повреждает центральную нервную систему, т. е. физиологический источник нашего существования. Он парализует мистические органы, так сказать, прижигает их, отрезает. Человек становится органически неспособным понять известные духовные вещи, они будут казаться ему чем-то призрачным, подобно обезвкушению в физиологическом смысле. Если помазать язык настойкой из <...>[345] листьев, он перестанет ощущать, человек потеряет чувство вкуса. Так и курящий лишен чувства реальности. Говорят, что при курении бывает якобы обострение умственных способностей. Но это—самообман: жизнь бесконечно сложна, мир иррационален вследствие бесконечно сложного комплекса всех условий, причин и т. д.; а курящий упускает из виду все эти причины, отрешает явление от причин, так сказать, отрезает его от корней. Поэтому ему все представляется очень простым, и он самообманно уверен, что для него все разрешимо[346]. «Критика чистого разума» вся написана на сигарах; это—сигарная литература58*.
Если сила, исходящая из нашего существа, может соединяться с веществом, то тем более с живыми существами.
Мумии, мощи. Лет 10 тому назад во Франции была женщина, которая обладала способностью мумифицировать трупы маленьких животных, т. е. остановить процесс тления и засушить тело: стоило ей подержать их в руках и процесс разложения в них приостанавливался и они не разлагались, а высыхали. Этим заинтересовалась Академия Наук и стала производить опыты: у трупа отрезали, напр<имер>, руку, подвергали ее пассам, и она мумифицировалась, хотя весь остальной труп разлагался. Тогда египтологи вспомнили, что на египетских гробницах изображался обряд пассирования—египтяне знали об этом.
Далее, если эти, можно сказать, случайные явления нашего тела оказывали действие на труп, то тем более должно быть сильным действие человека на самого себя. Поэтому самомумификация для людей повышенной душевной жизни вполне естественна. Конечно, нельзя объяснять происхождение мощей только от действия самомумификации. Но в образовании мощей действуют силы разного порядка, приводящие тела в нетленное состояние. Поэтому в образовании мощей есть и нечто естественное.
Ведь только для падающего религиозного сознания чудо есть какой-то фокус, о котором не говорят. На самом же деле чудо—пример высших сил, которыми обладает человеческое естество, когда оно освящено. Чудо—проявление сил вышеестественных, но в плоскости своей—естественных; было бы противоестественно, если бы Иисус Христос и те, которые получили от Него благодать, не проявляли бы естества высшего порядка. Бл<аженный> Августин: для религиозного человека было бы более удивительно, если бы не было чуда.
Может быть вопрос: почему не так часто бывают в наше время чудеса? В общем, большом масштабе они не столь часто констатируются, а в малом масштабе всякому известны по личной жизни[347]. Нужно отметить особенность нашего времени. Представьте себе долину и высокие горы. Мы живем в долинах, в обычном воздухе, и лишь живущие на высоких горах задеваются духовными облаками. А к вечеру облака спускаются и задевают всех, а не одних лишь жителей гор. Так и в наше время—«вечернее»—заметно, с одной стороны, обострение мистической чувствительности, а с другой—снисхождение к нам Божества, миров иных. Сейчас чудо неизмеримо ближе, как и вообще мистические явления, как благодатные, так и темные, как близость усопших, так и обратнотемных сил.
Для живущих в позитивистических низинах одинаково далека и чужда как белая, так и черная «благодать». Но когда ответственность от нас большая требуется, то и чувствительность обостряется[348].
Рассуждение об аурах, истечениях организма. Объятия, поцелуи, рукопожатия кроме условного своего значения имеют и то, что благодаря им происходит обмен энергией, внутреннее соединение с другим человеком. Различное действие разных одежд. Отсюда понятно требование аскетики, не садиться на стул и не надевать одежды человека страстного, и, наоборот, вещи человека, полного духовной энергии, оказывают благотворное благоприятное действие. С общением связаны известные плюсы и минусы. Только вглядитесь в свой опыт, и увидите, что это так. «Блюдите, как опасно ходите»59*. Отсюда смысл идеи старчества как общения, вынашивания душ в астральном теле старца, а не только нравственного примера и назидания. Это вынашивание было известно в глубокой древности. Платон говорит в диалоге «Теэтет»60*, что на людей действовало простое общение с Сократом. Простое присутствие его в комнате повышало знание ученика, и, наоборот, кто ссорился с ним и был в гневе, тот в его присутствии скоро выдыхался и терял свой гнев.
9-я ЛЕКЦИЯ. ИНСПИРАЦИЯ. ТЕЛЕПАТИЯ. ПРЕМИРНОСТЬ ЧЕЛОВЕКА
16/IX 21 г.
В прошлый раз я говорил о возможности для людей быть в организме друг друга. Отсюда понятно, что психология масс отлична от психологии единичной, индивидуальной. Изучение психологии масс дало возможность подойти к вопросу истории религий. Маусс, Хуберт61*.
Общее психофизическое состояние массы не дает ключа к разумению, не объясняет религию, но позволяет объяснить возможность явлений, которые могут быть названы чудесными. Следовательно, нам дается точка опоры. Отсюда понятно значение храма[349]. Потому же Игнатий Богоносец советует христианам собираться πυκνοτέρως, плотнее б2. Теперь в современной психофизиологии достаточно выражена мысль о влиянии внешних условий и органических состояний на духовное и идейное состояние[350]. Пребывание πυκνοτέρως в храме само по себе порождает особые силы для борьбы с силами обратными. Слабость веры в настоящее время есть следствие славянской, и в частности русской, ссорчивости и бранчивости. Мы не можем быть πυκνοτέρως, а как только сойдемся, так проявляются центробежные и отталкивающие силы. Хотя каждый в отдельности может быть очень хорош. Должны быть внешние условия, которые помогали бы внутреннему собиранию[351].
Еще несколько пунктов в оккультизме из трансценд<ентной> псих<ологии>[352]: мистическая восприимчивость, вдохновение, предчувствие, творчество были вне поля научного зрения. Ведь эти явления—inspiratio63*—дуновение, вдохновение отъинуду, восприятие действия иного мира, от иных сил, сначала в сублиминальную область, потом в сознание[353]. Обнаружено, что известное ослабление состояния сознания, несколько сонное состояние, благоприятствует проявлению нашей внутренней жизни, подсознательной сферы, а она—радиотелеграф, постоянно получающий вести от других существ и все время посылающий. Исследование гаданий привело к тому, что они получили право на существование.
<1)> Напр<имер>, гадание с зеркалами. При достаточно большом созерцании блестящего кольца, черного стекла и т. п. возникает гипноидное состояние, вызывающее видения. Показываются картины, которые отличаются от обычных тем, что они, во-первых, не смешиваются с окружающей действительностью и, во-вторых, миниатюрны. Их называют псевдогаллюцинациями. Название «галлюцинации» еще не указывает на их мнимость, нереальность[354]. Правда, галлюцинации не соответствуют обычному восприятию; но и обычное восприятие имеет лишь символический характер, а не есть адекватный образ предмета, и всякий зрительный образ тоже построяется творчеством фантазии[355]. При гадании выскакивают из подсознательной области переживания иной действительности, прошедшего или будущего, может быть, даже из иных миров.
И эта символическая) карт<ина> явля<ет) и вн<утрениий> смысл своих образов (как во сне).
2) Анал<из> и слышание голосов в шуме реки, водопадов, раковин. Неверное толкование текста: «Видим, якоже зерцалом в гадании»64*. Обычно поясняют: «как сквозь тусклое стекло», а надо понимать буквально: «видим, как при помощи зеркала в гадании»[356]. Это—один из примеров того, как многие места[357] Священного Писания и Отцов Церкви могут быть правильно понимаемы лишь при известных научных открытиях[358]. Поэтому нужна осторожность в комментариях.
3) «Virgula Magica»—«магический жезл». Это—рогулька, при помощи которой люди особ<о> одаренные отыскивают источники подземной воды или руду.
4) Явления неспокойных домов — основа фетишизма. Ленг фетиш видим в домашнем шуме. «Трелюдиться»65* — московское выражение. Планшетка, водимая разумным агентом,—говорю осторожно: агентом, а не существом. Телепатия— возможность непосредственного духовного общения между людьми при жизни, перед смертью и после смерти. Посылка психических волн и толчков связана с появлением чего-то около нас[359].
Насколько вероятны известные совпадения? Англичане при помощи теории вероятности установили, что эти явления не случайны. Совпадения явлений и смертей. Эти исследования пробивают брешь в позитивистическом мировоззрении, и может быть почти научно обосновано то, о чем мы читаем в житиях святых, хотя, опять говорю, нельзя объяснять все чудесные явления в <житиях> святых только этими низшими, оккультными силами. А если их отрицать, то надо отрицать все огулом. Это непременно надо иметь в виду критикам Священного Писания, агиологии и т. п. Прежний принцип отрицания—Ключевский, установка редакции жития—шаблонна. Но теперь для нас ясна и цена этого развенчивания. Если есть духовные явления, чудеса, то должны быть и их законы, единообразность этих явлений, повторяющихся в жизни различных святых. Что было сказано об одном, то приходилось говорить и о другом[360].
Напр<имер>, что звери святых не боялись: один на крокодиле переплывал через Нил, а другой,—русский,—кормил медведя. Здесь—не заимствование, не фантазия составителя жития превратила нильского крокодила в русского медведя, а проявление единства святого человека с природой, возвращение человека к его царскому чину в природе. Эти факты пока ничем не опровергнуты. И сказки говорят о понимании языка животных—непосредственной, внутренней, телепатической близости и общении с животными. Укротители животных действуют на них не только страхом, хитростью и угрозами, но и непосредственно[361].
Был такой случай [США]. Ребенок одного американского фермера проводил все время с животными [задержка в развитии, стремился к животным, научившись говорить] и после передавал родителям, [что говор<ят> живот<ные>, как чувствует себя всякое из животных и на что оно жалуется. [Это пугало. ][362] Сначала на это никто из взрослых не обращал внимания и все эти рассказы относили к его детской фантазии. Обратили внимание лишь после, когда он рассказал, что дворовая собака его родителей очень весело проводит время—каждую ночь охотится за курами соседнего фермера, и когда тот через несколько времени пришел с жалобой на собаку. После этого стали внимательнее относиться к его рассказам и, когда, напр<имер>, он говорил, что у лошади болит такой-то зуб, осматривали лошадь и действительно находили повреждение зуба. Молва о нем разнеслась, негры стали его боготворить и приводили к нему животных, и он, взявши их за голову, говорил, что именно у них болит. После, когда ребенок стал подрастать, эта его способность ослабела[363]. Таким образом,
установлена телепатия животных. То же и по народному сознанию: понимание языка животных у Иванушек, младенцев духовно, юродивых, блаженных. И звери святых понимали и слушались. В житиях изображались только типические черты, а не биографические.
Происходит возрождение алхимии и астрологии. На Западе в конце Х1Х-го века уже существует подоб<ное> учен<ое> общество, издающее журнал. Итак, была постигнута связь человека с природой гораздо глубже, чем того желала и знала позитивистическая наука[364]. Связь, общая между отдельными слоями бытия. Бесчисленные нити. Каждое явление отражает на себе все явления. Символ не уел ровная) кон<станта>, а в истинной связи с другими явлениями. Понятно, как значит принципиально?) в современном) миропонимании симв<ол>. Все во всем. Один из китов средневекового миропонимания—всеобщая связность и закономерность природы. Теперь это ясно не только в области механики и физики. Все сферы бытия, все его отдельные слои, всякое явление есть микрокосм, символ всякого другого. Выявление явлений в символе, всего во всем; но в отдельных элементах проявления могут быть особенно ярки. Святые отцы, Гёте...
Лицо и душа. Тело построяется душою. Я не знаю, на кого смотрю, но более или менее знаю. Оно являет себя в себе самом, во всем своем творчестве, но все это—проявление, а не душа, а лишь ее строительная деятельность. Все—ее символ. Тело—символ души[365].
Смотря на лицо, я говорю: вот мой брат, близкий мне человек и т. п. Дальше, смотря на фотографическую карточку, могу сказать: вот мой брат. Эта фраза с точки зрения символической верна, а с позитивной—нет: это—картон.
Фотография—проявление тела, а тело—проявление души человека. Деятельность души (человека) и здесь—в фотографии— проявляется, хотя и более отдаленно, чем тело. А так как я не знаю сущности человека, а только его деятельность, то я вправе сказать про фотографию: вот мой отец; и житейская фразеология признает это. Иначе совсем не пришлось бы говорить об отце, а только: это вот его кожа, кости, мускулы и т. д., но не он сам.
В возрожденском мировоззрении нет почвы для понимания религии, так как в его опыте нет элементов, которые позволяли бы ее признать. Религию сводили к морали или индивидуальным чувствам, а мораль становилась формальной[366]. Сейчас— возврат к детству, <к> детским слоям понимания, к средневековой культуре. Культура детского сложения духа, делается понятна детская психология. Мир снова начинает принимать мистический характер. Сейчас интересно отметить один момент: это обнажение внутренних корней, внутренней жизни. Платонизм недостаточно понят. Под γνώβι σεαυτόν66* Дельфийского храма разумеется сократо-платоновское познание в себе человека, а не познание себя лишь только как пучка физических состояний. Задача самопознания — открыть в себе подлинный человеческий лик, познать субстанцию, а не субъект, геометрический центр позитивистических явлений. Субстанция—творческая производительная причина. Я знаю, что ничего не знаю, все ирреально, все—не я, все—пустота. Все знание, пока не дана онтологическая опора, призрачно[367]. Но вот в глубине существа—Ει67*— Ik еси, вот единственное подлинное знание, на котором можно все построить[368] подобно тому, как у Декарта: cogito, ergo sum68*.
Хотя между Платоном и Декартом разница весьма большая, но это «cogito» Декарта—не силлогизм, а глубокое мистическое переживание своей реальности.
На церковном языке, чтобы познать себя, надо коснуться потусторонних проявлений, перейти по ту сторону своих проявлений— transcende te ipsum69*,— и тогда найдешь в себе утверждение Высшего Существа. Ответ в Высшем Существе. Ему скажешь: «Ты еси»—и в ответ получишь: «И ты еси».— Блаженный Августин. Надо стать превыше мирского слития, отложить житейское попечение, <заботиться> не о хозяйстве. Это—опора нашего существа.
Подобное этому мистическому ощущению, только лишь в слабой степени, может дать такой опыт: если взобраться на высокую гору или хотя бы <на> какую-нибудь колокольню, и тогда, когда на весь мир взглянешь издали, почувствуешь ничтожность и себя, и всего того, что видишь. Все мелкое остается там. С уменьшением, удалением всего, все остается там, уходит вниз и освобождается духовное начало, истинная жизнь духовная. Когда откроется это высшее начало, то с убийственною ясностью видишь, что все чувства, которые мы привыкли объяснять обстоятельствами, суть наши собственные произведения, что мы за все бесконечно ответственны, что мы сами строители мира. Мы становимся пред лицом Судии. Это—маленькое подобие того, что мы переживем, когда наступит наша смерть: тогда не уместны, будут ни сантиментальности, ни попытки разжалобить или обмануть себя[369]. Мнение о себе изречем мы сами, а не Та Истина.
Снежная вершина вонзается в небо и остается недвижима[370]. Переживание Бога, как Истины, не может быть забыто, так как лишь только с этих пор он начинает сознавать себя человеком. А пока он не пережил в себе этот minimum мистических переживаний, он в своем сознании лишь человекоподобное животное. В эту сторону устремлены сейчас все пробивающиеся из всех щелей зеленые побеги просыпающегося сознания актуальности человека, его трансцендентности[371]. Пока человек был слит со стихиями мира, он не критиковал их, а принимал как данность.
В этом именно заключается то, что называется натурализмом возрожденского миропонимания, утверждение себя как только члена, части мира. Отсюда—отрицание греха, мысль,
что все благополучно, что зло не может таиться в человеке и что оно—только непонимание (толстовство, руссоизм). А с конца Х1Х-го века стало пробиваться сознание, что мир не в порядке, что человек расстроен, что нужно все перестроить, сделать иначе. И вот появляются различные течения, сначала фантастические, потом—более научные, напр<имер> генетика—улучшение рода человеческого, в Америке—омолаживание. Все это— совершенно определенные символы того, что простой данности стало уже мало, а нужна актуальность. У людей появляется смутное ощущение опоры вне мира и царственное отношение к природе.
Характерен для нашего времени и большевизм: «Мы путь земле укажем новый»70*—стремление внешними мерами переустроить мир. Скрябин71*. Федоров72*. Замысел: опираясь на вышемирное, преобразить мир, требуется эсхатология, везде хотят вызвать иное бытие[372]. И в Германии есть сейчас подобное большевизму, актуализм, активная мистика, стремление воздействовать на мир, но не внешними, как в большевизме, а духовными средствами[373]. Можно быть различных мнений о средствах и технике этих попыток перестроить мир, но основной их замысел ясен: человек ощутил и осознал себя превысшим мирского слития. Германский актуализм опирается на Гёте, Шеллинга и Ницше, который всю жизнь тянулся в сущности только ко Христу и только потому отвернулся от христианства, что оно было настроено слишком примирительно ко злу[374].
10-я ЛЕКЦИЯ. ПОЗИТИВИЗМ. ИДЕОЛОГИЗМ ВОЗРОЖДЕНСКОЙ КУЛЬ ТУРЫ. ЭКОНОМИЧЕСКИЙ МАТЕРИАЛИЗМ. САКРАЛЬНАЯ ТЕОРИЯ
6/X 21 г.
Для формы, открытой и в математике, и в физике, и в биологии, потребовалось отыскать ее носителя,—тот принцип, который проявляет ее в пространстве и времени, мыслимый, как реальность, как творческое начало (идеи Платона). Можно только предвидеть русло, по которому направится научная мысль, но точной формулировки ее направления быть не может. Выяснилось, что человек является творческим центром, а не глазом только, смотрящим в щелку на мир, не пассивным зрителем, находящимся вне мира, а активным его участником. Человек осознал себя как доктор мира, как творящую субстанцию. Открылось, во-первых, высшее «я», о котором была речь выше, и, во-вторых, открылось в результате познания, в практике, что во мне самом живет нечто сверхэмпирическое, сверхчувственное.
Человек нашего времени оказался превыше мирского слития. Он осознал в себе возможность встать выше мира, ходить над ним, воздействовать на стихии мира. Даже течения, враждебные Церкви, которые мыслили себя связанными только с миром, и те тоже мыслят. А когда это открыли, то стали подмечать такие мистические способности, которые раньше были атрофированы, мало сказывались. А ведь они-то и есть та, основная, материя, из которой составляется религиозное миропонимание. В том-то и заключается отрыв от религиозного миропонимания, что человек перестал понимать его. Отрыв от религии был покаран ее непониманием. Религиозное мировоззрение стало пустым, иллюзорным. Даже в глазах людей, принципиально говорящих религии «да», оно стало чуждым уму, чем-то таким, что употреблялось только в важных случаях, а не в обыденной жизни. В бытовом укладе жизни, в разговоре, в письме, в дневнике религия потеряла свое применение. И верующий, и неверующий стали на одну позитивистическую плоскость, так сказать, такую, из которой нельзя сконструировать религии, и если кто оставался верующим, то это было вопреки всем силам, благодаря вещему инстинкту жизни. Верующий был верующим в каком-то уголке, приделе. Создана была протестантская теория, что религия—дело интимное, личной жизни. Она была лишена возможности проявляться, фактически ей не было места в жизни общественной. Духовный перелом прежде всего связан с открытием в себе высшего «я», с сознанием ответственности за свою судьбу, признанием тех сил, по которым мы ответственны, и признанием человека творцом в космосе. Явилась потребность осознать культуру,— философия истории. В смене теорий наблюдается чрезвычайно важное явление. Наполеон I презрительно называл таких историков кабинетными людьми...
Но потом все более и более стало укрепляться идеологическое понимание истории, что история определяется одними лицами, схемами, выступившими в определенный момент, что сначала есть определенные понятия и они устраивают жизнь,— в этой теории характерное выражение духа возрожденской культуры, что деятелем является не человек, как творческая мощь, а отвлеченная мысль, что историю можно устроить без мощи. А человек—только наблюдатель, он—глаз, смотрящий в щелку. Выразителем этого же духа времени в искусстве явилась прямолинейная перспектива. По этим взглядам, человек— не двигатель, а только глаз, даже только одна точка глаза, и притом совершенно неподвижная. Падение культуры связано с падением в искусстве. Не творческая мысль. Потом на смену идеологической теории выступил противоположный ей исторический материализм, говоривший, что в основе всех теорий лежит экономический фундамент, так как самое существование теорий определяется внешними факторами—географическими, экономическими, расовыми и т. п. Экономический материализм начал преодолевать возрожденское миропонимание человека, который был нетворческим центром бытия по прежним воззрениям. Религиозный человек может приветствовать экономический материализм, так как он сломил гордыню возрожденского человека, преодолел его и даже уничтожил его, как притязающего устраивать историю, и открыл, что хотя этот воздушный замок и разрушается, однако зато вместо него дастся нечто более прочное—некоторое бытие.
По смыслу декартовской философии тело человека—не существенная часть. Он сказал бы, что человек—res animal cogitans73. Отсюда ложность недавнего представления о бессмертии, а следовательно, и воскресении, и прежде всего воскресении Иисуса Христа, и всего христианства, замена понятия воскресения понятием бессмертия. Человек стал воспринимать свои отношения к миру как нечто случайное, не как Божий дар, а как механизм, нечто такое, что непроницаемо для самого человека и даже для Бога,—деизм, атеизм. Самая механика развивалась на почве некоторой презумпции,—создать такое представление, чтобы в нем не было места духу; все развитие научного миропонимания есть ряд попыток изгнать Бога из мира; так же рассматривался весь исторический процесс. Самая физика коренится в общей тенденции культуры. Вся механика, физика с такой же тенденцией.
Почему же понадобилось изгнать Бога из мира, что заставляет доказывать ревместимость Его в мир? Один из факторов этой тенденции—гордыня возрожденского человека, стремление его быть автономным, устроиться так, чтобы никто не вмешивался в наш порядок, желание гарантировать прочность стен, отделяющих нас от мира. Тайная мысль людей этой исторической полосы такова: пусть Бог будет, но и нам нужен уголок; не нужно чуда и благодати, так как они нарушают наш порядок. Но какая предпосылка этой гордости? Та, что впитана и нашей интеллигенцией, и народом,—манихейство, дуализм,— признание существования злого начала, едва ли не большего, чем Бог, как бы ни называть это начало—диаволом, материей или как-нибудь иначе. Это существо есть та основа, которая гарантирует нам возможность автономии. Каково мирочувствие интеллигента и простого народа? Внутренняя брезгливость к плоти и миру, внутренняя стыдливость. Исторически этот дуализм проник к нам чрез богумильство и всюду разлился. Крейцерова соната. К брезгливости плоти присоединяется и гордость плоти, и противопоставление ее благодати, что она сильна настолько, что и для благодати непроницаема.
А экономический материализм дает преодоление, а не простое отрицание связи с миром. Он утверждает наше рабство, поскольку человек не имеет опоры вне стихий, зависимость нашу от общества. Теперь экономический материализм—дело прошлого.
На смену ему выступила сакральная теория. Для идеолога программа создает орудие действия, которое оказывается экономически полезным, и с этим образом действий связывается почитание. Для экономического материализма сначала орудие, а отвлеченное понятие создается потом. А орудие обожествляется как полезное (почитание мельничного жернова). Сакральная же теория говорит, что источником как экономики, так и идеологии служит культ. Он есть их некоторое prius74*. Сначала культ, а потом уже орудия и понятия. Напр<имер>, пользование мясом сначала имело культовый характер,—представление, что известный клан связан с известным духовным центром (платоновские идеи). Вкушая мясо, люди соединяются с этою мистическою сутью животных. Вкушение мяса есть приобщение к некоторой сущности, объединяющей известный род, клан. Одомашнивание животных связано с их почитанием. Животное едят, как друга; он—святыня и в известный момент приносится в жертву; это жертвоприношение часто мыслится как самозаклание. Также культура злаков. Она произошла из почитания умерших. Зерно—символ бессмертия, воскресения. На могилы возливали кровь и на вкушение зерен, выросших на могиле, смотрели как на возможность соединения с предками. И только потом святыня стала выдыхаться. Сначала причащались, потом вкушали, потом ели и, наконец, жрут.
Итак, сакральная теория. Ее исследователи: английские — Фрейзер, Ш)берс, Смит, Джевонс, французские—Перле, Губер, Маусс75*—утверждают, что исходный пункт культуры есть культ. В пользу ее говорит и филологический анализ. «Культура»—причастие будущего времени, как и слово «натура»— раскрывающаяся потенция культа.
Все научные—экономические и тому подобные концепции—развиваются путем секуляризации: с одной стороны, образуются понятия утилитарные, а с другой—понятия научные. Ввиду такого происхождения философских понятий ясна—с этой точки зрения — правота позитивистического утверждения, что метафизические понятия лишены содержания. Правда, против него философы возражают, обычно указывая на самодовлеемость этих понятий, но таковыми они могут стать только в культе; они могут раскрываться и делаться понятными только в религии. Все различие философских теорий друг от друга состоит в том, что одни из них следуют этому более или менее сознательно, а другие—бессознательно, противореча при этом часто самим себе. Напр<имер>, термин «идея» на Западе особенно выдохся; он обозначает там что угодно. По-французски «идеальный»=ирреальный. Это слово утратило смысл. Философски необъяснимо... В эстетике[375].
Лик в портрете—идея данного лица. Икона. Лик есть идея данного человека. <...>[376] Икона есть попытка зафиксировать и выразить то высшее художественное видение, с которым мы соприкасаемся в творчестве. Если алтарь—умное место, то, значит, граница между ним и миром должна знаменоваться живыми стражами, реальными святыми. Иконостас, отделяющий алтарь, есть цепь ангелов, не пускающих нас духовно в мир горний, в умное место. А так как их присутствие не для всех и не всегда явно, то в напоминание пишутся иконы, посредством которых мы восходим от образов к первообразам.
Самые платоновские термины взяты из культа. Άνάμνεσις—припоминание, вторичное ощущение чувственного касания мира горнего. Когда мы смотрим на иконы, то припоминаем духовные первообразы, которые мы когда-то имели. У Платона—предсуществование душ. Ближайший смысл термина άνάμνησις—отверзение чувств при посвящении в мистерии, и потом душа при малейшем намеке охватывается волнением и понимает его. Церковные идеи потому подходят к Платону, что он взял свою терминологию из культа.
В греческих книгах причащение—κοινωνία—связь горнего и дольнего. Παρουσία—парусия, второе пришествие нужно мыслить как метафизическое раскрытие духовной сущности в чувственном мире, а не как внешний приход, приезд. Еще образ, связанный с Платоном. Идея Евхаристии. Символ ее—церковная чаша, центр христианской ориентировки, пункт недвижимости—престол и чаша. Грааль76*. Ему стали приписывать чудесные свойства, он стал принципом миродержавным и космическим. Платон говорит в «Тимее» о том, как Демиург создал мир: Он смешал бытие с небытием, пространство—с идеями. Эта чаша имеет абсолютный характер, на который ориентируется мир. И наша чаша. Что о ней мы можем сказать, как не повторяя Платона? Какова наша метафизика Евхаристии? Как мы мыслим таинства? Как смесь Реального с призрачным, Непреходящего с текучим; вид Хлеба, соединенный со «вся Тем быша»77. Так же как и платоновский κρατήρ. Вообще надо заметить, что, читая Платона, надо все брать в самом массивном значении, в самом прямом смысле слова, так как его слова выражают переживания в мистериях.
Это пояснение того, как в области культуры мы имеем культовые формы. В первичном сознании нет внекультового, а только действия культовые и не-культовые, греховные. В основе культуры лежит теократический строй.
Поправка. Неправильно мыслить сакральную теорию как навеки утерянную. Она связана с средневековым сознанием. В исторической жизни есть периоды обмирщения и, наоборот,—введения всей жизни в русло культа. В наше время наблюдается жажда религиозной цельности жизни, устроения жизни по уставу. Надо ожидать величайшего синтеза всех сторон знания, и это—дело не столь отдаленного будущего, так как потребные для этого элементы уже расправлены и только нужно время, чтобы дать им возможность выкристаллизоваться.
11-я ЛЕКЦИЯ. ТРИ СИЛЫ, ОБРАЗУЮЩИЕ КУЛЬТУРЫ: ОРУДИЕ, ПОНЯТИЯ, СВЯТЫНИ
7/20 X
Цель обзора отдельных наук, во-первых: обозревая достижения отдельных дисциплин, фиксировать отдельные положения, чтобы из них делать отдельные) выводы; во-вторых: показать сдвиг в духовной жизни мира, сдвиг в сторону христианского миропонимания, устанавливание понятий, чрезвычайно благоприятных для Церкви. Люди, ушедшие от Церкви очень далеко, к ней приблизились.
Миф[377] возникает из культа. Первичное зерно в культе, как некотор<ой> реальности. Можно <не>[378] знать культ и жить несколько религиозною жизнью; но нельзя, зная <культ, не)[379] жить религиозной жизнью. Миф—теоретическая попытка объяснения данного культа. Сакральная теория, конечно, более похожа на правду, но, конечно, не может удовлетворить ни логическим, ни религиозным воззрениям. Сакральная теория: культура—от культа. Антропологически) дедуцировать культуру. Реальность и смысл. Опора реальности в смысле. Две деятельности—направленная на реальность и направленная на смысл.
В культуре—построение полезностей и смыслов. Полезности сводятся к орудиям, инструментам. Две деятельности должны быть связаны. Возможна общая почва той и другой. Есть такие продукты нашей культурной деятельности, которые одновременно и реальность и смысл. Мы подошли к культу. Вещи —смыслы. Подойдем к тому, что оторвалось от культа,—к художеству. Статуя—и вещь, и смысл, но не вполне им проникнута. Если растолчем, то порошок, и только. Но требуется логика, чтобы было полное единство вещи и смысла, к культу,—к освященной вещи.
Три <силы, образующие)[380] культур<у>. Орудия, понятия, святыни Instrumenta, Notiones, Sacra. INS.
Три теоретические группы (I—экономическая, N—идеологическая, S—религиозная) по 3 = 9. Все они нач<инают> объяснять культ из части проявления культуры, из того, что само не есть культура. Выводят культ<уру> без культуры; чтобы объяснить культуру, надо взять стадию человека еще не культурного, <когда он) не был человеком, ибо культура—содержание человечества.
В INS и два других момента: нет полезности без внутреннего смысла, нет смысла, лишенного действенности[381]. При свят<ом> всякое действ<ие> получает сакральный оттенок.
INS не могут быть мыслимы как самостоятельные русла, как отдельные координаты; это — три неотделимых явления, три стороны одного и того же бытия — культуры. Сравните ум, чувство и волю, три способа душевной жизни. Не может быть исключительности, а лишь временное преобладание. Единство культуры. Она, стало быть, не может не быть сакральной. Принципиально религиозный характер всегда присущ культуре.
Лишь средневековое представление о церковной целостности, пронизанности .всей культуры сакральным началом может быть для нас убедительным. Я не говорю о I и N потому, что это слишком тривиально, кто же этого не говорит? Нет явления, не имеющего известного места церковного. Все явления ориентированы на цер<ковность>, положительно или отрицательно. 1ак, напр<имер>, черная месса.
Что же является принципом объединения трех сторон? Логически можно выводить культуру из элемента, не принадлежащего к культуре. Можно объяснить культуру из к<ультуры> в нераскрытом виде, из потенции, из к<ультурного) тв<орчества>, един<ого> в себе, но не раскрывшегося. Зародыш культуры. Его надо искать в недрах человеческой личности, без чего человек—не человек, но что дано ему сокровенным образом. Это—мистика, центр INS, которые чрез него сохраняют свою связь. Корень отношений.
12-я ЛЕКЦИЯ. ЕДИНСТВО КУЛЬТУРЫ. ПРОБЛЕМА ЛИЧНОСТИ. ЕВХАРИСТИЯ. ОБЩЕЕ И ЕДИНИЧНОЕ. ИСТОРИЯ —ЕСТЬ ТИПОЛОГИЯ
20/Х 21 г.
На прежней лекции я указал, что культура едина, несмотря на три координаты. Она—однохарактерна, так как происходит
от одного мирочувствия. От характеристики его зависит и культура: «где сокровище, там и сердце». Мистическое ощущение определяется некоторою ценностью. Типы культуры: первая,—опирающаяся на мистическую жизнь, идущую к Богу; вторая,—идущая от Бога; и третья—неопределенная смесь, колебательная, то вверх, то вниз, <в зависимости) от двух противоположных культур[382]. Такая культура была, напр<имер), раньше эпохи Возрождения (Леонардо да Винчи, Сандро Боттичелли), когда люди еще не определили, где сокровище, и сердце еще качалось, была борьба двух представлений: одного,— что бытие природы автономно и непроницаемо и что Бог в ней бессилен, и другого,—что она насквозь проницаема, является манифестацией Божества, подобно свету, разлитому в воздухе. Первое представление, смотрящее на природу как на непроницаемый предмет, твердое тело, является основным для возрожденского миропонимания. Его тайная цель—механика, механистическое миропонимание. Оно верует в существование твердого тела.
Проблема личности. Понятно значение этого пути вверх или вниз в личности в порядке культурно-историческом[383]. Отсюда media res80* христианского миропонимания. Напр<имер>, возьмем логику Аристотеля, Фомы Аквината. В ней господствует представление, что простое является и первичным, т. е. первым логически, онтологически и т. д. Поэтому всякое определение должно даваться чрез genus proximum и differentia specifica81*, ближайшее общее. Самое же последнее представление и понятие есть и самое общее. До конца довел 1егель. Этот круг понятий характерен для возрожденского миропонимания.
А у Платона—иной взгляд, который слишком далеко отстоит от нашего, почему мы и стараемся подводить его под рубрики возрожденской логики. У Платона простое не обязательно есть метафизически первое и наоборот. У него тот комплекс идей, что prius *2* познания есть в высшей степени конкретное, лики явления. А если у Платона тон разговора в общем похож на наш, если он начинает разговор, стоя на нашей точке зрения, то это у него—лишь пропедевтический прием,—чтобы удобнее ввести слушателя в круг его идей. Подобно же и у неоплатоников две струи в течении мысли: одна—наша и другая, особенно яркая и задушевная,—реставрация языческой позиции (Прокл). Определяющие начала бытия они объявляли за богов, с которыми можно было общаться,—существ совершенно конкретного характера и, так сказать, иконописного облика. Логически первое есть самое конкретное, есть личность, индивидуальность, есть самое своеобразное, есть метафизически первое. В средние века существовало особенно логическое понятие (у Дунса Скотта), потом забытое haecceitas=«этость»83* = совокупность тех черт вещи, которые делают ее ею самою[384].
Возьмем также нашу элементарную логику. Она говорит, что об едином мы можем иметь только представление, а не понятие, что сингулярных классов не существует. Для всякого религиозного миропонимания основной и отправной пункт есть личность, культ есть почитание конкретной личности.
Паскаль, записавший в своем амулете программу философской системы, написал, что мой Бог—«Бог Авраама, Исаака и Иакова, а не Бог философов и ученых» т. е. Та Личность, которая может быть другом Моисею, так как о Моисее сказано, что он был другом Богу. Личность конкретная, нечто в высшей степени индивидуальное, конкретное, а не отвлеченный принцип, вроде толстовского Добра, хотя бы и с большой буквы, и вместе с тем Первоисточник бытия и мысли[385]. Бог Слово есть не отвлеченное начало, а Живое Лицо, Единородный Сын Божий, Которого могли осязать руки наши. Он—Лицо, гораздо более определенное, индивидуальное, своеобразное, чем всякий другой человек. Он бесконечно своеобразнее каждого из нас.
Точка опоры для нас Евхаристия. Она есть совокупность конкретных действий, но для нас важно не то, что она вообще существует, а то, что мы вкушаем частицу. Для религиозного сознания таинства, святые, ангелы, обряды и т. д., не говоря уже о Лице Иисуса Христа,—все это метафизически есть первое, а логически оно есть самое сложное, потому что во Христе вся полнота бытия; каждый человек может идти за Христом, потому что каждый может увидеть в Нем самого себя, различить в Нем такие черты своего характера, которые и в самомто себе он не может видеть вследствие их загрязненности[386]. Мы ничего не можем сделать без Христа: всякое наше действие как-то существует в Нем. В Нем вся полнота бытия, и в то же время Он метафизически первое. Он — «камень, лежащий во главе угла»85*, на который опирается все здание. Таким образом, образ Христа не прост. Здесь мы сталкиваемся с возрожденским пониманием, что первое есть почти пустота, а чем предмет сложнее, тем дальше он отстоит от первого; сложное мыслится непременно сложенным. Выбора нет: или религиозное, или возрожденское понимание с изгнанием его религиозных начал.
Наше время уже поняло форму как метафизический prius всего и как нечто сложное, хотя и несложенное, и метафизически первое. Мы поняли и другой платоновский принцип, что первое прежде частей: не из простого составляется сложное, а, наоборот, сложное порождает простое. В этом признании уже сказалось признание понятия «haecceitas». Наблюдения над тремя дисциплинами—во-первых, логистикой—математикой логики, во-вторых, логикой математики и, в-третьих, логикой истории—исследованием законов исторического познания — приводят к одному понятию: 1) о существовании индивидуальных понятий или сингулярных классов и 2) логически первое не есть простое, и наоборот.
Рассел, английский коммунист, крупный ученый, Грассман, Тиссан, Виванти, Шредер, Буль. Начало у Лейбница[387].
Понятия точки, прямой, единицы и т. п.— все они являются для нас первыми, но думать так — заблуждение, потому что,
напр<имер>, для определения понятия прямой, как указывается, необходимо 27 предварительных понятий, а эти 27 понятий настолько трудны, что о них никак нельзя сказать, что они являются психологически первыми; наоборот—понять их— дело большой внутренней работы. Определение per genus proximus и differ <specificam> не является необходимым. Существуют определения и других типов, не чрез genus proximus. Давно они были известны и в математике, и в общежитии. Напр<имер>, ребенок может ясно сказать, что он отчетливо понимает то или другое, но сказать без логического построения. Напр<имер>, если мы его спросим: «что такое сладкое?»—он ответит приблизительно так: «это когда положат в рот сахар». Этот ответ логически ниже всякой критики, однако он обнаруживает ясное понимание. «Это тогда, когда», «это—если». Эти формулы—постоянный прием в математике. X и у считаются определенными, если дана совокупность действий, которыми они определяются. Конкретные отношения могут быть точными определителями первого. Первое—противоположность общему.
То же в истории[388]. Ог. Конт88# думал, что, чем абстрактнее, тем надежнее, прямее, тем более наука. А история—корень у/ϊσχ от οί δα—знаю—есть знание по преимуществу, хотя, однако, совершенно не удовлетворяет признакам научности, как ее понимал ΧΙΧ-ый век. Ведь законы истории—«общее»—совсем не относятся к самой истории: общее—химическое, историческое и т. д.—нам совершенно не интересно. И тогда, и теперь законы механики, экономики, социологии таковы же. История не может превратиться в социологию, и все эти законы нам ничего не говорят, они нам ничего не дадут для постижения хода исторического процесса или характеристики известной эпохи. Нам, напр<имер>, совершенно не интересно, что было общего у Цвингли89* со всеми остальными людьми и даже
животными. Дело не в познании этих законов, а в индивидуальности. История—наука не номографическая, а идеографическая90*, наука об индивидуальном, конкретном, единичном. Хотя сейчас все это звучит тривиально, однако научная мысль на этом долго спотыкалась[389].
И в других сферах мы имеем дело с индивидуальностью. Напр<имер>, в астрономии нас интересует своеобразная комбинация общего, то же в геологии: индивидуальная история земли, раз случившаяся и неповторяемая. Идиографический момент должен быть во всяком знании. Но может быть вопрос: ведь индивидов бесконечно много и мы можем в них потеряться? Ответ—в понятии типологии: мы изучаем характерное,
индивидуальное, которое рассматриваем как образец для других, тип в литературном смысле. Евгений Онегин, Король Лир, они—орудие познания; и чем конкретнее оно для нас, тем интереснее, и именно maximum конкретности открывает новую действительность.
Эти типы всегда иррациональны. Нельзя сформулировать их сущность, иначе получится чрезвычайно банальное поучение. Нам нужен не агрегат общих понятий, а единичное; а термин его—имя. Категории исторических познаний—имена. Тип дан именем, все остальное—приложение к этому центру; с ним— все, без него—ничего. Если мы говорим «Моисей», то пред нами сразу всплывает все то, что мы о нем знаем, а если не знаем, то все легко около него укладывается. Напр<имер>, святость не может быть вне лица, она не разлагается на понятия. Моисей—это категория, обогащение, аналогия. Можно сказать: это—Моисей. И если я прилагаю это имя к тому или иному, то я познал этот тип. История есть собрание имен. Религия вообще и Священные Книги в особенности бесконечно ценны не по своему моральному значению, а как источник всякой мудрости. Связь имен есть «роди». Эта формула — квинтэссенция всякой истории. «Роди», во-первых, означает конкретные, самостоятельные, индивидуальные отношения: физические, духовные, научные и т. д. Рождение—также художественное преемство—есть самая интимная и индивидуальная связь, параллельно причинной связи в науках номографических. «Авраам роди Исаака»—это классическая формула истории, все остальное—лишь ее раскрытие. Ее можно амплифицировать: Авраам—что он такое? Что такое Исаак? Рождение. Меньше этого нет истории, так как нет <меньших> исторических явлений и связи между ними. Почему имя есть истинное содержание истории?
Имя есть имя определенной личности. Авраам—не общее понятие. О чем говорит моральная статистика? О том, что неизменно, о законах, аналогичных законам физики. Л в истории нас интересует индивидуальность, вечно новое, поскольку оно является проявлением не монотонных начал, а своеобразных, и прежде всего человека, человеческой личности. Рождение нового лица есть новое явление, а ведь всякое явление, чем оно новее, тем интереснее, тем крепче записано на скрижалях истории. Чем типичнее, тем яснее. В физиологическом лице рождается другое. Это классическая схема всякой истории, и в частности евангельской. История есть типология. Она не интересуется ни общим, не единичным. Она есть типология по преимуществу. Метафизика истории дает типы истории. Канон Андрея Критского—не аллегоризм, а правильное понимание истории, библейские личности делаются образами духовных состояний. Ветхозаветная история делается подобной истории индивидуальной души. А если бы это была аллегория, то отрицание реальности исторических лиц Ветхого Завета лишило бы Андрея Критского почвы, настолько ярко представлялись ему типы убийц: Каина, Ламеха и т. д. Эти понятия бесконечно более прочны, ценны и богаты, чем понятия этики, психологии и т. п. Религиозный человек мыслит образами, истинными категориями религиозного ведения.
Понятно значение этих (Риккерт и гносеология) современных воззрений для отношения к евангельской Личности Иисуса Христа. Он есть универсальная категория всех людей и событий. В Нем и <в> Его жизни—все типы духовных состояний. Они служат категорией нового религиозного мышления. Категория только тогда, когда Иисус Христос мыслится творческим началом. Жизнь И<исуса> Х<риста> может развиваться исторически и даже космически, как вся мировая история.
13-я ЛЕКЦИЯ. ДВА ПУТИ МЫСЛИ: ВОЗРОЖДЕНСКИЙ И СРЕДНЕВЕКОВЫЙ
28/X 21 г.
В Учении XII Апостолов противополагаются два пути и дается перечень их признаков. Этот сюжет имеет длинную генеалогию в христианских памятниках и древней языческой литературе. Напр<имер>, в воспоминаниях Ксенофонта о Сократе приводится рассказанный Сократом миф о том, как Кркулес встретил на распутье двух женщин, из которых каждая давала каталог добродетелей и пороков. Это противоположение получает особенную значительность, когда мы говорим о миропонимании.
Я могу грешить и в то же время быть человеком определенной духовной культуры—церковным. Мы до сих пор противополагали пути мысли возрожденской и средневековой со стороны исторической. Это особенно важно теперь, когда, как я показал, история переходит с одного пути на другой, так что можно и даже должно быть людьми церковными. Это противопоставление намечается в самых предпосылках мысли, и речь идет не об отдельных нарушениях, а <о> более глубоком противопоставлении мысли и всей культуры Богу, и оно хуже, чем грех. Наша задача—охарактеризовать культуру общечеловеческую и культуру «научную», возрожденскую, (называемую так не от слова «наука», а)[390] от «научного» миропонимания, т. е. такого, которое продолжает заострять линии хотя отчасти и содержащиеся в науке, но приводящие мысль к таким выводам, на каковые наука ее не уполномочивает. С другой стороны, церковное миропонимание рождается в лоне чего-то более общего. Это лоно есть миропонимание культур общечеловеческих. Я отмечаю его социальный момент в противоположность мышлению частному, кружковому[391]. Марксизм в известном смысле правильно говорит о буржуазном мышлении, что научное миропонимание связано с известным классом и хочет заставить все остальное человечество думать также. И человечество подчиняется ему вследствие своей рыхлости и податливости.
Вспомните, что отвлеченное мышление имеет дело с конкретным—Бог Авраама, Исаака и Иакова. Религиозный человек говорит: «Лия», «отречение Петра»,—и для него это—категории, типы реальностей. Церковная письменность постоянно строит мысль чрез конкретное, и она определяется иными законами мышления. В порядке отвлеченной мысли нет распорядка, системы, «общее» даже не бывает высказано так, чтобы его механически можно было применить ко всякому частному случаю. И между тем ясно, что логика церковных песнопений и психология <их> мысли не совпадают с теми, которые проводятся в учебниках логики. Эти приемы выражения мысли напоминают поэзию[392]. Характер церковного мышления со стороны формальной существенно отличается от мышления научного. Во всех религиях оно имеет тот же характер. То же наблюдается в народной литературе всех стран и народов. Со стороны формальной церковное мышление примыкает к мышлению народных масс. Ему и ходу его мысли существенно враждебно расщепление мысли. Поэтому оно весьма разнообразно. Отдельные его моменты, песнопения даже кажутся не имеющими связи между собой, мало связанными, но чем больше мы вдумываемся, тем больше замечаем нитей, идущих от одного к другому. Они переплетаются, как кружево[393].
Для нас все более уясняется, что это песнопение—живой организм, где связана всякая клетка, и всякий образ является центром многообразных отношений к другим, является символом,—символ есть реальность большая, чем она сама, так как несет на себе энергию других реальностей. Образ церковного песнопения перекликается с другими, в них мы <символ>[394] находим, он несет их в себе. Церковная и народная письменность насквозь символична. Она не есть аллегория отвлеченной мысли: можно делать разнообразные разрезы песнопения и делать все новые и новые открытия[395]. Церковная архитектоника органически скреплена в одно целое. В ней многообразно протягиваются нити, в которых самым разнообразным образом сплетается то, что на первый взгляд кажется связанным чисто механически.
Так же перекликаются между собой и церковные действия. Напр<имер>, малый вход[396]. Если взять его чувственно и грубо эмпирически, это—вхождение в открытую дверь, к тому же нецелесообразное: выйти из одной двери помещения только для того, чтобы войти через другую. Но малый вход объединен с целым кругом различных идей. Эти действия являются той массой, на которой накопляется целый ряд других переживаний, что делает его полновесным. Вхождение, вместе с тем, переход из чувственного в иную метафизическую область, следовательно, духовное рождение; вместе с тем, отблеск Боговоплощения и отблеск Богородицы, идея рождения, матери, следовательно, земли и т. д.—вся многообразность разных отношений.
Церковное мировоззрение не может быть рационализированно вытянуто в одну ниточку, а иначе, вытаскивая ниточку,
необходимо разорвать все остальное, и вместе с тем оно жизненно. Когда мы живем своею мыслью, мыслим до конца, серьезно, мыслим для самих себя, а не в кабинете, мы мыслим тем же приемом,—приемом конкретно-символического мышления, в противоположность кружковому, которое относится ко мне только как к существу, несущему определенные социальные обязанности. На словах можно раздробить живую связь, уничтожить символичность, но в глубине у нас всегда будет чувство, что, когда мы будем не мыслить только, а жить, мыслить, в семье, а не в кабинете, наше мышление насквозь будет пронизано жизнью. Мышление может существовать отдельно от жизни, как заранее придуманное противоположение жизни. Отрыв от жизни есть характерная особенность мышления возрожденского; наоборот, мышление средневековое впускает в себя жизнь, т. е. допускает многообразие явлений, существенно связано с жизнью и разделяет вместе с <ней>[397] все разнообразие связей и наличие их форм. Синтетическое мышление имеет результатом конкретность. Цель отщепления мысли научной от общечеловеческой— <...>[398] ирреальность.
Какой же умысел этого отщепления? Почему надо отделиться от благоуханных цветов культуры Платона и церковности? Почему надо отделиться от всего человечества? Для уяснения этого мы должны вернуться к понятию ориентирования. Что именно толкает известную кучку людей из лона всего человечества и побуждает ее объявить ценным только свое мышление, захватить диктатуру мысли? Когда Наполеон I спросил Лапласа о том, каково отношение его теории к вопросу о существовании Бога, тот ответил: «Гражданин консул, я не нуждался в такой гипотезе». Этот ответ является характерным для группы, желающей быть аристократией мысли. Бог—это такая гипотеза, которая постепенно должна суживать свои пределы и без которой должно быть—в пределе— построено миропонимание.
Что же значит конкретно: избавиться в миропонимании от Бога? Это значит превратить нашу реальность во что-то такое, что возникает по мановению нашего волшебного жезла, сделать эти реальности, во-первых, нереальными и, во-вторых, сложенными из признаков. Тогда мы можем сказать, что мы—их творцы[399]. Замысел вершины современной философии
Марбургской школы—показать, как возникает вся полнота реальности, построить реальность из ничего. Всякая такая попытка есть попытка украсть несколько капель воды из океана Божественной реальности, развести их с мылом и пускать пузыри.
Также с другой стороны: так как человек связан с миром, то, если объявить весь мир произведением моего разума, очевидно, остается только сам разум с своей структурой. Но по мере того как ослабляется реальность разума, вырывается почва из-под него самого[400]. Если мир меоничен, то и человек упраздняется. С упразднением Бога упраздняется природа, с упразднением природы упраздняется и сам человек. Вот замысел западноевропейской культуры. Что же движет ее в этом направлении? Здесь мы подходим к понятию ориентировки.
Коген—венец европейской философии и вместе с тем переход к дальнейшему. До него можно было верить в изначальность разума, а Коген открывает, что разум существует постольку, поскольку он ориентируется, поскольку опирается на что-то другое, определяется неразумным актом,—актом веры во что-то другое[401].
Новая философия ориентируется на факт математического естествознания. А эта группа учений существует только наряду со всеми другими учениями. И в другие времена иначе учили. Или берем некоторую реальность и из нее доказываем реальность Разума и его построения, или наоборот. Что какие-то науки мы должны взять за научный факт. Можно понимать затмение солнца как тень луны или как поедание его драконом—китайцы. Люди опираются на чувства, жизненный импульс, который они не совсем понимают. Интеллигенция верует в самих себя, в свой кружок, из порождений разума выводит строение самого разума. Законы движения солнечной системы вытекают из законов механики, а эти или из разума, следовательно, они даны, следовательно, реальность создается не нами, или наоборот—из нашего интеллигентского кружка. Как только интеллигенция отступает от доверия к жизни, так оказывается необходимым уверовать в свой кружок[402]. Между самообожествлением и верой в Бога нет третьего, и культурный человек без Бога—самоистукан (Канон Андрея Критского), и это не в силу частных прегрешений, а внутренней связности.
Подобно тому как сидящие на покатости сползают вниз при всяком движении, так и здесь естественное расположение— изгнать Бога, избавиться от Бога, чтобы быть самим собою. Что это—окружающее—не дары Божии, а насквозь призрачное. Уничтожение конкретности формы как реальности, и тогда реальность будет представляться только как комплекс признаков. Но тогда оказалось, что должно разрушить и свою собственную форму. И вот психология обратила человека в пучок отдельных состояний. Нет природы и человека, остается одно голое самоутверждение. Человек изгоняет себя из мира, оставляя себя, как конкретную единицу, выходит из области бытия, предвосхищая то, что будет на Страшном Суде. Парадокс: человек хотел образовать натуралистическое миропонимание— и разрушил природу; хотел дать гуманистическое миропонимание—и уничтожил себя как человека[403].
Как бы в насмешку—теософия и антропософия[404]. Бог разлагается на ряд сил безличных и притом ирреальных. Также и человек, подобно «матрешкам»,— без метафизического ядра. Начали и кончили нигилизмом—в пустоте, это путь смерти. Отрицание жизни—смерть всякой реальности, а утверждение бытия может быть только при ориентировании на Боге. Христианство есть выкрнсталлизация самой чистой человечности, в наиболее чистом виде. Чтобы человечность открылась, в человеке нужно было Боговоплощение.
В конкретности христианского мышления и трудность его понимания. Возрожденское миропонимание может быть представлено как цепь силлогизмов и отдельных понятий. Это мировоззрение—не для жизни. О нем нетрудно говорить, так как оно бедно и совершенно не отвечает на реальные жизненные вопросы. Оно не является мировоззрением, которым мы живем. Это—кабинетное, журнальное мировоззрение. Оно бесконечно бедно и просто, а потому легко разделяется на параграфы и главы.
Наоборот, средневековое мировоззрение опирается на чувство жизни и на пребывающее в жизни. Оно символично. Каждым своим элементом, каждой точкой оно связано со всей сложностью жизни. Каждая его точка протягивает щупальца к другому. Его трудно изложить, подобно тому как трудно описать функции живого организма: откуда ни начать, ясно, что это не есть начало, функционально организм есть нечто круглое—он смыкается в себе самом. Религиозное мышление, музыка, поэзия и особенно церковность есть синтез всех искусств, высшая из всех человеческих деятельностей. Лекция искажает облик религиозного миропонимания. Ему можно учиться, лишь живя вместе, разговаривая о погоде и делах житейских. В житейском надо усматривать цели высших причин.[405]
Приложение[406] к 13-й лекции
27/Х—9/ΧΙ 1921 г.
Два пути «Учения XII Апостолов». Путь жизни и путь смерти. Культура общечеловеческая и культура «научная», не от слова «наука», а от «научного миропонимания». Научное миропонимание делает те выводы, которые наука в себе и не содержит.
Церковное миропонимание рождается из культуры общечеловеческой. Момент социальный. Мышление отдельной группы, единиц, отделившихся от общечеловеческих масс.
Миропонимание научное—классовое, даже кружковое. Оно желает захватить человечество и подчинить его. Но общечеловеческое мышление—рыхлое и податливое. Вспомним конкретность религиозных представлений. Конкретность—тип реальности. В церковной письменности мы не имеем общих понятий. Церковное мышление—не по законам научного миропонимания. Эти приемы мышления напоминают несколько поэзию, нар<одную) поэзию. Уже со стороны формальной церковное мышление примыкает к мышлению народных масс. Религиозная, как и вообще народная, письменность—символичная. Но это—не аллегория. Симв<ол>—можно делать многообразные разрезы и открывать новые связи. Символ в себе несет реальность. Жизненность мышления. Мы живем своею мыслью. Серьезное и до конца ему противопоставляется кружковое мышление, по которому мысль не то, что жизнь, отрыв мысли от конкретн<ого>, особенно мысли возрожденской. Средневековое мышление само в потоке жизни. Многообразность связи, наличие в средневековом мышлении формы—результат синтетичности, а не анализа. Вот различие.
Для чего это разделение мысли от жизни? П<очему> человеку понадобилось отделиться от стихии всего человечества и создать себе теплицу, особенно<е> мышл<ение>[407]. Анекдотический разговор Наполеона и Лапласа: «Я не нуждаюсь в этой гипотезе»—в Боге. Это миропонимание как предельное и есть «научное миропонимание».
Но что значит конкретно: избавиться от Бога? Мы живем в мире данностей. Современная философия: вся полнота реальностей из ничего. Но ведь в сущности это лишь минимальная) Божественная) реальность.
В научном миропонимании человек сталкивается с реальностью самого себя. С умалением реальности разума меняется) реальность и человека. Для упразднения Бога <надо> упразднить природу, а с этим упраздняется человек.
Что же побуждает? Ответ—в понятии об ориентировании. До Марбургской школы—Гёрман Коген—можно было верить в разум. Коген: разум—постольку разум, поскольку имеет Трансцендентальное) абсолютное). Разум опирается неразумным актом веры на что-то другое. Философия нового времени ориентируется на факт математического естествознания. Это существует) наряду со многими учениями и дисциплинами, но у др<угих> нар<одов>, в древнее время учили иначе.
Что же взято за абсолютный факт? Произвол. Если люди не сознают произвола, значит опираются они на жизненное чувство, которое они не понимают вполне—ну в <конце> концов социальная среда. Интеллигент верит в себя как в абсолют. Из абсолютности своих научных порождений выводят абсолютность своего разума.
Лишь только человек отступает от восприятия Божественного присутствия, он начинает верить в себя. Tertium поп datur. И культура, отрекающаяся от церковности, становится самоистуканом. Возрожденский человек, веруя в Бога, непоследователен. Изгнание Бога нужно, чтобы быть самим собою, т. е. избавиться от всех даров Божиих, все перестроить по-человечески, т. е. насквозь субъективно, уничтожить форму как целое. И реальность, построенная из ряда призраков, является иллюзией. Но дорога пена: сам он форма и конкретность; значит, себя разрушит.
Философия нового времени распускала все связи и в человеке. Что же остается? Голое самоутверждение. Но человек изгоняет себя из мира, оставляя себя в своем мире, и попадает в небытие, где нет Бога. Парадокс. Хотел утвердить натуралистическое, антропологическое и гуманистическое миропонимание, но уничтожил и природу, и человека.
То же делается в теософии и антропософии: там разложение Бога и человека и на ирреальности—точно матрешки—нет метафизического ядра. Нигилизм—в этом пробивает возрожденское миропонимание. Путь смерти. Путь жизни на Боге и в Боге. Христианское миропонимание выкристаллизовывает общечеловеческое миропонимание в более чистом виде. Выкристаллизация самой чистой человечности. Почему богодухновенное было нужно? Потому что было воплощение—в Боге дана чистая человечность.
14-я ЛЕКЦИЯ. ЛЕКЦИЯ. ПРЕПОДОБНЫЙ СЕРГИЙ—РУССКИЙ ДАНТЕ И НАЧАЛО РУССКОГО СРЕДНЕВЕКОВЬЯ
28/X—10/XI 21 г.
Трудность для понимания общечеловеческого мировоззрения и ложность—пустота—«научного». Организм кругл и в себе смыкается. Это к искусству относится, а особенно—к религии, синтезу всех искусств и всех человеческих деятельностей.
Лекционная передача религиозного миропонимания искажает его. Ему можно учиться лишь в жизни, в конкретно, лапидарно высказываемых афоризмах. Воспоминание вчерашнего — два эскиза, две характеристики, преподобного Сергия и архимандрита Феодора Бухарева. Преподобный Сергий—начало и Данте русского средневековья. Архимандрит Феодор—конец русского Возрождения и начало нового средневековья. «Троицкая Лавра и Россия»92*. Два начала культуры: что во плоти и воплощаемое, (София Ипосгасная) и С<офия> Божественная)93*. Женственность Киевского периода—София; Мужественность Московского и Петербургского—Троица. Два родоначальника русского народа—Кирилл и Сергий. Кириллу (явилась) Небесная Дева, София; Сергию—Живоначальная Троица, способность воплощения. Слово преподобного Сергия—«Троица», призыв к единству русской земли во Имя Троицы. Общежитием начиналась культура: христианская община, монашеские общежития. Киевская Лавра, Троицкая Лавра. Центр видели не в насельниках, а в русском народе, говорящем через Лавру.
(Преподобный Сергий—> русский Данте, совместивший все стороны культуры, всю полноту русской жизни, а не теоретический мыслитель, писатель.
15-я ЛЕКЦИЯ.[408] АРХИМ<АНДРИТ> ФЕОД<ОР> БУХАРЕВ
3/16-ΧΙ
16-я ЛЕКЦИЯ. ОБ ОРИЕНТИРОВАНИИ НА ХРИСТЕ. ВОЗРОЖДЕНСКАЯ ЭПОХА—ВОЗРОЖДЕНИЕ ФАРИСЕЙСТВА. НАТУРАЛИЗМ И ГУМАНИЗМ—АВТОНОМИЯ ОТ БОГА ПРИРОДЫ И ЧЕЛОВЕКА
4/17/XI 1921 г.
С течением времени обыкновенно теряется чуткость к основным пунктам религиозного понимания. Они приедаются, никакими словами не проймешь сознания, пока вдруг не раскроется новое понимание этих слов. О них надо говорить или филологически очень тонко, или, так сказать, философски.
Об ориентировании на Христе. С кем спорил Иисус Христос? Против кого ополчался? Не против грешников, не против даже духовенства, сплошь зараженного эпикуреизмом. Он полемизировал с книжниками и фарисеями. Теперешнее понимание слова «фарисей» не соответствует ни Евангельскому тексту, ни историческому значению. У нас под словом «фарисей» разумеется сознательный притворщик, лицемер, обманывающий других. Но столкновение с такими людьми имело бы мало общечеловеческого интереса, не было бы никакого трагизма в том, что Иисуса Христа возненавидели бы люди дурные. Но фарисеи были лучшею частью иудейского общества, наиболее интеллигентные и преданные интересам просвещения. И в религиозном отношении тоже: они желали бы сделать такие выводы из закона, которые урегулировали бы всю жизнь. И как высока бы была наша жизнь, если бы мы обладали хоть частью их бесспорных достоинств. А между тем Иисус Христос не саддукеев обличает, а тех, кто был образцом праведности. И не язычников, не грешников, а тех, которые заслуживали бы всяческой похвалы[409]. Эта борьба, переведенная на теоретическую почву, составляет содержание посланий ап<остола> Павла, <самых>[410] первых трактатов христианского богословия, первой теоретической обработки христианской мысли. Для христианского сознания в них характерно противопоставление фарисейства и чего-то другого. Это—центральный вопрос. С другой стороны, понятна и в каком-то смысле оправдывается ненависть фарисеев ко Христу. Действительно, если я стараюсь исполнить закон изо всех сил, то чего же еще от меня требуют? Если бы был обличаем грешник, это было бы справедливо, но если обличают меня, приложившего все усилия к исполнению закона, т. е. в конце концов подвижника, то не есть ли обличение нас попытка разрушить ту духовную ценность, которой я служу, попытка разрушить самое святыню? Здесь дело не в самолюбии фарисеев. Вся сила столкновения Иисуса Христа с ними заключается в столкновении двух праведностей: закона дел и закона благодати. Если мы говорим, что фарисеи всячески стараются соблюдать заповеди и субботу, то кто может отрицать доброту их намерений[411]?
Если заповеди даны Богом, то кто может сказать, что это добросовестное стремление понять заповедь во всей ее широте плохо? Ведь и Христос рассматривал себя как утвердителя закона и в то же время обличал наиболее ревностных его исполнителей. Как это понять?
Ответ...[412] Почему ценна заповедь, суббота? Потому что дана Богом. Но представьте себе, что я забуду Бога, перестану видеть Его, любить Его как Отца, а всей душой прилеплюсь к Его словам, к самим заповедям. Тогда они станут для меня злом, хотя сами по себе они—добро и не перестают быть хорошими. Тогда празднование субботы становится кумиром, потому что для человека тогда есть только заповедь, а не веяние Силы Божией. Поскольку утверждение это правильно, постольку пленяешься самому себе. Тогда всякое нравственное правило и вся их совокупность становятся самодовлеющими в силу того и по той причине, что именно я их признал таковыми. Таким образом, заповедь становится моим рукотворением, и человек с пути поклонения Богу становится на путь идолопоклонства, поклонения самому себе. И чем выше предмет такого увлечения, тем оно опаснее. Чем чище живешь, тем глубже, опаснее и неискоренимее страсть поклонения себе самому[413] · Наоборот, если случается падение, и притом падение несомненное, так сказать, лицом в грязь, тогда появляется возможность должного отношения к себе; человек перестает быть самоистуканом и ему дается возможность открыть окно, чрез которое можно сообщаться с Богом[414].
Все, что воспринимается не в Боге и не как от Бога исходящее, есть мишура, и чем она блестящее, тем опаснее. У фарисеев мишура была очень блестящей. Ослепленные ее блеском, фарисеи очень скоро отрешились от Бога, и сердце стало нечувствительным к действиям Божественной благодати. И потому, когда явился Сам Бог, то <фарисеи>, ослепленные идольскими изображениями, не поняли этого и возненавидели Его как разрушителя их мишурного царства. Напротив, блудницы и грешники не знали за собой никаких ценностей, а только надеялись на Бога. У них нет мишуры, потому они впереди идут в Царство Небесное.
Возрожденческая эпоха—возрождение фарисейства[415], носящее на новом языке два имени: натурализм и гуманизм,—была провозглашена автономия человека и природы. Автономия противополагается гетерономии, когда признается, что закон, номос жизни, дан другим, чем мы—твари, существам:
а αυτονομία—когда закон нам дается нами самими или природой, но кем именно—это все равно. Это различие не есть противоположение, духовная суть и в том, и в другом случае одна и та же: закон, полученный от твари[416]. Безразлично, я ли, другой ли кто дает: то и другое тварно и делается в душе моей идолом. Тварь может стараться спасти себя своими законами, средствами на почве любой деятельности—благотворительности, аскезы, общественной, философской, научной деятельности, даже богослужения[417]. Может быть много оттенков этого стремления, но духовная суть их одна и та же: если мы ценим устав ради устава—вследствие чего бываем вне влияния благодати, если мы делаем добро от всей души, даже до сожжения себя, но вне отношения к Богу и в то же время упиваемся своим подвигом как таковым, то это—фарисейство.
Точно так же, если заниматься наукой только ради самоё науки, совершенно бескорыстно, даже не ради, не ища славы человеческой, но вне Бога,—и это стремление спасти себя законом дел есть фарисейство, как все возрожденское стремление к автономной деятельности твари.
Быть автономным—это не значит чинить богохульство, а означает уничтожение жизни в Боге, уничтожение непосредственного касания энергии Божией и оставление лишь отвлеченного понятия о Боге, чисто теоретического. Ведь и о Боге можно говорить, как бы считая на костяшках; как бы рубли. В таком случае и Он, и все предметы будут мертвыми. Отсутствие церковного миропонимания именно в этом и заключается. Так и сейчас об этом много говорят, даже слишком, но, так сказать, извне, в порядке позитивистическом; это—один из предметов обсуждения, а узел обсуждения—собственный взгляд. А должна быть Χριστονομία, Θεονομία. Только перенесение своего сердца в Бога, только оно одно может перестроить наше сердце и дать нам религиозный опыт[418].
Закон в корне не может быть противоречив благодати, а чем дальше он от нее, тем больше распадается. Может быть два
рода неблагополучия: простое, вроде, напр<имер>, пьянства, и трагическое, когда у человека пристрастие к чему-нибудь в известном смысле хорошему. В первом случае человек сознает свой порок именно как порок, а в последнем случае он все дальше и дальше уходит от закона. Состояние фарисейства в пределе есть духовная прелесть,—когда некоторое состояние делается идолом. При этом он весьма близко имитирует подлинное. И раз человек вошел в этот круг, ему нет выхода, так как и неправильная молитва тоже дает радость и чувство удовлетворения, и в то же время питает все остальные чувства: гордости, самомнения, самолюбия и т. д., так что, чем больше входит в душу человека этого мишурного блеска, тем больше и больше у него стремления молиться, тем упорнее он в своем заблуждении, убежденнее в своей праведности. И лишь чудо, которым обычно бывает глубокое падение, может раскрыть ему глаза и указать, куда он зашел в своем заблуждении. Поэтому понятен афоризм Амвросия Оптинского94*, высказанный им как правило для молодых монахов: «Не бойся никакого греха, даже блуда, а бойся поста и молитвы».
Приложение. К лекции от 4/ΧΙ 21 г. Ответ на частные вопросы
Всякий, слушающий нас и проявляющийся нашим словам, формально может быть правым, так как наше слово не творческое.
Перспектива церковной жизни в России. На основании исторических данных и того, что чувствовалось с 1900 годов, у меня двойственное отношение к жизни Церкви и России. Сейчас у большинства глубоко несправедливое, жестокое, нехристианское отношение к русскому народу, которое особенно стало развиваться в русском обществе в последнее время: презрительное, жестокое, враждебное. Но русский народ обладает[419] глубокою верою, преданностью[420] исторически сложившемуся строю, который имел связь с Церковью и догматическую связность. А русская интеллигенция еще с половины XVII-ro века, со времен царя Алексея Михайловича все вытравляла и вытравляла в народе прирожденный склад идей, религиозные элементы. Ну и, наконец, вытравила[421]. Но, думаю, еще не до конца.
А народу нечего было противопоставить этому влиянию, так как наше христианство жило средневековою жизнью. И если так, то несправедливо, чтобы хулился тот народ, который имеет великие религиозно-культурные задачи. Это—оптимистическая сторона моего взгляда.
А другая—пессимистическая, в высшей степени трагическая: еще долгое время будут всасываться в народ привитые ему яды. Церковная жизнь... в ней < происходит) воплощение церковных идей в плотское. Поэтому в ней две стороны. Один— абсолютно ценный слой: догматы, таинства, а поскольку не повреждены, то и даже обряды, каноны, церковный уклад; а другая сторона—то, в чем воплощается духовное начало. И эта последняя сторона—стихия, в которой воплощается ценность, а не привесок. У нас же сейчас господствует скрытый докетизм 95. отрицание воплощения Иисуса Христа. И это определение Церкви как собрания верующих, что мы—Церковь— ересь, так как мы стоим на почве автономии твари, которая сама из себя хочет быть истинною, ценной, святой. И в такой культуре Церкви, которая есть самооткровение Бога, делать нечего. А мы спокойно примиряемся с тем, что у нас внешняя жизнь сама по себе, а Бог—Сам по Себе.
Всякий из нас не может, да и не хочет вырваться из культуры. Мы шесть дней живем на стороне, в седьмой придем на два-три часа в церковь и опять из нее уходим. Мы не живем Церковью, а только иногда, изредка в ней бываем[422]. А это значит то, что за шесть дней мы приобретаем внецерковный строй, определенные приемы мысли и за время кратковременного пребывания в Церкви строй мысли лишь несколько иначе настраивается, а не переустраивается. А надо, и будучи в храме и вне его, мыслить по-церковному.
Говоря о Церкви, мы часто цитируем слова: «Врата адова не одолеют ю»96*. Но при этом мы забываем, что здесь дело идет о Церкви Христовой, а не Русской. Это—со стороны формальной. А по существу я верую, что Русская Церковь устоит в каком-то меньшинстве, выйдет на правильную дорогу, но большими страданиями, потрясениями[423]. Должен быть величайший крах церковной жизни, распад на многие отдельные течения, которые могут быть все еретичны и нецерковны. Нельзя обвинять людей. Обе они (стороны) виноваты тем, что пропитаны известным духом и не могут быть другими. Вся Русская правящая Церковь никуда не годна. Все принадлежат к нецерковной культуре. В существе все, даже церковные люди, у нас позитивисты[424] · Слабость нашего религиозного сознания видна из того, что у нас не замечают даже величайших бед, если они проявляются не в особенно грубой форме.
Так, напр<имер>, теософия, антропософия и подобные ей науки. Она опирается на реальную потребность человека в ощущении иных миров. Их приемы состоят в утончении чувств, и то, что они говорят, чрезвычайно похоже на правду, близко к тому, что говорили святые отцы, а по существу есть самый утонченный позитивизм, и он бесконечно опаснее, чем грубый материализм, прямой позитивизм. Здесь заплаты очень тонки. Лет через десять оккультизм будет так же принят, как гипнотизм, спектральный анализ и т. д. У него уже не будет конфликта с позитивизмом, и он получит неожиданное подкрепление: если сейчас можно противопоставить грубому, детскому материализму учение о духе, то тогда этого сделать будет нельзя. Это громадная опасность для Церкви. А наша учащая иерархия не только не принимает против этого никаких мер, но даже не знает, что делается в Церкви. Должен быть взрыв, и поздно его предотвратить[425].
Второй пример. Бели начать речь о догматических вопросах, то всякий церковный человек и даже представитель Церкви скажет: да, да, я все это признаю. Скажет вежливо, но не слушая, как молодой человек <отвечает на> речи старушки: да, да, конечно. А что именно он признает и почему—он и сам не даст себе отчета[426]. У нас даже не знают постановлений Вселенских Соборов: напр<имер>, в устах людей верующих часто слышишь аргументы иконоборцев. Внутренняя неподготовленность. Всякий мыслит позитивистически, и потому нас прельщает самое безвкусное сектантство, всякая лжемистика. У нас заметна падкость на религиозные суррогаты. Мы похожи на владельцев сундука с ценностями, ключ от которого утерян[427]. Так и мы лишены понимания церковных идей, заключающихся
в нашей богослужебной и святоотеческой письменности. Поэтому и я, хотя, может быть, легкомысленно и слишком самоуверенно, говорил, учась в Московской Духовной Академии, что прежде чем учреждать миссию для инородцев, нужно учредить ее для студентов духовных Академий. Вера дается положительным прикосновением к Свету и Истине. А наша апологетика носит отрицательный характер: она старается показать ложность и внутреннее противоречие известных положений. Но это—неверный прием, так как, во-первых, и в религии есть антиномии, т. к. жизнь антиномична, и, во-вторых, утверждением ложности одного положения еще не утверждается истинность другого. Апологетика определенно вредна, так как она борется с антирелигиозными течениями их же собственными средствами: опираясь на их же принципы, она тем самым косвенно утверждает за ними какую-то правоту и тем самым— их право на существование.
17-я ЛЕКЦИЯ. ФИЛОСОФИЯ КАНТА—ЗАКРЕПЛЕНИЕ ВОЗРОЖДЕНСКО–ГО МЫШЛЕНИЯ И ПРОТЕСТАНТИЗМА. ИИСУС ХРИСТОС, ПРИШЕДШИЙ ВО ПЛОТИ—СРЕДОТОЧИЕ ВСЕМИРНОЙ ИСТОРИИ, ЦЕНТР БЫТИЯ, ИДЕЯ СПАСЕНИЯ—ГЛАВНАЯ В ХРИСТИАНСТВЕ
10/ХI 21 г.
Я старался выяснить, во-первых, понятие христианского миропонимания, во-вторых, отношение возрожденской культуры к культуре христианской, в-третьих, логические предпосылки. Дальше рассмотрим основные линии христианского понимания. Во всяком миропонимании есть центр, сокровище духа, более онтологическое, чем мы сами[428]. Сердце остается при нем и начинает получать от него соки жизни или смерти. Оно определяет основные линии поведения нашего разума, основные углы зрения, т. е. с известной точки зрения духовные предметы, на которые мы ориентируемся, являются родоначальниками категорий, направлений, по которым устраивается мысль, как капля имеет тот же состав, как и весь источник.
Возникает вопрос о дедукции категорий. Кант и особенно Коген указали перечислением основных углов нашего зрения, которые из них существенно связаны с нашим разумом и уничтожение коих есть уничтожение нашего сокровища[429].
Возьмем область возрожденского мышления: его самопознанием был критицизм, порожденный Кантом. Кант попал на такое историческое место, откуда можно было обозреть всю возрожденскую, западноевропейскую культуру. И он уловил ее стремления и тенденции и даже те, которые она в его время еще не договорила и которые договорили его последователи. Обеднение культуры. Гетерогония цели: стремясь к известной цели, мы побочно достигаем других целей, подобно тому как, идя по плохой дороге, мы можем нарвать хорошие цветы,—цель сознательная и бессознательная. Так и возрожденская культура побочно дала много ценного. Прямая цель возрожденской культуры наиболее ярко выражена Кантом. Суть возрожденской мысли есть восстание против Церкви, бунтарство против Бога.
Французская революция совершила новый процесс, возглавив «права человека и природы»[430], т. е. автономность их; по отношению к кому же? Очевидно, по отношению к Богу. Тайная мысль—отрицание прав Бога и Его явления на земле, Его Церкви—протестантство в широком смысле. Но мало объявить права: надо и закрепить восстание. Это достигается тем, что две сферы—человек и природа—обеспечиваются от покушений со стороны Бога,— Бог изгоняется из всех сфер жизни, которые нам известны[431]. Ко времени Канта уже сложилось астрономическое мировоззрение, но надо было показать, что иначе и мыслить-то невозможно. Вся кантовская философия есть закрепление этих позиций при помощи гносеологии. Сущность критического метода: какие же основные принципы жизни[432] духа я должен утверждать[433], чтобы то сокровище в жизни духа, которое я возвел на престол, к которому прилеплено мое сердце, не было низвержено? Если я уверен в автономности человеческой жизни и культуры, если я уверен, что мир сотворен помимо Бога, если человек движется сам собою, если верю, что мир забронирован от Бога, то каким же должен признавать я строение моего духа, чтобы было ясно, что иначе и быть не может[434]? Мир замкнут. Философия Канта, как и вся возрожденская философия, опирается на принцип непрерывности—в пространстве не может быть скачков, во времени не может быть разрыва. С ее точки зрения невозможны вознесение Христа, явление Ангелов. Потому что если признать, что может явиться Ангел, то тогда, следовательно, надо признать, что мир не забронирован, ни одно научное построение не является абсолютным и что всякий его закон в любой момент может быть преодолен, тогда и все знания и вся культура не являются абсолютными. Следовательно, как же я должен мыслить строение нашего разума, чтобы a priori было известно, что явления Ангела быть не может? Рассуждение наше—в духе Канта— приблизительно будет таково: ну хорошо, Иисус Христос подымался; но вопрос: в какой же именно момент Он поднялся на небо? Задача научного миропонимания—не выпустить Иисуса Христа из мира, из пределов чувственного опыта. Также и при Благовещении: прежде чем явиться, Ангел должен был войти в дверь, а раньше быть в саду, а раньше— быть на улице и т. д. Наша задача—все время его улавливать по закону сохранения энергии и неуничтожимости материи, проследить при помощи дифференциального уравнения движения каждой его частицы. Если мыслить его как связь отдельных частей—это противно принципу непрерывности, в пространстве и времени разрыва быть не может. Система формальных моментов нашего духа[435]. Система кантовских категорий—это символ веры Ренессанса, [догматы возрожденского миропонимания,][436] без которого восстание против Бога не может удаться.
А в христианском миропонимании—другая система, другие принципы мышления. Возрожденское понимание не признает того-то и того-то и т. д. Оно имеет отрицательный характер и потому очень бедно—двенадцать категорий. А миропонимание религиозное не может быть дано путем перечисления. В сущности вся христианская жизнь [поведение] является категорией, и нет такого момента, который бы не был необходим. Между тем одна сторона может брать функции другой, подобно тому как это возможно в процессах физиологических и духовных. Таинства можно рассматривать как возмещающие друг друга—в одном содержится и другое.
Вся история догматических движений была построением категорий[437]. Догматика не строилась, как отвлеченная система, а органически вырастала из одной точки, на которой мы ориентируемся,—Лица Господа Иисуса Христа. В этой точке приложения всех духовных сил потенциально содержится бесконечное богатство мысли: все догматы, и вошедшие в Символ веры, и не вошедшие, даже те, которые до сих пор, может быть, еще никем не были высказаны и может быть, и никогда не будут высказаны, потенциально содержащиеся в Евангелии,—все это упирается в одну точку—Христос пришел во плоти,—в конкретное восприятие Иисуса Христа, наше сокровище[438].
Иисус Христос, пришедший во плоти, есть Слово Божие, Он же—и Человек, и средоточие всемирной истории, центр бытия,—«вся Тем быша». В Нем—полнота жизни и мысли.
Все, что вне Его,—ложно, призрачно. С одной стороны, Он—один из многих, часть мира, а с другой стороны, Он—все, и мир есть только одно из проявлений Его творчества. Здесь сразу наталкиваемся <на> противоречие, антиноми<ю>. И всякое живое мышление опирается на противоречие и живет им. И чем оно жизненнее, тем острее противоречия. Религиозное мышление не смазывает, а утверждает сразу и да, и нет. Каждое да есть нет другого. И когда это сделано, то актом веры человек подымается над рассудком и опять воспринимается как единое целое. Во Христе и категория абсолютной духовности, и категория плоти[439]. Ереси же с самого начала в том и заключались, что они брали или ту, или другую сторону—докетизм, евионизм[440]. А жизненное мышление утверждает антиномичность категорий религиозного мышления.
А где она отрицается, там мы имеем дело с антирелигиозным темпераментом и мышлением, с человеком нерелигиозным, хотя бы все его внешние признаки были церковны. Такой человек пытается ниспровергнуть антиномию не актом веры, а напором своего духа. Метод построения всякого миропонимания, а в особенности христианского миропонимания,—догматический, а не критический. И в науке надо установить законы данного состояния, а не частного случая. Вообще невозможно ответить, как происходит то или другое явление. Христианство руководится идеей спасения. Она занимает в христианском мировоззрении такое же место, как принцип сохранения энергии в мировоззрении возрожденском. Всякий вопрос надо рассматривать под углом этой категории, всякое положение надо взвесить в порядке сотериологическом, а не отвечать на него в порядке отвлеченном, метафизическом. И если оно разрушает идею спасения, оно есть ложь[441]. Но существует и другой способ отношения к религиозным вопросам—гностический, вне догмата о воплощении, когда что-либо рассматривается не в порядке конкретного восприятия Лица Иисуса Христа, а в отвлеченном, без отношения Его к нам. Так, напр<имер>, теософия, антропософия хотя нередко и попадает в положения святых отцов, и часто говорит по внешности одинаково с ними, однако ложна, антицерковна, так как ложен метод, мотивы, по которым высказываются эти положения.
Вот пример христианского понимания. Подвижники удостаивались явлений света, вообще имели откровения другого мира, напр<имер> Афонские—видели Фаворский Свет. Как нужно думать об этом? Отвлеченно—всячески. Можно отвечать различно и или объяснять эти световые явления, напр<имер>, галлюцинацией—имеющей субъективный характер, или рассматривать их как объективные—оккультные явления организма, или объяснять их обострением чувствительности, утончением радиации и т. д., может быть сколько угодно теорий, но все они будут ложны по способу их построения. А церковный способ—такой. Мы верим в их спасенность, так как Церковь признала этих людей достойными спасения, т. е. близкими к Богу[442]. А так как, с другой стороны, эти люди смотрели на Фаворский Свет как на вершину и венец своего подвига и в нем видели главное свое достижение, поэтому и мы должны думать, что подвижник, который всегда жил с Богом, в то время как он видел свет, в этот момент своего цветения, особенно соединялся с Богом и что, следовательно, этот виденный им свет не есть нечто тварное, а есть Свет Божий. Он непосредственно открывает Бога. Если подвижники, по их собственному сознанию, бывают в это время особенно близки к Богу, то это именно так и есть. В противном случае было бы чудовищное заблуждение. Хотя вообще подвижник и мог заблуждаться, но не в этом, потому что если бы он заблуждался относительно того, что было центром его духовной жизни, то какова же была и цена его подвигу, если бы он впадал в грубое обоготворение своих собственных состояний, смешивал то, что и грешники не смешивают и не ошибаются? Это невозможно, так как противоречило бы идее спасения святых, следовательно, это—Свет Божий. «Я вижу Бога»—это правильное выражение, это именно так. Вот первое установление догмата.
Но может быть возражение: ведь «Бога никтоже виде нигдеже»97. Существо Божие недоведомо, а если святой говорит, что он видел Бога, то значит, что он или самое существо Божие видел—тогда уничтожается трансцендентность, святость Бога, следовательно, утверждается пантеизм, ересь мессалианства — или же он видел не Бога, а что-то другое. Так рассуждал Варлаам Православное же понимание такое: можно видеть Бога, но не сущность Его, а энергию[443]. Энергия как будто не выражает сущности, но она есть Бог, поскольку Он является людям, а сущность есть Бог Сам в Себе. Вот как из факта произошло построение[444] тонких догматических[445] понятий. Отсюда: для всякого существа сущность есть сторона, обращенная к самому себе, а энергия—сторона, обращенная вне; то есть не имеет энергии только небытие. Теория символического миропонимания <учит>, что всякая реальность, имея свою энергию, может быть освещена энергией другой вещи. А вопрос: как именно— неправилен, неправомерен, механистичен[446]. Если мы осознали символ, то таинственно ли (задавать)[447] целый ряд вопросов: а как именно это происходит? Это при известной сосредоточенности в себе праздные вопросы[448]. Они тогда кажутся наивными и детскими, они не нужны. А так как мысль телеологична, направляется к некоторым основным целям, то всякий ненужный вопрос есть ложно поставленный, ложный по постановке.
18-я ЛЕКЦИЯ. ОТНОШЕНИЕ МЕЖДУ ФИЛОСОФИЕЙ И НАУКОЙ
11/ΧΙ 21 г.
Мыслитель может быть уподоблен путешественнику, который, передвигаясь различными способами, между прочим, испытал, что самый удобный вид путешествия—спальный вагон[449]. Теперь может быть три способа его отношения к путешествию и его цели. Во-первых, когда он так прилепится к спальному вагону, что забывает о цели путешествия, а если даже и прибывает случайно к цели путешествия, то даже и понять-то не может, что он прибыл туда, куда стремился с начала. Во-вторых, он <не> прилепился к вагону, а так как вагон идет не туда, куда нужно, то он совсем отказывается от цели поездки и или предается трагическому отчаянию, или начинает обделывать свои делишки, ходить на базар, ездить на трамвае и пригородных поездах, хотя на словах и говорит, что хорошо бы поехать туда, куда он наметил раньше[450]. В-третьих, он живет только целью путешествия, не думает об удобствах передвижения, а идет в одном направлении, не обращая внимания на то, каковы средства передвижения, лишь бы они вели к этой, манящей его, цели.
Первому случаю подобен рационализм в католичестве и вообще в западноевропейской философии, а в пределе—в когенианстве, где метод сам по себе служит самоцелью, так что ради выдержанности метода пренебрегается целью. И в результате известного размышления над миром получается построение системы, которая может быть антирелигиозной. Таково положение мысли, например, в католичестве с его рационализацией, хотя в нем, как в живом теле Католической Церкви, есть различные способы мышления—до живых и глубоких.
Второму случаю подобны разные виды позитивизма в странах протестантских—трагический и житейский позитивизм, убеждение, что нельзя построить систему духовного знания. Житейский позитивистический способ построения мировоззрения свойственен нашей духовной интеллигенции, духовенству и части верующих. Так как она не верит в возможность построения рационалистического миропонимания да плюс ее леность, то получается благовидная мотивировка ничего не делать, не строить мировоззрения. Отсюда разные виды позитивизма, рационализма, сенсуализма, обрывки, усваиваемые бессознательно. Самая опасная сторона этого та, что ни один тезис не воспринимается сознательно,—поэтому не возможны никакие споры, так как всякий удар упирается в бессознательно воспринятое положение. Это—величайшее зло нашей жизни, здесь нет сознания, что сделана величайшая ошибка, и потому невозможно покаяние[451]
Третьему случаю подобно положение мыслителя, когда для него никакой метод не есть самоцель, а всякий может быть и хорош, и плох; когда ни один не утверждается и не отрицается, есть вера в цель. Если вера есть «обличение вещей невидимых»100*, то получается, следовательно, сближение предметов веры и знания, и истинный метод здесь—вера. А средством его обнаружения служит воплощение веры в конкретную психологию. Это не экклектизм: методы не прилаживаются друг к другу, хотя, и действительно, с точки зрения западноевропейской здесь смесь, переход методов из одного в другой, изменение смысла терминов. Таковы писания святых отцов под углом зрения западноевропейского мышления; но оно предъявляет им те требования, которые они не ставят своей задачей, и не замечает непосредственного жизненно конкретного восприятия мира актом веры[452].
Когда стараешься скорее что-нибудь объяснить, то всего коснешься, и чем разнообразнее будут эти предметы, тем речь, может быть, будет наиболее убедительна и всякий пример будет наиболее экономичен. Методы объединены и проявляют энергию творца спора. Христианское миропонимание можно сравнить с поэтическим произведением: мыслителя нельзя
припереть, что ты-де раньше сказал другое, так как по существу это в сущности есть одно и то же. Следовательно, на каждый термин, метод у религиозного мыслителя всегда можно сказать и да, и нет. Такое мышление получает символический характер, и кто не понял этой символичности, тот ничего не понял. Всякая попытка рационализировать есть искажение. Убедительность его внутренняя, а не внешняя[453].
Христианское мышление имеет телеологический характер. Не «почему», а «для чего» есть единая цель, опорный пункт, а не потому, что мы всячески нудимся так построить. Нам нужно амплифицировать предмет веры, и тогда он выступит в нашем сознании особенно отчетливо. Это есть признак слабости нашей мысли. Длинные мотивы нужны только вначале, так как краткие так полновесны, что мы не можем их оценить и требуем, чтобы нам их развернули. И тогда ум,—беру это слово по смыслу святых отцов,—как средоточие духовного существа,— научается проникать во все более и более краткие формулы, которые наконец сходятся в одно сладчайшее Имя Иисуса Христа. В Нем истина и бытие есть единое. «Имже вся быша» 102.
Ни в церковном, ни в народном мышлении нет расщепления на субъект и объект познания. Оно реально, символично. О всякой вещи можно говорить и да, и нет[454]. Для западноевропейского мышления закон тождества обязателен. Оно есть только
оно, А есть Α, η А не есть не-А. Для мышления же конкретнорелигиозного эти законы логики несущественны: в порядке бытия мы имеем дело с утверждением, что А = и А, и не-А. Как это возможно, что вещь может быть больше себя самое? Мой образ, термин, больше себя самого: он заключает в себе и себя самого, и нечто большее, высшее. Здесь может быть глубочайшее противоположение мышления религиозного, общечеловеческого, церков<ного> глуб<око> выр<одившемуся> мышлению, именующему себя «научным», которое свойственно только тонкому слою западноевропейского общества, мышлению кружковому, на котором ориентируется западная философия.
Обыкновенно личные мотивы чрезвычайно приближают то, о чем идет речь. Поэтому и я сейчас хочу рассказать вам из своей биографии[455]. Когда стало образовываться мое мировоззрение, ход моих мыслей приблизительно был таков. Я родился и вырос в вере в научное мышление. Другого мышления, кроме него, я не знал, и в него именно была вера, т. е. признание его как чего-то самодовлеющего, саморазумеющегося, так что все то, что находится вне его, заведомо есть ложь[456]. Но затем, когда я стал замечать в нем ряд невязок и трещин и в то же время у меня началось более глубокое подхождение к жизни—преимущественно мистического характера, то у меня появилось черное настроение, подобное тому, какое изображено в «Фаусте», в начале[457].
Вместе с тем в это же время я столкнулся с сочинениями Л. Толстого. Но меня привлекала не догматическая их сторона. Я говорил, что если уж искать догматы, то нужно искать их, конечно, в Церкви, а не у Толстого; но, конечно, и там не искал. Особенно привлекала меня его «Исповедь». Если исключить конец, который тенденциозно написан в позднейшее время, то это—лучшее сочинение апологетического характера, которое надо бы всячески распространять. Оно действует, как взрыв огромного, тяжелого снаряда, и сразу уничтожает благодушное отношение к жизни, появляется дилемма: или найти Истину, или же умереть от жажды к Ней, умереть не только телесно, но и в более глубоком смысле, метафизически, хуже самоубийства[458]. Поэтому «Исповедь» надо всячески рекомендовать, так как от нее не может быть ничего, кроме пользы.
Собственное разочарование плюс действие сочинений Толстого, и я впал в величайшее внутреннее отчаяние. Это состояние продолжалось приблизительно год. Но в душе была тайная вера, что не может быть, чтобы Истины не было, что познание Ее невозможно, ведь иначе смерть, боролся духовный инстинкт, что умирать не хочется (разумеется духовное умирание). А если для жизни необходимо знать Истину, а, с другой стороны, ведь было же у сотни поколений, живших раньше меня, у моих предков, какое-то прикосновение к Истине, так как не могу же я быть настолько самоуверен, чтобы думать, что мне одному только дастся Истина и что те миллионы людей жили хуже скотов, то, следовательно, или и я ничего не получу в результате своих поисков, или же они что-то имели. А так как я не могу допустить, что я все время буду находиться в этой черной дыре, то, следовательно, Истина всегда дана была людям и Она не есть плод научения какой-нибудь книги, не рациональное построение, а нечто гораздо более глубокое, внутри нас живущее—то, чем мы живем, дышим, питаемся. А все те или иные способы выражения Ее могут быть ценны или вредны. Но это—уже надстройка над Ней, нечто вторичное. Следовательно, все построения прежних мыслителей были причастны Истине, раз человечество состояло из людей, а не из скотов, так как я не могу допустить, чтобы только у меня было чистое ядро, а у них—только видимость, шелуха. А раз все эти построения, с одной стороны, не шелуха, а с другой—все они имеют значение временное, то это есть сразу, в одно и то же время, и шелуха, и ядро, и одежда, и тело, и оно, и не-оно, и больше чем оно. Все эти учения были символами, истинными для их творцов, а для других—мертвой одеждой и потому определенно вредны[459].
Понятие символа—что всякое живое миропонимание, которое нам нужно для себя, друзей, семьи, а не для кабинета, кафедры и т. д., все это может быть только символичным[460].
Не может быть метафизики внешней по отношению к центру нашей жизни, которая приводила бы к Истине. Может быть только такая, которая приходит от Самой Истины, отправлялась бы от нашего переживания Истины, так как нельзя от сложения фактического материала получить Истину; а если бы Она случайно получилась, то мы не могли бы Ее узнать. Методы определяются целью. И обладание этою целью делает нас различными по духовной структуре. Строй мышления определяется целью, для которой мы живем, зависит от строя духовной жизни, от того центра, к которому она обращена. Формы строя мышления, комплекс законов есть фазы человечности и нашего состояния, которое преходяще[461]. «Познаете Истину, и Истина свободит вы»103*, свободит от наличности рабства самому себе,— объективизм законов мышления, дух, познавая Истину и смотря на себя со стороны, перерастает самого себя, и что раньше представлялось непонятным, то становится ясным на другой ступени[462].
Не может быть метафизики и науки самодовлеющей: они отправляются от предмета веры, который существует и в научной мысли.
Одно из важнейших положений христианской метафизики есть различение энергии и сущности. Сущность есть та сторона
предмета, которая обращена ad intra, а энергия—ad extra104*, ковне. Эти две стороны не противоположны друг другу, а суть проявления одного и того же предмета. Энергия есть явление того, что являет, раскрывает. Этимологическое значение <термина «явление»—«являть»,) не закр<ывать сущность, в отличие от> зап<адно)евр<опейского термина «феномен»)[463].
Мы видим солнечный свет, а не самое солнце, но в нем мы видим само солнце. «Света от Света», <«во Свете Твоем) узрим Свет». И истинная сущность солнца, не исчерпываясь бытийственно своим светом, в то же время адекватно раскрывается в этом свете[464]. Не кантовское марево. Во всяком пучке солнечных лучей мы видим все солнце, хотя, может быть, с меньшим блеском. По этой адекватности проявления вещи и ее энергии можно говорить, что энергия (вещи) есть вместе с тем и вещь.
Сущность паламитских споров. Значение общефилософское. Соблазн экклект<ического> набора[465].
Христианское миропонимание—не экклектизм вроде Плотина: Церковь ничего не брала в силу исторических влияний, а ассимилировала то[466], что давало ей возможность выявить свое учение в наибольшей степени, и потому более подходящие и родственные учения и дали больше материала, а это были именно те течения, которые ближе к общечеловеческому, жизненному. Они-то и дали главную массу для церковной терминологии[467].
19-я ЛЕКЦИЯ. ВОПРОС О СИМВОЛЕ. ОБ ИКОНЕ И ИКОНОПОЧИТАНИИ. ОБРАТНАЯ ПЕРСПЕКТИВА
17/XI 21 г.
Один из наиболее важных вопросов есть вопрос о символе. Все средневековое миропонимание было символично. Под
символом можно разуметь всякую реальность, которая несет в своей энергии энергию другой, высшей по ценности, по иерархии реальности; тем самым эта первая является носительницей, окном в высшую реальность, и с раздроблением низшей меркнет свет и высшей, не сам по себе, а поскольку закрывается окно. Это не значит, что сама высшая (реальность) перестала существовать, а то—что окно закрылось. Нечто чувственное, некоторое явление вместе с тем является также окном, без которого высшая реальность не является и вне этой сущности носит...[468]
Это низшее получает наименование от высшего, и низшее наименование стоит на втором месте по иерархической ценности ответа. Низшее бунтует против высшего. Напр<имер>, миро есть и духй, и Божественная Благодать, которая неразрывно соединена с энергией этих духов[469]. Помазание ими есть соединение с благодатью, и потому про миро можно сказать: «Вот Божия благодать». Но может быть возражение: «Ведь это же масло с духами!» Формально это—правда, а метафизически, онтологически—нет, так как в этом случае высшая ценность уничтожалась бы низшей.
Был такой случай: одна баба на базаре бранила евреев, а И. В. П.105* сказал ей: «Как же ты бранишь их? Ведь и Иисус Христос был еврей». А баба ему ответила: «Что ты, батюшка, ведь Он есть Дух Святый». Этот ответ и догматически правилен: по Григорию Нисскому, напр<имер>, Иисуса Христа, как и Отца, можно назвать Духом Святым106*. Итак, тот и другой ответы правильны; но когда эти два ответа сталкиваются, то один из них метафизически будет ложен, так как выставление на первый взгляд истины низшего порядка есть ложь.
Разрушение символа может быть со стороны, во-первых, рационализма, во-вторых, натурализма: если очистить всю чувственную оболочку от символа, то исчезнет духовное содержание, тогда и символ не будет видим, и, наоборот, в порядке чувственном можно так уплотнить оболочку, что духовное не будет видимо, она станет непроницаема для духа. Напр<имер>, когда мы какую-либо религиозную истину оправдываем научно, напр<имер> Вознесение. Как только мы начнем его объяснять, эти оболочки становятся железными, так сейчас же смажем остроту и даже дадим объяснение и оправдание вопросу:
как это возможно? А в порядке вопросов мистических ему не нужно давать хода. Кантовское понимание основано на тезисах, имеющих определенную антидуховную ценность. И если отрицать этот факт, то разрушается все христианство, следовательно, мы должны его признать. Кантовское утверждение прочно настолько, насколько прочны его предпосылки. Если мы признаем и будем утверждать Вознесение, то отбрасывается Кант и все его построения. И их прежде всего нужно отбросить, так как я не имею возможности, да и не желаю, разбираться в этих фактах. Я говорю: об этом мы поговорим после, если будет свободное время.
Факт Вознесения опирается на факт бесконечно большей значимости, бесконечно большей ценности,—факт духовного усмотрения. Западное искусство оплотнило символ, стало религиозно-эстетическим, и эта кора перестала быть знамением превысшей сущности и закреплением религиозной стороны. Особенно живопись эпохи Возрождения. В дальнейшем кора стала рассматриваться как сама по себе истинная и прекрасная.
Второе искажение символа—рационалистическое, когда пытаются совсем устранить чувственную оболочку, выскоблить символ так, чтобы не было даже бумаги, на которой написаны слова, и оставить один только чистый смысл, формы выражения которого все истончеваются и в конце концов приходят к агностицизму невыразимости, так как хотят выразить адекватно, дать высшее, а не указать лишь на него. Это—схоластика. 'Έργον и ένέργεια107. Жизнь хотят превратить в έργον, так испаряют энергию, что остается лишь тень, осадок реальности, но по характеру продолжающий быть таким же чувственным[470].
Школьное богословие все время колеблется между этим позитивистически-реалистическим и агностически-рационалистическим искажением символа и превращается в недуховное миропонимание. Икона есть один из непонятных символов для школьного богословия[471]. Икона и богослужение не существуют,
по его взглядам. Они для него не представляют известного процесса миропонимания, понятий, категорий, а только внешнюю вещь, которую можно внешне изучать. А для религиозного миропонимания икона, лик есть категория, орган познания, не в качестве примера, а по существу.
Я хотел бы подольше остановиться на понятии иконы. По установлениям Вселенских Соборов икона есть образ, напоминающий Первообраз [возводящий нас к Первообразу][472]. Мы поклоняемся, воскуряем фимиам пред ними потому, что честь переходит к Первообразу. Здесь платоновская терминология. Первообраз не есть мысль, «идея», мыслимая отвлечением представления, а духовная реальность, та духовная сущность, которая делает святого им самим, та сила, которая формует его духовную личность и организм, светится в его лике, которую мы видим сквозь покровы его тела. Образ есть, во-первых, энергия тела святого, во-вторых, то, что понимает художник под сущностью святого[473]. При взирании на образ, ум,—в смысле святоотеческом, средоточие духовного существа,—возводится от образа к Первообразу посредством напоминания, άνάμνησις, говорится в постановлении Вселенских Соборов.
Слово άνάμνησις есть термин мистерии и Платона. Он означает наше духовно-мистическое состояние, которое возникает от прикосновения к платоновским идеям, мистическое припоминание, которое возгорается при прикосновении к образу. Я настаиваю, что этот термин имеет здесь метафизический, а не психологический смысл[474]. Икона являет Первообраз: мы прикасаемся к дереву, холсту, лаку, а упираемся в некоторую духовную реальность[475]. Икона — окно в другой мир, и, покуда мы не видим в ней этого окна, до тех пор наше отношение к ней будет ложным, будет идолопоклонством. А верою мы видим сквозь нее, как через тусклое или прозрачное стекло,—это зависит и от высоты нашего духовного состояния и от степени духовного проникновения художника,—другой мир, подобно тому, «якоже зерцалом в гадании»108#; здесь мы имеем духовное видение, как в зеркале.
В древности во времена мистические нет иконостаса, а когда духовное сознание[476] стало меркнуть, иконостасы стали увеличиваться[477]. У нас на Руси, в XVI и XVII вв. алтарь есть другой мир[478]. Этот участок помещения, пола, пространства, все это, что чувственно можно создать и разрушить, есть символ, несет энергию другого мира. Хотя пол остается полом и краски— красками, чрез них дается другой[479] мир. Это место само по себе страшно. А для людей, не ощущающих страха Божия,—непосредственного присутствия Божия, им надо ставить деревянные барьеры. Алтарь, как небо, охраняют Ангелы и Святые, и иконостас напоминает об их присутствии, напоминает в порядке не психологическом, а онтологическом, мистическом: они тут. Мы теперь стали столь толстокожи, что нам надо напоминать об этом и посредством такого удара по нашим мистическим чувствам пробудить в нас ощущение, что святые тут[480]. Иконостас это, можно сказать,—материализация духовных сил, ограждающих алтарь,—этот мир, подчиненный особым законам.
Но с эпохи Возрождения живопись и вся жизнь стали быстро искажаться и теперь мы даже иконами не ожигаемся: они для нас—как запотевшее окно[481].
Сейчас я хочу почитать об иконопочитании со стороны обратной перспективы. Это—пробный камень всякой иконы.
На старинных иконах часто встречается грубое нарушение законов прямой и обратной перспективы[482]. Плоские грани. Ребра. Книги изображаются вопреки законам линейной перспективы: у Евангелия видны обрезы со всех четырех сторон и с различных точек зрения. Палаты с трех сторон видны. По-видимому, здесь грубая безграмотность. В таких же ракурсах переданы тела, ограниченные кривыми. Отвернутость плоскостей лица и всей головы, т. е. при изображении в профиль рисуется и другая половина лица. Параллельные линии расходятся к горизонту и т. д. Но все эти нарушения перспективы не вызывают неприятного чувства, а даже нравятся, так что иконы, написанные более правильно, кажутся более холодными, бездушными и скучными. А в иконах, написанных с нарушением законов обратной перспективы, чувствуется некоторое чутье. Но, может быть, в этих иконах нам нравится их детскость, наивность? Но это иконы—лучших мастеров, и потому не наивно ли самое наше рассуждение о наивности этих икон? И действительно: в них мы имеем дело не со случайностью, а <с> сознательной подчеркнутостью особенностей: пол освещен более ярко, у Евангелия все четыре образа—киноварные, так что Евангелие является самым ярким местом на иконе. В них заметно не подражание натуре, а своеобразие расцветки. Заметна также разноцентренность, т. е. с различных точек зрения. В частях палат и в ликах виден тонкий[483] художественный расчет. Картины в Лаврской ризнице. Во всех этих нарушениях, очевидно, есть свой смысл.
Нам нужно выяснить: есть ли перспектива действительно выражение действительности[484] или же она есть только схема, одна из возможностей, вытекающая из известного миропонимания, орфография, соответствующая стилю известного века, и, может быть, нарушение ее законов так же мало вредит, как ошибки в письме святого человека. В изображениях древнего Вавилона и Египта нет перспективы ни прямой, ни обратной, а между тем они отличаются поразительной правдивостью, свидетельствующей об их наблюдательности. Почему же они не заметили перспективы? Морис Кантор109* утверждает, что египтяне знали математику. Им была известна пропорциональность и масштаб. Неизвестно, по какому основанию они не пользовались прямолинейной перспективой, но они не мыслили картину, как стену, вставленную между зрителем и действием. Кантор говорит, что, может быть, это было по религиозным основаниям. Искусство самозамыкалось. Это или освобождение от перспективы, перезрелость ее, или же непризнание ее с самого начала.
У них в мировоззрении и искусстве не господствовала отдельная точка зрения и притом в этот данный момент[485]. Индивидуалистич<еское> в прикладном искусстве—не истинность бытия. Первому Анаксагору и Демокриту пришлось уяснить законы перспективы и сценографию (Ветрувий): как должны идти лучи, чтобы они падали от картины на ретину так же, как от явления[486]. Итак, еще в глубокой древности была известна перспектива. Но не пользовались ею потому, что задача живописи—не дублировать действительность, а дать более глубокое ее понимание[487]. Декорация не символична: она—обман, а живопись—правда жизни, она—символична, знаменующа[488]. Декорация—ширмы, а живопись—окно в реальность, декорация— имитация жизни: человек—узник, прикован, как узник, к скале, к одному месту, даже к одной точке. Он есть только один глаз, невольно взглядывающий на сцену. Живой человек подменяется зрителем, отравленным ядом кураре, который, как известно, парализует способность движения, оставляя сознание.
Итак, перспектива была известна еще в V-ом веке до P. X., и если не применялась, то на это, очевидно, были высшие побуждения, так как ее не могли не заметить, зная геометрию, а считали антихудожественной. Насколько развита была тогда математика, видно из того, что Птолемей11составил сложные карты земли и неба, которыми пользовался и одобрял даже в XVI веке Эгильон 112. Живопись же по законам прямой перспективы развилась из театральных декораций. Она представляет собой расширение сцены, разрушение стены, закрывающей от нас явление. Развилась она во времена «graeculorum»113*, как их называли, «человечков», изящных, пустых греков позднейшего времени, приезжавших в Рим во времена империи, развращающему влиянию которых обязан Рим падением нравов. Росписи Помпеи—это барокко древнего мира—имеют задачей обмануть зрителя. Они—произведения не художников, а виртуозовремесленников. А в IV-ом веке по P. X. перспектива теряется.
Все эти сведения я сообщаю вам из книги Бенуа «История живописи» 114. Но они есть в любой книжке по истории живописи. Нужно только иметь в виду, что почти все эти авторы рассуждают наоборот: время упадка искусства, признаком которого была прямая перспектива, они считают временем его расцвета. Оно и понятно. И Бенуа и другие рассуждают: как же может быть это плохо, если это приводит ко мне. А высшая похвала в его устах, это фраза: «Лучше этого не могли бы сделать и наши современники».
20-я ЛЕКЦИЯ. ОБРАТНАЯ ПЕРСПЕКТИВА И ИЛЛЮЗИОНИЗМ
18/XI 21 г.
Когда развивается иллюзионистическое искусство, когда требуется создать только видимость реальности, а не окно в нее, так является и средство обмана для неподвижного зрителя,—перспектива.. Человек ΧΙΧ-го века делает себя абсолютным мерилом истины и красоты. Он заставляет все мироздание вращаться около себя. Перспектива есть живописное выражение кантианского понимания.
Обычный упрек средним векам—в отсутствии понимания пространства. Но в средние века отсутствовало только евклидовское понимание, сводящееся к перспективе и пропорциональности, которое бессознательно утверждает: само собой разумеется, что форм в мире не существует, а каждая форма накрывается на бездушный[489] материал, как пустая клетка. По иронии истории возрожденское мировоззрение, начав с провозглашения прав человека и природы, пришло к их отрицанию. Цель его—не благодарное приятие всякой реальности, не творчество, а создание подобий и жизнь среди них. Человек знает, что для того, чтобы хотеть, надо быть реальным и опираться на реальность; и пространство—не графа, а сама реальность. Созерцательно-творческая и хищнически-механическая культура.
Расхождение параллели к горизонту и т. п.—не от неведения, а художественный метод. Рисунки детей с обратной перспективой похожи на средневековые, так как детское мышление есть мышление не наивное, а особый тип мышления. Зарождение Ренессанса началось с «овечки» Франциска Ассизского.
Джотто, как только захотел, так почти сейчас же и нашел перспективу. Стенопись—не узор, а самостоятельный род живописи. Но сам Джотто, хотя и умел пользоваться перспективой, однако редко прибегал к этому приему. Лишь в XVI-om и XVII-ом веках, когда стала заподозриваться безусловность феоцентризма, тогда и стали развиваться попытки на место Божественной действительности поставить подобие, театр. Пейзаж Джотто произошел от декораций мистерий.
Что перспектива не соответствует природе человека, доказывает сложность и длительность выковывания понятия о перспективе. С XV по XVIII век происходило насильственное перевоспитание человеческой психофизиологии. Сложные приборы Дюрэна:115#.
Перспектива потому чужда человеку, что она есть заговор против естественного восприятия: требуется видеть не то, что есть, а то, что желательно видеть.
Нарушения перспективы связаны с высокими качествами иконописного произведения. Историки культуры расценивают культурное явление степенью близости к явлениям второй половины Х1Х-го века. Перспектива есть живописное выражение кантианского миропонимания. Перспективная картина мира не есть факт восприятия, но требование во имя каких-то принципов.
ОБЩЕЕ ЗАКЛЮЧЕНИЕ ПОСЛЕ ВСЕГО КУРСА, КОТОРОГО ЗАКОНЧИТЬ НЕ ПРИШЛОСЬ.
В Персии есть секта язидов, которые поклоняются злому началу, чтобы задобрить его, а добрым пренебрегают, потому что его-де бояться нечего. И в нашем русском мировоззрении должна быть изменена манихейская116* точка зрения. Надо перевоспитать себя, разбить заскорузлость, понять, что мир есть символ и исполнен символов и потому миропонимание должно быть символично. Да, должно быть, но я не вижу реальных к тому оснований.
Церковный орган. Лавра Преподобного Сергия, Академия Платона, Пифагорейская школа, Жреческая Коллегия Египта — общее их свойство,—что они—не школа, а атмосфера содружества, узы личные и жизненные, связывающие их крепче кровных. И лишь при органической близости может быть создано миропонимание, так как в этом случае обучение происходит жизнью, при исполнении объективно нужного. Это должно происходить в отъединении от мира. Необходим момент монастыря. Это не значит то, что надо быть безработным, а то, что известная группа семей должна быть как-то отъединена, чтобы другие люди не рассеивали энергии. Наши монастыри страдают обеднением церковности.
Приложение к 20-й лекции и Общему заключению[490]
XI/1.XII 21 г.
Не простая случайность то, что дети признают лишь обратную перспективу, она—не недопонятость, а своеобразный охват мира.
Новое миропонимание ознаменовано в XIV-ом веке появлением перспективы. Джиотто. Откуда у него уменье перспектировать?
Он исходит из декоративного искусства, писал декорации для мистерий. Перспективу нельзя рассматривать, как способ, свойственный человеческому глазу. Для ее утверждения требуется много трудов: ясно, что это не есть способ, а перевоспитание раннейшей психофизиологии.
Дуализм делался руководящим началом миропонимания.
Крушение этого миропонимания. Что теперь? Предательство или завоевание мира для Бога и Церкви?
Религиозно-жизненное начало. Перевоспитание, иное мироощущение. Мы получили возможность так, как его ощущает простой народ, как живой, как непрерывное чудо Божие.
Надо разбить в себе заскорузлость. Мир—скивал и ими преисполнен. Для этого необходим какой-то церковный орган. Ну, Лавра Преподобного Сергия, Академия Платона, Пифагорейская школа, Жреческая Коллегия Египта. Здесь везде одно: это не школа, а содружество и личные, жизненные узы, крепче кровных уз.
Лишь в этой органической близости возможно образование, в собственном смысле школа.
Взаимодействие для решения общей и насущной задачи, об<щей>, нужной всему братству, всей Церкви. Это возможно только в известном отъединении от мира. «Монастырское» начало.
И в общине этой такие возможны достижения, которые недоступны среднему человеку.
Жизненно понять, это есть иное подхождение к иным мирам, чем то, которое он видел.
Раскрыть духовную сокровищницу Церкви—это и есть устроить истинную духовную школу.
Мы знаем, что на нас лежит величайшая ответственность, но не знаем, как подготовиться к встрече великого возможного разгрома.
Приложение 1 к курсу лекций. Запись беседы священника Василия Надеждина, А. Н. Соколова и неизвестного автора записи со свящевником Павлом Флоренским в ноябре 1921 г.
Однажды, приблизительно в ноябре 1921 года, мы, т. е. о. Василий Ф. Надеждин, Александр Ник. Соколов и я, сидели с отцом Павлом в притворе церкви Петровского монастыря, ожидая окончания предыдущей лекции. Отец Павел в разговоре, между прочим, спросил нас, не замечал ли кто из нас, какая рука у нас теплее. На это никто из нас ничего не мог ответить. Тогда он сказал, что спрашивает нас об этом для того, чтобы проверить свои наблюдения. «Потому что я заметил,—продолжал он,— что в обычное время, т. е. когда я спокойно сижу или лежу в ровной температуре, у меня правая рука бывает теплее левой. А при молитве, особенно при совершении литургии, у меня бывает наоборот: левая рука делается теплее правой». «А вы не замечали этого?»—обратился он к о. Василию Надеждину. «Нет,—ответил тот,—у меня-то всегда правая холоднее, так как церковь не отапливается, а левая чаще бывает в перчатке». И разговор уклонился в сторону.
В этот же вечер Надеждин рассказал, что он получил из Чембарского уезда Пензенской губернии от о. Ивана Козлова письмо, в котором тот просил его спросить мнение отца Павла о случаях, подобных тому, который описан в проповедях Григория Дьяченко: как-то раз в Москве в XVU в. в богадельне стали слышны стуки, возня и тому подобные явления беспокойного дома. При этом стучавший называл себя именем одного сына боярского, незадолго перед тем умершего. При этом заметили, что все проделки духа были совершенно во вкусе этого сына боярского, потому что он в свое время отличался беспокойным характером. Как же надо смотреть на такие явления? Отец Павел сказал на это: «Ведь окончательно смерть наступает у человека гораздо позднее того момента смерти, который констатируется врачами, так как человек имеет несколько других тел, помимо тела в собственном смысле слова,— физического: эфирное, астральное, ментальное и т. п. Окончательная же смерть наступает около сорокового дня, когда, по учению Святых Отцов, загнивает сердце. Так что когда человек умрет, его астральные оболочки остаются в мире и ими могут завладеть злые духи, так сказать, гальванизировать астральный труп, подобно тому, как и человек может послать свою энергию в труп умершего и заставить его даже двигаться,—мнимое оживление мертвецов йогами. Поэтому злой дух имеет некоторые основания ответить, называясь именем человека. Потомуто и проявляется во всех этих проделках характер человека, что труп его действительно является агентом, действующим под влиянием иной силы».
Приложение 2 к курсу лекций. Из записной книжки священника Василия Надеждина
4/17.ΧΙ 1921 г.
Спросить о. Павла:
Совместимо ли христианство с капитализмом?
Велико ли участие масонства в современной) революции?
Как понимать Христово «не убий»? В применении к современной нам действительности. Также и «не судите»? Может ли и должна ли быть смертная казнь в христианстве и возможны <ли> христианские гражданские суды или юриспруденция— язычество?
«Ни слуг, ни рабов не должно существовать среди хр<истиа)н вовсе» — так ли?
ЧАСТЬ ВОСЬМАЯ. ЗЕМЛЯ И НЕБО. ФИЛОСОФИЯ, АСТРОЛОГИЯ, ЕСТЕСТВОЗНАНИЕ
НЕБО И ЗЕМЛЯ (ОТРЫВОЧНЫЕ ЗАМЕЧАНИЯ ОБ АСТРОЛОГИИ)
1922.I.2. Москва
1) Коперниканство и система Птолемея. Общенародное миропредставление. Критика Коперниканства.
<На полях запись:) См. у Маха в изл. <?> принц<ипов> мех (аники) Пуанкаре, Эйнштейн.
2) Небесная музыка. (Гармония сфер).
(Эта глава примыкает к главе о магичности слова).
<На полях запись:) В частн<ости>—мнение К. Бэра2 (в Таннери—«Первые шаги др<евне)-гр<еческой) науки»3.
Действие звука (певец, заставляющий разбиться стакан). (Иерихонская труба). От звука рождается материя (Беме)4 и вообще о Беме. Неслышимый звук. «Вибрации» (ср. статью в Вестн<ике> Ин<остранной> Лит<ературы>5.
3) Позитивные данные в пользу астрологии: связь земных и небесных явлений, эмпирически устанавливаемая.
4) Два света—свет дневной и свет ночной (по Каббале, Сотнику6 и проч.; Черное солнце и проч. О мистике черного света—физика и т. п.
Обрезание <?>
<На полях запись:) Переклик, с «На Маковце», с «Каббала»...
5) Астрология в Новое время и в новейшее—ее возрождение.
6) Система Данта 7.
Приложение. Гармония сфер
1908.Х.29 Сер<иев>} Пос<ад>. Продумано ночью
1) Вычислить отношения между периодами колебаний и длинами волн электромагнитными, посылаемых небесными телами.
а) Планеты отнести к солнцу,
б) спутники отнести к планетам.
Не получится ли аккордов?
2) Определить «гармонию». Гармония—математ<ическое> соотношение, воспринимаемое в муз<ыкальном> произведении), тоже звуковое. Звуки в музыке дело второстепенное.
3) Нужность звука—в том, что он может нами посылаться (со всей<?> кул. и др.).
4) Мильталер 1—гармония сфер, оптическая. Балет.
5) У Коновалова о χορός 2.
6) Слова Клим<ента> Римск<ого> о хорах светил 3.
ЧАСТЬ ДЕВЯТАЯ. СИМВОЛОТВОРЧЕСТВО И ЗАКОН ПОСТОЯНСТВА
СИМВОЛОТВОРЧЕСТВО И ЗАКОН ПОСТОЯНСТВА
«У Водоразделов мысли Глава о принципе перманентности в употреблении символов. Symbola permanent».
«Permanentia symbolorum. Symbola permanent».
«Закон перманентности В забытом сочинении программы гамбургского Иоганнеума: G. Н. Bubendey,—Ueber die raumliche Darstellung der imaginarer Grossen der Analysis, 1837.
Задолго до Г&нкеля и Шредера формулировал закон перманентности».
Принцип перманентности
Г. Бубендей,— Ueber die raumliche Darstellung der imaginarer Grossen der Analysis, 1834 г.1, программа Гамбургского «Иоганнеума».
На эту работу указывает М. Simon,—tJber die Mathematik. Giessen, 1908.
Еще раньше высказывался в том же смысле М. Ohm,—Versuch eines Volkommen Konsequenten Systems des Mathematik. 1822.—См. у него же—предисловие к 3-му изд. 1828 г., стр. ХИГ и сл., а так же приложение к т. Г, стр. 407.—Ом встретил резко отрицательную критику.—Ом цитирует Н. Напkel,—Vorlesungen liber die Theorie der komplexen Zahlen. Lpz, 1867.—ГЬнкель не приписывает себе абсолютного приоритета в открытии принципа перманентности и, кроме вышеназванного Ома, на стр. 15 упоминает о работах Pea<cviks'a?> и других английских математиков 1834—1842 гг.
В. Вундт в 3-м изд. своей «Логики» называет этот принцип аксиоматическим,—несмотря на выставленные Г. Буркгардтом возражения против этого (Vierteljahrsschrift fur wiss<enschaftlicher) Philosophie, Bd. XIX, реферат о 2-м изд. «Логики» Вундта.—
«Это совершенно неправильно; этот принцип есть требование, выставленное в видах простоты и целесообразности; можно ли ему удовлетворить, это подлежит всякий раз особому исследованию (стр. 82, прил. 44). А. Росс. О сущности математики. Перевел И. В. Яшунский. Physice. СПб., 1911. [7, 690, Б. МДАк].
Символизм. Перманентность. Связность.
На 1-м конгрессе по философии математики (Париж, 6— 8 апреля 1914 г.) «Дин изложил в существенных чертах теории, развитые в замечательной работе под заглавием «Символизм и реальность в математике» (Symbolisme et realite dans les mathematiques). Существенная сторона математических символов состоит в том, что они образуют систему: они составляют одно целое, с которым каждый символ связан неразрывным образом. Взятые в отдельности, члены системы (les termes) не имеют никакого математического смысла. Конструкция так называемой математической системы не бывает ни дедуктивной, ни индуктивной, но совершается путем последовательных обобщений2. Математика не состоит из совокупности произвольных условий, если только не лишать знаков всякого смысла, как делает Гильберт. Можно не символизировать систематическую сторону чувственной реальности; но коль скоро мы становимся на этот путь, то неизбежно возникает математика, и по этой именно причине она бесспорно обладает объективным существованием».
(А. Реймонд. Первый Конгресс по философии математики. Стр. 112. «Вестн<ик> опытн<ой> физ<ики> и элементарной) математики» 2-ой серии II, сентябрь, № 5(617), 1914). Стр. 110—118.
(Труды и доклады конгресса будут напечатаны в отдельной книге «Revue de Methaphysique et de Morale»
(Добыть непременно и книгу и журнал!)
ПРИМЕЧАНИЯ
Часть четвертая ИМЯ РОДА (ИСТОРИЯ, РОДОСЛОВИЕ И НАСЛЕДСТВЕННОСТЬ)
ОБ ИСТОРИЧЕСКОМ ПОЗНАНИИ (Конспект лекций)
Текст лекций записан самим Флоренским в особой тетради (Архив священника Павла Флоренского), состоящей из 30 нумерованных страниц и 50 ненумерованных (пустые страницы не учтены). В ряде случаев имеется авторская правка текста, которая принимается публикаторами как последняя авторская воля и лишь в исключительных случаях приводится первоначальный вариант. На полях автором проставлены даты, которые приводятся в основном тексте. В Архиве священника Павла Флоренского сохранилась также машинопись «Лекции в МДА в 1916/17 уч. г. О принципах исторического познания». Этот текст представляет собой студенческую запись лекций, напечатанную на машинке. Хотя по точности и связности текста он, конечно, уступает авторскому оригиналу, но отразил особенности произнесения лекции, содержит некоторые формулировки, появившиеся лишь в момент произнесения лекции и потому представляет интерес для публикации (Приложение 1). В тетрадь был вложен также целый ряд черновых материалов и выписок, часть из которых использованы в примечаниях, а часть в Приложении 2. В связи с тем, что Приложения 1,2 подготовлены при окончании работы над всем томом, они публикуются перед примечаниями.
Игумен Андроник
Текст подготовлен С. Л. Кравцом, игуменом Андроникомг, С. М. Половинкиным; текст Приложений — игуменом Андроником. Примечания С. JI. Кравца (№ 6—8, 10, 11, 14, 17—21, 23—26, 29, 31—33, 35, 36), С. М. Половинкина (№ 2—5, 12, 13, 15, 16, 19, 22, 25, 27—29, 37), игумена Андроника (№ 9, 30, 34).
Приложение 1 ЛЕКЦИИ В МДА В 1916/17 уч. г. О принципах исторического познания
По этимологическому значению своему история, от корня <ιστ — ισ—οιδα) значит знание, ведение, наука. Это есть первое из знаний, первая из наук. Да и исторически так было: история была первою из наук. Во всяком случае, <изучение) истории—наука. Но наука ли история? Наука состоит из суждений. Суждение, выражающее некоторый закон, есть научное. Закон, это «вообще», суждение всеобщее и необходимое. Система их есть наука. Связь явлений есть закон. Наука генерализирует, обобщает. «Всегда» и «везде» науки имеет некоторую особенность, относится к с в я з и одного явления с другим. Если есть А, то есть и а—это формула науки. Вечные свойства вещей не меняются от того, есть ли эти вещи или нет. Математика не говорит не о конкретном,—Уайтхед. Может ли история философии открыть законы? Обобщаем ли мы исторические явления? Но в истории философии—единицы. Кант один, этот, а не вообще Кант. В естественной науке если и есть единичность, то иная; ископаемое существо, среднее между человеком и обезьяной, найдено одно, но, может быть, будут найдены и другие. В истории философии—сила центростремительная: все обращено к одной точке—Канту. Здесь методом служит индивидуализация. Здесь нет никакого закона, и открыть его история философии не хочет. Индивидуализировать явление есть задача истории. Всякое, правда, историческое явление подчинено закономерности, но это не интересно истории. Кант подчинен законам физиологии, но это не интересно историку философии. И психологические законы не интересны истории философии. Нечто новое, а не то, что «всегда» и «везде»—предмет истории философии. Монады, а не экземпляры <...>[491]. Но что значит значительность исторического? Какое нам дело до того, что «в себе» и «о себе»? Чем интересен нам Кант? Исторические факты интересны именно как единичные. В этом парадокс <...>. Но в таком случае, наука ли история? И что же такое история? История—<...> знаю,—первая наука, первое знание. История—не «плохая» наука по сравнению с естественной, но «принципиально» отрицает законность науки. С одной стороны, история—не наука, а с другой—историки—ученые, следовательно, история—наука. Мы попадаем в апорию. Как ее решить? Надо заняться тою частью наукословия Фихте, которая трактует об историческом познании, но при этом в связи и с познанием естественнонаучным. Как возможна история? Какова должна быть природа исторического познания, чтобы оправдать факт существования истории, как науки? И при этом сохранить значение естествознания, как науки. Ньютон и закон тяготения, единичное и всеобщее, личность и закон, миг и всемирное содержание его,—что важнее, ценнее? История или естествознание?
Закон[492] условен; если есть массы, то существует притяжение. Но есть ли массы? Из существования закона этого не следует. Нужен опыт, единичное восприятие, хотя всеобщий закон его и не желает. Поэтому единичное имеет право претендовать на самостоятельное изучение. Для науки становится важным и закон, и яблоко, как частное применение закона, а отсюда и все частное, весь Ньютон. Естественнонаучное познание—экстенсивно, историческое—интенсивно. В истории—индивидуализирование, выделение вглубь, в естественнонаучном знании— абстрагирование, вширь. Отсутствие законов в истории—ее достоинство, иначе история—плохая естественная наука.
Итак, как же построить понятие о науке? Все, что мы выскажем в области естественнонаучной, будет иметь и моменты частного, и наоборот—в истории все индивидуальное будет общим понятием. <...> афоризм О. Конта. Принцип абстрактности есть принцип классификации Конта.
Математика астрономия физика-♦химия биология -►социология. Для истории места нет. Она входит в социологию. В социологии почти единственно достоверные закономерности—статистические. Мы <...> убеждены в закономерности общественной жизни, основание <число> школ, рассчитанное на известное количество учеников. Всякая общественная жизнь поддерживается двумя силами, консервативной и прогрессивной (Победоносцев). Взаимодействием этих двух сил движется история. Открывая эти закономерности общественной жизни, мы ничего не делаем для истории. Наоборот, мы в истории желаем узнать не то, что было закономерно, а то, что произошло нового. Как произошла «история», так отменена была статистика. Без внутреннего творчества истории не бывает. Как общество движется вперед, так статистические закономерности отменяются. Возникает в настоящее время наука—евгеника,— об улучшении условий жизни человечества. Если она разовьется, то статистические законы изменятся. Поскольку нет истории, а быт, постольку есть закономерная закономерность отсутствия истории, застоя. Разделение наук на два класса:
1) <εργον>—дело законченное, предмет естествознания, и
2) <ένέργεια>—творчество, предмет истории.
Законы[493] социологии являются применением закона вероятностей. Статистические законы—отсутствие индивидуальности. Закон статистический господствует в обществе там, где нет внутренней жизни. <*Έργον>—объект (науки) неподвижный. Бытие раз навсегда установленный продукт. < Ενέργεια)—живой процесс. Во всякой реальности есть момент <εργον> и <ένέργεια>, но в различных по преимуществу. Как же механика—наука о движении? Но это такое движение, которое не приносит ничего нового, а известно заранее. Будущее всецело определяется настоящим. Основой естественной науки должен быть некоторый <εργον> окончательный, абсолютный, абсолютно твердое тело. Идея твердого тела лежит и в основе математики. Это—нечто, что <не> изменяется. Стремление естествознания— понять мир, как систему твердых тел. Немеханистическая биология примыкает скорее к истории. Есть какое-то соотношение между <εργον> и общим, <ένέργεια> и частным. Твердое тело и духовная жизнь, вещь и личность—полюса нашего определения бытия. Можно ли к вещи относиться как к лицу?—можно, но это идолопоклонство, а отношение к лицу, как к вещи—безнравственность. Рим. 1 <,18—27). Абсолютная Реальность.
Лицо[494] человеческое есть предмет истории. Что служит характерным выявлением человечности? Совокупность энергии мы называем культурой. Науки о культуре, о человеческом духе,— гуманитарные. Номографические и идиографические науки (Виндельбандг и Риккерт; <τά ΐδια) единичное). Науки о духе « (знак приблизительного равенства) науки о культуре « науки о человеке « науки идиографические « науки о лице « о единичном.
Науки, естественные « науки о природе « науки номографические « общем « о вещи.
Дух—высшее проявление человеческой личности. Психология относится к естественным наукам.
Как же различить объект культуры от объекта природы? Целеполагающая воля человека делает объекты природы объектами культуры.
Единичного бесконечное множество, и наук должно было бы быть множество. Но есть какое-то единство в объектах культуры. Единичное объединяется в более общем, которое тоже есть единица. Отдельные цели объединяются в общих и т. д., все в одной—в Боге. Единство исторической науки возможно потому, что есть единство культуры,—целестремительность отдельных явлений. Причинность и целестремительность—основные категории естествознания и истории.
Единство науки—единство цели, под которую она подбирает средства—методы, приемы, категории и т. д.
Идея вечного возвращения должна быть присуща естествознанию; механизм—циклическое повторение.
Время Эпикур—повторение комбинаций атомов.
Комбинация атомов Фр. Ницше—идея вечного возвращения.
Эта идея существенно связана с естественнонаучным мировоззрением. Закон второй термодинамики—всякая энергия деградирует, портится, делается менее способною. Не творчество, а умирание—этот закон противоречит естественнонаучному мировоззрению.
Закон первый термодинамики—количество энергии постоянно и неизменно. Природа, постоянство и неизменность. Для деятельности быть новой и значит быть.
О природе и о культуре, как о целом. (Каждое положение диалектики истинно на своем месте.) Культура есть организованное целое, организм.
Понятие о единстве законов природы есть омирщение, секуляризация учения о Промысле, о Единой Воле. В культуре, как и в природе, все связано, все объединено, она—единая ткань. Следовательно, и науки культуры могут быть объединены. Но в науке должно быть расчленение. Однородность среды должна быть нарушена, чтобы она была осознана. Задержка волевого импульса. Сознание есть волевая задержка, зеркальное отражение нашего общения с окружающим.
Если есть А, то есть и а—формула сочленения вещей — причинная зависимость. Одной причине соответствует одно следствие, и наоборот—это однозначимость причинности.
Определенность причин—если А, то и В.
Необратимость причины—А не может быть В.
Центры целей культуры—лица. Категория истории—имя собственное. Что же сочленяет лица в единство? Что служит в истории эквивалентом причинности? Какова древнейшая история? «Авраам роди Исаака»... Понятие связи рождения составляет душу истории. Дальнейшее в истории есть уже раскрытие разных сторон рожденных лиц. Понятие о рождении может получать толкование разное: от физического до духовного. Все культурные ценности приобретаются личным путем: от лица к лицу. Идея преемства имеет громадное значение в истории. История занимается новым, а самое новое есть новое лицо, родившееся в мир. А роди В, вся история есть амплификация, расширение этого положения. В основе исторического познания лежит генеалогия. Почему не занимались генеалогией в недавнее прошлое и пренебрегали ею в обществе? Это—нигилизм в точнейшем смысле слова, подрывание собственных корней, как и всяких корней, как будто люди свалились на землю с какой-нибудь планеты.
Нумерическое тождество, тождество по числу, по существу.
Две самые подобные вещи не будут тождественными, а только <подобными). Наоборот, одна вещь, хотя бы и изменяющаяся, остается тождественной. О тождестве можно говорить только применительно к лицу. Тождество познается непосредственно, изнутри, а вещь мы так познать не можем. Знание рода и связь с ним, чувство рода есть необходимое условие для сознания себя связанным с миром и культурой, со всем прошлым человечества; это дает чувство реальности своего бытия. Феноменализм Канта есть результат отсутствия у него чувства рода, если говорить биологически. Нужно найти свое место в истории, зарегистрировать себя исторически, найти свои координаты в истории, свою генеалогическую широту и долготу. Мы пользуемся культурой и должны передать ее с приростом.
Неудачи современного воспитания—в незнании прошлого учеников; излечение болезней также. Чехов: «Черный монах».
«Ничто не пропадает». <...>
Биофоры, биогены и т. д.—носители наследственных свойств

Идиологическое дерево—<для> желающего изучить Генеалогические) корни отдельного лица. <...>
Но можно интересоваться родом, как целым <...> Многообразие—совокупность элементов, рассматриваемых как одно целое. Звук определенный трикраты упорядочен: 1) высота, 2) тембр, 3) сила. Корг Кантор показал, что многообразие многомерное можно изобразить в одномерном. Евангельское родословие записано словами, но ведь в нем—чистая последовательность. А если бы всех родичей перечислять <...>
Изображают в виде линейного ряда генеалогию, чтобы не разъединять рождения и современности.
Не знаем чей сын. <...> Двойная нумерация. Официальный способ записи. Департамент герольдии.
Этот способ не так нагляден. Ведь <родственная) связь не так ясна. Удобство <наглядности) можно восстановить: генеалогическое дерево. Здесь же можно вставлять биографические сведения. Принципиальные неудобства: <мало места,) негодность.
Если при исследовании найдется какой-нибудь родич, ранее бывший неизвестным, тогда всю родословную надо переделывать. А при большом числе родичей это не легко.
Простейший принцип десятичный:

Родство—старчество, духовное окормление (от слова окормлять—быть на корме), которое соответствует понятию телесного рождения, но не питания. <...> Преемство духовной жизни.
Нельзя получить умения внутренне молиться самому, а не от другого человека, который уже умеет. Пгубокая историческая традиция.<...>
Судьба Паисия Величковского. Он проповедовал аскетизм, но был в гонении. Сочинения Макария Великого не дозволялись. Он собирал аскетические творения и отпечатал «Добротолюбие». Оно вызвало бурю. Его топили в Дунае. Русское «Добротолюбие» в значительной степени искажено, даже по сравнению со славянским. У Епископа Феофана замечается стремление <к упрощению) и т. д.

В философии важна связь идей; важно установить, какая зависимость одного термина от другого. Зародышевая плазма неделима, она переходит от отца к сыну, будет ли она духовна или материальна. Зависимость моментов одной философии от другой—зависимость терминов. В духовной генерации передается духовное начало. В философиях раскрытие <идеи лица). Философская система есть миросозерцание лица, важнейшее выявление лица, как для поэта поэзия его—важнейшее выявление его лица. Род, отказывающийся от своего гения, погибает. Духовная энергия, начало духовной жизни—объединяет духовный род, генеалогию, как зародышевая плазма составляет принцип единства физической генеалогии. Семя, <...> (Аристотель) создает единство философского рода, который стремится выразить эту <идею>.
Цель физического рода—гений, после которого род пресекается. Может начаться новый род, «новая фамилия».
И духовный род имеет цель в гении, наиболее совершенно выразившем родовую идею. Так, например, Преподобный Серафим, от которого нет прямых учеников. Дед, отец, сын = род. Сын отрывается от отца, чтобы вернуться к деду.
Диалектический ход родовой жизни, которым сохраняется единство рода, необходимое для телеологичности рода. Род может и не достичь своего гения. Тогда он вырождается. Род может сознательно отказаться от гения. Необходимо единство рода, единство отцов и детей, но чтобы дети были личностью, необходим и разрыв детей с отцами. Противодействие разрыву имеет печальные последствия: дети теряют волю и т. п. В раз-
рыве—залог исторического процесса. В суждении отрицания отрицания есть тезис, но в обогащенном виде. Иначе, синтез есть соединение точек, тезис с новым содержанием. Что же делают возможным для рода связность при сохранении индивидуальности личности?
Дети—отрицание, антитезис отцов — тезис. Отрицание отрицания детей есть возвращение к деду, т. е. дает возможность культуре быть связной. В истории науки—тоже: через поколение возвращаются старые теории. Принцип культуры—пульсировать ритмически. Многие поколения объединяются: каждый член делается дедом.
Какой комплекс идей вызвал Шеллинг и под каким влиянием он был? Какие периоды в развитии шеллинговской философии? Какие смены точек зрения? Идеализм—механизм. Механизм характерен подчинением внешним факторам, а идеализм—внутренним. Идеализм—развитие, механизм—застой. Внутренний фактор—разум—сверхсознательный, сознательный и подсознательный,—дух. Шеллинг все время держится основного начала идеализма, признания духовного начала. Шеллинг есть преемник Фихте, а через него Канта. Задача Канта показать, что знание возможно <.·♦>> а Фихте—показать, что ощущения суть произведения деятельности духа. Для деятельности разума необходимо нечто такое инороднее, отчего он мог бы оттолкнуться. Я—нс-Я, Я Абсолютное Мышление начинается тогда, когда есть толчок. Ведь и нравственность начинается, когда есть искушение, древо познания добра и зла. Я малое сознает и Я большое. В Я малом должна быть интеллектуальная интуиция, т. е. оно должно открыть в себе Я большое и что не-Я есть действие самого Я. Я большое все глубже внедряется в Я и не-Я, чтобы с ним слиться. <...>
Последняя ступень Канта—тождество самосознания,
трансцендентальная перцепция, Я—Я Иван Карамазов.
Сновидение с драматическим характером.
Положим, кто-либо подходит и задает загадку. Мы не знаем, как разгадать. Он говорит разгадку и указывает, как это просто. Мы не знаем, и в то же время знаем. Не-Я—загадка. И всякая диалектика тоже. Ведь она задает вопрос и отвечает. Но ведь вопрос=ответ, значит Я большое и знаем, и не знаем (л малое).
У Канта Я большое—простая формула, лишенная метафизической действительности. У Фихте (Я большое) усиливается, но в пределах человека. У Шеллинга Я большое приближается к Богу. Разумная деятельность—целеосуществляющаяся. Задача Шеллинга объяснить природу как царство целей, как нечто живое, организм, а не ряд толчков.
Это—натурфилософия.
Как осуществить эту задачу? Природа есть развитие, переход от одного состояния к другому. Наибольшие размахи развития.
Начало XIX века ознаменовано открытием электричества. Полюсы суть крайние размахи. Они внутренние по отношению к процессу, и в то же время они противоположные.
Открытие Эрстедта: отклонение магнитной стрелки под влиянием электричества. Шеллинг подсказал это открытие. <...>
Магнитная полярность.
Электрическая полярность.
Полярность. Целый ряд полярностей.
Понятие жизни берет из биологии. Он связывает их с полярностью. Идеи химические, физические и биологические. Лавуазье—теория горения, окисления. Процесс горения заключается в соединении горючего вещества с кислородом. Лавуазье истолковывает химические вещества в дуалистическом смысле. Дыхание есть горение. Природа едина и метафизически и эмпирически. <Доказывается,) что она в основе едина и на опыте оказывается таковою, Гёте.
Метаморфоза растений утверждает, что все растение есть видоизменение одного органа, именно листа, а лист есть видоизменение клеточки. Подчелюстная кость найдена и у человека, следовательно, все животные построены по одному плану. Череп есть видоизменение одного позвонка. Значит, все устройство и все отправления суть нейтрализации полюсов. Не все рассмотрено.
Внутренняя жизнь, способность восприятий и возбудимостей. Галлер, Браун. Вот тело натурфилософии. Теперь душа и дух. Предустановленная гармония—самое минимальное единство. Предустанавливать единство надо там, где его нет. Учение Спинозы полярно сопряжено с учением Лейбница. Принципиальное раз<личие> монады Лейбница от <субстанции) Декарта.
У Спинозы мир замер. Поэтому нужда в восполнении Лейбницом. Декарт ограничивал духовное бытие сознанием. Духовное бытие и есть сознание, <...> есть сущность. А Лейбниц говорит, что могут быть спящие монады, значит бытие не только в сознании, но еще в чем-то другом. <...>
Задача—истолковать все, как результат духовной жизни и в то же время избежать натяжек. Ведь нельзя же стакану приписать сознание. Но нельзя отрицать его у него совершенно, потому что тогда получится механизм. Единство сил природы— <...> Человечество—едино, говорит Гердер. Природа истолковывается как род творчества, хотя и полусознательного. Физический идеализм.
Второй период. Как осуществляется творчество, когда оно совершается в сфере сознательной? Эстетический идеализм. <...> Творчество в человечестве. Фридрих Шлегель, Нова лис, Гофман, Тик («О художни...[495]
(Приложение 2. Из черновых материалов)
Кот-Мурлыка. Повести, сказки и рассказы. СПб., 1890. Изд. 2-е. Т. I, стр. 266—289: «Мирра».
На тему о порождении Антихриста чрез соединение всех кровей мира—Антихрист как человек синтетической крови. Замысел еврейки,—которой было на роду написано...
Апокалипсис как Левиафан истории.
В моих лекциях об истор<ическом) познании должно развить главу об исторических типологиях и рассмотреть с этой точки зрения Апокалипсис как схему истории.
Для лекции о роде. 1918.Х.9.
Проблема незаконности. Что незаконность рождения разрушает.
А. И. Соболевский (см. Рус<ский> Биогр<афический) Слов<арь> и Воспоминания его)—как примеч<ательные) черты характера.
Сер<гей> Серг<еевич> Глаголев (проф. МДАк.) имеет характер и ведет себя именно как незаконный <нрзб. 1>. Почему? Но он язвит <нрзб. 2> naturalis—хотя именно не таков на самом деле.
Естество.
Четверток 5-й седмицы Вел<икого> Поста (Триодь Постн<ая>, Великий Канон Андрея Крит<ского>, песнь 7-я, троп<арь> 8-й:
«Слышала еси Авесалома, како на естество воста...» и т. д. Отец называется естеством. Следовательно, естество сына есть отец, природа сына—отец.
Тарзан. 1924. VI. 11 ст. ст. вторник
Уже давно лежит у меня «Тарзан» Берроюза, купленная, когда эта вещь еще не была никому известна. Но книга почти мгновенно сделалась модною, родила многочисленное потомство, и мне было нестерпимо браться за него. Теперь, больше чем через год, если не через два, воспользовавшись своею болезнью, я прочел ее. Нехудожественное, аляповатое и в сущности скучное произведение, держащее всю нервную систему неестественно напряженной, поистине поэзия янки и американских мисс. Вообще она не стоит чтения.
Но вот, что удивительно. Как эта книга была пропущена цензурою? Мало того, издана, кажется, Госуд<арственным> Изд<ательством>, всюду распространяема и явно вызывая на литературное подражание! Ведь смысл ее—в прямом противоречии со всеми современными настроениями и взглядами. Вот, как я понял смысл этой книги:
Истинный носитель в себе лордской крови и закрытых<?> прав лорда останется лордом всюду, как его ни воспитать и куда его ни поместить; лорд же—это уважение<?> человеческой доблести и мужской красоты, духовной и телесной, это великодушие, деликатность, рыцарственность, честность, доброта, деликатность, храбрость, бескорыстие и т. д. и т. д.— одним <словом> это предельно взятая и завещанная порядочность. Это норма человеческого благородства, это нечто большее человечности<?> Боковые линии того же рода уже пониже, хотя и они имеют в себе много.
В архиве Флоренского сохранились черновые материалы по этимологии слова «история». Приводим один из них:
«Смысл слова ιστορία έκαλεΐο δέ ή γεωμετρία προς Πυθαγόρου ιστορία—геометрия была называема у Пифагора преданием (Jamblichi. De pythagoria vita, ed. Kiessling, 89; Ansse de Villoison. Anecdota graeca, II, 216, lin 22—25; Jamblichus. De communi mathematica, (ed. Festa) 78, 1—5).
Более точно надо перевести—ιστορία без члена чрез «Forschung», исследование, ср. у Платона Phad. 96а τής σοφίας ήν δή καλοϋσι περί φύσεως ιστορίαν (Μ. Cantor. Vorlesungen uber die Geschichte der Mathematik 3-te Aufl. Bd. I, S. 155). «1еометрия со стороны Пифагора называлась исследованием»».—8.
2* Ближайший (более широкий) род (лат.)—8.
3* Naville Adrien. Nouvelle classification des sciences: Etude philosophique. 2 ed. Paris, 1901.
Naville A. La notion de loi historique // Congres internat. de philosophie. 2 session. Rapports et comptesrendus. Geneve, 1905.
У Чупрова цитаты из этих книг даны на французском языке в примечаниях; они переведены П. А. Флоренским.— 9.
А* Чупров А. А. Очерки по теории статистики. СПб., 1909.— 9.
5* природа порожденная и природа порождающая (лат.).—10.
6* Строки из стихотворения А. С. Пушкина «Поэт».—11.
7* знать (греч.).—13.
8* интеллектуальное множество (лат.).—14.
9# Таблица родственных связей славянофилов, составленная Ф. К. Андреевым, публикуется по изданию: Священник Павел Флоренский. Около Хомякова (критические заметки). С таблицею родственных связей ранних славянофилов, составленною Ф. К. Андреевым. Сергиев Посад, 1916 (см. рис. на с. 509—511).
| РОДСТВЕННЫЕ СВЯЗИ РАННИХ СЛАВЯНОФИЛОВ[496] |
В Архиве свящ. Павла Флоренского сохранился листок с планом:
«Для Лекций о родословиях.
1) Родословные связи декабристов — одно гнездо (Малиновские связи).
2) Славянофилов.
3) Святых.
4) Академ<ических> профессоров.
5) Поэтов русских—нельзя ли установить связи.
6) Преступников—американские исследования (вообще Tredury...>
7) «Свои воззрения высказывать демонстративно <?> как программу» (предисловие).
8) Spuru.
9) Новые черты сложения родословий как целого—по закону. Что было бы если культура...»
К реализации этого плана относятся несколько фрагментов, найденных в Архиве свящ. Павла Флоренского:
1) «Семя и кровь. 1918.V1I.22
Родство—связь через кровь (во времени, последование поколений).
Свойство—связь через семя, по семени (в пространстве, сосуществование поколений».
2) «Вы же род избран» (1 Пет. 2, 9).
Ср. Ис. 43, 20; Исх. 19, 6; 23, 22—LXX.
Христианство как род (или христиане—род?)
См. подробности о тех же предметах у Гарнака в «Сущности христианства» учение христианства <нрзб.> стр. 143 сл. <см.: 1Ьрнак Адольф. Сущность христианства // Общая история европейской культуры / Под ред. проф. И. М. Гревса, Φ. Ф. Зелинского, Н. И. Кареева и М. И. Ростовцева. Т. V. Ранее христианство. Отдел I. СПб., б/г. С. 143 и след.
Аристид: «Свой род ведут от И. X.» и т. д. NB
Это духовно определяющие) линии (духовная генеалогия), старчество.
3) Анна «пронареченная от родов чистыя Девыя мати» NB
(2-й канон на Рождество Божией Матери, песнь 1, троп<арь> 1).
4) «πραξιεργίδαι, οι—праксиергиды, атт<ический> жреческий род, исполнявший богослужебные обряды Плинтерии и Каллинтерий».
5) «Святое семя.
В древние времена Германии, когда искусство однажды привилось к одной ветви какого-нибудь рода, оно вместе с нею обыкновенно благородствовало все ее отпрыски, и наследие художества словно золотило узы кровного родства—чему примеры представляют многие благородные поколения художников, происшедшие из древних цветущих городов Южной 1ермании». [Ваккенродер] (Об искусстве и художниках: Размышления отшельника, любителя изящного, изданные JI. Тиком. М., 1826; М., 1914, (стр. 167)».—75.
10* условие, без которого нет (лат.).—15. знать, чтобы предвидеть (φρ.).—15.
12* Предмет и действие (греч.).—18.
13* Предмет и закон, действие и интерес (греч.).—19.
14* все течет (греч.)—выражение Гераклита.—19.
15* сила, мощь (греч.).—23.
16 Парамнезия—нарушение памяти, выражающееся в ложных воспоминаниях.—24.
l7 См.: Нищие Φ. Так говорил Заратустра. Ч. 3 //Соч.: В 2 т. Т. 2. М., 1990. С. 160.—24.
|8 Строги из стихотворения А. С. Пушкина «Поэт и толпа».—25.
19* Дю-Буа Реймон Эмиль Генрих (1818—1896)—немецкий физиолог.—26.
20 Мк. 16, 15.—26.
21 Мф. 1, 2.-26.
22 Возможно, это—Вильям Фрей (псевдоним Владимира Константиновича Шшса, 1839—1888). Будучи капитаном Генерального штаба, он эмигрировал в Америку, где основал ферму на коммунистических началах. См.: Рейнгардт Н. В. Необыкновенная личность. Казань, 1889; Иршензон М. О. Русские Пропилеи. Т. 1. М., 1915. Флоренский упоминает его в своих воспоминаниях «Детям моим...» (М., 1992). В этой же книге упомянут Виллиям Фрей как одноклассник Флоренского во 2-й тифлисской гимназии.
Крыштановичи—дальние родственники Флоренских, которые переселились в Америку. Флоренские бывали в их Батумском поместье под Чаквой.—29.
23 Иван Николаевич Ельчанинов—сотрудник Архива Департамента Крольдии; помог Флоренскому составить родословие архим. Серапиона (Машкина). См.: Свящ. Павел Флоренский. Наст. изд. Т. 1. М., 1994. С. 236—249.—30.
Строки из монолога монаха Пимена из драмы А. С. Пушкина «Борис Годунов».—31.
Фламмарион Камиль (1842—1925)—французский астроном.
Иршель Уильям (1738—1822)—основоположник звездной астрономии, построил первую модель Галактики, открыл планету Уран.
Глаголев Сергей Сергеевич (9.10.1865—10.10.1937) в 1889 г. окончил Μ ДА; с 1892 г. преподавал там на кафедре основного богословия, член Правления Μ ДА, член Священного Собора Российской Православной Церкви 1917—1918 гг. Проходил по Сергиевопосадскому делу 1928 г., приговорен к высылке в г. Пензу, в 1929 г. досрочно освобожден, жил в Вологде, в 1937 г. арестован и вскоре расстрелян.—32.
*** См.: Список лиц рода Корсаковых, Римских-Корсаховых и кн. Дондуковых—Корсаковых. СПб., 1890.—33.
Витольд Владиславович Руммель (1855—1902)—генеалог. Совместно с В. В. Голубцовым издал «Родословный сборник русских дворянских фамилий» (в 2 т. СПб., 1886—1887). Много писал для «Энциклопедического словаря» Брокгауза—Эфрона.
Кн. Алексей Борисович Лобанов-Ростовский (1824—1896)—государственный деятель, любитель русской старины, генеалог, автор «Русской родословной книги» (в 2 т., 2-е изд., переработанное и дополненное. СПб., 1895).
Кн. Петр Владимирович Долгорукий (1816—1868)—генеалог, автор книг «Российский родословный сборник» (СПб., 1840—1841) и «Российская родословная книга» (СПб., 1854—1857) и др.
Петр Николаевич Петров (1827—1891)—писатель, генеалог, автор книг «История родов русского дворянства» (СПб., 1886) и «Для немногих: Сборник заметок по генеалогии, геральдике и пр.» (СПб., 1875).—33.
сифилис (лат.).—34.
*** Август Вейсман (1834—1914)—немецкий зоолог и генетик.—35.
Лукомский В. К. и барон 7Ьпольт Н. А. Русская геральдика: Руководство к составлению и описанию гербов. Пг., 1915. С. 38. Ткбл. «Родословная с гербами» на с. 516 и описание ее публикуются по данному изданию. «Существует тип родословных таблиц, т. н. восходящего-смешанного родословия, который обычно состоит из гербовых щитов, располагаемых в известном порядке, а именно: внизу помещается герб лица, от которого ведется родословие, несколько выше, налево (от зрителя) герб его отца и направо—рода его матери, еще выше—ряд гербов, начиная слева, первым герб деда, вторым герб рода бабки, т. е. матери его отца, третьим герб отца его матери и четвертым герб рода матери его матери; выше—новый ряд восходящих родственников, щиты родовых гербов которых располагаются налево—со стороны отца и направо—со стороны матери. Достаточным принято расположение восьми или 16 гербовых щитов в верхнем ряду, но, конечно, последовательно оно может иметь их 32, 64 и т. д.».

В черновых материалах Флоренского сохранилась машинопись Л.Ларионова «О символике родовых гербов» (27 апреля 1922 г.: 3 м. с.).—38.
31 рассуждение, парализующее волю (лат.).— 39.
32 управлять и водить корабли (греч.).—43.
33 править (лат.).— 43.
34 В черновых материалах к лекциям сохранилась также схема «Генеалогическое древо обителей», вычерченная неизвестным лицом по просьбе Флоренского по кн.: Муравьев А. Н. Русская Фиваида на Севере. СПб., 1894. Название схемы, вероятно, принадлежит Флоренскому (см. рис. на с. 512—513).—46.
35Мф. 7, 16.—47.
36 цель, результат (греч.).— 47.
37 См.: Быт. 38, 4—10.—47.
Часть пятая. ИДЕАЛИЗМ СМЫСЛ ИДЕАЛИЗМА (МЕТАФИЗИКА РОДА И ЛИКА)
Интерес о. Павла Флоренского к античной философии имел в своей основе и научные и биографические основания. В МДА о. Павел в течение многих лет читал систематический курс по античной философии (о содержании этого до сих пор не изданного курса см. наст. изд. Т. 2.
С. 738—741) и опубликовал ряд глубокомысленных статей в «Богословском вестнике». Особое место в античной, равно как и в общей истории философии отводилось Платону. Можно даже утверждать, что Платон не только оставался любимым философом о. Павла на протяжении всей его жизни, но и был для него единственным философом в полном и лучшем смысле этого слова. Флоренский рассматривал платонизм как явление исключительное и не имевшее аналогов в истории мысли. Платон выступал в роли масштаба, и о. Павел противопоставлял Платона Канту, Гегелю, всей западной, по его мнению, субъективистской и иллюзионистской традиции. Не всегда эти противопоставления были обоснованны, а оценки справедливы, но не подлежит сомнению, что Флоренский был глубочайшим толкователем платонизма. Выдающийся знаток античности и Платона А. Ф. Лосев о работах о. Павла «Смысл идеализма» и «Общечеловеческие корни идеализма» писал: «Есть, наконец, еще один автор, на этот раз уже русский, который дал концепцию платонизма, по глубине и тонкости превосходящую все, что когда-нибудь я читал о Платоне. Это—Я. А. Флоренский.
Его имя должно быть названо наряду с теми пятью-шестью именами, которые знаменуют собой основные этапы понимания платонизма во всемирной истории философии вообще... Новое, что вносит Флоренский в понимание платонизма, это—учение о лике и магическом имени. Платоновская Идея—выразительна, она имеет определенный живой лик... Такое понимание платоновской Идеи дало возможность Флоренскому близко связать ее с интуициями статуи и, в частности, с изображениями богов и употреблением их в мистериях. Понимание Флоренского воистину можно назвать мифологическим и в полном смысле магическим пониманием, потому что ни Гегель, ни Наторп, давшие до Флоренского наиболее яркие и ценные концепции платонизма, не дошли до Идеи как самостоятельного мифа, как лика личности, а только дали—самое большее—логическую структуру мифа. Это, конечно, тоже необходимо. Но все же диалектика мифа не есть еще мифология, и смысл мифа не есть сам миф. Узрение смысла мифа не есть еще творческое узрение самого мифа. Символически-магическая природа мифа — вот то подлинно новое, почти небывалое, что Флоренский вносит в мировую сокровищницу различных историко-философских учений, старающихся проникнуть в тайны платонизма» (Лосев А. Ф. Очерки античного символизма и мифологии. М., 1930. С. 680). Признавая достоинства «нового понимания», сложившегося в 1915 г. у Флоренского (Там же. С. 685), Лосев со всей определенностью и категоричностью пишет о своих расхождениях с Флоренским. «Кратко свое расхождение с Флоренским в понимании античного платонизма я формулировал бы так. У Флоренского—иконографическое понимание платоновской Идеи, у меня же—скульптурное понимание. Его Идея слишком духовно-выразительна для античности. Моя платоновская Идея—холоднее, безличнее и безразличнее; в ней больше красоты, чем интимности, больше окаменелости, чем объективности, больше голого тела, чем лица и лика, больше холодного любования, чем умиления, больше риторики и искусства, чем молитвы. В связи с этим и магизм становится у меня более телесным и тяжелым, менее насыщенным и напряженным и даже совсем отходит на второй план» (Там же. С. 692).
Нам представляется не менее важным еще одно расхождение между двумя выдающимися трактовками платонизма в русской литературе, на которое указывает А. Ф. Лосев, говоря о том, что у Флоренского остается в стороне трансцендентально-феноменологическая и диалектическая природа мифа («...никакой Флоренский не может убедить в ненужности для философа этой чисто логической точки зрения». Там же. С. 517). Это «расхождение» обусловлено двумя исключительно глубокими, но вместе с тем различными толкованиями диалектики в русской философии начала XX в., авторами которой были Флоренский и Лосев. «В чем смысл диалектики?—спрашивал Флоренский.—В целостности. Тут нет отдельных определений, как нет и отдельных доказательств. Что же есть?—Есть все нарастающий клубок нити созерцания, сгусток проникновений, все уплотняющийся, все глубже внедряющийся в сущность исследуемого предмета...» (Наст. изд. М., 1996. Т. 2. С. 138). Работу о. Павла «Смысл идеализма» можно рассматривать в качестве замечательной иллюстрации вышеприведенного высказывания о диалектике. Для мысли Флоренского характерно кружение, хождение окольными путями, движение вперед и назад—именно этот метод определил необычайное богатство тем и попутно, как бы случайно, сделанных открытий. Только таким образом можно объяснить необходимость привлечения портретной живописи, психологии восприятия, оккультизма, магии, математики и поэзии для обсуждения учения Платона об идеях. Что же касается логических определений, то необходимо согласиться с мнением А. Ф. Лосева. Для Флоренского логика важна, но не имеет самостоятельного значения; вне этого «клубка созерцаний» нет пути от одного определения к другому. И дело не только в том, что Флоренский сторонник «опытного» знания. Его неповторимый метод в своей основе предполагает чисто интуитивное прозрение в сущность вещей—буквально, видение и опрашивание вещей, что в полной мере и проявилось в замечательном толковании идей у Платона.
Из других упоминаний работы Флоренского «Смысл идеализма» отметим следующие: С. Н. Булгаков ссылается на результаты работы о. Павла и пишет, что «учение Платона об идеях, как основе познания, может бьггь понято как учение о мифической структуре мысли...» (Булгаков С. Н. Свет Невечерний. М., 1917. С. 79. Еще одна ссылка: с. 217); Г. Г. Шпет отмечает у Флоренского «изящно проведенную схематику возможных типов учений, построенных на комбинировании идеи, вещи, понятия, термина» <Шпет Г. Г. Внутренняя форма слова. М., 1927. С. 131); В. В. Зеньковский многократно цитирует работу Флоренского и полемизирует с ним относительно манеры «не у одного, впрочем, Флоренского,—несколько свысока относиться к западной философии...» (Зеньковский В. В. История русской философии. Т. 2. Париж, 1950. С. 417); Н. О. Лосский пишет, что «учение Флоренского об идеях Платона как живых конкретных личностях, а не абстрактных понятиях также имеет высокую цену» (Лосский Н. О. История русской философии. М., 1994. С. 204).
Об оценке работы о. Павла за рубежом всерьез говорить не приходится по причине отсутствия переводов. Тем не менее отметим, что выдающийся немецкий философ М. Хайдегтер в своей работе «Учение Платона об истине» (Курс лекций 1930/31 г. Публ. 1942 г.) по ряду вопросов высказывает положения, весьма близкие Флоренскому. Так, он пишет, что «сущность идеи заключается в свечении и зримости» (Heidegger Μ. Wegmarken. Frankfurt am Main, 1978. S. 223), отмечает сложную судьбу термина «идея» и свершившуюся в истории западной метафизики в связи с его неправильным пониманием «подмену истины».
Впервые опубликовано в кн.: В память столетия (1814—1914) Имп. Московской Духовной Академии: Сборник статей, принадлежащих бывшим и настоящим членам академической корпорации. Ч. 2. Сергиев Посад, 1915. С. 41—134. Текст печатается по первой публикации, с исправлением ошибок.
А. Г. Казарян Примечания А. Р. Фокина
1* через себя (лат.).— 70.
2* через иное (лат.).— 70.
3* Внеся необходимые изменения (лат.).— 70.
4* идеи, виды (греч.).— 71.
5* сущность, природа, ипостась (греч.).— 77.
6* «если изменить имя, то окажется, что речь идет о тебе» (Гораций).— 73.
7* единое (греч.).— 74.
8* многое (греч.).— 74.
9* единое и многое, или единство во множестве.— 74.
10* единая <идея> среди многого (греч.).— 74.
ll* единое во многом (греч.).— 74.
12* «В достаточной степени различить одну идею, повсюду пронизывающую многое, где каждое отделено от другого; далее, он различит, как многие отличные друг от друга идеи охватываются извне одною и, наоборот, одна идея связана в одном месте совокупностью многих, наконец, как многие идеи совершенно отделены друг от друга. Все это называется уметь различать по родам, насколько каждое может взаимодействовать [с другим] и насколько нет». Платон. Соч.: В 4 т. Т. 2. М., 1993. С. 324.— 74.
13* единое и все, или всеединое (греч.),— понятие, введенное Ксснофаном и Парменидом.— 76.
14* чувственное явление, чувственная реальность (греч.).— 78.
15* имя, слово (лат.), звук (греч.).— 79.
16* «Сказать тут же—я буду избегать говорить относительно родов и видов,—существуют ли они самостоятельно, или же находятся в одних только мыслях, и если они существуют, то тела ли это, или бестелесные вещи, и обладают ли они отдельным бытием, или же существуют в чувственных предметах и опираясь на них: ведь такая постановка вопроса заводит очень глубоко и требует другого, более обширного исследования». Порфирий. Введение к Категориям Аристотеля // Аристотель. Категории / Пер. А. В. Кубицкого. М., 1939. С. 53.— 79.
17* «Далее, я не стану говорить относительно родов и видов, существуют ли они самостоятельно, или же находятся в одних только мыслях, и если они существуют, то тела ли это, или бестелесные вещи, и обладают ли они отдельным бытием, или же существуют в чувственных предметах и опираясь на них: ведь такая постановка вопроса заводит очень глубоко и требует другого, более обширного исследования». Боэций. Утешение философией и другие трактаты. М., 1996. С. 19.— 79.
18* «Он говорит, что совершенно оставляет без внимания вопрос о родах и видах, существуют ли они вполне самостоятельно, или находятся в одном только мышлении и разуме, телесны ли они, или бестелесны, существуют ли они отдельно от чувственных предметов, или соединены с ними».— 79.
20* только я один существую (лат.).—84.
21 * Стихотворение В. С. Соловьева.— 85.
22* Местонахождение не установлено.—91.
23* От реального к реальнейшему (лат.)—лозунг схоластов-реалистов. В первом издании опечатка: вместо «а realibus» стоит «а realia». Вяч. Иванов в докладе «Мысли о символизме» (1912) утверждал: «Истинному символизму свойственнее изображать земное, нежели небесное: ему важна не сила звука, а мощь отзвука. A realibus ad realiora. Per realia ad realiora». Иванов Вяч. Борозды и межи. Μ., 1916. С. 158.—94.
24* сущности более действительные (лат.).—94.
25Ф Местонахождение не установлено.—97.
26* Стихотворение А. С. Пушкина «Бессонница» («Мне не спится...»).—704.
27 «Поэтому он замыслил сотворить некое движущееся подобие вечности; устрояя небо, он вместе с ним творит для вечности, пребывающей в едином, вечный же образ, движущийся от числа к числу, который мы называем временем». Платон. Соч.: В 4 т. Т. 3. М., 1994. С. 439—440.—105.
28 предела и беспредельного (греч.).—106.
29* Великое Существо (фр.)—совокупное понятие человечества в философии О. Конта.—108.
30# Сверхчеловек (нем.) — в философии Ф. Ницше.—108.
31# «А на крышке его (кивота) были две фигуры, которые евреи называют Херувимами. Это крылатые животные, по своему виду не похожие ни на одно из животных, которых видели [люди ] под небом» (греч.).-ИЗ.
32 «И когда муж Божий Бенедикт, пока братья еще спали, встал ночью на молитву, подошел к окну и, вознося молитву Всевышнему Богу, стал вглядываться в глубокую ночь, внезапно увидел он свет, воссиявший в непроглядной ночной тьме. И этот воссиявший во тьме свет сиянием своим превосходил свет дня. Но еще более чудесным в этом видении, как сам он (Бенедикт) после рассказывал, было то, что весь мир предстал пред его очами, как бы собранный во единый солнечный луч. И когда досточтимый отец устремил свой взор на сияние этого ярчайшего света, то видит он душу Германа, епископа Капуанского, которую несли на небо ангелы в огненной сфере» (лат.).—115.
33«род—это множество, происшедшее из единого начала» (лат.).—118.
34 «Слово «род» происходит от «рождения», т. е. от «рождать», так же как и «народ» от «рождать»» (лат.).—118.
35* — Что есть род?
— Слово «род» происходит от «рождать», или производно от «земля», из которой все рождается.
— Каким образом?
— Ведь «ge» по-гречески означает «земля» (лат.).—119.
36* сущность более действительная (лат.).—119.
37* род мужей-полубогов (греч.).—123.
38* Собственные слова учителя (лат.).—124.
39 формы (греч.).—126.
40* от <глагола> «быть видимым» (греч.).—126.
41* зрелища, созерцания (греч.).—126.
42 «Идеей Платон называет и вид, и род, и образец, и начало, и причину. Идея же как понятие—это отличительные признаки» (греч. 1—127.
43* (ряд неприличных слов—греч.)... виды искусств (лат.).—127.
44 Форма, зрелище, черты лица, вид (греч.).—127.
45 Вид, форма, взор, образ, видимая форма тела или лица, зрелище, образ, привычка, подобие, предположение, момент (греч.).—127.
46 «Способный обозреть все вместе—это диалектик, а не способный— нет» (греч.).—128.
47* «Созерцающий сводит рассеянное повсюду в одну идею» (греч.).—128.
48* «Он не достоин насмешки ни видом, ни духом, ни состоянием доспехов» (греч.).—130.
49* «Взирая на ее позорный вид, обезображенный наказанием» (греч.).—131.
50* От колодца, откуда добывают три разнородных вещества (греч.)—три различных рода вещей (лат.); наружный вид (гиппопотамов) вот какой (греч.); листья удивительного вида (греч.).—131.
51 «Тем же самым способом, всякая разновидность порока и нечестия, все виды гибели, все виды смерти, всякое средство спасения, различные картины войны» (греч.).—131.
52* «Что за род желания? Воздух целостен видом, особенно жаркий. Стряхивая с себя дождевое облако <и> бессмертные идеи. Иной род гимнов» (греч.).—132.
53* «То, что мы почитаем,— это скульптуры, статуи, деревянные статуи, седалища богов, образы богов, иконы, подобия, фигуры, виды, формы. Идолов же изображение я не допускаю» (греч.).—132.
54# «Какой вид имеют у тебя мистерии?» (греч.).—133.
55# таинственные видения (греч.).—133.
56* Статуе и Богу (греч.).—134.
57 «Естественное рождение происходит от двух противоположных начал. И одни рождаются от двух противоположных начал—от мужского и женского, а другие—от одного, как, например, растения и некоторые виды животных, у которых мужские особи не отличаются от женских. Семенем называется причина, произошедшая от родителя, которая первично заключает в себе рождающее начало у тех, кому естественно свойственно спариваться. А сперма—это то, что содержит начала уже двух спаривающихся особей, как, например, у растений и некоторых видов животных, у которых женские особи не отличаются от мужских. Оно подобно первичной смеси, получающейся при спаривании женской и мужской особи, как бы некоему зародышу или животному, ибо оно уже состоит из двух начал» (греч.). Аристотель. О происхождении животных. Arist. 18.—137.
58* гороскоп, середина неба, закат, подземелье, или противоположная середина неба, или еще середина неба (греч.).—139.
59 живое существо, зародыш существа (нем.).—141.
60 Гением называют божество, которое обладает силою порождения всех вещей (лат.).—142.
ОБЩЕЧЕЛОВЕЧЕСКИЕ КОРНИ ИДЕАЛИЗМА (ФИЛОСОФИЯ НАРОДОВ)
И сегодня, спустя 90 лет, лекция П. А. Флоренского о «корнях идеализма» не может не удивлять глубиной мысли и непредсказуемыми поворотами в разработке основной темы, ясностью философской конструкции и мистической темнотой, намеренным, почти что провоцирующим, подчеркиванием магической проблематики и постановкой вопроса о необходимости создания философии и богословия Имени. Хотя формально работа посвящена философской теме, учению Платона об идеях, ибо в этом учении, по мнению автора, выражена суть идеализма, при ближайшем рассмотрении оказывается, что Флоренский употребляет термин «идеализм» в значении, далеко выходящем за рамки философии, что корни идеализма надо искать за пределами самого идеализма и соответственно предметом исследования должно стать—Имя, как место пересечения мифа и магии, философии и религии, самопознания и богопознания. Этому расширению тематики мы обязаны тем, что лекция Флоренского имеет несколько ответвлений, от нее тянутся нити в разные стороны и с разных сторон она может и должна объясняться.
Условно в работе могут быть выделены три основные и последовательно сформулированные проблемы: 1. Идея. 2. То, из чего идея объясняется,—древнее «миро-воззрение» (Миф). 3. То, что определяет природу этого «миро-воззрения» (Имя). Таким образом взаимоотношения идеи, мифа и имени составляют основное содержание темы лекции.
1. Написанное вопреки строгим канонам историко-философской школы исследование идей Платона, кажется, ведется каким-то странным ненаучным и односторонним образом (магия, оккультизм и нечистая сила в связи с учением об идеях), но «неожиданно» приводит к выдающемуся открытию, к такому толкованию идеи, которое окончательно сложится в работе «Смысл идеализма» (1915) и будет названо А. Ф. Лосевым «новым пониманием» платонизма. («Новое, что вносит Флоренский в понимание платонизма, это—учение о лике и магическом имени. Платоновская Идея—выразительна, она имеет определенный живой лик» iJJocee Л. Ф. Очерки античного символизма и мифологии. М., 1930. С. 680; 2-е изд. М., 1999. С. 693).
2. Тема магии остается одной из болезненных при обсуждении сочинений Флоренского. Интерес Флоренского к оккультизму известен. Флоренский не только читал сочинения оккультных авторов, но иногда обильно их цитировал. Упреки в магизме и оккультизме раздавались при жизни о. Павла и продолжают звучать сегодня. При этом совершенно игнорируется его суровая критика оккультно-магических и спиритических движений в России как наносящих духовный вред и антицерковных (см.: Иеромонах Андроник (Трубачев). Теодицея и антроподицея в творчестве священника Павла Флоренского. Томск, 1998. С. 126). Позитивистски настроенных критиков объединяют другие обстоятельства: во-первых, они пренебрегают принципиальными замечаниями и тонкими различиями (как, например, в тексте: «Но не думайте, что я хочу говорить вам о чертях или ведьмах. Меня, как историка, вопрос о их реальности нисколько не касается. Пусть нет леших и русалок;—но есть восприятие их» (Наст. изд. С. 147); во-вторых, они всегда трактуют нечистую силу всего лишь в качестве литературной метафоры или персонажа сказки.
Чтобы понять мысль Флоренского, необходимо различать, в каком значении он употребляет тот или иной термин. Например, термины «усия», «ипостась» употребляются им иногда как богословско-догматические, а иногда им придается философское звучание. Так и термины «магическое», «магический» и т. д. у Флоренского не обязательно связаны с магией как религией язычества; эти слова выражают совершенно особые отношения между вещью и именем. Более того, при внимательном чтении лекции Флоренского оказывается, что такая ударная фраза, как ««Магия»—вот то единственное слово, которое решает платоновский вопрос» (Наст. изд. С. 147), означает не более как магическую (живую) и символическую природу античной мифологии, из которой возникла философия и с которой она связана неразрывными узами. Хотя слово «миф» не высказано, Флоренский имеет в виду «миф», определяя его как «непосредственное сознание», «единство само-сознания», саму «жизнь», «энергию вещей» и одушевленность природы, наконец, как «имя», которое «есть сама мистическая личность человека, его трансцендентальный субъект» (Наст. изд. С. 162).
3. Несомненно, набросок философии имени, предпринятый в этой лекции, равно как и упоминание темы «всемогущего» Имени Божия, обозначил место этой работы как одного из звеньев единой цепи, в начале которой стоит исследование «Священное переименование», а в конце—трактат «Имена».
Лекция «Общечеловеческие корни идеализма» была прочитана 17 сентября 1908 г. в Московской Духовной Академии pro venia legendi (для пробного чтения). По результатам двух лекций (вторая—«Космологические антиномии Канта») 23 сентября 1908 г. П. А. Флоренский был утвержден исполняющим должность доцента по кафедре философии.
Впервые опубликована в «Богословском вестнике» (1909 г., Т. 1. № 2. С. 284—297; № 3. С. 409—423). Текст печатается по первому изданию, с исправлением ошибок.
А. Т. Казарян Примечания А. Т. Казаряпа
1 в стране неверных (лат.).—145.
2 Из стихотворения А. С. Пушкина «Пророк» (1826). И внял я неба содроганье, И горний ангелов полет, И гад морских подводный ход, И дольней лозы прозябанье.—148.
3* Имеются в виду Уильям Джемс (1842—1910) и ассоциативная психология конца XIX в.—149.
4 божества (лат.).—152.
5 Божества—Имена—Знаки вещей (лат.).—152.
6 рассказов о происхождении (φρ.).—154.
7 предельные понятия (нем.).—154.
8* Дух движет веществом. Принадлежит Вергилию: «Энеида», VII, 727.—156.
9 животное религиозное (лат.).—162.
10 второе я (лат.).—163.
11 положения (лат.).—164.
12 публичных женщин (лат.).—165.
13 наделе (лат.).—165.
14* Из стихотворения В. С. Соловьева «Мы сошлись с тобой недаром...» (вероятно, 1892).—168.
15# Из стихотворения В. С. Соловьева «На Сайме зимой...» (декабрь 1894)
Ты непорочна, как снег за горами, Ты многодумна, как зимняя ночь, Вся ты в лучах, как полярное пламя, Темного хаоса светлая ночь! —168.
Часть шестая. ИМЕНА. МЕТАФИЗИКА ИМЕН В ИСТОРИЧЕСКОМ ОСВЕЩЕНИИ. ИМЯ И ЛИЧНОСТЬ
Место, занимаемое работой «Имена» в творческом наследии Флоренского, определяется, во-первых, ее вхождением в антроподицею, т. е. в круг вопросов, раскрывающих с различных сторон оправдание человека, во-вторых, тем, что, будучи вполне самостоятельной, эта работа в то же время является разделом книги «У водоразделов мысли».
В творчестве Флоренского можно наметить три типа характеристик строения человека.
Первый тип характеристик, самый общий, определяет строение всех людей, выявляет тип человека как человека. Это два противоречащих друг другу начала в человеке: начало усийное, титаническое, «чистая мощь в которой начало вещей», и начало ипостасное, личное, разумное, которое «полагает меру безликой мощи человеческого естества». Взаимодействием двух начал человека осуществляется его жизнедеятельность, в которой Флоренский выявляет семь основных функций человеческого существа, освящаемых семью таинствами: 1) питание тела (Причащение), 2) очищение тела (Крещение), 3) оберегание тела (Миропомазание), 4) слушание слова (Елеоосвящение), 5) говорение слова (Покаяние), 6) власть слушания и говорения слова как регулятора словесного, взаимно понимательного равновесия в обществе (Священство), 7) сопряжение двух воедино и выхождение каждого из себя к другому, что осуществляется в семье (Брак)[498]
Этому общему типу характеристик строения человека противостоит второй тип характеристик, индивидуальный, относящийся лишь к отдельно взятой личности. В различных работах и генеалогических исследованиях Флоренский использовал такие характеристики, но основное его внимание было сосредоточено на третьем типе характеристик, который занимает среднее место между указанными двумя.
Третий тип характеристик строения человека, по Флоренскому, содержит признаки, которые определяют строение не всех людей и не отдельной личности, а определенной группы, или рода, личностей. Назначение этого типа характеристик—в формировании духовного типа личности, в выявлении инварианта духа личности. «Теория инвариантов,—писал священник Павел Флоренский,— одно из самых значительных приобретений математического анализа во 2-й половине XIX века, до сих пор остается не использованной в философии и ждет еще своего толкователя. Понятиям инварианта и, ему сродных, коварианта, конкомитанта, симультанта, результанта, дискриминанта и т. п. суждено дать в будущем могучий толчок общему жизнепониманию. Чувствуется, что ощупью философия уже идет навстречу этим формальным теориям математики. При этом наибольшие плоды принесет, вероятно, то видоизменение теории инвариантов, которое носит название «символического» и которое смутно тянется к общим началам мышления. В области натурфилософии польза теории инвариантов уже обнаружилась—я разумею применение теории инвариантов к принципу относительности»[499].
Инвариантный тип характеристик личности соблюдает равновесие между силой, стремящейся слить человеческий род до однообразной массы, и силой, стремящейся обособить отдельных личностей до невозможности взаимопроникновения друг в друга, т. е. до невозможности взаимопонимания. К таким инвариантным характеристикам Флоренский относил: имя, лик, род, психологический тип личности, тип возрастания и возрастание типа.
Основной замысел работы «Имена» был выношен Флоренским в течение всей жизни. В 1900 г., только что поступив на физикоматематический факультет Московского университета, он задумывает обобщающую работу «Прерывность как элемент мировоззрения».
Кандидатское сочинение 1904 г. «Об особенностях плоских кривых как местах нарушений прерывности» должно было войти в 1-й том работы (сохранились также черновые и подготовительные материалы о прерывности в физике, биологии).
Поступив в Московскую Духовную Академию, Флоренский продолжил свои исследования и стал изучать явления прерывности в области религиозной жизни. 10 февраля 1906 г. он писал родителям: «И я стараюсь, поскольку позволяет общежительное время, готовить материал для своих работ; занимаюсь же я философией религии, но не по философии, а по первоисточникам и старому материалу. Мне нужно изучить процессы религиозного сознания, и часть моей работы войдет во 2-й том—«О прерывности». Для него я обрабатываю пока свои материалы в виде отдельных статей, из которых одну написал летом, другую напишу в скором времени, т. к. материал почти собран, а это требовало очень кропотливого вынюхивания многих источников: по данному вопросу нет ничего проработанного (я говорю, именно, об «изменении имен при процессах внезапного духовного перерождения»)».
Два курсовых сочинения: «Изменение имен как внешний знак перемен в религиозном сознании» (1906—2-й курс) и «О сакраментальном переименовании в связи с вопросом о крещальном переименовании секты бегунов или странников» (1907—3-й курс)—составили единую книгу «Священное переименование» (1907), о которой Флоренский писал в 1914 г.: «...суммирующая работа; готовится к печати».
Приведем оглавление этой книги, которое свидетельствует, насколько обширны и тщательны были ранние исследования Флоренского, легшие в основу позднейшей работы «Имена».
«Священное переименование
Содержание.
Предисловие
Глава I. Лингвистическое исследование слова «имя»
I. Два взгляда на имя
II. Этимон слова «имя» в арийских языках
III. Словоупотребление «имени» в арийских языках
IV. Этимон слова «имя» в семитских языках
V. Словоупотребление «имени» в семитских языках
VI. Итоги лингвистического обследования слова «имя»
Глава II. Религиозно-историческое исследование значения имен
I. Ход развития миросозерцания европейских народов
II. Непосредственное миросозерцание народов и вытекающие из него представления о связи между различными явлениями
III. Связь имени и его носителя
IV. Мистическое значение имени
V. «Власть имени»
VI. Обычаи, происшедшие на почве представлений о власти имен
VII. Божественные имена
VIII. Библейские представления об Имени Божием
IX. «Во имя Божие» в Библии
X. Итоги историко-религиозного обследования значения имен
XI. Противоположность в понимании «Имени Божия» у древних и у наших современников
XII. Мистическое значение «Имени Божия» в Новом Завете и в святоотеческой письменности
Глава III. Сакраментальное переименование
I. Точка зрения
II. Явления ономатологические и явления сакраментальные
III. Идея тотемистическая и идея родовая
ГУ. Имя и родовое устройство
V. Переименование в браке
VI. Переименование в побратимстве
VII. Переименование в рабстве и <...>
VIII. Наименование при вхождении в семью, в род, в <...> и т. п., родившегося в семье
IX. Переименование при натурализации в чужом народе и государстве
X. Переименование при вступлении на должность
XI. Переименование при посвящении в мистерии
XII. Переименование при монашеском постриге
XIII. Переименование в секте странников или бегунов
XIV. Крещальное переименование
XV. Переименование посмертное
XVI. Общие замечания о сакраментальном переименовании
Глава IV. Мистическое переименование».
Пробная лекция «Общечеловеческие корни идеализма», прочитанная 17 сентября 1908 г. в Московской Духовной Академии, раскрывала связь платонизма с мистико-магическим воззрением на природу имен (см. наст. изд. С. 145—168).
Следующей ступенькой в изучении этого круга вопросов явилась углубленная разработка Флоренским «философской теории имен (реализм и номинализм)» в связи с афонскими спорами об Имени Божием в 1912—1913 гг. (наст. изд. Т. 3 (1). С. 352—361).
Одновременно с теоретическими исследованиями Флоренский задумал на ту же тему описательную работу—Словарь имен (см. письмо Флоренского Вл. А. Кожевникову от 29 июня—12 июля 1912 г. Приложение 1). Именно из замысла составления Словаря имен выросла работа «Имена». Вероятно, вскоре после письма к Вл. А. Кожевникову Флоренский начал вести особую тетрадь: «Священник Павел Флоренский. Заметки в азбучном порядке по ономатологии как науке о категориях бытия личного» (далее: «Заметки по ономатологии»). Из датированных заметок в порядке хронологии отметим: ГЬеб, Лев. 1914.IV.27; 1914.IX.15; Из мыслей по Ономатологии. 1914.Х.8—9. Ночь; Наталия. 1914.XII.10; Петр. 1914.XII.20; 1915.II.6. Санитарный поезд. Об имени Александр; Об именах. В поезде. 1915.II.6; вырезка из газеты «Московские Ведомости». 1915.11.22; Иван. 1915.111.25. Сергиев Посад; 19i5.III.29. Сергиев Посад; 1915.IV.16. Сергиев Посад; Ономатологические заметки. 1915.IV.16. Сергиев Посад; вырезка из газеты «Русское Слово». 1915.V.25; Людмила. 1916.1.23—24; Варвара. 1917.XI.23—24; Алексей. 1918.VII.il; Георгий. 1919.III.6. Сергиев Посад; Об имени Александр. 1921.VIII.31; вырезка из газеты «Известия». 1924.1.8; Михаил. 1924.VIII.25.
Значительная часть заметок, выписок и цитат не датированы. Именно в этих «Заметках по ономатологии» находятся первоначальные варианты некоторых частей текста позднейшей работы «Имена».
На окончательное формирование состава и объема работы «Имена» повлияло то, что Флоренский стал рассматривать ее в качестве одного из разделов книги «У водоразделов мысли». Так, план 23 ноября 1917 г. (см. наст. изд. Т. 3 (1). С. 14) в разделе «VI. Метафизика имен в историческом освещении» совмещал в себе темы трех работ Флоренского, первая и третья из которых еще не были окончательно написаны как самостоятельные труды («Имеславие как философская предпосылка»—1922; «Имена»—1923—1926), а оглавление второй темы являлось сокращенным оглавлением работы 1907 г. «Священное переименование».
Действительно ли, однако, Флоренский хотел в данном разделе целиком поместить студенческую работу «Священное переименование»? Считаем, что эту работу Флоренский мог поместить в книге «У водоразделов мысли» лишь в значительно переработанном и сокращенном виде.
Объем работы «Священное переименование» составляет около 25 печатных листов. В двух же ранних планах на весь раздел «Имена» отводилось менее пяти печатных листов. Если допустить, что этот объем отводился только на третью тему (то, что ныне известно под названием «Имена»), то объем всех трех тем раздела «VI. Метафизика имен в историческом освещении» должен составить около 32 печатных листов. Просчитанные Флоренским объемы разделов II, III, IV, V составляют 21—23 печатных листа, на разделы I, VI, VII', VIII остается около девяти печатных листов, так как общий объем всего труда указывается в 30—32 печатных листа. Явно, что раздел «VI. Метафизика имен в историческом освещении» предполагался Флоренским как особый текст, стилистически и по объему однородный с другими разделами всего цикла.
В последующих планах цикла «У водоразделов мысли» за 1918— 1919 гг. раздел «Метафизика имен в историческом освещении» находился без дальнейшей расшифровки, но с указанием на неполноту подготовительных материалов. Наконец, в планах 1922 г. материалы этого раздела получают новую формулировку. Появляется самостоятельный раздел «Имеславие как философская предпосылка», который входит в работу «Мысль и язык» (выпуск 1) и соответствует первой теме VI раздела плана 1917 г. Кроме того, появляется самостоятельный раздел 11, сначала под заголовком «Имена», а в проспекте издательства «Поморье» под заголовком «Имя и личность», который соответствует третьей теме VI раздела плана 1917 г. и нынешней работе «Имена».
За разделом 10 осталось прежнее общее название «Метафизика имен в историческом освещении», и такого текста, отличного от работы «Священное переименование», нам не известно. Поэтому приходится его пропустить, а работу «Священное переименование» публиковать как отдельную книгу.
Как уже указывалось, единой авторской рукописи работы «Имена» не известно. Можно предполагать, что Флоренский, используя подготовительные материалы («Заметки по ономатологии», первоначальные наброски и выписки цитат), продиктовал в 1923—1926 гг. С. И. Огневой текст книги. С этого рукописного экземпляра был напечатан машинописный экземпляр, который подвергся незначительной авторской правке. Правленый машинописный текст и положен в основу публикации. Ни рукописный экземпляр С. И. Огневой, ни правленный Флоренским машинописный экземпляр не имеют примечаний. Однако почти все цитаты, приведенные в работе «Имена», восстанавливаются по черновым выпискам Флоренского, что оговаривается в редакционных приложениях. Впервые текст работы «Имена» публиковался с некоторыми сокращениями (Вопросы литературы. 1988. № 1; Социологические исследования. 1988. № 6; 1989. № 2—6; Опыты. Литературнофилософский сборник. М., 1990. С. 351—412). Первое полное критическое издание текста работы и приложений было осуществлено Центром изучения охраны и реставрации наследия священника Павла Флоренского (Имена. М., 1993).
В оригинальном тексте работы «Имена» проставлены только нумерация глав (в 1-й части) и заголовки конкретных имен (во 2-й части). Нумерация и заглавия частей, а также заголовки глав I—XXII (в 1-й части) проставлены подготовителями текста к изданию, исходя из авторских подготовительных материалов. В Приложении 1 публикуется письмо Флоренского Вл. А. Кожевникову от 29 июня —12 июля 1912 г., которое сам Флоренский предполагал поместить в предисловии к работе «Имена».
В Приложении 2 публикуются подготовительные материалы к работе «Имена». Поскольку значительная часть материалов находилась в несистематизированном виде, была принята схема публикации, соответствующая построению работы «Имена»:
1) заметки и выписки общетеоретического характера; 2) заметки и выписки в соответствии с содержанием глав 1-й части книги; 3) заметки и выписки, касающиеся конкретных имен и помещенные Флоренским в особой тетради под названием «Заметки в азбучном порядке по ономатологии как науке о категориях бытия личного».
Первоначальные заметки, текст которых близок к окончательному тексту работы «Имена», а также выписки цитат, вошедших в работу «Имена», вторично не публикуются, а в Приложении 2 содержатся только указания на них. Выписки цитат, не вошедших в работу «Имена», как правило, также не публикуются, а только указываются. Исключения сделаны для некоторых источников церковного характера, а также малодоступных источников (например, вырезка из газеты «Известия» за 1924 г.).
В Приложении 3 публикуются два отрывка из записей бесед Н. Я. Симонович-Ефимовой с Флоренским в 1927 г., касающиеся вопросов ономатологии.
В Приложении 4 публикуется отрывок из соловецкого письма Флоренского семье от 8—10 апреля 1936 г. № 56, в котором он дает характеристики ряда имен.
Приложения ранее опубликованы в книге «Имена» (М., 1993. С. 261—295, 307—309).
Игумен Андроник
Тексты работы «Имена» и Приложений подготовлены игуменом Андроником и С. Л. Кравцом . примечания С. Л. Краеца.
1 «Иль Виколо ди Мадама Лукреция» («Переулок госпожи Лукреции»)—новелла Проспера Мериме; впервые опубликована в посмертном сборнике писателя «Последние новеллы». В подготовительных материалах к работе «Имена» сохранилась библиографическая отсылка рукой Флоренского: «Мериме П. «Избранные рассказы», М., 19J3, стр. 152».—171.
2 Марка—персонаж из цикла «Этюды о нравах» («Сцены полити
ческой жизни», рассказ «3. Маркас»). Этот рассказ Бальзака впервые
напечатан 25 июля 1840 г. в журнале «Парижское обозрение» под назва
нием «Смерть честолюбца». В 1846 г. он вошел в двенадцатый том
первого издания «Человеческой комедии» под своим окончательным
названием «3. Маркас».—171.
3 В подготовительных материалах к работе «Имена» сохранилась
библиографическая отсылка рукой Флоренского: «Виктор Лого. Post
Scriptum моей жизни. Издание редакции «Нового журнала иностранной
литературы», СПб., 1902, стр. 90—93».—/73.
4 В подготовительных материалах к работе «Имена» сохранилась библиографическая отсылка рукой Флоренского: «Из пережитого. Автобиографические воспоминания Н. Пшярова-Платонова», М., 1886, стр. 219—220».—174.
5 Имеется в виду статья Вяч. Иванова «О «Цыганах» Пушкина»// Иванов Вяч. По звездам. СПб., 1909.—174.
6 Иванов Вяч. По звездам. С. 145—148.—175.
7 Фабр д'Оливе Антуан (1768—1825)—оккультный мыслитель, интересовавшийся существом древних религий и языков, развивал теорию, по которой санскрит, греческий и латынь произошли из еврейского языка. Фабр д'Оливе—автор трактата «Восстановленный еврейский язык». Флоренский цитирует данный трактат по изданию: Fabred'Olivet (A.) Vocabulaire radical ou serie des racines hebrai'ques//Fabred'Olivet. La langue hebrai'nque restituee, et le veritable sens de mots hebreux. Paris^ 1815 (см. на соответствующие буквы и буквосочетания).—177.
8 Шарль де Броссе (1707—1777) — французский историк и лингвист. Имеется в виду его труд «Brosses СИ. de. Traite de la formation mecanique des langues. Paris, 1765. Рус. пер. см.: де Броссе Ш. Рассуждение о механическом составе языков и физических началах этимологии / Пер. А. Никольского. СПб., 1821 — 1822.— 178.
9 Лермонтов М. Ю. Русалка.—180.
10 В подготовительных материалах к работе «Имена» сохранилась библиографическая отсылка рукой о. Павла: ««Сочинения К. К. Случевского». Т. 5, СПб., 1898, стр. 139».—182.
11 В подготовительных материалах сохранилась следующая библиографическая отсылка: «В. Виндельбандт.— Прелюдии. СПб., 1914, стр. 9. «Что такое философия?»»—186.
12 Пушкин А. С. Демон.—187.
13 См.: Κοινή//Православная Богословская Энциклопедия. Т. 9. СПб., 1908. Кол. 697—698, 653.—187.
14 слово действенно, насколько оно значимо (лат.).—187.
15 подобно тому, как оно звучит (лат.).—187.
16 Из воспоминаний священника Александра Ельчанинова: «Не только как духовник, но и как ученый, психолог, он всматривался в человеческие характеры, из года в год следил и делал записи за отдельными лицами, давал мастерские психофизиологические портреты, и, я думаю, не без влияния его о. Павел Флоренский пришел к задаче найти законы, по которым строится индивидуальная биография, характеристика возрастов, кризисы, характеристика имени и его влияние, планетные типы и так далее». (Иеродиакон Андроник (Трубачев). Епископ Антоний (Флоренсов)—духовник священника Павла Флоренского//Журнал Московской Патриархии. 1981. № 9. С. 74).
Из письма владыки Антония в гимназию С. Н. Фишер от 17.09.1911: «Имя—это предзнаменование нравственного воспитания человека, христианина, характеристика его личности и побуждение к той или иной деятельности» (там же. С. 76).—192.
17 Данный текст приведен в подготовительных материалах со следующей библиографической отсылкой: «Собрание писем оптинского старца иеросхимонаха Амвросия к мирским особам. Ч. 1. Сергиев Посад, б. г., письмо 99, стр. 123».—192.
18 прибежище невежества (лат.).—192.
19 Данный текст приведен в подготовительных материалах со следующей библиографической отсылкой: «Г. Светоний Транквилл. Жизнь двенадцати цезарей. С лат. перев. В. Алексеев. Изд. 2-е, СПб., 1904, Тиберий, стр. 128».—197.
20 Данный текст приведен в подготовительных материалах со следующей библиографической отсылкой: «Записки, сделанные со слов покойного г-а Александра Михайловича Рылеева.— «Р<усская> Старина», 1907, т. 132, стр. 728».—197.
21 Данный текст приведен в подготовительных материалах со следующей библиографической отсылкой: «А. Сколковский. История новой
Сечи или последнего коша Запорожского. Изд. 2-е, ч. III, Одесса, 1846, стр. 214, прим. 1».—197.
22 Данный текст приведен в подготовительных материалах со следующей библиографической отсылкой: «Архим. Сергий (Васильев). Высокопреосвященный Антоний (Амфитеатров), архиепископ Казанский и Свияжский, т. 2, Казань, 1885, стр. 497, пр. 1».—198.
23 Пушкин А. С. Моцарт и Сальери.—198.
24 Данный текст приведен в подготовительных материалах со следующей библиографической отсылкой: «М. Погодин.—Простая речь о мудреных вещах. М., 1873, стр. 264—265, 266».—199.
25 Данный текст приведен в тетради «Заметки в азбучном порядке по ономатологии, как науки о категориях бытия личного» со следующей библиографической отсылкой: «Максимилиан Волошин. Лики творчества. Кн. 1. Изд. Аполлон. СПб., 1914, стр. 374—375».—202.
26 Комментарии к Полному собранию сочинений А. С. Пушкина в 10 томах дают следующее пояснение: «Уединенный домик на Васильевском» «...является записью устного рассказа Пушкина, просмотренного им самим; самый рассказ—не случайная импровизация, а изложение давнего замысла, над которым Пушкин, видимо, не раз размышлял. «Уединенный домик на Васильевском»—первая из серии петербургских повестей Пушкина, к которым относятся «Домик в Коломне», «Пиковая дама», «Медный всадник».
Повесть была напечатана в альманахе А. Дельвига «Северные цветы» на 1829 г., за подписью «Тит Космократов». Эта подпись—псевдоним Владимира Павловича Титова, знакомого Пушкина... В. Титов в письме А. В. Головнину от 29 августа 1879 г. писал: «В строго историческом смысле это вовсе не продукт Космократова, а Александра Сергеевича Пушкина, мастерски рассказавшего всю эту чертовщину уединенного домика на Васильевском острове, поздно вечером, у Карамзиных... С именем Пушкина повесть опубликована в 1912 г.» (Пушкин А. С. Полн. собр. соч.: В 10 т. Т. X. С. 507—540, 548—550).— 203.
27 Данные газетные вырезки сохранились в тетради «Заметки в азбучном порядке по ономатологии, как науки о категориях бытия личного». Русское слово. 1914. 5 дек., 1915. 25 мая.—204.
28 Святой Варфоломей: кто должен—тот плати (φρ.).—205.
29 Данный текст приведен в подготовительных материалах со следующей библиографической отсылкой: «Московские Ведомости», № 13991, за 22 февраля 1915 г.—210.
30 О значении термина «Urphaenomenon» в мировоззрении Флоренского см.: Священник Павел Флоренский. Детям моим. М., 1992. С. 158—159.—211.
31 то, что всегда, везде и для всех (лат.).—216.
32 Быт. 49, 9.-226.
33 Далее в рукописи пропуск.—229.
34 Этой поездке Флоренского посвящены дневниковые записи, образующие единое произведение под авторским названием «В санитарном поезде Черниговского дворянства». В машинописном тексте «Имен» эта поездка отнесена к 1916 г., что является опечаткой—поездка происходила с конца 1914 по начало 1915 г.—229.
35 Д. А. Кулигин учился у Флоренского в 1916—1917 гг. О. Павел написал отзыв на его сочинение «Идеология креста по богослужению Православной Церкви», датированный 1917 г. (см.: Игумен Андроник (Трубачев). Священник Павел Флоренский—профессор МДА //Богословские труды. Юбилейный сборник: «Московская Духовная Академия. 300 лет (1685—1985)». М., 1986. С. 235).—230.
36 Иеромонах Павел (Волков) учился у Флоренского в 1915— 1916 гг. О. Павел написал отзыв на его сочинение «Жития святых как основа для построения гносеологии», датированный 1916 г. (см.: Игумен Андроник (Трубачев). Священник Павел Флоренский—профессор Μ ДА II Там же. С. 235, 241).—231.
37 Имеется в виду английский психолог и антрополог Фрэнсис Пшьтон (1822—1911).—233.
38 наполнение (φρ.).—237.
39 В рукописи пропуск.—237.
40 Пс. 84, 11.—239.
41 низший ум (лат.).—248.
42 Св. блг. царица Тамара—царица Грузии в 1184—1207 гг.— 257.
43 См.: Фасмер М. Этимологический словарь русского языка. Т. 1. М., 1986. С. 326.—259.
44 твердый, непреклонный (φρ.).—260.
45 См.: Фасмер М. Этимологический словарь русского языка. Т. 3. М., 1987. С. т.—266.
46 3 Цар. 19. 12.—268.
47 «роща» от «не светит» (лат.). Пример нелепой этимологии «по противоположности». Впервые употреблено именно в таком ироническом смысле римским ритором I в. по P. X. Квинтилианом в трактате «Обучение оратора» (1, 6, 34).—272.
48 Beneventum—название города, около которого римляне в 275 г. до P. X. разгромили войска царя Пирра. Образовано от «bene»—благо, хорошо и «ventum»—исход, «male»—зло.—272.
49 Ин. 1, 3.—287.
50 Мф. 6, П.—287.
51 3 Езд. 7, 26.—299.
52 излишество (φρ.).—301.
53 Далее в рукописи пропуск.—303.
54 «Σαυλος διώκτης»—Саул ... гонитель; «Σαούλ αίτημα»-г-Саул... требование; «Σαούλ 'ητημένος»—Саул... испросивший; «Σαούλ αιτητός ή κεχρημένος»—Саул... просимый или нуждающийся: «Παύλος στόμα σαλοϊσμού ή θαυμαστός ή εκλεχτός»—Павел... уста колеблющий (?) или дивный или избранный; «Παύλος άνάπαυσις, ελάχιστος»—Павел... прерыв, наименьший; «Παύλος θαυμαστός ή εκλεκτός συμβουλος» — Павел... дивный или избранный советник; «Σαυλος о και Παύλος» — Саул он же Павел.—309.
55 См., напр., Деян. 7, 58.—309.
Часть седьмая ОБ ОРИЕНТИРОВКЕ В ФИЛОСОФИИ (ФИЛОСОФИЯ И ЖИЗНЕЧУВСТВИЕ) КУЛЬТУРНО-ИСТОРИЧЕСКОЕ МЕСТО И ПРЕДПОСЫЛКИ ХРИСТИАНСКОГО МИРОПОНИМАНИЯ
Под данным названием объединен целый ряд материалов разного характера, относящихся к одноименному курсу лекций Флоренского, прочитанному им с 11(24) августа по 18 ноября (1 декабря) 1921г. в храме преподобного Сергия Радонежского Московского Высоко-Петровского монастыря. Это было время, когда после национализации
Троице-Сергиевой Лавры в 1918 г. и муниципализации зданий «Чертогов» Московская Духовная Академия вынуждена была вернуться в Москву. И хотя собственно учебный процесс был несопоставим с дореволюционным, занятия окрашивались тем особым смыслом, который несло время.
Касаясь содержания лекций, обратим внимание на два обстоятельства. Первое. Может быть предчувствуя, что это его последний курс лекций в МДА, Флоренский постарался объединить в нем темы своих работ многих лет: тут и лекции о родословии, и размышления об обратной перспективе, и обзор работ об архимандрите Феодоре Бухареве и преподобном Сергии, и мысли о значении иконы и иконостаса, и разделы из чтений по философии культа. Но весь этот разнообразный материал объединен основополагающей для Флоренского идеей: есть два пути мысли, два типа мировоззрения, два типа культур—средневековая и возрожденская, сокровищем первой является Бог, сокровищем второй—человек. Первый тип культуры—христианский и укрепляет себя связями с христианским культом, второй тип культуры—антихристианский и стремится освободиться не только от христианского культа, но и вообще от всякого религиозного культа как способа почитания Бога, потому что стремится почитать человека и его страсти.
Второе. Лекции Флоренского не носили догматического характера ни по содержанию обсуждаемых вопросов, ни по терминологии. Возможно, и состав слушателей был мало подготовлен к строго догматическому смыслу терминов. Задачи лекций—апологетические и потому терминология их ассоциативна, художественно-образна, основывается на сравнениях и противопоставлениях. Так, например, Флоренский пишет о «черной благодати», пытаясь таким определением указать на противоборственную благодати сущность бесовской силы. В «Философии культа» он определял эту силу новообразованным им самим словом «злодить».
Ясно, что речь идет об одном и том же явлении. Сопоставляя лекции Флоренского с догматическими темами, следовало бы дать их «перевод» на догматический язык.
Летом, когда было согласовано расписание, священник Павел Флоренский записал:
«В Дух. Акад. Среда и четв<ерг> с 7 —9 в притворе храма преп<одобного> Сергия в Высокопетровском монастыре на Петровке (греческ<ий> язык не знают).
Первая лекция в среду, 11-го по нов<ому> стилю[500] (до Петровских ворот и 3-й дом влево)».
[Записная книжка 1921 г. «Заметки и мелкие проекты. Эмбрионы.]
Авторского текста курса лекций не сохранилось. Поэтому сначала публикуются более ранние авторские тексты сопутствующих материалов, а затем—сам курс лекций.
I. «Примерное содержание чтений 1921 —1922 уч. года в Московской Духовной Академии э.-о. проф. священника П. А. Флоренского «Культурно-историческое место и предпосылки христианского миропонимания»»—краткий проспект чтений, правленный и подписанный автором. Датируется: «Москва. 1921.VIIII.il. ст. ст. Среда».
II. «Предварительные планы и заметки к лекциям») состоят из ряда записей, к которым Флоренский подсоединял отдельные выписки и записки:
1. Запись на отдельном листке: «Христианское миропонимание. 1921.VIII.21. Москва»—приблизительно соответствует 1-й лекции.
2. Запись в тетради: «Об онтологичности. К лекциям. 1921.VIII.23. Москва»—приблизительно соответствует: «О способе изложения»—1 лекции; «...отрицание формы»—лекции 3; п. 1—4—лекции 5; п. 5—10—лекции 6; п. 11—12— лекции 7; п. 12—22—лекции 8; п. 22—23—лекции 9; п. 34— 38—лекции 11; п. 39—лекции 12.
3. Запись: «Знамения эпохи. 1921.VIII.25. Москва»—приблизительно соответствуют: пункты 1—12—лекции 3; пункты 13—19—лекции 4; пункты 20—30—лекции 5; пункты 30— 31—лекции 6; пункты 31—32—лекции 7; пункт 33—лекции 8; пункты 35—36—лекции 9; пункт 31—лекции 10—11; пункт 22—лекции 12; пункт 39—лекции 14; пункт 34—лекции 15.
<«Предварительные планы и заметки к лекциям» были также переписаны неизвестным на тетрадных листах в том же порядке, как они были сшиты в тетрадь: 1) «Знамения эпохи», 2) «Об онтологичности», 3) «Христианское миропонимание». Против различных пунктов плана переписчик поставил карандашом страницы рукописного курса лекций, пытаясь найти соответствие между ними. Соответственно этому порядку они и публикуются, вероятно в зависимости от цельности записи. Эти три записи были сшиты в тетрадь, но в ином порядке: 1. «Знамения эпохи», 2. «Об онтологичности», 3. «Христианское миропонимание».
III. Собственно курс лекций «Культурно-историческое место и предпосылки христианского миропонимания» сохранился в двух записях. Основная запись представляет собой тетрадные листы, сшитые в единую толстую тетрадь (631 нумерованный лист). Судя по пометам перед лекциями (указания листов) запись является беловой перепискойрасшифровкой с несохранившегося чернового оригинала. На чистых оборотных сторонах листов (на полях) сделаны многочисленные записи, в абсолютном большинстве представляющие тот же текст, но в несколько ином изложении. Иногда такие записи сделаны на отдельных листах, вложенных к соответствующей странице тетради. Эти записи проясняют основной текст, там, где мысль автора изложена неясно; подтверждают чтение, кажущееся сомнительным; вносят дополнительные оттенки мысли. В более редких случаях варианты написаны над строкой основного текста, иногда с исправлением основного текста, иногда как параллельный вариант. Все эти текстовые вариации отражены в подстрочных примечаниях к публикации основного текста. Часть надписей на полях и исправлений основного текста сделаны почерком и чернилами того лица, которое переписывало <«Предварительные планы и заметки к лекциям»).
Еще одна (вторая) запись лекций находится в тетради, на обложке которой напечатано: «Культурно-историческое место и предпосылки христианского миропонимания. Проф. свящ. П. А. Флоренский. Московская Духовная Академия, осенний семестр 1921/22 уч. года». Запись более краткая, черновая, карандашом. Перед записью отдельных лекций находятся указания листов, в точности соответствующие указаниям основной тетради. Это могло бы свидетельствовать в пользу того, что текст данной тетради переписывался из одного источника с основной тетрадью. Но в основной и данной тетради текст совпадает не всегда. В некоторых случаях, когда текст во второй тетради имеет свое изложение, переписчик вносил его на полях основной тетради как вариант. На обороте последний страницы второй тетради написана фамилия «Воронков», но решить, действительно ли это фамилия студента, записывавшего лекцию во второй тетради, пока не представляется возможным.
Некоторые сведения о Александре Ивановиче Воронкове удалось выяснить из письма его супруги, Веры Ивановны, к Флоренскому:
«21 мая 1919 г. М(естечкоУ Отрадное. Многоуважаемый батюшка!
И давно уж положила в мыслях написать Вам, как автору дорогой мне книги: пять лет тому назад мы вместе с мужем, тогда еще просто другом моим, читали «Столп и утверждение Истины»; после этого муж все время интересовался Вашими трудами, а весной, в мае, кажется, прошлого года, слушал Ваши лекции о культе и рассказывал мне о них <...>». В 1919 г. А. И. Воронков ушел на фронт. Адрес В. И. Воронковой: Москва, Владимиро-Долгоруковская, д. 22, кв. 15. «По этому адресу я получаю письма, живу же под Москвой по Алекс, ж. д. ст. Одинцово, местечко Отрадное, на даче».
В августе—декабре 1921 г. А. Н. Воронков—слушатель лекций Флоренского. Сведения о нем обнаружены в письмах Б. Полянского, сокурсника:
«11.VI\28.IV—1922.
Многоуважаемый отец Павел.
Александр Николаевич Воронков выражает Вам свою глубокую благодарность за Ваше внимание; четыре из одиннадцати брошюры он при сем возвращает, как возвратит в непродолжительном времени и остальные.
Наш студент Николай Николаевич Киселев Вам, отец Павел, кланяется и просит Вам передать, что «Нестеровы по Вас соскучились».
Самому, к сожалению, мне очень трудно зайти к Вам и поблагодарить за книги лично, и прошу подателя сего.
Благословите меня. Ваш Б. Полянский.
Дорогомилово, пл. Брянского вокзала, д. Тихвин<ской> церкви».
«30/ XII—1922.
Многоуважаемый Павел Александрович.
Александр Николаевич Воронков еще летом возвратил мне для передачи эти 10 (из 11) книг, но я отчасти и сам занялся ими, отчасти и времени не могу выбрать к тому, чтобы отвезти их Вам... Впрочем, все эти объяснения и извинения совершенно ничтожны. Вы весною были так любезны, через кого-то переслали их мне, а я в этом отношении вовсе не оказался павлинистом, если позволено будет употребить это старое академическое словцо.
Но книжку писем Φ. М. Бухарева Ал. Ник. очень и очень просит разрешить ему оставить ее у себя. Он в своей просьбе рассчитывает и на то, что книжка вышла сравнительно недавно.
Хочется и одно еще написать Вам, в качестве выражения нашей любви, и ничего иного. Сколько людей в наше мутное, мглистое время, которые смотрят на Вас. У меня самого несколько человек спрашивали: а как Флоренский на это смотрит?—Не говорю уже об Ал. Ник., для которого всякий слух о Вас—счастье,—не то, что эти книги, которые Вы посылали ему. Вы так много дали и даете ему. Он и я выражаем Вам свою глубокую благодарность.
Прошу Вашего благословения. Готовый к услугам Б. Полянский»
Перед началом некоторых лекций в основной тетради стоят пометы, которые скорее всего являются нумерацией лекций. Но нумерация эта проведена непоследовательно, и число лекций оканчивается на «XVI». Сравнение основной записи лекций с тетрадью «Воронкова» позволяет определить общее число лекций в 20. В связи с этим нумерация лекций при публикации дается от редактора.
Еще одним дополнительным материалом к данному курсу лекций шляется записная книжка студента священника Василия Надеждина. В ней сохранились краткие записи лекций Флоренского «Из истории философской терминологии» (для III курса Μ ДА, 1917—1918 гг.); «Очерки по философии культа» (Москва, май—июнь 1918 г.); «Культурноисторическое место...» (Москва, Петровский монастырь, 1921 г., лекции 6/Х, 29/Х ст. ст.; вопросы «Спросить о. Павла...»). В тетради священника Василия Надеждина имеются также списки студентов МДА, которые слушали лекции Флоренского, но фамилия «Воронков» отсутствует.
Итак, некто, имея свою или чужую черновую запись лекций Флоренского и используя запись тетради «Воронкова», написал беловой текст основной тетради, который впоследствии был незначительно отредактирован и сопоставлен с авторскими “Предварительными планами и заметками к лекциям»).
(ПРЕДВАРИТЕЛЬНЫЕ ПЛАНЫ И ЗАМЕТКИ К ЛЕКЦИЯМ)
1 преодолеть самого себя, свою ограниченность (лат.).—362.
2 Из стихотворения Ф. И. Тютчева «О, вещая душа моя...»:
О, вещая душа моя, О сердце полное тревоги, О, как ты бьешься на пороге Как бы двойного бытия!..—362.
3 См.: Канон благодарственный Пресвятой Богородице, песнь 3, тропарь 4; Акафист Владычице нашей Богородице и Приснодеве Марии, песнь 13, икосы 8 и 10.—362.
4 Об отношении Л. Н. Толстого к науке: Толстой Л. Н. Путь жизни. М., 1993. Гл. XIX: Ложная наука.—362.
5 Эдуард Карпентер (1844—1929)—английский поэт и публицист. См.: Карпентер Эдуард. Современная наука: Критический очерк/Пер. С. Л. Толстого; Предисловие Л. Н. Толстого. М.: Посредник, 1911. Существуют и более ранние издания на русском языке. В главе «Обвал» воспоминаний «Детям моим...» Флоренский описал «обвал» своего «научного мировоззрения», в том числе и под влиянием критики его Карпентером и Толстым (см.: Священник Павел Флоренский. Детям моим... М., 1992. С. 243).— 362.
6 Андрей Сергеевич Фаминцын (1835—1918)—физиолог растений, академик. Александр Порфирьевич Бородин (1833—1887)—композитор, ученый химик и медик.—362.
7 Климент Аркадьевич Тимирязев (1843—1920)—биолог, боролся к антидарвинизмом Н. Я. Данилевского, Η. Н. Страхова, С. И. Коржинского и др.—362.
8 Фердинанд Брюнетьер (1849—1906)—французский критик. Флоренский имеет в виду его речь «Возрождение идеализма». Есть русский перевод: Брюнетьер Ф. Возрождение идеализма. Одесса, 1897. С. 28: «И наконец, будем ими (идеалистами.— С. Я.) в интересах самой науки или истины, успехи которой были бы незначительны, я хочу сказать малоценны, если бы она стремилась только к усовершенствованию материальной жизни, и утилитарные приложения которой, если бы были только они одни, привели бы нас скоро к какому-то умственному варварству, гораздо более невыносимому, гораздо более ужасному и гораздо более безнадежному, чем прежнее».—362.
9 Рим. 11, 13: «О, бездна богатства и премудрости и ведения Божия!»—362.
10 См.: Рим. 11.—362.
11 Откр. 15, 3.—362.
12 Первоначала вещей (Лукреций. О природе вещей. Т. 1)/Пер. Ф. А. Петровского; Под ред. Ф. А. Петровского. Л., 1946. С. 100— 101.—363.
13 1регор Иоганн Мендель (1822—1884)—основоположник учения о наследственности. См.: Мендель Г. Избр. работы. 2-е изд. М., 1968.— 363.
14 Пс. 33, 11: «Скимны бедствуют и терпят голод, а ищущие Господа не терпят нужды ни в каком благе».—363.
15 Флоренский понимал закон возрастания энтропии как закон хаоса. Энтропии противостоит эктропия—действие Логоса (см.: Флоренский П. А. [Автореферат) // Священник Павел Флоренский. Соч.: В 4 т. Т. 1. М., 1994. С. 39).— 363.
16 Иезек. I, 15—21.—363.
17 Аккумуляция—накопление, собирание; диссипация—рассеивание.—363.
18 Натальность—способность рождать.—363.
19 1ерман Коген (1842—1918)—немецкий философ, основоположник марбургской школы неокантианства. Об ориентировании в философии Канта см.: Священник Павел Флоренский. Из Богословского наследия//Богословские труды. М., 1977. Сб. 17. С. 128—130.—
20 Анри Бергсон (1859—1941)—французский философ.—364.
21 Уильям Джемс (1842—1910)—американский философ и психолог.—364.
22 Я. О. Лосский (1870—1962), Л. М. Лопатин (1855—1920), В. С. Соловьев (1953—1900), кн. С. Н. Трубецкой (1862—1905), В. Ф. Эрн (1882—1917), о. Сергий Булгаков (1871—1944) по-разному отошли от рационализма. По всей видимости, поэтому их и называет П. А. Флоренский.—364.
23 Иоанн Дуне Скот (ок. 1265—1308)—теолог. Haecceitas—«единичные классы», индивидуальное единичное понятие, основа индивидуальности вещи, ее «этость».—364.
24 Генрих Риккерт (1863—1936)—немецкий философ, один из основателей баденской школы неокантианства. Он утверждал, что метод генерализации господствует в естественных науках, а метод индивидуализации— в науках о культуре, в том числе и в истории.—364.
25 Розанов В. В. Книга особенно замечательной судьбы // Он же. Природа и история. 2-е изд. СПб., 1903. Статья написана в 1898 г. и посвящена разбору книги Генри Томаса Бокля «История цивилизации в Англии» по поводу увлечения ею русской интеллигенции. Бокль утверждал, что явления неправильные и случайные объясняются подведением их под общие законы. То же происходит и в истории: успехи познания и цивилизации ведут историю к выработке и в ней общих законов и методов. Розанов возражал Боклю: «Между тем «препятствие» это, или, точнее, обстоятельство, которое делает не только навсегда невозможным, но и вовсе ни для чего не нужным открытие «законов» как «единообразий» в жизни человеческой, заключается в индивидуализме всех феноменов бытия человеческого, текущем из того, что здесь центр и движитель явлений есть не предмет, то есть существо общее, но лицо, то есть существо абсолютно обособленное, своеобразное, своекачественное, единичное в высшей степени». Там же. С. 196).—364.
26 общественный договор (лат.). Теорию «общественного договора» развивал Жан Жак Руссо (1712—1778) в сочинении «Об общественном договоре, или Принципы политического права» (1762).—364.
27 божественное право (лат.).— 364.
28 Гипофиз (лат.).—нижний мозговой придаток, железа внутренней секреции; эпифиз (лат.)—верхний мозговой придаток, или шишковидная железа (внутренней секреции).—364.
29 Английский философ Джон Локк (1632—1704) считал, что при рождении сознание человека есть «чистая доска».—365.
30 судьба, рок (лат.).—365.
31 См.: Starbuck Ed. D. The Psychology of Religion. London, 1899.—
365.
32 Allen Grant. Die Entwicklung des Gottesgedankes. Iena, 1906. Основное сочинение Джеймса Джорджа Фрейзера (1854—1941) «Золотая ветвь» (в 2 т. London, 1890; рус. пер. в 4 т. М., 1928). Робертсон Смит (1846—1894) занимался компаративистикой религий и социальной антропологией. См.: Smith W. Robertson Lectures on the religion of the Semites. London, 1907. Эмиль Дюркгейм (1858—1917)—глава французской социологической школы. Он представлял общество не как сумму индивидов, но как систему, имеющую особую реальность, связанную «коллективными представлениями», которые способны дать человеку чувство общения с возвышающейся над ним силой. Флоренский имеет в виду книгу: Durkheim Ε. Les formes elementaires de la vie religieuse: Le systeme totemique en Australie. Paris, 1912. Hubert H. et Mauss M. Melanges d'histoire des religions: Origine des pouvoires magiques dans les societes australiennes. Paris, 1909. Флоренский видел в Г. Спенсере, Э. Б. Тэйлоре, С. Джевонсе, Г. Аллене, Р. Смите, Э. Ланге, Д. Д. Фрейзере, Э. Дюркгейме, Ж. Тутэне, С. Рейнаке, Фюстель де Куланже, X. Хубере и М. Мауссе представителей сакральной теории, которая подчеркивает в религии средоточное и господствующее место культа: «Представители этой теории, будучи позитивистами-эмпириками и, вероятно, враждебными религии, может быть именно по вражде своей правильно нащупывают центр ее, живой нерв религии, нерв, столь чуждый современному сознанию, что обнажение его, простое указание его представляется в наш век само собою убийственным для религии. Но именно потому представители сакральной теории, неправые в своем настроении, правы в своих указаниях, неправые в своих оценках, правы во многом фактически: вражеский взор часто видит суть дела глубже •зора безразличного» (Священник Павел Флоренский. Из Богословского наследия//Богословские труды. М., 1977. Сб. 17. С. 114).—365.
33 Архимандрит Феодор (Бухарев, 1822—1871) обличал «римскокатолическое рабство духа», которое в виде реакции вызывает на Западе «несчастную независимость духа от самого Христа», ведущей к «совершенной разнузданности в мыслях и действиях» (Архимандрит Феодор (Бухарев А. М.). О духовных потребностях жизни. М., 1991. С. 82). Он полагал, что Православию соответствует отсутствие «духовного стеснения и насилия» и стремление к «оживлению и обновлению» всех сторон жизни общества (там же. С. 92).—365.
34 Николай Федорович Федоров (1828—1903) предлагает людям объединиться вокруг «Общего дела» «воскрешения» всех умерших поколений. Жак Лёб (1859—1924)—американский биолог, разрабатывал теорию регенерации тканей. В Архиве свящ. Павла Флоренского найдены ссылки на книги Лёба: 1) Динамика живого вещества / Пер. В. В. Завьялова. Одесса, 1910; 2) Жизнь. Одесса, 1912.—365.
35 Ш. Броун-Секар (1817—1894) в 1889 г. опубликовал результаты своих опытов омоложения путем введения сока измельченных семенников животных. Позже пытались добиться омоложения путем пересадки старым животным половых желез молодых. См.: Воронов С. А. О продлении жизни. М., 1923.—365.
36 Автора найти не удалось.—365.
37 Имеется в виду инфинитезимальное исчисление, т. е. исчисление бесконечномалых, или дифференциальное исчисление.—366.
38 Шведский математик Эрик Ивар Фредголъм (1866—1927) разработал общую теорию интегральных уравнений. Итальянский математик Вито Вольтерра (1860—1940) развил теорию интегральных уравнений, которые названы его именем и являются частным случаем уравнений Фредгольма.—366.
39 Вальтер Нернст (1864—1941)—немецкий физико-химик. В 1906 г. сформулировал «теорему Нернста», которую называют третьим началом термодинамики: энтропия химически однородного твердого или жидкого тела при абсолютном нуле температуры равна нулю.—366.
40 Флоренский считал, что теория относительности Эйнштейна показала теоретическую возможность существования конечной Вселенной, что соответствует представлениям Аристотеля, Птолемея и Данте. См.: Флоренский Павел. Мнимости в геометрии. М., 1922.—366.
41 Proceedings of the Society for Psychical Research—Протоколы Общества Психических Исследований (в 25 т. 1882—1911); Journal of the SPR (в 14 т. 1884—1911).—366.
42 F. W. Я. Myers (1843—1901)—английский поэт и критик, преподавал в Тринити Колледже Кембриджа. См.: Myers F. W. Я. Human Personality and its Survival of Bodily Death. London, 1903. Оливер Джозеф Лодж (1851—1940)—английский физик, президент Общества Психических Исследований; выступал против дарвинизма и «научного мировоззрения». См.: Лодж Оливер. Жизнь и материя: Критика «Мировых загадок» профессора Геккеля. М., 1908. Флоренскому импонировали идеи Лоджа, близкие аритмологии. См.: Сэр Оливер Лодж. Непрерывность. СПб., 1914. См. также: Sir Oliver Lodge. The Survival of Man. London, 1909.—366.
43 Полтергейст—таинственные постукивания и движения предметов. Священник Павел Флоренский. Изречения Дарьи //Новый мир. 1998. № 8. С. 158: «Трелюдиться, стучать об окошко, о двери, о неспокойных домах; «трелюдиться»—про спиритические явления). По Далю «трелюдничать»—костр. причудничать, сплетничать. В Вологодской губ. вместо «трелюдиться» про домового и т. п. нежить, про спиритические стуки и т. д. говорится: «глумиться». Егумиться—это выражение безличное. <...> Трелюда (неспокойное состояние дома, спиритические явления)».—366.
44 Возможно, это сказал Сэмюэл Батлер (Butler, 1835—1902), английский писатель.—366.
45 Кар л Дюпрель (DuPrel, 1839—1899)—исследователь мистического опыта. Флоренский ссылался на его книги: Дю Прель Карл. Философия мистики или двойственность человеческого существа. СПб., 1895; Дюпрель Карл. Монистическое учение о душе: Пособие к решению загадки о человеке. М., 1908. См. также: Флоренский П. А. [О кандидатском сочинении студента LXV курса МДА Евгения Синадского на тему «Мистико-монистическая система философии Карла дю Преля и мистика христианских подвижников». 10 июня 1910 г.]//Богословский Вестник. М., 1910. № 11. Александр Николаевич Аксаков (1832— 1903)—исследователь оккультных явлений в России и Германии. Александр Михайлович Бутлеров (1828—1886)—химик-органик, академик. См.: Бутлеров А. М. Антиматериализм в науке, нейральный анализ Иегера и гомеопатия. 3-е изд. журнала «Ребус». СПб., 1888; Бутлеров А. М. Статьи по медиумизму. СПб., 1889.—367.
46 Магия как естественная наука (нем.).—367.
47 Из ектении на литии.—367.
48 скверна (греч.).—367.
49 Английский текст в первом акте, пятой сцене: «The time is out of joint...» (Шекспир Уильям. Г&млет. Μ., 1985. С. 50). Флоренский приводит перевод Н. Кетчера по изданию: Драматические произведения Шекспира. М., 1873. Ч. 7. С. 125. См.: Флоренский П. А. Гамлет//Наст. изд. Т. 1. М., 1994. С. 250—280.—367.
50 По всей видимости, под «неоматематическим периодом» Флоренский имеет в виду период в развитии математики, начавшийся в конце XIX в., когда на смену математики непрерывного (аналитика) приходит математика прерывного (аритмология). Этому соответствовал переход математики на теоретико-множественные основания.—367.
51 Об «афонском споре» см.: Священник Павел Флоренский. Имеславие как философская предпосылка//Наст. изд. Т. 3 (1). М., 1999. С. 252—363 (здесь же комментарий игумена Андроника (Трубачева)); Половинкин С. М. Хроника Афонского дела // Переписка священника Павла Александровича Флоренского и Михаила Александровича Новоселова. Томск, 1998. Имеславцы стояли на позициях христианского онтологизма и критиковали имеборцев за позитивизм и номинализм.—367.
52 Композитор Александр Николаевич Скрябин (1871/72—1915) в записной тетради 1904—1905 гг. писал: «Я ничто, я только то, что я хочу, я Бог. Вселенная, моя игра, игра лучей моей мечты. <...> Восстаньте на меня, Бог, пророки и стихии. Как ты создал меня силою своего слова, Саваоф, если ты не лжешь, так я уничтожаю тебя несокрушимою силою моего желания и моей мысли. Тебя нет, и я свободен. <...> Бог, которому нужно поклонение,—не Бог. <...> Ведь истина исключает свободу, а свобода истину. <...> Ты хочешь летать,—лети как хочешь и куда хочешь, вокруг Тебя пустота! <...> Во мне человеческая природа все победила и обрела полную, Божественную Свободу». (Русские Пропилеи / Собрал и приготовил к печати М. Гершензон. Т. 6. М., 1919. С. 139—156). Об отношении Флоренского к Скрябину см. его письмо с Соловков к дочери О. П. Флоренской от 23 марта 1937 г. (Священник Павел Флоренский. Наст. изд. Т. 4. М., 1998. С. 687—688).—368.
53 2 Кор. 13, 8: «Ибо мы несильны против истины, но сильны за истину».—369.
54 Ин. 1, 5.—369.
55 Анафилаксия—патологический процесс, развивающийся у человека или млекопитающего при введении в организм чужеродных веществ и выражающийся в повышенной чувствительности к повторному введению. Август Вассерман (1866—1925)—немецкий микробиолог и иммунолог; в 1906 г. разработал методику диагностики сифилиса (реакция Вассермана).—372.
56 Родовое проклятие (греч.).—372.
57 Из «Фауста» Гёте: «Mephistopheles. Blut ist ein ganz besonderer Saft».—372.
58 См.: Лев. 17, 11.—372.
59 Ин. 7, 50—51: «Никодим, приходивший к нему ночью, будучи один из них, говорит им: «Судит ли закон наш человека, если прежде не выслушают его и не узнают <не у явися), что он делает?»».—372.
60 Фредерик В. Г. Мейерс (см. примеч. 42) ввел понятие «супралиминальное сознание»—это сознание, лежащее выше порога (limen) сознания; обычное бодрствующее состояние сознания. «Сублиминальное сознание»—все разновидности психической деятельности, лежащие ниже порога сознания.—372.
61 Уильям Джемс (1842—1910)—американский психолог и философ, понимал сознание как единый нерасчлененный поток восприятий.— 372.
62 исходное—последующее (лат.).—373.
63 Иоанн Фридрих Гербарт (1776—1841)—немецкий психолог и философ, рассматривал множественность простых элементов (реалий) как основу душевной жизни; полагал, что все душевные явления могут быть объяснены из взаимодействия этих элементов по определенным законам, допускающим математическую формулировку. См.: 1ёрбарт И. Психология. СПб., 1875.—373.
64 Архимандрит Серапион (Машкин, 1855—1905). См. работы Флоренского: «К почести вышняго звания (черты характера архим. Серапиона Машкина)», (1906) и «Хронологическая схема жизни о. Архимандрита Серапиона (Машкина)», 1917) // Священник Павел Флоренский. Наст, изд.: Т. 1. М., 1994. С. 205—249. См. также: Пентковский А. М. Архимандрит Серапион (Машкин) и студент Павел Флоренский (новые материалы)//Символ, № 24. Париж, 1990; Сотников А. В. Архимандрит Серапион (Машкин) и о. Павел Флоренский//Путь к Востоку. Вып. I. Томск, 1996.—373.
65 См. примеч. 31 .—373.
66 Мф. 18, 3.—373.
67 Теория эмоций Джемса—Ланге была выдвинута независимо друг от друга американским философом и психологом У. Джемсом и датским физиологом Г. Ланге. Она утверждает, что в эмоциях нет ничего, чего не было бы в мышечных, сосудистых, секреторных и других телесных изменениях.—373.
68 разумная, водительствующая, вожделеющая (греч.)—по Аристотелю.—373.
69 Иван Флорович Огнев (1855—1928)—гистолог, профессор Московского университета. Семья Огневых в это время жила в Сергиевом Посаде. Флоренский говорил, что И. Ф. Огнёв похож на его отца. См.: Огнев С. И. Иван Флорович Огнёв. М., 1944.—373.
70 Посмертные вещания преподобного Нила Мироточивого Афонского / Пер. с греч. рукописи. Издание Келлии Благовещенской старца Парфения на Афоне, 1912; СПб., 1996. С. 82: «Наступит страшный голод, на мир же найдет великая алчба (т. е. ненасытимость): сравнительно с тем, сколько съедает человек в нынешнее время, тогда будет съедать в семь раз больше и не насыщаться». Примеч. старшего члена Санкт-Петербургского Духовного Цензурного Комитета архимандрита Александра: «Вероятно, от извращения духовных способностей и телесные потребности человека будут извращены (ненормальная алчба питания)».—373.
71 См.: Лк. 17, 1—2; Мф. 18, 2—7; Мк. 9, 42.—373.
72 Эмиль Крепе лил (1856—1926)—немецкий психиатр; некоторое время работал в России, где создал лабораторию при психиатрической клинике в Дерптском университете. См.: Священник Павел Флоренский. Символика видений//Наст. изд. Т. 3(1). М., 1999.—373.
73 Пьер Жане (1859—1947)—французский психолог, психиатр, философ, полагал, что личность есть единство психических функций, которые образуют иерархию. См.: Жане П. Неврозы. М., 1911.—373.
74 См.: Яроцкий А. И. Идеализм, как физиологический фактор. Юрьев, 1908.—374.
75 Зигмунт Фрейд (1856—1939)—родоначальник психоанализа.—
374.
76 Жюль Себастьен Сезар Дюмон-Дюрвиль (1790—1842)—французский мореплаватель и натуралист, участник нескольких кругосветных плаваний; в своих книгах привел много сведений о верованиях местных жителей Австралии, Полинезии и др. См.: Дюмон-Дюрвиль. Путешествие вокруг света. Соч.: В 4 т. СПб., 1843.—374.
77 1де, когда и кем было создано это общество, выяснить не удалось.—374.
78 См. примеч.60* к разделу «Культурно-историческое место и предпосылки христианского миропонимания».—374.
79 О чем здесь идет речь, выяснить не удалось.—374.
80 О чем здесь идет речь, выяснить не удалось.—374.
81 Кол. 2, 8; 2, 20.—375.
82 под культом (лат.).—375.
83 Биолог Илья Ильич Мечников (1845—1916) разрабатывал проблему старости и смерти; преждевременную старость считал болезнью, одной из причин которой являются гнилостные бактерии, образующие яды, противостоять этому может рациональное питание на основе продуктов, содержащих молочнокислые бактерии.—375.
84 См. примеч. 36.—375.
85 См. примеч. 52.—375.
86 Из Символа веры.—375.
87 Карл Пирсон (1857—1936)—английский философ, математик, биолог. Закон в понимании Пирсона «не вводит никакого элемента необходимости в чередование наших чувственных впечатлений. Он просто вкратце выражает то, как происходят изменения. То, что в прошлом произошло и повторилось некоторое чередование, это факт опыта, который мы выражаем в понятии причинности (causation); то, что оно в будущем будет повторяться, это предмет веры, который мы выражаем в понятии вероятности» (Пирсон К. Грамматика науки. СПб., 1911. С. 141). Пирсон ратовал за расширение области количественных методов, особенно методов математической статистики в биологии. Синтез физики с биологией называл биофизикой, был убежден, что «биология уже теперь является столь же точной наукой, как и всякая другая отрасль физического знания» (там же. С. 591).—375.
88 См. раздел «Наука как символическое описание» (Наст. изд. Т. 3 (1). М., 1999. С. 104—118).—375.
89 В 1904 г. на Международом философском конгрессе в Женеве термин «логистика» был предложен для обозначения математической логики. Джузеппе Пеано (1858—1932) и Бертран Рассел (1872—1970) внесли существенный вклад в развитие логистики.—375.
90 См. примеч. 25.—375.
91 Анафематствование раскольников произошло на Московском Соборе 1667 г. Были и последующие анафематствования (см.: Анафема/Сост. Петр Паламарчук. М., 1998. С. 208—239). В 1971 г. все анафематствования со старообрядцев были сняты. См.: Священник Павел Флоренский. Записка о старообрядчестве // Наст. изд. Т. 2. М., 1996. С. 560—563.—375.
92 припоминание (греч.).—375.
93 Вид, идея, подражание (греч.).—375.
94 См.: Священник Павел Флоренский. Из Богословского наследия// Богословские Труды. М., 1977. Сб. 17. С. 108:
S—Sacra, литургическая деятельность, культ; I—Instrumenta, практическая деятельность, хозяйство; N—Notiones, теоретическая деятельность, мировоззрение.
Возможны три теории о соотношении этих деятельностей: 1) идеологизм—все выводят из системы понятий; 2) экономизм—первичны хозяйство, экономика; 3) конкретный идеализм—сакральная теория.— 376.
95 См. примеч. 33.—376.
96 явление (греч.).—376.
97 См. примеч. 32. См.: Lang A. Myth, ritual and religion. Vol. 1—2. London, 1906. См.: Reinach S. Cultes, mythes et religions. ΊΊ. 1—3. 2 ed. Paris, 1908—1909.—376.
98 См. примеч. 67.—376.
99 Стигматизация—появление знаков на теле в местах, где были раны Христа.—377.
100 Антоний Великий (ок. 250—355)—основатель монашества; подвизался в Физаиде; был избиваем и уязвляем от бесов (Житие преподобного отца нашего Антония, описанное святым Афанасием в послании к иконам, пребывающим в чужих странах // Святитель Афанасий Великий. Творения. Т. 3. М., 1994. С. 187—188). См.: Флоренский П. А. Антоний романа и Антоний предания//Наст. изд. Т. 1. М., 1994. С. 490— 527.—377.
101 Епископ Антоний (<Флоренсов, 1847—20.2.1918)—епископ Вологодский, с 1898 г. на покое, жил в Донском монастыре, духовник Флоренского с 1904 г. См.: Иеродиакон Андроник (Трубачев). Епископ Антоний (Флоренсов)—духовник священника Павла Флоренского// Журнал Московской Патриархии 1982. № 9, 10. Старец Гефсиманского скита Троице-Сергиевой Лавры иеромонах Исидор (Иван Андреевич Козин или Грузинский, 1814 или 1833—4.2.1908) поступил в Гефсиманский скит в 1852 г., год прожил на Старом Афоне, духовный отец старца Варнавы Гефсиманского, с 1906 г.—братский духовник Гефсиманского скита. См.: Флоренский П. А. Соль земли, то есть Сказание о жизни 1ефсиманского Скита иеромонаха Аввы Исидора, собранное и по порядку изложенное недостойным сыном его духовным Павлом Флоренским // Наст. изд. Т. 1. М., 1994. С. 571—637. Архимандрит Давид (Мухранов, +5.6.1941)—один из главных участников Афонского дела; в 20-е годы жил в Москве. См.: Переписка священника Павла Александровича Флоренского и Михаила Александровича Новоселова. Томск, 1998. С. 94.—377.
102 См. примеч. 13 к разделу «Магичность слова»//Наст. изд. Т. 3 (1). М., 1999.—377.
103 Сведений о Kiesewetter'e у публикаторов нет.—377.
104 Алексей Васильевич Ветухов (1869—1941 (?))—филолог-фольклорист. См.: Ветухов А. В. Заговоры, заклинания, обереги и другие виды народного врачевания, основанные на вере в силу слов (из историй мысли). Вып. 2. Варшава, 1907.—377.
Суд. 6, 37—38.—378.
106 См. примеч. 101.—378.
107 Иеросхимонах Алексий (Соловьев, 1846—1928)—старец Зосимовой пустыни. После закрытия пустыни о. Алексий жил в Сергиевом Посаде на Дворянской улице по соседству с Флоренским. См.: Четверу хина Е. Л. Старец Алексий Зосимовой пустыни. Париж, 1989.—378.
108 Еф. 5, 15: «Итак смотрите, поступайте осторожно, не как неразумные, но как мудрые».—378.
109 Имеется в виду диалог Платона «Тсэтет».—378.
110 См.: Кабанес и Насс Л. Революционный невроз/Пер. Д. Ф. Коморского. СПб., 1906.—378.
111 Возможно, это о. Николай Смирнов (1868—2.6.1922), служивший в церкви Воскресения в Кадашах; был членом Братства Святителей Московских Петра, Алексия, Ионы и Филиппа, открытого 27 декабря 1909 г.; был связан с Марфо-Мариинской обителью, основанной на Большой Ордынке, в 1907 г. преподобномученицей Великой Княгиней Елизаветой Федоровной. См.: Еп. Арсений (Жадановский). Воспоминания. М., 1995. С. 32—41.—378.
112 теснее (греч.).—378.
113 Игнатий Богоносец Антиохийский—один из «мужей апостольских»; автор 14 посланий, защитник единства Церкви. Флоренский цитирует это место из Послания ефссянам (131, 2) в своей книге «Столп и утверждение Истины» (М., 1914. С. 441): «Итак старайтесь плотнее собираться для благодарения Бога и славы».—378.
114 См.: Мф. 12, 43—45; Лк. И, 24—26.—378.
115 Мантика—искусство гадания, прорицания.—378.
116 1 Кор. 13, 12: «Теперь мы видим как бы сквозь тусклое стекло, гадательно, тогда же лицем к лицу; теперб знаю я отчасти, а тогда познаю, подобно как я познан».—378.
117 См. примеч. 97.—379.
118 2 Кор. 12, 4: «что он был восхищен в рай и слышал неизреченные слова, которых человеку нельзя пересказать».—379.
119 Познай себя (греч.).-—379.
120 Еси (греч.).—379.
121 Трансцендентальная личность (лат.).—379.
122 См. примеч. 2.-380.
123 третьего не дано (лат.).—380.
124 причастность, общность (греч.).—381.
125 Паруссия—Второе пришестие (греч.).—381.
126 Грааль—таинственная чаша с кровью Иисуса Христа, которую собрал Иосиф Аримафейский; фигурирует во многих западноевропейских легендах. Кратэр—сосуд, в котором Демиург «смешивал состав для вселенской души»; «всю эту новую смесь он разделил на число душ, равное числу звезд, и распределил их по одной на каждую звезду» (Платон. Тимей 41 Платон. Соч.: В 4 т. Т. 3. М., 1994. С. 444).—381.
127 Прототип, тип, эктип—отображение (греч.).—381.
128 Дионис—сын Зевса и Семелы. По наущению ревнивой Геры Семела попросила Зевса явиться к ней во всем своем величии, и тот, представ в сверкающей молнии, испепелил Семелу. При этом Зевс выхватил из пламени недоношеного Диониса и зашил его в свое бедро. В положенное время Зевс родил Диониса, распустив швы на бедре. Кувада—возможно, Кубаба—фригийский прототип Кибелы, которая приобщила Диониса к своим оргаистическим мистериям.—381.
129 См. примеч. 94.—381.
130 См. примеч. 32 и 97. См.: Jevons F. В. An introduction to the history of Religion. 4 ed. London, 1908.—381.
Все живое из яйца (Гарвей). Всякая клеточка <из клеточки) (Вирхов). Всякая культура из культуры (лат.).— 382.
132 См. примеч. 23.—383.
133 Вильгельм Виндельбанд (1848—1915) в речи, произнесенной при вступлении в должность ректора Страсбургского университета 1 мая 1894 г., «История и естествознание» определил понятия «номотетическое» и «идиографическое». Мышление научное—номотетическое, если стремится постичь «неизменную форму реальных событий», то, что «всегда имеет место», т. е. выработать «науку о законах». Научное мышление—идиографическое, если стремится постичь «единичное, в его исторически обусловленной форме», т. е. является «наукой о событиях» (Виндельбанд В. Прелюдии. СПб., 1904. С. 320). В естественных науках преобладает номотетическое мышление, а в учении о человеке и истории—идиографическое. До Виндельбанда И. И. Кареев (1850— 1931) в докторской диссертации «Основные вопросы философии истории» (в 2 т. СПб., 1883) ввел понятия «номологические науки» (от греч. слова νόμος—закон) и «феноменологические науки» (от греч. слова φαινόμενον—явление). (Кареев Н. И. Теория исторического знания. СПб., 1913. С. 63—65).—383.
134 См.: Свящ. Павел Флоренский. «Амулет» Паскаля ЦОн же. Столп и утверждение Истины. М., 1914. С. 577—581.—383.
КУЛЬТУРНО-ИСТОРИЧЕСКОЕ МЕСТО И ПРЕДПОСЫЛКИ ХРИСТИАНСКОГО МИРОПОНИМАНИЯ
1 См.: Священник Павел Флоренский. Столп и утверждение Истины. М., 1914; М., 1990.—386.
2* О сновидениях см. раздел «Символика видений» (наст. изд. Т. ЗП). М., 1999).—387.
О ночном и дневном см. раздел «На Маковце» (наст. изд. Т. 3(1). М., 1999).—387.
4 Иак. 2, 20.—388.
5 Боги Эпикура, как и все существующее, состоят из атомов, но эти атомы тончайшей огненной природы. Боги обитают в пространствах между мирами и погружены в состояние самонаслаждения, чуждого гнева и забот. Против Эпикура выступал Цицерон в трактате «О природе богов» (см.: Цицерон. Философские трактаты. М., 1985).—388.
6 См. примеч. 49 к разделу «Предварительные планы и заметки к лекциям».—390.
7 См. примеч. 47 к разделу «Предварительные планы и заметки к лекциям».—390.
8 См. примеч. 34 к разделу «Предварительные планы и заметки к лекциям».—391.
9* См. примеч. 19 к разделу «Предварительные планы и заметки к лекциям».
В Архиве свящ. Павла Флоренского сохранился листок, помеченный
1922.VI.7 н. ст.
«К лекциям по христианскому) миропониманию.
Коген, математ<ическое> естествознание.
Не так уж неправ был Поприщин, когда утверждал, что «Луна делается в Гамбурге». Да, Луна, по крайней мере астрономическая Луна, делается именно в Гамбурге, там именно конструируются астрономические схемы. Когены хотят оттеснить с небосклона настоящую (например) Луну. Впрочем, философы Гамбургской природы имеются во всех больших городах Германии—именно 1ермании, ибо на почве протестантизма и кантианства стала возможна идеология—общественные понятия и схемы».—391.
10 Герман Людвиг Фердинанд ТЬльмголъц (1821—1894)—немецкий естествоиспытатель.—391.
11 См. примеч. 20 и 21 к разделу «Предварительные планы и заметки к лекциям».—391.
12 См. примеч. 2 к разделу «Предварительные планы и заметки к лекциям».—392.
13 См. примеч. 3 к разделу «Предварительные планы и заметки к лекциям».— 393.
14 См. примеч. 5 к разделу «Предварительные штаны и заметки к лекциям».— 393.
15# См. примеч. 6 к разделу «Предварительные планы и заметки к лекциям».— 393.
16* См. примеч. 7 к разделу «Предварительные планы и заметки к лекциям».— 394.
17# Откр. 15, 3: «праведны и истинны пути Твои, Царь Святых!».—
395.
18 См. раздел «Макрокосм и микрокосм»//Наст. изд. Т. 3(1). М., 1999. С. 451.— 3.
19 Мф. 26, 26; Мк. 14, 22; Лк. 22, 19.—398.
20 Cohen Η. System der reinen Erkentnis. Tl. 1. Logik der reinen Erkentnis. Berlin, 1902.—399.
21 нечто от никакое (греч.).—399.
22 Происхождение (нем.).—399.
23 «Природа не делает скачков» (лат.)—эта мысль сформулирована в 1751 г. Линнеем. Закон непрерывности (лат.).—400.
24 См. работу Канта «Метафизические начала естествознания» (1786): «Учение о природе будет содержать науку в собственном смысле лишь в той мере, в какой может быть применена в нем математика» (Кант. Соч.: В 6 т. Т. 6. М., 1966. С. 59).—400.
25 См. примеч. 64 к разделу «Предварительные планы и заметки к лекциям».—401.
26 Ср.: Собрание писем епископа Феофана. Вып. 2. М., 1898. С. 108—109; «Когда надлежало сотворить человека, то на земле дается повеление: да изведет, а в тайне Пресвятой Троицы произносится: «Сотворим»... Тело особо творится из персти. Это было не мертвое тело, а живое с душою животною. В сию душу вдунут дух—Божий дух, предназначенный Бога знать, Бога чтить, Бога искать и вкушать, и в Нем все свое довольство иметь, и ни в чем кроме Его, Сей дух, соединяясь с душою животного, поднял ее над душою животных на целую стадию, и видим в человеке, что до известной степени у него все идет, как у животных... до смышлености, а далее, начинается ряд сил, хоть душевного свойства, но выше души... рассудок, воля, вкус. Еще далее: страх Божий, совесть, недовольство тварным, стремление к Богу».—401.
27 См. примеч. 13 к разделу «Предварительные планы и заметки к лекциям».—401.
28 Прочнее меди (лат.). См.: Гораций. Оды 3, 30:
Создан памятник мной.
Он вековечнее Меди, и пирамид выше он царственных.
(Квинт Гораций Флакк. Поли. собр. соч. / Пер. Ф. А. Петровского. М.; Л., 1936. С. 138).—403.
29 Ин. 1, 5.—404.
30 вещи (лат.).—404.
31 вещь мыслящая (лат.).—404.
32* См. примеч. 64 к разделу «Предварительные планы и заметки к лекциям».—405.
33 Имеющий девственное происхождение.— 407.
34 Вещь протяженная, вещь мыслящая (лат.).—409.
35 См. примеч. 57 к разделу «Предварительные планы и заметки к лекциям».—409.
36 См. примеч. 59 к разделу «Предварительные планы и заметки к лекциям».—409.
37 См. примеч. 69 к разделу «Предварительные планы и заметки к лекциям».—410.
38* См. примеч. 70 к разделу «Предварительные планы и заметки к лекциям».—411.
39* Вскрытие мощей преп. Сергия произошло 29 марта (11 апреля) 1919 г. Но возможно, что Флоренский здесь рассказывает не о вскрытии мощей Советской властью, а об отделении главы преп. Сергия и ее сокрытии по благословению Патриарха Тихона из-за угрозы уничтожения мощей. Точная дата этого события пока не выяснена, но предположительно это могло быть после 28 января 1920 г., когда закончила свою работу «Межведомственная комиссия по разрешению вопросов, связанных с ликвидацией Троицкой Лавры как монастыря». См.: Трубанее А. С. Обзор документов по истории и деятельности Комиссии по охране памятников старины и искусства Троице-Сергиевой Лавры при Отделе по делам музеев и охраны памятников искусства и старины Наркомпроса. 1918—1925. Дипломная работа по кафедре теории и практики архивного дела МГИАИ. М., 1975; Шутова Т. Обет молчания: святая тайна Лавры//Российская газета. 1997. 5 дек.—411.
40 См. примеч. 63 к разделу «Предварительные планы и заметки к лекциям».—412.
41 См. примеч. 42 и 60 к разделу «Предварительные планы и заметки к лекциям».—413.
42# См. примеч. 31 к разделу «Предварительные планы и заметки к лекциям».—413.
43# Эрнст Геккелъ (1834—1919)—биолог-дарвинист, сформулировал «основной биогенетический закон» (1866), согласно которому развитие индивида (онтогенез) в некоторой мере повторяет развитие той группы, к которой принадлежит индивид (филогенез).—414.
44 См. примеч. 67 к разделу «Предварительные планы и заметки к лекциям.—414.
45 Во время Литургии на Малом Входе перед чтением Апостола диакон возглашает: «Премудрость, прости».—415.
46 См. примеч. 73 к разделу «Предварительные планы и заметки к лекциям».—417.
47 направляющая идея (φρ.).—418.
48 О ком здесь идет речь, выяснить не удалось.—421.
49 О чем здесь вдет речь, выяснить не удалось.—421.
50 См. примеч. 45 к разделу «Предварительные планы и заметки к лекциям». Уильям Крукс (1832—1919)—английский физик и химик, сторонник спиритизма.—422.
51 См. примеч. 100 к разделу «Предварительные планы и заметки к лекциям».—422.
52 Ср.: Ельчанинов А. В. Мистицизм Μ. М. Сперанского (Историко-психологический очерк) // Новый путь. 1903. № 2. С. 122: «Мир вещей был ему [Адаму.— С. П. ] соприсущим, все было внутреннее, ничего внешнего, он вмещал в себе все и действительно был микрокосм». Флоренский написал предисловие к этой статье. См.: Священник Павел Флоренский. Наст. изд. Т. 1. М., 1994. С. 687—689.—423.
53* См.: Священник Павел Флоренский. Столп и утверждение Истины. 1914. С. 568—569, 672—674.—423.
54 слава (лат ).—423.
55 См.: Де Роша А. Световые излучения человека и перемещение чувствительности наружу. Пг., 1915.—425.
56 См. примеч. 45 к разделу «Предварительные планы и заметки к лекциям».—425.
57 «Ребус»—еженедельный журнал, издававшийся в Санкт-Петербурге в 1881—1916 гг. и посвященный вопросам спиритуализма, психизма и медиумизма.—425.
58 Иммануил Кант много курил.—425.
59 См. примеч. 109 к разделу «Предварительные планы и заметки к лекциям».—427.
60 Из диалога Платона «Теэтет» явствует, что присутствие Сократа повышало знания и успокаивало учеников. См.: Платон. Соч.: В 4 т. Т. 2. М., 1993. С. 202. См. также: Платон. Феаг 129 е—130 а=Платон. Соч.: В 4 т. Т. 1. М., 1990. С. 123. «И опять-таки из этих занимающихся с успехом одни получают прочную и постоянную пользу, а многие другие, пока они со мной, удивительно преуспевают, когда же отходят от меня, снова становятся похожими на всех прочих».—427.
61 По всей видимости, имелись в виду X. Хуберт и М. Маусс (см. примеч. 32 к разделу «Предварительные планы и заметки к лекциям»).—427.
62 См. примеч. 113 к разделу «Предварительные планы и заметки к лекциям».—427.
63 вдохновение, внушение (лат.).—428.
64 См. примеч. 116 к разделу «Предварительные планы и заметки к лекциям».—429.
65 См. примеч. 43 к разделу «Предварительные планы и заметки к лекциям».—429.
66 познай себя (греч.).—432.
67' Еси (греч.)—432.
68 мыслю, следовательно, существую (лат.).—432.
69 преодолеть самого себя, свою ограниченность (лат.).—433.
70 См. примеч. 36 к разделу «Предварительные планы и заметки к лекциям».—434.
71 См. примеч. 52 к разделу «Предварительные планы и заметки к лекциям».—434.
72 См. примеч. 34 к разделу «Предварительные планы и заметки к лекциям».—434.
73 вещь живая мыслящая (лат.).—436.
74 первое (лат.).— 437.
75 См. примеч. 32 к разделу «Предварительные планы и заметки к лекциям».—437.
76 См. примеч. 126 к разделу «Предварительные планы и заметки к лекциям».—438.
77 Из Символа веры: «Им же вся быша».—438.
78 См. примеч. 94 к разделу «Предварительные планы и заметки к лекциям».—440.
79 Альфред Фу лье (1838—1912)—французский философ.—441.
80суть (лат.).—442.
81 Аристотель. Топика. Кн. 1.1л. 8: «Определение состоит из рода и видового отличия» (Аристотель. Соч.: В 4 т. Т. 2. М., 1978. С. 357).—442.
82 исходное (лат.).—442.
83 См. примеч. 23 к разделу «Предварительные планы и заметки к лекциям».—443.
79 См. примеч. 134 к разделу «Предварительные планы и заметки к лекциям».—443.
85 Мф. 21, 42; Мк. 12, 12; Лк. 20, П.—444.
86 Бертран Рассел (1872—1970) в целях избежать им же самим открытых парадоксов разработал теорию типов (см.: Bertrand Russell. Mathematical logic as based on the theory of types/Amer. journ. math. 1908. N 30). Детально эта теория была разработана совместно с Алфредом Нортом Уайтхедом (1861—1947) в труде: Whitehead Alfred and Russell Bertrand. Principia mathematica. Vol. 1—3. Cambridge, 1910, 1912, 1913. Здесь первичные объекты или индивидуумы приписываются типу 9» свойства этих индивидуумов—типу 1, свойства свойств индивидуумов—типу 2 и т. д.—444.
87 См. примеч. 81 к данному разделу.—445.
88 Конт Огюст. Дух позитивной философии. СПб., 1910. С. 19: «Именно в законах явлений действительно заключается наука, для которой факты в собственном смысле слова, как бы точны и многочисленны они ни были, являются всегда только необходимым сырым материалом». Конт Огюст. Курс положительной философии. Т. 1. Философия математики. СПб., 1900. С. 22: «Завершая обширное умственное здание, начатое Бэконом, Декартом и Шшлеем, прямо создадим систему общих идей, которую положительной философии суждено поставить навсегда во главе рода человеческого...».—445.
89 Ульрих Цвингли (1484—1531) — швейцарский реформатор.—
445.
90 См. примеч. 133 к разделу «Предварительные планы и заметки к лекциям».—446.
91 Мф. 1, 2.—446.
92 По всей видимости, Флоренский имеет в виду свою статью «Троице-Сергиева Лавра и Россия» (1918). См.: наст. изд. Т. 2. М., 1996. С. 352—369.—457.
93 См.: Священник Павел Флоренский. Столп и утверждение Истины.^ Письмо десятое: София. М., 1914. С. 319—392.—^57.
94 Ср.: Собрание писем Оптинского старца иеросхимонаха Амвросия к монашествующим. Вып. 2. Сергиев Посад, 1909. С. 40; «Еще скажу: Богу приятнее грешник кающийся, чем человек не согрешивший, но превозносяпщйся. Лучше согрешивши покаяться, нежели, не согрешая, гордиться этим».—461.
95Докетизм—ересь, связанная с гностицизмом, видящая в Христе лишь призрак, телесность которого была лишь видимостью; божественная природа Христа поглощала человеческую.—462.
96 Мф. 16, 18.—462.
971 Ин. 4, 12.—470.
98 Месеалиане, или евхиты (молящиеся),—сектантское движение, возникшее на Востоке в IV в. Они довели до крайних форм аскетическое делание: полное отречение от мира, жизнь подаянием, усиленные молитвы. Епифаний отмечает влияние на мессалиан манихейства.—470.
99Варлаам—противник Св. Григория Паламы в полемике о Свете Фаворском. Был предан анафеме.—470.
100 Евр. 11, 1: «Вера же есть осуществление ожидаемого и уверенность в невидимом».—472.
101 максимум сложности (лат.).— 472.
102 Из Символа веры: «Света от Света, Бога истинна от Бога истинна, рожденна, несотворенна, единосущна Отцу, Имже вся быша».—473.
103 Ин. 8, 32.—476.
104 внутрь—вовне (лат.).—477.
105* По всей видимости, Иван Васильевич Попов (1876—1938?) — проф. Московской Духовной Академии по Кафедре патристики; в 1925—1927 гт.— на Соловках, далее—в ссылке и лагере в Сибири.— 478.
106* Данное выражение относится не к образу бытия Ипостасей, а к их единосущию, выражающемуся через единое действие. Ср. у Св. Григория Нисского: «Но что всякое действование, от Божества простирающееся на тварь и именуемое по многоразличным о Нем понятиям, от Отца исходит, чрез Сына простирается и совершается Духом Святым. Посему имя действования не делится на множество действующих, так как нет усвоенного каждому и особенного попечения о чем-либо. Но что ни происходит, касающееся или промышления о нас, или домостроительства и состава вселенной,— все производится Тремя, впрочем, произведений не три». (К Аврелию, о том, что не «три бога»//Творения святого Григория Нисского. 4.4. М., 1862. С. 122.)
«Ибо Сын царь, а живое и существенное и ипостасное царство есть Дух Святой, которым Единородный будучи помазан, есть Христос и Царь сущего. Итак если царь Отец, царь и Единородный, а царство Дух Святой, то конечно одно принятие царства в Троице. Мысль же о помазании таинственно указывает на то, что нет никакого различия между Сыном и Святым Духом» (Слово о Святом Духе против македониан7/Там же. Ч. 7. М., 1868. С. 43—44).—478.
107 предмет и действие (греч.).—479.
108 См. примеч. 116 к разделу «Предварительные планы и заметки к лекциям».—481.
109* Мориц Бенедикт Кантор (1829—1920)—историк математики. См.: Cantor Μ. Vorlesungen йЬег Geschichte der Mathematik. 4 Bd. Leipzig, 1880—1908.—482.
l10 Витрувий. Об архитектуре. УГГ, вступление 11: «Впервые в Афинах, в то время когда Эсхил ставил трагедию, Агафарх устроил сцену и оставил ее описание. Побуждаемые этим, Демокрит и Анаксагор написали по тому же вопросу, каким образом по установлении в определенном месте центра сведенные к нему линии должны естественно соответствовать взору глаз и распространению лучей, чтобы определенные образы от определенной вещи создавали на театральной декорации вид зданий и чтобы то, что изображено на прямых и плоских фасадах, казалось бы одно уходящим, другое выдающимся (Перевод Ф. А. Петровского)». (Рожанский И. Д. Анаксагор. М., 1972. С. 258}.— 483.
111 Клавдий Птолемей (II в. н. э.)—греческий астроном и географ.— 483.
112 Сведений об Эгильоне публикаторам найти не удалось.—483
113 от латинского graeculus—грек в презрительном смысле.—
483.
114 Бену а А. Н. История живописи всех времен и народов. Соч.: В 4 т. СПб., 1912—1917.—483.
115О чем здесь идет речь, публикаторам не известно.—484.
116 Манихейство, основателем которого был перс Мани, сложилось под влиянием культа Митры.—485.
Часть восьмая. ЗЕМЛЯ И НЕБО (ФИЛОСОФИЯ, АСТРОЛОГИЯ, ЕСТЕСТВОЗНАНИЕ) НЕБО И ЗЕМЛЯ (ОТРЫВОЧНЫЕ ЗАМЕЧАНИЯ ОБ АСТРОЛОГИИ)
В планах и проспектах издания данный раздел носит название «Земля и Небо (Философия, астрология, естествознание)», как и обозначается на шмуцтитуле. Но на самой рукописи раздела написан другой заголовок: «Небо и Земля (отрывочные замечания об Астрологии)». Данный авторский текст вместе с многочисленными выписками из литературы вложен в картонный переплет, на котором обозначена общая тема: «Гармония сфер. Астрология» (Архив священника Павла Флоренского). Публикуются авторские материалы Флоренского, в примечаниях использованы некоторые черновые выписки и указания на литературу.
Игумен Андроник
Тексты «Небо и Земля» и Приложения подготовлены игуменом Андроником и С. М. Половинкиным.
Все примечания С. М. Половинкина.
1 По всей видимости, имеется в виду книга: Мах Эрнст. Механика: Историко-критический очерк ее развития / Пер. Г. А. Котляра; Под ред. проф. Гёзехуса. СПб., 1909.—490.
2 В Архиве свящ. Павла Флоренского сохранился листок, откуда почерпнуты нижеследующие ссылки. См.: 1омперц Теодор. Греческие мыслители. Т. l./Пер. Е. Герцык и Д. Жуковского. СПб., 1911. С. 104. «Не допустимо ли,—спрашивал в наше время не кто иной, как великий основатель эволюционной теории Карл Эрнст фон Бэр,—некое звучание мирового пространства, некая гармония сфер, слышимая иными, чем наши, органами слуха?» Гомперц ссылается на книгу Бэра: Reden, gehalten in wissenschaftlichen Versammlungen und kleinere Aufsatze vermischten Inhalts. Bd 1. СПб., 1964. S. 264.—490.
3 См.: Таннери П. Первые шаги древне-греческой науки/Пер. Н. Н. Полыновой, С. И. Церетели, Э. Л. Радлова, Г. Ф. Церетели; Предисл. А. И. Введенского. СПб., 1902.—490.
4 Ср.: Беме Яков. AURORA или утренняя Заря в восхождении /Пер. А. Петровского. М., 1914; М., 1990. С. 320: «Ибо второе рождение, как-то: зной, свет, любовь и звук, скрыто в самом внешнем, и делает внешнее подвижным, так что оно собирается вместе, и рождает тело. <...> Но так как звук слова Божия должен восходить сквозь терпкую, горькую смерть, и рождать тело в полумертвой воде...»—490.
5 Какую статью имеет в виду Флоренский, публикаторам выяснить не удалось.—490.
6 Возможно, что Сотник—председатель Бюро Секции инженеров и техников Цектрана, которому принадлежит книга: Тов. Сотник. Теория универсального хозяйства. М., 1921. Эта книга являлась частью труда «Философия исторического энергетизма». В Архиве свящ. Павла Флоренского сохранился листок, по всей видимости, с записью основных положений доклада Сотника:
«Сотник 1923. V.3 н. ст.
1) Декартовы вихри.
2) Миров, эфир—Татаринов.
3) Двойной свет Каббалы <евр. нрзб.).
4) Менделеев—об эфире как веществе.
5) В формулах нет «массы»—по Декарту.
6) Астрология все определяет вращением неба—эфира (а не физич. материалън. процессом)».
Сохранился листок с цитатой из рукописи доклада Сотника:
«Эфир и планеты Астрология»
(Доклад инж. Сотника в Авиационном институте) ркп.
«Движение является функцией лишь отношения дуг, окружностей и радиусов. В силу этого самое понятие время изменяется, приобретая чисто линейный характер.
Что такое секунда, час, сутки? Только лишь некоторая часть окружности, ограничивающей планетный эфир от солнечного, над экватором планеты; другими словами, дуга этой окружности, точки которой коснулись опорного эфирного слоя. И для нас важно, чтобы точки этой дуги, по которой атомы периферии планеты последовательно прошли через конечную точку, коснулись последнего атома, заканчивающего радиус, отделяющий планету от солнца. Раз все атомы планетного эфира прошли через этот критический пункт, мы говорим—прошли сутки. Если прошла 1/24 часть окружности—это будет <нрзб.> наз. Часом, 1/86 400—это будет одной секундой. И в эту секунду[501] наш пульс отсчитывает 70 или сколько ему положено ударов; если мы идем, то ноги наши сделают приблизительно привычные два шага; любая машина сделает столько оборотов, сколько в секунду ей полагается; на электродах выделится столько соответствующих химических продуктов, сколько за секунду должно выделиться. Одним словом, для всех химических, механических, физических, органических, или полнее, для всех энергетических процессов это последовательное прохождение атомами периферии планеты через критическую точку, которой начинается солнечный эфир, находящийся между планетами и солнцем,—этот процесс является основным, исходным, независимой переменной, функцией которой являются все энергетические процессы на планете. Я говорю — «независимость переменной потому, что:—как на самом деле проходят атомы периферию планетного эфира эту критическую точку?—Нам совершенно неизвестно. Если солнце почему-либо стало вращаться скорее, скорее стал вращаться солнечный эфир, то скорее начнет на поверхности его отлагать свои точки и окружность планеты, скорее начнет вращаться и планета, но все равно ее оборот мы сочтем за сутки, 1/24 -ую часть этого оборота—за час и 1/86 400 за секунду. И если бы солнце потащилось, как водовозная кляча, и все процессы вращения соответственно замедлились бы, мы бы этого не заметили бы, хотя наши ноги за секунду в это время, делая свои два шага, двигались бы с такою медленностью в абсолютном времени, что например, в предыдущий упомянутый период ускорения вращения солнца, мы за эти два шага успели бы двадцать раз дойти туда, куда мы идем, пообедать, вернуться назад, прожить несколько абсолютных часов, дней, может быть, недель и т. д. Как видно, важно для нас, для жизни и изменений на всей планете, только длина дуги, количество атомов на периферии планетного эфира, т. е. протяженность пространственная. Время есть длина, линия, протяженность в пространстве. Значит скорость, которую мы привыкли понимать как длина, протяженность в пространстве, деление на время, на протяженность,—во времени: столько-то метров или верст на столько-то секунд, эта скорость становится простым коэффициентом, цифрой, числом. Значит выражение пути: столько-то километров, умноженных на секунды, начинает принимать полное подобие площади. Всякий путь всегда есть прежде всего площадь, т. к. там всегда фигурирует протяжение в пространстве и во времени, т. е. квадрат протяженности. Всякий путь можно всегда изобразить в виде площади, реально существующей, и любое протяжение можно изобразить одинаково реально или в пространстве, или во времени. Километры можно перевести в секунды, как и секунды—в километры. Квадратные километры можно изобразить, как производное километров на секунды и наоборот».—490.
7 В Архиве свящ. Павла Флоренского сохранились отсылки к следующим работам: La materia della Divina Commedia di Dante Alighieri dichiarata in VI tavole da Michelangelo Caetani. Nuova edizione a cura di G. L. Passerini. Nuova tiratura. Firenze, G. C. Sansoni, editore MCMXIV; Святский Д. Астронимия у Данте Алигиери в его «Божественной комедии» / Мироведение. Известия Русского общества любителей мироведения. Т. И. 1922, № 1(42). С. 52—55.—490.
(Приложение.) Гармония сфер
1 См.: Milthaler J. Das Ratsel des Schonen. Eine Studie uber die Prinzipien der Asthetik. Leipzig, 1896.—491.
2 См.: Коновалов Д. Г. Религиозный экстаз в русском мистическом христианстве. Ч. 1. Вып. 1. Физические явления в картине сектантского экстаза. Сергиев Посад, 1908. С. 141: «обыкновенно, в памятниках христианской письменности, телодвижения, входящие в состав плясок и, однако, признаваемые совместимыми с религиозным восторгом, обозначаются словами χοροί χορεία и χορευειν, которые принято переводить на русский язык как «ликование» и «ликовать» (χορός—хор, лик)».—491.
3 Святого Климента, епископа Римского к коринфянам послание I // Писания мужей апостольских. В русском переводе, с введением и примеч. прот. П. Преображенского. 2-е изд. СПб., 1895. С. 86—87: «Солнце и лики звезд, по его велению, согласно, без малейшего уклонения проникают на назначенные им пути».—491.
Часть девятая. СИМВОЛОТВОРЧЕСТВО И ЗАКОН ПОСТОЯНСТВА
Авторских материалов данного раздела не известно и, вероятно, они не были написаны. Но среди выписок из литературы, сделанных Флоренским, есть относящиеся к данной теме (Архив священника Павла Флоренского).
Игумен Андроник
Тексты подготовлены игуменом Андроником и С. Μ. Половинкиным. Примечания игумена Андроника.
1 Так в тексте.—494.
2 В другой записи после этого слова вставка Флоренского: [ср. «закон перманентности» Д<ина>].—495.

