Во Ивлин НАСМЕШНИК
Малколм Брэдбери ПОРТРЕТ ХУДОЖНИКА
Ивлин Артур Сент Джон Во родился 28 октября 1903 года в интеллигентной семье среднего достатка в Хэмпстеде, предместье Лондона. Отец его, Артур Во, был известным в девяностые годы девятнадцатого века литературным критиком, который начал профессиональную карьеру под покровительством своего дальнего родственника, Эдмунда Госсе. Он написал книгу о жизни Теннисона, был одним из редакторов «нонсачского»[1] издания Диккенса и с 1902 по 1929 г. директором-распорядителем издательской фирмы «Чэпмен и Холл». На страницах собственной увлекательной автобиографии «Жизненный путь одного человека» он предстает типичным представителем того поколения литераторов — полных жизни, требовательных, обладавших широким кругозором, чутко улавливавших настроения, царившие в обществе того времени, — которые определяли лицо журналов конца викторианской эпохи. Он был откровенным порождением викторианской сентиментальности, и его вкусы определялись религиозными убеждениями (он принадлежал к англиканской церкви), увлечением спортом (особенно крикетом), жизнью в близости с природой и его старой (Шерборнской) школой, в которую он регулярно наведывался всю жизнь и куда пожелал определить обоих своих сыновей. Его отец был врачом в Сомерсете; дед — приходским священником в Корсли близ Фроума; прадед, происходивший из семьи шотландских помещиков, «владельцев ферм, пахарей из Ист-Гордон, маленькой деревушки в графстве Берикшир»[2], был священником Сецессионистской церкви, известным проповедником в Лондоне. Жена Артура Во, мать Ивлина, была дальней родственницей Кокбернов.
В семье, видимо, царила атмосфера сердечности и непринужденности, хотя Во говорил, что отец всегда казался ему старцем, и лишь когда ему исполнилось семь, он перестал смотреть на него как на досадную помеху[3]. Артур Во вспоминает, как юный Ивлин, в котором «рано проявился организаторский талант», собрал отряд «пистолетчиков» из таких же детей, как он, чтобы защищать Англию от немецких войск, выступал перед гостями с пламенными речами, ратуя за предоставление женщинам избирательных прав, выказывал интерес к религии. Сам Ивлин Во говорил, что увлечения его школьных друзей не простирались дальше собирания птичьих яиц, и его желание, в десятилетнем возрасте, было стать священником, говорило о «своей глубокой наследственной предрасположенности к традиционной церкви. На каждой веточке моего генеалогического древа появляется англиканский священник. Мой отец был, что называется, «истинно верующим» человеком, то есть он регулярно посещал храм и вел примерную жизнь. Его не интересовала теология. Не интересовала политика, но он всегда голосовал за консерваторов, как его отец и дед. В том же духе он педантично соблюдал то, что предписывала ему его религия»[4].
Старший брат Во, Алек, посещал Шерборнскую школу, где заслужил репутацию непокорного ученика; перед тем, как он был призван в армию во время Первой мировой войны, Алек написал свой roman à cle[5] о школе, «Мираж юности», после публикации которого в 1917 году его имя стало ассоциироваться с общим литературным бунтом против идеалов поколения его отца. Книга эта омрачила школьную карьеру Ивлина; в семье сочли благоразумным не посылать его в Шерборн, как изначально намеревались, и предпочли отправить в Лэнсинг. Артур Во расценил случившееся вместе с войной как «конец нашего поколения»[6]; была подготовлена почва для новой эры иконоборцев, типичным представителем которых являлся староста в Лэнсингской школе, в ком отразилась та их особенность, «что, попадая со школьной скамьи в широкий мир, они не тратили время на то, чтобы постараться стать на место великих». Оба молодых Во чувствовали, сколь далек им мир, в котором продолжал жить отец («Возможно, лучший вариант для отношений отца и сына — это отношения хозяина и гостя», — писал Ивлин), они сознавали, что война полностью изменила привычное течение жизни, и ощущали потерю преемственности — причина, по которой сегодня большинство людей «лишены духовной опоры», в то же время критики обратили внимание, что Ивлин Во редко рисует гармоничные отношения между родителями и детьми.
Выбор Лэнсинга имел важные последствия: «Когда дорога в Шерборн оказалась для Ивлина закрыта, мы остановили свой выбор на Лэнсинге, потому что Ивлин всегда проявлял глубокую религиозность и, по нашему убеждению, дисциплина в Вудардовской школе стала бы лучшим испытанием искренности его веры»[7]. Здесь, как организатор клуба «Dilettanti» и «Клуба мертвецов», он приобрел репутацию ученика, дерзкого по отношению к школьному начальству, сатирика и «разоблачителя»[8], и чувствовал себя «имеющим право на некоторое сибаритство». «Упадок еще едва коснулся Оксфорда», и Кристофер Сайкс находит в «Возвращении в Брайтсхед» по-настоящему удачное описание того периода в жизни университета, когда традиционные и ультрасовременные ценности удивительным образом слились, воплотившись в новом эстетизме. Влиятельный Гарольд Эктон, увлекавшийся негритянской музыкой, chinoiserie[9], французской экспериментальной литературой и мюзик-холлом, основал журнал «Оксфордская метла» (в котором Во помещал свои рисунки и ранние рассказы), чтобы вымести «паутину fin-de-siècle»[10]. В своих «Мемуарах эстета» Эктон изображает молодого Во «фавном, наполовину укрощенным в Средневековье, который, бывало, месяцами скрывался в некоем пригородном убежище, а потом внезапно появлялся в городе и откалывал забавные номера». Придерживаясь консервативных взглядов в политике, Во одновременно участвовал в радикальных литературных объединениях, разделяя общее заинтересованное отношение к дендизму и модернизму. Он говорит (в «Недоучке»), что не отрекается ни от чего, что было в его оксфордские годы, называя себя и сверстников «распутниками и прожигателями жизни». Выйдя из университета без степени в 1924 году, он посещает Школу искусств Хартли, «где бездельничал и прогуливал занятия». Работает учителем в двух школах, из одной его увольняют за пьянство, и на короткое время становится репортером «Дейли экспресс», но ничего из им написанного не было тогда напечатано. В это время «одежду я покупал себе на Сэвил-Роу и Джермин-стрит, имея кредит в полудюжине магазинов, а когда появлялись наличные, посещал дорогие рестораны». Решив стать дизайнером по мебели где-нибудь в провинции, он всю осень 1926 года ежедневно посещал занятия в дизайнерской школе на Саутхэмгпон-Роу. Когда он обручился с Эвелиной Гарднер, младшей дочерью лорда Бергклера, ее мать посчитала помолвку со студентом-мебельщиком нелепостью, и он «понял, что ничего не остается, как писать книги; занятие, по моему тогдашнему мнению, простое и вместе с тем сложное, но я был полностью уверен в себе и полагался на свои способности и умение»[11].
В 1926 году в сборнике «Георгианские рассказы», подготовленном братом Алеком, появилась повесть Ивлина «Балкон». Дакворт выплатил ему аванс за книгу о Росетти, которую и опубликовал в 1928 году. «Росетти: жизнь и творчество» написана на материале, знакомом по школьной программе, но прекрасно отражает пристрастие Ивлина к неоготике, Рескину, Моррису и прерафаэлитам, а прежде всего к художникам, которые объединяют в своем творчестве литературу и изобразительное искусство.
В июне 1928 года состоялась «тайная свадьба», и молодые супруги Во поселились на Кэнонбери сквер в лондонском районе Ислингтон, где принялись за овладение «искусством семейной жизни». Брак оказался неудачным и распался через год, зато книгам его сопутствовал успех. Роман «Упадок и разрушение» (1928) был воспринят как сатира на 1920-е годы и получил в высшей степени похвальные отклики как произведение блистательное и едкое. Многих роман шокировал, и не меньше других издательство Дакворта, которому Во предложил его сначала; там отвергли его «на том странном, как мне казалось и сейчас кажется, основании, что роман непристоен»[12], требуя внести изменения в такие эпизоды, как бегство Пола Пеннифезера по двору колледжа без штанов. В 1930 году появился второй роман Во, «Мерзкая плоть», тоже имевший широкий успех, причем главным образом в силу явных аналогий с миром аристократического района Лондона Мэйфер с его вечеринками, собственной этикой и «Цветом нашей молодежи», нелепо и бессмысленно бунтующей против старшего поколения. В романе показан мир, который Во знал изнутри и который описал очень точно. Увлекал читателей и рассказ о новых вещах которые теперь можно стало делать: отправляться на вечеринку на дирижабле, летать на аэроплане, снимать звуковое кино. В следующем романе, «Ярлыки», Во признавался в своем увлечении новшествами и видел им дополнительное применение — «делая то, что, как вам кажется, будет интересно другим», писал статьи, способствовал тому, чтобы имя человека фигурировало в разделах светской хроники, и не давал публике забывать кого-то «в перерывах между чтением его книг».
«Ярлыки: среднеземноморский дневник» (американское название: «Дневник холостяка»), опубликованный в 1930 году — результат путешествий, предпринятых Во после того, как распался его брак, — был первым из нескольких книг путевых записок, выпущенных им в тридцатых годах, самом плодотворном периоде его творчества. Об этих книгах, написанных ради денег, сам Во отзывался как о «непримечательных» ежедневных отчетах о местах, которые он посещал, и людях, с которыми ему доводилось встречаться, перемежаемых общеизвестными сведениями и неумелыми комментариями, однако эти книги куда значительней, нежели могут показаться: в них Во всегда демонстрирует редкую наблюдательность, живое любопытство, готовность реагировать на проявления абсурда и удовольствие от столкновения с анархией, царящей в городах и обществах, с трудностями путешествия и тем, когда оно опровергает или укрепляет сложившиеся у него представления. В «Ярлыках» Во — это один из тех, кого он сам (в «Мерзкой плоти») с иронией именовал «Цветом нашей молодежи», утонченный, любящий комфорт, опасающийся «поддельности», которому любопытно все, что его окружает, все особенности местных верований. «Ярлыки», где описывается его путешествие по Средиземноморью, во время которого ему так и не удалось осуществить свое явное желание попасть в Россию, начинается с разговора о «ненависти и безразличии, испытываемых порой обитателем современного мегаполиса к собственной цивилизации», поскольку его сознание расколото между тягой к «фальшивой современности» и к фальшивому прошлому.
29 сентября 1930 года, в возрасте тридцати лет, Во принял католичество. Став в школе атеистом, он принялся «самостоятельно изучать метафизику, не понимая и половины из прочитанного», что привело его к убеждению, что «человек ничего не способен постичь». Десять лет беззаботного существования в Мэйфер «показали мне, что жизнь, там или в любом ином месте, бессмысленна и невыносима без Бога»; путешествия по дальним странам открыли ему «местный, временный характер ересей и расколов и вечный, универсальный характер Церкви». Обращение Во произошло при духовном наставничестве иезуита, отца Мартина Д’Арси, и с этих пор его жизнь «стала бесконечно счастливым, полным открытий путешествием по огромной территории, которое сделало меня свободным»[13]. Сразу после обращения он в качестве корреспондента «Таймс» отправился в Абиссинию на коронацию Хайле Селасие, а затем посетил Аден, центральные районы Восточной Африки и Конго, рассказав об этих своих поездках в опубликованной в 1931 году книге «Далекие люди» (в Америке книга вышла под названием «Они продолжали плясать»). Получившая прекрасные отзывы, эта остроумная книга касается той особенности Абиссинии, что напоминает «безумное волшебство» мира «Алисы в Стране Чудес», и обязанной современному образу жизни, навязанному анархичному обществу. Он наблюдает обряды коптской церкви и находит, что им недостает «ясности западного здравомыслия». Осуждая вестернизацию Африки, он умеренно восхищается миссионерами и наиболее укоренившимися из белых поселенцев в Кении за то, что они перенесли на новую почву и сохранили «традиционный жизненный уклад, исчезнувший в самой Англии». Но завершается книга кошмарной сценой в лондонском ночном клубе, где «жарче, чем в Занзибаре, шумней, чем на харарском базаре, а с посетителем обходятся отвратительней, чем в тавернах Кабало или Таборы», что по иронии судьбы звучит как критика западной цивилизации.
Абиссинские впечатления нашли яркое продолжение в следующем романе Во «Черная напасть» (1932). Подобным же образом посещение Британской Гвианы и Вест-Индии в 1932 году послужило основой книги путевых заметок «Девяносто два дня» (1934) и некоторых эпизодов четвертого романа — «Пригоршня праха» (1934). Толчком к этому путешествию стал интерес Во к «далеким и диким местам, особенно таким, которые находятся на границе между конфликтными культурами и развитыми государствами и где идеи, отъятые от местной традиции, претерпевают странные изменения при их пересадке на другую почву». Во, что характерно для него, преуменьшает собственную страсть к приключениям, старательно развенчивает романтические представления об экзотических местах и тамошних народах, вообще о путешествии как таковом, выражает скепсис по отношению к книгам путешествий. Неудивительно, что критики сетовали на то, что ему скучно путешествовать. Его следующая документальная книга, биография мученика иезуита Эдмунда Кэмпиона (1935), написанная по случаю восстановления в 1934 году Кэмпион-Холла в Оксфорде, — «незамысловатый, исключительно правдивый рассказ о героизме и святости»[14]. Это явно католическое произведение, и Роуз Маколей права, когда говорит[15], что в нем серьезно недооценивается атмосфера заговора, существовавшая в католических кругах в период правления Елизаветы. Здесь коренится историческое представление Во об Англии, отступившейся от католицизма в пользу схематических институций, ведущих к современному язычеству; он видит, что Тюдоры оставили после себя новые аристократию, религию и систему правления, которые распахнули ворота перед грандиозным буйством Ренессанса.
«Англия была страной, которой не грозила опасность, независимой, изолированной на своем острове; перед ней лежал ясный исторический путь; конкурентоспособный национализм, конкурентоспособная индустриализация, конкурентоспособный империализм, ткацкие станки и угольные шахты, конторы, акционерные компании и военные казармы; сила и слабость обладателя огромной собственности»[16].
Он оплакивает маргинальность этой новой Англии, отгородившейся от «мощной волны жизненной энергии», поднятой Тридентским собором, — маргинальность, которую поздно было оплакивать, современного католицизма, лишенного соборов и церквей, обрядов и прекрасных литургий — «католики собираются в современных зданиях, зачастую отвратительной архитектуры, а службу обычно ведут простые миссионеры ирландцы»[17].
В конце 1935 года Во вернулся в Абиссинию, чтобы освещать итало-абиссинский конфликт для «Дейли мэйл» — единственной лондонской газеты, обладавшей «реалистическим взглядом на происходящее», как он писал в «Во в Абиссинии» (1936), книге, много критиковавшейся за симпатию к действиям Италии (Роуз Маколей окрестила ее «фашисткой брошюрой»). Назначение этой книги, изначально называвшейся «Разочаровывающая война», показать, что война — это совершенно не то, что изображают газеты, ищущие сенсаций, и политики, отстаивающие ее необходимость, а сочетание бесцельности, бессмысленных сражений и жестокости.
В 1936 году постановлением католической церкви первый брак Во был признан недействительным. В апреле 1937-го он женился на Лауре Герберт, внучке четвертого графа Карнарвонского, и поселился в Пирс-Корт, Стинчкомб, в старинном, шестнадцатого века, глостерширском поместье, тем самым на последующие годы став человеком солидным, землевладельцем. Но это не означало, что он покончил с путешествиями; в 1938 году он вместе с женой отправился через Соединенные Штаты в Мексику, чтобы собственными глазами увидеть, что такое диктатура. В стране правил режим генерала Карденаса. Книга, появившаяся в результате этой поездки, «Узаконенный грабеж: предметный урок Мексики» (в Америке книга вышла под названием «Мексика: предметный урок»), носит полемический и, как говорит Во, политический характер и представляет собой «заметки об анархии». Состояние Мексики — «опустошенной земли, уголка мертвой или по меньшей мере умирающей планеты» — является, по мнению Во, зеркальным отражением того состояния, в котором находится мир; но полное отсутствие подлинных ее охранителей побуждает его высказать собственную философию — что человек по своей природе «изгнанник на этой земле и никогда не станет самостоятельным или самодостаточным», что его счастье и добродетель мало зависят от политических и экономических условий, в которых он живет, что «внезапные перемены политической обстановки обычно ухудшают его положение, а выступают за эти перемены неправедные люди, преследующие неправедные цели»:
«…элементы анархии настолько сильны в обществе, что все силы должны уходить на поддержание мира… Я верю, что Искусство — естественное назначение человека; так случилось, что большинство величайших произведений искусства появилось в условиях политической тирании, но не думаю, что это обстоятельство как-то связано с той или иной конкретной системой, и меньше всего с представительным правительством…»[18].
Во полагает, что цивилизация сильна лишь настолько, насколько она внутренне устойчива; она находится под постоянным давлением враждебных сил и вообще продолжает существовать благодаря тому, что главные усилия цивилизованных людей направлены на ее сохранение. Человек занимается не прогрессом, а обороной. «Варварство никогда не бывает побеждено окончательно; в благоприятных для того условиях мужчины и женщины, кажущиеся вполне цивилизованными, способны на самое непостижимое зверство», и все мы являемся «потенциальными новобранцами анархии». Во, похоже, допускает, что для людей не является естественным и органичным объединяться в общество; что не существует социального устройства, данного от Бога, и сохранение закона и правительства в той или иной приемлемой форме зависит от реально действующего общественного договора. Из чего с очевидностью вытекает, что Бог не влияет на мир, а католицизм превращается в теологию, аполитичную философию; таким образом, разделение теологии и политики, имеющее место в некатолических, либеральных и милитаристских обществах, позволяет Во критиковать политику. Поскольку все же традиционно основная католическая социальная концепция куда более органична, подобные взгляды Во, видимо, сформировались главным образом под влиянием собственных наблюдений над современным обществом и его реакции на него. «Узаконенный грабеж» изображает анархическую (греховную?) вселенную, спасенную путем подавления врожденного бунтарства, и книга завершается тем, что напоминает покаянный призыв к оружию, на который Во вскоре должен был ответить, представ в новом качестве — Во-воителя, идеального солдата, силой оружия охраняющего ценности цивилизации, которые благодаря политикам находятся на грани уничтожения.
Возможно, совершенно иной по стилистике роман, который он начал накануне Второй мировой войны, явил был нам такого нового Во, но это событие вынудило его прервать работу над книгой и появились лишь ее фрагменты; «Незаконченная книга» (1942). Вместо этого Во пошел воевать за английскую цивилизацию. В 1939 году он был призван в Королевскую морскую пехоту и, по его просьбе, направлен в десантно-диверсионные части, служил на Среднем Востоке, потом был прикомандирован к штабу бригадира Лэйкока и переведен в Королевскую конную гвардию. В 1944-м при посредничестве своего друга, Рэндолфа Черчилля, он оказался в военной миссии бригадира Маклина, осуществлявшей связь с югославскими партизанами. Но его книги продолжали выходить: роман «Не жалейте флагов» (1942) был написан им на десантном корабле, а «Возвращение в Брайтсхед» (1945) — когда, после неудачного прыжка с парашютом, он оказался в затяжном отпуске перед высадкой союзников в Нормандии. Его забросили с парашютом в Югославию и, как писалось в журнале «Лайф», туда же ему сбросили и корректуру «Возвращения в Брайтсхед», которую он вычитывал, прячась в пещере. Он закончил войну с чувством вины за решение союзников не высаживаться в Югославии, что привело к оккупации ее Советским Союзом.
«Возвращение в Брайтсхед», хотя многим критикам роман не понравился, принес Во широкую известность и успех «не по сезону»; в Соединенных Штатах было продано почти три четверти миллиона экземпляров. Роман продемонстрировал новую для его прозы значимость религии, и сам Во считал его переломным для своего творчества:
«В молодости я много пошатался; тогда и в бестолковые годы перед Первой мировой войной я набрался столько впечатлений, что хватило бы на несколько писательских жизней… Если тогда я общался с язычниками и светской публикой, политиками и безумными генералами, то потому, что получал от этого удовольствие. Теперь я обрел внутреннее равновесие, потому что общение с ними наскучило мне и потому что я нашел куда более достойный объект интереса — английский язык… Так что две вещи уменьшат спрос на следующие мои книги: забота о стиле и попытка изобразить человека в наибольшей полноте, что, на мой взгляд, означает только одно — в его связи с Богом»[19].
Во чувствовал: над миром, в котором он искал обрести душевное равновесие, нависла тень, и это стало ясно, когда в 1946 году вышел сборник «Когда благом было уехать», куда включены были отрывки из его четырех довоенных книг путешествий:
«То были годы, когда Питер Флеминг отправился в пустыню Гоби, Грэм Грин — в глубь Ливии, Роберт Байрон… к персидским руинам. Мы отвернулись от цивилизации. Если б мы знали, то, возможно, не спешили подниматься на борт «Палинура»; если б мы знали, что все это, кажущееся прочным, терпеливо выстраивавшееся, великолепно украшенное здание западной жизни в одночасье растает, как ледяной дворец, оставив после себя лишь грязную лужу; если б мы знали, что человек даже в такой момент дезертирует»[20].
Во не стал меньше путешествовать; поездка в Испанию дала материал для короткого романа «Современная Европа Скотта-Кинга» (1947), а после посещения Голливуда в 1947 году (для обсуждения предложения экранизировать «Возвращение в Брайтсхед», от которого он в конце концов отказался) он создает свой единственный роман, действие которого происходит в Америке, «Незабвенная» (1948). В 1948–1949 годах он совершает два лекционных турне по Америке, выступая в католических учреждениях, в том числе в Колледже Лойолы в Балтиморе, который в 1947 году наградил его почетной степенью, где прочел лекцию о Роналде Ноксе, Г. К. Честертоне и Грэме Грине. Он уже столп своего общества и своей веры. В 1949 году Во издал избранные проповеди Роналда Нокса; в 1950-м — религиозно-исторический роман «Елена»; в 1952 году появляется, изданная «Куин Энн Пресс» ограниченным тиражом и снабженная гравюрами Рейнолдса Стоуна, «Святые места», включающая в себя три произведения; предисловие, озаглавленное «Незаконченная книга»; эссе, изначально предназначенное для Би-би-си в связи с инсценировкой «Елены» (радиопьеса называлась «Святая Елена Императрица»); и другое эссе, «Защита святых мест», — рассказ о посещении в 1951 году Иерусалима, совершенном под эгидой журнала «Лайф», где оно и было первоначально опубликовано….
Во не меняет своего мрачного взгляда на западную пивидизацию, как и этноцентрического взгляда на главенствующую роль католицизма и гуманизм, почерпнувшего «великую живительную силу в контрреформации». Безусловно, его вера становится более ревностной, более твердой. В 1952 году появляются «Вооруженные люди», первый роман трилогии, написанной на основе собственного военного опыта Во и в центре которой — сугубо католический герой, Гай Краучбек. Второй, «Офицеры и джентльмены», вышел в 1955 году, третий — в 1961-м, после долгой паузы, вызванной творческим кризисом. Работа над трилогией, направленной против «современного милитаризма», прерывалась, когда Во переключался на три другие книги, написанные по-новому, более сдержанно. «Любовь среди руин» (1953) — это jeu d’esprit[21], над Фестивалем Британии[22], «Испытание Гилберта Пинфолда» (1957) — автобиографический роман о галлюцинациях, которыми Во страдал три года, предшествовавших выходу романа. «Жизнь его преосвященства Роналда Нокса, члена совета Тринити колледжа, Оксфорд, и апостолического легата его святейшества папы Пия XII» (1959) — это компиляция оригинальных источников, «биография выдающегося, но довольно унылого друга, который на много лет старше меня»[23]. После смерти монсеньора, последовавшей в 1957 году, Во остался его единственным литературным душеприказчиком; он и раньше писал о нем; и Нокс, хотя и знал о «моих странности и недостатке рассудительности»[24], заранее одобрил намерение Во написать о его жизни. Книга эта, сдержанная, трезвая, обстоятельная, рисует жизнь Нокса как трагедию нереализованности, как если бы, перейдя из англиканизма в католицизм, он свернул с главной дороги своей жизни. Во замечательно показывает тот мир культуры крупной буржуазии, теплый, уверенный, общественно значимый, из которого вышел Нокс и который он изобразил как религиозный писатель. Несмотря на то что Во находит высказывание Нокса по поводу его перехода в католичество: «Становишься более важной фигурой — но в менее важном шоу» противоречащим его истинным взглядам, книга странным образом подтверждает верность этих слов.
Дистанция между ранним и поздним Во наглядно проявляется в его другой книге путевых записок, «Турист в Африке» (1960), написанной с позиций человека, который видел иную жизнь и теперь смотрит на знакомые места глазами пожилого брюзги:
«С какой радостью я, бывало, вскакивал [в Париже] в такси и объезжал бары, пока поезд полз по ceinture. Теперь, в напряжении и ничего не слыша из-за грохота колес на стыках, я хмуро сижу в своем купе».
Во — блистательный молодой человек и Во-воитель, в сущности, уступили место Во — успешному романисту и сельскому джентльмену, ворчливому землевладельцу из Пирс-Корт и, поздней, из Кум-Флори в Сомерсете. Его проза хорошо известна широким кругам читателей; большинство его романов появились в серийных изданиях, а десять его произведений издал массовым тиражом «Пингвин Букс»; он получил звание «Сподвижник литературы», которое присваивается выдающимся литераторам. Подобно Пинфолду[25] он предпочитает уединенную жизнь, подобно Пинфолду «не притязает на роль лидера или начальника», подобно Пинфолду считает свою веру сугубо личным делом:
«В то время, как пастыри его Церкви побуждали народ выйти из катакомб на форум, оказать свое влияние на народовластную политику и полагать служение Господу, скорее, совокупным, нежели частным деянием, мистер Пинфолд только глубже зарывался в скалу… В нем был силен дух неприятия. Он ненавидел пластмассу, Пикассо, солнечные ванны и джаз, а в сущности говоря, все, что осталось на его веку. Трепетный огонек милосердия, возженный в нем религией, кое-как смягчил его омерзение и претворил его в скуку. В тридцатые годы, пугая себя, говорили: — Часы не спешат — спешит время. — У мистера Пинфолда ничто не спешило»[26].
Документальная проза Во демонстрирует неуклонное превращение его в человека предвзятого и неуживчивого, в пожилого денди, стоящего за его романами, которые сохранят имя Во в литературе. Ибо хотя его биографические работы, возможно, будут и в дальнейшем представлять интерес — а биография Нокса явно имеет научную ценность — и его книги путешествий, пусть они и принадлежат своему времени и несут на себе печать культурного пристрастия, чего история вряд ли одобряет, порой занимательны и проницательны, все же его романы предлагают нечто большее; задиристый землевладелец обладает замечательным литературным воображением, которое претворяет в единое целое его жизненный опыт, представления о добре и зле и эстетические идеи. Скажу больше, его творческое воображение, изобретательный юмор и чуткая реакция на происходящее вокруг столь разительно отличаются от высказанных им взглядов, что это позволяло ему проникнуть во многие темные области, которых Пинфолд — Во, скорей всего, старался бы избегать. Таким образом, несмотря на то что его произведения охватывают ограниченные круги общества, имеют в своей основе католический подтекст, часто безосновательно воспринимаются как безжалостная сатира, которая предполагает крайнюю объективность, несмотря на все это, он обладает великолепным чувством юмора и острой восприимчивостью к аромату повседневности и времени, что позволяет ему вскрывать более глубокие и богатые пласты жизни, предстающей перед нами совершенно по-новому.
Малколм Брэдбери
НЕДОУЧКА
Моим внукам,
Александру и Софии Во,
Эмили-Альберт Фицгерберт
и Эдварду Джастину Д’Армсу
Глава первая НАСЛЕДСТВЕННОСТЬ
Только потеряв всякий интерес к будущему, человек созревает для написания автобиографии.
Недавно я впервые за много лет перечитал «Машину времени» Г. Дж. Уэллса (задаваясь, между прочим, вопросом, смог бы кто из современных критиков определить авторство такой вот вырванной из контекста фразы: «Мягкий свет электрических лампочек в серебряных лилиях зажигал пузырьки, что, искрясь, поднимались в наших бокалах»), В конце первого издания книги на шестнадцати страницах была размещена реклама произведений романистов, популярных в 1895 году, которая сопровождалась выдержками из весьма уважаемых газет, полных самых неумеренных похвал, каких я редко удостаивался в своей писательской жизни; все те авторы сегодня совершенно забыты. Казалось, я совершил небольшой прыжок в будущее на Машине Времени и воочию убедился, что признание современников ничего не стоит.
Мне очень хотелось иметь в своем распоряжении Машину Времени — диковинное изобретение с седлом и кварцевыми осями, которое было попросту апофеозом велосипеда. Что за пустая затея — использовать сей волшебный аппарат для того, чтобы заглядывать в будущее, как герой Уэллса! В будущее, эту Мрачнейшую из далей! Имей я такую возможность, я бы направил Машину малым ходом в прошлое. Тихо лететь назад сквозь века (не далее, чем на тридцать столетий) — не могу себе представить высшего наслаждения. Даже недолго прожив на свете, я ощущаю потребность в подобного рода устройстве, ибо слабеющая память с каждым днем делает все туманней мои истоки и былые впечатления.
В середине жизни мой отец мало-помалу оглох на левое ухо. Он обычно объяснял случившееся тем, что когда-то, в давние времена, ему в лагере Сомерсетских Добровольцев приходилось спать на сырой земле. В том же возрасте сходное несчастье постигло и меня. Но я причину вижу в наследственности.
Сэр Осберт Ситуэлл назвал свою замечательную автобиографию по левой руке, линии которой, как известно, говорят о свойствах характера, которые мы получаем от рождения, и по правой[27], на которой оставляют след события и достижения нашей последующей жизни. В детстве нами руководит левая рука; в зрелом возрасте мы, похоже, полностью находимся под влиянием правой, во власти собственной судьбы; затем с возрастом не только наши недуги, но также недостатки и особенности поведения напоминают родительские. Зная свое происхождение, легко увидеть сходство со своими предками. Но мы представляем собой сплав столь многочисленных и разнообразных влияний, что этим объясняется любое наше отличие от них. Физиогномика знает менее полудюжины типических форм носа или губ, цвета волос или глаз, форм черепа, скул или подбородка; во всяком лице, красивом или уродливом, можно выделить несколько черт, которые схожи на семейных портретах; то же самое относится к талантам и темпераменту. Чреда наших прародителей теряется во мгле времен; любой из них может отчетливо проступить в нас характернейшими своими чертами.
Тем не менее человечеству свойствен неистребимый интерес к генеалогии или по крайней мере той части человечества, которой любопытно прошлое; для биографов же оно важней всего на свете.
Большинство пожилых людей редко проявляют интерес к молодым — или даже помнят, как их зовут, — если только они не s знакомы с их родителями. Не ведая о модных течениях в биологической науке, мы по-прежнему ищем объяснение человеческого характера в наследственности — как наши предки искали его в расположении звезд. Когда юная особа ведет себя неподобающе, мы задумчиво бормочем: «В точности как ее бедный дядюшка»; когда в молодом человеке обнаруживается талант, мы удивляемся: «Откуда это у него?», и с каждым днем интуиция подсказывает нам, что мы правы, утверждая то, что противоречит здравому смыслу.
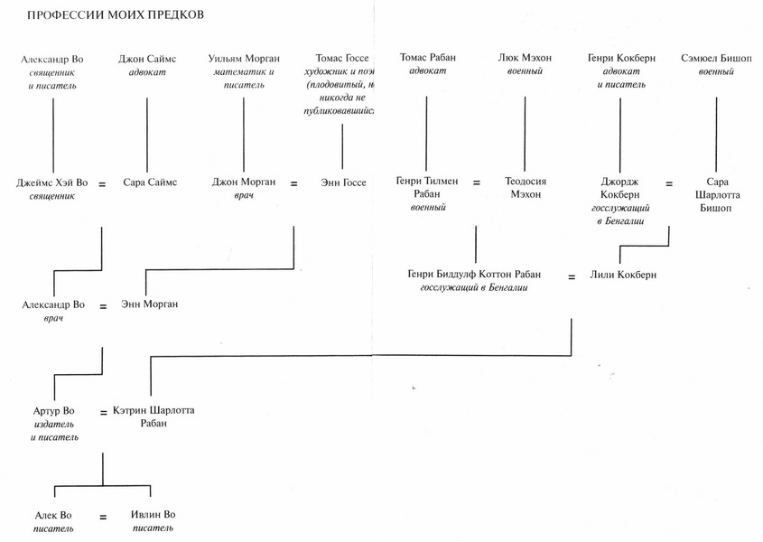
Среди моих предков не было знаменитостей. Так что я могу не бояться обвинения в тщеславии, если последую старой доброй традиции и предварю рассказ о себе рассказом о них.
Из восьми моих прапрадедов трое — англичане, двое — шотландцы, ирландец, валлиец и — единственная экзотическая кровь — гугенот, столетие назад пустивший корни в Гэмпшире; трое были адвокатами, двое военными, остальные — священник, математик и художник. Лишь о четверых что-то известно; от других сохранились просто имена: С. П. Бишоп, который умер в чине подполковника Бенгальской армии, оставив кучу детей (старый вояка принимал участие в большинстве кампаний в Индии в первой трети девятнадцатого века), Томас Рабан, который адвокатствовал в Калькутте, и Джон Саймс, занимавшийся тем же в Бридпорте. О четвертом, который, по моим предположёниям, был военным, трудно сказать что-то определенное. Он умер молодым, кажется, в Индии. По общему мнению, он принадлежал к роду Мэхонов из Строкстауна, что в графстве Роскоммон, провинция Коннахт, которые были в одночасье возведены в дворянство во времена Англо-ирландской унии (второй и последний пэры умерли, будучи душевнобольными и бездетными) и больше известны по убийству в 1847 главы их клана Дэниса Мэхона. Мой прапрадед принадлежал к предыдущему поколению; возможно, он приходился Дэнису дядей, но после уничтожения в 1922 году дублинского архива проверить это не представляется возможным. Моя прабабка при крещении получила имя Теодосия, в честь сестры первого барона. Видимо, в раннем детстве она осталась сиротой, поскольку воспитывалась в доме боевого друга отца, генерала Прайса, в Бате. Генерал служил в Индии, и ее отправили подыскивать себе мужа туда же. Она вышла за моего прадеда, служившего в чине майора в войсках Ост-Индской компании, который вскоре после рождения моего деда умер от холеры.
С Теодосией связана малоприятная семейная тайна. Ее имя редко упоминалось в разговорах. У меня есть миниатюра с ее портретом, сделанным во время ее короткого вдовства; она изображена в черном бархатном платье с глубоким вырезом, в ожерелье из черного янтаря и в черных нитяных перчатках. Черные локоны, ослепительно белая кожа. На лице играет самоуверенная улыбка, взгляд прекрасных глаз манящ — ей недолго пришлось ждать нового претендента на ее руку.
Мне она интересна тем, что единственная среди моих предков по прямой линии принадлежала к римско-католической церкви. Уж не знаю, как это получилось. Непостижимый случай для семьи англо-ирландских протестантов. По ее лицу не скажешь, чтобы она была похожа на рьяных новообращенок. Возможно, второй ее муж, Девениш, был католиком. То, что она переменила веру, заставило ее невестку (после того, как Теодосия вторично вышла замуж) забрать моего деда, когда он был маленьким, к себе, под свою опеку. Матери эти ее двоюродные бабки запомнились тем, что в виде примера коварного характера католиков приводили моего деда, рассказывая, как, много лет затратив на перевоспитание мальчишки, они обнаружили у него четки (что, пожалуй, свидетельствовало о приверженности не столько прежней вере, сколько памяти об умершей матери), которые он тайком хранил у себя, а ложась спать, прятал под подушку, пока его не накрыли с поличным. От второго брака у Теодосии было двое детей, но моему деду никогда не позволяли видеться с его папистскими братьями и сестрами.

Об упомянутом выше Джоне Саймсе в семейных преданиях сохранилась любопытная история; однажды он услышал во сне голос, приказавший ему: «Вставай и отправляйся в Лончестон!» Он, как водится, воспринял это скептически и повиновался только тогда, когда голос приказал ему в третий раз. От Бридпорта до Лончестона ни много ни мало восемьдесят миль. Провидение позаботилось, чтобы он не встретил препятствий на своем пути и нашел лодочника, который еще не спал и готов был перевезти его через реку, а у трактира — запряженную карету. Он прибыл в Лончестон как раз вовремя, чтобы попасть на выездную сессию суда присяжных, узнал в подсудимом, обвиняемом в убийстве, моряка, с которым разговаривал в Плимуте в ночь совершения преступления, и таким образом обеспечил ему алиби. Моя прабабка и ее дочь любили возвращаться к этой истории. Одна из моих теток даже изложила ее в виде рассказа. Правдивая или выдуманная, она мало что приоткрывает в этой загадочной личности; еще меньше она намекает на передающийся по наследству дар или недостаток.
Род Саймсов пресекся со смертью сэра Стюарта Саймса, одно время бывшего генерал-губернатором Судана. Он пережил своего единственного сына, погибшего в на поле боя в 1944 году.
Другие четверо предков удостоились внимания биографов и портретистов.
Преподобный Александр Во (1754–1827), доктор богословия, был священником Шотландской сецессионистской церкви, которая возникла в 1733 году. Приверженцы ее большей частью были фермеры, согнанные со своей земли, и крестьяне-поденщики, верившие, что пресвитерианство, ценой больших усилий установленное в 1690 году, предало революцию Джона Нокса тем, что было нетвердо в догматах и отказалось от права самостоятельного назначения на церковные должности.
Отец Александра Во, Томас, присоединился к Сецессии. Он владел довольно скромной фермой Ист-Гордон в бесплодной гористой местности близ Гринлоу в графстве Берикшир, как и четыре, а может, и больше, поколения его предков. Но он был последним в роду ее хозяином; его старший сын Томас, унаследовав ферму, продал ее и приобрел другую, обширней и расположенную в местах не столь суровых, на берегах Твида под Мелроузом, а его сын эмигрировал в Австралию.
Мой прапрадед получил духовное образование в Эдинбурге и Абердине. В 1782 году, когда ему было двадцать восемь, его направили служить в Лондон, в методистскую церковь, ныне снесенную, на Уэллс-стрит, что примыкает к Оксфорд-стрит, где он и прослужил до конца жизни. Он стал одним из самых известных проповедников-диссидентов своего времени, вел широкую общественную деятельность и среди прочего способствовал основанию Лондонского миссионерского общества и Диссентерской школы латинской грамматики в Милл-Хилл.
Его биография, составленная двумя его коллегами, пользовалась большой популярностью; труд этот, преследующий исключительно просветительскую цель, содержит выдержки из его проповедей, писем и дневников и свидетельства множества его почитателей. Я не в силах понять тех, кто, не движимый родственными чувствами, читает ее сегодня, но за всей его бросающейся в глаза выспренностью и протестантской экспансивностью можно увидеть личность примечательную и внушающую полное доверие.
В этом непоколебимом кальвинисте не было ни капли суровости. Он был высок ростом и хорош собой, в юности похож на атлета, а в старости — на патриарха. Все в один голос говорят, что он был человеком сердечным, радушным, щедрым, ласковым, обладающим чувством юмора и чрезвычайно снисходительным в суждениях. Он играл на скрипке, получал удовольствие от вина и купания в море, был очень наблюдательным путешественником. Широко образованный, он был знатоком античных авторов и теологии, той ее ветви, которой был приверженец. Когда во время Амьенского перемирия он на несколько недель оказался в Париже, то, похоже, не испытывал никаких трудностей при общении с французами. Он был неукоснительно верен догматам его секты, но без малейшего намека на яростный фанатизм. Беззаветно исполнял свою роль духовного пастыря. Было подсчитано, что всего он прочел семь тысяч семьсот шесть проповедей. И, уединяясь для молитвы, молился долго и горячо.
Его приходом был весь Лондон, а прихожане — по большей части бедствовавшие иммигранты. Их, днем занятых добыванием хлеба насущного, он регулярно навещал по вечерам, пешком обходя дом за домом по темным улицам. Его проповеди и наставления написаны на безупречном английском, но в узком кругу он с Удовольствием возвращался к диалекту своей юности, не переставая горячо любить Шотландию все время своей долгой ссылки. Почти каждый год он садился на корабль и отправлялся навестить родные края. В его доме на Солсбери-плейс собирались его соотечественники, постоянно жившие в Лондоне, для которых он был не только духовным отцом, но также и банкиром, и агентом по трудоустройству, и вспомоществователем, и гостеприимным хозяином. Одна из его дочерей свидетельствует с единственным намеком на иронию, который позволяет себе, как биограф: «Ничуть не погрешив против истины, можно сказать о моем отце, что он был «помешан на гостеприимстве», и это тогда, когда проявление сей добродетели не диктовалось острой необходимостью или было некстати. Его дом, хотя и небольшой, где его собственная семья едва умещалась, всегда был открыт для собратий, особенно одного с ним вероисповедания, из Шотландии; но стоило ему получить известие об их намерении прибыть в Лондон, как он, словно предварительно все обсудив с домашними (чем никогда особенно не утруждал себя), спешил предложить им с искренностью, в которой невозможно было усомниться, семейный стол и кров; хотя пастырские обязанности неизбежно заставляли его постоянно отлучаться днем из дому, так что он редко когда имел Удовольствие наслаждаться их обществом или возможность донимать их сердечными предложениями помощи иначе, как только по возвращении поздно вечером».
Память о сколь многих утомительно скучных днях, потраченных на то, чтобы развлечь беседой ошеломленных столицей неотесанных иммигрантов-сецессионистов, содержит в себе эта короткая ироничная запись!
Его священническое жалованье было ничтожным, но он имел бездетного свояка, Джона Нейлла, тоже шотландца, который приехал в Лондон примерно в одно с ним время, открыл в деловом центре города, на Суррей-стрит, контору по торговле зерном и стал состоятельным человеком. Ему-то мой прапрадед и был обязан тем, что его биографы характеризуют как «постоянную и тактичную заботу о том, чтобы он жил с комфортом». После своей смерти Нейлл оставил все свое состояние в сто пятьдесят тысяч фунтов племянникам и племянницам в доверительное управление до совершеннолетия их детей. В последующие сто лет это наследство разделилось на исчезающе малые крохи, но первому поколению оно обеспечило солидную основу «жизни с комфортом».
Красоты Шотландии преследовали доктора Во, как наваждение. Кажется, редкое его публичное выступление не предварялось экстатическим пассажем о сем предмете. Всех своих сыновей, кроме одного, он отправил учиться в шотландские школы и университеты, но никто из них не вернулся на родовую их ферму; лишь один принял духовный сан, но вскорости умер. Трое оставшихся англизировались и женились на англичанках. Мой прадед, как потом окажется, стал священником англиканской церкви. Его братья пошли по коммерческой части и добились успеха. Один, получивший медицинское образование, верно рассудил, что, занимаясь фармацевтикой, можно заработать больше, он держал крупную аптеку на Риджент-стрит, имел дом в Кенсингтоне, загородную виллу в Летерхеде, украшением которой были три его красавицы дочери, из которых старшая вышла замуж за Томаса Вулнера, скульптора; две другие поочередно (причем младшая — не считаясь с английским законом) вышли за Холмена Ханта. Рассказ о ней в годы ее вдовства можно найти в занятной книге мемуаров Дианы Холмен Хант (миссис Катберт) «Моя бабушка и я». Не знаю, чем занимался другой его брат. Но наверняка он был достойным гражданином, поскольку в 1849 году был владельцем крупного портновского дела.
Мне известно лишь об одном проступке моего прапрадеда, впрочем, не дискредитирующем его и совершенно для него не характерном. В ранней молодости он включил в свой герб фигуры, на которые никоим образом не имел права. Они почти в точности повторяли фигуры на гербе Уочопа (на месте звезд с лучами были пятиконечные звезды), и его потомки незаконно и довольно бесцеремонно пользовались им вплоть до той поры, когда пришел черед моего отца, внесшего незначительные изменения в герб и так закрывшего вопрос.
Томас Карлайл впервые приехал в Лондон, когда мой прапрадед был уже стар и хвор. Спустя сорок лет он написал в поздравлении Томасу Вулнеру по случаю его помолвки: «В прежние времена мне доводилось много слышать о докторе Во, почитавшемся за оракула всеми шотландцами, жившими в этом чужом для них Лондоне, и о котором много говорили у него на родине в кругах религиозных диссидентов, — я по-прежнему считаю его прекрасным, умным, достойнейшим человеком».
Мой прапрадед никогда не стремился расширить сферу собственной деятельности за пределы своей общины; он был заметной личностью в окружавшем его мире невежества. И свидетели его высокой эрудиции и культуры были не слишком строгими критиками. Думаю, он вряд ли блистал бы в компании двух других моих славных предков, Уильяма Моргана и Генри Кокберна.
Уильям Морган, кнс[28] (1750–1833), обосновался в Лондоне десятью годами раньше доктора Во и жил там во все годы священнического служения последнего. Можно с уверенностью сказать, что они никогда не встречались. У них не было ничего общего. По роду занятий Морган был унитаристским священником, в душе же, возможно, атеист. Александр Во не принадлежал ни к какой политической партии, но питал отвращение к Французской революции и в своем дневнике описывал Робеспьера как «самое гнусное, кровавое чудовище»; симпатии же Моргана к якобинцам были общеизвестны, так что в 1794 году ему грозила опасность быть обвиненным в государственной измене. Он был в тесной дружбе с Фрэнсисом Бардеттом и Томом Пейном и завещал своим наследникам как священную реликвию пуговицы Хорна Тука с выпуклой надписью на них «Клуб реформистов». (Теперь они принадлежат мне.)
Он был хром и умен. Лоуренс изобразил Моргана на портрете анфас в выгодном свете, придав ему задумчивый, почти поэтический вид, но его резной профиль на слоновой кости свидетельствует, что он имел длинный нос и торчащую вперед нижнюю губу, что придавало его лицу презрительное выражение.
Он происходил из древнего, но обедневшего рода валлийских мелкопоместных дворян, бесспорно, имевшего право на герб и еще сохранившего несколько родовых земельных владений под Бриджентом. В одном из них, Тилиркохе, позже нашли залежи угля, которые обеспечивали регулярный доход двум поколениям потомков Морганов. Его родословная была легендой. Где-то в середине списка варварских вокабул возникает герой, Кадуган Фаур, который в 1294 году предводительствовал отрядом, сражавшимся с графом Гилбертом де Клэром. После того, как они порубили множество захватчиков англичан, заставив оставшихся обратиться в бегство, его соратники уселись праздновать победу. Но не Кадуган Фаур, который, готовый преследовать противника, крикнул оруженосцу (на английский лад приказ означал: «Наостри мой топор!»), и эта фраза стала девизом его рода. Как писал Джордж Кларк, специалист по генеалогии из Гламорганшира: «Валлийская родословная не претендует на точность в деталях». В этом смысле родословная Морганов тилиркохских ничуть не хуже других, и, конечно, она поддерживала в них чувство самоуважения по мере того, как в течение последующих пяти столетий после Кадугана Фаура они постепенно погружались в забвение, обретаясь в своей глухомани, покуда Уильям и его брат Джордж Кадоген не прибыли в Лондон и не добились известности в кругах передовой интеллигенции.
Джордж Кадоген Морган разделял революционный настрой брата и был в Париже, когда пала Бастилия; он обратил на себя внимание лекциями об электричестве и умер молодым, надышавшись ядовитых паров во время химических опытов.
Уильям Морган изучал медицину, практиковал недолгое время, потом обратился к математике и физике. Первый его доклад в Королевском обществе был посвящен опытам с электричеством «с целью установления непроводимости полного вакуума», но звания члена Королевского научного общества он удостоился пятью годами позже за работы по математике, и математикой же он зарабатывал на жизнь, получив место актуария в страховой компании «Эквитабл».
Прежде, до Моргана, страховое дело было рискованным, сродни азартной игре. Многие компании разорялись. Морган был одним из первых, кто применил научные методы при расчете рисков. Все пятьдесят шесть лет, в которые Морган руководил компанией, «Эквитабл» процветала. Он получал высокое по тем временам жалованье — две тысячи фунтов в год, и продолжал получать его в полном объеме, даже отойдя от дел. Он был близким другом Сэмюэля Роджерса (который был моложе его на тринадцать лет) в те дни, когда поэт еще не имел положения в обществе, и женил своего сына Уильяма на племяннице Роджерса, Марии Таугуд. Их породнение было отмечено в консервативном еженедельнике «Джон Булл» такими строками:
(Намек на всем известный мертвенно-бледный цвет лица Роджерса.)
Уильям Морган состоял секретарем Королевского общества и опубликовал большое количество статей по вопросам государственных финансов. Он был популярен в среде прогрессивно мыслящих интеллектуалов, но многих отталкивала резкость его суждений. Под конец жизни он вспомнил о своем родном языке и как-то, отобедав, невзначай переложил одну валлийскую балладу на, как потом писали, «элегантный английский стих».
Лорд Кокберн (1779–1854) принадлежал к схожему роду — младшей ветви лангтонских Кокбернов — не кельтского, но саксонско-норманнского происхождения. Его облик в зрелом возрасте на портрете кисти Рэберна считался настолько типично шотландским, что позже был помещен на банкнотах Шотландского коммерческого банка. Его «Летопись моей эпохи» дает классическое описание эдинбургского общества того времени, когда город называли Северными Афинами, но тщательно избегает откровений личного характера.
Его отец, шериф Мидлотиана и судья Шотландского казначейства, был несгибаемым тори. Мой прапрадед перешел к вигам, каковая измена в те давние времена отозвалась ему некоторым замедлением в продвижении по службе, которое зависело от его дяди Генри Дандеса, лорда Мелвиллского, всесильного диктатора партии тори. Он был хитроумным политиком и получил место судьи благодаря своему ораторскому искусству и успехам на уголовных процессах. В 1837 он был назначен лордом Высшего уголовного суда Шотландии. Выступал в печати и устно почти по всем проблемам государственной политики. Пресвитерианский священник по профессии, но далеко не ортодокс, он был среди судей, которые оказались в меньшинстве, когда выступили против решения, вызвавшего признанием контроля государства над Церковью дальнейшее отделение от нее Свободной шотландской церкви; но сам он к ней не примкнул. Во время Второй мировой войны меня послали на курсы ротных командиров, которые располагались в прелестном игрушечном замке на окраине Эдинбурга, где я обратил внимание на герб Кокбернов в одном из витражей. Это, как я узнал, была Башня Бонели, которую лорд Кокберн выстроил в подражание Эбботсфорду.
«Эдинбург ревью» за январь 1857 год так описывает лорда Кокберна: «Ниже среднего роста, крепкий, жилистый и мускулистый, спортивный, отличный пловец, неутомимый конькобежец и любитель свежего ветра и простора. У него красивое и умное лицо; высокий лоб, кажущийся еще выше из-за лысины, большие блестящие, а в минуты покоя довольно меланхоличные глаза, которые, однако, сверкают, как ястребиные, когда он действует или принимает решение.
Этой самобытной личности была свойственна некоторая эксцентричность. Чрезвычайно тщательно следя за своим туалетом, как человек воспитанный, он тем не менее ни во что не ставил изыски моды. Шляпа на нем всегда была самого скверного фасона, а туфли, пошитые в соответствии с его указаниями, — самыми неуклюжими в Эдинбурге».
Подтверждение его чудачества, проявлявшегося в отношении обуви, находим у его внучки, моей бабки по материнской линии. Восьмилетней девочкой она гостила у деда в Бонели, когда Уотсон-Гордон писал его портрет, висящий ныне в Национальной портретной галерее Шотландии. Когда художник поинтересовался ее мнением, она, посмотрев на портрет долгим серьезным взглядом, сказала: «Туфли очень похожи».
Карлайл так описывал его: «Невысокого роста, крепкий, естественный и намного более цельный как личность (нежели Уилсон, «Кристофер Норт» из «Блэквудз мэгэзин», умерший примерно в одно с ним время), живой, с бодрым голосом, кареглазый человек; в его шотландском диалекте масса логики и житейской сметки; к тому же он правдив. Я бы сказал, джентльмен, истинный шотландец, возможно, последний представитель этого необычного племени».
Его библиотека, разошедшаяся по рукам на пятидневной распродаже в 1854 году, содержала кроме обычного классического набора превосходную коллекцию редких изданий по шотландской истории и античных авторов, а также десять дубовых панелей шестнадцатого века с резными портретами с потолка банкетного зала замка в Стерлинге. В каталоге не содержалось никаких указаний на то, где и как он приобрел эти раритеты, способные украсить королевское собрание.
Томас Госсе (1765–1844), единственный из моих прапрадедов, которого я могу себе ясно представить, был странствующим художником-портретистом. Его предки прибыли из Франции после отмены Нантского эдикта, осели в Рингвуде, что в графстве Гемпшир, и занялись торговлей тканями. Семейное дело процветало в течение столетия, затем центр торговли переместился на север и ткачи с юга были вытеснены с рынка. Томас, одиннадцатый сын в семье, учась живописи в Королевской академии в Лондоне, ощутил последствия такого поворота судьбы. С детства он жил, не ведая забот, а тут внезапно столкнулся с необходимостью самостоятельно зарабатывать на жизнь, что пытался сделать, продавая свои гравюры. Но однажды, это случилось 22 июля 1799 года, когда он свернул с Чансери-Лэйн на Флит-стрит, погруженный в мысли о том, как трудно прокормиться человеку его профессии, ему предстало видение воскресшего Христа, который успокоил его словами, что «добродетельная жизнь», которую он ведет, «угодна небесам».
Возвратясь, глубоко взволнованный, в свое жилище, он долго размышлял над тем случаем и потом всю оставшуюся жизнь проявлял уверенность в своем вечном спасении, каковая породила в нем равнодушие к земному богатству для себя, а позже и для своей семьи. Он не присоединился ни к какой определенной Церкви, предпочитая руководствоваться непосредственными движениями собственной души, и, куда бы ни заносили его странствия, шел на воскресную службу вместе с местными прихожанами в ту церковь, какую находил более привлекательной. Его сын, Филип Генри, натуралист, вступил в секту Плимутской братии и пишет в своих воспоминаниях, что в старости отец часто «причащался» в их храме. Это тот сын, который стал главным действующим лицом в «Отце и сыне» Эдмунда Госсе.
Томас Госсе постоянно странствовал, как правило, пешком, ходил из дома в дом, из города в город и писал портреты, раз или два это были портреты маслом, но обычно он работал акварелью по слоновой кости, прося по нескольку гиней за портрет. Одной миниатюрой он расплатился с дантистом за вставную челюсть.
В сорок два года он женился на хорошенькой юной девушке по имени Хэнна Бест, которая занимала положение чуть выше, чем горничная, и чуть ниже, чем «компаньонка», в одной семье в Вустере, где он получил заказ на портрет. По своему обыкновению, он надолго оставлял жену и детей в квартире, которую они нанимали, а сам бродил по городам и селам в поисках клиентуры. Когда ему было порядком за шестьдесят, он совершил пешее путешествие из Бристоля в Ливерпуль. Иногда он выглядел весьма экстравагантно; вернувшись как-то домой после долгого отсутствия, он удивил всех своим нарядом: на нем были башмаки с желтым верхом, желто-бежевая короткая рубашка, кожаные бриджи, табачного цвета сюртук и коричневый парик. Когда жена принялась выговаривать ему, он ответил: «Ха! Портной сказал, мне это все к лицу». Но на автопортрете маслом, выполненном им в преклонные годы, он одет сдержанно, напоминая скорее священника, нежели богемную личность. У него продолговатое худое лицо и густые, довольно короткие седые волосы, взгляд больших глаз за очками кажется отрешенным, совсем не таким, какой обычно бывает на автопортретах — геройским и гипнотическим. Он умудрился изобразить себя одновременно и сдержанным, и ненормальным.
В минуты отдыха он сочинил массу аллегорических поэм с названиями наподобие такого: «Попытки гигантов каинитов захватить Рай». Его творения не нашли издателя. Его дочь Энн, бывшая замужем за упомянутым выше Уильямом Морганом, была матерью моей бабки с отцовской стороны. В кабинетах по всей стране должно еще сохраниться немало миниатюр, написанных Госсе, но его имя малоизвестно, и ни коллекционеры, ни торговцы картинами никогда не проявляли к ним интереса.
Мне пришлось в какой-то мере фантазировать, представляя четверку этих совершенно несхожих и ничего не знавших друг о друге людей, основателей, если можно так выразиться, совместной компании, которая произвела на свет моего брата и меня, которые, если не учитывать общей способности к сочинительству, во всем остальном антиподы — хотя и не вызывают антипатии.
2
Расставшись с восьмеркой прародителей, четверо из них — всего лишь маски, я вышел на ясный свет воспоминаний моего отца, которые составили его автобиографическую книгу «Жизненный путь одного человека», вышедшую лет тридцать назад, книгу восхитительную, которая лишь в последней части, где речь идет о годах, когда его жизнь стала менее богатой на события, не столь интересна для широкой публики. Его рассказ о своем детстве жив и ярок, особенно воспоминания о деде со стороны отца, которые невозможно пересказать в подробностях.
Преподобный Джеймс Хэй Во производил сильное впечатление на внуков, воплощая собой авторитет патриарха; он не потерял его в их глазах, и когда они выросли. Моему отцу было девятнадцать, когда его дед умер, и он долго сознавал, что манеры деда выглядели несколько нелепо, но ни он, ни его братья и сестры не смеялись над ними, воспринимая их как колоритные пережитки прежних времен.
У Джеймса Хэя Во дрожала рука, что он относил за счет чрезмерного увлечения нюхательным табаком в юности, поэтому он нанял секретаря, которому диктовал многочисленные наставления в назидание потомству, но не оставил ни слова о том, как и где прошли его молодые годы. Вполне возможно, что почти до сорока лет он работал с кем-то из братьев в их лондонской фирме. Не оставил он и описания того, какие обстоятельства подвигли его на решение стать священником англиканской церкви. Пришлось ли ему противостоять требованиям конкурирующей теологии? За спокойной величественностью, с какой он смотрит в объектив, не видно каких-либо шрамов, оставленных бореньями духа. Был ли ему голос, откровение? Об этом он, как и Томас Госсе, ничего не говорит. А напиши он что-нибудь об этом, его слова были бы расценены как приукрашенное «позднейшее признание». Он оттягивал с решением до смерти своего отца и дяди, Джона Нейлла. Всю свою последующую жизнь он делал вид, что благоговеет перед памятью об отце, но поступал совершенно противоположно его заповедям; чувство вины не оставило ни единой морщины на этом безмятежном челе.
Доктор Александр Во тоже не отреагировал каким-нибудь язвительным замечанием на его переход в иную Церковь. Во времена его поколения англиканцы и пресвитериане были ближе друг другу, чем в дальнейшем. Когда один из его сыновей, Александр, который пошел по стопам отца, служил священником в его храме и умер молодым, заинтересовался англиканством, отец проявил сдержанность по отношению к любимому чаду, написав: «Что касается англиканской церкви, то от тебя потребуют одобрения всех без изъятия ее догматов и согласия с политикой ее верхушки. Говорят, что в этой Церкви якобы много таких, кто невысоко ставит ее символы веры и не считает, что ее законы подкреплены авторитетом Писания и молодому человеку незачем беспокоиться на сей счет. Но присяга догматам — вещь слишком серьезная и ужасная, чтобы относиться к ней легкомысленно… Обратись к Библии, посоветуйся с искренним и естным наставником, советам которого можно доверять; ищи единственно истину; и в случае, если выводы, к которым ты в результате придешь, разойдутся с моим мнением, я не стану тебя меньше уважать, но, напротив, с радостью помогу тебе и окажу всяческое содействие».
Но в его словах есть некоторая неопределенность: имел ли он в виду, что поддержит доводы честного наставника и поможет сыну сделать верный выбор или же с радостью окажет содействие во вступлении в англиканскую церковь? Он, похоже, смирился с тем, что ни один из его сыновей не смог принять епископальную систему правления и «39 статей»[29] без оговорок. О характере же Джона Нейлла ничего не известно. Мирянам нередко свойствен больший религиозный фанатизм, чем духовенству. Джеймс Хэй, делая свой выбор, возлагал на него большие надежды, и они, как оказалось, полностью оправдались. Лицо на фотографии выдает человека, не только не ведающего сомнений в вере, но и не знающего денежных забот. Мог ли он быть уверенном, что получит наследство, став вероотступником?
Стоит ли сомневаться, что, когда он попросил руки Сары Саймс, бридпортский адвокат ответил, что англиканский священник, обладающий состоянием, более подходит его дочери, нежели священник-диссидент или лондонский коммерсант?
Джеймс Хэй Во женился, став англиканцем, и поступил в Оксфорд, в колледж Магдален-Холл, женатым человеком; он жил семейной жизнью на Брод-стрит и мало общался со студентами, которые были на двадцать лет моложе его. Его пребывание в Оксфорде пришлось на годы расцвета трактарианизма[30], и, хотя он готовился стать священником, не похоже, чтобы это учение оказало на него явное влияние. Он был старше и Ньюмена, и Пьюси. Возможно, он слышал их проповеди, но образцом для себя выбрал более скучный, более напыщенный стиль их предшественника. Религия, которую он проповедовал, напоминала скорее здравую, консервативную религию высокой церкви[31] доктора Джонсона.
В начале девятнадцатого века все мои предки, которые еще не находились в юго-западной Англии, перебрались туда. Джеймсу Хэю Во пришлось невольно последовать за ними. Первое время, но недолго, он служил священником в Уорминстере; там и родился мой дед. Затем епископ Солсберийский предложил ему два богатых прихода, но он отказался «на том основании, что (как он сам говорил) принял сан поздно, уже располагая некоторым состоянием, и никогда не даст повода говорить, что позарился на блага Церкви, которые принадлежат людям, дольше него служащим святому делу». Эти слова из его некролога цитируются как «доказательство его благородного бескорыстия». Аромат букета был бы еще слаще, не будь он сам автором этого анекдота и им бы двигало исключительно великодушие по отношению к своим собратьям священникам, а не забота о собственной репутации; но то, что он согласился служить в Кернесском аббатстве в Дорсете, похоже на самопожертвование.
Это было все что угодно, только не тепленькое местечко; аббатство не имело дома для приходского священника, а жалованье составляло всего восемьдесят один фунт, так что мало кто из его предшественников задерживался тут надолго. Ныне Кернесское аббатство в значительной мере восстановлено и украшено; садовые растения на пятачках земли оживляют его мощеный двор, зеленеют в кадках у выкрашенных в яркие цвета дверей коттеджей. B 1841 году, когда мой прадед отправился туда, это было глухое, нищее и обветшавшее аббатство. Народ, долгое время пребывавший без духовного попечительства, закоснел в безверии. Громадный доисторический идол, что стоит на торфяниках Трендл-хилла, вознеся свою дубину над руинами аббатства, казалось, празднует победу язычества. Это был один из тех подходящих случаев, чтобы проявить героизм, какие время от времени представляются молодым святым. Прадед энергично взялся за работу и на собственные средства построил дом, который стоит и поныне, служа пристанищем очередному священнику, отремонтировал алтарь и пожертвовал внушительную сумму на постройку сельской школы. Но он не был святым да и возраст брал свое. Прожив три года в аббатстве, он оставил попытки возродить его и принял предложение маркиза Бата переехать к нему в Корсли и возглавить тамошний приход. Было прадеду в ту пору сорок семь; в Корсли он прожил сорок один год и ни разу не изъявил желания покинуть его.
Тогда, как и в наши дни, это был приятный городок. Прадед имел счастье пользоваться расположением супруги маркиза, которое с годами перешло в дружбу. (Интересно, обсуждали ли они необходимость оказания покровительства Росетти, чем супруга маркиза главным образом и заслужила место в истории, и покупку его первой картины, чтобы доставить удовольствие губернаторше?) Все относились к нему с огромным уважением, которое со временем переросло в благоговение у его неотесанных прихожан. В своей невеликой общине он был безраздельным владыкой, следя за тем, чтобы оступившиеся девицы становились честными женами, а у занемогшего крестьянина было в достатке крепкого бульона или портвейна, чтобы восстановить силы. Не в пример своему отцу, который, как мы видели, мечтал привлечь безбожников французов и суеверных ирландцев в лоно Шотландской сецессионистской церкви, он никогда не стремился распространить свое влияние за пределы прихода. В 1854 году ему предложили кафедру проповедника в университетской церкви св. Марии в Оксфорде, но вообще как проповедник он не пользовался большим спросом; а если все же случалось, что ему предлагали занять то или иное место, он редко давал согласие. Там, у себя в церкви, перед толпой прихожан он произносил проповеди, которые обычно завершал, даже в сравнительно молодые годы, с мыслью о собственной грядущей смерти.
В итоге он составил несколько подробных указаний на сей счет. Когда умерла одна из последних моих теток, носивших фамилию Во, я унаследовал металлическую шкатулку с семейным архивом, в большей своей части почти не представлявшим интереса. Среди разных бумаг я обнаружил послание, написанное трясущейся рукой деда и датированное маем 1876 года, в котором он без тени юмора писал следующее:
«Возлюбленные мои дети,
я составил примерный образец памятной надписи, которую мне хотелось бы иметь — на медной дощечке на стене в храме. Верю, что не погрешил в ней против Истины.
«Блаженной
Памяти Джеймса Хэя Во
Священника этого прихода, служившего здесь на протяжении (стольких-то) лет и бывшего Миротворцем, Другом и Отцом людям, вверенным его заботам.
Он покинул сей мир в (таком-то) году в возрасте (стольких-то) лет.
Ты укажешь мне путь жизни[32].
Настоящая мемориальная доска установлена его Детьми не ради возвеличивания его памяти или человеческих достоинств, но лишь во имя Любви — Признательности — Глубокого Уважения, которые они питают к имени их Отца».
Это его пожелание не было исполнено, когда девять лет спустя он умер, но другое, сделанное в июле того же года, было соблюдено:
«Я хочу, чтобы мои похороны были столь же скромными и простыми, сколь и соответствующими моему положению пастора корслийского прихода, а также чтобы наиболее достойные из причастников несли мое тело к месту упокоения рядом с той, кого я любил в жизни и в смерти».
Вряд ли стоит объяснять, что последнее относилось к моей бабке, которая умерла за год до того, как он оставил свое распоряжение. Его скорбь была искренней, если не чрезмерной. Он разбил ее непритязательные украшения, поместил в потир и флакон, который вместе с ее башмаком на деревянной подошве поставил в церкви.
В воскресенье после похорон он подумал было, что следует оставаться дома, в одиночестве предаваться скорби, но тем не менее отправился в храм и надиктовал панегирик, который предстояло зачитать его духовному сыну, что превосходно показывает его представление о собственной значимости и возложенной на него ответственности; это читается в приведенном отрывке:
«Вам не требуется моей кисти, чтобы представить себе картину ее жизни; она всегда была перед вами… благочестие есть украшение смиренной и тихой души, что в очах Господа представляет наивысшую ценность; сие украшение было той единственной «нарядностью в одежде»[33], которую она когда-нибудь носила; подавая всем вам, людям разного положения, пример, достойный подражания во все времена, но особенно в нынешние, когда на одежду тратится столь неподобающе много. И я молю вас показать, как вы любите память о ней, следуя в этих частностях ее примеру».
И в заключение:
«Добавлю: милостью Господней на всем полезном, что я совершил в здешнем приходе, благотворно сказалась неизменно последовательная жизнь той, которая только что покинула нас.
А теперь помолитесь за меня, чтобы ее смерть дала мне силы трудиться еще больше и еще упорней, и за себя, чтобы вы могли всегда поступать по слову апостола: «Повинуйтесь наставникам вашим и будьте покорны»[34] …» Позвольте выразить вам признание за сочувствие мне и моей семье, уверяю вас, что соразмерно выражению преданности вашей Духовной Матери, Церкви, вы сеете в ваших сердцах семена цветов, кои будут цвести и в Господнем Раю, когда те цветы, коими ваши любящие руки столь обильно усыпали ее могилу, увянут навсегда, повторя путь всего земного».
Более экстравагантной формой памятника ей стал ларец, который он соорудил собственноручно, обил снаружи и внутри чёрным бархатом и куда поместил не только миниатюру с ее портретом, прядкой волос, срезанной в юности, и другой, срезанной в старости, ее золотой нательный крестик и прочие вещицы — дань сентиментальным чувствам, но по какой-то макабрической прихоти еще и частички свинцовой обшивки ее гроба.
Муж, отец и дед, он видел свою величайшую цель в благожелательном руководстве обширным семейством. Всех внуков должны были привозить в Корсли, чтобы он собственноручно крестил их. Когда родители уезжали на отдых, их на долгие недели отсылали в Корсли. Никому из членов семьи, юному или взрослому, не позволялось покидать пасторский дом, даже съездить навестить близких соседей, не припав прежде к его ногам, с просьбой о надлежащем благословении.
Эти семейные сборища не были для их участников смиренным исполнением долга. Все получали от них огромное удовольствие. Он не был пуританином. Поощрялись домашний театр и карты, но кроме воскресений. Он жил в достатке, на манер зажиточного викторианца, с обильными долгими трапезами, ку-чей слуг и собственным выездом. Он никогда не стремился стать первым лицом в округе. Семья была его миром. Доктор Александр Во, чей портрет висел в столовой, часто служил вдохновляющим примером, когда семья молилась перед едой. Рядом с портретом на стене висел освещаемый свечой свиток со следующим изречением:
Quisquis amat dictis absentem rodere vitam
Hanc mensam indignat noverit esse sui
(Злословящим не место за этим столом), —
заповедь, которую все из известных мне его потомков явно были склонны нарушать.
Он запомнился нечастыми шутками, кое-какими упреками, бурными проявлениями любви, щедрыми подарками. Читатель может заметить, что определенными чертами он напоминает батлеровского мистера Понтифика в старости, но это сходство носит, скорее, поверхностный характер. Видимо, он был незаурядным человеком даже для своего века и требовал уважения к своему сану, но, как бы требователен в этом отношении он ни был, он оставался человеком великодушным, чего нельзя было сказать о моем деде, к которому мой отец в своих воспоминаниях менее беспристрастен. В противовес моим теткам, которые в этом смысле были явно под влиянием вынесенного из детства откровенно некритического почтения к памяти своего отца, он в своих мемуарах неизменно и нетипично для себя сдержан. Моя мать никогда не стеснялась показывать свою не приязнь, к тестю».
Он был врачом. В молодости в Бристоле и Бате он подавал большие надежды, награждался золотыми медалями и призами. Если бы его это привлекало, он, несомненно, мог сделать карьеру в Лондоне, но его тянуло к спорту и сельской жизни, он предпочитал, — как многие в его семье, стабильность и преимущества, даваемые высоким положением в провинции, духу соперничества, царящему в мире столиц. В двадцать четыре года он обосновался в Мидсомер-Нортоне под Батом, в те времена большой живописной деревне, а ныне маленьком неприглядном городке, и жил там вплоть до своей смерти, последовавшей сорок два года спустя.
Я не знал его, как и своей бабки, его жены, которая, по некоторым сведениям, была нежной робкой женщиной, мастерицей писать акварели, вышивать и делать искусственных мух для ловли лосося, безропотной, полностью находившейся под властью его воли и прихотей.
У него были пациенты по всей округе, куда только мог доехать его экипаж. Как многие врачи общей практики в его время, он установил собственную систему оплаты своих услуг, господам они обходились в гинеи, крестьянам — в шиллинги; часто вообще отказывался от вознаграждения. Он пользовал обитателей Даунсайдского аббатства и учеников школы при нем, и старые монахи рассказывали мне, с какой радостью встречали его, появлявшегося всегда с цветком в петлице и веселой шуткой на устах. Он был первым протестантом, принятым в Грегорианское общество (состоявшее из Даунсайдских стариканов); он был президентом местного объединения консерваторов, крикетного клуба, хорового общества; заседал в многочисленных комитетах. Он был первоклассным стрелком и под конец жизни взял в аренду у Аммердауна несколько охотничьих угодий и следил, чтобы поголовье птицы там не уменьшалось. Каждый год он рыбачил в Шотландии. Возглавлял любительский театр. Будучи президентом Медицинского общества Бата и Бристоля, пост, на который он был избран, едва ему исполнилось сорок, он устраивал для коллег грандиозные обеды в отеле «Лебедь» в Веллсе, меню которых сохранились. Он был задирист, но весело и по-дружески, и однажды возбудил дело против политического противника за дискредитацию своего имени и проиграл. Но люди только еще больше полюбили его. Не приходится сомневаться, что в округе его очень любили. Таким он был на людях, представляясь лучшей своей стороной. Но, когда в сумерках среди густых елей, окружавших дорожку к дому, раздавался звук колес его экипажа, всех охватывало тревожное предчувствие. Он проходил среди оштукатуренных колонн портика, ступал в холл, зимой хмуро освещенный светом шестиугольного красного железного фонаря в готическом стиле (ныне висящего в туалете у меня в доме), и властно топал ногой по плиточному полу, чтобы привлечь внимание домашних, которые должны были бросать все свои занятия и мчаться встречать его. Как прошел день, хорошо или были какие неприятности? Как пациенты, выполняют все его предписания? Удачно ли он стрелял? Много ли было дичи? Счастье всех зависело от того, в каком настроении он явился домой.
Никто не знал, чего ждать. Будет ли он шутлив? Ласков в своей нарочито грубоватой манере? Или раздражен? Будучи не в духе, он иногда выводил в гостиной узоры раскаленной кочергой. А вывести его из себя ничего не стоило. Моей матушке запомнился один ужасный дождливый день, когда она еще была только обручена с моим отцом. Семья играла в снап дедовой колодой, когда он неожиданно вернулся домой раньше времени. Дед пришел в страшный гнев; таких вспышек ярости в своей семье ей видеть не приходилось; дело было даже не в том, что карты могли как-то испортить, а в странной убежденности, что колодой, используемой для виста, ни в коем случае нельзя играть ни во что другое, что после этого ни один хороший игрок не возьмет ее в руки.
Не то чтобы ему просто не хватало выдержки. Была в его характере черта, которую в наши дни определили бы как склонность к садизму. И правда, когда моему отцу впервые объяснили это незнакомое слово, он сказал: «Да, должно быть, отец был именно садистом». Говорили, что однажды, когда они с бабушкой ехали в карете, ей на лоб села оса. Он наклонился к бабушке и набалдашником трости, сделанным из слоновой кости, неторопливо раздавил насекомое, так что оно успело ужалить ее. Он жестоко порол моего дядю Алика; моего же отца, бывшего чувствительным ребенком, намеренно пугал, посылая одного за чем-нибудь в темные комнаты, катая на высоких воротах, под предлогом необходимости закалять его характер. За столом он вечно придирался и вел себя грубо, так что обычно какая-нибудь из моих теток, тогда уже почти взрослых, в слезах покидали столовую.
Щедрость, которой он был широко известен, не распространялась на домашних. Он дал приличное образование моему отцу и дяде, но мало что сделал для моих теток. Дядя, служивший во флоте, женился на девушке с Тасмании и привез ее в поместье в Мидсомер-Нортон, надеясь, что оно станет ее домом, пока он будет в море. Он умер молодым, и она осталась одна с младенцем на руках в чужой стране. Дед не только позаботился, чтобы она собрала вещички и вернулась к антиподам; на прощание он подарил ей счет за похороны и долговую расписку дяди, данную им портному еще до их знакомства. Сам дед, как обнаружилось после его смерти, был в этом отношении далеко не безгрешен.
3
Моя мать была из семьи Рабанов, необычность их родового имени объяснялась, как они считали до 1914 года, его немецким происхождением. В том году чудовищный факт оккупации Бельгии заставил их понять, что они заблуждались. Позднее ее кузен, интересовавшийся генеалогией, проследил историю их рода до Пеннов в Стаффордшире, где пять поколений этих мелких землевладельцев жили до 1706 года, когда перебрались в Лондон; там два их поколения занимались торговлей. К концу восемнадцатого века это уже были люди более благородных профессий, но должности занимали, главным образом, в Индии: четыре их поколения служили в армии или администрации сначала в Ост-Индской компании, потом в колониальной. Они выстроили просторный, с полукруглым фасадом дом в Хэтс-Бошамп в Соммерсете, теперь в нем размещается частная лечебница; туда и в старый дом в Ширхэмптоне, называвшийся Прайорити, они отсылали своих женщин с детьми спасаться от индийского климата, туда же после отставки возвращались сами, те из них, кто сумел выжить в Индии. По правде сказать, не выжил ни один из моих предков по мужской линии. В хэтс-бошампском храме можно видеть мемориальные доски и витражи, посвященные их вдовам, братьям и родственникам, но тела последних троих моих предков Рабанов лежат в индийской земле. Томас Рабан, мой прапрадед, погиб в Калькутте в 1811 году в железнодорожной катастрофе. Генри Тилмен Рабан, муж Теодосии Мэхон, умер от холеры в чине майора. Его сын, а мой дед, Генри Биддулф Коттон, тот одинокий мальчик с четками, окончив кембриджский Тринити-колледж, поступил на работу в новосозданную бенгальскую гражданскую администрацию, которая набирала перспективных молодых людей, завлекая обязательством в случае чего выплатить беспримерно высокую страховку их иждивенцам. Он был судьей в городе, те времена называвшемся Пури в штате Орисса, где находится известный храм Джаггернаута и проводятся ежегодные праздничные шествия в честь этого божества. Довольно долго печально знаменитое своими кровавыми выходками празднество запрещалось. Основную опасность для паломников во времена службы там моего отца представляла холера. Инспектировавший его чиновник выражает в своем докладе удивление тем, как превосходно отец знает гнилые окраины города. Женившись, он перевелся в Читтагонг, надеясь, что климат там более здоровый, но умер во время очередной эпидемии, когда моя мать была еще в младенческом возрасте. Устроив путаницу в родословной, его вдова, Элизабет Кокберн, вышла замуж за его двоюродного брата, пастора, и родила ему детей, тоже Рабанов, моих троюродных тетушек и дядьев, которые, следуя зову юго-запада, похоже, преследовавшего столь многих членов моего рода, обосновались в Сомерсете, поблизости от моего нынешнего местожительства, где этот мой неродной дед имел приход.
Связь Рабанов с Индией прекратилась в 1917 году, когда мой неродной дядя Бэссет погиб в бою. Он служил в Первом бенгальском уланском полку и не был женат. Приезжая в длительный отпуск, он всегда останавливался у нас, поскольку был из тех родственников моей матери, к которым отец испытывал особую симпатию. Самое восхитительное, хотя и смутное мое воспоминание о нем связано с его участием коронации короля Георга V.
Любезный читатель, доводилось ли тебе видеть — кроме как в кино, где ничто не заслуживает доверия, — улана бенгальского полка, когда он при полном параде? Если нет, то вообрази себе джинна, который дурачества ради обратил корнета Королевской конной гвардии в императора из династии Великих Моголов, отвлекшегося на минуту от своих завоеваний. Мой отец, хотя и был по природе своей человек веселый и комедиант, выглядел всегда очень серьезным. И вот по короткой мощеной дорожке от парадной двери до ворот, по которой обычно с угрюмым видом проходил отец, проследовало существо с сосредоточенным лицом, но одетое со всем великолепием и пышностью Востока. Деталей я не помню, хотя следил за тем, как он обряжался в свой наряд; он был во всем алом, золотом и канареечно-желтом: на нем были кушак, эполеты и шпоры, сабля, перчатки из оленьей кожи с раструбами, а венчал это все высоченный тюрбан. Как я узнал позже, он был маленького роста и хрупкого сложения, но моему детскому взору его фигура казалась необыкновенно величественной.
Он служил адъютантом короля-императора на дурбаре 1911 года[35], а в 1914-м поступил в училище генерального штаба в Кветте. Он мог спокойно, разумеется, с одобрения начальства, завершить учебу и получить назначение на какую-нибудь безопасную и выгодную должность. Вместо этого, когда начались известные события во Франции и Фландрии, он ускоренно кончил курс и отправился добровольцем в действующую армию. Он погиб в окопах, командуя батальоном Королевских британских сил.
Такова человеческая материя, из коей я создан. Тело, включающее сознание и нервы, — это связующее звено в цепочке разнородных тел; душа — сотворена отдельно.
Мы с братом состоим из точно тех же ингредиентов. Мы одинакового роста (все Во на протяжении девятнадцатого века постепенно становились меньше ростом, возможно, потому, что, имея склонность к верховенству, выбирали невысоких жен). Если есть какая-то общая черта у всех из рода моего отца, то это привычка обзаводиться собственным домом и жить там безвылазно. Эта наклонность передалась и мне. Вот мой брат, тот — неутомимый кочевник; это свойство, можно с уверенностью сказать, он унаследовал от Томаса Госсе, которому, возможно, я обязан юношеским стремлением стать художником. Многие в роду моего отца отличались набожностью, некоторые — непомерной. Я испытываю интерес к богословию и Церкви. Брат равнодушен ко всему, что касается религии, — может, в нем говорит дух Уильяма Моргана? Большинство наших предков, о ком хоть что-то известно, были натурами радушными и общительными; это в полной мере относится к брату; он не потерял в свои шестьдесят с хвостиком вкус к жизни и получает удовольствие от участия в общественной жизни в любой форме. Мне же общество быстро надоедает, я обожаю одиночество. В юности брат занимался спортом, я — никогда; в его случае — это достигшее степени мастерства кокберновское катание на коньках, в моем — мор-гановская косолапость? Как я предположил в начале главы, прецедент каждой идиосинкразии можно обнаружить в нескольких предыдущих поколениях. Газеты теперь, как вижу, выражаются мудреней и говорят «гены», там где раньше говорили «кровь». Выбор удачной метафоры — это, может быть, чистый покер. У нас на руках карты, ценность которых зависит от их комбинации, а не от того, сколько среди них козырей. Можно «играть» тем, что досталось, или сбросить эти и вытянуть другие, не всегда улучшая этим взятку. В колоде наследственности есть всякая карта, старшая и младшая. Не бывает лишь двух одинаковых взяток.
Итак, сомневаясь, стоило ли начинать книгу таким образом; заканчиваю рассказ о наследственных качествах, коими наградили меня мои предки, и приступаю к истории собственной жизни.
Глава вторая ДОМАШНИЙ КРУГ
Я родился поздней осенью 1903 года. Дом, в котором это произошло, запомнился мне не больше, чем само это событие. Он стоял в глухом переулке, называвшемся Хиллфилд-роуд и отходящем от Финчли-роуд, близ поля для игры в крикет; мы переехали оттуда, еще когда я был младенцем. При крещении мне дали имя Артур Ивлин Сент Джон: Артур — в честь отца, Ивлин — по прихоти матери. Оно мне никогда не нравилось. В Америке его дают только девочкам, и в Англии иногда случались недоразумения, путали мой пол. В частной школе насмешки по этому поводу я отбивал, говоря, что был такой фельдмаршал сэр Ивлин Вуд. (Как-то во время итало-абиссинской войны я посетил небольшой гарнизон, где давным-давно не видели белых женщин; военным сообщили, что едет «Ивлин Во, английская писательница». Весь немногочисленный офицерский состав, свежевыбритый, в отутюженной форме, вышел встречать меня с букетами цветов. Я был в полном замешательстве, они — в оцепенении смотрели на меня.) Последнее имя: Сент Джон — еще более нелепо. Мой крестный отец из высокой церкви настаивал, чтобы меня непременно назвали в честь какого-нибудь святого. Они могли бы оставить просто Джона (то есть Иоанна), но им понадобилась и приставка, обозначающая святость, видимо, чтобы подчеркнуть иллюзорную воцерковленность семьи.
В кильватерной струе психологических спекуляций нового поколения барахтается наивное любопытство к раннему детству человека. Год или два назад я подвергся интервью для телевидения. Моего интервьюера явно куда больше интересовала моя жизнь в младенческие годы, нежели какие-то позднейшие приключения. Вероятно, его задачей было показать публике влияния и переживания, которые сформировали характер писателя и отразились на его творчестве. Вот, к примеру, путешествия и служба в армии способствовали развитию во мне воображения. Но до таких вещей ему не было никакого дела. Вместо этого он жаждал докопаться до моих тайных детских несчастий и страданий. Но я его разочаровал. За исключением редких смутных проблесков, ничего не осталось в моей памяти от тех лет полной невинности — сплошной мрак, или, точней, одно ровное сияние счастья, лишь изредка омрачавшееся тенью легкой грусти.
Моего отца в детстве преследовали страхи и ужасы, те, что передались ему от его отца, и его собственные, выдуманные, к которым примешались ненароком подслушанные, байки слуг о злодеях и привидениях; ежевечерний ужас момента, когда нянька захлопывала Библию, гасила лампу и спускалась вниз ужинать; страх, порождаемый дедушкиными часами (такими знакомыми и дружелюбными в холле дома отца), которые громко хрипели, прежде чем начать бить. Бабушка — та вечно ожидала неминуемого конца света и боялась ада. Она тщательно следила, чтобы у моего отца не возникло тревоги по этому поводу. Но не могла уберечь его от затаенного страха разбить кофейную чашку, звук которой (никогда не слышал), как говорили, раздается в Корсли в годовщину внезапной смерти предыдущего приходского священника.
Я был совершенно свободен от чего-либо подобного. Вместо этого у меня сохранились несколько детских воспоминаний о событиях, вызвавших мой восторг — первые впечатления от моря и от снега, — что иные, более впечатлительные гонцы, передают в стишках.
Первое яркое воспоминание осталось у меня от камеры-обскуры на пирсе в Уэстон-сьюпер-Мэр. В тот день, как мне потом рассказали, со мной произошел нелепый и почти фатальный случай. Я откусил яйцо вкрутую, и тут желток вдруг выстрелил из своей белой оболочки и попал мне прямо в горло. Я стал задыхаться, весь побагровел. Меня хлопали по спине, трясли, подняв за пятки. Твердый шар с равным успехом мог выскочить обратно, провалиться в желудок или застрять в глотке и задушить меня. Он провалился. Мне довольно часто напоминали, какого переполоху я наделал. Я же единственное, что запомнил о том пикнике, — это ярко освещенную круглую столешницу в темной хижине, в которой таинственно двигались отражения проходивших мимо отдыхающих.
Еще я помню короткое горькое разочарование, когда подох мой кролик. У него образовалась опухоль в челюсти, и его отправили к ветеринару, чтобы усыпить. Мне все объяснили, и я смирился с потерей. Но ветеринар по собственной инициативе решил прооперировать его. Через неделю он вернул кролика, заявив, что тот здоров. Я был в восторге, но в ту же ночь кролик подох.
Еще мне рассказывали, что года в четыре или пять я устроил истерику отцу, который после целого утра, проведенного нами на ярмарке в Хэмпстед-Хите, где он ни в чем мне не отказывал, собрался отвести меня домой ко второму завтраку. Я катался по песчаной дорожке, вопя: «Скотина, гад, тварь безмозглая!», что с тех пор стало присказкой в нашей семье. Это единственный у меня неприятный случай в раннем детстве, которое вспоминается мне, как райское время — теплое, светлое, безоблачное и совершенно лишенное каких-либо особых событий, — когда я жил, радостно повинуясь законам, установленным двумя обожаемыми божествами, няней и матерью.
Няня, хотя я не отдавал себе в этом отчета, была очень молода и, как мне казалось, очень красива. Ее взяли из Чилкомптона, деревни под Мидсомер-Нортоном, а ее сестра была няней двух моих кузин, с которыми я проводил бо́льшую часть каникул. Она носила форму, как все няни в те времена, но мы всегда звали ее по имени, просто Люси. До 1914 года все наши служанки были из мест, где практиковал мой дед, и ни одна не ушла от нас, кроме как выйдя замуж. Многих брали из кружков по изучению Библии, которые вели мои тетки. Люси не могла быть одной из них, поскольку принадлежала к методистской церкви. Думаю, ее огорчало, что моя матушка играла в бридж, а отец не отказывал себе в бокале вина, но она не отвечала за их спасение. Я был слишком мал для подобных соблазнов. Но меня водили в театр, и, когда я возвращался домой, она демонстративно не обращала внимания на мои восторженные рассказы об увиденном. Ее отец выбился из батраков в мелкие фермеры и развозил по окрестным усадьбам молоко; иногда, что было редким и радостным событием для меня, я сопровождал ее брата и держал вожжи, пока он наливал молоко из бидона в кувшины. У меня не было ни малейшего сомнения, что отец Люси — безгрешный человек. Я не мог даже сравнивать его с моим отцом. Отец Люси был святой и герой, так что какие тут могли быть сравнения. Лишь однажды он показал свой гнев, когда ее брат из озорства спугнул наседку и разорил кладку, да и то он лишь потому разгневался, что это была соседская наседка. Подобно большинству нянь Люси постоянно читала Библию. Нельзя сказать, что она выискивала нравоучительные цитаты. Она читала все подряд: Родословие, Законы и малых пророков, одинаково веря им всем в их животворных пророчествах. Ежевечернее чтение продолжалось полгода, после чего она вернулась к началу, Бытию, и все повторилось. Годы спустя, во Вторую мировую, я с еще двумя отчаянно скучавшими англичанами оказался в Хорватии запертым из-за снежных заносов в том, что мы называли «очаг сопротивления». У нас было несколько книг, и среди них — Библия. Один из нас был не в меру говорлив и большой спорщик. Чтобы как-то его угомонить, мы заключили с ним пари, что он не сможет прочесть всю Библию целиком. Он был мало знаком с Писанием. Три благословенных дня он был погружен в чтение, прерываясь только на то, чтобы поделиться с нами новыми истинами, которые открылись ему. Но Левит его доконал. Он бросил читать и заплатил проигрыш. Люси была не такова. Для нее сам этот обширный том был объектом поклонения, с которым она обращалась с особой осторожностью. Никакая другая книга не могла сравниться с Библией.
Думаю, Люси отвечала мне той же любовью. Она никогда не сердилась на меня, не относилась ко мне с пренебрежением. Помню лишь единственный раз, когда мы поссорились. Мы часто ходили в частный сад неподалеку от дома, позже завещанный хозяевами Хэмпстед-Хиту. Там мой брат со своими друзьями в шутку спрятали меня и сказали Люси, что я упал в искусственный пруд. Люси панически испугалась, и тут как ни в чем не бывало появился я и принялся смеяться вместе с мальчишками. Она тут же отвела меня домой, где я с малодушным страхом увидел, что она в слезах. Рассказывая моей матери о случившемся, она сделала упор не на том, какое унижение ей пришлось испытать, но на том, что я способствовал обману.
Она была обручена с серьезным молодым человеком, плотником и проповедником без сана. Раз или два он приходил из Сомерсета проведать ее. Приходил пешком, вместо того чтобы в Лондоне, где он останавливался, воспользоваться автобусом или метро по воскресеньям. Когда мне было восемь, Люси уехала, чтобы выйти за него замуж. Они поселились в Чилкомптоне, где он со временем стал преуспевающим строителем и торговцем древесиной.
Моя мать была маленькой, стройной, сдержанной и почти до конца жизни чрезвычайно деятельной женщиной. У нее не было особых литературных интересов, но каждые две недели она прочитывала книгу, непременно хорошую. Она предпочитала жизнь в деревне, и это от нее я узнал, что города — место ссылки, где несчастные изгнанники должны собираться, чтобы зарабатывать на жизнь вредными для здоровья и противными человеческой природе способами. Ей приходилось довольствоваться выгуливанием собаки по Хэмпстед-Хиту и работой в саду. Часами она увлеченно возилась там, не только срезая увядшие цветы, но сажая их, пересаживая, поливая, пропалывая. (Раз или два в неделю приходил человек вскопать грядки, скосить траву, сделать еще какую-нибудь тяжелую работу.) Когда отец в середине жизни по заведенному в семье обычаю выбирал эпитафии для себя и моей матери, он распорядился выбить на его могильном камне следующие слова: «Новая книга раскрыта, коя есть книга жизни», а на ее: «Моя возлюбленная пошла в сад собирать лилии»[36]; но цветы интересовали ее не больше, чем фрукты и овощи. В моей матери не было ничего от прерафаэлитов. Она ассоциируется у меня не столько с лилиями, сколько с испачканными в земле замшевыми перчатками и корзинками с круглыми артишоками и с черной и красной смородиной.
Ее непритязательные вкусы сформировались в детстве, прошедшем в Ширхэмптоне, куда ее с сестрами отправили из Индии в столь нежном возрасте, что они не запомнили места своего рождения, под присмотр двух двоюродных бабушек, старых дев, и двоюродного деда, холостяка, отставного моряка. Это были те самые двоюродные бабушки и тот же дом в аббатстве, в котором моего деда застигли в детстве с четками под подушкой. Ныне Ширхэмптон стал пригородом Бристоля. В аббатстве живет приходский священник, а принадлежавшие ему луга все застроены. Когда моя мать была ребенком, это была настоящая деревня, и она была там совершенно счастлива. Всю жизнь она вспоминала тот старый ménage[37] как идеал дома. Многочисленная семья и разнообразная челядь, населявшие дом при ее отчиме, сильно сократились. Он ушел в отставку с должности капеллана в Индии, и в годы отрочества моей матери ее семья разъехалась кто куда. Материальное положение ухудшалось, семья росла, так что одни двинулись в Клифтон, другие — в Полтон, Уэстон-сьюпер-Мэр; мой неродной дед «исполнял должность» священника в церквах, не имевших священника на постоянной основе. Бабушка, пожив несколько лет в каком-то доме, всякий раз находила его нездоровым. Мебель снова упаковывали, заказывали новые занавеси и ковры; семья снова переезжала. И лишь когда моя мать вышла замуж, ее отчим наконец обосновался в Бишопс-Хилл в Тонтоне, где позже его преемником стал мой двоюродный дядя.
Моя бабушка, выросшая в Британской Индии в неге и праздности, ничего не понимала в домашнем хозяйстве, большую часть дня проводила, лежа на софе, и жила, как, оглядываясь назад, виделось моей матери, в постоянном, необязательном неуюте. В своей семье моя мать поначалу руководилась таким принципом в домашних делах: «Представить, как поступила бы на моем месте мама», и сделать наоборот. Она самостоятельно научилась искусству домоводства. Я помню ее вечно хлопочущей: что-то шьющей, варящей джем, купающей и стригущей своего пуделя (в те времена пудели были куда крупней нынешних), с молотком и отверткой, сколачивающей полки и клетки для кроликов из ящиков.
Это она давала мне первые уроки. Мы сидели на них вдвоем с маленькой рыжей девочкой, моей ровесницей, Стеллой, дочерью нашего соседа Эрнста Риса, бородатого поэта и литератора, первого редактора «Библиотеки для всех» в те дни, когда украшением книг этой серии были прекрасные форзацы, впоследствии исчезнувшие. Рисы были настоящими кельтами, он — валлиец, его жена, тоже писательница, — ирландка. Стелла обладала явными музыкальными способностями. Но тут моя мать ничем не могла ей помочь. У нас дома не было фортепьяно, и ни мать, ни Люси никогда не пели мне. Какие-то детские песенки я знал только как стишки. Мы со Стеллой получали начатки знаний по «Чтению без слез» и «Истории маленького Артура»; зубрили таблицы умножения и решали простейшие арифметические задачи; во время прогулок учились распознавать дикие цветы, которых тогда было в изобилии. Когда семилетним я впервые пошел в школу, думаю, я был лучше подготовлен, чем большинство современных детей; во всяком случае, лучше, чем мои собственные в том же возрасте.
До семи лет отец был для меня фигурой маловажной и малоинтересной. Я помню запах вещества, которое жгли, чтобы облегчить его астму, его захлебывающийся кашель зимними утрами, его голос, зовущий мать спуститься из детской, когда он возвращался из Лондона, душистый запах его мягкого трубочного табака, тишину, воцарявшуюся в доме по субботним утрам, когда он писал.
Наверно, он каждый вечер поднимался в детскую и часто делал попытки поиграть со мной, но я всегда встречал его без особой радости; больше того, я относился к его появлению, как к помехе, и, что, по моему мнению, совершенно нормально, злился, что все внимание матери уделялось только ему.
Брат во время школьных каникул спал со мной, но днем редко заходил в детскую. Пять лет разницы в возрасте создавали в детстве неодолимую преграду между нами. Были другие доброжелательные, симпатичные взрослые, которые появлялись в моем детском мире где-то на втором плане, но мать и Люси оставались единственными, на кого в пятилетие между детской комнатой и приготовительной школой была целиком обращена моя любовь.
2
Не раз на предыдущих страницах упоминалось о разрушении английской деревни. Это общеизвестный и неизбежный процесс. Протестовать тут бесполезно, сетовать скучно. Это часть мрачной картины уничтожения, которая сопровождает весь английский опыт в этом столетии, и никакое представление о ближайшем прошлом (ради которого читатель, возможно, и взял в руки эту книгу) не будет полным, пока эту невосполнимую утрату тихих красот, радовавших взор, не признают главной потерей, порой вызывающей бессильное негодование, порой всего лишь сентиментальную апатию, а порою любовь к провинции и к ближним, отравляющую жизнь. Родиться в мире красоты, умирать среди уродства — общая судьба всех нас, изгнанников.
В старинных молитвенниках в качестве одного из предварительных условий погружения в состояние медитации рекомендуется «мысленное представление Места». В том же состоит первейший долг писателя перед читателем, но для молодого невозможно, а для пожилого затруднительно в «туманной картине», рисуемой лучом волшебного фонаря, отчетливо увидеть зримый образ мира, каким он был хотя бы пятьдесят лет назад. Названия мест, когда-то вызывавшие совершенно иные ассоциации, ныне звучат как инопланетные. Легче пробудить душевное волнение, нежели зрительную фантазию. Мне было четыре года, когда отец построил наш дом в месте, которое в те времена было деревней Норт-Энд, под Хэмпстедом. По правде говоря, он был первым из толпы тех, кто позже целиком захватил ее. Когда мы там поселились, метро доходило только до Хэмпстеда. Голдерс-Грин был заросшим травой перепутьем с указателями на Лондон, Финчли и Гендон, местом, где можно было бы повстречать «Женщину в белом». Нас окружали молочные фермы, огороды и несколько красивых старых кирпичных или оштукатуренных домов, при которых были усадьбы в двадцать или больше акров; неподалеку зеленел лес, где мы собирали чернику, где бежали ручьи, на чьих берегах мы устраивали пикники. Норт-Энд-роуд была узкой крутой пыльной улочкой, и белые столбики с перекладинами отделяли тротуары от проезжей части. В Норт-Энде, и читатель, возможно, еще помнит это, Билл Сайкс провел первую ночь, когда бежал после убийства Нэнси[38].
Отец восславил постройку нашего дома в очерке, в котором писал: «Мы, кто появился на свет среди сельских пастбищ и прошел науки под сенью того золотого аббатства на западе страны, всегда должны чувствовать себя скитальцами и перекати-полем в царстве фонарных столбов и бордюрного камня… Если эта книга попадет в руки читателя, который, живя, как узник, в городской комнатенке, куда никогда не заглядывает солнце, среди скопища каменных домов, все же чувствует весеннее брожение в крови, когда на пропыленной липе лопаются почки, пусть он придет в Хэмптон и сам убедится, как это мудро — построить здесь себе дом.
О, я говорю это, не имея в виду никакой выгоды для себя! Ибо знаю, он будет стремиться продолжить дело Бальба[39] и, вполне вероятно, поселится на лугу, где растут ивы и который сегодня выглядит таким весенним, видимый из двери моей библиотеки. Бальб строил стены. Довольно обыкновенные стены, и мистер Войси или мистер Бейли Скотт[40] могли бы легким движением карандаша улучшить их; но в их постройках по крайней мере был очаг, создававший домашний уют, очаг, который воскрешает весенние надежды, посещающие вас в весенней тени».
Его ожидания оправдались. Луг, поросший ивами, был продан строителям. Вскоре поблизости от нас выросли новые дома. Напротив возвели большую виллу в поздневикторианском стиле Айви-Хаус (в котором провела свои последние дни Анна Павлова), поначалу не тронув деревья на участке. Но потом участок весь застроили, оставив только сад и пруд, где балерина могла гулять в уединении. Вслед за тем метро вышло на поверхность в районе Голдерс-Грин, и вокруг станции выросли магазины, театр, кинематограф и целый квартал новых кирпичных примитивных жилых домов, не шедших в сравнение с нашим. В конце концов (кажется, это произошло вскоре после Первой мировой войны) наш почтовый адрес поменялся с Хэмпстеда на Голдерс-Грин. Отец сожалел о такой перемене и, сколько мог, игнорировал ее, продолжая указывать старый адрес, потому что Хэмпстед вызывал исторические ассоциации, связанные с Китсом и Констеблем, тогда как Голдерс-Грин был для него всего лишь станцией метро. Я был в том возрасте, когда человек начинает осознавать себя и меня это волновало больше, поскольку в отличие от отца я понимал, что новое название района имело некий слегка комический подтекст; однако оно было вполне уместно, потому что к тому времени мы уже и покупки совершали, и в метро или на автобус садились именно в Голдерс-Грин. Но в первые годы нашего житья в Норт-Энде это была деревня, никак не соприкасавшаяся с Хэмпстедом, городом, куда мы отправлялись по всяким не связанным с насущными нуждами поводам пр узкой полосе Хита.
Его центр составляли: старинный трактир с полукруглым фасадом, «Бул энд буш», воспетый лондонским простонародьем отделенный от дороги пивной под открытым небом, где столики стояли в своего рода беседках, увитых вьюнком и ползучей розой; строение, называвшееся «Комнаты», в котором размещались детские ясли, деревенский совет и где по воскресным дням проходили церковные службы; почта и деревенский магазин, который держал один вздорный тип по имени Боурли. Он был груб с покупателями, а на детей так просто бросался, пока его не прижало почтовое ведомство. Он торговал одинаково и марками, и спиртным и не вел никакой отчетности. Встал вопрос о том, чтобы прикрыть его лавочку, и мой отец замолвил словечко, чтобы его оставили торговать с испытательным сроком. После этого Боурли стал намного учтивей, во всяком случае с нами. Отец отказался ставить дома телефон, и, когда изредка возникала необходимость вызвать врача, мы шли к мистеру Боурли. А еще был молочник по имени Тули. Его дочери наливали молоко из больших фарфоровых кувшинов и торговали бисквитами и имбирными пряниками. Их отец пас коров на лугу по соседству и возил свои бидоны на телеге, как молочник из Чилкомптона, утром и вечером. У него были седые бакенбарды, и по воскресеньям он громким голосом распевал конгрегационалистские гимны в «Комнатах». Вокруг этого центра теснились коттеджи с садами в буйстве цветов, и стирки, и сплетен, ни дать ни взять «Кукхэм» Стэнли Спенсера[41]. От всего этого ныне не осталось и следа, кроме названия «Бул энд буш», сама же таверна перестроена так, что не узнать, лужайку перед ней, где были беседки со столиками, закатали в асфальт и отдали под автостоянку. И словно чтобы подчеркнуть произведенное разорение, на рекламном щите перед таверной пивовары начертали первую строку знаменитой старинной песенки.
В деревне выделялось два больших дома, Норт-Энд-Хаус и Норт-Энд-Мэнор, которые принадлежали оставшимся в девах хозяйкам поместья Норт-Энд. Леди из Норт-Энд-Мэнора была престарелой мизантропкой, и с ней мы никак не общались, разве что получали от нее письма с выражениями недовольства по поводу нарушения мною границ ее владений. Речь шла о луге (где я и совершал указанный проступок, обычно с невинной целью достать закатившийся туда мяч); луг, на котором отец купил участок, принадлежал ей и одной стороной граничил с Норт-Энд-роуд, а другой — с ее огородом. Точнее, отец купил два участка (поскольку луг был уже поделен на участки для последующей застройки), а поздней и огород тоже, так что в распоряжении матери было предостаточно земли, где она могла возиться. Между нами и воротами Мэнора оставалось пустое пространство, на котором во все время моего детства складировали строительные материалы. Потому мы его называли «хранилище». (После смерти старой злючки в ее особняке открылась школа с совместным обучением. В Первую мировую в нем размещался военный госпиталь. Там до сих пор клиника, что с трудом можно определить по отдельным приметам, которой оказывают поддержку социалисты.)
Хозяйка же Норт-Энд-Хауса, мисс Хор, была совсем другой. Когда я читаю описание, например, принадлежащее перу мистера Э. М. Форстера[42], протестантских проповедников филантропии в прошлом веке, окрещенных Сидни Смитом «клэпемская секта»[43], я вспоминаю о ней. Она была из семьи банкира-квакера, состоявшей в родстве с норфолкскими Гарни и Бакстонами. Как и члены «клэпемской секты», она имела связи в политических кругах (Сэмюэл Хор, лорд Темплвуд, был ее племянником) и в епископате, но предпочитала не пользоваться ими, а посвятила всю свою жизнь практической благотворительности, распространявшейся не только на ее собственную деревню, но и, правда, в меньшей степени, далеко за ее пределы. Когда мы с ней познакомились, ей было, должно быть, около шестидесяти. Румяная, с седыми волосами и бодрым голосом. Свой первый визит, в ответ на наше приглашение, она нанесла нам, прибыв в собственном экипаже. То был особый случай, а так, если у нее не возникала надобность отправиться в Лондон, она, как помню, всюду передвигалась пешком: на ногах большие бесформенные башмаки, одетая просто, позади семенит троица скотч-терьеров. Охотно предположу, что моя мать была последней соседкой, пославшей ей приглашение по всей форме. Она не могла состязаться с новыми переселенцами, поскольку кроме присоединения к городу Голдерс-Грин вскоре началась застройка нового пригородного района — Хэмпстед-Гардена. Тамошние дома были шикарней, и их владельцы подпали под постановление, ограничивавшее высоту садовых оград. Они были не то чтобы сумасброды или богема, а главным образом оригиналы буржуа, не чуждые художественных интересов. «Панч» того времени полон карикатур на обитателей Хэмпстед-Гардена, нарисованных Таунсендом, который жил там. У этой Утопии имелся свой ангел-предводитель, дама, которую звали миссис (впоследствии леди Генриетта) Барнетт. Мой отец, у которого была с ней стычка, иногда расхаживал по дому, распевая песенку собственного сочинения, которая начиналась следующими строками:
Так что я вырос, видя в этой достойной, как считаю теперь, даме нелепое чудовище, но со временем отец стал снисходительней к новой общине по причине их богомольности и удовольствия, которое неизменно получал, посещая их любительские спектакли. Их жизнь была полностью вне сферы влияния мисс Хор.
Моя мать говаривала, что мисс Хор напоминает ее двоюродных бабушек из Ширхэмптона; она восхищалась ею (что вызывало притворное негодование отца) и была ее ближайшей сподвижницей во всех ее разнообразных начинаниях. Они учредили «клуб кройки и шитья» и, чтобы привить привычку к бережливости, нечто вроде частного сберегательного банка, что вынуждало ее еженедельно посещать бедняков, живших по соседству, и заполнять множество маленьких черных сберегательных книжек. Кроме коттеджей, окружавших трактир, вдоль Норт-Энд-роуд, в нескольких сотнях ярдов от нас, шел квартал убогих жилищ пролетариев, именовавшийся Терраса. У матери он был под особым попечением, и, уверен, она была у них желанным гостем. А еще мисс Хор и моя мать поделили между собой район в Шордиче и регулярно посещали жившие там самые нищие во всем Норт-Энде семьи. На время ярмарки в Хэмп-стед-Хите они открывали приют для потерявшихся детей, никогда не пустовавший, и пункт первой помощи для пострадавших всех возрастов, кто свалился с качелей или поранился, открывая бутылку. Мисс Хор по воскресеньям играла на фисгармонии в «Комнатах», будучи женщиной глубоко, но бесстрастно набожной, однако не ограничивалась благотворительной деятельностью. На лугу перед Норт-Энд-Хаусом играли в крикет. Дети учились звонить в колокольчики и на Рождество ставили столики, на них — «летучие мыши», в том числе и у нас в саду перед домом, и пели рождественские гимны. Думаю, никто в Норт-Энде, кроме моего отца, не ездил на работу в Лондон. Этот город, казалось, был слишком далеко от нашей деревни. Я, наверно, был там не более восьми раз за свои восемь лет, кроме тех случаев, когда по дороге в Сомерсет мы делали пересадку на Паддингтонском вокзале. С Парламентского холма можно было видеть дым, висевший над Лондоном. Летом на холме стоял телескоп, предположительно направленный на собор св. Павла. Уплатив пенни, можно было приложиться к темному окуляру, но я так ни разу не увидел ничего привлекательного.
Не знаю, сколько раз и как часто происходили наши со Стеллой Рис совместные уроки. Но частые походы с Люси за покупками я, конечно, помню. Самые восхитительные магазины были на Финчли-роуд. Для обычных хозяйственных покупок мы постоянно ходили на Хит-стрит и Хай-стрит. Дорога туда стала у меня самой хоженой в жизни, поскольку позже я ежедневно ходил по ней в школу и из школы. Мы пересекали проезжую часть, не оглядываясь ни направо, ни налево — движение было редкое. Телеги и экипажи, державшие путь в Лондон, проезжали или восточней, через Хайгейт, или западней, по Финчли-роуд к Сент-Джонз-Вуд. По нашей улице проезжали лишь повозки, направлявшиеся в Олд-Хэмпстед, и чуть ли не с каждой случалась какая-нибудь оказия напротив наших ворот. Было обычным делом, или так кажется мне теперь, когда я оглядываюсь назад, видеть, как лошадь ломового извозчика оступается, шарахается в сторону, извозчик тянет ее за голову, а его товарищи распутывают постромки или как велосипедисты, мчащиеся под уклон, падают в кювет. Мать много суббот провела, перевязывая незадачливых гонщиков и поя их чаем.
Участок, на котором построили Айви-Хаус, как я упоминал, долгое время находился в первозданном состоянии. Однажды, когда там чинили ограду, я написал свои инициалы на влажной штукатурке низкой опорной стены и пятьдесят лет спустя нашел их на прежнем месте под слоем мха, буквы слегка осыпались, но еще читались — крохотная личная метка, уцелевшая среди повальных перемен.
Думаю, причина, по которой мы сворачивали направо, когда шли в магазин, была в нежелании Люси приближаться к трактиру «Бул энд буш» и другому кабаку, что рядом с ним. За Норт-Энд дорога шла просекой среди тенистых деревьев, песчаные откосы по ее сторонам поднимались небольшими уступами, укрепленные кольями и досками, по одну сторону был Хит, по другую — мрачный пустовавший дом, в котором некогда заточил себя Питт Старший[44]. В доме, в башенке, была комната с двойными дверьми, туда ему приносили еду, когда он запирался там в приступе тоски и ярости, и тамошние белки так расплодились, что заполонили всю округу. Рассказывали, что с пары белок, сбежавших из зоопарка Риджент-Парк, началась эпидемия чумы. Мы шли по тропе над дорогой мимо места, где сидел слепой старик нищий и читал вслух Библию, напечатанную шрифтом Брайля. Он опирался спиной о ствол поваленного дерева, которое в народе называли «вязом висельников». Мне сказали, что на нем вешали разбойников, промышлявших на этой дороге, — выдумки, как я потом узнал. На самом деле дерево посадили, чтобы отметить место, где стояла виселица, на которой казнили убийцу по имени Джексон там, где он совершил свое преступление.
Дальше находился дом в итальянском стиле, который тогда еще строился для Ливера, фабриканта, изготовителя мыла «сан-лайт»; за ним, за деревьями и высокой стеной, — два больших дома восемнадцатого столетия, следом — замок Джека Стро, возле которого, как мне рассказывали, дважды были разбиты отряды мятежников, один раз во времена Уота Тайлера[45], когда они направлялись на Лондон, в другой — во время восстания Гордона[46], когда они шли на Кенвуд, чтобы сжечь его. Более свежий и действительно реальный случай произошел как раз за трактиром: Сэдлир, злостный железнодорожный спекулянт, который послужил прототипом диккенсовского Мердля[47], хлебнул синильной кислоты из серебряного кувшинчика для сливок и был найден на песчаном карьере — ноги его торчали из земли. Не думаю, что об этих мрачных исторических событиях я услышал от Люси. Должно быть, о них рассказал мне отец год или два спустя, когда по утрам сопровождал меня в школу.
Потом появлялся Уайтстоунский пруд под огромным ветреным небом, полным бумажных змеев, со спускающимися с него склонами Хита, сплошным лесом, тянущимся по одну сторону до Харроу, а по другую до Хайгейта. Картина и сейчас почти не изменилась, разве что появилось несколько омерзительных современных домов. Откосы укрепили, и больше не увидишь лошадей, пьющих из колеи. Пруд уже во времена моего детства казался настоящей архаикой. Летом внизу, в Вейл-оф-Хит, можно было покататься на ослике, а на холме по воскресеньям часто устраивались ярмарки с балаганом, политические митинги, обычно собиравшие мало народу, играл оркестр Армии спасения. В воздухе не смолкал собачий лай, потому что люди брали с собой своих любимцев и играли с ними, швыряя палки в воду.
Отсюда узкие улочки шли вниз, одни к красивым старым домам Фрогнала, другие — к лавкам и магазинчикам, которые и были целью наших походов. Их витрины почти никак не были «оформлены», разве только на Рождество появлялись бумажные гирлянды и серпантин с блестками. У торговца зерном в витрине красовалось нечто вроде панно с рисунком, выложенным из разнообразных зерен. У ювелиров в витрине были часы, у которых стекло вращалось по спирали, имитируя струю воды, которая извергалась из пасти бронзового льва. Но вообще мой интерес вызывали не товары, выставленные в магазинах, а ловкость хозяев и их помощников, которые, словно жонглеры, орудовали воронками, наливая масло, гирями, весами, совками и бидонами, бумагой и бечевкой. У аптекаря горела газовая горелка, на которой он плавил сургуч, запечатывая пакеты с нашими покупками. Сколько помню себя, мне всегда нравилось наблюдать, как работают мастера своего дела.
Хэмпстед моего детства по-прежнему несет на себе отчетливую печать, наложенную на него концом восемнадцатого столетия, печать парка отдыха, места, не откуда люди ездили на работу в Лондон, а куда лондонцы отправлялись летними вечерами и на выходные отдохнуть и развлечься.
Перед ярмаркой — на Пасху, Троицу и в первый понедельник августа — мимо наших дверей двигалась красочная процессия всяческих бродячих трупп — огромные двуколки, нагруженные парусиной и опорами шатров, караваны с цыганами и уродцами, клетками с дикими зверями, громоздкими паровыми машинами каруселей. За ночь вдоль всей песчаной дороги на Хит возникали целые улицы палаток торговцев.
Первым побуждением обитателей Хэмпстеда было запереть все двери и опустить шторы на окнах. Мы всегда ходили на ярмарку, когда всей семьей, когда я один с Люси. Мать, как я говорил, почти целый день дежурила в палатке первой помощи. Меня водили на ярмарку утром или в начале дня, поскольку считалось, что вечером там небезопасно, но уличные торговцы уже были на месте, из Лондона устремлялся поток повозок, запряженных пони и осликами, на многих мужчинах кепи и костюмы с перламутровыми пуговицами, почти все женщины в платьях, которые, как поговаривали, они забирали из ломбардов, где держали их между праздниками, в бархатных костюмах и шляпках, украшенных страусовыми перьями, какие изображал Фил Мэй[48]. Счастливый, я продирался сквозь людскую толпу. Я не понимал их речь, но в ней не было ничего, кроме праздничного возбуждения и сердечной открытости. Они становились в круг, брались за руки и отплясывали джигу под концертино. Распевали песни. Валялись на траве. Прыскали друг на друга из водяных пистолетов и щекотали перьями. Ни разу я не видел, чтобы люди дрались. Может, это случалось вечером, в «небезопасное» время. Единственное, что мне запрещали из соображений гигиены, насколько помню, это мороженое, продаваемое с разукрашенных тележек. Мне сказали, морщась от отвращения, что итальянцы мороженщики ставят его на ночь под кровать, а поскольку под моей кроватью стоял ночной горшок, я предположил, что оно сделано из мочи, и не стал настаивать на отмене запрета.
В те времена там бывали шарманщики с обезьянками, которые протягивали фески, прося монетки. Уверен, я видел и танцующего медведя, которого водили на цепи, продетой сквозь нос, но мне говорят, что такого не может быть. Ничто, насколько помню, не ценилось больше, чем пенни; а уж на пару шиллингов можно было развлекаться часами. От ароматов кружилась голова — апельсинная корка, пот, пиво, кокосы, вытоптанная трава, лошади. На Хэмпстед-Хит я впервые увидел кино; в фильме даже не было попытки рассказать какую-то историю, не говоря уже о передаче чувств. Это было попросту изображение движущихся фигур — причем движущихся, забавно дергаясь, — и я считал, что оно не идет ни в какое сравнение с бродячим зверинцем и женщиной-великаншей.
Когда праздник кончался, ярмарка исчезала так же быстро, как появлялась. Она спускалась с холма и катила прочь, в другие места. Мусор убирали, накалывая на палку с гвоздем и сбрасывая в корзину, и ветер шевелил утесник на опустевшей поляне.
Я еще ничего не рассказал о нашем доме. Он по всем статьям устраивал моего отца, который прожил в нем без малого двадцать пять лет, пока шум возросшего движения по дороге перед нашими окнами не вынудил его перебраться в сонное царство Хайгейта. Это был типичный для своего времени дом, без претензий, какой тогда можно было построить чуть больше чем за тысячу фунтов. Он назвал его «Под горой» в честь тропинки у Мидсомер-Нортона и очень расстроился, когда несколько лет спустя почтовое ведомство настояло на том, чтобы присвоить ему номер. Но сам всегда употреблял только название — «Когда собираетесь ко мне Под гору?» — и, пока не переехал, сохранял в справочнике «Кто есть кто» именно такой адрес.
Стены моей детской были оклеены живописными обоями с фигурами в средневековых костюмах; в ней был балкон, выходивший в сад. Моя спальня с окном на дорогу находилась наверху. Просыпаясь, я недолго там оставался и плохо помню эти часы. Я был здоровым, если не сказать больше, ребенком, и редко бывало, чтобы болезнь держала меня в постели. Те несколько раз, когда какое-нибудь банальное заболевание укладывало меня в постель, не оставили воспоминаний о страданиях, но, напротив, были приятны. Когда температура переваливала за 99°[49], мне давали восхитительное желе, известное как «эссенция Бранда».
Мать и Люси не баловали меня. Любая попытка сослаться на недомогание строго пресекалась. Когда я падал и обдирал ладони и колени, их просто мыли, но ничем не мазали. Мне не мешали лазать повсюду, если только это не была скользкая черепичная крыша или высокое дерево. Мне никогда не надоедали, как постоянно надоедают детям призывами остерегаться всего: острых предметов, животных, микробов, отравы и грязи. В те дни возле нас часто останавливался цыганский табор. Меня никогда не учили бояться их, потому что они якобы крадут детей, вымазывают соком грецкого ореха, чтобы выглядели смуглыми, как цыганята, и то же грозит мне. У них своих детей было без числа, и жизнь в таборе с его собаками, жеребятами и кипящими на кострах котлами выглядела очень заманчивой.
В доме была еще свободная спальня, которая, как мне теперь кажется, никогда не пустовала, всегда ее занимал какой-нибудь гость или родственник. На половине матери была маленькая гостиная, где я иногда сидел с ней. Больше всего в гостиной меня привлекала мамина шкатулка для рукоделья, сделанная из слоновой кости в Индии для одной из ее двоюродных бабок, со множеством отделений и выдвижных ящичков из сандалового дерева, полных шпулек из слоновой кости для шелковых ниток, игольниц, коробочек разных размеров и крохотных ножничек и шпилек для вышивания. Ко второму завтраку я спускался в столовую, но в другое время ел наверху в детской, чтобы не мешать отцу. Главная комната в доме была отдана под библиотеку, я редко заходил туда, кроме тех случаев, когда шел сквозь нее в сад через балкон и веранду.
Обстановка, почти все предметы которой сохранились доны-не и стоят у меня в доме или у брата, большей частью была фамильная дубовая или красного дерева, очень добротная. Всюду стояли книжные шкафы, между которыми на узком свободном пространстве висели гравюры или акварели. Дом был светлый, теплый, и я всегда с удовольствием возвращался в него, но никогда не испытывал к нему какой-то особенной любви и всегда, с тех пор, как начал смотреть на него критически, считал привязанность отца именно к этому строению слегка нелепой. Он порой писал о нем так, словно это был корабль: «Крепко сколочен». Его любовь к нему была сентиментальной, но без аффектации. Он только дважды наказал меня, и оба раза за умышленную порчу дома; первый раз, когда я попробовал свой новый нож на углах каминной полки, а другой, когда проделал ход в чулане, где стояла обувь, к фундаменту, по которому, пока меня не застукали, мог ползать под балками, на которых лежали половицы.
Единственное место, которое восхитило меня, когда мы въехали в новый дом, было узкое пространство старого огорода позади теплиц. Оно заросло буйными, выше меня, сорняками, и, продравшись сквозь их тенистую толщу, я оказывался у заброшенной котельной. Этот подвал и эти заросли стали моим потаенным уголком, так я пал жертвой распространенного среди англичан недоразумения способности во всякой ветхой старине видеть нечто возвышенное, и разделяю его до сих пор; всю жизнь я искал уединенных темных и затхлых мест, как бродячая сука, готовая ощениться.
Эту мою страсть я с избытком мог удовлетворять в доме моих теток в Мидсомер-Нортоне.
После смерти моих бабушки с дедушкой эти три незамужние дамы предпочли остаться в своем старом доме, и с тех пор, как я впервые побывал там в 1870-х годах, в нем мало что изменилось. Я, собственно, редко проводил у них больше двух месяцев в году, но их дом захватил мое воображение, как это не удавалось родному дому. Одной из причин, как мне рассказывали, по которой я отдавал ему предпочтение, было то, что «в нем умерли люди».
Снаружи он ничем не выделялся, обыкновенный непримечательный дом, почти не видимый за стенами ограды и разросшимися кустами. Подозреваю, что комнаты со стороны фасада и крыльцо были пристроены в начале правления королевы Виктории к старому фермерскому дому, поскольку внутри открывалось полное отсутствие осмысленной планировки: все комнаты на разных уровнях, путаница коридоров и переходов со стенами, сложенными из плитняка, и крохотный внутренний дворик, где находился водяной насос. В саду, в конюшне и позади кухни были еще насосы, и для ребенка, выросшего в доме с «центральным» водоснабжением, они были полны тайны. Кучеру моего деда, который, состарившись, чистил обувь и ковырялся в саду, приходилось тратить массу сил, чтобы накачать воды.
В доме было много необычного и странного; одна комнатка за курительной называлась «темная кладовка» и освещалась единственным окошком с красным стеклом; когда-то в ней проявляли фотопластины. Бывшие детские отвели под чуланы. К ним, тоже находившимся на разных уровнях, надо было добираться по очень крутой лестнице, чуть ли не под крышу. В одной из оконца у самого пола был виден бак для дождевой воды, которая была ярко-зеленого цвета и покрыта густым слоем ряски.
В библиотеке книг было мало, и те не интересны мне в моем возрасте, но ряды застекленных шкафов хранили коллекцию окаменелостей, которые деду дарили шахтеры.
А еще меня восхищало освещение в доме: масляные лампы в нижних комнатах, газовые рожки в коридорах, свечи в спальнях. Уинифред Пек описывает восторг Роналда Нокса[50] и его брата, когда они впервые увидели электрический свет. Со мной все было наоборот.
Ванная комната меня и пугала, и будоражила. Она была единственной на весь дом, и готовить ванну надо было загодя, за полчаса. Это была узкая, с высоким потолком комната без окна, свет падал сквозь фонарь наверху. Зажигалась газовая колонка «устаревшей» по нынешним временам конструкции. Комната мгновенно наполнялась паром и запахом газа, так что пламя горелки, похожее на рыбий хвост, едва освещало ее. Отсвет пламени падал на оскаленные зубы чучела обезьянки, которую когда-то привез в Англию (как я полагаю) мой двоюродный дед, и она погибла от солнечного удара, когда ее демонстрировали в Корсли на школьном празднике. Пар затуманивал застекленный ящик, в котором высоко над головой помещалась обезьянка, и ребенок видел только ее зубы, сидя внизу в быстро остывавшей воде. Конечно, зверек пугал меня, но это был приятный, так сказать, страх, то же самое я испытывал, когда тетушка Конни запевала, после моих настойчивых просьб, балладу «Лорд Рэндал»[51]. Как хорошо известно, существует множество вариантов этой баллады. Тот, что пела тетушка, был по языку наиболее близок к современному, с бесконечным числом куплетов и заставлял сердце биться от ужаса. Она садилась за раскрытый рояль в гостиной, освещенной мягким светом масляных ламп, оставлявшим глубокие тени по углам, откидывала голову и начинала завывающим голосом, словно ведьма свое заклинание:
Не оставалось сомнений, что лорд Рэндал погиб от руки его «верной возлюбленной», а не просто съев, как следовало из других вариантов, что-то нехорошее. Сцена, где его охотничьи собаки шатаются перед тем, как упасть замертво, особенно преследовала меня, потому что в то время я любил собак. Прослушав эту балладу — а я снова и снова требовал повторить ее, я — поднимался к себе в спальню, испытывая неподдельный, но приятно щекочущий страх, и старался успокоиться перед сном, катая крохотные жемчужины из наплывов воска на подсвечнике.
В столовой всегда было полутемно, а ее стены увешаны картинами маслом. В гостиной — тесно от маленьких столиков, драпировок, ширм и шитых панно на резных ножках. Там стояло два застекленных шкафчика, заполненных всяческими «древностями» — веерами, табакерками для нюхательного табака, орехами с выпиленным узором, старинными монетами и медалями; некоторые из них ничем не примечательные, к примеру, заключенный в футляр, тщательно обложенный ватой и снабженный этикеткой обгорелый кончик трости, опираясь на которую, некий родственник совершил восхождение на Везувий, или прядь волос Вордсворта (подлинность под вопросом). Стандартный набор туристских трофеев еще не был определен; подарки, которые мой дядя Алик привозил после морских походов, были необычней и лучшего качества, нежели добыча участников современных круизов, и все это тщательно хранилось и давалось в руки только под присмотром старших, когда меня одолевала скука дождливых дней. Самым невероятным экспонатом этой коллекции была «Белая кровь» — сохраненная моим дедом проба крови пациента, умершего от какой-то формы острого малокровия. Она хранилась в стеклянном флаконе, помещенном в цилиндр из слоновой кости с завинчивающейся крышкой вместе с какими-то научными заметками, написанными неразборчивым почерком деда. Субстанция давно уже была не белой (если когда и была действительно таковой), а густой и коричневой. Когда спустя годы я, после смерти последней из теток, вступил во владение их имуществом, я тщетно пытался ощутить то мое детское восхищение.
Дом в Мидсомер-Нортоне был полон интересных запахов, не то что мой дом, где окна вечно были нараспашку, чтобы аромат отцовского табака и ингаляций от астмы, даже благоухание гиацинтов матери, вазы с которыми в пору их цветения стояли по всему дому, не проникал в комнаты. В Нортоне не водилось табаку, зато там вечно присутствовал неистребимый запах газа, масла для ламп, плесени и фруктов; в одной части дома пахло запущенной церковью, в другой — людным базаром. Собаки теток пахли сильней, чем собаки матери, у них еще был старый и злой какаду, от поддона клетки которого, пока его не вычистят, шла сильнейшая вонь. В конюшнях сохранился запах кожаной упряжи и лошадей, хотя у теток остались единственный пони и его попона. В каретном сарае несколько лет стоял и гнил брогам, издавая головокружительный запах.
Еще я обычно ездил к своей бабке со стороны Рабанов в аббатство в Бишопс-Халл. У нее я гостил тоже с удовольствием; там тоже была конюшня, пахнувшая, как в Мидсомер-Нортоне, а еще абрикосы и фиги, дозревавшие на стенах, предметы ручной работы, привезенные из Индии. У двоюродного деда были длинная седая борода и низкий голос, что должно было производить на меня впечатление; двоюродные тетки были существа компанейские и добрые, двоюродный дядя казался мне чудаком (он восемь лет потратил на то, чтобы закончить Кембридж, пока наконец, после многих неудачных попыток, не получил диплом пастора, а там и приличный приход). Но это семейство и их дом никогда так не пленяли мое воображение.
Мои тетки Во отличались тем, что все приобретенные ими вещи имели свою присущую им особенность и были в своем роде непростыми. Как надменно сказал Маколей[52] о Строберри-Хилл[53]: «Была целая история со шнурком от дверного звонка». Тетушка Элси в последние годы жизни стала тайком раздавать эти вещи (на которые не имела законного права) разным друзьям и родственникам, испытывая явное злорадное удовлетворение, что они не попадут тем, кто не сможет их оценить в полной мере.
Среди этих вещей не было ничего особенно дорогого, но все они принадлежали прошлому столетию, чем, как я уже тогда инстинктивно чувствовал, превосходили то, что имелось у меня. Большая часть мебели в доме была старой, но среди сверкающих новых вещей это не так бросалось в глаза, как в Мидсомер-Нортоне. Одно мошенничество, которое я своим подсознательным детским чувством ощутил, было связано с копией серебряного сосуда, найденного в Лейк-Вилледж в Гластонбери. Уникальный сосуд, сказали мне, сделан специально для моего деда доктором Буллидом, археологом, который проводил раскопки в том месте. Изысканной формы сосуд, но позже я узнал, что их во множестве делал серебряных дел мастер в Тонтоне. Тетки, как я думаю, в конце концов стали считать его подлинником, во всяком случае, чем-то имеющим огромную ценность. Выходя из дому, они запирали его в небольшом, обычно стоявшем пустым, несгораемом шкафу в курительной комнате.
Это не был ни Ринишоу[54], ни Ноул[55], а обыкновенный дом преуспевающего сельского врача викторианской эпохи. Но детской душе нет дела до цен в аукционном зале, ей не требуются огромные апартаменты, чтобы развиваться. Bric-à-brac[56] на полках в застекленных шкафах, шеффилдский фарфор, фамильные портреты кисти неизвестных живописцев — все это способствовало развитию моего детского эстетического чувства ничуть не меньше, чем это могло бы сделать всемирно известное собрание произведений искусства, и узкие коридоры открывались передо мной, словно старинные галереи. Уверен, я любил дом моих теток потому, что меня инстинктивно влекло к особому его духу, который я теперь определяю как дух середины викторианской эпохи, а вовсе не потому, как, возможно, заявили бы психологи, что тот период ныне привлекает меня тем, что напоминает о тетках.
Я был очень привязан к ним, со своей стороны, они неизменно потакали мне. В наше время незамужние тетки почти не встречаются; из своего поколения я не назову и полудюжины таких. (Я знаю многих незамужних женщин, нашедших отраду в племянниках и племянницах, но те отвергли довлеющее над ними клеймо девственниц и живут независимой общественной жизнью. По-настоящему выражение «незамужняя тетка» должно прилагаться к женщине, остающейся неотъемлемой частью семьи.) Возможно, их уничтожили Киплинг и Саки Манро[57]. В наше время среди незамужних женщин преобладают матери-одиночки. Поколение назад незамужние тетки были почти в каждой английской семье, и, несмотря на свою пресловутую нелепость, они в большинстве своем оказывали чрезвычайно благотворное влияние на окружение. Мисс Хор из Норт-Энда — блестящей тому пример.
Насколько можно быть уверенным там, где столь часто обнаруживаются удивительные аномалии, смею утверждать, что мои тетки были девами. Обе старшие, Конни и Трисси, стали бы хорошими женами. Тетушка Конни, по общему мнению, была хорошенькой девушкой, а когда я узнал ее — красивой женщиной; Трисси была попроще, но лицо имела довольно милое. Известно, что у Конни были поклонники, но ни один ей не нравился. Девушки в захолустье редко встречают достойных мужчин. Живи они в городе, где находился бы гарнизон или военно-морская база, или если бы их отправили, как многих моих предков, в Индию, они, без сомнения, были бы замужем. Но в классово разделенном обществе Северного Сомерсета они принадлежали к тем немногим, кто по положению стоял выше фермеров и купцов и ниже дворян. Их редко приглашали в дома, обитателям которых мой дед делал уколы. Чтобы вывести их в широкий свет, об этом никто не заботился, так они до самой смерти и оставались в родном доме, всегда деятельные и неунывающие.
Младшая, Элси, моя любимая тетка, рано выбрала судьбу инвалида. В старости она приобрела определенную элегантность. Она была эгоистичной, своенравной, острой на язык и требовала, чтобы к ней относились с особой заботой. После Второй мировой, когда они остались без прислуги, а их доход сильно уменьшился, тетушка Конни беззаветно ухаживала за ней. Я помню тетушку Элси в то время: она полулежит в шезлонге на увитой диким виноградом веранде, в белые волосы изящно вплетены голубые ленты, в жакете, отделанном тесьмой, демонстрируя все свои кольца и броши и, рассеянно двигая чайный прибор, поставленный перед ней тетей Конни, говорит: «Я стараюсь гнать от себя чувство горечи, когда вижу Конни, которая намного старше меня, но может ходить, куда хочет, и делать, что хочет».
Все трое были женщины умные. Они, конечно, не получили никакого «высшего образования». До 1914 года немного путешествовали, никогда не выходя за пределы самых ограниченных туристских маршрутов. До конца своих дней они жили с комфортом главным образом на доходы от угольной шахты на земле Моргана в Тилиркохе. Тетя Конни была мировым судьей, когда женщины получили право занимать подобные должности, и очень страдала, становясь свидетельницей творящегося беззакония. Все трое отличались невероятным благонравием, что присуще всем незамужним теткам, хотя тетушка Элси в старости относилась терпимо к романам, на ее взгляд, несколько нескромным.
Важнейшую роль в их жизни играла приходская церковь. Набожность тети Конни не ведала границ, она веровала столь горячо, что в кульминационный момент святого причастия у нее обрывалось сердце. В доме устраивались воскресные классы, где читали Библию: тетушка Конни — группе старших девочек, в столовой, тетушка Элси — группе младших, в гостиной, а тетушка Трисси — в библиотеке, группе молодежи. Каждое занятие начиналось и заканчивалось пением гимна, и было слышно, как пение всегда начиналось позже, а завершалось раньше в гостиной; через несколько лет младшие девочки соединились со старшими, и тетушка Элси, будучи свободной, читала во время занятий что-нибудь легкое.
В Мидсомер-Нортоне компанию мне составляли две мои кузины из Чилкомптона (чьи родители жили раздельно). Воскресные классы, поскольку нас к ним не допускали, вызывали в нас жгучий интерес, и мы обычно подсматривали, как они занимаются. Мы этот час должны были сидеть в курительной комнате, но оттуда через веранду, потом мимо мужской уборной можно было незаметно пробраться к оранжерее (где в те дни не росло ничего, кроме нескольких кустов папоротника, да стояло кресло-качалка) и сквозь цветные стекла двери видеть, что творится в столовой. Мы оставляли дверь полуоткрытой и с предосудительным весельем слушали доступные нашему уму рассуждения тети Конни, которые не удержали бы наше внимание, слушай мы проповедника в храме. Но куда интересней были молодые шахтеры, слушатели тети Трисси. В оконце над дверью черного хода мы могли видеть, как они топают по дорожке к дому, держась скованно и сияя чистотой, в застегнутых на все пуговицы воскресных костюмах. Между собой мы звали их «красавчиками», потому что приглашенный священник однажды не слишком удачно сказал о них: «Ваши юные красавчики». Тетка имела на красавчиков влияние большее, чем викарий или его помощник. Они объединились в клуб для совместного досуга, занятии спортом, но главным была общая тяга к религии, и многие из них продолжали его посещать, даже женившись и став взрослыми людьми. Когда тетка умерла, они всю ночь посменно дежурили у ее гроба.
У меня были приятели и кроме моих кузин, в частности, дети д-ра Буллида, археолога, и мальчишка одних со мной лет, который маленьким пережил такое, что не с каждым случается и, как мне казалось, достойное зависти, о чем мне поведали, заставив поклясться, что я ни словом не обмолвлюсь ему. Когда его отец-военный был в Индии, один сипай проник в детскую и зверски убил его айю, няню. Мальчишка был убежден, что все это ему приснилось (как бы к этому отнеслись современные психологи?). Я никогда не спрашивал его о случившемся, но думал, что, случись такое приключение со мной, я бы этим гордился.
Таков был круг моих друзей, совершенно не похожих на друзей в Хэмпстеде. Несколько раз в неделю устраивались маленькие шумные вечеринки, но основным нашим, особенно моим, занятием было участие в многогранной деятельности моих теток. В Мидсомер-Нортоне дня не проходило без «затей», которых мои тетки были вдохновительницы и руководительницы. В наше время церковные базары существуют в значительной степени благодаря энтузиастам, которые за свой счет снабжают устроителей всякими незамысловатыми вещицами для продажи. А тогда устраивались разнообразные состязания в том или ином ремесле или умении: шить, выпиливать, вырезать из дерева (в чем тетушка Трисси была большая мастерица), плести корзины и расписывать красками банки под варенье. Одно время было очень популярно исчезнувшее ныне искусство «живописи пером»: из жестко накрахмаленной марли вырезались салфетки, на которые толстым золотым пером наносился цветочный узор густой быстросохнущей краской. Тетушка Элси и тут была вне конкуренции, только быстро уставала. Все это подготавливалось, а часто и осуществлялось за чаем у моих теток. В том числе любительские спектакли для Общества юных квакерш, для чего шились костюмы, готовились бутафория и декорации, устраивались репетиции — и все это происходило в доме. То, чем теперь занимаются в женских ассоциациях и организациях, тогда делалось дома.
Тетушка Конни обычно много вышивала для церкви, поскольку ее мягко вовлекали в проведение церковных служб. Однажды это была целая алтарная завеса, которую натянули на раму и по трафарету нанесли сложный рисунок, который она обшила по контуру золотой нитью, потом заполнив его шелком. Я попробовал подражать ей, но бросил это девчачье занятие, однако не раньше, чем приобрел в нем некоторую сноровку.
Чем еще запомнились мне те долгие, частые визиты к теткам? Долгожительством старинных вещей, каких я не видел у нас дома: электрической батареи, представлявшей собой обмотанный проволокой цилиндр на подставке красного дерева и снабженный двумя медными ручками, которые, если вытягивали шток, били все увеличивавшимся током, пока руки не сводила судорога (это был один из медицинских приборов деда — общее помешательство его времени, — эффективный, как считалось, при лечении нервных расстройств); а еще среди тех вещей были волшебный фонарь, стереоскоп, глядя в который, можно было наблюдать поразительно живые картины библейской истории, гравированное факсимиле свидетельства о смерти Карла I, которое я испортил, опрокинув на него бутылку туши, когда пытался скопировать подписи судей, вынесших ему приговор, круглый столик со столешницей из цельного полированного куска реликтового дерева — в общей сложности не слишком обширное собрание реальных образцов, чтобы оказать столь сильное воздействие на детское сознание, для которого, и память может это подтвердить, вещи значат больше, чем люди.
Там мы часто ходили в церковь. Мне это никогда не надоедало. Я даже получал большое удовольствие от воскресной вечерни.
После смерти своей матери отец стал приезжать реже. В Мидсомер-Нортоне он всегда страдал от приступов астмы. По натуре он был больше хозяин, нежели гость, и в чужом доме чувствовал себя неуютно. Вместе мы были там только раз, на мое одиннадцатилетие. Тогда, как помню, он бродил по дому, стеная, в какой, мол, все пришло упадок после смерти его отца. Для его стенаний была масса оснований. Надворные постройки грозили вот-вот рухнуть. Калитка на птичий двор болталась на петлях. Сеновал в хлеву, мое любимое убежище, где я гвоздем засвидетельствовал на балках каждый свой приезд, был объявлен ненадежным. Стекла в оранжереях (больше не обогреваемых) были разбиты, а новых не вставляли. Виноград перестал плодоносить.
Но мне не было дела до всей этой разрухи. Мне она даже нравилась. Сожаление пришло позже, когда, по мере старения теток, дом внутри стал осовремениваться. Плюш на мягкой мебели уступал место ситцу, газовое освещение — электрическому; примитивную газовую колонку в ванной заменили; провели водопровод, и ручные насосы покрылись ржавчиной; исчезло былое множество полочек и журнальных столиков, и столового фарфора; старинные обои ободрали и стены покрыли краской. Часы встали и сами, они, бронзовые, мраморные и золоченой бронзы, были заменены сверкающими новыми устройствами, показывающими время. Тетушка Элси решила, что чучела птиц и бабочки в рамках — дурной тон, и убрала их в «темную кладовку». Она внушила себе, что ей нравятся жалкие фарфоровые фигурки животных, которых ей в избытке дарили подруги, нравились забавные предшественники диснеевских щенят и котят, троицы обезьянок, прикрывающих глаза, рты и уши. Почтовое ведомство потребовало дать дому название — прежде адрес был простой: «Мидсомер-Нортон, Бат». Она предпочла эксцентричное «Под горой», и, несмотря на мягкие возражения тетушки Конни, под таким именем дом теперь фигурировал на почте, хотя больше нигде. (Письма со старым адресом исправно доставлялись.)
Пони забрался в обнесенный стеной сад и сдох, переев незрелых абрикосов, которые срывал прямо с веток. Его стойло исчезло, и на его месте появился двухместный «моррис», который водила «компаньонка».
Тетки обеднели, как все мелкие рантье, хотя нужды не испытывали. Огород, располагавшийся через дорогу, был продан и вскоре застроен. В конце концов, после Второй мировой войны библиотека и помещения для прислуги стали сдаваться внаем, как отдельные квартиры. Я по-прежнему часто наезжал к ним, но на ночь никогда не оставался, предпочитая лишний час или два потратить на обратную дорогу. Мои воспоминания о конце смутны и неотделимы от того, что я пережил в первые пятнадцать лет моей жизни. После смерти последней из теток, Элси, которая, как это часто бывает с инвалидами, пережила сестер, имение было продано и перестроено под офисы для местного правительства.
Больше я там не бывал.
3
Родители довольно редко водили меня куда-нибудь. Отец, устраивая развлечение, любил шикануть, не в пример матери. Не сказать, чтобы из-за этого я больше предпочитал ходить с ним, но понимал, что это часть мужского, более роскошного стиля жизни. Когда мы с отцом шли в театр, то сидели в креслах партера, а перед тем обедали в ресторане в Сохо всяческими деликатесами. С матерью мы ели в кафе Лайонса и вставали в очередь за билетами в задние ряды за креслами. Но походы в театр бывали лишь раз в год, на Рождество.
С матерью я ездил на автобусе в музеи. Картинные галереи в детстве не интересовали меня. Мне нравились египетские мумии, манускрипты, украшенные красочными миниатюрами, средневековое оружие. Отец водил меня в лондонский Тауэр, Сентальбанское аббатство и другие подобные места. Он живо рассказывал обо всем, что мы видели, завязывал дружеские отношения с бифитерами[58] и служителями в храмах, давал щедрые чаевые, окутывая наши персоны флером значительности, чего недоставало нам с матерью, когда мы ходили с ней куда-то одни. Мистер Ролан (о котором ниже) брал меня вместе со своими детьми на военные игры в Олимпии и благодаря своей должности в военном министерстве сажал нас на лучшие места. Мисс Хор иногда по воскресеньям возила нас в зоопарк, прихватывая с собой большую корзинку с едой для зверей. Она знала, кто что больше любит. Знала всех смотрителей, и нас водили за ограду и позволяли погладить наиболее смирных животных.
Лишь однажды, когда я был совсем еще мал, мы всей семьей предприняли попытку поехать на отдых к морю — кажется, в Рамсгейт. Мы сняли домик с мебелью, где впервые на моей памяти у нас был слуга, дряхлый немец, который почему-то поразил меня. Я упал на узкой лестнице и поранил глаз; в утешение я получил кусок вишневого пирога. Результат поездки оказался удручающим, о чем я узнал впоследствии. Я был там вполне счастлив, но отец остался крайне недоволен, и эксперимент больше не повторялся. После этого мать с отцом всегда ездили вдвоем в июне за границу. Каждое лето по крайней мере один раз, а может, и чаще она ездила со мной на взморье на два-три безоблачно счастливых дня, обычно в Брайтон или Уэстклиф, или Бродстейрс. Мы останавливались в маленьких частных гостиницах и все дни проводили на пирсах или на берегу, песчаном или галечном. В тех вылазках я никогда не знакомился с другими детьми да и не жаждал этого.
Отец был членом клуба Сэвил, тогда располагавшемся в Пикадили, и обеспечил нам зрительские места как на похоронах короля Эдуарда VII, так и на коронации Георга V. Я пропустил оба этих события, первое из-за кори, второе из-за ветрянки. Как я уже упоминал, болел я редко. Единственный раз я доставил серьезное беспокойство своим близким летом 1912 года, когда у меня случился приступ аппендицита и меня прооперировали прямо дома на кухонном столе. В то время аппендицит считался вещью довольно опасной. Родители были очень встревожены, и обычный régime[59] в доме была нарушен присутствием сиделки, которую я окрестил Негодяйкой и которая восстановила против себя и семью, и слуг. Меня держали в неведении относительно того, что со мной. В ночь перед операцией Люси спала в моей комнате. Когда я уснул, она вспомнила, что многочисленную посуду с приготовленным кипятком нужно чем-то укутать. Она спустилась вниз, а когда вернулась, я спросил, где она была. Она ответила, что «ходила кое-что укутать». Мать поинтересовалась, почему было не сказать, что она ходила в уборную. «Не могла солгать». Наутро в мою спальню вошел незнакомый человек, не наш семейный доктор, и произнес: «Ну-с, давай понюхаем, как это замечательно пахнет», — одновременно прикладывая к моему лицу марлевый конус, пропитанный хлороформом. Мне запах показался отвратительным, но следующим ощущением было, что я очень болен, что мои ноги привязаны к кровати и до смерти хочется пить. В воде мне было отказано. Вместо этого Негодяйка протерла мне рот и язык намоченным ватным тампоном. В первый и чуть ли не в последний раз я почувствовал себя по-настоящему больным. Неделю или дней десять мои ноги оставались привязанными к кровати. Приходили люди с подарками и хвалили меня: какой я храбрец. Я представлял себе, что храбрец — это тот, кто рубит саблей орды патанов[60] и пруссаков. И вовсе не чувствовал себя храбрецом. Я не знал, как еще можно было бы вести себя в том положении, усыпленному, выпотрошенному и связанному. Приятно было в какой-то степени ощущать себя значительной фигурой, но вся эта история была мне неприятна. Я снова взялся за дневник и первым делом изобразил себя под ножом хирурга.
Когда шрам зажил и вернулись силы, я встал с постели, и ноги у меня подкосились. Пробыв долгое время связанными, они плохо держали меня, и первые дни, пока слабость в ногах не прошла, я был ограничен в передвижении по дому и в общении с близкими.
Не знаю, откуда родители услышали о месте, куда меня после этого отправили, — большой женской школе в устье Темзы, пустовавшей в летние каникулы. Единственный, кто составлял мне там компанию, была несчастная маленькая девочка по имени Даффодил, чей отец служил в Индии. Директриса имела странное прозвище Камбала или что-то вроде этого. Она жила в школе постоянно. То же и учительница немка, которую я, со всем своим пристрастным отношением к этой нации, ненавидел лютой ненавистью, смягчить которую она почти не пыталась. Она учила со мной немецкий стишок о пуделе, выпившем молоко, и тот бессмысленный стишок до сих пор звучит у меня в голове.
Впервые в жизни я почувствовал себя брошенным. Нас поили инжирным сиропом, от которого у меня бывала резь в желудке. У нас были неопределенные отношения с несколькими враждебно настроенными мальчишками из мужской школы, которые, как мы, проводили там свои каникулы. Непонятно откуда, мы с Даффодил узнали, что у них есть какая-то отвратительная тайна, связанная с главными воротами. Однажды Даффодил подпустила в постель, и ее наказали, на весь день связав руки. Я с большим трудом догадался о причине подобного унижения. Мы не знали по-настоящему жестокого обращения, просто та школа полностью была лишена сочувствия и обаяния. Огромное пустое уродливое здание давило на нас. И горькой иронией было соседство моря, прежде всегда приносившее радость.
В эту пустыню три раза в неделю приезжала на велосипеде полная и приятная женщина, которая привозила электрическую батарею лечить мои ноги. Эти сеансы и жидкая грязь отмели, по которой меня посылали бродить в отлив по нескольку часов в день, были рекомендованы в качестве средства (действенного, между прочим) для восстановления работы ног. Своей массажистке я по секрету признался, как несчастен в этом заброшенном колледже. Она предложила моей матери отпустить меня пожить у нее. У нее были дочь, Мюриэл, немногим старше меня, и муж, которого она содержала, старый солдат. Дом находился в безлюдном переулке на окраине, окруженный дамбой и соленым болотом, где по воскресеньям собирались группки подозрительного вида картежников. Нам с Мюриэл запрещалось приближаться к ним. Мы наблюдали за ними издали, и, когда они расходились, повсюду на земле оставались обрывки-порванных карт. В конце проулка две дряхлые, как мне тогда казалось, старые девы содержали крохотную школу, куда Мюриэл и я ходили вместе с еще четырьмя или пятью другими детьми. Учеба главным образом состояла в маршировании по парадному залу под звуки рояля. Потом я в течение многих лет получал на Рождество поздравительные открытки от начальниц той школы. Мюриэл время от времени показывала мне свои «глупости», я ей — свои. Другим в классе она сказала, что я сын миллионера из Лондона.
Отец Мюриэл почти каждый вечер напивался, но не сильно. Выпив, он приходил в отличное настроение. Распевал песни и расхваливал меня в лицо вне всякой меры. Мюриэл не любила его, хотя он соорудил нам помост на старом дереве (где Мюриэл и снимала с себя штанишки). Получив еженедельную плату от моих родителей, массажистка отправлялась в город и возвращалась с тачкой, нагруженной разрозненной мебелью и прочими предметами домашнего обихода. Мне она говорила, что все это купила. Теперь я понимаю, что она выкупала их из заклада. Вещи были самые разные — банджо, на котором играл отец Мюриэл, альбомы с фотографиями военных лагерей в Индии, фонограф, фарфоровые вазы, пальто и шинель. Дом был в удивительном духе диккенсовских романов и являл мне старый, не знакомый мне мир. Я был там очень счастлив; настолько счастлив, что забывал писать домой и, в конце концов, получил от отца письмо с выговором. Он написал, а точней, надиктовал, поскольку письмо было отпечатано на машинке, скорее, душераздирающий рассказ о том, как переживала мать накануне моей операции. Припомнил прокаженных, исцеленных Господом, из которых лишь единственный вернулся, чтобы поблагодарить Его. Это послание заставило меня почувствовать, нет, не раскаяние, а ужасную обиду.
Вскоре мои ступни и лодыжки окрепли, я возвратился домой, и окно в иной мир вновь захлопнулось.
4
В шесть лет, перед школой, я самостоятельно нашел себе друзей. Мы гуляли с Люси, и в квартале от дома я увидел троих детей — мальчика моего возраста, другого постарше и их маленькую сестренку, — игравших на куче сырой земли. Ее выкопали, прокладывая дорогу, водосточную канаву и готовя место под фундамент дома. Сразу или чуть погодя они позвали меня присоединиться к ним, и на последовавшие дней десять стали моими ближайшими товарищами по играм. Назову их Роланды.
Строившийся дом с его кучами земли стоял на территории пригородного Хэмпстед-Гардена. Я уже рассказывал, что этот район был заселен главным образом людьми с художническими наклонностями, бородатыми, в бриджах, фланелевых рубахах, иногда даже в сандалиях. Мистер Роланд не походил на них, это был человек в ловко сидящем костюме, важный, который занимал высокий пост в Министерстве обороны. У него был револьвер — предмет безграничной притягательной силы для нас, сильный эрдель сторожил их дом, в то время район был удаленный и полиция появлялась там редко. (У моего отца был только полицейский свисток, которым он никогда не пользовался, как и мистер Роланд своим револьвером.)
Роланды стали моими верными друзьями. Мы жили в ожидании вторжения немцев. Не знаю, что внушило нам эту мысль. Родители не разделяли нашей тревоги. В 1909 году П. Г. Вудхаус[61] опубликовал роман «Налет», где описывается подобное вторжение, которое срывает бойскаут. Никто из нас, конечно же, не видел этой книги. Но нечто подобное, должно быть, грезилось многим мальчишкам того времени. Для защиты королевства мы превратили нашу кучу глины в крепость, мало отличающуюся от настоящей пулеметной точки, разве только «Юнион Джек» куда-то исчез с нашего флагштока. В глине это легко было сделать. Мы выкопали углубление в середине, сделали брустверы, а в них — крытые амбразуры, где сложили боеприпасы на случай осады — бутылки с водой, жестяные банки со шпротным паштетом и целый арсенал глиняных реактивных снарядов. Мы и еще один маленький мальчик, всегда, насколько помню, бывший у нас на побегушках, объединились в патриотическую лигу, которую назвали «Отряд пистолетчиков». Мы приняли в него нескольких взрослых. Мистера Роланда благоразумно избрали «кассиром», — эта его должность давала нам возможность обращаться к нему за денежным довольствием. Мы составили кодекс правил и жестоких телесных наказаний за их нарушение, которые, разумеется, никогда не приводили в исполнение. Также придумали всяческие испытания для проверки на смелость: ходили босиком по жгучей крапиве, влезали на высокие деревья, подписывались кровью и тому подобное. У нас было несколько схваток с шайками, слонявшимися по улице, которые пытались взять нашу крепость и от которых мы отбивались кулаками, комьями глины и палками, но сами ни на кого не нападали. Берегли силы для прусской гвардии. Мы любовались своим благородством. С наших губ не сходило слово «честь». Обман, непристойность или грубость были для нас немыслимы, но, думаю, в нашем возрасте, не дотягивавшем до младших скаутов, мы изобрели собственную невинную, с богатой фантазией разновидность уличной банды из городских трущоб.
«Отряд пистолетчиков» прекрасно существовал около трех лет и формально так и не был распущен. Это было наше собственное творение. Мы никогда не говорили о нем в школе, а еще меньше желали вербовать новых членов из этого совершенно иного мира. В 1912 году мы выпустили журнал, который секретарша моего отца отпечатала на машинке и красиво переплела. Мой вклад в него — рассказ, обладающий надежно скрытыми достоинствами, не представляет никакого интереса.
Я уже несколько месяцев водился с новыми друзьями, когда миссис Роланд заметила им, как это плохо для меня — быть единственным ребенком в семье. «Да нет, он не единственный ребенок, — ответил кто-то из них, — у него есть брат школьник, которого он ненавидит». Они неверно представили мое отношение к Алеку, но он действительно держался в стороне и с высокомерием смотрел на наши затеи. Впрочем, его уговорили написать рассказ для «Журнала Отряда пистолетчиков». Его рассказ ничем не напоминал любовные истории, которые позднее принесли ему известность, и был подражанием Нэту Гулду, популярному в то время автору, писавшему о закулисных махинациях на скачках.
Я особенно сблизился с Роландами осенью 1912 года, когда после операции по поводу аппендицита проводил счастливые дни дома, делая с ними уроки под присмотром гувернантки.
Защита государства была не единственной нашей заботой: мы поставили множество пьес, сами их написали и играли в самодельных костюмах среди самодельных же декораций, умел я и развлекаться сам, не завися в этом от своих друзей. Мне рассказывали, что в детстве от меня никогда не слышали вопроса: «Чем мне заняться?» Не помню, чтобы мне хоть на минуту было скучно, и, чтобы перечислить мои разнообразные занятия, пришлось бы назвать чуть ли не все увлечения, какие только свойственны маленьким мальчикам. У меня не было особенных художественных талантов, но я очень много рисовал карандашами и красками, никогда не пытаясь изобразить предметы или пейзажи, а лишь живописные воинские награды и сцены яростных сражений, подражая иллюстрациям в книгах и журналах. Захватывающими мне казались «Азбука» Шоу[62] (ее раскрашенные буквы из средневековых манускриптов) и репродукции из фруассаровских «Хроник»[63], но столь же восторженно и некритично я любовался страницами журнала «Приятели», рано научившись распознавать манеру его разных постоянных иллюстраторов. Собирал я практически все: монеты, марки, окаменелости, бабочек, жуков, морские водоросли, полевые цветы и просто всякие «древности». Прошел я и фазу увлечения химией, когда с помощью спиртовки, пробирок и разномастных бутылок проводил совершенно беспорядочные и довольно опасные опыты в садовом сарайчике. Я плавил оловянных солдатиков и лил блестящий металл в самодельные формы, где он застывал, покрываясь пеной краски. Примерно год меня время от времени, как магнитом, влекла к себе лавка близ Лестер-сквер, чьи каталоги предлагали что угодно, от пенсов, разрезанных и висящих на резинке, до разукрашенных ящиков, в которых можно распилить женщину пополам. В этих каталогах утверждалось, что к услугам клиентов всегда группа искусных магов и что позади лавки находится имеющий все необходимое демонстрационный зал, где будущий покупатель может видеть все свои иллюзии в действии «без обязательства купить их». Я никогда не проходил внутрь, в тот зал, и обнаружил, что группа экспертов магов быстро устала демонстрировать за прилавком мне свое искусство, но самостоятельно изготовил кое-какие реквизиты фокусника: свечу из свернутой в трубочку бумаги, которую на четверть дюйма заполнил воском и вставил фитиль, игральные карты, каждая была сделана из двух, разрезанных по диагонали и скрепленных таким образом, что можно было незаметно менять их на ходу. Я очень надоел моим зрителям, которых постоянно пытался заинтриговать, особенно отвлекая их внимание игривой скороговоркой, подражая профессиональным фокусникам, чьи выступления иногда видел на детских праздниках. Помню, в Мидсомер-Нортоне я был потрясен чуть не до слез, когда выступал перед гостями, среди которых был и местный доктор. Я взял у него шляпу, из которой собирался вытаскивать носовые платки, длинные ленты и складные бумажные цветы, и спросил: «А теперь, сэр, скажите, есть в этой шляпе какая-нибудь дыра?» — «Есть, — ответил он, — и я сую в нее свою голову».
Большинство этих увлечений, за исключением рисования и театра, благополучно сошло на нет, когда мне было лет двенадцать.
У меня были микроскоп и духовое ружье. Глубокий интерес вызывали у меня надписи на древних памятниках, которые я пытался скопировать в Британском музее и из иллюстрированной «Истории народов» Хатчинсона. Кроме «Детской энциклопедии», которую я читал с удовольствием, во времена моей юности было меньше книг о культуре разных народов, чем сейчас или в середине викторианской эпохи. Или же они мне не встречались. В 1912 году отец подарил мне грамматику египетских иероглифов Уоллиса Баджа[64] — книгу, оказавшуюся мне совершенно не по силам.
Я много писал: дневники (нерегулярно) и рассказы, которые сам же иллюстрировал. Все это были подражания наихудшим из прочтенных мною книгам. Мне не приходило в голову следовать примеру классиков, с которыми отец рано познакомил меня. Образцом мне были «Приятели» и «Друг мальчиков». Лишь в одной из моих ранних вещей, причем самых ранних, присутствует какое-то воображение. Она называлась «Проклятие конских скачек» и не датирована. По тому, что она написана от руки, думаю, я сочинил ее в 1910-м, в семь лет. Вот как она начинается:
«ГЛАВА I
ПАРИ
Держу пари на пятьсот фунтов что я выиграю. Говоривший был Руперт человек лет двадцати пяти с темными пышными вусами и сверкающими глазами.
Я не очень доверяю твоей лошади сказал Том потому что конечно у него не было такой суммы чтобы рисковать».
Через десять страниц история кончается:
«ГЛАВАХ
ПОВЕШЕНИЕ
Потом Том оделся потом Том отвел Руперта в толстосумский суд Руперта повесили за то что он убил одного из толстосумов. Надеюсь эта история научит вас никогда не заключать пари».
Мораль сей истории, несомненно, была почерпнута у Люси, но сама история была целиком плодом моей фантазии — люди там вооружены мечами, — в которой трудно найти след чего-то виденного или прочитанного мной.
К «домашнему кругу» я отнес все свои воспоминания о детстве и раннем отрочестве, которые касаются жизни дома. Школа, куда я был мягко введен в сентябре 1910 года, была иным миром, иногда приемлемым, чаще — нет, где следующие восемь лет жил совершенно другой и довольно скверный мальчишка, не принимавший участия в реальной жизни в ту треть года, которую он проводил дома.
Глава третья ОТЕЦ
На предыдущих страницах я уже упоминал об отце, но до поры до времени не пытался описывать его. Лишь очень постепенно, все больше понимая и чувствуя его, я присматривался к нему. Когда видишь человека сорок лет, трудно припомнить, каким он был в тот или иной определенный период.
Как я уже говорил, в самом раннем возрасте я воспринимал его как помеху. В разгар веселья в парадной двери поворачивался его ключ и внизу в холле раздавался его голос: «Кей! Кей! Где моя жена?» — и это означало, что я на весь вечер лишаюсь общества матери. (Первое воспоминание обо мне моей старшей дочери — это голова и плечи чужого сердитого мужчины в военной Форме, приехавшего накануне вечером на побывку в дом ее бабушки и сейчас появившегося в окне, под которым она играла со своими кузинами, и кричащего: «Ради Бога, кто-нибудь, уведите детей на другую лужайку!»)
Многим маленьким мальчикам их отцы видятся отважными героями и мастерами на все руки; могучими охотниками, знатоками всяческих машин; я иное дело. Я даже не боялся его. Он был скорее неугомонным, нежели деятельным. В раннем детстве его малоподвижный образ жизни, поскольку он работал головой, казался мне недостойным мужчины. Я больше уважал бы военного или моряка, как мои дядья, или человека, увлекающегося чем-то конкретным, что можно увидеть или потрогать руками, плотника, например, или ремесленника, или даже брадобрея, который бреет бритвой, которой можно перерезать горло.
Ему было тридцать семь, когда я появился на свет, и сорок с небольшим, когда я обратил на него внимание, и он написал об этом периоде в своей автобиографии: «Я, должно быть, был самым молодым среди людей моего возраста в Лондоне». Мне же он казался старцем, просто-таки глубоким старцем.
В детстве я часто раздражал его; молодым человеком я короткое время был причиной его беспокойства, граничащего с отчаянием; но, в общем, наши отношения были дружескими, когда мы периодически встречались, я все больше ценил его, а с этим получал все большее удовольствие от общения с ним.
Он был невысок, того же роста, какого стали со временем и мы с братом, но куда красивее нас. У него были большие серые глаза, чей взгляд был полон доброты и юмора, прекрасный лоб и пышные волосы, цвет которых незаметно менялся от седоватого до совершенно белого. У него была изящная фигура, но перед тем, как мне родиться, он стал набирать вес, так что в конце концов стал неприлично толст. В моих воспоминаниях он обычно очень полный. В одежде он был консервативен и тщательно следил за собой, но, хотя наружности он был весьма представительной и весьма приятной, искренне считал себя уродливым. Не любил фотографироваться и, мимоходом увидя свое отражение в зеркале, отшатывался и восклицал с отвращением, как Призрак из «Гамлета»: «О ужас, ужас, ужас!»[65] или что-то очень похожее.
Отец казался старым во многом оттого, что сам, своими высказываниями способствовал этому впечатлению. Подобно своему деду из Корсли, он часто ссылался на свою близкую кончину. Всегда говорил о себе как о «неисправимом викторианце». Большую часть года его мучили и порой полностью выводили из строя астма и бронхиты. Иногда он говорил о своем затрудненном дыхании как о «давлении в груди» и однажды поразил всех, ответив на вопрос о самочувствии: «Сейчас уже лучше. Всю ночь ужасно давило грудь».
В моих ранних воспоминаниях он задыхается и ловит ртом воздух. В такие минуты он взывает к небесам об избавлении, цитируя из множества авторов. Он находил огромное удовлетворение в посещении места его будущей могилы на кладбище у хэмпстедской приходской церкви, но его меланхолия продолжалась недолго. Большинство знакомых считали его исключительно жизнерадостным человеком.
По своей природе он был общителен и гостеприимен, но не находил удовольствия в больших сборищах и не тешил тщеславия, общаясь с людьми богаче себя. Не играл в карты или шахматы. Не проявлял интереса к спортивным играм (за исключением крикета, еще до моего рождения, впрочем, без особого успеха), но с наслаждением предавался играм иного рода, в которых был превосходен: писал и выступал на сцене, то есть там, где требовался полет фантазии.
Он любил поболтать на общие темы в небольшом кругу, чтобы внимание собеседников было обращено на его собственные остроумные рассуждения. Чем он больше старел и хуже слышал, тем с большим удовольствием оставался наедине с самим собой. Он с легкостью добивался расположения молодежи, завоевывал ее доверие, черпал силы в ее энтузиазме и был в близких, но ни в коем случае не чувственных отношениях со многими молоденькими девушками, обычно дочерьми его друзей, с которыми он ежедневно встречался или переписывался, которым посвящал стихи и посылал маленькие подарки. В отличие от этих постоянных предметов платонической любви большинство его знакомых были мишенью его добродушных насмешек.
Думаю, он слегка побаивался Эдмунда Госсе, своего родственника, бывшего его наставником, когда он впервые приехал в Лондон. Он, определенно, с беспокойством ожидал нечастых наездов Госсе, когда, приглашенный к обеду на Гановер-Террас, нехотя отправлялся туда после бесконечных жалоб. Но возвращался неизменно в приподнятом настроении, довольный тем, как прошел этот «важный вечер».
Я делал вид, что не замечаю Госсе. Его доведенное до совершенства искусство угождать не срабатывало в случае с детьми. Помню, как однажды, когда мне было лет восемь-девять, он встретил меня словами: «И куда же несутся эти голые коленки?»
На что я непочтительно ответил: «Они несутся, куда я хочу».
«Ах, самонадеянность молодости! Способность видеть доступную цель!»
Я подумал, что это нелепо и обидно.
Судьи получше меня получали удовольствие от общения с Госсе. Для меня он был воплощением всего, что я считал отвратительным в профессии литератора. Он не был, как я недавно узнал, разбирая его спор с Чертоном Коллинзом[66], настоящим ученым. Он написал только одну книгу да и ту издал анонимно[67]. Своим высоким положением он был обязан усердному поиску знакомств со знаменитостями и больше гордился дружескими отношениями с представителями власти и высшего света, нежели с деятелями искусства. В отличие от Десмонда Маккарти[68], который получил свое место по наследству, ему не хватало естественной мягкости и великодушия. И внешне это была тусклая личность. Меня же с ранних лет привлекала яркость в людях. В Госсе я видел мистера Талкингхорна[69], неслышного, неприметного, брюзгливого habitué[70] огромного мира, и страстно желал для него сумасшедшей хозяйской горничной, которая бы прикончила его.
Уверен, что отец никогда не сделал никому ничего плохого. Он был начисто лишен честолюбия и зависти. Всяческие планы вознестись на вершины литературной славы улетучились вместе с юношескими мечтами. Он был чрезвычайно чувствителен к критике (которая исключительно редко обращала на него внимание) и, соответственно, рад положительной оценке, как бы малозначителен ни был источник. Сам же он не скупился на похвалы и вдохновил не одного своего молодого друга на то, чтобы посвятить себя театральному или иному какому искусству, к которому они на деле были малопригодны.
Он был щедр, насколько позволяли средства, и рад был давать. Желание доставить человеку удовольствие было в нем неотделимо от жажды любви. В нем и духа не было gofût aristocratique de déplaire[71]. Ему не свойственны были ни желание властвовать, ни расчетливость. Он не скопил и не задолжал ни шиллинга.
Он ненавидел противостояние и считал, что оно присутствует во всякой дискуссии. Когда начиналось обсуждение, пусть самое доброжелательное и в самой мягкой форме касавшееся его, он готов был возопить, словно испытывая душевные муки:
и покинуть комнату, декламируя уже в коридоре:
Он мгновенно принимал решения, даже важные. Отвечал на каждое письмо не позднее чем через час, как оно приходило. Даже на письма, которые не требовали ответа, благодаря людей, благодаривших его за подарок, так что, если корреспондент оказывался столь же педантичным, переписка грозила закончиться лишь со смертью одного из них.
Он отважно переносил физическую боль. Испытывая иррациональное отвращение к анестезирующим и наркотическим средствам, он отказывался от газовой маски всякий раз, когда ему удаляли зуб, и я помню, как он, будучи предупрежден, как оказалось, ошибочно о грабителе, пробравшемся в наш сад, охранял его в одиночку, расхаживая с тростью в руке и выкрикивая: «Выходи, бандит, я жду тебя». И на войне он не бежал в укрытие при воздушных налетах.
Эстетические переживания в отце вызывало главным образом искусство слова. Он не был, как мы, двое его сыновей, совершенно не чувствителен к музыке, но не знал и не любил ее. Живопись интересовала его исключительно изображенным предметом. Он получал острое наслаждение от осмотра достопримечательностей как в Англии, так и за границей, но архитектуру ценил за отражение в ней событий Истории, прослеживаемых у Плутарха, Шекспира и Вальтера Скотта. Он не горел желанием узнать правду об этих событиях, откровенно предпочитая их живописное отражение.
Он не был человеком твердых или последовательных убеждений.
Если говорить о политике, то он отнес бы себя к тори, однако, поскольку всегда жил в надежных консервативных округах, не ходил на выборы и, не говоря уже об отвращении к Нортклифу[73] и Ллойд Джорджу, которое тогда было общим для всех цивилизованных людей, и умеренном пацифизме, не имел никаких политических принципов. Я никогда не слышал, чтобы он упоминал о спорах и дискуссиях того времени. Он совершенно не разбирался в экономике или внешней политике и приходил в раздражение всякий раз, когда при нем упоминали о них. Он не имел ничего против империализма, когда тот принимал поэтическую форму в произведениях Киплинга и Генти[74]; ни против ирландского национализма в том виде, как он выражен в творчестве кельтских бардов; ни против пессимизма «Шропширского парня»[75]; ни против папизма Крэшо[76]. Те же взгляды, недвусмысленно выраженные политиками, философами или теологами, вызывали его ненависть. Слово для него было всем.
В религии он был верным последователем англиканской церкви, с наслаждением читал «Официальный вариант» Библии[77] и кренмеровскую «Книгу общей молитвы»[78]. Он любил ходить в церковь, предпочитая красочные и торжественные богослужения, и никогда не пропускал воскресной службы, обычно посещая ближайшую церковь, независимо от ее принадлежности. Однажды, когда я только что родился, он пережил период увлечения англокатолицизмом и часто посещал храм св. Августина в лондонском районе Килберн (в котором меня крестили), бывший центром этого религиозного направления, но никогда не относился серьезно к доктринам, там проповедовавшимся. Он очень смеялся над членом этой конгрегации, адвокатом его знакомого, который во искупление грехов позволил викарию побить себя палкой. В пору моего детства отец каждое утро читал молитву перед собравшейся семьей. В августе 1914-го он прекратил эту практику на том странном основании, что «больше это ни к чему». Его претензии к католикам заключались в простоте их догмата, и я не уверен, был ли он искренне убежден в неоспоримости всех элементов его символа веры. В туманном платоновском духе он размышлял о бессмертии. Этот моральный кодекс, привитый ему воспитанием, он принимал безоговорочно.
Когда мне было пять лет, он подарил мне «Историю Рима» Мэри Макгрегор (книгу, что характерно, где битва при Акции фигурирует как последнее событие в истории Рима), начертав такое напутствие:
Не уверен в том, что он имел в виду, написав последнее слово с прописной буквы. Какой такой особенный островной покой он внушал ценить своему маленькому сыну? Могу лишь предположить, что покой могилы. Но пристрастие ко всему английскому здесь выражено достаточно явно так же, как в совете, который он десятью годами позже дал моему школьному другу, мечтавшему о литературной карьере: «Дерзай и помни, верной дорогой тебе поможет идти глубокое знание Библии, Шекспира и «Уиздена» (крикетного альманаха)»[79].
Самым явным свойством отцовской натуры было актерство, но я этого не сознавал, пока мне, в шестнадцатилетнем возрасте, не указал на это первый взрослый человек, которого я представил домашним, мой друг, о котором я подробно расскажу ниже. Этот друг сказал мне: «Очаровательный, совершенно очаровательный человек, и при этом постоянно играет». Мать, когда я спросил, что она думает по этому поводу, согласилась с мнением моего друга. У меня открылись глаза, и я увидел его, которого, выросши, воспринимал с прежней детской непосредственностью, увидел его таким, каким он должен был всегда видеться посторонним людям.
С самых ранних лет, когда все его знания о драме ограничивались представлениями бристольского театра пантомимы, спектаклями учеников из Даунсайдской мужской школы (в чьем исполнении он видел большинство пьес Шекспира в остроумно переписанном виде, исключавшем все женские роли) и домашней самодеятельностью, отец был страстным театроманом. У него был игрушечный театр, и он писал пьесы для своих кукол. В шерборнской школе и в Оксфорде был уже другой уровень. Своими более чем скромными успехами в учебе — лишь третья степень и по современной, и по классической литературам — он был обязан беганьем на спектакли во время семестра и выступлениям на сцене в каникулы, когда он ходил из дома в дом с наскоро собранными любительскими труппами. Когда он еще учился в Оксфорде, было образовано O.U.D.S.[80] Он не стал вступать в него, но с группой друзей по колледжу они сняли Холивел Мюзик Румз и сыграли там пародию на баурчеровскую[81] постановку «Юлия Цезаря» Шекспира, получившуюся, как все студенческие спектакли, ужасно плоской (confer[82] с «Беседой о десяти заповедях» Ронадда Нокса), но считавшуюся в то время безмерно остроумной. Таким он и остался в анналах Оксфорда, имея на своем счету лишь Ньюдигейтскую премию[83], единственную свою гордость, и, когда обосновался в своем лондонском логове, посещал, обычно покупая билеты на стоячие места в партере, все спектакли в городе. Здоровье не позволило ему даже попытаться вести жизнь профессионального актера, но в те дни, когда он еще раздумывал, куда направить свои стопы, он не раз пробовал сотрудничать с другом, поставившим «Юлия Сисавкара», отец писал стихи и либретто, а друг — музыку к опереттам, которые никто не хотел ставить, разве что Ветераны Сцены брали их прологи и эпилоги для представлений во время Крикетной недели в Кентербери. Но страсть к театру, сдерживаемая его нездоровьем, по причине которого ему было утомительно выходить по вечерам, жила в нем до тех пор, пока глухота не лишила его этого удовольствия. Он был председателем в группе старых завсегдатаев университетского Театрального общества, которые до 1914 года ставили весьма приличные благотворительные спектакли, и всегда помогал гримировать актрис. Позже, когда в Хэмпстед-Гардене образовалось Театрально-карнавальное объединение, он стал и его председателем тоже. В 1918-м он сыграл в коротеньком скетче в госпитале перед ранеными солдатами. Помню, с какой радостью он взялся за роль одного из волхвов в рождественской пьеске в стихах, написанной соседским пастором; то же было, и когда ему предложили заглавную роль в фарсе под названием «Его превосходительство губернатор», который поставили уж и не припомню где. То, кажется, было в последний раз, когда он появлялся в гриме в свете рампы. Он всегда оставался непревзойденным в шарадах, бывших неотъемлемой частью жизни нашей семьи, особенно на Рождество.
Думаю, по любительским меркам, он обладал неподдельным талантом, но великим виртуозом он показал себя на сцене повседневной домашней жизни. Встречая своих гостей, он был мистером Хардкастлем[84], перед студентами, товарищами сына, — Лиром. Между этими двумя крайностями он в то или иное время предстал в ролях всех наиболее приятных персонажей Диккенса. Элен Терри[85] называла его «этот милый коротышка мистер Пиквик». Не нужно думать, что я приписываю ему неискренность. Просто такова была его натура, всякую мысль или чувство он немедленно должен был «сыграть».
Он никогда не хандрил. У него был живой характер, и шутка или похвальное слово мгновенно излечивали его от чернейшей меланхолии. Несмотря на мучительный кашель и дыхание с присвистом, он говорил все тем же поставленным голосом, в паузах между приступами произнося цитаты, в которых призывалась смерть-избавительница. Его трудное дыхание услышали бы и на галерке в Друри-Лэйн[86].
Не зная покоя, он расхаживал по дому и часто при этом тихонько напевал. Кое-какие из тех песенок, думаю, помнились ему еще по Мидсомер-Нортону, где он слышал их в шорницкой, вроде вот этой, похоронной, которая начиналась такими словами:
А еще он импровизировал, обычно на мелодию церковного гимна, что-нибудь насмешливое о своих знакомых или о себе. В мрачном настроении он напевал на мелодию вальса:
Еще он разговаривал, не бормотал что-то рассеянно себе под нос, но пылко обращался к воображаемой аудитории. Он никогда не испытывал денежных затруднений, но ни одного чека не подписал без крика: «Откуда я возьму такие деньги? Они меня разорят. Не на что будет меня похоронить». Он не впадал в отвратительную ярость, но часто бурно возмущался и столь же бурно выражал удовольствие, изумление, благодарность и привязанность. Он одинаково легко разражался и слезами, и смехом.
Это соединение в моем отце любви к литературе и актерского таланта одарило мою юность богатством, которого мне хватило на всю жизнь. Он декламировал с такой точной интонацией, убедительностью и разнообразием, что, по моим впечатлениям, его превосходил единственно сэр Джон Гилгуд. Запомнилось, как на протяжении лет восьми три или четыре вечера в неделю, когда отец бывал дома, он по часу или больше читал мне, брату и друзьям, которые могли заглянуть к нам, из своих любимых авторов — больше всего Шекспира, Диккенса, Теннисона, много из Браунинга, Троллопа, Суинберна, Мэтью Арнольда. Часто это был настоящий спектакль: «Наоборот» или «Дневник человека, который был никто». Иногда он читал пьесы, популярные в дни его молодости: «Судью», «Веселого лорда Квекса», «Школу», «Как важно быть серьезным» — встав, расхаживая по комнате и изображая персонажей, как он видел их на сцене. И если бы не его превосходная игра, этот невысокий, пожилой, тучный человек, с такой живостью изображавший героинь забытых комедий, мог бы выглядеть несколько смешно. Однако он играл так, что мы от него глаз не могли оторвать. Но с особой любовью я вспоминаю, как он усаживался в кресло под лампой с красным абажуром, рядом на маленьком столике — стопка книг; отрешенно, избегая всяческих театральных жестов или эффектов, давая свободно литься волшебной мелодии поэтической речи, он декламировал стихи, которые мы вскоре уже знали наизусть. Его выбор не был каким-то особым. Большинство его любимых стихов входило в знакомые антологии или это были произведения поэтов его поколения, его друзей; но, когда ты слушал их в таком исполнении, снова и снова, в них открывались новые красота и смысл, как в литургии — тем, кто читает ее изо дня в день, из года в год.
Во время тех чтений английской прозы и поэзии несравненное многообразие английского словаря, каденции и ритмы языка вошли в мое сознание, так что я никогда не относился к английской литературе, как к предмету школьной программы, материалу, подлежащему теоретическому и историческому анализу, но как к источнику естественной радости. Это было наследство непреходящей ценности.
Отец дожил до семидесяти пяти и своим примером подтвердил правоту строк, в которых, как он часто признавался, находил утешение:
2
Я попытался обрисовать, каким отец был дома, в семье. Теперь я должен рассказать о чем-то гораздо менее важном для него, его профессиональных занятиях.
За двенадцать лет после окончания Нью-колледжа[87] он создал себе в Лондоне имя как литератор, не слишком громкое, но пользовавшееся уважением.
Эта категория людей, как и незамужние тетки, ныне почти исчезла. Она включала в себя тех, кто любил книги и все, что было с ними связано; кто мягко повелевал английским языком и почитал его, и все во многом ради того, чтобы оберечь его от порчи и искажения. Их целью было нечто-то более высокое, нежели однодневка журналистика, но они слишком уважали литературу, чтобы претендовать на бессмертие; они заслужили суровый выговор от мистера Сирила Конноли[88] в то время, когда тот верил, что «единственное назначение писателя — создать шедевр». Их главой был Эдмунд Госсе. Сегодня этот широкий, гладкий поток разделился на отдельные рукава: появились репортеры, пишущие для популярной прессы, которые больше берут интервью у авторов, нежели рецензируют их книги, заклинатели на телевидении, официозные критики с их грубым жаргоном и ограниченным вкусом, а еще самозванцы, которые вообще неспособны писать, но ездят с одного международного конгресса на другой, обсуждая трудное положение писателя в современном мире. Мой отец никогда не выступал на радио, не заканчивал никаких факультетов или курсов, готовящих профессиональных критиков, а лишь много читал, питал благородную страсть к литературе и никогда не посещал литературных конгрессов. Он писал биографии, эссе, рецензии, causeries[89], стихи (подражая Гилберту[90], Теннисону или в манере Остина Добсона[91]); он читал рукописи для издателей, редактировал переиздания классики и всегда подробно и полно отвечал каждому, кто обращался к нему за советом.
Перед моим рождением он получил и принял предложение занять должность директора-распорядителя издательства «Чэпмен и Холл», августейшего, но в ту пору несколько одряхлевшего. С того времени работа в издательстве стала его главным делом, и все мое детство его не бывало дома с восьми утра и до шести вечера. Он продолжал писать еженедельные обозрения, а во время Первой мировой войны, когда «Дэйли телеграф» сократила свои литературные страницы, писал более объемные статьи для ежеквартальников, которые впоследствии вошли во второй том его собрания эссе «Традиция и обновление»; это свидетельство его честного отношения к литературе в тот период, когда он одновременно исполнял роли издателя и критика и, насколько я знаю, никто не подвергал сомнению уместность подобного совмещения.
Он оставил собственный рассказ о работе в качестве издателя, создающий впечатление счастливой, напряженной жизни человека, полностью поглощенного своей работой. Дома он постоянно жаловался, что слишком перегружен. «Заездили, — так он выражался. — Меня просто заездили, сынок, целый день погоняют. Совсем закрутился».
Думаю, он сам в это верил. Делал все, что необходимо было делать, — никогда не откладывал в долгий ящик. Но не любил свою работу и хотел побыстрей с ней расстаться.
Фирма занимала дом по соседству с площадью Ковент Гарден, задней стеной смотря на Мэйден-Лейн. Помещение, в котором сидел отец, одновременно служило залом заседаний совета директоров и занимало большую часть второго этажа. Внизу располагались делопроизводители, сидевшие на высоких табуретах, упаковщики и люди за прилавком, продававшие книги оптом перекупщикам, а иногда и в розницу. Этажом выше находились секретариат и молодой человек, возглавлявший технический отдел. Отец вел переговоры со всеми авторами, художниками, печатниками, переплетчиками, составлял рекламные тексты. Чтобы связаться с другими отделами, он вызывал курьера, свистнув в трубу. Достопримечательностью офиса был бородатый, не говорящий по-английски итальянец, который обитал в кладовке без окон на лестничной площадке между этажами; его как-то пригласили сделать несколько гипсовых бюстов Чарлза Диккенса, а потом не смогли выселить из его конуры. Он там постоянно готовил что-то очень ароматное на крохотной печке.
Ежегодное собрание акционеров издательства «Чэпмен и Холл» обычно оборачивалось пустой формальностью, и для отца, опасавшегося возможной критики в свой адрес, это была неделя мучений. Но он не особенно засиживался в офисе. Приходил он всегда рано, раньше большинства сотрудников. Накануне Первой мировой он взял себе за правило приходить к ланчу домой, якобы из экономии, оставляя свой рабочий стол в половине первого и возвращаясь, когда порядком переваливало за два часа. Летом он часто уходил в четыре и по дороге домой с часок проводил у «Лорда». Зимой заскакивал в кино «Театр де люкс». Большую часть своей огромной личной переписки он вел у себя в редакции. И никогда не позволял себе смешивать работу и личную жизнь. Он отказывался проводить домой телефон из опасения, что его смогут «доставать» и там.
Неудивительно, что большинство его друзей были связаны с литературой. Многие авторы издательства были с ним в дружеских отношениях. У нас дома есть целая полка с книгами, посвященными (в английском, а не французском — в виде дарственной надписи — значении этого слова) ему, некоторые — забытыми писателями, которым он помогал советами, и не только, но наряду с ними и книгами У. У. Джекобса, Дж. К. Сквайра, Остина Добсона, Э. В. Лукаса и других, кто не нуждался в его поощрении и поддержке и кого ему не приходилось издавать. Но ему никогда не приходило в голову приглашать кого-то из них домой или в клуб только потому, что они были писатели или литературные агенты, а тем более посещать приемы, охотясь за знаменитостями, которые могли бы украсить список его знакомых.
Одним из самых выгодных клиентов «Чэпмена и Холла» была американская фирма, объединявшая несколько издательств технической литературы и представлявшая их интересы в Англии. Отец относился к этому сотрудничеству чуть ли не как к чему-то подозрительному и к представителям фирмы как к людям, стоящим куда меньшего внимания, нежели какой-нибудь второстепенный поэт. Техническая литература была ему непонятна. Принимая этих весьма важных американских клиентов, он неизменно ограничивался простым обменом любезностями у себя в кабинете, а затем быстро перепоручал их молодому человеку с техническим образованием, к которому относился скорее как к подчиненному, нежели коллеге. Он никогда не приглашал к себе домой людей, которые прибыли за три тысячи миль, чтобы предложить ему заключить сделку. По современным меркам, его сочли бы нерадивым работником, но за короткие часы у себя в кабинете он успевал справляться со всеми делами, на выполнение которых сегодня требуются четверо или пятеро «руководящих сотрудников», и в своем деле он, без сомнений, был любимой и уважаемой фигурой. Когда образовалось Общество издателей, отца избрали первым его президентом, и именно во времена его правления фирму прославили эпиграммой:
По мере того, как начинают появляться мемуары людей чуть старше меня, я вновь и вновь радуюсь, находя свидетельства доброты и великодушия моего отца. Не было ни одного человека, которому бы он завидовал; ни одного, кто обратился бы к нему за поддержкой и не получил ее; может, не всегда это было благоразумно, но рождало в людях чувство благодарности и почтения.
3
Как литературный критик, отец черпал силы в любви к тому, что он любил, причем глубоко. Он был начисто лишен снобизма и был неспособен притворяться и искать достоинства там, где их не видел, в сочинении, которое было в моде. Не знал немецкого и плавал во французском. Он с головой был погружен в английскую литературу, которая, несомненно, ведет происхождение от греческой и латинской. В поэзии он искал музыку, ясность и «идеи». «Чувство, — писал он несколько путано, что нехарактерно для него, — без чего поэзия пуста, содержит в себе косвенную связь с настроением, в котором оно возникло, когда поэт шел от фиксации чувства к испытанию его на оселке универсальной идеи. Но никогда не следует забывать, что идея — это зерно, из которого вырастает стихотворение; что истинность и универсальность идеи есть мерило качества стихотворения; и что, когда поэзия уходит из царства идей в царство чувств и дальше — от чувств к настроениям, она все ниже и ниже спускается с той командной высоты, откуда классическая поэзия столетия взирает на разнообразную деятельность мира».
Если я правильно его понимаю, думаю, что сегодня мало найдется критиков, которые не были бы согласны с подобным взглядом.
Ограниченность отца состояла в довольно распространенной неспособности увидеть столь ценимые им достоинства, если они не облечены в знакомые формы. Он редко не замечал подделки, если такое вообще с ним случалось, но многое из того, что было подлинным, не смог оценить по достоинству. «Георгианские поэты» из антологий Эдди Марша[92], большинство из них казались ему дерзкими и неумелыми революционерами. Мистера Элиота и его côterie[93] он считал откровенно смехотворными.
«Мистеру Уилфреду Гибсону, — писал он, — явно оказалась не под силу золотая просодия августианцев[94] … Белый стих мистера Лассельса Аберкромби еще более шероховат и немелодичен… Мистер Уолтер де ла Мар, который стремится к более простой форме фантазии, нежели мистер Аберкромби, снова и снова портит изящные образы неуместной претенциозностью и топорными инверсиями… тончайшая паутина воображения не выдерживает грубого прикосновения… У мистера Руперта Брука неодолимое желание высказываться присутствует в такой вызывающей манере, что он шокирует пуриста от литературы, тем самым привлекая его внимание даже против его воли».
В другом эссе он писал: «То, на чем стоит искусство мистера (Д. Г.) Лоуренса, крайне нуждается в хорошем душе живых идей. В настоящее время, (речь идет о 1917 годе) его воображение дремлет на зловонной навозной куче настроений. Это мощное, маскулинное воображение, но похоже… что ему так и пребывать там. Возможно, некий животворящий, облагораживающий, человечный опыт еще способен помочь ему сохранить душу».
Неудивительно, что появившаяся в 1916 году «Антология имажистов» вызвала его негодование, поскольку в предисловии к этому тому заявлялось о высоких притязаниях на традиционные ценности, а Мильтон, Драйден и Арнольд были названы предшественниками поэтов, его участников. Отец писал: «Нам говорят, что имажисты строят свою поэзию скорее на каденции, чем на метрике, причем каденцию они определяют как «чувство совершенного равновесия между потоком речи и ритмом». Тут их с трудом можно назвать большими новаторами; хоры Эсхила базируются именно на этом принципе, то же, в сущности, и великолепие суинбернского анапеста».
Стихотворение Эми Лоуэлл, начинающееся так:
это для него не продолжение традиции Мильтона, Драйдена или Арнольда.
О Т. С. Элиоте, плохо зная (и ничуть не стремясь узнать) об огромной популярности, которую поэт имел при жизни, он писал: «В старину был распространен обычай: в разгар праздника в зал звали пьяного раба, которого демонстрировали господским сыновьям, чтобы они, устыдившись постыдных его кривляний, могли решить для себя никогда не поддаваться искушению и не оказаться самим в столь жалком состоянии. Обычай имел то преимущество, что при помощи одного-единственного примера цель воспитания достигалась намного верней, нежели посредством нравоучений и запретов».
Роль подобного раба отец пророчил и будущему идолу всевозможных академий.
Я привел эти отрывки, чтобы показать узость, порой свойственную взглядам отца, и его стойкую к ним приверженность. Это нехарактерно для него, ибо он был сама благожелательность. Лишь когда отец видел угрозу тому, что он любил — в данном случае угрозу английской поэзии, как он ее понимал, — он не мог сдержать негодования. Неологизм, газетные штампы, примитивные рифмы и хромающий стих пробуждали в нем цензора. Не было человека счастливей, когда произведение было ясно ему, восхищало его, и обычная манера отца писать отзыв на книгу состояла в том, чтобы понять, иногда не без труда, и объяснить читателю замысел автора и как он его воплощает, а потом объявить о его успехе. Письма благодарности доставляли ему большое удовольствие. «Думаю, я проник в суть той книги, — говаривал он. — Автор написал мне, чтобы сказать об этом».
Он неподдельно любил книги — крайне редкое увлечение в наши дни. Я никогда не слышал от него, как слышу от своих современников, жалоб на то, что рецензирование книг — нудное и унизительное занятие. Единственно, на что он жаловался, это что редакторы сокращают его рецензии. Он брался за каждую книгу, даже если это был сборник проповедей директора частной школы, с искренним предвкушением удовольствия.
Сам он писал, как, впрочем, делал и все остальное, быстро, не считаясь со здоровьем. Строгое по форме и весьма изысканное стихотворение он мог написать с такой же легкостью, что и письмо. В его прозе ясно различим его живой голос. Он никогда не писал ничего, что могло бы его дискредитировать как литератора-профессионала. Не написал он, за редким исключением, и ничего незабываемого. Портрет его школьной учительницы в Бате, который он дал в своей автобиографии, — пример того, сколь полно он реализовал свои скромный талант. Он был ровней Э. В. Лукасу, теперь, полагаю, столь же забытому, как и отец, но при жизни больше известному. Лукас был плодовитей моего отца. Лучшее физическое здоровье и отсутствие семейных забот позволили ему вращаться в куда более широких кругах общества. Но вкусы и способности у обоих были почти одинаковы. Они были близкими друзьями и однажды задумали совместно написать книгу, но отец не смог выполнить свою часть работы. Это была «Над Бемертоном».
Отец никогда — с тех пор как повзрослел — не гнался за славой, но и не сетовал, что Бог не наградил его блистательным талантом. Его первостепенным, важнейшим, безотчетным стремлением было создать дом, семью.
Случались времена, когда мне казалось, что его достижения банальны. Теперь я знаю, что мою благодарность к нему за тепло созданного им домашнего очага, которое грело тело и душу, лучше всего могут измерить те, кому повезло меньше, чем мне.
Глава четвертая УЧЕНИЕ НАЧАЛОСЬ
В сентябре 1910-го, когда мне исполнялось семь лет, меня в первый раз отправили в школу. Брата тремя годами ранее послали в приготовительную школу в Суррее, и, вернувшись откуда, он вселил в меня тревогу рассказами о холодных купаньях, розгах и молочных пудингах; было решено, что в должное время я последую за ним. А пока я не подрос, меня отдали в школу в Хэмпстеде, называвшуюся Хит-Маунт, — как Первоначально задумывалось, на год-два, но где, как оказалось, я с радостью провел следующие шесть лет. Я не горел желанием покидать дом или испытать на себе все прелести суровой школьной жизни, чем похвалялся брат, и совершенно не страдал от чувства одиночества, обычного для мальчиков вроде меня.
В Хит-Маунте было примерно шестьдесят мальчишек, больше половины из них на вечер возвращались домой. Иногда по нескольку недель, когда родители уезжали за границу, я столовался и ночевал в школе, в остальное же время каждый день ходил в школу и обратно по дороге, которую уже описывал. Школа была довольно старая и существовала с конца восемнадцатого века, то бедствуя, то процветая под руководством разных директоров. В 1934 году, сохранив свое название и славу, она переместилась в Хартфордшир, где прекрасно существует и поныне. А в Хэмпстеде на том месте стоят жилые дома.
В мое время мы занимали старый кирпичный корпус на Хит-стрит. С годами его расширили, но все равно нам негде было повернуться. Там было, насколько я помню, лишь четыре помещения, достойных называться классными комнатами. Уроки проходили в гимнастическом зале, в столовой и в директорской «личной столовой».
По общему признанию, это была лучшая школа в ближайшем соседстве, но я никогда не понимал, чем, выбирая ее, руководились родители ребят, живших в других районах. Там, например, учились двое братьев, которые жили аж в Чэннел-Айлендс. Почему? Хит-Маунт была не особенно дешева. Не современна или прогрессивна по сравнению с Королем Альфредом — другой хэмпстедской школой, которая у нас вызывала презрение. Она была обыкновенной и, по ее собственным критериям, не слишком высокого уровня. В то время, если ты не был совсем уж непроходимым тупицей, с отборочными экзаменами туда не возникало никаких трудностей; думаю, в Хит-Маунт никто не шел за образованием, во всяком случае, при мне таких ребят там не было. Игре в крикет, которой обычно придавалось большое значение, учили спустя рукава. И никаких попыток что-то делать лучше, чем в полусотне других школ. Однако же Хит-Маунт процветал.
Директор, мистер Грэнвилл Гренфелл — имя, показавшееся бы невероятным, встреться оно в романе, — был старым школьным другом моего отца, так что я, можно сказать, ходил у него в любимчиках. Он был сыном адмирала и, хотя, как говорится, моря не нюхал, любил прикинуться морским волком — отпустил аккуратную бородку и ходил в застегнутых на все пуговицы сержевых френчах; вспышки ярости у него внезапно сменялись грубоватым добродушием на боцманский манер. Его кабинет походил на склад: учебники и тетради с эмблемой школы, карандаши, механическая точилка, пара лыж и большая, в рамке, фотография самого мистера Гренфелла при всех регалиях Великого магистра-распорядителя Объединенной великой ложи Англии. Возможно, эти масонские регалии помогали ему вызывать уважение учеников. Он был вдов, и в школе верили, что где-то в его квартире есть комната его жены, которую он запер и никогда туда не заходит с тех пор, как ее вынесли оттуда в гробу. Мы пытались узнать, какая это комната, но безуспешно. Эта обитель смерти, реальная или выдуманная, вызывала у меня острый интерес. Она представлялась мне похожей на покои новобрачной, мисс Хэвершем: на всем толстый слой пыли, паутина по углам, живописные гниль и разложение.
В первый год пребывания в Хит-Маунте я находился под присмотром воспитателей в нулевом классе, что мало походило на учебу в школе. Уроки проходили только утром, потом, в 12.30, приходили няньки и отводили нас домой. Со второго года и дальше я оставался на обед и переходил в руки мужчин-наставников, которые на первых порах внушали мне тревогу и благоговейный страх. Они были не слишком строги, но прежде на меня никогда не кричали и не грозили наказанием.
День начинался с того, что всех учеников выстраивали по классам вдоль стен гимнастического зала; потом «равнение носков» по линии под наблюдением старост классов, которые имели полную свободу равнять нас с помощью подзатыльников; одного мальчишку ставили у дверей, чтобы он предупредил о появлении учителей. По команде «Атас!» наступала полная тишина. Мистер Гренфелл взбегал по трем ступенькам с медными бортиками и здоровался:
— Доброе утро, джентльмены!
Мы хором кричали:
— Доброе утро, сэр! — Потом читали «Отче Наш» (в 1914 году добавилась еще молитва о спасении тех, кто в море), выслушивали обязательные объявления, и нас разводили по классам, кроме суббот, когда отрабатывали действия по сигналу тревоги.
Далее в класс входил мистер Гренфелл с гроссбухом, в котором были записаны результаты совещания учителей накануне вечером. Сначала он зачитывал имена тех, кто был удостоен похвалы.
— Джихиган-младший, удовлетворительно по латыни. Где Джихиган-младший? Ну-ка, покажись. Молодец, Джихиган-младший… Маккензи, отлично по математике и французскому. Так держать, Маккензи. Я тобой очень доволен.
Затем, сменив тон на трагический:
— А теперь перевернем страницу. И что я вижу? Флетчер! Флетчер ленился. Выйди вперед, Флетчер. — Мистер Гренфелл свирепо засверкал глазами. Флетчер съежился. — Что это значит? Ты ленишься? Хочу, чтобы тебе все было ясно, молодой человек. Ты здесь не для того, чтобы бездельничать. Уж я прослежу за тем, чтобы ты занимался. Еще раз увижу, что лодырничаешь, Флетчер, и, — он грохнул кулаком по столу, — я обрушусь на тебя, как тонна кирпича. — Он повернулся к младшим преподавателям, стоявшим за спиной. — Не спускайте глаз с Флетчера, джентльмены. Еще один подобный случай, тут же направляйте его ко мне, и он узнает, почем фунт лиха.
Его ярость, как я теперь понимаю, была наигранной, но от этого не менее пугающей; страху добавляла и внезапность этой ярости после добродушного тона. Мне редко — собственно, всего однажды, как я полагаю, — приходилось испытывать на себе его гнев, и то в мягкой форме, ведь, как я упоминал, я ходил у него в любимчиках, но по субботним утрам я неизменно испытывал опасения: то упражнение, которое было сделано очень небрежно во вторник, так, казалось, давно, вдруг о нем не забыли, вдруг вменили в вину? «Занесли в книгу» мое имя?
Мистер Гренфелл очень редко прибегал к физическим наказаниям, и то лишь в том случае, если ученик вел себя возмутительно; ложь и мошенничество как он, так и все мы считали верхом подлости. Когда я читаю описания, оставленные моими ровесниками, тех ужасов, что творились в их приготовительных школах и учителями, и учениками, то признаю, что в Хит-Маунте была «здоровая атмосфера».
Мистер Гренфелл так и не закончил школы в Шерборне, а в Кембридже получил лишь диплом без отличия. Он не претендовал на большую ученость, однако преподавал геометрию в старших классах, и, считаю, преподавал довольно хорошо, то есть внушил нам идею здравого смысла, так что Q.E.D.[95] в конце доказанной теоремы было для нас наполнено конкретным значением. Его метод преподавания состоял в том, что он усаживал нас в несколько рядов на скамьях перед классной доской. Тот, кто правильно отвечал на вопрос, пересаживался выше, вытесняя сидевших на верхнем ряду. Понимание последовательности доказательства зависело от сообразительности, а не от памяти. Я обладал кое-какой сообразительностью, и мне его уроки нравились. Мы в возбуждении ждали с правильным ответом, когда нас спросят, и расстраивались, когда кто-то успевал ответить первым. «…Следующий, следующий, следующий, молодец, Статтерфорд, умница, пересаживайся выше».
Мы не пошли дальше третьей части, не углублялись в таинственные сферы «пропорций» и «стереометрии» — не сделал я этого и позже. До тех пор, пока в Лэнсинге в последнем классе я не начал «специализироваться», я проходил обычный курс, как в Хит-Маунте — квадратные уравнения, извлечение корня, конструкции и исключения в латинской и греческой грамматиках, история Англии и Рима, французский (преподававшийся как мертвый язык), избранные отрывки из Цицерона, Вергилия и Овидия, построение, с помощью обильных пояснительных примечаний, латинских гекзаметров и пентаметров, и наконец, Шекспир как «обязательное чтение» по «английской литературе». То же самое мы изучали в предпоследнем классе в Лэнсинге, но, в сущности, между обычным вступительным экзаменом в колледж и выпускным школьным небольшая разница.
Младшие преподаватели появлялись и исчезали. Университетских дипломов ни у кого из них не было. Одни недолюбливали малышей, другие ненавидели. На их взгляд, они мучили нас очень даже по-божески по сравнению с тем, как это принято в английской школе: поглаживали на грани неприличия, увесисто шлепали и таскали за волосы — не так чтобы зверски, но почти. В свою очередь, некоторым из них тоже доставалось. Одни были угрюмы и выглядели старыми; другие — молоды и смешливы; большинство — хвастуны. В то время и еще довольно долго в дальнейшем учителя приготовительных классов набирались из разнородных и неопределенных выходцев со «дна» общества, куда — о чем я ни думал ни гадал — мне самому было предопределено опуститься.
Один из этих молодых, сверхпридирчивый, очень напугал меня и мог бы сделать окончательно несчастным, не будь у меня убежища в виде дома, куда я возвращался каждый вечер.
Помню, однажды я потерял учебник латинского для начинающих; книга пропала бесследно.
— Во, где твоя грамматика?
— Потерял, сэр.
— Что за вздор ты несешь. Ее нельзя потерять. Где-то она должна быть. Найди ее.
На другой день:
— Во, ты нашел свою грамматику?
— Нет, сэр.
— А искал?
— Да, сэр.
— Вздор, если хорошенько поищешь, то найдешь.
Наконец, спустя день-другой я услышал:
— Чтоб я не видел тебя больше в моем классе до тех пор, пока не найдешь учебник.
Я вернулся домой и в отчаянии сказал, что, поскольку книгу мне никогда не найти, можно считать меня отчисленным. Отец спросил, что за книга, и обещал послать курьера купить такую же. Мне не приходило в голову, что учебник можно взять где-то еще, а не только у этого ужасного учителя. Когда на другой день я объяснил, что к следующему уроку отец достанет мне новый учебник, учитель, к моему большому удовольствию, смутился.
— Незачем было говорить родителям о таком пустяке.
Позже родители другого мальчика написали мистеру Гренфеллу письмо с жалобой на издевательства этого учителя. Тому вынесли выговор, и на следующем занятии он продемонстрировал неожиданную способность шутить. Мы проходили сравнительную степень наречия.
— Как будет, — спросил он запуганного ученика, чьи родители написали жалобу, — превосходная степень от feliciter[96]?
— Felicissime, сэр. (Мы проходили то, что тогда называлось «новое произношение», по которому «с» произносилось твердо.)
— Нет, я не намерен осчастливить тебя.
Класс подобострастно засмеялся, но это свидетельство того, что великан-людоед реагирует, если на него оказать хоть небольшое давление, сделало его в наших глазах куда менее страшным, и в конце четверти он вновь двинулся по однообразному, но почти бесконечному кругу системы частного образования. Учителя, получавшие выговор в нашей школе, в дальнейшем не задерживались нигде. Может быть, тот неприятный тип издевательством над нами мстил за унижения, испытанные где-то в другом месте, и, может быть, в другом месте он появился со своей фальшивой улыбкой и шуткой насчет felicissime.
Когда его сменил очередной более чем неподходящий учитель, мистер Гренфелл обратился к нам с просьбой о снисхождении.
— Послушайте, друзья, я только хочу вам сказать, что мистер Такой-то уходит в конце четверти. Нам он не подходит. Я обращаюсь к вам как к джентльменам, потерпите всего несколько недель, будьте к нему справедливы и ведите себя пристойно.
Мы, ученики, не жившие при школе, всегда чувствовали присутствие наших родителей, близкое, благожелательное и, в крайнем случае, спасительное, да и пансионеры тоже, пусть косвенно, пользовались их покровительством.
Часто сообщалось о случаях в государственных или муниципальных школах, когда разъяренные отцы или матери врывались туда и мстили начальству за несправедливое отношение к их детям. В Хит-Маунте в нашем распоряжении было более мягкое, но не менее эффективное средство в виде заманчивого радушия наших родителей. Учителя все были холосты. Кто жил при школе, кто в скромных «берлогах». Им было приятно получить приглашение пойти куда-нибудь вечером, а те из них, кто помоложе и посерьезней, имели возможность обедать часто в непривычной для них роскошной обстановке ресторана на углу Фицджонз авеню и Фрогнал. Мой отец, не чинясь, время от времени принимал участие в этой по-человечески понятной системе подкупа, чем заметно облегчал мою школьную жизнь.
В нормальной английской школе-интернате есть день или два в году — дни спортивных выступлений или концертов, — когда она должна показать себя в наилучшем виде перед не слишком придирчивой проверочной комиссией со стороны тех, кому обязана своим существованием. Школа без пансиона подвергается проверке постоянно. Это позволяет не доводить дело до крупных скандалов. Позволяет повышать культуру преподавания, но не спасает ребенка от испытаний, выпадающих на его детскую душу в частной школе.
Я был очень умный малыш. Пойди я в одну из тех приготовительных школ, где натаскивают для учебы в Итоне или Уинчестере, думаю, я бы успешно ее окончил. Я был очень храбрый малыш. Привыкни я раньше к насилию и тяготам школьной жизни, я, возможно, так не отчаивался бы, когда столкнулся с этим в тринадцать лет. Пока же я был вполне счастлив. Школа всего лишь на время отрывала меня от любимых домашних занятий и привязанностей. Отец читал мне, я играл с Роландами, слушал, без всякой зависти, подробные рассказы брата о его подвигах. Особенно мне запомнились осенние вечера, когда я один возвращался домой после футбола в стелящемся над дорогой горьковатом дымке от куч палых листьев. В столовой, где шторы были опушены, а в камине пылал высокий огонь, меня ждал полдник: яйца, фрукты, чай. Когда со стола убирали, я тут же раскладывал тетради и учебники и делал уроки, пока не приходила служанка накрывать обед.
С уроками редко бывали какие-то трудности, но помню вечер, когда я в отчаянии пытался вспомнить основные формы латинских отложительных глаголов, будучи в состоянии, встречающемся в любом возрасте, когда мозг словно цепенеет. Когда вошла мать, я чуть не плакал. Она латыни не знала, но придумала для меня мнемотехнику, в которой чем нелепее были ассоциации, тем легче проходило запоминание.
— Molior — ухитряться, — сказала она. — Запомни, моль ухитряется делать дырки в одежде. — Я запомнил это навсегда.
Отец переодевался в ванной комнате. Когда он вышел, я искупался и улегся в постель в своей комнате, окруженный любимыми на тот момент вещами; мать слышала, как я молился. Это был мир уединения и любви, разительно отличавшийся от унылых школьных дортуаров, к которым были приговорены большинство моих ровесников.
2
Поскольку школа доставляла мне радость, а мать была счастлива быть со мной во второй половине дня, родители склонялись к тому, чтобы не переводить меня в интернатскую группу, однако соображения экономии взяли верх. Я был в том возрасте, когда естественным порядком должен был перейти в приготовительную школу брата, и тут началась Первая мировая. Большинство бизнесменов опасались неминуемой финансовой катастрофы, отец в том числе. Литература всякого рода, хорошая и плохая, пользовалась беспримерной популярностью, но перспективы были туманные; издание книг считалось ненадежным бизнесом, и в августе 1914-го газета «Дэйли телеграф», сотрудничество в которой давало приличную часть отцовского дохода, внезапно объявила, что больше не нуждается в услугах сотрудников, не состоящих в ее штате.
Отец, как всегда, скорый на принятие решений, отписал мистеру Гренфеллу, что не сможет далее платить за мое обучение (не знаю, какой он нашел способ продолжить мое образование), на что мистер Гренфелл ответил готовностью, если нет иного выхода, оставить меня на бесплатной основе. Отец с оттенком торжественности зачитал мне это письмо и предупредил, что отныне для меня дело чести быть образцовым учеником. Так сложилось, что мы избежали нищеты (хотя денег нам, как и большинству, не хватало) и отец так и не воспользовался этим любезным предложением, но этот случай укрепил его чувства симпатии к мистеру Гренфеллу и верности школе. Я долго разделял эти его чувства симпатии и верности, но не помню, чтобы я в благодарность стал усерднее и дисциплинированнее.
Поначалу война сильно меня будоражила. По дороге в Мидсомер-Нортон, куда меня отправили сразу, как она разразилась, я с восхищением подсчитывал часовых, охранявших мосты на железнодорожной магистрали. Следил за отступлением от Монса на Марну и рисовал бесчисленные картинки, изображавшие, как сражается германская кавалерия, окруженная английской пехотой, вся в крови и пороховой гари. «Отряд пистолетчиков» был распущен. Вместо вооруженного сопротивления Роланды и я посвятили себя помощи Красному Кресту, собирая и продавая пустые банки из-под варенья. Еще мы вырезали из линолеума подошвы для тапочек раненым солдатам.
Отец лишь на первые несколько недель поддался всеобщему энтузиазму. В Мидсомер-Нортоне он произнес речь перед призывниками, я слышал его: отточенным слогом и совершенно искренне он говорил, что, если кайзер одержит победу, шахтерам Нортона никогда больше не позволят играть в крикет.
Он много раз бывал на отдыхе в стране, по которой сейчас продвигались германские войска; каждый разоренный город был знаком ему, и он писал зажигательные призывы к возмездию. Списки потерь скоро отрезвили его.
Брат в своей автобиографии превосходно описал свое возвращение в школу в сентябре 1914-го. Изменения в Хит-Маунте были не столь заметными. Двое учителей пошли добровольцами в армию и при расставании со школой были награждены наручными часами. Двое или трое учеников, как оказалось, поменяли фамилии на звучащие более по-английски — один, имевший, к несчастью, фамилию Кайзер, стал Кингсли, — но мы и не думали насмехаться над ними. Был у нас учитель-голландец, которого мы считали шпионом. Были двое бельгийских беженцев, которым мы горячо пытались помогать. Что замечательно, в школе не было и следа той ненависти, которая, по многочисленным сообщениям, царила, похоже, повсюду. Тогда, как и сейчас, в Хэмпстеде жили много иностранцев. Мы в Хит-Маунте, возбужденные чтением средневековой истории, разделились на фракции шотландцев и англичан. Шотландец лишь на четверть, я был рьяным участником их партии, и мы, и англичане одинаково без всяких оговорок вербовали новых членов из мальчишек, чьи фамилии свидетельствовали об их иностранном происхождении. К тому же наши отцы значительно разнились по богатству. Некоторые ученики в дождливые дни приезжали в школу в больших автомобилях, укутанные в меховую полость, с шоферами, которые выскакивали, чтобы открыть им дверцу. Те из нас, кто брел в школу в галошах, не придавали этому ни малейшего значения, равно как не испытывали уважения или злобы к тем высшим существам. Думаю, все это было знаком истинно «хорошего тона», отличавшего школу.
Я вступил в бойскауты и организовал хит-маунтский патруль при одной из местных дружин. Скауты оказались далеко не такими, как я ожидал, начитавшись Баден-Пауэлла[97]. Я думал, нас будут учить разбираться в следах и как жить в лесу, зарисовывать схемы вражеских фортов, маскируя их под рисунки бабочек, что всех нас будет вдохновлять благородное чувство чести по примеру «Отряда пистолетчиков». В действительности все обернулось невыразимой скукой. По субботам после полудня мы выстраивались В магазинном подвале и оттуда маршировали до Хита. Там мы делились на противоборствующие стороны и после короткого прощупывания противника занимались чем-то вроде фехтования ногой, прием назывался «удар лодыжкой», и один старался ударить другого по ноге; получивший удар выбывал из игры, хотя многие мальчишки вопреки правилам продолжали сражаться. Затем мы шли в «Долину Хита», где пили чай с магазинными кексами. Испытания были пустяковые. Мальчишки получали звание «скаут второго класса», если приносили с собой котелок с едой, приготовленной дома, и разогревали ее на костре, который разводили, потратив уйму спичек. «Значком садовода» награждался всякий, кто представлял полудюжину рисунков цветов. Поскольку на уроках рисования в школе, в основном, мы только этим и занимались, все, что от нас требовалось, это принести свои альбомы.
Но на летние каникулы 1915 года мистер Роланд устроил своего сына и меня посыльными в Министерство обороны. Мы сидели в прокуренной каморке у старого солдата, и время от времени нас вызывали, чтобы отнести бумаги из одного кабинета в другой. Я мечтал выполнить поручение лорда Китченера[98]. Я часто проходил мимо дверей его кабинета, но к нему меня ни разу не вызвали. Самой важной персоной, какую я видел, был главный капеллан. Но мистер Роланд каждый день брал нас с собой завтракать в свой клуб; я был искренне убежден, что нахожусь на службе Его величества, и был в восторге от всего. А еще убежден, что нас наградят какой-нибудь медалью, однако мы так ничего и не получили.
В Хит-Маунте у меня было много друзей, но я потерял с ними связь. Некоторые учились со мной в университете, и с тех пор я редко их видел. Кое-кто, должно быть, умер и не был удостоен почетных некрологов. Никто не пробился во власть; никто, полагаю, не стал преступником. Никто не пишет писем с просьбой о помощи — самая распространенная форма общения старых однокашников. Несмотря на все морское щегольство мистера Гренфелла, я не вижу, чтобы их имена упоминались в отчетах о скандалах в адмиралтействе.
Есть среди них профессиональный фотограф (он же театральный художник), с кем я иногда сталкиваюсь, наезжая в Лондон. Волосы у него поредели, улыбка кривая, одет довольно пестро. Я помню его нежным и очень хорошеньким маленьким мальчиком. Слезы на его длинных ресницах обычно провоцировали юный садизм, и я с дружками мучал его под тем пред логом, что, как болтали, он обожал уроки музыки и даму, которая ее преподавала. Уверен, что обвинения были напрасными. Наши преследования не шли дальше уколов булавкой, за что нас примерно наказывали.
Был еще один мальчишка, близкий мой друг, который рано и плохо кончил, разбившись до смерти, — в Париже бросился из окна квартиры известного педераста и наркомана. Он был богаче и куда утонченней меня. В детстве его на игру в футбол сопровождала нянька, чтобы в перерыве подавать ему прохладный лимонный сок с содовой из термоса. Он часто ходил в театр, имел альбом с программками и много чего знал о жизни актрис.
Однажды в субботу он пригласил меня к себе домой на ланч, небрежно добавив: «А потом можем пойти на matinée[99]». Для меня, как я уже упоминал, matinée был целым событием, которого я всегда ждал с нетерпением, а потом долго вспоминал о нем. Я в большом возбуждении отправился к нему на ланч, но, когда поинтересовался, есть ли у него уже билеты, он обронил с той же невозмутимостью, что ничего интересного, чего бы он уже ни видел, сейчас не идет.
Именно от него я в первый раз услышал непристойность — очень безобидную, при этом он был смущен и взял с меня слово, что я его не выдам. В отличие от большинства ребят в школе он и я очень стыдились разговоров обо всем, что касалось отправления естественных надобностей. Тогда мой обреченный друг повторил сортирный лимерик, какие веселили выдающихся викторианцев.
Он также ускорил появление у меня любопытства к процессу размножения. Нас не интересовали собственное тело или половой акт. Озадачивало материнство, и, как тысячи других мальчиков и девочек до повсеместного введения уроков биологии, мы листали Писание, ища, что там говорится на соответствующую тему, справляясь в словаре, что означают такие слова, как «чрево» и «блудница» (пояснение в словаре: «Распутная женщина», нам вовсе ничего не объясняло). Раз мы, как помнится, даже посмотрели, что там пишется о слове «вопль», потому что я наткнулся на упоминание о женщине, «вопящей при родах». Наше невежество оставалось почти полным. Я не придавал никакого значения тому различию между мужской и женской анатомией, которое мне наглядно продемонстрировала Мюриэл.
Я, в свою очередь, возбудил в нем интерес к англокатолицизму, который покорил меня, когда мне было одиннадцать.
Я регулярно посещал службы в норт-эндских «Комнатах», где мисс Хор играла на фисгармонии, деревенская паства пела гимны Моуди и Сэнки[100], а проповедник из мирян и заезжий пастор из Крайст-Черч в Хэмпстеде проповедовали догматы, одинаково приемлемые и в диссидентской церкви — более того, устраивавшие и Люси.
Когда она вышла замуж и покинула нас, я ходил в церковь с родителями, которые часто бывали в великолепном, построенном Лютенсом храме св. Иуды в Хэмпстед-Гарден, где в то время настоятелем был великолепный Бэзил Баурчер.
Он не был ортодоксом в вопросах веры; крупный, краснолицый, шепелявый человек, которого мы нередко видели в партере лондонских театров одетым во фрак. Не было никого более чуждого идеалам леди Генриэтты Барнет и заурядных обитателей его прихода. Он был человеком иного масштаба. Его имя постоянно появлялось в крупнейших газетах, где он излагал собственное, не совпадающее с общепринятым, мнение по любому вопросу, о котором его спрашивали. Он исповедовал крайний патриотизм и был другом лорда Нортклифа и по крайней мере одного из членов королевской семьи. Для истинных англокатоликов с Грэм-стрит, Маргарет-стрит и прихожан церкви св. Августина в Кил-берне он был отщепенцем. Его паства не состояла исключительно из местных — больше того, их было меньшинство. Его приверженцы стекались в храм со всех концов Лондона. Его проповеди были яркими, животрепещущими, иррациональными и вовсе не содержали отсылок к Библии. Он подавал их, заметил мой отец — и суровей критики я от него не слыхал, — как передовицу в «Дэйли мейл».
Я уже упоминал о непонятном отношении отца к служителям церкви. Ему никогда не приходило в голову видеть в священнике советчика или идеал. К Бэзилу Баурчеру он относился, как к посмешищу, и посещал его проповеди с неизменной регулярностью, не упуская возможности насладиться неожиданными выходками настоятеля, которых всегда было предостаточно. Моя мать относилась к Баурчеру с равнодушным презрением.
Как священник, мистер Баурчер был просто ходячая нелепость. Когда у него было праздничное настроение, он объявлял праздник — независимо от времени года и церковного календаря. Он соответствующе облачался, устраивал шествие, впереди него шли служки со свечами и кадилами. А то он начинал импровизировать и устраивал какой-нибудь необычный обряд. Однажды он появился на ступеньках алтаря в парчовом облачении и с большой серебряной солонкой со своего стола. «Братья и сестры, — объявил он, — вы соль земли», — и Высыпал ложку соли на ковер у себя под ногами. Он отправлял «евхаристию с певчими», тогда как в норт-эндских «Комнатах» певчие были только на утренней. Несмотря на всю экстравагантность мистера Баурчера, у меня создавалось впечатление присутствия на высших таинствах.
В Мидсомер-Нортоне я подружился с викарием совершенно иного рода, который умер католиком. В молодости он был приверженцем строгой каноничности обряда, которую даже моя тетушка Конни считала чрезмерной, но он свято верил в краеугольные принципы тогдашней высокой церкви, и набожность его была неподдельной. Он научил меня прислуживать у алтаря. Во время службы я испытывал глубокую радость, и, полагаю, вовсе не от-того, что мне нравилось быть на виду, потому что я не любил того, что при «исповеди» требовалось произносить слова громко, во весь голос, ведя за собой немногочисленных прихожан. Это всегда смущало меня. Но я наслаждался близостью к святым символам, покоем ясного утра и чувством глубокой вовлеченности в свершающееся таинство.
С этих пор в течение года или больше я рисовал уже не сражения, а святых и ангелов, вдохновляясь миниатюрами в средневековых манускриптах. Также у меня появился глубокий интерес к внутреннему убранству храмов и разновидностям англиканской церкви — «протестантская, пресвитерианская, высокая, англокатолическая», — принадлежность к которым оно означало. Это было время, когда выпускники Роналда Нокса раскатывали на велосипедах по деревням, занятые теми же изысканиями наполовину шутливо, наполовину всерьез. Каким-то образом и я этим заразился; в Мидсомер-Нортоне ко мне в этих экспедициях присоединились мои кузины из Чилкомптона, в Лондоне — тот мой друг, что рассказал мне грязный стишок. Дети Роландов не разделяли этого моего интереса, и если до той поры мы во всем были заодно, то тут у нас впервые возникли разногласия.
У себя в спальне я устроил рядом с кроватью алтарь, состоявший из трех полочек одна над другой и уменьшавшихся снизу вверх. На них я поставил латунные подсвечники, вазочки с цветами и статуэтки святых, купленные в церковной лавке, в последнее время открывшейся в Голдерс-Грин. Они были белые, гипсовые. Я попытался оживить их, раскрасив акварельными красками, но краска скоро сошла. Статуэтки, раскрашенные на фабрике, очень мне нравившиеся, были мне не по карману. Перед своими фигурками я жег в латунной пепельнице маленькие пирамидки ладана.
Огромное впечатление на меня произвел ньюменовский «Сон Геронтиона»[101], который попал в наш дом в издании, оформленном в стиле ар нуво, и в подражание ему я сочинил поэму, написав ее размером «Гайаваты» и назвав «Мир за гробом», в которой описывались приключения души сразу после смерти. Рукопись поэмы показали другу моего отца, имевшему печатный станок, на котором он напечатал много замечательных вещей. Тот был так добр, что решил отпечатать несколько экземпляров поэмы на бумаге ручной выделки, переплести и подарить моему отцу на день рождения. Она разошлась среди членов нашей семьи. Не знаю, сколько было всего экземпляров и сколько их уцелело, но существование сего опуса заставляет меня краснеть.
В тот период я начал высказывать намерение стать священником. Мать, которая с детства хорошо знала тоскливую сторону священнической жизни, была не в восторге, как и вообще от всего моего богомольства. Она больше не слушала моих вечерних молитв, когда я раскрывал требник и начинал читать что-нибудь бесконечно долгое. В первый раз она не желала участвовать со мной в моем хобби.
Интересно, уместно ли тут это слово — хобби? Почти все, что я тогда делал, было абсурдным, но sub specie aetenitatis[102] намного ли меньше абсурдного в набожности взрослых? Бог говорит многими голосами и являет себя в бесчисленных формах. Жил ли я в мире собственных фантазий или едва уловимо соприкасался с объективной реальностью? С моей стороны было бы проявлением невежливости и неблагодарности отвергать эти намеки на истины, которые мне предстояло более рассудочно, но все также совершенно беспомощно охватить умом в последующие годы.
Мой интерес к религии не исключал других увлечений. Я издавал школьный журнал, называвшийся «Циник», который секретарша отца печатала для нас в нескольких экземплярах. Он был скорей дерзким, нежели циничным — немногочисленные шутки, которые сегодня кажутся маловразумительными. Я собирал «военные реликвии», привезенные с фронта, — осколки шрапнели, гильзы от снарядов, германская каска. По-моему, на вокзале Виктории существовал рынок подобных вещей, там солдаты, приезжавшие на побывку, могли разжиться подходящими сувенирами. Но спустя несколько первых месяцев война стала мало меня интересовать. Я воспринимал ее как обыденную вещь. В первые годы недостаток продуктов ощущался мало. Возле Уайтстоунского пруда стояли зенитки, начинавшие грохотать, когда в небе появлялись цеппелины. В радиусе мили от нас не упало ни единой бомбы, но я радовался тревогам, тогда меня поднимали с постели и устраивался непредусмотренный пикник. Я совершенно не сознавал опасности, которая и впрямь была ничтожна. Летними ночами мы сидели в саду и иногда видели тонкую серебристую черточку вражеского самолета в перекрестии лучей прожекторов. Иногда случалось чудо, и я видел, как падает подбитый самолет, очень медленно, объятый ярким пламенем, и бежал присоединиться к ликующей толпе на дороге.
Отец перестал сотрудничать с «Панчем», потому что ему не нравился практиковавшийся в журнале стиль патриотического зубоскальства. У самого него становилось все тяжелее на сердце по мере того, как в списках погибших появлялись новые имена мальчишек, которых он год назад видел играющими в крикет в Шерборне или приглашал на обед в Дигби. Мать все дни пропадала в хайгейтском госпитале, исполняя там роль добровольной помощницы. Отец, в то время как большинство мужчин его возраста пошли в отряды добровольного содействия полиции или упаковывали посылки для военнопленных, отказался принимать в этом какое бы то ни было участие. Он продолжал работать в издательстве, руководя оставшимися сотрудниками, писал литературно-критические статьи и с дурным предчувствием следил за impasse[103] на западном фронте, куда, в конечном счете, должен был попасть мой брат.
Он по-прежнему очень интересовался происходящим в Шерборне. Я, как мальчишек в Хит-Маунте, знал по именам всех ровесников моего брата и что каждый из них собой представляет. Результаты крикетных матчей мы узнавали из телеграмм. Брат, как он это красочно описал в своей автобиографии, был участником множества потасовок в школе, что закончилось его исключением. Я ничего об этом не знал, пока не прочел о них в его книге. Отец был каким угодно, но не скрытным, неприятности у Алека в школе не выходили у него из головы. Он никогда не упоминал о них в моем присутствии. Когда время от времени до меня докатывалось эхо очередного скандала, я с негодованием отвергал саму возможность того, что такое могло произойти. Алек появился в хаки — сперва как член О.Т.С.[104] в «Судебных иннах»[105], потом уже кадетом Сэндхерста[106]. В ожидании поезда, который должен был отвезти его обратно на службу, поэтические чтения, продолжавшиеся по воскресеньям, приобрели новую остроту. Особенно в это время его привлекали английские лирические поэты девяностых годов прошедшего века; их полные предчувствия смерти строки всегда были прелюдией к расставанию (отец провожал его до самого лондонского вокзала), и, когда я читаю их теперь, перед моими глазами встают не лихорадочные взгляды и растрепанные бороды над абсентом в «Кафе Роял», а краги, грубые башмаки и полные сил молодые солдаты за чашкой какао в розовом свете библиотеки у нас дома.
3
И отец, и брат написали о горьких последствиях публикации «Миража юности», первого романа брата[107], откровенно автобиографического произведения, в котором он с непривычным тогда реализмом рассказал о своих школьных днях. Тогда в ряде газет вспыхнула острая полемика, отец потерял многих друзей. Для меня это обернулось тем, что Шерборн для продолжения образования был мне заказан. Когда книга только была принята издателем, перед самым ее выходом в свет, встала необходимость срочно подыскать мне новую школу. Выбор был ограничен из-за недостатка знаний о других школах. Мать предпочла бы подержать меня дома, а там послать в Вестминстер или Сент-Пол[108], или же в университетскую школу в Хэмпстеде, но отцу это показалось неестественным, и, немного поразмыслив, он остановился на школе в Лэнсинге, которой он никогда не видел и не имел в ней знакомых.
Это одна из школ, основанных Вудардом, которые изначально были нацелены на распространение влияния высокой церкви, особенно на образование детей духовенства, и эта ее репутация, совпавшая с периодом моего увлечения религией, и повлияла на его решение.
Особенностью отца было то, что, раз приняв решение, он тут же его и осуществлял. В пасхальный триместр я выдержал вступительный экзамен, получил довольно низкие оценки и поступил в Лэнсинг.
Я начал учебу там без всяких опасений. Начитавшись школьных историй и много слышав о ней дома, я воспринимал поступление в закрытую школу как вхождение в мир, суливший большие возможности и больше приключений. Мне было бы стыдно всю жизнь учиться не в интернате, а возвращаться после уроков домой. В то время, не то что ныне, не было всеобщего обычая в первый раз отсылать мальчиков в школу в начале учебного года, в сентябре, но все же это было привычней. Как потом выяснилось, мне не повезло, что я отправился туда весной. Я оказался невольной жертвой отцовского инстинкта немедленно доводить любое дело до конца. Лучше для меня было бы доучиться тот год в Хит-Маунте, но я не злился на него за поспешность, с какой меня отослали в новую школу.
Да и сказать «отослали» будет неверно. Отец сам отвез меня в Лэнсинг. Мы сели на поезд девятого мая 1917 года — черный день моего календаря, в буквальном смысле, потому что в кармане у меня был календарь, в котором я перечеркивал черным дни четверти, некоторые, особо неудачные, черкал до черноты, украшая по краям рамкой из цепей.
Весна была холодная, сырая. В Брайтоне мы сделали пересадку, вскоре после полудня прибыли в Шорем и взяли такси до школы.
Сегодня район, в котором располагалась школа, густо населен. Тогда было иначе. Тамошняя река Эйдур в низкую воду обнажала голые илистые отмели; на одном берегу стояли бараки военного лагеря, на другом тянулся луг, иногда используемый как аэродром; на востоке пустынный морской берег тянулся до самых пригородов Брайтона, на западе — до Уортинга, и тут пустынный простор нарушался лишь деревушками Лэнсингом и Сомптингом, пастбищами да пашнями, спускавшимся к галечному берегу; а поперек неба, как напомнил мне отец, бежала «линия известковых холмов, столь величавых и столь нагих».
Это места, много раз изображенные художниками и воспетые поэтами во времена Эдуардов и георгианскую эпоху, — долины, украшенные нормандскими церквушками, почти безлесые холмы, коротко покошенные, усеянные озерцами, овчарнями и одинокими, унылыми фермами. Наше такси переехало деревянный мост Старого Шорема, и перед нами открылся вид на здания колледжа на горизонте.
Тут, как часто и в последующие приезды, отец обратил мое внимание на отличие Лэнсинга от Шерборна. Здешняя школа выросла вокруг средневекового аббатства, смешавшись с монашескими обителями, «дома»[109] были устроены на семейный лад, и хозяйничали в них жены преподавателей, тут были торговые улицы со множеством магазинов, хороший отель и железнодорожная станция. Школа не была изолирована от медлительной жизни обитателей полусонного торгового городка, расположенного на западе страны. Лэнсинг, конечно, городок монастырский и средневековый в полном смысле возрождения английской готики, обособленный, сосредоточенный на себе. Он раскинулся на террасах, высеченных в склонах известковых холмов. Мы отослали домой несколько фотографий здешних домов, но тем не менее оказались не готовы к драматической доминанте городка — храму, заслонившему все увиденное. Мистеру Вударду дорого обошелся его выбор места. Говорили, что фундаменты заложены под землей глубже крестового свода меловых пород. Он хотел, чтобы все его школы были новым утверждением англиканской веры, и собор в Лэнсинге должен был стать грандиозным монументом его замыслу, свидетельствуя своими чистейшими линиями, что он достиг цели. Огромное строение не было завершено, но обращенное к нам восточное крыло не походило на руины, как и временно пустовавшие площадки позади него. Стекла окон отливали зеленоватым, словно аквариумные. Приглашенные священники довольно часто сравнивали апсиду собора с носом корабля. Из возведенных в эпоху после Реформации церковных строений я не знаю более впечатляющего во всем королевстве.
Громадный неф храма еще более увеличивался по мере того, как мы подходили к нему по частной дороге. Домик привратника представлял собой временный сарайчик. Здесь мы остановились. Меня определили в директорский «дом» (быть причисленным к нему являлось предметом особой гордости для всех живших там пансионеров и давало им основание задирать нос перед обитателями других «домов»). Туда привратник и направил отца и меня.
Тогда директором школы был преподобный Генри Боулби. Учившийся в Оксфорде в одно время с моим отцом, преподобный Боулби был высокий и худой, определенно, красивый, но только не тогда, когда его тонкий нос становился малиновым на пронизывающем ветре, частом в этих местах. Он хромал на ходу — в юности его в недобрый час включили в университетскую команду по барьерному бегу. Прекрасный эрудит, имевший старомодную привычку уснащать свою речь и письма ссылками на не слишком забытых латинских авторов, он не особенно интересовался школьным образованием. Он надеялся стать епископом. Дело было не в чрезмерном честолюбии. Он был сыном епископа и последовательно шел путем — капеллан при архиепископе Йоркском, преподаватель в Итоне, — который должен был привести его к заветной цели. Пост директора школы был обычной очередной ступенью к епископской должности. К 1917 году он был в Лэнсинге уже восемь лет, и как раз во время моей там учебы он, должно быть, понял, что его обошли с повышением. Я слышал, что его не очень уважали в Итоне, где он поставил себя в довольно смешное положение, обхаживая святых отцов наиболее знаменитых фамилий и флиртуя с хорошенькими матушками и сестрами. Мы, если подобное за ним и водилось, ничего такого не замечали. Мы, конечно, подражали ему — он был единственным из всех, кого я знал, кто отчетливо произносил «ст» в словах «апостол» и «эпистола», — но трепетали перед ним, а он был холоден с нами, никогда не скрывая убеждения, с которым мы все соглашались, что Лэнсингу далеко до Итона. Он обладал выдающимся талантом выбирать себе подчиненных. Нам везло почти со всеми учителями, которых он нам назначал.
Миссис Боулби была добрая глуповатая женщина, имевшая особый талант вечно попадать впросак, и преувеличенные слухи об этих случаях составляли часть славы школы. Возможно, этот ее недостаток сыграл против ее супруга, когда решался вопрос о его дальнейшем повышении. В тот день она поила нас чаем у себя в гостиной и не нашла сказать ничего умнее, что наше чаевничание «патриотическое»; мы могли есть с сознанием выполняемого долга, поскольку в печенье не было муки, одно было картофельное, другое рисовое.
Так впервые передо мной наглядно встал вопрос голода, которому в последующие восемнадцать месяцев предстояло приобрести большую остроту. В виде знака моего приобщения к школе меня пригласили послушать Гэри Лодера, шотландского эстрадного комика, который, спев несколько песен, обратился к нам с речью на ту же тему патриотизма. «Когда вы отрезаете себе кусок хлеба, — ораторствовал он, — посмотрите на нож. На нем кровь. Кровь британского солдата, которого вы ударили в спину». Газеты были полны предупреждений, что только добровольное самоограничение может спасти страну от позора, до которого докатились германцы, что мы так осмеивали, и еще государственный контроль за продовольствием, поскольку ни дома, ни в Хит-Маунте еще не было намека на его нехватку. Последствия блокады Британии немецкими подлодками стали ощущаться лишь в 1917 году. В Первую мировую власти, занимавшиеся нормированием продовольствия, относились к подросткам не так великодушно, как во Вторую; знакомство с жизнью частной школы совпало для меня с первым опытом голодания. Патриотический чай у миссис Боулби был пиршеством, который не повторился до летних каникул.
Отцу скоро пришло время уезжать; я безболезненно расстался с ним. Я верил, что для меня начинается новый и захватывающий период жизни. Из частного дома директора меня проводили в комнату воспитателя нашего «дома».
Читатель, не знакомый с Лэнсингом тех времен, может потребовать некоторых объяснений. По воскресным вечерам директор произносил молитву перед всем «домом», а иногда обходил дортуары, что твой генерал, инспектирующий войска, останавливаясь перед кем-нибудь из нас, стоящим в шеренге, чтобы задать неожиданный вопрос или ласково пошутить. Этим его личная забота о нас и ограничивалась. Все остальное лежало на воспитателе. В то время, когда я жил в директорском «доме», там были четыре воспитателя. На эту должность всегда назначался преподаватель, следующий в очереди в данном «доме», так что, несмотря на наше, как нам казалось, превосходство, на деле мы оказывались в невыгодном положении по сравнению с мальчишками из других «домов», которые во все время пребывания в школе оставались под началом одного и того же человека, от которого уже знали, чего ожидать. Английские мальчишки не терпят перемен и лучше всего себя чувствуют со знакомым воспитателем, пусть даже отвратительным или нелепым, а, как я предположил, мистер Боулби обычно подбирал очень хороших старших воспитателей.
Воспитатель, которому я был представлен, оказался чрезвычайно приятным молодым человеком, особенно доброжелательным к новичкам. Звали его Дик Хэррис. У его брата была своя приготовительная школа в Уортинге, называвшаяся Сент-Роунен, и много учеников оттуда поступали потом в Лэнсинг. Позже Дик унаследовал ее после преждевременной смерти брата и способствовал ее дальнейшему процветанию. Младшим он отдавал все силы. Ученики постарше имели склонность относиться к нему снисходительно, но трудно было найти человека, который сумел бы лучше ободрить и успокоить мальчишку, вступающего в новый и волнующий мир. Ему предстояло, хотя я еще не знал об этом, в конце учебного года идти в армию. К ученикам он обращался по имени, а не по фамилии, что в 1917 году было большой редкостью. Я обнаружил, что попал не только в его группу по «дому», но и в школе в его класс — меня зачислили в четвертый. Тем крупицам счастья, что выпали на мою долю в начале пребывания в Лэнсинге, я целиком был обязан Дику Хэррису.
Однажды в воскресный вечер, оставшись с нами, своей группой, Дик вместо того, чтобы читать нам проповедь, прочел поэму Ли Ханта «Абу Бен Адем» — это было характерно для Дика и говорило о его доброте и незакоснелости.
Ростом он был невелик, но строен и пружинист — член Кембриджской футбольной команды, светлоглазый и белокожий, открытый и дружелюбный. Мы приехали раньше назначенного срока, оставалось еще час или два. Дик дал мне книжку — «Железного пирата» Макса Пембертона — и отвел в пустой зал, где стоял отдельный стол «для новеньких». Там я, казалось, вечность просидел в одиночестве. За последние восемнадцать месяцев я не по годам стал разбираться в книгах. Я получил свободный доступ к библиотеке отца и с жадностью набросился на книги, читая, что хотелось, и далеко не всегда понимая прочитанное. Больше всего я любил «Смерть Артура» Мэлори и «Зловещую улицу» Комптона Маккензи. Так что «Железный пират» не вызвал у меня интереса. Я разглядывал продолговатый зал с дубовой скамьей с высокой спинкой у камина, индивидуальными шкафчиками на стене, столами и скамейками, фотографиями в рамках, изображавшими группы спортсменов, серебряными кубками в застекленных шкафах, доской объявлений со множеством каких-то списков и распоряжений, которые я постеснялся изучить подробней. Готические окна выходили на учительский сад, а по фризу шла готическим шрифтом надпись: «Qui diligit Deum diligit et fratrem suum»[110]. Пол в зале был недавно вымыт и еще сыроват.
Вошли двое мальчишек со словами: «О Господи, все тот же зал!» — «Все тот же запах!», пренебрежительно глянули на меня и повернулись к доске объявлений. «Тот же дортуар!» — «Этого клеща Барнсли перевели в нижнюю переднюю». — «Малкомсон — главный над старшими классами». Потом они с ужасом прочитали о новом правиле: отныне продуктовые посылки запрещены, так же как и обычай, неизвестный мне и называвшийся «Чай на дубовой скамье». В съестной лавке будут продаваться только фрукты.
Эти двое были первыми ласточками надвигающегося шумного вторжения. В Шорем прибыл школьный поезд, и два такси сновало между станцией и школой, каждый раз доставляя полдюжину мальчишек и их ручной багаж. В зале собрались примерно сорок пять мальчишек. Доложившись Дику, они топтались у доски с объявлениями, с разной степенью недовольства воспринимая оба нововведения и строгое ограничение торговли в лавке, что так встревожило мальчишек, появившихся первыми. На меня никто не обращал внимания. Расставаясь с мистером Гренфеллом, я услышал от него какие-то в высшей степени загадочные намеки на опасность слишком тесного сближения с другими мальчишками в интернате. В том моем положении подобное предупреждение казалось совершенно неуместным.
Наконец ко мне за стол для «новичков» подсел большеголовый, с вкрадчивым голосом мальчишка, мой ровесник — Фулфорд-младший. Судя по фамилии, в школе у него тут учился и старший брат. Он имел и другое преимущество, а именно: что поступил сюда из сент-роуненской школы. Думаю, я, возможно, понимал это лучше него. С тех пор мистер Роджер Фулфорд написал и издал большое количество в высшей степени замечательных трудов по истории. Он часто был кандидатом в парламент и равно хранил романтическую верность либерализму и королевской власти. А в то время он был единственным из трехсот пятидесяти мальчишек, с которым еще как-то можно было общаться. Два года спустя мы с ним стали закадычными друзьями, но на первых порах я бы не избрал его себе в друзья, даже если б вообще мог выбирать себе друзей.
В Лэнсинге повелась практика на первые три недели приставлять к новичку «дошкольника», как именовались ученики младших классов, чтобы просвещать его насчет правил, принятых в школе. В теории — хотя не помню, чтобы такое случалось на практике, — всякое их нарушение в это время строго каралось. Это был целый свод старательно продуманных, банальных, однако не слишком раздражающих правил, касавшихся главным образом одежды и мест, куда новичку нельзя было ступать ни ногой. Первые два года он должен был одеваться исключительно во все темное, позже допускалось надевать цветные носки, в шестом классе — цветные галстуки. В первый год запрещалось держать руки в карманах брюк, на втором году это уже дозволялось, но только не отворачивая полы куртки. Тот, кто был в школе второй год, мог взять под руку первогодка, но не наоборот. По траве, которой заросла большая часть территории школы, ходить было нельзя, каждый такой участок был заповедной зоной, принадлежащей тем или иным избранным, и самым священным был Нижний двор, где могли ходить одни старосты классов. Мне объяснили все это и многое другое в том же роде. Тогда же я «услышал» молитвы нашего «дома», которые должен был помнить наизусть. На третье воскресенье один мальчишка влез на стол в зале и спел песню, после чего новичок становился посвященным в члены племени, которого старшие ученики могли гонять по своим поручениям и колотить. Все эти мелкие условности в отношении одежды и поведения я принял без труда и без вопросов. Это была малая часть того нового, что принесла с собой школьная жизнь.
За первые три недели я ознакомился со школьным комплексом. Его здания, собственно, образовывали два больших обособленных четырехугольника. «Дома» располагались друг против друга. В каждом были зал, дортуары и раздевалки, и ничего, что напоминало бы домашнюю обстановку. Жене директора, поскольку они жили отдельно, не было дела до нашего быта. Старшие воспитатели все были холостяками, примерно половина из них — духовными лицами, и мы ели все вместе в общей трапезной, учителя — на возвышении, как в университетском колледже, только у каждого «дома» были свои отдельные столы. Здания были сложены из камня. Древнее и исчезающее искусство сассекского строительства на два поколения продлило свою жизнь, пока возводились эти строения. Сюда часто приезжали специалисты, изучать совершенство южной стены трапезной. Ажурные обрамления окон и арки оказались менее долговечны — местный камень не выдерживал яростного соленого ветра. Старый каменщик и его подмастерье работали здесь всю жизнь, восстанавливая то, что разрушало время. Во всех зданиях было газовое освещение. В прибрежных районах в тот период войны было введено частичное затемнение, так что после наступления темноты школу окружал глубокий мрак. Смутные фигуры с неразличимыми лицами сновали по монастырю в четвертьчасовой перерыв между «домом» и вечерней школой. Церковь освещалась горелками над учительскими скамьями в боковом приделе; свод нефа вечером терялся в темноте, и, когда мы входили в церковь и выходили, у наших ног плясал калейдоскоп таинственных теней.
В каждом «доме» имелась своя заведующая хозяйством, в нашем случае — бывшая нянька директорских детей, замечательная крохотная женщина, которая поднимала в нас чувство самоуважения, добавляя при обращении к нам словечко «мистер» в отличие от заведующих других «домов», звавших своих подопечных просто по фамилии. Кроме них, в интернате не было других женщин, не считая «прислуги» — незримых горничных, застилавших наши постели по утрам, выносивших горшки и, полагаю, прилагавших руку к готовке на кухнях и буфетных позади столовой и храма; туда, на тот странный пустырь, не пускали никого, кроме людей, там работающих. На пустыре находились фундаменты и первые стены и арки недостроенной башни и арсенала, а также несколько сараюшек, окутанных плотной завесой пара и дыма, где готовилось на огне какое-то ужасное варево и кипятилась в котлах грязная одежда. Я так и не узнал, где прислуга спала, куда ходила развлечься. Только об одном учителе узнали, что он женат. Это был священник, ездивший из дома в школу на велосипеде, и — что было признано в равной степени эксцентричным — вызывал к себе растущее любопытство, куря табак через какую-то стеклянную штуковину. Его жены мы никогда не видели. Вполне возможно, что некоторые из учителей, стоявших за «современное», без классических языков преподавание, тоже не блюли обета безбрачия, но таковые составляли совершенно отдельную и более низкую группу и никогда не назначались на высокую и влиятельную должность. Мы не интересовались их личными делами. Тема женского влияния и домашней жизни была под абсолютным запретом. Мы никогда не заходили в дома мирян, не заглядывали в магазин; для мальчишки вроде меня, приехавшего прямо из дома, было тяжело это пережить.
Когда я писал эту книгу, я вновь после сорокалетнего перерыва посетил Лэнсинг и ходил по нему с некоторым ностальгическим трепетом. Школа значительно разрослась, и, не в пример тем школам и колледжам, чья бедность потребовала компромисса с фокусами современного строительства, в Лэнсинге все новые здания были в том же стиле и материале, что старинные постройки. Выступы над ступеньками в столовую, простые в мое время, теперь были покрыты изящной резьбой. На склонах лужаек, спускающихся в Нижний двор, которые мне так часто приходилось косить, появились ужасные сады камней. Внутренние стены церкви пестрели какими-то случайными картинами. В зале вместо скамей теперь стояли ряды кресел в подражание Уинчестеру. Мальчишки больше не ходили в черном. Из библиотеки исчезли книги по теологии, собранные Дж. М. Нилом. Сад камней и картины в церкви не вызвали ни протеста, ни жалоб, которые были бы естественны у прежних мальчишек. Ошеломительные изменения по сравнению с моими временами произошли вокруг школы. Всюду стояли красные домики, некоторые — даже на земле школы. От строгой обособленности, которой целеустремленно добивался основатель школы, к счастью или к несчастью — мне кажется, к счастью, — не осталось и следа.
Я увидел маленького мальчишку, который бежал по усыпанной гравием дорожке по периметру Нижнего двора, а когда поднялся в Верхний двор, увидел нечто, что при мне было бы еще немыслимей. Из ворот башни выехала машина и остановилась снаружи у того, что было когда-то входом в Старый и сондерсоновский «дома», и из нее вышла молодая мамаша с двумя хорошенькими детишками, которые помчались забрать самокат, прислоненный к стене.
Монастырь прекратил существование. Мещанское предместье заняло его и прочно там устроилось.
В столовой нас обслуживали молодые люди, которые жили тут же и пользовались привилегиями, каких мы не имели: ездили на велосипедах, курили. А еще появилась странная команда «башмачников», старых, темных, уродливых, которые обитали в темных норах под главным зданием школы и от которых несло ваксой и дешевым табаком. Утром и вечером они появлялись из своих убежищ, таскали корзины с мусором и чистили обувь учеников, бормоча что-то себе под нос, когда ковыляли мимо. Они не знали вообще никакого развлечения. Поблизости, куда они могли бы доковылять, не было ни одного кабака. Помимо женской прислуги, официантов и башмачников всю низкую работу выполняли и «дошкольники», причем под жестким присмотром, результат тщательно проверялся, и любой огрех влек за собой наказание тростью.»
За поддержанием дисциплины и порядка в «доме» следили так называемые старшие ученики и старосты; наказывать мог лишь старший воспитатель, и обычным наказанием было три удара розгой. За более тяжкие проступки наказывали старосты школы в своем кабинете. Наказания редко бывали несправедливыми. Вообще строго соблюдался закон неотвратимости наказания. Старший воспитатель порол за проступки, о которых ему докладывали учителя. Большинство учеников-первогодков бывали биты по меньшей мере раз в четверть.
В первую мою четверть мальчишка-ирландец Фицджералд образовал страховое общество. Взнос составлял один шиллинг, а в возмещение ущерба при каждом наказании выплачивалось по три пенса. Фицджералд изучал страховое дело и был уверен в прибыльности своей затеи. Фулфорда и меня уговорили подписаться, заметив при этом, что Фицджералд — первостатейный ловкач, поскольку первогодки старались не совершать проступков и обычно не подвергались наказанию в свою первую четверть. Предприятие лопнуло при драматических обстоятельствах.
Дортуар самых маленьких назывался Верхним директорским. Мы ложились без четверти девять, и обязанностью старшего ученика было в девять часов выключать свет. После этого всяческие разговоры или хождения запрещались, и незавидной долей этого мальчишки было заставлять нас соблюдать это правило. Я не подозревал, что старосту нашего дортуара не любят или что он как-то злоупотребляет своей властью, но однажды вечером примерно в середине четверти мальчишки все вместе неожиданно набросились на него. Мы с Фулфордом стояли у своих кроватей, ошеломленные и ничего не понимающие, а другие мальчишки били его кулаками, ремнями и тапочками. Наконец он вырвался из mêlée[111]и под градом продолжавших сыпаться на него ударов помчался прочь из дортуара, через раздевалку, вниз по лестнице в комнаты Дика Хэрриса. Запыхавшиеся триумфаторы ждали, что будет дальше. Не прошло и пяти минут, как появился Дик с пучком розог. Сказал просто: «Сейчас многим достанется. Заходите в раздевалку по одному по списку». Один из заговорщиков сказал: «Новички не имеют к этому никакого отношения, сэр». На что последовал ответ: «Некогда мне сейчас в этом разбираться».
На следующий день Фицджералд выплатил почти три фунта пострадавшим и объявил себя банкротом. Жертву коллективной расправы перевели в другой дортуар, а старшего назначили до конца четверти быть вместо него. Я так и не узнал, что послужило причиной нападения. Даже Фулфорд, которому было больше известно о происходящем, чем мне, не мог этого объяснить. За все время моего пребывания в Лэнсинге ничего подобного не повторялось. Это был случай, совершенно не типичный для этой школы.
Я был благодарен Дику за то, что он наказал меня вместе со всеми. Это дало мне некоторое чувство общности с теми, для кого прежде я был совершенным чужаком. Потому что ни тогда, ни потом в первые два года своего пребывания в школе я отнюдь не был всеобщим любимцем.
При системе, основанной на строгой иерархии и разделении на группы, отсутствие друзей поначалу неизбежно, и я оказался в одиночестве. Недоброжелательность других задевала и была для меня чем-то совершенно новым. За тринадцать лет жизни я встречал лишь людей, которые, казалось, относятся ко мне с любовью. Действительность научила меня, что не каждому я нравлюсь с первого взгляда (или после более близкого знакомства), но меня до сих пор удивляют проявления враждебности, такова уверенность в себе, которую закладывает в человеке счастливое детство.
В Лэнсинге антипатия была взаимной. Я отнюдь не находил удовольствия в постоянном соседстве этих рослых, шумных подростков. Я был слишком большим да и как раз в наихудшем возрасте для того, чтобы с готовностью соглашаться с потерей всякой личной жизни. Я был брезглив. Долгое время общие туалеты до того были мне отвратительны, что я боялся пользоваться ими. В Хит-Маунте мы, как я упоминал, всячески избегали говорить на эту тему. В Лэнсинге четыре «дома», составлявшие прямоугольник Нижнего двора, совместно пользовались так называемыми Кущами — название, которое часто вызывало веселье в церкви, когда царей Израиля и Иудеи то хвалили за рубку кущ, то порицали за их восстановление. Эти Кущи представляли собой беленый дворик, разделенный двойным рядом просмоленных писсуаров. По бокам шло два ряда крытых кабинок, один для младших, другой для старших классов школы, которых всегда не хватало и которые для моего чувствительного обоняния были ужасающе открытыми. Они не имели дверей и стояли над глубокой открытой выгребной ямой, которую периодически, но не слишком часто, чистили и дезинфицировали. После завтрака все собирались здесь для обмена сплетнями и слухами; здесь мы могли общаться с другими «домами». Чтобы попасть в кабинку, надо было занимать очередь. Слышались крики: «Я за тобой» — «Я занимал вторым» — «Буду третьим». Я всегда стеснялся спрашивать, кто последний, у этих незнакомых мальчишек; в моем положении это совершенно исключалось. Можно было отпроситься в Кущи с уроков, за что приходилось переписывать дополнительные двадцать пять строчек текста. Я предпочитал такой вариант.
То, как кормили в столовой, заставило бы взбунтоваться обитателей работного дома викторианской эпохи, причем чем дальше, тем хуже, и так до конца войны. В удачные дни скудный рацион пополнялся за счет съестной лавки или корзинки с едой из дому. В 1917–1918 годах это просто позволяло не умереть с голоду, ни о каких лакомствах не было и речи. Было, как помню, некое ужасное вещество, называвшееся «медовый сахар», подслащенная сырообразная масса, побочный продукт, одно небо знает, какого химического процесса, которая подавалась на ужин дважды в неделю в картонных баночках. А еще какао без молока, крохотные порции маргарина и хлеб без ограничения. В середине дня на обед обычно подавали рагу, состоящее главным образом из брюквы, и картошка в мундире. Наше поведение за столом, возможно, было выражением подсознательного протеста против подобной тюремной диеты. Чистые скатерти стелились в воскресенье; во вторник они уже были грязные. Мальчики из семей в высшей степени культурных, казалось, упивались своим варварским поведением, и это было еще отвратительней, чем жалкая еда, которой они норовили измазать стол. Самые большие умельцы умудрялись выстрелить с ножа кусочком маргарина и попасть в дубовую балку потолка, где он висел всю зиму, пока, размякнув от летней жары, не шлепался на стол внизу.
Каждую неделю, вечером, мы мылись. Это было блаженство. Кроме того, должны были мыться днем, исключая воскресенье. При каждом дортуаре было две ванные. Горячей воды редко когда хватало, чтобы сменить ее в ванной. Зимой, после футбола, приходилось ждать очереди, чтобы залезть в чуть теплую черную воду. Ожидая своей очереди, погружаясь в эту навозную жижу и выбираясь из нее, вытираясь полотенцем, которые все, как скатерти, были чистыми в воскресенье и грязными ко вторнику, я шарахался от прикосновений всех этих голых тел, и, несомненно, мое отвращение не оставалось незамеченным.
Я был не только стыдлив, но и педантичен. Обычное дело, когда хлипкий умник ищет расположения глуповатого здоровяка, выполняя за него уроки. Я отказывался это делать на том основании, что это нечестно. Более гибкая совесть признала бы уступчивость не только более благоразумной, но и более милосердной. Моя же щепетильность не снискала мне любви одноклассников.
Ни в коем случае не вижу себя одиноким в классе в этот период прохладных отношений. Все, что я помню, это наша несовместимость. Я, например, панически боялся чем-нибудь выделиться. Обязанностью старосты зала было вручать нам почту. Я получал письма гораздо чаще остальных, и раз или два мне их швыряли довольно грубовато: «Во, опять тебе!» Этого было достаточно, чтобы я попросил отца писать мне реже, хотя его письма были для меня большой радостью. С другой стороны, я, пренебрегая обычаем, преклонял колена, получая облатку на причастии. Я привык это делать в храме св. Иуды. В Лэнсинге это не было принято. В первую свою четверть я оставался стоять, как другие. На каникулах, когда четверть кончилась, я почувствовал раскаяние, словно предал свои убеждения. На следующий год, пока это перестало так много значить для меня, я преклонял колена; поначалу с трепетом, но никто не обратил внимания на эту странность моего поведения. Если в Лэнсинге не замечалось особого религиозного рвения, то все же там к религии относились с уважением. Считалось дурным тоном насмехаться над набожностью другого, и были среди учеников несколько глубоко верующих, что никак им не вредило.
Я не восхищался другими мальчишками. Не хотел походить на них. Но тем не менее хотел быть одним из них. Я не стремился к превосходству над ними, и еще меньше — к главенству; я просто жаждал оставаться самим собой и в то же время быть принятым этим сборищем, вызывавшим во мне неприязненные чувства. Не могу объяснить, почему, но, думаю, именно этого мне хотелось.
Возможно, я преувеличивал неприязненное к себе отношение, но точно знаю, что днем по воскресеньям, когда нас на два часа отпускали порезвиться и гнали на волю, на холмы, в соломенных шляпах и черных пиджаках, часто оказывалось, что я бродил в одиночестве или с таким же, как сам, изгоем из другого «дома».
Горше всего мне было в начале первой моей четверти в Лэнсинге, на праздник Вознесения Господня. Это был день полного отдыха, единственный такой в году. Праздник, которого я прежде не отмечал. Я слышал много разговоров о том, что должно произойти в этот день, но все равно оказался не готовым к такому событию. После утренней службы всю школу распустили. Тех, у кого были родители или друзья в ближайшей округе, отвезли в Брайтон или Уортинг. Другие пешком отправились в Брэмбер, где на берегу реки были чайные на открытом воздухе, руины замка и музей с чучелами животных — увлечение хозяина трактира, — устроенный в виде tableaux[112]: крысы, играющие в карты и пьющие вино в притоне, куда врываются другие крысы в полицейской форме, и тому подобное; овца о двух головах и прочие монстры, на которых я приходил подивиться в последующие годы. В тот первый год я никого не знал и мне некуда было пойти. В школе не было ни души, словно чума всех скосила. Из расспросов я узнал, что обеда в этот день не будет. В столовой мне дали несколько ломтиков хлеба с отвратительным колбасным фаршем. Надвигался дождь. Зал, как обычно по воскресеньям, был заперт. Библиотека мне была недоступна. Я побрел на улицу со своим влажным пакетом с бутербродами, нашел укрытие под деревьями того, что называлось Лэнсинг-Ринг, пожевал немного и, в первый и последний раз за много лет, заплакал. С большим облегчением услышал я под вечер гомон возвращавшихся счастливчиков.
Своих детей я наставлял на Вознесение обращать особое внимание на всех одиноких маленьких мальчиков.
Бездельничали лишь по воскресеньям. Игры, которые назывались Клюшки, и военная подготовка проводились каждый день, во второй половине. Военную подготовку я не любил и мало о каких играх, связанных с нею, вспоминаю с удовольствием. Они вызывали отчаянное соперничество, нешуточные страсти и споры с победителями; скуку и чувство неловкости у тех, кто не умел играть.
Исключением был крикет. Умевшие в него играть, казалось, получают наслаждение. У них были масса болельщиков и большой авторитет, но и неумех не освистывали. За хорошими игроками признавали особый и достойный зависти талант, но было не позорно и играть нескончаемые и скучные часы до ужина в третьей, так сказать, лиге. Несостоятельность в других видах спорта презиралась. В Лэнсинге таких неудачников называли слабаками. Я не был последним слабаком. По футболу, боксу, плаванию и бегу на полмили я в конце концов вошел в команду моего «дома». Но в первый год не сумел обратить на себя внимание. Я никогда не любил соревнований и, если была возможность отказаться от участия в них, не навлекая на себя позора, не упускал такую возможность.
В день матча все, кто не входил в команду, должны были наблюдать за игрой и аплодировать, летом — лежа на на ковриках на берегу, зимой — стоя за боковой линией и громко подбадривая своих. Таков был общий обычай в то время. Ныне в большинстве школ, говорят, демонстрируют больше изобретательности. Ближе к концу моего пребывания в Лэнсинге я имел какую-то возможность отдохнуть и развлечься, но в первые два года единственной формой отдыха было участие в Клюшках.
Помню, как в начале учебы я в первый раз смотрел игру (из необходимости, с Фулфордом-младшим). Бэтсмен команды гостей послал мяч точно в нашу сторону. Игрок, мальчишка старше нас, видя, что не может его догнать, перешел на трусцу. Мяч стукнулся о землю, покатился к берегу и замер на нашем коврике. Более находчивые мальчишки на нашем месте получили бы удовольствие кинуть его обратно в поле. Мы же с Фулфордом сидели, пялясь на священный алый мячик, боясь его коснуться. Потному и взбешенному типу пришлось бежать к нам, стуча подкованными башмаками оленьей кожи, и самому выбивать мяч, лежавший у пакета с вишней. «Ну, мелочь пузатая, — рявкнул он, — еще заплатите мне за это!» Весь остаток дня и вечер мы в страхе ждали мести. Но все обошлось.
Лучшим временем в первый мой год были часы, проведенные в библиотеке, в церкви и в школе.
Библиотека была тихим местом с богатым собранием книг. Для нас она была открыта в течение часа по вечерам в короткие дни и по воскресеньям. Можно было брать книги с собой или же читать в библиотеке. Большую часть свободного времени я проводил в там, листая том «Библия в искусстве» с репродукциями картин всех периодов на библейские сюжеты. Так я научился кое-как улавливать особенности разных школ и направлений в живописи. Тогда, да и сейчас, я отдавал предпочтение кватроченто и прерафаэлитам с отклонением, с тех пор скорректированным, в сторону Бугеро и Пюви де Шаванна. Рубенс и Рембрандт казались мне отвратительными.
В школе я сначала был у Дика Хэрриса, который читал нам и заставлял заучивать стихи поэтов, более современных, нежели те, с творчеством которых познакомил меня отец: Флекера, Руперта Брука, Ральфа Ходсона, всех молодых протеже Эдди Марша. Но, увы, меня определили в слишком низкий класс. Я без труда оказывался первым по итогам недели, и в середине четверти меня перевели в следующий класс, где вновь я постоянно был лучшим, но уровень остальных был низким. Думаю, мою работу на отборочных экзаменах лишь бегло просмотрели. В конце той же четверти меня перевели сразу через две ступени, из начальной школы в среднюю, так что я вернулся к тому, на чем закончил учебу в Хит-Маунте.
Каждый день мы утром и вечером ходили в церковь, а по воскресеньям — трижды. Я слышал, как товарищи жаловались, что это слишком. Мне никогда так не казалось, даже когда я стал признанным агностиком. Слова англиканской службы и «Официального варианта»[113] Писания неизменно действовали на меня завораживающе. Службы в англиканской церкви, несмотря на всю ее репутацию ортодоксальной, не грешили официальностью, а ее доктрина не была затронута римско-католическим влиянием, ощутимым в то время в мире Роналда Нокса. Духовенство вместо пышного облачения обходилось стихарями. На алтарю стояло две свечи; никаких излишеств мистера Бэзила Баурчера. Все совершалось в духе трактарианизма.
Утром и вечером церковь спасала от одиночества, контакт устанавливался скорее с домом и Мидсомер-Нортоном, нежели с Небом. На воскресной вечерне зачитывались имена выпускников школы, павших в боях на прошедшей неделе. Редко какое воскресенье обходилось без этого чтения мартиролога. В церковь мы проходили по коридору, где на стенах висели постоянно умножавшиеся фотографии павших. Я не знал никого из них, но все мы ощущали их присутствие. И нередко в проповеди звучало напоминание о той жертве, что приносится во имя нашего блага. Напоминание не с целью заставить нас почувствовать угрызения совести. Говорят, что подобная проповедь ныне вызывает насмешку. В 1917 году было иначе.
Музыка в церкви была, на мой взгляд, очень хороша. Будь я иного склада, она служила бы мне дополнительным утешением. Наш органист, Брент-Смит, пользовался известностью и за пределами школы. На воскресной вечерней службе дискант пел соло, потом для тех, кто хотел остаться, играл орган. Послушать их приходили жители городка, но я предпочитал пойти в зал, где на вечерних уроках нам разрешали читать книги — рекомендованную администрацией школы «художественную литературу», сия милость распространялась на все произведения, написанные более пятидесяти лет назад.
Четверть тянулась медленно. «Памятные» дни того или иного святого были днями «Veniam»[114], когда, дважды за четверть, разрешали покинуть школу с родителями или друзьями. Я никого не знал в округе и едва ли мог рассчитывать, что кто-нибудь приедет ко мне из Лондона на целый день, поэтому оставался в «доме», как в любой выходной. В конце концов, когда конец четверти был уже близок и в дортуарах появились плавки, мне страшно не повезло, симптомы свинки были слишком явными, чтобы можно было их скрыть. Первые две недели первых моих каникул я пробыл в изоляторе при школе — вместе с Фулфордом-младшим.
Женщина, под надзором которой мы находились, сестра Бэбкок, ничего не делала, чтобы облегчить нашу скорбь. У нее был скверный характер, и особенно ее злило, что из-за нас ее собственный отпуск будет короче. (У нее были порядочные усы. Русского мальчишку высекли за то, что он презентовал ей бритву; его отец передал в дар церкви икону — единственное инородное украшение ее сурового великолепия.) Через несколько дней нам разрешили вставать с постели, но мы по-прежнему оставались в карантине. Мне прислали из дому вареного цыпленка, но его украл и сожрал кот сестры Бэбкок. С неуклюжей любезностью она извинилась перед нами и наорала на санитарку, которая оставила открытой дверь кладовки: «Не бей моего кота; бей себя».
Дома, куда я вернулся после тоскливых недель в изоляторе, было замечательно, как всегда, но не так радостно. Брата отправили на фронт; бои в Северной Франции шли своим ходом — если уместно так говорить о печально известной операции, — и ежедневно появлялись огромных списки новых потерь. Кроме того, отец был взволнован попеременно то разгромными, то хвалебными откликами на книгу брата «Мираж юности» и глубоко страдал от охлаждения в отношениях со старыми шернборнскими друзьями. Мать ходила на дежурство в хайгейтский госпиталь. Я часто провожал ее, но ее дежурство продолжалось по многу часов. Мне никогда не было скучно или одиноко дома, но в те каникулы и в большинство последующих радость от пребывания дома начала слабеть, как только прошла половина срока моего пребывания в Лэнсинге, и уступила место растущей меланхолии и ужасу, которые совершенно убивали всякое удовольствие, какое я мог получить от последних дней пребывания дома.
Вторая моя четверть в школе превратилась в сплошное страдание. Вернувшись с каникул, я не испытал и намека на какое-то чувство новизны; все было до тошноты знакомо. Конечно, теперь я был уже не в начальной, а в средней классической школе, это правда, и не у Дика Хэрриса, а у капеллана, молодого изнуренного священника, мистера Хоуитта, человека безгрешного, музыкального, кроткого и восторженного; в Лэнсингон пришел, чтобы поправить здоровье, подорванное службой приходским священником в городских трущобах; его уроки были одно удовольствие. А еще Дик Хэррис совершил свое последнее благодеяние, определив меня помощником в библиотеку. Это освободило меня от рутинной работы по «дому». В мои обязанности в библиотеке входило ставить возвращенные книги на полки и составлять списки читателей-должников. Благодаря этому я получил неоценимую возможность в любое время пользоваться библиотекой. Другие изменения были к худшему. Вместо Дика Хэрриса воспитателем назначили пожилого дядьку с моржовыми усами, который прежде преподавал немецкий. Он совершенно не справлялся со своими обязанностями и позволил старостам по «дому», солдафонам, которые и в мирное, то есть учебное, время подчинялись старшему и были слишком молоды для этого, забрать в свои руки всю власть. Появилось необыкновенное количество новеньких, среди которых я позже приобрел множество друзей, но в первые две четверти жесткий обычай запрещал иметь с ними какие-либо отношения. Оставался Фулфорд, с которым я мог водиться. Кормежка стала еще скудней; официанты исчезли, призванные в армию, и теперь нам приходилось по очереди прислуживать за столиками, всем, кроме выпускников, даже тем, кто, как я в библиотеке, выполнял какую-то работу вне школы. От этого и без того варварская обстановка в столовой стала совсем беспросветной, поскольку над теми, кто обслуживал столы старших, измывались, орали на них; когда же старшие обносили столы младших, то презрительно швыряли им тарелки, расплескивая содержимое. Наступили холода, и мы мерзли. Прежде военные занятия были наименьшей бедой; наша небольшая команда допризывников маршировала под военный оркестр, выполняя какие-то элементы строевой подготовки. Теперь же нас разбили по ротам и один сокращенный день в неделю был посвящен строевой подготовке в военной форме — мы должны были начищать пуговицы, пришивать подворотнички и надраивать башмаки. Винтовки были рассчитаны на мужчин под метр восемьдесят ростом; тяжкая это была повинность. А еще нашим патриотическим долгом было копать картошку.
И неизбывные ветер, дождь, темнота; едва светало, мы торопливо бежали в школу. Озноб кончался температурой. Я умолял отца забрать меня домой. Он советовал терпеть.
У меня нет намерения надоедать подобными не бог весть какими суровыми подробностями читателю, который сыт рассказами об ужасах концлагерей. Просто хочу сказать, что для меня все это было мучительно. Слишком комфортно я жил первые тринадцать лет своей жизни.
Брат и тысячи таких, как он, которые были всего-то на пять лет старше меня, зимовали в окопах в условиях несравнимо более ужасных. Это были тяжкие годы для половины мира. Думаю, для английского мальчишки-школьника это был самый тяжелый период в истории.
Существует множество хорошо известных описаний издевательств и телесных наказаний в школах в начале девятнадцатого столетия, но кто-то может увидеть в них грубое проявление человеколюбия и какое-то разнообразие, которого нам тогда недоставало. Восемьдесят лет назад мальчишки сбегали за город, пили пиво и, когда не смолили самокрутки, ловили крестьян и поджаривали их над открытым огнем; они устраивали драки, а бывало, запирали учителей в классе. Не считая того небывалого, необъяснимого бунта против старосты нашего дортуара, в 1917-м и в 1918-м в Лэнсинге царил суровый порядок.
Мне доводилось слышать, что, когда в прошлом веке преступников из гуманных соображений переводили из тюрем, где они гнили в грязи, в современные исправительные дома, многие из них сходили с ума. Одновременно аналогичный процесс происходил в английских школах. Нововведение приводило к успешному результату, если и заключенные, и ученики были к этому расположены, обладали живым воображением, чтобы представить для себя светлое будущее, надеялись и стремились его достичь. В Лэнсинге всего этого в то время недоставало. Мальчишки, наделенные властью, были слишком юны, учителя — слишком стары. Все требовало замены — наша одежда, пища, учебники, преподаватели. Мы дрожали от холода, обносились и голодали; в Лэнсинге царил не дух свободной Спарты, а дух некоего осажденного, морально разложившегося и забытого гарнизона.
4
Приехав домой на рождественские каникулы, я обнаружил в нашей семье нового члена. Это не стало для меня неожиданностью. Мне уже писали об этом из дому, но видел я раньше незнакомку или нет, я не мог вспомнить. Мне, конечно, много рассказывали о ней. Это была Барбара Джейкобс, с которой мой брат обручился после недолгого ухаживания, подробно описанного им в своей автобиографии. Меньше чем на три года старше меня, Барбара была тихой и вялой девицей, но, когда нужно, энергичной и веселой. Думаю, я действовал на нее бодряще. Мне случилось услышать, как кто-то заметил, что при мне она реже впадает в мечтательное настроение. Она тонко ощущала абсурдность всего, что происходило вокруг. Она коротко стриглась, носила туфли на низком каблуке, одевалась с неброским артистизмом: никакой outrée[115], но в противовес общепринятому избегала шляпок и перчаток, зонтиков от солнца, украшения предпочитала простые: из чеканного серебра и меди, эмали, полудрагоценных камней и янтаря работы какого-то ненормального из Беркхэмстеда. У нее было много поклонников, но мне она никогда не казалась особенно красивой или привлекательной (на меня больше действовала пустая романтичность девчонок-ровесниц). Она очень мне нравилась, и я получал удовольствие, общаясь с нею. В свою очередь, ей, думаю, было весело со мной, поскольку, пока брат не вернулся из армии, она все выходные проводила со мной, словно приехавшая ко мне приятельница, хотя изначально приехала к нам, просто чтобы посещать лекции в женском колледже в Риджент-Парке.
Барбара заслуживает гораздо большего, нежели беглое упоминание в этой главе, где я пытаюсь описать свою учебу. Она была хорошо образованной и начитанной, хотя ее знания и имена почитавшихся ею писателей во многом расходились с тем, чему учили меня, и моими любимыми авторами. Ее жизненные впечатления и воспитание были совершенно иными, нежели мои, а ее вкусы, прочитанные книги, взгляды в чем-то противоположны моим, в чем-то совпадали. Она была агностиком, социалисткой и феминисткой. До встречи с ней я был под влиянием своих незамужних теток и англиканских священников, в лице Барбары я столкнулся с новым веком. Не то чтобы я безоговорочно капитулировал перед ним, но это столкновение стало для меня мощным толчком. Отец всегда считал (как считаю сейчас я), что от нового не следует ждать ничего хорошего. Барбара же находила особое очарование во всем новом, модерном. Она не гналась за новизной, не перепархивала мотыльком с модного вортицизма на еще более модный дадаизм. Она, скорее, была ниспровергательницей по традиции, мечтательным щенком, который бежит за мамашей, не отставая от нее. Я горячо спорил с ней, но признавал многие ее доводы и в следующей четверти привел их в своих сочинениях, заслужив критическое замечание мистера Хоуитга в его отзыве обо мне, какого потом редко когда удостаивался: «Ему нужно научиться «ценить произведения прекрасные», а не просто ультрасовременные».
Первоначально Барбара стремилась в Лондон, чтобы поступить в слэйдовскую Школу искусств, не потому, что обладала какими-то художественными способностями, но потому, что в то время это заведение пользовалось сомнительной славой свободного от условностей и предрассудков. Ее отец понял, что ею движет, и запретил ей поступать туда. Школа в Риджент-Парке была женской, и в ней не было и духа богемности. Я так и не узнал, что Барбара там изучала. Это был удобный предлог бежать из беспокойного дома.
Она была старшей дочерью в большой семье с вечно конфликтовавшими родителями.
Ее отец, У. У. Джейкобс, был писателем, который к середине жизни достиг высот в том, что касается аккуратности слога. Когда я пришел посмотреть на него, он был на пике творческих сил и известности, но он не произвел на меня впечатления. Его рассказы в Хит-Маунте читали вслух; я не воспринимал их как «литературу», это было «чтение для приготовишек», даже собственные дети нисколько не гордились его достижениями. Их приучили смотреть на него как на прижимистого кормильца семьи. В последнее время он привлек к себе внимание студентов, всерьез изучающих литературу. Сомневаюсь, что он часто вызывает у них смех, как бывало когда-то.
Внешне это был бледный тощий человек с острыми чертами лица и водянистыми глазами. Как в случае со многими юмористами, при личном общении с ним трудно было предположить, что он способен на шутку. Избавившись от уоппингского выговора, он почти потерял голос и говорил, едва приподнимая уголки тонких губ, приглушенно, чуть ли не заговорщицки, чем приводил в замешательство собеседника, преисполненного тоскливой почтительности. Он был из тех мирских святош, «которые не имеют веры и никогда не познают радости жизни», и все его убеждения были позаимствованы у лорда Нортклифа. Но под этой невзрачной наружностью, невидимый моему мальчишескому взгляду, скрывался подлинный художник.
Его жена, валлийка, много моложе его, дама серьезная и экспансивная, принадлежа к суфражисткам, отсидела в тюрьме за битье окон; это была «новая женщина», каких изображал Герберт Уэллс, более того, с нее он написал одну из своих героинь. С прекрасными глазами, с душой, подверженной благородным порывам и отзывчивой, она, в сущности, была ненормальной.
Эта пара постоянно и яростно спорила по всякому вопросу, особенно что касалось образования их детей. Память, возможно, меня подводит, и я преувеличиваю, но у меня осталось такое впечатление, что миссис Джейкобс постоянно являлась к нам домой с одним или другим ребенком, которого она похищала из школы, выбранной их отцом, и тайком отдавала в другую, более прогрессивную.
Они жили в предместье Беркхэмпстеда в большом современном доме, называвшемся Бичкрофт. Джейкобсы были одними из самых высокооплачиваемых авторов рассказов, но обеспеченность мало сказывалась на их образе жизни, ибо миссис Джейкобс считала, что забота о создании уюта в доме принижает достоинство женщины. Деление людей по признаку пола было в те времена для нее и тех, кто думал, как она, столь же возмутительным, как для поколения ее внуков — по расовым признакам и цвету кожи. Даже к материнству она относилась как к своего рода колониализму, где мужчина эксплуатирует женщину. В мире, лучше устроенном, Уильям Уаймарк на себе узнал бы, каково это — рожать детей.
Во всех семейных скандалах дети принимали сторону матери. Барбара, когда впервые приехала и осталась у нас, полностью разделяла взгляды матери. Лишь когда, год или два спустя, миссис Джейкобс перекинулась с политики на теософию. Барбара стала подозревать, что мать была не права.
В следующие два года я много раз ездил в Бичкрофт, а дети Джейкобсов часто приезжали к нам. В каникулы они теперь были моими друзями вместо Роландов.
В то время в Беркхэмстеде жил мальчишка, мой ровесник, а впоследствии мой уважаемый друг. Грэм-Грин был сыном директора местной школы, в которой учились старшие сыновья Джейкобсов. Его отец и Джейкобс знали друг друга, но я ни разу нигде не встречал его, куда бы мы ни ходили в гости в Беркхэмстеде. В этом нет ничего примечательного, за исключением одного обстоятельства, которое должно заинтересовать тех, кто исследует то, насколько непредсказуемо сырой жизненный материал преображается писательским воображением.
Полагаю, я слегка задирал нос перед младшим Джейкобсом, противопоставляя суровые условия школы-интерната легкости учебы в его дневной школе. Так или иначе, моя похвальба разошлась по беркхэмпстедской школе. Грэм Грин не подозревает, откуда пошли те слухи. Но вновь и вновь, когда он желает изобразить в своих романах сомнительный персонаж, хранящий трогательную преданность второразрядной частной школе, у него появляется выпускник Лэнсинга. Я — единственный питомец этого заведения, которого он хорошо знает. Ни он, ни я не находим никакого сходства между мной и этими жалкими вымышленными персонажами, которых породили услышанные им из вторых или третьих уст какие-то рассказы младшего Джейкобса.
В семействе Джейкобсов была вторая сестра, смуглая хорошенькая девочка, чуть младше меня, дружба с которой имела совершенно иной характер, нежели дружба с Барбарой. Она не пыталась учить меня, но смотрела на меня снизу вверх с робким уважением, что льстило мне. В Бичкрофте был большой зал для музицирования с балконом по периметру и скользким дубовым полом; этот зал часто сдавали для устройства танцевальных вечеров. Здесь, в темноте, дети играли в игры, ими самими придуманные. Тем вечером игра состояла в том, что одна сторона должна была проползти к цели у дальней стены зала, а другая не пропустить ее. Там, на натертом дубовом полу она и я нашли друг друга, и, пока Младшие с восторженным визгом копошились в темноте, мы, не ослабляя хватки, молча катались по полу. Делали вид, что боремся. Мы не целовались, нет, просто несколько блаженных минут крепко обнимались. Мы никогда не говорили с ней об этом. Но после игры, когда включили свет, обменялись взглядами, как сообщники, и потом всегда или она, или я предлагали «игру в темноте».
С Барбарой никогда не было и намека на прикосновение. Я нашел в ней такого друга, какого мне не хватало в Лэнсинге. С ней мы исходили Лондон, знакомясь с этим городом, нам незнакомым. Мы проводили целые дни в незапланированных вылазках, садились в случайные автобусы и сходили, где понравится. Нынешнему лондонцу, который стоит в длинной очереди, а потом мается в автобусе, ползущем сквозь гарь выхлопов по ущельям между бетонных и каменных стен, должно быть, покажется невероятным, что более счастливое поколение ездило теми же маршрутами из удовольствия. В те дни автобусы останавливались, стоило лишь поднять руку, но молодежь считала за доблесть вскакивать на подножку на ходу и так же соскакивать. С открытого верхнего этажа открывался просторный вид на низкий горизонт. В солнце и в дождь (от которого в какой-то степени спасал брезент, прикрепленный к спинке сиденья) мы с Барбарой изучали топографию города, который тогда еще сохранял своеобразие.
Мы редко задавались целью посмотреть что-то особенное — я по-прежнему предпочитал искусство Средних веков, — но побывали во многих картинных галереях и на художественных выставках. Мы оба совершенно не разбирались в постимпрессионизме, но Барбаре нравились эти художники, она чувствовала, что они отвечают духу времени. Случается, что человек меняет свои эстетические воззрения, когда он, привыкший к традиционным стилям, готов к откровению и находит красоту и смысл в том, что прежде казалось ему уродливым и хаотичным. Со мной такого никогда не бывало. Я восхищался худшим из того, что показывала мне Барбара, — батальную живопись С. Р. У. Нивинсона, например. Я тут же терялся среди деревянных скульптур Местровича, но мой восторг перед футуристами (чей «Манифест» я проштудировал) был поддельным. Барбара внушила мне, что впереди нас еще ждут удивительные события. В четырнадцать лет я написал очерк, который был напечатан в журнале «Графика». Очерк назывался «Защита кубизма». Ни одного экземпляра того журнала у меня не сохранилось. Очерк был совершенно дурацкий, поскольку я не имел представления о теории движения и видел очень мало работ кубистов. Увидев свой очерк напечатанным, я в порыве вдохновения попробовал что-то нарисовать в кубистской манере, как я ее себе представлял, и отослал рисунок в журнал с предложением поместить его в следующем номере. На этом моя карьера апологета Пикассо и закончилась. Рисунок мне возвратили с первой же почтой, приписав, что считают мой опус не «статьей», как я назвал его, а «письмом читателя».
До того, как я потерпел неудачу в журнале, мы с Барбарой расписали стены бывшей детской в кубистском, на наш взгляд, стиле — то есть обратив наши фигуры в ангелов и плоские самолетики. Потом позвали Марка Гертлера — оценить. Затрудняясь сказать что-нибудь приятное по поводу наших упражнений, он заметил, что находит их оригинальными по причине использования нами столь большого разнообразия техник — цветная эмаль, масло, вакса и плакатная гуашь.
Вскоре я возобновил попытки подражать манере авторов книжных миниатюр тринадцатого века и Бердслея.
В неокрепшей подростковой душе уживаются взаимно противоположные принципы. От Бердслея было недалеко до Эрика Джилла, чьи скульптуры из дерева со временем нравились мне все больше. Меня не интересовало его учение[116], в качестве источника мудрости я предпочитал «Записные книжки» Сэмюэля Батлера, с которыми меня познакомила Барбара. Рескина я читал не много, но некоторым образом воспринял большинство его идей; тем не менее я усердно изучал работы авторов, которых он проклял бы, и я испытывал двойственное чувство, понимая, что все, что восхищало меня в современной живописи, было создано вопреки его канону. Я колебался, не зная, чью сторону выбрать, и склонялся к тому, что броская, яркая живопись его противников больше отвечает современности. По правде сказать, Барбара сделала из меня эстетического лицемера. Это было задолго до того, как я открыто признал, что парижская школа и все ее последователи вызывают у меня отвращение. Кажется, в своем колледже в Риджент-Парке Барбара изучала экономику. Она разбиралась в этом предмете лучше большинства девушек того времени. Я был тут полным невежей, но, поднабравшись от нее специфических словечек, в течение нескольких лет иногда притворялся социалистом. (В другое время я выступал в защиту Стюартов, анархизма и обычая наследственных привилегий.) Мною двигало желание шокировать, и Барбара к этому совершенно не причастна. Она, откровенный агностик, была полна сострадания, сочувствия к беднякам (о которых мало что знала; куда меньше моей матери), веры в совершенство человеческой натуры и грезила о социальном равенстве; я, истинный христианин, просто презирал промышленную и торговую буржуазию и находил удовольствие, приводя доказательства их злодеяний.
Пасхальные каникулы были омрачены известием, что брат «пропал без вести» при наступлении под Людендорфом. Барбара оставалась спокойной, тогда как отец не находил места от тревоги. Вскоре пришла телеграмма, сообщавшая, что брат находится в плену. Отец, даже в момент победы, терзался страхом, что германцы уничтожат пленных. Барбара, в восторге от революции в России, была убеждена, что германскому милитаризму пришел конец и Утопия наконец осуществится.
Глава пятая УЧЕНИЕ ЗАВЕРШИЛОСЬ
Когда заключили перемирие, я бездельничал в пятом классе классической средней школы у невероятно бестолкового классного наставника. Это событие было встречено буйным ликованием. Никаких наказаний в этот день, Те Deum[117] в церкви, костры, стихийные шествия, всеобщее веселье, звон колоколов. Были такие, кто в проявлении ликования зашел слишком далеко, уж не помню, в чем это выразилось. Думаю, разгромили пожарную машину или бросили в костер что-то, что бросать не следовало; а может, сделали и то и другое — затолкали пожарную машину в огонь. Не могу вспомнить; но зато очень ясно помню напыщенную речь мистера Боулби, который, обращаясь к нам, собравшимся в столовой, осудил «отвратительную выходку. Повторяю, отвратительную выходку». В этот момент его взгляд упал на хамоватого подростка, глупо ухмылявшегося за ближним столом. «А Барнзу смешно! Благодарю тебя, Барнз. Теперь нам известны идеалы Барнза». Потом он пустился в разглагольствования о том, сколь недостойно буйное поведение, повторяя, как рефрен: «А Барнзу смешно!»
Отличное было представление.
К Рождеству брат был уж дома, и это были самые радостные каникулы в моей жизни. Вернувшись в Лэнсинг, я узнал, что ставшим воспитателем у нас вновь Дик Хэррис. С ним пришли такие же молодые, как он, учителя — в том числе славный Дж. Ф. Роксбург, о котором я подробно расскажу в свое время, — истосковавшиеся по гражданской жизни.
Когда лорд Керзон в ответе от лица парламента на тронную речь по случаю победы процитировал: «Великий век начинается в мире заново», — он выразил то, что чувствовала страна и что эхом отозвалось в каменных стенах Лэнсинга. С той поры в школе стало лучше жить и интересней учиться.
Ненасытный желудок, этот бич отрочества, вновь взял над нами власть. Никакие шедевры высокого кулинарного искусства, отведанные мною в последующем, не даровали мне того наслаждения, с которым мы поглощали грубую, бесхитростную пищу, подававшуюся в обычных забегаловках, вновь начавших появляться повсюду. Лавка, в которой прежде предлагали, и то нечасто и в ограниченном количестве, лишь фрукты и овсяные лепешки, теперь ломилась от «сбитых сливок с грецкими орехами», «помадки», мороженого, всевозможных сдобных булочек и шоколада. Наш аппетит зависел только от толщины кошелька. У мальчишек младших классов бывало по фунту карманных денег на четверть, которые мгновенно улетучивались. Мы объедались, пока в карманах не становилось пусто. Для двух третей школы лавка и «ящики для игрушек», тумбочки, где хранились посылки из дома, были единственными источниками лакомств. Треть школы, старшеклассники, имели массу развлечений. Самые младшие по воскресеньям «устраивали» в зале чай для старших. Устраивали по очереди, с притворным рвением. Начиналось чаепитие с сочащихся маслом сдобных лепешек, восьми или больше на человека. С лепешек мы быстро переходили на сладкий пирог, всяческие печенья и, если был сезон, землянику со сливками; это продолжалось до шести, когда мы, отдуваясь, брели, объевшиеся и сонные, в церковь. Старосты «домов» чаевничали подобным образом каждый день у себя в комнате, обслуживаемые малышней; положение обязывало их быть умеренней, не так объедаться. Между воскресеньями наступала очередь «партера», полудюжины или около того мальчишек, учившихся по индивидуальной программе. Тут уже были некие претензии на эпикурейство. Из Лондона иногда присылали маленькие баночки foie gras[118] и икры, и уж тут мы устраивали из чаепития целую церемонию, ну прямо компания девственниц. В ту пору на северной стороне Пикадилли существовала лавка, где был большой выбор китайского чая, дюжина или больше сортов. Мы купили четвертьфунтовые упаковки разных сортов и с благоговением дегустировали каждый, обсуждая их достоинства, как позже обсуждали достоинства вин. Мы тщательно соблюдали ритуал: наполняли чайник паром, давая листочками раскрыться, прежде чем добавить кипящую воду. Никакого молока и сахара. Но, совершив церемонию и прикончив изысканный напиток, мы набрасывались на ту же еду, что и «скамья». Главное было насытиться.
В 1919 году школьная жизнь стала вольготней и интересней.
Но одним результатом наступившего мира было нарушение нормального (или, скорей, аномального) порядка перехода в следующий класс. Кто хорошо показывал себя, оставался в школе, как и до войны, до девятнадцати лет. Лишь тот, кого не переводили, покидал ее раньше. Таким образом, особенно это касалось директорского «дома», образовалась группа тех, кто остался без всякой нагрузки. Первой ступенью в иерархии школьных официальных назначений была «скамья»: восьмерка ответственных за зал, которые имели определенные привилегии и власть, над ними были «партер» и шесть старост «дома» (из которых один, иногда двое назначались старостами классов). Мне и моим друзьям подобная дорога наверх оказалась закрыта на год, чем мы были очень довольны. В этой, по существу, подрывной, группе — мы, выражаясь сегодняшним языком, были «большевиками» — заводилами оказались Фулфорд, я и Руперт Фремлин, приятный и живой как ртуть парнишка, чьего отца сожрал в Индии тигр. Смены чрезмерной веселости и подавленного состояния — «фремлиновская «болезнь» — впоследствии переросли у него в меланхолию. Он был с нами в университете и умер очень молодым в Западной Африке.
После двух четвертей Дик Хэррис ушел из директорского «дома» и возглавил собственный. Мы восприняли его уход как личную утрату и невзлюбили его преемника, которого считали пронырой. По моему мнению, он был чересчур изворотлив для человека его профессии. Он искренне стремился понять наши характеры и несколько преуспел в этом, проявлял к нам доброжелательность. Но был, как казалось, своенравен и излишне любопытен. Мы прозвали его Кошачья лапа и Супершпион. В моем дневнике я посвятил ему немало страниц, где с гордостью описывал, как мы давали безжалостный отпор его попыткам подружиться с нами. Как оказалось, вскоре у меня появилась веская причина быть благодарным ему, но мы расстроились, как девчонки, потеряв Дика, и я помалкивал о своем доверии и расположении к новому воспитателю.
В последний мой год в школе ему на смену пришел упрямый молодой священник, с которым я вечно пререкался.
Описывать в деталях разные стадии моей учебы в последние три года в Лэнсинге — слишком скучное занятие. Это все есть в моём дневнике, о котором я упоминал выше. Я вел его почти ежедневно — в школе, дома, — менее регулярно с сентября 1919-го по декабрь 1921-го, исписав кипу тетрадей в бумажной обложке, известных как «блю ноут». Окончив школу, я отдал их переплести и редко заглядывал в них, пока сейчас не взялся за автобиографию. Читать их оказалось мучительно. Большинство юношеских дневников наивны, банальны претенциозны; мои в этом смысле просто ужасны. Каждая тетрадь открывается каким-нибудь изречением: «История, поведанная сумасшедшим, полная пустопорожней болтовни и неистовства, не значащая ничего»; «мы швыряем наши дни, как карты»; «с тех пор, должен сказать, я столько пережил» и тому подобными, но стыдно мне было, когда я перечитывал свои дневники, по иной, более глубокой причине. Если то, что я написал, — верный мой портрет, то я был самодовольным, бессердечным и осмотрительно злобным. Мне бы хотелось верить, что даже в этих личных записях я был неискренен, скрывал свою более благородную натуру, что тогда я абсурдно считал цинизм и злость признаками зрелости. Я молюсь, чтобы это было так. Но убийственное свидетельство — вот оно, передо мной: фраза за фразой, страница за страницей, неизменно вульгарные. Я не чувствую ничего общего с мальчишкой, который написал все это. Я верю, что был добрым ребенком. Я знаю, что взрослый в своих привязанностях, хотя и ограниченных, я тверд и неизменен. Подросток, который поверяет свои мысли этим страницам, не только делает это с холодным сердцем, но и неискренен. Частично это могло быть результатом странного интеллектуального брожения, совершавшегося в нас в то время.
Становясь старше, мы начинали приобретать друзей в других «домах». Двое из таких друзей впоследствии избрали карьеру политиков, в частности Том Драйберг, одно время бывший лидером лейбористской партии, а тогда замкнутый, худой и болезненный подросток в старомодных очках в стальной оправе, педантичный классицист, проявлявший непомерный интерес к англокатолицизму, каковой во мне к тому времени уже угасал.
Другого мы прозвали Сверхом, потому что в первой четверти, будучи спрошен, интересуется ли он политикой, он ответил: «Сверхъестественно». Он пришел в Лэнсинг с более чем двухгодичным запозданием, поскольку до того учился в Дартмуте[119]. В 1919-м было довольно много экс-курсантов военных училищ, жизнь которых резко изменилась в шестнадцать лет из-за сокращения военно-морского флота. Знания, которые они получали в своих морских заведениях, расходились с теми, какие давали в частных школах, а зачислить их в соответствующий класс не позволял возраст. Двое или трое пришли в Лэнсинг и ухитрились тактично приспособиться к своему новому непростому положению; не то Сверх, который выделялся с самого начала. Он был очень умен и по сравнению с большинством из нас очень проницателен; его появление в Лэнсинге было сродни появлению Псмита из романа П. Г. Вудхауса «Майк» в Седли. Он попал в «дом» Дика Хэрриса и шокировал нас, боготворивших Дика, сказав о нем: «По существу, он добрый малый». Он в шутку держался и говорил с важным самодовольством, что впоследствии вошло у него в привычку. Когда ему было шестнадцать, это выглядело в высшей степени забавно. С тех пор он стал заметной личностью, депутатом от консерваторов в обеих палатах парламента. Когда я впервые узнал его, он исповедовал социализм, атеизм, пацифизм и гедонизм.
На заседания дискуссионного клуба нас допускали, но выступать разрешалось только старшеклассникам. Сверх предложил организовать такой же клуб для средних классов. Ему нужна была поддержка ребят, более известных в школе, он уговорил нас с Фулфордом, развеяв наши естественные подозрения. Наши оживленные дискуссии множились, охватывали все большее число предметов, и в конце концов мы образовали общество, которое по моему предложению назвали «Dilettanti»[120]. Слово впервые появилось в моем дневнике сперва как «Dilletantes», потом — «Dilettantes»; и наконец правильно.
B нашем обществе было три группы по интересам: политики, литературы и искусства, первой руководил Сверх, второй — Фулфорд, а третьей — я. Дик Хэррис выступил в качестве поручителя и обеспечил нам разрешение пользоваться свободными комнатами для заседаний, которые мы устраивали совершенно самостоятельно. Наше общество было открыто для всех средних классов, и приходилось рассматривать массу заявлений о вступлении. Некоторые вступали или желали вступить во все три группы. Это сумасшествие длилось год, в течение которого почти каждый свободный час использовался для докладов или споров на дискуссиях, на заседаниях комитета или на выборах.
Дважды или трижды мы приглашали кого-нибудь со стороны выступить с докладом, но не это было главной целью нашего общества. Мы хотели не слушать, а говорить. У самых болтливых из нас была неистребимая привычка отстаивать свою точку зрения вопреки мнению остальных. Каждый, доказывали мы, может защищать то, что ему по нраву, но, чтобы найти аргументы в пользу противной стороны, нужно иметь неординарные способности. Роналд Нокс в «Духовной Энеиде» отмечает, что, будучи студентом, он «заслужил незавидную репутацию человека, оправдывающего то, что нельзя оправдать».
«Однажды, — вспоминает он, — я был вынужден из-за нехватки выступающих выдвигать и отвергать одно и то же предложение… серьезное следствие этой длительной речи перед аудиторией, жаждущей оригинальности суждений, это невероятное отвращение к очевидному, что освобождает мысль. Учишься, приступая к любому предмету, мгновенно находить довод новый, оригинальный, эксцентричный, но только не банальную истину».
Нелепо, конечно, сравнивать наше школьное общество с блестящими умами студенческих обществ золотого века университетов, но мы, по правде сказать, болели именно той болезнью, которую диагностировал Нокс.
Моя поза борца с закоснелыми традициями вызывала восхищение у одного моего ровесника из другого «дома», который до этого пережил все увлечения, какие свойственны его возрасту. Я намеревался поднять на смех его чувства, особенно преданность мне, в которой находил тайное удовольствие. Он был открыт и доверчив, я снисходителен и язвителен. Он посвятил мне оду, носившую явный след «Древних и современных гимнов»:
Кончалась ода так:
Я переписал ее в свой дневник, сопроводив следующим комментарием: «Мало приятного в том, чтобы иметь столь сильное влияние, которое порождает подобные дурные стишки».
Не верю, чтобы я когда-нибудь обрушивал злые насмешки на голову этого моего почитателя. Может, кто-нибудь из его бывших приятелей из его «дома» и смотрел на него косо. Он жить не мог без того, чтобы не найти себе героя, перед которым бы он преклонялся, и год или два спустя уже благоговел перед (сэром) Дж. С. Сквайром, который внушил ему интерес к крикету, познакомил с виски и вообще был более любезным и надежным ментором, чем я.
Несомненно, эта интеллектуальная деятельность была не худшим способом дать выход хлещущей через край энергии семнадцатилетних парней. Иначе мои друзья и я вполне могли найти другой способ, менее безобидный.
Выше я упоминал, что мы были известны в школе как «большевики». Что мне представляется отвратительным, когда читаю свой отчет о наших выступлениях, так это то, что они были не пылкими или смелыми, а полными злости и расчета.
Мы сделали невыносимой жизнь каждого в директорском «доме», кто вызывал наше недовольство. Мы не были хулиганами в старомодном смысле этого слова, то есть теми, кто жесток по отношению к слабым. С младшими мы вели себя как благосклонные феодалы. Но одногодков и непосредственное начальство из их числа преследовали, как небольшая свора собак.
В школе стремятся не показать свою доблесть, но снискать популярность. Был в классе военной подготовки сильный парень, бегун на длинные дистанции, который был возвышен до «Скамьи» и назначен старшим нашего дортуара. Парень он был не очень симпатичный. Кажется, позже он покончил с собой. Он вполне мог сделать это и в Лэнсинге, поскольку мы чего только не придумывали, чтобы унизить его, не выходя при этом за рамки закона. Мы прозвали его Засранцем без всяких на то оснований. Однажды этот доведенный до отчаяния верзила подошел ко мне в галерее, когда стемнело, и сказал: «Если перестанешь звать меня Засранцем, я сделаю все, что захочешь. При всех дам пинка любому из другого «дома». На что я ответил: «Лучше дай пинка себе, Засранец».
Был еще один парень, толстяк по прозвищу Жирная задница. Он кичился тем, какой он богатый. Чтобы проучить его, мы с Фулфордом сочинили песенку на мотив «Дербиширского барана», в которой высмеивали его толстый зад, обжорство, притворное бритье, когда брить-то еще было нечего, и прочие его черты и замашки. И вот в третье воскресенье четверти, когда новичков заставили влезть на стол в столовой и петь, мы с Фулфордом вскочили и перед всем «домом» и самим несчастным Жирной задницей спели свою песенку. Теперь он член одного со мной лондонского клуба. Но о школьных годах мы с ним не вспоминаем.
В калейдоскопе важных событий в моей личной жизни происходили частые небольшие перемены, но, что касалось «дома», тут мы с моими друзьями фактически держали в руках все рычаги воздействия на свою популярность у школы. За всеми этими отвратительными маневрами стоял скрытый страх, что я перестану быть общим любимцем и вновь, как в первый мой год в Лэнсинге, превращусь в объект презрения.
Естественные предметы мы в школе ни в грош не ставили и возмущались тем, что нас, гуманитариев-классиков, изучавших классические языки, заставляют заниматься химией и прочим раз или два в неделю. Естественников мы считали низшей расой и вели себя с ними исключительно высокомерно. Конечно, устраивали невинные забавы, вроде взрывов в лабораториях. Преподаватели пытались сделать фетиш из разновеса, хранившегося вместе с весами в застекленном ящичке. Нам запрещалось прикасаться к ним пальцами, чтобы не сбить их точность. Мы же, бывало, нагревали гирьки до красноты на бунзеновой горелке, а потом бросали в холодную воду.
Но основным объектом наших атак был О.Т.С., то есть корпус военной подготовки. Мы сделали вид, что нами движут высокие идеи пацифизма. На самом деле причиной было то, что тут можно было не опасаться сурового наказания. Один из нас, отпросившись с занятий под предлогом плохого самочувствия, не мог удержаться от того, чтобы не швырнуть обмылком из окна раздевалки в офицера, обходившего на учебном плацу строй учеников. Его все же высекли, потому что он совершил свой проступок как лицо гражданское, будь на нем форма, единственный приговор, который вынесли бы ему в канцелярии, это маршировать в строю таких же, как он, нарушителей дисциплины, что у нас и за наказание не считалось.
А как-то весь наш взвод выстроился в таком виде: один башмак надраен до блеска, другой — грязный. На занятиях по строевой подготовке мы постоянно показывали свое неумение: роняли винтовки, поворачивались направо, вместо того чтобы повернуться налево, путались, когда звучала команда «ряды вздвой!», и так далее. В дни, когда проходили тактические занятия в поле, мы или бежали в укрытие, когда надо было идти вперед, или сразу выскакивали перед «врагом», так что нас «убивали» в первые моменты боя.
Когда нам, шагавшим строем, приказывали запевать, мы игнорировали баллады, освященные пехотой на Первой мировой, а шагали кто как, не в ногу, бубня под нос американский куплет:
Мы были не единственными такими. В других частных школах наши ровесники во многом вели себя подобным образом. В Итоне был взвод, который маршировал в очках в роговой оправе и рассчитывался на: «…Десятка, валет, королева, король». Мы были попроще, не такими стильными, но все же бросили вызов школьной традиции. Лэнсинг особенно гордился тем, как четко в нем до и во время войны было поставлено и отлажено военное дело. Это был один из способов небольшим частным школам превзойти крупные, с которыми они не могли соперничать в крикете или в уровне преподавания, тогда как в военном деле их ученики, даже не отличаясь ни в чем другом, могли при известном рвении пойти далеко. Это, собственно, был один из доводов в пользу военного обучения, которые приводили его сторонники. Мы же просто презирали «вояк-маньяков» и считали появление новых нашивок на их мундирах свидетельством дальнейшей деградации этой системы. (Другим их доводом было то, что военное обучение позволит нам сразу получить офицерское звание во время войны. Перед следующей войной положение изменилось. Когда в конце концов меня призвали, никто не спрашивал, есть ли у меня свидетельство о прохождении военного обучения, к тому же ничего из того, чему я научился в школе, не пригодилось мне в армии 1939 года.)
Высшей точки наш антимилитаризм достиг в марте 1921 года. Мне было семнадцать, и я был старшеклассником, добравшимся до «партера», и вероятным кандидатом в старосты. Шла четверть, в которую проводились соревнования на знак лучшего «дома». Обычно все «дома» разбивались на две роты, взводы в которых состояли из учеников двух «домов». Директорский «дом» прибыл на состязания в полном составе. За нами числился внушительный список нарушений. Ни единой недели не проходило без замечаний или выговоров, полученных на плацу и в канцелярии. Старший воспитатель, упрямый молодой священник, о котором я упоминал выше, обратился к нам с предупреждением, что тот, кто не проявил себя на занятиях по военной подготовке, может не рассчитывать занять этот пост.
Решение здравое, но я пришел в замешательство, потому что отнюдь не был лишен честолюбия, хотя и притворялся, что оно мне чуждо. Этот тайный карьеризм больше, чем жестокость отдельных соучеников — более отвратительно, если можно так выразиться, — отдает «вульгарностью», которую я обнаружил в своем дневнике. Делая вид, что презираю Клюшки, я втайне жаждал присоединиться к любой команде, какой возможно (моими любимыми видами спорта были бокс, плавание и бег на 220 ярдов). К тому же я хотел стать старостой «дома» не из жажды власти, могу это сказать в оправдание себя тогдашнего, а потому, что меня манили места редактора школьного журнала и президента дискуссионного клуба, которые могли занять только старосты «домов».
У себя в «партере» мы обсудили решение старшего воспитателя. Один из нас был кровно заинтересован в том, чтобы поднять бучу, какой еще не бывало. Капитулировать значило покрыть себя позором. Я коварно предложил устроить последнюю и лучшую нашу проделку.
В Лэнсинге повелось, когда кубок передавался от одного «дома» другому, совершать «почетный круг с ночным горшком». «Дом», потерпевший поражение, собирался в зале и шумно приветствовал капитана команды-победительницы, которому и вручал трофей по всей форме. На улице команда, поджидающая своего капитана, сажала его на плечи и с воплями восторга мчала вокруг школы к своему «дому». Мое предложение заключалось в том, чтобы наш директорский «дом» обязательно выиграл и таким образом доказал, что любой может отличиться в этих плебейских состязаниях, но потом продемонстрировать свое презрение к ним и не принимать никакого участия в торжественной передаче кубка. Затем мы созвали общее собрание нашего «дома» — невиданное сборище! — рассказали, какой план придумали, и получили единодушную поддержку. Неделю, оставшуюся до соревнований, весь «дом» с невероятным рвением занимался военной подготовкой. Проштудировали устав, в который прежде никогда не заглядывали. Почистили амуницию. Среди младшеклассников разыграли призы за лучшую выправку. Преподаватели и воспитатели с беспокойством наблюдали за нашей показной активностью. Они знали о нашем собрании, но не догадывались, о чем мы там говорили. Ясно было, что собрание стало причиной столь резкой перемены в нас, а не призывы старшего воспитателя.
Я сочинил и раздал всем «Приказ по войскам»: «Для чести «дома» более чем жизненно необходимо, чтобы мы выиграли Знак лучшего взвода. Старший воспитатель дал слово, и мы уверены в своей победе. С верою в Бога сомкнем тесней ряды!»
Насколько мне удалось обмануть себя, что я затеял всю эту спасительную для моего престижа историю не ради исполнения собственных честолюбивых замыслов? Судя по дневнику, удалось полностью. Жесткая дисциплина, насаждавшаяся в школе, сделала нас трусливо законопослушными. Накануне состязаний я пришел к директору школы и спросил, входит ли совершение «почетного круга» в обязательную программу. Он ответил, что пока не было случая, чтобы это плохо кончалось, и он не может относиться к этому предвзято только из опасений, вдруг что-то все-таки произойдет, но, думает он, мы должны следовать установившемуся обычаю.
В день состязаний наш взвод был первым на смотре и в строевой подготовке. Когда дошло до команды «разомкнуть строй!», одно наше отделение было признано наихудшим — как мы подозревали, сейчас я уверен, что напрасно, — в результате сговора начальства. Это отделение и не позволило нам победить. По итогам соревнований директорский «дом» оказался на третьем месте. В дневнике я написал об этом с большой досадой. День или два спустя меня вызвал к себе старший воспитатель и поставил перед выбором: или я принимаю пост старосты, или покидаю школу. Казалось, он не был уверен, что я предпочту. Я согласился стать старостой и следующие две четверти жил отдельно от своих бывших дружков. Сверх по этому поводу процитировал строки из «Потерянного лидера» Браунинга и посвятил себя изучению военного права, чтобы найти верный способ, что ему и удалось, освободиться от призыва в армию.
Нам были свойственны обычная злость и отдельные проявления жестокости, но порочными мы не были. К сексу в школе отношение было отрицательное, и разговоры о нем называли грязными. Он был темой бесконечных, скучных шуточек, но никогда бахвальства. Если за кем и водились грешки, он об этом помалкивал. С другой стороны, многие старшеклассники до безумия влюблялись в младших, и тогда разыгрывались комедии в духе времен Реставрации со свиданиями, тайной перепиской и услужливыми сводниками. Я был неравнодушен к некоторым очаровательным пятнадцатилетним мальчикам, но никогда не становился жертвой испепеляющей страсти, как большинство моих друзей (поверявших мне, их строгому конфиденту, свои секреты).
Курение тоже не одобрялось, скидка делалась лишь на время летних каникул. Подразумевалось, что осенью и ранней весной мы занимаемся тем или иным видом спорта, тренируемся и употребление табака вредит этому. В последнее мое лето в школе мы иногда собирались под вечер за церковью и получали удовольствие, куря, не вдыхая дым, ароматные левантийские сигареты с золотым ободком или без такового.
Из выпивки не делали фетиша. Старшие воспитатели довольно часто угощали старост пуншем или вином, хотя никогда не предлагали сигарету. На последний мой праздник Вознесения, совершенно не похожий на первый, проведенный в одиночестве, мы с приятелем, который у кого-то одолжил машину, поехали покататься. Он здорово набрался за ланчем в Чичестере и кружил и кружил вокруг креста на базарной площади, крича прохожим, что мы ищем, где тут богадельни. Никому до нас не было дела. Потом он выехал на какую-то проселочную дорогу, остановился, уткнувшись в живую изгородь, уронил голову на руль и проспал до обеда.
К азартным играм отношение школьного начальства было неопределенным. С одной стороны, их запрещали, с другой — до определенной степени на нарушение запрета смотрели сквозь пальцы. Когда устраивался кросс на пять миль, всегда делались ставки. Обычный ответ на просьбу дать официальное разрешение был: «Поступайте, как знаете, я ничего не видел». Это мало устраивало организаторов тотализатора, поскольку был риск, что какой-нибудь ревнитель строгой дисциплины мог напомнить им о запрете.
«Партер» получил право играть в бридж, но потом его у него отобрали.
В последнее мое лето я полюбил, когда в школе гасили свет, уходить со старостой другого «дома» на берег моря. Эти прогулки были совершенно невинными. Хотелось просто на час-другой забыть о школе. Это было все равно что сойти ненадолго на берег во время морского путешествия и побродить в городском саду незнакомого порта. Слухи об этих моих прогулках окольным путем достигли отца, и я получил от него выговор в весьма высокопарных выражениях.
«Твоя мать и я испытали шок, когда этим вечером узнали, что ты имеешь привычку сбегать по ночам и бродить у моря. Уже много лет, как мы не слышали ничего, что огорчило бы нас так, как это известие. Что ты, староста, кому руководство оказало доверие, ведешь себя по отношению к нему столь отвратительно и неуважительно. Это недостойно фамилии Во…
Я не могу угрожать собственным сыновьям. Я могу лишь взывать к ним. Когда Алек признался, что нечто подобное происходило в Шерборне, я попросил его дать мне слово, что больше такого не повторится. Он дал слово и держал его. Прошу тебя, с первой же почтой пришли мне честное и благородное слово, что никогда больше… ты совершаешь столько бессмысленных глупостей, которые ставят под удар твое собственное будущее… Не может такого быть, чтобы мой сын пренебрегал своим долгом и вел себя безответственно…»
И далее в том же духе все длинное письмо. Тогда я удивился, каким образом в Шерборне можно гулять у моря, и предположил, что у городка имелись иные соблазны, нежели известковые холмы и галечный берег. Я решил, что отец раздувает из мухи слона. Как я говорил выше, от меня скрывали, что брата исключили из школы. Я не знал всех обстоятельств до тех пор, пока он не опубликовал спустя сорок лет свою автобиографию. Теперь я понимаю, отец боялся, как бы со мной не случилось то же, что с братом.
2
Две последние четверти в Лэнсинге я усердно занимался. Я доставил отцу большое удовольствие, получив премию за лучшее стихотворение; задание было переложить Спенсеровой строфой любой, на выбор, эпизод из Мэлори. Характерно для меня в ту пору, что я выбрал не какую-то героическую или романтическую сцену, а ностальгические, полные разочарования раздумья сэра Бедивера после смерти короля Артура; кроме того, я был первым по английской литературе, но главное — получил стипендию для учебы в Оксфорде, ради чего мы со Сверхом в декабре грызли науку. Теперь мы с ним насели с непомерными требованиями на преподавателя истории — ленивого и смешливого священника, который, по нашему мнению, недостаточно занимался с нами. Мы с головой ушли в книги, читали даже в весенние каникулы. На несколько недель мы со Сверхом сняли комнаты в Берчингтоне и жили по жесточайшему расписанию. Но даже тогда я нарушал самим себе поставленные ограничения, отвлекался на пустяки от тем, обычно бывавших на экзаменах.
Отец надеялся, что я пойду по его стопам и буду поступать в Нью-колледж[121]. В Оксфорде существовало еще два или три колледжа столь же высокого ранга, и среди них — Хартфордский. Когда пришло время подавать заявление, я узнал, что стипендия на учебу в Хартфорде значительно больше. У отца было туго со средствами — даже хуже, чем десять лет назад, как у большинства людей его положения. Я знал, что в отличие от отца Сверха для него будет большим облегчением, если я стану получать финансовую поддержку в виде стипендии. И еще я знал, что не получу стипендии в Нью-колледже (собственно, и учителя в Лэнсинге считали тамошние экзамены тяжелым испытанием). Поводом для очень напряженных занятий на протяжении полугода было главным образом желание окончить школу как можно раньше. Оба этих соображения и побудили меня сделать то, что должно было сильно сказаться на моей университетской жизни. Я написал, что предпочитаю Хартфордскую стипендию.
Теперь, когда я порвал с «большевиками», в школе мне было невыносимо скучно. Многие, кто пишет мемуары, вспоминают о последних месяцах, проведенных в школе на привилегированном положении выпускника, как о золотом времени. Я был вольным человеком, мог свободно заглядывать куда угодно, ходить по лужайкам, игнорируя запрет. Мог носить бабочку. Был освобожден от соблюдения почти всех правил. Но не получал от этого никакого удовольствия. И тогда я образовал «Клуб мертвецов» для тех, кто устал от жизни. Мы носили черные галстуки, черную кисточку в петлице и писали на бумаге с траурной каймой. Штаб клуба с табличкой «Гробовщик» находился в моей комнате, и о приеме новых членов объявлялось в такой вот форме: «Гробовщик имеет прискорбное удовольствие известить вас о погребении покойного мистера такого-то…»
Последняя моя редакционная статья в журнале была абсурдным манифестом разочаровавшегося.
«Каковы будут молодые люди 1922 года? — писал я. — Прежде всего они будут трезво смотреть на вещи, они не найдут пользы в словах или оттенках… И потому, что они будут трезвомыслящими, из них не выйдет ни революционеров, ни поэтов, ни мистиков; они много чего потеряют, но все, что обретут, будет реальным. И оно будет сдержанным, это молодое поколение… Люди средних лет найдут, что в них с трудом можно обнаружить душу. Зато они будут обладать — и это послужит к их оправданию — замечательным чувством юмора, который убережет их от «совершения всех возможных грехов, или почти всех, кроме тех, какие стоит совершать». Они будут смотреть на себя, возможно, с большей самовлюбленностью, нежели молодые люди девяностых годов, но одновременно и с циничной усмешкой, а частенько и смехом. Старики оставили им странным мир, полный фальши, и у них будет мало идеалов и иллюзий-, которые бы утешили их, когда они «почувствуют себя старыми». Это не будет счастливое поколение».
Мне только исполнилось восемнадцать, когда я написал то, что привел здесь, исключив кое-какие слишком пафосные выражения горечи. Статья отвечала, пожалуй, настроениям того времени. Но оказалась целиком ошибочна в части предсказания будущего как моего, так и моих сверстников.
Конкурсный экзамен на получение стипендии продолжался неделю, и это было время чистой эйфории. Мы со Сверхом были единственными кандидатами от Лэнсинга. Выходные мы проводили дома, потом встречались на Паддингтонском вокзале и вместе ехали в Оксфорд. Там мы жили в «Митре» — впервые я останавливался в гостинице как самостоятельный человек — и при возвращении находили груду визитных карточек и приглашений от давних приятелей, которые приехали раньше нас. Нас приглашали на ланчи и обеды, водили в театр и на дебаты в дискуссионный клуб. Сверх хотел поступать только в Нью-колледж и мало надеялся на успех, но тем не менее подкреплялся стрихнином, который, как уверял, стимулирует работу мозга. (Позже, когда он сдал на бакалавра с отличием первого класса, к нему в заваленный бумагами номер явился парикмахер и вымыл голову шампунем.)
Я последовал совету сосредоточиться на очень ограниченном числе вопросов и пренебречь теми, которые покажут мое невежество.
На письменных экзаменах я подробно написал о прерафаэлитах и «Жизни Бердслея» Артура Саймона. На устных вежливый дон[122] из Нью-колледжа обнаружил, что я плаваю в вопросах сельского хозяйства восемнадцатого века. Но я был уверен, что сдал экзамены успешно. Мы продлили свой отпуск на экзамены на несколько дней против положенного. На пятый день в Лэнсинг пришли результаты наших экзаменов. Я получил стипендию в Хартфорде и был теперь волен покинуть школу, и не просто покинуть, а с поздравлениями.
Подведем итоги моей учебе в школе.
Свое знание английской литературы я почерпнул главным образом дома. Десять лет учебы в школе большей частью были потрачены на латинский, греческий, историю и математику. Сегодня я не помню греческого. Никогда не читал на латинском ради удовольствия и теперь разве что с трудом смогу сочинить на нем простую эпитафию. Но не жалею, что пусть хоть кое-как, но изучал классические языки. Верю, что это оправданно, что только с их помощью школьник может понять, что фраза есть логическая конструкция, а слова имеют основное неотъемлемое значение, отступление от которого — это или осознанная метафора, или непозволительная вульгарность. Те, кого не учили этому — большинство американцев и большинство женщин, — невольно выдают, чего они были лишены, разве только их не спасает редкостный талант. Старинная проба английской фразы на прочность — способна ли она выразить иноязычную мысль? — все еще в силе, хотя мы потеряли умение переводить.
Окончившие Лэнсинг часто пишут с ужасными ошибками, поскольку наши письменные работы редко проверялись, а когда проверялись, то лишь на предмет стиля или смысла; орфография считалась вещью слишком элементарной, чтобы обращать на нее внимание. Те из нас, кто «специализировался на истории», имел смутное общее представление о событиях, произошедших в Средиземноморье начиная с эпохи Перикла, куда детальнее знал английскую историю со времен Генриха VII и европейскую историю от войны за Австрийское наследство до битвы под Седаном. Мы могли переводить с листа французскую литературу, но говорили на этом языке со страшным акцентом и совершенно не знали оборотов, которые и делают речь живой. В нас вбивали классические стихотворные размеры — слово «вбивали» подходит тут как нельзя лучше. Монотонные ритмы, звучавшие в наших ушах, неизбежно должны были сделать нас глухими к современному стиху, строящемуся по иному образцу. Мы были полнейшими невеждами в географии и во всех естественных науках. В математике мы вообще недалеко ушли с тех пор, как вышли из подготовительной школы. А уровень нашего общего развития был таков, что разве что позволял решать кроссворды в «Таймс».
Мое образование, как мне кажется, было подготовкой к единственно возможной профессии — профессии английского писателя. Удивительно, что лишь немногие из нас воспользовались этим.
Глава шестая КРАТКАЯ ИСТОРИЯ МОИХ РЕЛИГИОЗНЫХ ВОЗЗРЕНИЙ
18 июня 1921 года я записал в дневнике: «За последние несколько недель я перестал быть христианином. Я понял, что по крайней мере последние две четверти был атеистом во всем, кроме мужества признаться в этом себе».
Это, пожалуй, одна из немногих чистосердечных записей в дневнике, полном неестественности.
Как я говорил, я приехал в Лэнсинг мальчишкой, если и не преисполненным искренней веры, то очень любящим все, что касается Церкви. В будущем я видел себя пастором. Мне нравилось бывать в Церкви, присутствовать на службах в каникулы. Тот интерес к церкви пропал безвозвратно. Когда поздней я стал католиком, то не из-за привлекательности их обрядов и никогда особенно не вникал в детали отправления ими службы. Устав от Лэнсинга, я устал и от Церкви, которая там была обязательным предметом, чем перещеголяла большинство школ.
За год с лишним до этого я сочинил несколько стихотворений, целиком исполненных фальши. Толчком к их написанию послужило подмеченное мной созвучие английского «tedium»[123] и латинского «Те Deum». Я построил на этой простенькой игре слов следующее достойное сожаления обращение к Богу:
Уверен, когда я писал эти стихи, я не вложил в них ни капли подлинного чувства. Я не опасался судного дня, не питал особой неприязни к учителям-священникам. Некоторое время спустя я оставил в дневнике такую, «чисто гротескную» картину обряда конфирмации. «Никогда прежде не замечал, — писал я, — как все это грозно выглядит. Испуганные детишки приносят клятву перед фигурой в парадном облачении [епископом], как в фильме Дюлак[124], и стоящими вокруг мрачными, хмурыми учителями и провостами».
Все это полный вздор. Кандидаты на конфирмацию никогда не бывали испуганными, и я знал это. Эти строчки только означают, что Церковь перестала привлекать меня. Но в последние два года моего пребывания в Лэнсинге я обожал дискутировать на тему интеллектуальных основ христианства, и теперь мне кажется странным, что в месте, где властвовала религия, нам столько часов отвели на изучение Нового Завета на греческом языке и истории англиканской церкви и практически ни часа на апологетику[125]. У себя в «Dilettanti» и других дискуссионных обществах мы постоянно спорили о том, что вот, мол: «Этот «дом» не верует в бессмертие души», или «Этот «дом» считает, что век официальной религии прошел», или «Этот «дом» не может совместить божественное всеведение с человеческой свободной волей» и так далее в том же роде. Поднимались все избитые проблемы и, конечно, оставались без ответа. «Самостоятельность мышления» всячески поддерживалась, но нас в большинстве случаев тянуло на отрицание общепринятого. Нам ничего не стоило тайком выучить какую-нибудь запрещенную, подрывную книгу. И тогда нас просто распирало новое знание. Помню три случая, когда под влиянием подобных книг я был близок к тому, чтобы стать безбожником.
Во время войны университетские доны пошли преподавать в частные школы, чтобы подготовить свободных от призыва молодых людей к армии. Двое таких появились и у нас в Лэнсинге: один — пожилой, очень известный физик, который предпринимал жалкие и безнадежные попытки заставить слушать себя сборище улюлюкающих сорванцов; другой — блестящий молодой пастор, впоследствии ставший епископом, «блистательный Арктур» из поэмы Роналда Нокса «Абсолют и Абитофелл». И на уроках богословия, и с церковной кафедры этот высокоэрудированный молодой человек, прирожденный оратор, знакомил нас с популярными в то время рассуждениями д-ра Швейцера. «Знал ли Иисус, — вопрошал он, — что он Бог? Знал ли он это с самого начала или убедился в этом в последние годы своей земной жизни? Предполагал ли, что умрет на кресте, или надеялся, что ангелы спасут его?» С подобными вопросами нам еще не приходилось сталкиваться; он предлагал нам найти на них ответ и призывал мыслить нешаблонно.
Немалое влияние оказала на меня и книжка Арнолда Ланна «Несвязанные концы». Ее читал нам вслух старший воспитатель. В этой повести описывался спор между двумя школьниками, один из которых, насколько помню, был атеист и всегда оказывался прав. «Почему Бог послал своего сына? Отчего не сошел сам?» — казалось, против этого нечего возразить. Сам Арнолд Ланн, когда писал свою книгу, был атеист, и его манера спорить была особенно близка шестнадцатилетним мальчишкам.
Третьим источником, посеявшим в меня сомнения, чего школьные наставники не могли и предвидеть, был «Опыт о человеке»[126] — вещь, входившая в программу по английской литературе. Изучение этой поэмы побудило меня бегло ознакомиться с философией Лейбница; от него я естественным образом перескочил к эпохе Просвещения, чьи представители казались мне в высшей степени убедительными.
Мой случай не был каким-то особенным. Думаю, по крайней мере половина старшеклассников в мое время склонялись к агностицизму или атеизму. А противоядия нам никакого не предлагали. Я не помню, чтобы меня хотя бы заставляли читать что-нибудь по христианской философии.
Я не испытывал чувства, будто отвергаю убеждения, в которых меня воспитывали; и еще менее — приятного возбуждения по этой причине. Мой дневник полон мрачного безверия и мыслей о самоубийстве. Однако это было несовместимо с моим положением. Я был одним из тех, кто исполнял должность ризничего. Как-то субботним вечером, когда мы с Драйбергом возились в алтаре, готовя его к завтрашней службе, я поверил ему тайну: мое открытие, что Бога нет. В таком случае, заметил он, я не имею права находиться в алтаре. Я попросил капеллана, которого особенно любил и уважал, о встрече, чтобы обсудить с ним мою проблему. Когда я пришел к нему, он сидел и курил с одним из учителей. Пришлось в присутствии третьего лица объяснять положение, в котором я оказался. Взрослым скучно выслушивать сомнения подростков; меня добродушно уверили, что атеист в роли ризничего — это в порядке вещей.
Глава седьмая ДВА НАСТАВНИКА
Я положил себе отвести отдельную главу рассказу о двух личностях, которые в равной степени и в то же время по-разному повлияли на меня в юности; один из них — человек безвестный, другой — до некоторой степени знаменитый, это Фрэнсис Криз и Дж. Ф. Роксбург. Настало время выполнить свое намерение.
Я познакомился с Фрэнсисом Кризом в декабре 1919 года при обстоятельствах, требующих кое-каких разъяснений.
Поскольку первоначально я учился письму по «Азбуке» Шоу в библиотеке отца, то во мне сохранился интерес к миниатюрам из старинных рукописей. В 1919 году в процессе общего оживления школьной жизни, связанного с появлением молодых учителей, вернувшихся из армии, в школе впервые был устроен конкурс на лучший рисунок. Я представил молитву, проиллюстрированную своими рисунками, над которыми трудился в каникулы, и архитектор Детмар Блоу, приглашенный оценить наши работы, присудил мне первую премию. Его решение у многих вызвало недовольство, но с тех пор я стал известен в Лэнсинге этим своим увлечением, которому отдавал много времени, когда бывал дома.
Летом 1917 года мать с отцом отправились в Дитчлинг, и я на несколько дней присоединился к ним.
Я тут наткнулся на объявление в газете: «Неповторимый Дитчлинг. 8 миль от Брайтона и Сассекского университета. Ученый предлагает желающим приобрести дом. 4 спальни, начальная цена 7 тыс. фунтов». В 1917 году Дитчлинг тоже был неповторим, но совершенно в ином роде. Это было крохотное поселение у подножия холмов, и не подозревавшее о существовании Брайтона. Сомневаюсь, чтобы какой-то дом там стоил хотя бы семьсот фунтов. Первым, кто поселился в том месте, был Эрик Гилл; вскоре к нему присоединилась маленькая группа ремесленников-католиков, живших по уставу Третьего ордена — ордена св. Доминика[127]. Потом появились другие, которые не были сторонниками или его веры, или аскетического образа жизни. Человек, лондонский печатник, у которого останавливался отец, пил не в меру и исповедовал агностицизм. Через год-два Дитчлинг, на взгляд Гилла, стал местом слишком многолюдным и слишком известным, и он перебрался со всеми своими домочадцами в другие края, но среди тех, кто поселился тут позже и не был католиком, один человек жил в полной гармонии с гилловской общиной — это Эдвард Джонстон, писец.
Мне было четырнадцать, а Джонстону — сорок пять, когда меня отвели к нему познакомиться. Он принял меня с распростертыми объятиями, показал, как правильно очинить индюшачье перо, и тут же оставил для меня несколько приветливых слов на титульной странице своей книги той самой своей прописью, которую теперь называют «фундаментальной».
Эрик Гилл вспоминал: «Когда я впервые увидел, как он [Джонстон] пишет, сердце мое затрепетало, как в былые годы, когда я впервые коснулся ее [его жены] тела, когда впервые увидел ее распущенные волосы». Я тоже испытал нечто подобное. Искусство письма, как иногда считают, схоже с искусством пряхи. Изысканно-точные джонстоновские росчерки были мужественны, как движения матадора, у меня даже дыхание перехватило от увиденного. Но мне не хватило терпения усвоить его уроки. Меня привлекали его орнаментальные буквицы и бордюры, уделять же внимание самому тексту казалось скучным и лишним. А поскольку я подражал миниатюристам тринадцатого века, то и текст продолжал писать строгим «готическим» шрифтом той эпохи и даже в этом экономил усилия и пользовался стальными, с косым срезом, перьями, которые предлагались в лавках художественных принадлежностей тем, кому лень было самому оттачивать настоящие перья. Такого рода произведение и принесло мне премию на конкурсе в Лэнсинге.
В декабре 1919 года после матча по боксу (в котором я проиграл) старший воспитатель пригласил меня к себе показать кому-то ту мою премированную работу. Человека, сидевшего с воспитателем и никак не вязавшегося с обстановкой кабинета, где по стенам висели расписания и стояли розги, мне уже доводилось видеть.
От моего внимания не ускользнуло его появление в боковых приделах храма на воскресных службах, куда он приходил послушать музыку. Он был средних лет, невысок, полноват, с румяным цветом лица, какой часто можно видеть у монахинь, с аристократическим носом. Одет он был по обычаю сельских помещиков того времени, предпочитавших твидовые костюмы, накидки, шелковые рубашки и галстуки — вещи, впоследствии ставшие мне хорошо знакомыми по «Братьям Холл»[128] на оксфордской Хай-стрит. У него была изящная, почти жеманная походка. Голос, который я находил мягким, становился визгливым в моменты веселья. Сегодня его, несомненно, приняли бы за гомосексуалиста. Думаю, однако, что секс его вообще не интересовал.
Не представляю, каким образом наш старший воспитатель познакомился с ним. Он знал кое-кого в школе и хотя, как я сказал, не имел бессмертной наклонности, проявлял явный интерес к смазливым мальчикам. При первой нашей встрече в кабинете воспитателя все чувствовали себя скованно.
Мистер Гриз, как оказалось, был каллиграфом-любителем, тоже увлекался готическими шрифтом и виньетками, но исключительно ради собственного удовольствия. Он был частично инвалидом и обретался неподалеку, на ферме на противоположном конце Стипдауна. Мой воспитатель предположил, что мистер Гриз пожелает оказать мне поддержку.
В моем дневнике осталось упоминание об этой встрече: «После перемены меня вызвали, чтобы представить иллюстратору, другу NN. Он с высокомерным презрением отозвался о моих каллиграфических упражнениях, однако похвалил орнамент заставок. Видимо, если хочешь чего-то добиться в искусстве каллиграфии, на это уйдет вся жизнь».
Я был уверен, что не хочу посвящать свою жизнь каллиграфии, но этот человек и его предложение, означавшее возможность иногда вырываться из школы на волю, произвели на меня впечатление.
Старший воспитатель — которого мы, неблагодарные, прозвали «супершпиона» и «кошачья лапа», — сам все устроил, без просьб с моей стороны. Это говорило не только о его доброте, но и смелости, поскольку одно-единственное посещение мистером Кризом школы было замечено всеми старшими воспитателями, в чьи головы закрались нехорошие подозрения. В начале следующей четверти я получил разрешение посещать его раз в неделю, когда уроки кончались рано, и для меня это были подлинно счастливые часы.
Он жил на ферме Личпоул в имении соседнего помещика по имени Тристрам, с которым его связывали неясные отношения, то ли дружбы, то ли родственные, в комнатах, которые сам обставил, а готовила ему женщина из барского дома. От школы до него по прямой, через холмы, было четыре мили. Иногда я шел пешком, иногда наш воспитатель подвозил меня на своем мотоциклете. Первый раз я пришел к нему 28 января 1920 года, по дороге заблудившись в тумане и застав его сидящим с пяльцами у камина. Тем вечером я написал в дневнике, что он «очень женственный, декадентский, культурный, манерный и славный». Он показал мне кое-какие свои каллиграфические работы, о которых я написал: «Я не слишком в большом восторге от его стиля, но он, безусловно, может многому меня научить».
На другой день я пришел к нему на первый урок. На рабочем столе были аккуратно разложены орудия его искусства. Он велел мне сесть и написать несколько слов, потом воздел глаза и руки к небу и воскликнул: «Ты пришел ко мне в носках вульгарнейшей расцветки, но только что ты написал самое прекрасное «Е» после «Келлзской книги»[129]».
Об этой встрече я оставил в дневнике такую запись: «Он вовсе не манерный, как мне поначалу показалось. Прекрасно воспитан и очень большой индивидуалист. Из всех, кого я видел, он в наивысшей степени соответствует моему идеалу подлинного любителя. Он великий знаток человеческого характера, и утверждает, что способен с первого взгляда составить мнение о любом, основываясь на интуиции. Думаю, я ему нравлюсь. Я не смог практически ничего узнать о его жизни, меня он расспрашивает обо всем, но о себе — ни слова. Скрытность, насколько могу судить, — единственная его отрицательная черта. Одно я узнал, что его карьере помешало плохое здоровье и что он занимал какой-то заметный пост в Оксфорде».
Мистер Гриз до последнего хранил свою тайну. Конечно, он никогда не занимал никакой должности в университете. Более того, не получил систематического образования. Думаю, он был кем-то вроде компаньона-секретаря у богатого американца, который был почетным членом Совета, и так познакомился с большинством университетских преподавателей, так собрал небольшую коллекцию фарфора и серебра. Иногда он намекал, что одно время состоял в неком англиканском братстве (вероятно, «Отцах Коули»), Дохода, который он имел — видимо, некой суммы от Тристрама или от американского «ученого мужа», — вполне хватало, чтобы удовлетворить его скромные нужды. Когда он нашел, что его «монастырь среди холмов», как он называл ферму в Личпоуле, чересчур аскетичен, он в отсутствие семейства Тристрама перебрался в их менее романтичный, но лучше обставленный дом в Сомптинг-Эбботсе.
Я поддался обаянию мистера Гриза, и это продолжалось год. Может показаться странным, что я, столь презиравший отсутствие героических черт в Эдмунде Госсе и столь негодовавший по поводу того, что я принимал за двуличие в нашем старшем воспитателе, так восхищался бесполым, уклончивым, страдающим ипохондрией затворником, чьи каллиграфические работы с самого начала не произвели на меня впечатления. Ни в буквах, ни в виньетках мистера Гриза не было той силы и убедительности, которая поражала у Эдварда Джонстона. Его манера до некоторой степени напоминала кельтское письмо: буквы крупные, широкие, затейливые. Его декоративные узоры были исполнены в традиции Бердслея и Уолтера Крейна, от влияния которых я как раз пытался избавиться. Да и, кроме того, я не был одержим каллиграфией. Победив на конкурсе, я в глазах школьного руководства связал себя с этим искусством. Мне благосклонно позволили заниматься по вечерам каллиграфией вместо того, чтобы читать «литературу». Но это была лишь одна из дюжины вещей, которыми я увлекался, к тому же требовавшая от меня больше усидчивости и преданности, чем мне хотелось. Проводить часы за рабочим столом в Личпоуле, выслушивая неумеренные похвалы или, частенько, брюзгливую критику (в зависимости скорее от настроения хозяина, чем от качества моих экзерсисов), становилось для меня утомительным. Куда большее удовольствие доставляли долгожданные беседы за чашкой чаю с горячими булочками. Я гордился, что дружу со взрослым человеком, которому мог время от времени представить товарища по «Dilettanti», который, по моему мнению, оценит эту тонкую личность. Даже Сверх не устоял перед его обаянием, но скоро возникли трудности со старшими воспитателями других «домов», не столь инициативными, как наш, которые выступали за отмену разрешения бывать в Личпоуле на том основании, что нашим родителям мистер Гриз неизвестен.
Чтобы упрочить наши дружеские отношения, я на первые же каникулы пригласил мистера Гриза погостить у нас дома. Его реакция была ожидаемой. Сначала я сделал ему предложение лично. Он отказался. Я попросил мать послать ему письменное приглашение и в следующий мой визит к нему с удовольствием увидел на каминной полке конверт с адресом, выведенным материнским почерком. Я присел к столу и принялся за свои каллиграфические упражнения. Вскоре подошло время чая, и я пересел, заняв место напротив камина и послания со знакомым почерком и маркой. Он по-прежнему не упоминал о нем. Наконец я сказал прямо:
— Вижу, моя мать написала вам.
Тоном, похожим на лукавый укор, он ответил:
— Да. Она написала — мне. В свое время я ей отвечу.
Тогда я еще не понимал, какие сомнения и неуверенность может испытывать человек его возраста и с его характером перед перспективой оказаться в незнакомой обстановке. Отец написал предисловие к сборнику стихов одного из приятелей Алека по Сэндхерсту, который умер от испанки в первые дни после войны. Поэт часто гостил у нас, и мой отец, стремясь выглядеть полной противоположностью декадентам времен собственной юности, нарисовал в предисловии, в обычной своей преувеличенной манере, исключительно положительную картину жизни нашей семьи: развлекались мы пристойными карточными играми и шарадами, а главным увлечением были матчи местных крикетных команд. Сборник попал в руки мистера Гриза, посеяв в нем большую тревогу. Кроме того, приходилось думать о деньгах. Он написал мне об этом, очень деликатно предположив, что у меня, возможно, сложилось ошибочное представление о его доходах (отнюдь не сложилось, ему явно не было необходимости зарабатывать себе на жизнь; он выбрал жизнь в уединении по причинам скорее духовного и эстетического, а не экономического характера. У него был обширный гардероб, а его коллекция вызывала зависть); что он очень беден и поездка в Лондон может оказаться ему не по карману, если придется, как я предполагал, посещать различные музеи и картинные галереи. Придя к нему в следующий раз, я сказал:
— Насчет расходов: разумеется, отец все уладит.
С мукой в голосе, которая, думаю, лишь отчасти была наигранной, он воскликнул:
— О, мой дорогой Ивлин, до чего же ты простодушен!
Но в конце концов он все же приехал; и в дальнейшем приезжал много раз. Отец относился к нему добродушно, разве что с некоторой иронией, мать — заботливо. И тогда, и после он довольно часто ложился в постель. Когда он чувствовал в себе достаточно сил, мы вместе с ним посещали художественные выставки, музеи и церковные службы. Я по моде того времени был всегда при эбеновой тросточке с серебряным набалдашником, и он говорил, что это мой пастуший посох или что он мне вместо стада, которое я веду по дикому Лондону.
В моем дневнике есть запись лишь о единственном курьезном случае, имевшем место в тот его приезд. У мистера Гриза было какое-то дело к настоятелю одной из городских церквей. Как-то под вечер мы направились искать настоятеля, который назначил мистеру Гризу встречу у себя дома, но там нам сказали, что он в храме. Было темно и сыро. Старый храм был совершенно пуст, но из-под двери в ризницу пробивался свет; там мы и нашли тучного священника, который сидел с пожелтевшим лицом в кресле с высокой спинкой в полукоматозном состоянии, будучи то ли, как я предположил, пьян, то ли приняв наркотик. Пробормотав нам что-то бессвязное, священник снова погрузился в ступор.
Мы оставили его сидеть, как сидел, и вернулись в Хэмпстед на метро, по дороге Фрэнсис Гриз не проронил ни слова — укутался в плащ таинственного молчания. На другой день он взял меня с собой на завтрак с членом парламента от консерваторов в клуб св. Стефана. День или два спустя он покинул нас, приглашенный погостить у дочери графа. Мрачный визит в Сити к настоятелю не погасил блеска в его глазах, напротив, еще больше усилил.
Первая и в каком-то смысле катастрофическая трещина в наших отношениях появилась по совершенно иному поводу. Он на месяц отправился за границу и очень любезно устроил так, что я по-прежнему продолжал приходить в Личпоул и писать свои упражнения в каллиграфии за его столом, на котором он разложил все, что мне было для этого нужно, в том числе и нож для очинки перьев, современный, из тех, что продаются в лавках художественных принадлежностей. У самого Гриза был другой, которым пользовался и я, когда он был дома, — с тонким лезвием, довольно старинный, хранившийся в кожаном футляре. Я стал искать его и нашел спрятанным в ящике стола. Затем случилось несчастье, совсем как в народных сказках. Я взял запретный инструмент, и он тут же сломался в моих руках. Я расстроился, но не сознавал, что это может иметь роковые последствия. В тот же вечер я написал Гризу, упомянув среди прочих банальностей о случившейся неприятности. Ответ пришел через десять дней. Нож, писал он, уникален и незаменим. Я не должен был трогать его. Он оставил на столе все, что мне было нужно. Ящики стола не предназначены для чужого глаза. Без этого ножа он никогда не сможет снова писать. Я должен немедленно собрать осколки и рукоятку и отправить заказной почтой в наилучшую фирму в Шеффилде с просьбой сделать все, что в их силах. Но он уверен, что уже ничего нельзя поправить. Я обманул его доверие и положил конец его жизни как каллиграфа.
Я был поражен до глубины души не столько его преувеличенным горем, сколько обвинением в преступном любопытстве. Со следующей почтой пришло новое письмо, где говорилось, что первое было написано под влиянием минутной досады; что я не должен считать его злым; что я по-прежнему могу пользоваться Личпоулом в его отсутствие как убежищем и он с нетерпением ждет, когда мы вновь встретимся осенью. Но душевная рана так и не зажила. Я сделал, как он велел, и в положенный срок нож вернулся с новым лезвием, явно уступавшим прежнему. Приехал Гриз, и я продолжал приходить к нему, только больше не оттачивал перья. Мы оставались друзьями еще много лет; когда наши пути разошлись, он часто гостил в нашем доме, и моя мать всячески холила его. Но после случая со сломанным ножом прежний ясный, доверительный утренний свет никогда уже не сиял над нашей дружбой.
Любопытно, что он больше не занимался каллиграфией. Создал несколько в высшей степени оригинальных орнаментов — тут у него было поле для совершенствования, — но каллиграфию, после того как я сломал нож, оставил. Лишь однажды, много позже, попробовал было полушутя, полусерьезно вернуться к прежнему увлечению. «Я ведь говорил, что никогда больше не смогу писать».
Лет восемь спустя после первой нашей встречи Гриз издал за свой счет превосходный альбом ин-фолио собственных декоративных композиций, для которого я по его просьбе написал предисловие. Положение обязывало изобразить большее воодушевление, нежели я тогда испытывал.
«Лишь один человек, — писал я, — мог бы с полным правом взяться за предисловие, достойное этого собрания строгих и возвышенных орнаментов, а именно Джон Рескин… Надо отдать должное тонкости восприятия и цельности чувств, выказанных автором… Он вдохновенно шел к вершине мастерства, которое демонстрируют эти орнаменты… вырывающиеся за рамки определенной эпохи, определенной школы или традиции, но явившиеся единственно плодом тонкого вкуса автора, для которого важны лишь красота природных форм и ощущение глубокой общности с художниками, близкими ему по духу, независимо от того, в чем некогда проявился их талант, в богатстве и изобретательности рисунка для роскошных тканей или в строгости граней драгоценных камней. Это скорее Север, нежели Средиземноморье, в них больше от Шартра, нежели от Рима, но часто, особенно в поздних работах, в них живет едва уловимый аромат Востока, как в пряном ветре, родившемся среди чужеземных холмов, или в волхвах на некоторых полотнах старых фламандских мастеров с изображением Рождества».
Благодаря любезности моего давнего друга экземпляр этого тома, которого я не видел больше тридцати лет, недавно оказался у меня, и я перечитал и этот, и многие другие абзацы без особого стыда. Мне было двадцать три — возраст, обожающий высокопарный слог, — когда я написал это предисловие, и я многим был обязан дружбе с мистером Гризом и в последней части статьи уточнял, чем именно. Я описал прежние наши с ним встречи подобно тому, как сделал это выше, и нанес обиду отцу, высказавшись в том смысле, что, пока я не узнал мистера Гриза, я жил в окружении филистеров. Отец справедливо полагал, что моя юность прошла в мире поэзии.
«Когда пишешь старинным уставом, — продолжал я, — все внимание сосредоточено на определяющей структуре знака, перо держишь легко, чтобы оно двигалось свободно, по прихоти твоего вдохновения и в то же время точно. В пределах этих часто мельчайших вариаций формы, направлений засечек, расстояний между штрихами и их равновесия, духа исторического соответствия есть где развернуться таланту, какой потребен для возведения собора»,
но мистер Гриз дал мне даже больше, открыв красоты природы.
«Рескин начинал со своими учениками с побега мха или плюща, прежде чем приступить с ними к алфавиту (не уверен); мистер Гриз начал со мной с алфавита, а потом мы перешли к побегам мха и невероятно красивым ирисам, что росли в саду в Сомптинг Эбботе… На обратном пути он обычно доходил со мной аж до римского рва вокруг обрыва, откуда внезапно открывался вид на Лэнсинг-Ринг; я жадно расспрашивал его об архитектуре или лиможских шалях, или майолике, он же старался вернуть меня к красоте вечера на окружающих холмах».
После одной из таких встреч он писал мне (в марте 1920-го):
«Ты находился в церкви, а вечер был невероятно восхитителен, и мне хотелось, чтобы ты тоже восторгался им. Давно уже легли тени от здания тюрьмы, но то и дело некая прекрасная фигура на время рассеивает тень. Так легко понять, почему человек скорее может написать «Возмущенные стихи» (название сборника стихов моего брата), нежели «Восторженные песни»; надеюсь, что с тобой того никогда не произойдет.
Хочется надеяться, что ты не уподобишься многим интеллектуалам, толкующим об Искусстве и Красоте, но потерявшим способность чувствовать самое Красоту, когда она явится, как явилась сегодня вечером. Сейчас мне приходит на ум один мой оксфордский друг, который способен наслаждаться описанием природы в сонете, сидючи в своем кресле, но оказавшись на природе, не чувствует ее. Вспоминаю и одного оксфордского дона, специалиста по греческим геммам, который говорил мне, что всем другим донам страшно интересны всяческие любопытные сведения и факты, связанные с геммами, но их красота всегда или почти всегда недоступна их пониманию…
Ни один фламандский живописец семнадцатого столетия или художник английской школы девятнадцатого не мог бы и надеяться передать великолепие этого вечера, разве лишь отдаленным намеком… Хотелось бы, чтобы ты видел чаек, летающих над полями слева от Ринга на фоне приглушенно серых и зеленых, синих и розовых оттенков; сотни их внезапно полетели домой к морю длинной вереницей, друг за другом, их цвет менялся в солнечном свете, их крики звучали печальной музыкой — прелюдией к грядущей симфонии цвета».
Но тут я был неблагодарным учеником. Почти всю жизнь, вплоть до недавнего времени, я получал большее наслаждение от творений рук человеческих, нежели от природы, а ныне отвращение к деяниям человека вызывает у меня стеснение в груди, тогда как, общаясь с природой, я дышу свободно.
У меня сохранилось несколько писем от Гриза. Большинство из них, что естественно для него, кончается призывом хранить тайну. «Не показывай письма такому-то», «Не оставляй это послание где попало».
И еще одно, кроме чувства красоты, он старался мне преподать. Он прочел книги кое-каких мистиков и в определенном смысле отрешился от мира. К славе он не стремился. В Лэнсинге, хотя это было сугубо религиозное заведение, никогда не подвергалось сомнению, что настоящая цель жизни — это власть в той или иной форме. Добиться успеха означало стать богатым или знаменитым, или влиятельным. «Я всегда чувствую, — писал мне Гриз, — что те, кто получил образование в Лэнсинге, добились того, чего мне никогда не добиться, — но печально, что так или иначе это слишком часто ведет к тому, что Идеалом для них становится отель «Метрополь» в Брайтоне, но не Истина, которая делает человека свободным».
Однажды вечером, после нашей встречи, когда я пожаловался, как это свойственно подросткам, что у меня нет цели в жизни, он написал:
«Того, что ты, как говорил сегодня, хочешь иметь, не имеет по-настоящему никто, и, скажу больше, многие из лучших видят лишь свет сегодняшнего дня или ближайшей заботы. Трудно с этим смириться — смирение редко когда в чести у юных, — и все же… Ты должен видеть свет текущего дня и малых дел, которые окружают тебя в школе или дома. Если будешь пренебрегать ими, его сменит тьма, а не новый свет. Только через свершение малых дел откроется свет, простирающийся дальше и который есть свет Истины. Успех и тщеславие захлопнут твои окна. Уже сейчас ты видишь больше света, нежели многие, куда больше. Все дело в твоем нетерпении, не больше, но и не меньше, — я могу говорить столь же прямо, как ты иногда, ты же очень не любишь этого в других, как и в себе, — но это хорошо для тебя. Тебе хочется иметь друга, который что заноза в пальце, а не твое эхо. Я еще не раз тебя разочарую — увы! так и должно быть, — но только не в этом».
Я крайне нуждался в подобном наставлении, будучи очень восприимчив в тот период. Я часто задавался вопросом, как сильно изменилась бы моя последующая жизнь, если бы в том возрасте я соприкоснулся с настоящим, самоотреченным, религиозным человеком.
Незадолго до того, как я покинул школу, мистер Гриз нашел, что зимы в Личпоуле слишком суровы, а жена фермера устала заботиться о нем. Он переехал со всем своим имуществом в коттедж в Марстоне, в ту пору бывшем уединенной деревней на противоположной от Оксфорда стороне Двуречья, где я время от времени навещал его, а Сверх по пути из Элсфилда, после обсуждения мирских проблем с Джоном Бьюкеном, останавливался, испытывая потребность в духовном общении.
Несколько лет спустя моя мать получила от него письмо, полное смятения. Он попал в неприятную историю. Когда он возвращался домой с заутрени, его по ошибке приняли его за священника, разыскиваемого полицией по обвинению в развратных действиях, арестовали и подвергли допросу. Для натуры столь нервической это было настоящим ударом. Мать привезла его к нам, окружила вниманием, но он заявил, что отныне никогда не сможет пойти в церковь. И, уверен, больше он туда не ходил. Это был тот же случай, что и с перочинным ножом, только раздутый до невероятных масштабов.
2
Многими своими сильными сторонами и достоинствами система закрытых школ обязана лишенным честолюбия людям вроде тех, какие воспеты в стихах, посвященных киплинговскому роману «Стоки и компания», «людям малозаметным», получившим посредственное образование, часто финансово независимым, которые просто оживали в окружении молодежи и были рады остаться до конца жизни в обстановке их юности, тем самым как бы продолжая ее, переписываясь с друзьями во всех концах света, храня в своих кабинетах старые, пожелтевшие фотографии, завоевывая любовь и уважение по примеру их прежних учителей, вспоминая лица, даты, счет матчей, становясь в тесном школьном мирке заметными фигурами. В Лэнсинге таких было несколько; Дж. Ф. Роксбург не из их числа, его блистательное пребывание в школе продолжалось десять лет с перерывом.
Ему был тридцать один, когда он вернулся в Лэнсинг из армии.
Он тогда был старшим воспитателем, и лучше всего его знали мальчишки из возглавляемого им «дома». Он относился к ним с большой заботой и по крайней мере однажды взял к себе мальчишку, которого исключили из другого «дома». Вместо небрежной периодической отписки: «Поведение удовлетворительное» он писал длинные письма каждому родителю. Письменным столом ему в его кабинете служила высокая конторка — чтобы не впадать в сонливость, и он проводил за ней много часов, когда уже вся школа спала, дописывая письма, на которые днем, за множеством дел, не хватало времени и для которых он использовал бумагу высшего качества с собственноручным тиснением.
Мальчишки из других «домов» до перехода в старшие классы редко видели Роксбурга, разве что иногда встречали во дворе его впечатляющую фигуру: высокий, широкоплечий, худой, сутуловатый, с прекрасным лбом, густой шевелюрой, лицом, светящимся умом и юмором; денди, притягивавший любопытные взгляды постоянно сменявшимися костюмами и галстуками. В нем было то щегольство, которое особенно привлекательно для подростков. Даже в преподавательской форме он выглядел эффектно. Раз в четверть он появлялся на причастии, и тогда на нем была мантия профессора Сорбонны, придававшая ему сходство с адвокатом с рисунков Домье. Может быть, таким способом он утверждал свою континентальную светскость, поскольку не притворялся, что разделяет трактарианистские догмы, на которых стояла школа. Он не выдавал своего скептицизма, лишь изредка намекая на свои сомнения на заседаниях дискуссионного клуба: «Когда вы рассуждаете о загробной жизни, что конкретно продолжает жить, по вашему разумению — физический облик, характер, интеллект, память, чувство? Как все это может существовать вне тела, которое, как мы знаем, исчезает?» — вот довольно типичные вопросы, которые мы считали себя достаточно взрослыми, чтобы обсуждать, но на которые у нас не находилось ответа. По всеобщему мнению, само божественное мироустройство вызывало у него сомнение. Тут, как кое в чем еще, его можно было уподобить англиканским епископам восемнадцатого века. Сам он, возможно, охарактеризовал бы себя как стоика. Важно, что, когда он создал Стоувскую школу, он предпочел называть ее питомцев стоиками.
Он трудился, не зная отдыха. Для нынешних учителей школьные часы — изнурительный труд, отнимающий все силы. На нем же, в дополнение к этим часам, был его «дом»; он был офицером О.Т.С., мотором, если не организатором, всех школьных обществ — Шекспировского, Современной пьесы и Дискуссионного, а кроме того, писал в еженедельные журналы рецензии на книги. Он был неизменно учтив с директором школы и коллегами, которые формально были выше по положению, но умом он, когда я там учился, был выше всех. Он не соответствовал духу школы лишь в силу своих религиозных воззрений. Было очевидно, что ему уготована лучшая судьба. Так что его назначение директором Стоувской школы перед тем, как я окончил Лэнсинг, никого не удивило.
На всем, что он делал, лежала печать щегольства. Если у других преподавателей экзаменационные билеты были грязные, со слепым текстом, то у Дж. Ф. — всегда элегантно отпечатаны. Каждый год он проводил «общие экзамены» в (полагаю) предпоследнем и последнем классах. В век тестов на сообразительность и всяческих конкурсов в еженедельных газетах может показаться, что в них не было ничего примечательного. Но сорок пять лет назад, когда Дж. Ф. ввел их, они, насколько знаю, были в диковинку — полуигра, полуэкзамен, когда ученик мог продемонстрировать все свои способности и знания.
Все в Дж. Ф. было рассчитано на то, чтобы произвести впечатление. Голос у него был приятно звучный, который невозможно повторить — а многие из нас старались ему подражать. Результат получался хоть уши затыкай; до сих пор иногда вспоминаю свой голос, выделявшийся среди голосов одноклассников. Раскаты его голоса, когда он декламировал: «Nox est perpetua, ипа, dormienda»[130]или «Toute ипе mer immense ou fuaient les galères»[131], или «Он бился в Аспрамоне, Монтальбане, Дамаске иль Марокко, иль Трабзоне» — не как мой отец, смазывавший размер при чтении стихов, но как огромный негр, чеканящий ритмы своего племени, — отзывались в наших юных головах эхом, которое продолжало звучать всю жизнь.
Его чувство юмора находило выход в шутках, которые Фаулер осуждающе называл «педантские» и «многосложные», но у Дж. Ф. они никогда не казались затасканными. Напротив, они выглядели оригинальными, остроумными и действительно смешными. Наши мальчишеские попытки подражать ему в этом были малоуспешны.
Его появление в классной комнате неизменно сопровождалось всеобщим оживлением. Никогда он не выглядел уставшим. Когда учителя, особенно в младших классах, довольствовались тем, что сидели, зорко следя за учениками, сонно переворачивавшими страницы учебников, или, в лучшем случае, диктовали им из пожелтевших талмудов, Дж. Ф. казался бодрым и свежим, как ведущий актер на подмостках театра, красующийся в свете рампы и держащий в напряженном внимании зрительный зал. Никогда не возникало впечатления, что он занимается рутинным делом. Думаю, наши горящие глаза вдохновляли его.
В последнем классе я бросил заниматься греческим и в результате так и не узнал досконально о его отношениях с учителями-классицистами. Камнем преткновения были уроки латинского и французского и час в неделю, когда он собирал оба старших класса, классический и современный, для урока по «общим», как это называлось, темам. Это могло быть что угодно, от древнегреческой скульптуры до только что вышедших книг по политике, которые привлекли его внимание. Иногда он выбирал тему урока совершенно спонтанно. Помню, например, как однажды утром после того, как мы пропели в церкви кауперовское «Неисповедимы пути Господни», он устроил нам экзамен на предмет употребления метафор в этом церковном гимне.
«Mine — это подземная выработка, из которой вы что-то извлекаете, или боевое взрывное устройство[132]. Ни в коем случае вы не станете там «хранить сокровища». И каким образом, если он идет по морю, Бог попадает в свою mine? А «неизменный дар» — это что-то, что Бог помещает туда, или то, что он там находит? Какая польза от дара, если он лежит на «бездонной глубине»? Если его «сокровища» «хранятся» там, они, по-видимому, не используются. Как тогда он «исполняет свою вышнюю волю»?» — и так далее в том же роде.
Еще до появления словаря Фаулера «Современный общеупотребительный английский язык» Дж. Ф. почти в тех же выражениях ратовал за грамматическую точность и обрушивался на речевые клише.
От нас он требовал каждую неделю писать «заметку» (как он это называл) — одну страничку, слов двести пятьдесят, на самые разные темы. Возвращал когда без единого слова комментария, выражая таким образом свое разочарование, когда с похвалой, или, отметив какое-то место в работе, устраивал целую дискуссию с участием всего класса. Наиболее резкой оценкой было: «Превосходно с точки зрения журналистики, дорогой мой», что означало: работа банальна по мысли, написана разговорным, а не литературным языком, и цель ее — произвести впечатление хлесткими словечками и преувеличениями. Он призывал, как и Фаулер, учиться у лучших писателей, а не у репортеров. Живое описание какого-нибудь события всегда доставляло ему удовольствие.
Однажды я попытался посадить Дж. Ф. в калошу.
Ведя у нас общий курс культуры, он прочитал нам лекцию о творчестве Прэда[133], с примерами из его vers de société[134], мягко высмеивая его как продукт декадентской эпохи. Не знаю, почему тем утром он выбрал именно этого поэта. Может быть, ему в это время дали отрецензировать переизданный сборник Прэда. Так случилось, что отец много читал мне, в том числе и стихи Прэда, потому я знал его лучше, чем Дж. Ф. В своей следующей «заметке» я придумал с невинным видом процитировать пять или шесть вещей Прэда из тех, которых Дж. Ф. нам не читал. И с любопытством ждал результат. «Заметка» вернулась ко мне с комментарием Дж. Ф.: «Одни бесконечные повторы».
Мистера Гриза Дж. Ф. недолюбливал. Я присутствовал при их встрече в кабинете нашего старшего воспитателя, когда он вполне добродушно назвал его «личпоулским мудрецом», но ходить к нему домой своим мальчишкам не разрешал. Во внешности и манерах мистера Гриза, как я говорил, было много женственного; Дж. Ф., напротив, был очень мужественным, но как раз он-то и был гомосексуалистом. Большинство хороших учителей — и, думаю, учительниц тоже — имеют подобную склонность — иначе как бы они выносили свою работу? — но явно это не проявляется. Дж. Ф. всегда глубоко скрывал страсть. Не думаю, что он когда-нибудь позволял ей перейти из платонической в плотскую в отношениях с каким-нибудь из своих учеников, но в отличие от обычного, романтического наслаждения, которое испытывали лучшие из его коллег, общаясь с молодежью, он, определенно, влюблялся в отдельных мальчиков. Ко мне это не относилось. Я был хрупким и хорошеньким, как херувим. Ему же по вкусу была больше классика, нежели рококо — «греческая любовь», как говаривали невинные ученые и духовенство до суда над Уайлдом, — и в то время он был пылко влюблен в златовласого Гиацинта.
Он подарил этому мальчишке мотоциклет, на котором тот тут же разбился с большим ущербом для своей красоты, но любовь Дж. Ф. осталась неизменной, пока его друг не умер, будучи еще довольно молодым.
Интерес Дж. Ф. ко мне был чисто профессиональным. Он считал, что разглядел во мне способности, заслуживающие, чтобы их развивали. Больше того, у меня хранится его письмо от 1922 года, где он пишет: «Если ты воспользуешься даром, которым боги наградили тебя, то станешь тем единственным, по моему убеждению, человеком, кто проложит курс твоему поколению». Увы, его разочаровало то, какое поприще я выбрал себе. Трудно сказать, что он имел в виду под словами «проложишь курс своему поколению». В качестве премьер-министра? Великого директора школы, как он сам? Редактора «Таймс»? Как бы там ни было, я не оправдал его надежд. Думаю, он лишь вздыхал, читая мои писания и слыша, что говорили о моем поведении. Он был шотландцем и верил в успех, который для него означал что-то желанное, материальное и чего можно достичь только тяжким трудом и добродетельной жизнью.
Я ни разу не видел его после своего первого года в Оксфорде; он к тому времени с головой погрузился в работу в Стоуве. Перед окончанием школы я предложил ему взять меня туда на работу, но получил категорический и справедливый отказ. Но его благосклонноего ко мне отношения на протяжении четырех четвертей я не забыл. Я всегда испытывал перед ним благоговейный страх, так что он в некотором смысле был соблазнителем, а я соблазняемым, когда он старался добиться моего расположения. Он, единственный среди лэнсинговских учителей, был в дружеских отношениях с «партером», где мог уединиться, тогда как в комнате старших воспитателей все его дергали. До того как я получил какое-нибудь официальное назначение в школе — то есть стал как-то выделяться среди остальных — он приглашал меня на чашку чаю в короткие минуты уединения, почти тайного, — великая честь, которой редко кто удостаивался и которая не проходила мимо уважительного внимания старост. Вспоминаю, как, когда часы пробили половину пятого, он сказал: «Как чудесно! До вечерни нам совершенно нечего делать, только есть эклеры и болтать о поэзии». А еще со стыдом вспоминаю, что я пересчитал пирожные — шесть, надо растянуть на полчаса. В те дни я съедал два эклера в минуту. Мне мало что было сказать о поэзии, и не помню, что он говорил, но в церковь я пришел, шатаясь не от сытости, как это бывало с большинством старшеклассников по воскресным вечерам, а оттого, что меня распирал восторг от общения с Великим Человеком.
Мистер Гриз находился там, стоял в боковом приделе в кепи и при широком галстуке. Мне казалось, что он стал как будто меньше. Я не изменил ему, но я знал, что мистер Гриз и Дж. Ф. были полной противоположностью друг другу, и к тому времени отдал свое предпочтение более сильной и яркой личности. До сих пор не могу решить, что из того, чему эти двое стремились научить меня, было для меня более ценно или кому из них я оказался более предан.
Еще раз Дж. Ф. написал мне в июле 1930-го, приглашая встретиться в лондонском клубе, в котором он состоял и куда меня недавно тоже приняли. К тому времени я уже добился некоторого успеха как автор романов. Письмо начиналось с обращения: «Дорогой Во (ты теперь так знаменит, что не решаюсь обращаться к тебе по имени, как в былые времена)», а заканчивалось такими словами: «Надеюсь, мы столкнемся в недалеком времени и возобновим отношения, которые я некогда очень ценил». Насколько заслужена, по его мнению, моя «знаменитость», он предпочел умолчать. Думаю, он просто почувствовал мою подспудную отчужденность и готовил почву для возможной неожиданной встречи в клубе.
Добавлю, что мы так и не встретились — ни в клубе, ни где-то еще. Спустя шесть недель после получения этого письма я принял католичество. Он, должно быть, воспринял это как предательство всего того, что старался мне привить.
Глава восьмая НИ ОТ ЧЕГО НЕ ОТРЕКАЮСЬ
Отец в своей автобиографии с грустью писал: «В начальную школу я опоздал на неделю; в Шерборн пришел летом вместо осени, когда прибывает новое поколение учеников; и вот теперь с Оксфордом мне особенно не повезло, поскольку студенты набора 1885 года успели втянуться в занятия и подружиться, когда с большим опозданием появился я, и весь оставшийся срок до окончания первого курса пришлось наверстывать упущенное».
Удивительное дело, но, прекрасно помня, как сам пострадал, он заставил меня в точности повторить его судьбу. Выше я упоминал о горьком чувстве одиночества, которое испытывал первое время в Лэнсинге, чего вполне можно было бы избежать. Теперь, в январе 1922 года, он решил отправить меня в Оксфорд немедленно, в разгар семестра. Я и сам был не прочь поехать, и по отцу было видно, что ему, как обычно, не терпится покончить с делом, на сей раз с моим образованием. Он стал уставать от рутинных обязанностей в «Чэпмене и Холле» и мечтал об отставке. Он верил (как оказалось, напрасно), что, когда я получу степень, ему не надо будет больше заботиться обо мне и он скорее обретет долгожданный досуг или сменит работу на менее обременительную.
Изначальный план был таков: если я получу стипендию, то отправлюсь на девять месяцев во Францию, попрактиковаться в языке. Я так и не сделал этого, что мешало мне потом всю жизнь. Но я ни в коем случае не сожалею, что досрочно был зачислен в университет. В результате этого я появился там как одинокий исследователь.
Многие были довольны, ограничив круг интересов и друзей своими коллегами, и не искали большего. Не знаю, случилось бы то же самое со мной, появись я там в нормальное время, как все. Сложилось так, что у меня не оставалось иного выбора, кроме как быть в колледже скитальцем.
Хартфорд был респектабельным, но довольно скучным небольшим колледжем. Когда мистер Боулби объявлял в школе, что я поступил стипендиатом в университет, об этом колледже он сказал покровительственным тоном и с грамматическими ошибками, что, мол, это «очень растущий колледж», чем несказанно рассмешил отца. Если можно верить моим детям, Хартфорд не очень-то вырос с тех пор. В мое время среди тамошних донов не было ни одного значительного ученого; среди студентов — ни членов Буллингтонского клуба[135], ни президента университетских Дискуссионного или Театрального обществ, ни членов сборной университета по гребле — лодка никогда не подходила близко к верховьям реки. В те времена среди колледжей университета существовала общепринятая очередность на занятие президентского поста. Хартфорд продвинулся в этой очереди дальше середины, наравне с Ориелем и Экстером. Непосредственно из моих сокурсников вышли: посол, епископ, председатель Верховного суда в доминионе, киноактер, популярный композитор, Q.C.[136]. Были ли среди них еще выдающиеся личности, не знаю.
В преимущества колледжа входили хорошая кухня и уникальная система обучения, по которой студенты занимались дома: не было ни перекличек, ни обязательного посещения церковных служб, как в других колледжах, так что не приходилось вылезать из теплой постели и выскакивать на утренний холод. Чтобы получить стипендию, нужно было принадлежать к англиканской церкви, иными словами, не состоять членом никакой другой. Я в методистскую церковь никогда не ходил.
Приятно было и то, что Хартфорд был свободен как от студенческого «корпоративного духа», отравлявшего жизнь во многих небольших колледжах, так и от хулиганских выходок, случавшихся порой как бунт против эксцентричности крупных; хотя признаюсь истины ради, что то и другое проявилось-таки, когда на «пьянке новичков» — без каковой, думаю, не могло обойтись — бледный от выпитого старшекурсник вломился ко мне в комнату, воинственно вопрошая, что я «сделал для колледжа». Я ответил, что выпил в его честь, и друзья парня увели его, пока он не натворил бед. Никого никогда не грабили, не устраивали погрома в его комнате, не заколачивали его дверь. Это было либеральное, цивилизованное место, где можно было жить, как тебе нравится.
Корпуса колледжа невзрачные в соответствии с историей этой местности, и с начала Средних веков в них поочередно размещались муниципалитет, колледж, снова муниципалитет, пока наконец в них окончательно не обосновался колледж, и первый лорд Ривелстоук в 1874 году пожертвовал капитал на его содержание. Главное здание своим фасадом, обращенным на Кэт-стрит, как часто отмечалось, походило на банк. Но рискнувшему пройти за домик сторожа открывалась мешанина разномастных построек. Тут и старинные, но ничем не примечательные строения, окружающие квадратный передний двор, и церковь, и столовая, сооруженная Джексоном в стиле французского ренессанса. Выделяется разве что «Мост вздохов», ведущий через Нью-колледж-лэйн к новым корпусам. Садов нет в помине. С тех пор там восстановили очаровательную средневековую восьмиугольную книжную лавку на углу, неузнаваемо ее перестроив, чтобы вписать в новые корпуса.
Сегодня правительственный департамент, без сомнения, запретил бы использовать это место в качестве исправительного учреждения на основании его пожароопасности и отсутствия гигиены. Это было время перехода от сидячей ванны к нормальной. Когда обитатели главного корпуса хотели помыться, им приходилось идти через «Мост вздохов», чтобы попасть в наполненные паром подвалы новых строений. За церковью скрывались уборные. Прислужники каждое утро приносили нам в небольших кувшинчиках горячую воду для бритья и дважды в день опорожняли ночные горшки, имевшиеся у нас в комнатах.
Первый семестр я жил тихо. В Хартфорде было несколько ребят из Лэнсинга, но, кроме одного, Мэчина, я знал их плохо. Руперт Фремлин и Макс Маллоун (ныне он — профессор археологии) из директорского «дома» в Лэнсинге были поблизости, в Нью-колледже, а Сверх был недоступен: готовился к предстоящим экзаменам на получение стипендии, которую он получил-таки. Я начал с того, что зачастил в Нью-колледж. Я получал множество приглашений от разных старшекурсников, чьи родители были знакомы с моими. Я возвращал им их визитки — в те дни у нас были визитные карточки с тиснением, — и на том наше знакомство и кончалось.
Общественные активисты из числа старшекурсников приглашали новичков на чай, обычно с намерением привлечь к благотворительной или проповеднической работе среди сборщиков хмеля или в Хартфордской миссии в Южном Лондоне, или в Дискуссионном обществе. Я увидел, что у меня с ними мало общего.
Мое первое жилье было скромным. Как стипендиат, я имел право первых три года жить при колледже, но, опоздав с прибытием, обнаружил, что осталась всего одна свободная квартирка в самом старом из зданий, окна которой выходили на Нью-колледж-лэйн. Она располагалась над кладовой студенческой комнаты отдыха, где готовили чай, и лестница ко мне наверх больше всего запомнилась мне стуком крышек на блюдах в туманные дни и запахом тостов с анчоусами и булочек с медом, которыми служители нагружали подносы.
Я придерживался порядка, заведенного в колледже. Мы завтракали — обычно «общим столом», то есть хлебом (восхитительными небольшими свежеиспеченными булками), сыром (треугольничками отборных, свежих английских сортов) и пивом (горьким элем, нацеженным из бочонков в высокие кружки) — и пили пятичасовой чай по своим комнатам. Большинство чаще всего обедали по вечерам в столовой, где кормили вкусно и дешево. Мы должны были платить за пять обедов в неделю независимо от того, ели мы или нет. В последние семестры, когда я познакомился с экстравагантным вкусом, которым отличался кружок моих друзей из других колледжей, я просадил много денег на не стоящую того кухню Джорджа. Поначалу я следовал обычаю обедать в столовой колледжа прямо в халате и несвежей рубашке. Существовали некоторые формальности. Стипендиаты-первокурсники сидели за отдельным столом, а старшекурсники читали молитву. «Штрафовали» — штраф в виде огромной серебряной кружки пива полагался за такие нарушения, как употребление в разговоре цитат на иностранном языке, упоминание женского имени или неподобающую одежду — часто и по установленной церемонии. Если проштрафившийся умудрялся — а таких было мало (обо мне и речи нет) — «одолеть чашу», то есть выпить ее до дна, не переводя дыхания, за пиво платил, скидываясь, весь стол. Обычно же кружка переходила из рук в руки, и, если кто плескал на стол или ронял салфетку, передававшуюся с кружкой, назначался новый штраф. Этот обычай соблюдался не во всех колледжах, а теперь, как я узнал, и вовсе прекратил существование.
Первые два семестра я ощущал себя совершенно счастливым, делая все то, что по традиции делали первокурсники: приобрел портсигар с выгравированным на крышке гербом колледжа и популярную олеографию «Башни и шпили Оксфорда»; учился курить трубку; первое время напивался; пешком и на велосипеде побывал в окружающих деревушках; произнес ничем не примечательную вступительную речь в Обществе; в меру занимался историей, чтобы экзаменаторы остались довольны. Но все время казалось, что существует некая квинтэссенция Оксфорда, которую я чувствовал и любил со стороны и которую намеревался обнаружить.
В моем воображении сверкали литературные ассоциации. Я знал наизусть, более того, цитировал в своей письменной работе на соискание стипендии риторическое обращение Мэтью Арнольда к Оксфорду в «Восторженном мечтателе».
«Альма-матер» Квиллера-Коуча[137] было моим любимым стихотворением. Я зачитывался «Зулейкой Добсон»[138] и вторым томом «Зловещей улицы»[139]. Белок[140] и Флекер[141] воспели это место:
И
Кембридж породил, пожалуй, более значительных поэтов, но, конечно же (?), меньше стихотворений в свою честь.
Я заранее испытывал предубеждение против самого городка, так что разочарование было не слишком сильным.
Сыновьям его не дано ни искать, ни разгадать его тайну, но в 1922 году она лежала почти на поверхности.
При мне Оксфордский университет куда больше походил на себя прежнего, каким он был, когда в нем учился отец (да и мой прадед тоже), чем на тот, каким он стал при моих детях. Никакой лихорадочной конкуренции при поступлении; более того, Пемброк спокойно принял в университет Хью Лайгона и еще кое-кого из аристократов, не желавших иметь дело со вступительными экзаменами и даже с экзаменами на степень бакалавра позже. Городок, как в старь, одиноко располагался среди речушек и лугов. Его строения гордо демонстрировали свои серо-золотистые осыпающиеся каменные стены, ныне приговоренные учеными мужами к обновлению, обошедшемуся в огромную сумму. Предместье радовало глаз домами в духе изображенных Рескином и ухоженными садами вдоль дорог на Вудсток и Бэнбери. В Каули существовал какой-то автотранспорт, но это было вне пределов зрения и слуха. Туристы в протяжение семестра были редкостью. Окружающие леса и холм были приютом для Ученой Цыганки, и можно было нагнать ее, бредущую по середине дороги. По берегу реки мы ходили в Бинсли гадать, как ходили, мы были уверены, все студенты до нас. На тихих улочках хищные лавочники поджидали студентов и соблазняли их предложением покупать в долг, который редко когда не возвращался. В Кентербери Гейт и в Броаде можно было взять двухколесный экипаж или открытую коляску. Велосипедисты и священники, пешком или на колесах, вперемешку со скотиной, которую гнали на базар, представляли единственную опасность на городских улицах. Сомневаюсь, что в университете набралось бы десятка три авто, принадлежавших донам или студентам. Телефонов не было. Связывались посредством открыток с университетским гербом, которые развозили посыльные на велосипедах.
Община была сугубо мужская. Студенты жили затворниками. За исключением «Недели восьмерок»[144], в мужских колледжах редко можно было увидеть девушек. Еще существовали прокторы, и в мое время в одном случае, так по крайней мере заявлялось, они имели право выдворять за пределы территории университета женщин, не имеющих сопровождающего и казавшихся им соблазнительницами. Последний поезд из Паддингтона прозвали «прелюбодеем», но он нечасто служил этой цели. Большинство студентов вполне были довольны жизнью в замкнутой общине, какой она была до появления железной дороги, удовлетворяясь легким флиртом во время каникул и близкой дружбой в остальное время.
В описываемое время старший преподаватель по судебной психиатрии Лондонского университета представил доклад на тему молодежной преступности. «Мы много читаем, — говорит он, — о районах с повышенным уровнем преступности и о преступных субкультурах, но куда меньше о том, почему правонарушитель не имеет подруги, как большинство его законопослушных сверстников», и далее он знакомит с тем фактом, что сорок шесть процентов юношей, попавших в исправительные учреждения, не имели интимных отношений с противоположным полом. Уверен, что у менее чем десяти процентов моих сверстников были те, кого д-р Гиббенс называет подругами. Кое-кто испытал случайное, безрадостное приключение с проституткой за границей. Мало кто серьезно интересовался женщинами, но, насколько я знаю, лишь один попал в тюрьму (сбил пешехода), и лишь единицы стали гомосексуалистами.
Кое в чем мы были искушеннее своих преемников, но в другом — юнцы несмышленые.
В романе, который я написал много позже[145], я сравнил относительно новую, существующую лишь сто лет, но якобы освященную веками систему образования в английских закрытых школах с производством портвейна. «Оно было, — писал я, — как спирт, который мешают с чистым соком виноградников Дору, — бьющий в голову, состоящий из таинственных ингредиентов; оно одновременно обогащало и замедляло взросление, как спирт замедляет созревание вина, делает его непригодным к употреблению, поэтому оно должно вылеживаться в темноте долгие годы, пока наконец не придет срок подать его к столу».
Те из моих сверстников, кто испытывал в Оксфорде скуку, в большинстве своем были иноземного происхождения или получили оригинальное образование. Хьюберт Дугган, который впоследствии стал одним из моих ближайших друзей, был смешанного американо-ирландско-аргентинского происхождения. В колледже он изнывал без женщин и после двух семестров, жалуясь на влажные простыни и общество недоразвитых юнцов, поступил в королевскую конную гвардию.
Мистер Питер Куиннел, которого я с тех пор встречал время от времени, не жил при колледже. Его колледж тоже приводил в отчаяние. Для меня же это было сказочное царство, и, думаю, я был самым счастливым из моих сокурсников.
Середина 1920-х годов была словно День св. Луки, или, как говорят другие, бабье лето[148]. Традиционный жизненный уклад Оксфорда прервался в 1914 году; многие думали, что он никогда уже не возродится. После войны появилось поколение бывших солдат, на два, на три года старше, чем обычно бывают студенты, и бесконечно старше нас пережитым опытом. Ко времени моего поступления они уже окончили учебу или еще грызли науку, уединившись по своим углам, и колледжи заполнила молодежь.
После меня пришла эпоха джаза, коктейлей, постоянных поездок в Лондон и обратно, нового крепкого сленга и культа богатых, на смену которому вскоре пришел культ пролетариата. Но пятилетие мы жили и говорили во многом так, как наши предшественники десять лет назад. Когда я читаю их воспоминания (как делал в поисках деталей тогдашнего бытия, работая над «Жизнью Роналда Нокса»), то вижу много сходства между ними и нами, чего мне не хватает в случае с нашими преемниками.
Некоторые из нас остро чувствуют потерю тех легендарных личностей, которые, почти до единого человека, были уничтожены на Первой мировой войне. Нам часто с укоризной напоминали, особенно слуги в колледже, сколь хуже и бесцветней мы были в сравнении с теми великими людьми. Похоже, что сегодня, после Второй мировой войны, к моим сверстникам относятся со смесью зависти и осуждения, как к распутникам и прожигателям жизни.
Недавно я наткнулся на статью в журнале, основанную на ответах стариков донов на вопрос: «Считаете ли вы, что нынешние студенты не чета прежним?»
В Нью-колледже[149] вердикт был таков: «Нынешние порассудительней и деньги не транжирят». В Мертонском: «Студенты становятся все более и более разнородными. Многие приличные семьи, где получение университетского образования было традицией, обнищали. Растет число студентов из семей, не имеющих подобной традиции, — бедных, которым помогает государство, и прагматичных, озабоченных лишь улучшением в будущем своего материального положения». В Университетском: «Тут теперь (полагаю) примерно вдвое больше студентов по сравнению с тем, что было тридцать лет назад. Тогда большинство учились посредственно. Обыкновенных лодырей теперь очень мало. Появление студентов из колоний, американцев и иностранцев подстегивает интерес местных к учебе». В Уодеме: «Современный студент добродетельней, потому что бедней; умней, потому что приходится много заниматься, а конкуренция стала жестче; они крепче физически, потому что воздержанней во всем».
Статья появилась (в «Стрээнд мэгэзин») в 1911 году.
2
С самого начала я относился к Оксфорду как к месту, в котором предстояло жить и наслаждаться жизнью, а вовсе не готовиться i к какой бы то ни было карьере. И я вошел в него, как в тот мифический поток, в котором Александр Македонский омолодил свою кавалерию; чьи воды искал на Багамах Понсе де Леон.
В последние месяцы в Лэнсинге я много занимался и был замкнут, прикидываясь пресыщенным циником. В редакционной статье в «Лэнсинг-колледж мэгэзин», которую я цитировал выше, нашла отражение эра «Клуба мертвецов». В Оксфорде я вновь обрел свою юность. На всяческие выходки меня толкали избыток сил и моя наивность, а не ложная извращенность ума. Меня привлекала всякая деятельность, я со всеми перезнакомился не с честолюбивой целью проникнуть в лондонский свет или приобрести влиятельных друзей, которые содействовали бы моей дальнейшей карьере, не для того, чтобы произвести впечатление в кругах интеллектуалов и тем самым привлечь внимание иерархов Блумсбери. Я даже не покидал территории университета, чтобы посетить салоны леди Оттолайн Моррел в Гарсингтоне или леди Кебл на Боарз Хилл. Мои интересы не простирались дальше древних стен университета. Я хотел отведать все, что мог предложить Оксфорд, и усвоить, сколько был способен.
Дневник я забросил в тот день, когда окончил школу, и не имею иного свидетельства последующих лет, кроме тех, какие может представить неверная память. Думаю, это было ближе к концу второго семестра, когда вокруг меня начал собираться кружок приятелей всякого сорта. В третьем семестре я занимал просторную квартиру в цокольном этаже одного из зданий, образующих передний двор, и редко когда в ней не шумел народ. Выпускные и вступительные экзамены казались уже такими далекими. Я воспринимал свое стипендиатство как награду за прошлый труд, а не задаток за труд предстоявший. Мои планы, насколько они к тому времени определились, были связаны с искусством. Но тогда существовала распространенная иллюзия, что способный человек может бездельничать восемь семестров, а потом засесть за учебники и с помощью черного кофе за несколько недель наверстать упущенное. Думаю, это нас ввела в заблуждение легенда о Ф. Э. Смите (лорде Беркенхеде). Нам бы еще обладать его умением не только развлекаться, но и концентрироваться в нужный момент. Большинство моих приятелей, включая и тех, кто в дальнейшем весьма преуспел в жизни, окончили простыми бакалаврами, а то и вовсе без степени.
На каникулах я одолел огромное количество книг, предвидя, с какой библиотекой придется иметь дело в первом семестре. Начиная с третьего семестра, я постоянно слышал предостережения, становившиеся все более властными и угрожающими. Я не хотел, чтобы меня погнали из колледжа, и мог лишь держаться подальше от недружелюбных моих критиков, пока не придет пора выпускных экзаменов. Меня мало привлекала история в том виде, как ее преподавали. Бывало, какая-нибудь историческая фигура захватывала мое воображение, но сама программа по истории, казалось, была составлена таким образом, чтобы показать, что британская парламентская система на переломе века была верхом человеческой мудрости и что история других стран имела значение лишь настолько, насколько они демонстрировали стремление к этому идеалу. Такое впечатление усугублялось необдуманным выбором мною «специального предмета». Я мог бы, к примеру, взять темой итальянские города эпохи Возрождения, что, без сомнения, было бы мне интересно. Вместо того, когда мой преподаватель спросил, какую тему я выбрал, я мог вспомнить название лишь одной из большого списка — «представительное правительство». Ничего не могло быть скучней для меня, чем различия между многочисленными демократическими конституциями, существующими в мире, но винить было некого, кроме самого себя.
Я был вовсе не одинок в этом отсутствии желания заниматься. По меньшей мере половину студентов родители отправили в Оксфорд просто, чтобы их чада там росли и воспитывались. Одних интересовала гребля, других крикет, кого-то — сцена и риторика, а кого-то — только развлечения. Я знал все о политических и религиозных убеждениях друзей, об их любовных делах, финансовом положении, домах, семьях, что они предпочитают есть, носить, пить, но считал бестактным интересоваться, что они изучали. Английская литература была для женщин, и иностранцев; новый, имевший сомнительную репутацию курс, который именовался «Великие современники» (а ныне именуется Р.Р.Е.[150]), годился для «публицистов и политиков». Традиционный «Современники и классики» по-прежнему почитали больше, за ним современную историю, право и теологию. Математиков уважали, но считали, что по-настоящему им здесь не место; для них существовал Кембридж. Говорили, что где-то за Кеблом есть лаборатория, но я ни разу не встречал никого, кто похаживал бы туда. В мое время ни один человек из Хартворда не имел дела с естественными науками.
Я так всерьез и не решился бросить занятия. Периодически совесть или беседа в особо грозных тонах с начальством колледжа заставляла меня открыть книгу или посетить лекцию, но долго так продолжаться не могло.
Дело, возможно, было в том, что мне не повезло с донами, которые в отличие от Дж. Ф. Роксбурга не поражали воображения.
Мне не удалось встретиться с главой колледжа. Он слег до моего появления, а уже в начале первого семестра меня подозвал Бэйтсон, приставленный ко мне прислуживать и обычно пребывавший в глубокой меланхолии, и сказал? «Половина седьмого, и директор умер». Его преемником стал изможденный, с синюшным лицом шотландский баронет, с которым у меня были только официальные отношения и от которого у меня скулы сводило. Большинство донов в Хартфорде были люди непритязательные, что соответствовало их скромным способностям. Один, правда, выделялся, но не столько ученостью, сколько странностями характера.
С.Р. М. Ф. Кратуэлл был деканом и одновременно старшим преподавателем истории. Позже он занял пост директора колледжа и умер, сойдя с ума. Он написал мне сердечное письмо с поздравлением, когда я стал стипендиатом, и во второй вечер моего пребывания в колледже меня пригласили к нему в кабинет. Я мало видел донов и они представлялись мне эдакими недоступными иерархами. Кратуэлл был высокого роста, мужиковат и имел лицо капризного ребенка. Он курил трубку, которая торчала из его толстых губ, словно приклеенная коричневой слюной. Когда он вынул ее изо рта и взмахнул, словно желая, чтобы мне стала понятней его невнятная речь, блестящая нить потянулась за мундштуком, пока не лопнула, оставив мокрый след на его подбородке. Когда впоследствии он говорил со мной, я ловил себя на том, что думаю, как далеко может протянуться эта нить слюны, и часто не слышал его.
Он, теперь я это понимаю, был жертвой войны, на которой храбро сражался. Несомненно, даже если его нельзя было излечить, современный врач хотя бы назвал его многочисленные неврозы. Он словно бы так и не отмылся от окопной грязи. Его видение истории было ограничено несколькими милями нидерландской земли, где он воевал, и предельным, недоступным рубежом, куда он смотрел в бинокль сквозь колючую проволоку. Его преследовало воспоминание о Рейне, я же не ведал, куда Рейн течет, и это было первое, резкое различие между нами.
Он отличался своеобразным грубым добродушием, находившим выражение в казарменных шуточках, мгновенно сменявшимся разочарованным брюзжанием. До 1914 года он учился в Оксфорде, в колледже Всех Душ, и в молодости, наверно, обладал более изысканными манерами, поскольку был из весьма уважаемой семьи; но два года взрывов и газовых атак не оставили от них следа. Будучи деканом, он, видно, часто воображал себя командиром непокорного взвода. Он ударялся в загул, как лейтенант, получивший увольнительную, мертвецки напивался, обедая не в колледже, и, бывало, видели, когда колокол церкви св. Марии бил полночь, как он слепо ощупывает ограду Рэтклифа, думая, что это колледж. С похмелья, а он обычно занимался делами колледжа в этом состоянии, он был подвержен вспышкам дикого гнева. Он был до такой степени женоненавистником, что не пускал женщин на свои лекции. Сторожу было приказано гнать их от ворот колледжа. Если какой-нибудь из них удавалось проскользнуть, он с побагровевшим лицом гнал ее прочь, сопровождая свои жесты непристойной бранью. У него был коллега-приятель, о котором он говорил: «Этот писака», — платоник и тоже служивший в пехоте. Иногда они играли в лаун-теннис, но чаще подолгу молча гуляли вместе.
У Кратуэлла были политические амбиции, и он неуклюже, но усердно интриговал, чтобы его выставили кандидатом от консерваторов в университетский округ, который в то время считался «надежным» для партии. Чего и добился, но, когда дошло до подсчета голосов, проиграл беззаботному кандидату от независимых.
В общем, он оказался совершенно не таким доном, какого я ожидал увидеть, наслушавшись рассказов Джоуэтта.
В первые два семестра я его редко видел. Положение со своей неосведомленностью по части местонахождения Рейна я еще мог поправить, но это мало бы что дало, поскольку наша взаимная антипатия углублялась. После «пирушки первокурсников», во время которой я совместно с доброй третью колледжа показательно напился, он попытался дать мне совет, сказав, он понимает, что, придя в разгар семестра, я оказался в сложном положении, и предупредив, чтобы я нашел лучший способ наладить отношения с коллективом. Он, несомненно, старался показать свою доброту. Я чувствовал, что произвел дурное впечатление своим дебошем, и вместо того, чтобы оценить его великодушие, с идиотской надменностью ответил, что сожалею о своей невоздержанности, но (и это было правдой) я вовсе не стремился снискать себе популярность подобным образом. И добавил, что меня совершенно не волнует, что думают обо мне в коледже.
Думаю, именно тогда наша взаимная неприязнь стала окончательной.
Я как раз начал под его руководством готовиться к последним экзаменам на степень бакалавра. После буквально нескольких занятий он пришел в такое бешенство, что какое-то время не желал вообще меня видеть и я остался без всяких консультаций. Это блаженное время закончилось тем, что меня передали кроткому парню, только что избранному в члены совета колледжа, который сохранял неизменную вежливость, причем, полагаю, ко всем без исключения. Но у него я не многому научился.
В начале третьего курса, внезапно осознав, насколько запустил занятия, и ударившись в панику, я написал отцу, прося его забрать меня из колледжа и отправить в Париж, где бы я в полной мере наслаждался жизнью Трильби[151]. Он ответил, что сперва я должен получить диплом. Этот разумный приговор расстроил меня, и я решил, что после экзаменов останусь в Оксфорде назло ему. Из упрямства я счел, что это послужит мне laissez-passe[152] в развеселую жизнь.
Мы рано вставали и рано ложились. Ворота запирались в девять вечера, после чего никто из студентов не мог выйти за территорию колледжа и никто из посетителей — войти. За возвращение после одиннадцати налагался небольшой штраф, а список опоздавших представлялся декану После полуночи вернуться можно было, единственно перелезши через ограду. Оба возможных способа вернуться в Хартфорд, один — через сад колледжа Всех Душ, и другой — по крыше как раз мимо окон декана, представляли немалую трудность, когда подвыпьешь, и не думаю, что я пользовался ими больше дюжины раз.
В Хартфорде можно было найти родственную душу, особенно это относилось к Теренсу Гриниджу, который учился на втором курсе и с которым я скоро сдружился. В нем было много такого, что нравилось начальству. Осиротевший сын дона, чьим опекуном был университетский казначей. Питомец Рагби[153], как Кратуэлл. Восхищался классиками и неплохо проявил себя на Иффлисской дороге[154]. Но определенные странности характера закрыли перед ним двери элитного студенческого Обеденного клуба. Он обожал посреди ночи орать во всю глотку во дворе колледжа хоры из древнегреческих трагедий. Вечно растрепанный, он был ярым поборником чистоты, и его карманы были забиты бумажками, которые он вылавливал из сточных канав. С главного двора к кухням вела калитка. Теренс, чьи комнаты были рядом, назначил себя сторожем при ней. Служители проходили на кухню за подносами и оставляли ее открытой. Тут выскакивал Теренс и захлопывал калитку. Нагруженные подносами служители поневоле должны были возвращаться на кухню, оставлять подносы, открывать калитку и опять бежать за подносами. Едва они исчезали, снова выскакивал Теренс и перекрывал им дорогу. Они подали официальную жалобу. Теренс с невинным видом оправдывался: он знать ничего не знает. Наконец, им пришлось ставить у калитки часового на время разноса еды, пока Теренс не убирался в свое логово.
Он страдал легкой формой клептомании и тащил из университетского Театрального общества, из Дискуссионного клуба и прочих мест, где собирался народ, всякую приглянувшуюся мелочь — расчески, ключи, маникюрные ножнички, чернильницы. Все это он аккуратно прятал, чаще всего за книгами в библиотеке. Однажды он унес из привратницкой все ключи колледжа и несколько дней прятал их.
Он непонятно почему пришел в восхищение от фильма «Враги женщин», когда его показывали в Оксфорде. Смотрел его снова и снова, «отождествляя» (как говорится на нынешнем жаргоне) себя с Лайонелом Бэрримором, на которого ничуть не был похож. У него была короткая черная куртка с каракулевыми воротником и обшлагами рукавов. Лорд Бошам (вовсе не ханжа), неожиданно навестив своего старшего сына Элмли в Магдален[155], удивился одеянию Теренса и, заключив, что Элмли попал в подозрительную компанию, забрал его домой на два семестра.
У Теренса был особый талант придумывать прозвища и эпитеты, которые прилипали к человеку, например: «Плешивый писака» (мой брат Алек), «Полуночный барсук» (ночной дежурный в колледже), чтобы отличить его от других служителей, «Филбрик-флагеллант», «Получеловек» (тихий тип из Вустера, который носил пенсне и был избран президентом Дискуссионного общества), «Горячий ланч» (Сверх, который вечно жаловался, что в полдень подают почти все холодное), «Мистер Тристрам, который за завтраком ведет вежливые разговоры». Эти и прочие бесчисленные прозвища рождались у него спонтанно и вскоре срастались с человеком. Сегодня они потеряли свою искру, но все стали частью портрета многих моих современников.
Теренсу первому вообразилось, что Кратуэлл удовлетворяется с собаками, и он купил у старьевщика на Уолтон-стрит собачье чучело, которое мы поставили во дворе как приманку для него, когда он будет возвращаться с обеда в колледже Всех Душ. По этой же причине мы довольно часто лаяли по-собачьи по ночам под окнами Кратуэлла.
Не в пример лорду Бошаму, моей матери Теренс сразу понравился; она увидела в нем несчастного беспризорника, и в каникулы он подолгу гостил у нас. Отец, обычно радушно принимавший всех моих друзей, относился к нему куда прохладней. Приходя усталым с работы, он не получал удовольствия, когда его втягивали в дискуссию по поводу Гегеля и Канта, поскольку давно забыл и то малое, что когда-то знал об этих авторах. Бывало, отец не подозревал, что Теренс гостит у нас. Тот сидел у себя в комнате, пока отец не уходил из дому, и тогда спускался вниз, чтобы позавтракать; с шести и до десяти вечера, когда отец, минута в минуту, ложился в постель, он где-нибудь шатался или прятался у себя. Иногда запах табака выдавал его. «Опять этот парень здесь», — говорил отец, задыхаясь от приступа астмы, вызванного скорее мыслью, что Теренс в доме, нежели этим свидетельством его присутствия.
Комнаты, из которых Теренс совершал свои вылазки к кухонной калитке, были единственными, рассчитанными на двоих студентов. На первом курсе компанию ему составлял Джеймс Паркс, бывший полной его противоположностью. Паркс, ныне священник англиканской церкви, влиятельный специалист по иудаизму, чрезвычайно увлекался тем, что можно назвать общественной жизнью студентов. Он был одним из последних, кто пришел в колледж из армии; обычно он сидел в их «норе». С Теренсом он поселился, чтобы постоянно быть в колледже, что было удобно при его участии во множестве комитетов. Это был крепкий малый, который, как утверждал Теренс, позировал для бронзовой статуи военного мемориала на Паддингтонском вокзале. Прежде чем увидеться с этой парочкой за ланчем, я встретился с тогдашним президентом Дискуссионного общества и редактором «Изиса». Ни тот, ни другой не производили особого впечатления (оба, насколько помню, были валлийцами), но было приятно познакомиться с этими известными фигурами, и я воспользовался случаем, чтобы договориться о сотрудничестве с «Изисом» и о выступлениях в Обществе.
Когда одержимость Теренса Лайонелом Бэрримором сошла на нет, он увлекся Достоевским. Теренс обладал способностью со всею страстью отдаваться тому, что его интересовало. Позже он приобрел кинокамеру и снял бурлескный фильм, в котором заставил участвовать всех нас.
Я был на втором курсе, когда Паркс окончил университет и съехал с квартиры. Мыс Теренсом стали центром кружка друзей, который называли «Хартфордским дном». С нами были Тони Бушелл, впоследствии киноактер, и мой лэнсингский приятель П. Ф. Мэчин. Если никто из нас не приглашал к себе на ланч или его самого куда-нибудь не приглашали, обычно мы накрывали стол у меня. Скоро я распахнул двери и для ребят из других колледжей; порой собиралось до дюжины человек; Теренс окрестил участников этих сходок «отбросами общества». Пиво лилось рекой, шум стоял несусветный. Мало кто мог похвастать вокальными данными, так что мы горланили стихи в унисон.
Позже участились приглашения на более официальные завтраки. На втором и третьем курсе я, думаю, созывал у себя гостей по четыре или пять раз в семестр и сам посещал бесчисленное количество сборищ. Редкий колледж, если вообще были такие, разрешал устраивать частные вечеринки. В Хартфорде, разумеется, могли дать лишь специальное разрешение от казначея, и то если повод был важный, но что касается ланча на четыре или пять персон, тут надо было договариваться со своим прислужником и с шеф-поваром. Стол устраивался шикарный. Зимой пили, в основном, кларет, который сменялся портвейном. Пили до сумерек, а «чумазые олухи» и «крикетнутые» шли под окнами на реку и с реки, на беговую дорожку и спортплощадки. Во время одной из таких попоек, будучи без гроша, я устроил распродажу всех своих книг, многие из которых были прекрасно переплетены Малтби и за которые еще не было уплачено.
Но в дни, свободные от приглашений, «отбросы» продолжали собираться у меня вплоть до окончания университета.
В «Клуб святош» меня ввел Теренс. Эта группка — слишком недолго просуществовавшая, чтобы называть ее «обществом», — собиралась в комнатах над велосипедной лавкой в Сент-Олдэйте. О ней уже прекрасно рассказали мои сверстники в своих мемуарах. В то время клуб находился в переходном состоянии. Президентом был Элмли, теперь граф Бошам, о котором я упоминал выше, — солидный, терпимый, чрезвычайно уважаемый в Магдален-колледже. Старшиной — прокторы требовали от всех клубов, чтобы кто-нибудь из донов брал на себя ответственность за каждый клуб, — был P. M. Докинс, всеми любимый профессор новогреческого, который, думаю, ни разу не ступил в клуб ногой. Большинство из коренных его членов были крепко выпивавшие, мрачные рагбианцы и уикемцы[156], Любительски интересовавшиеся искусством и литературой, но в то время, когда я в него вступил, клуб переживал нашествие буйных итонцев, даже, можно сказать, их оккупацию, что привело к скорому его закрытию. Именно тогда клуб стал печально известен не только пьяными оргиями, но и манерой одеваться и вести себя, в некоторых случаях свидельствовавшей о явных гомосексуальных наклонностях сих джентльменов. Элмли отдал распоряжение: «Джентльменам позволительно скакать и резвиться, но не танцевать», — однако после его низложения распоряжению никто не следовал.
Деканы всех факультетов осуждали «Клуб святош», особенно баллиолский «Слиггер» Уркарт, который справедливо считал его опасным конкурентом и боялся, что микроб разгула проникнет в его собственный унылый салон. Скоро стало невозможно найти кого-нибудь на роль старосты, и прокторы закрыли «Святош». В недолгую пору его расцвета там царило ничем не сдерживаемое веселье. Разногласия между двумя противостоящими группами могли доходить до пародии, когда говорили, что у давних его членов архаическая манера обращаться к прислуге: «Подайте-ка мне чару эля, пжалста!», тогда как молодые подражали лондонскому просторечью, заказывая: «Рюмашку сухого «Лондона», приятель, в глотке пересохло!» Поскольку я не примкнул ни к тем, ни к другим на первом, и единственном, общем собрании, на котором присутствовал, я очень удивился, когда меня выдвинули и единогласно избрали секретарем. Все голосовавшие были под мухой. Никаких секретарских обязанностей я не исполнял. Мое избрание было типичной фантазией, пришедшей в голову «святошам», и некоторое время спустя, после ссоры с правлением, меня не то отправили в отставку, не то сместили с поста секретаря. Мой предшественник, Лайвдей, неожиданно оставил университет и занялся изучением черной магии. Он умер при загадочных обстоятельствах в Чефалу на Сицилии, в общине Алистера Кроули, и его вдова, называвшая себя Женщиной-тигрицей, какое-то время появлялась на страницах популярных газет с разоблачениями порядков в общине.
Дом, где собирался «Клуб святош», был деревянным и, думаю, сохранился с эпохи Тюдоров; теперь его снесли и невозможно найти место, где он стоял. Нужно было подняться по узкой лестнице (примерно как в Лондоне к Пратту), ориентируясь на густой запах лука и жарящегося мяса. Обычно в кухне ошивался постовой полицейский, в одной руке шлем, в другой — кружка пива. Выше за кухней были две большие комнаты. На моих глазах мишени для дарте уступили место стенным росписям мистера Оливера Месселя (частенько наезжавшего сюда из Лондона) и Роберта Байрона. Был там и рояль. На смену народным балладам, исполнявшимся хором, пришли джаз и более модные викторианские салонные песенки.
Читатель вспомнит съезд гостей в четвертой главе «Великого Гэтсби» Скотта Фицджералда. (Между прочим, я эту книгу прочел только много лет спустя после смерти ее автора. В 1946 году агент американской киностудии сказал мне: «На вас наверняка сильно повлиял Скотт Фицджералд». На самом деле я в то время не прочел ни единого его слова.) «Это старое железнодорожное расписание, уже сильно поистертое на сгибах, — пишет Фицджералд, — и на нем стоит: «График движения поездов с 5 июля 1922 г.». Но потускневшие записи на полях еще можно разобрать, и они лучше любых общих рассуждений расскажут о том, кто пользовался гостеприимством Гэтсби».
Я и сейчас могу перечислить вам тех, кто частенько бывал в «Клубе святош» в 1923 году, их имена не потускнели в моей памяти, но мало кто из них стал знаменитым. Вот мой поминальный список:
Питер Раффер — первый из нас кандидат на смерть, тучный, мрачный, музыкальный, часто задумывавшийся о самоубийстве, сидя у себя в квартире в Турле, и в конце концов убитый врачом-шарлатаном; Кейт Дуглас — тоже хороший музыкант, узколицый, одевавшийся, как завсегдатаи «Кафе Роял» в 1880 году; Дэвид Планкет-Грин — высоченного роста, добряк, всегда одетый по последней моде; Рудольф Мессел — с мертвенно-бледным лицом, своенравная и благородная натура; Ричард Пэйрс, которого Слиггер избавил от богемных привычек и тем самым сохранил для науки; Хью Лайгон — младший брат Элмли, от которого счастье вечно ускользало в последний момент, кротчайший, лишенный всякого тщеславия и невезучий в любви; и еще много других… их имена и имена тех, кто еще жив, кто потерялся из виду, способны пробудить печальные воспоминания в сердцах пятидесяти или больше пожилых людей, но и только.
«Клуб святош», подобно плавательному бассейну Гэтсби, видал лучших и худших людей того года, его членов и его гостей. В нем прошла добрая половина моей жизни оксфордского периода, и там я приобрел немало друзей, с которыми у меня до сих пор теплые отношения.
3
Выше я упоминал, что быстро установил связи с оксфордскими Дискуссионным обществом и журналом. Позже я объединил эти свои интересы, став публиковать отчеты о дебатах в Обществе в «Изисе» и в «Черуэлл» (в полном объеме их также перепечатывал «Морнинг пост»). Единственный сенсационный материал, который я опубликовал, касался одного из четверговых заседаний Общества, когда мистер Джон Сатро, тогда учившийся в Тринити-колледже, поднялся прочитать доклад. Он явно успел порядком набраться, и, когда он говорил, действие спиртного стало особенно заметно. Когда язык совсем перестал его слушаться, президент посоветовал: «Не лучше ли вам сесть?» Сатро сел и несколько минут сидел, ничего не соображая, под бюстом Гладстоуна, пока не услышал похвалу в свой адрес, произнесенную весьма ироническим тоном. Он громко зааплодировал, поднялся, выбрался, с трудом передвигая ногами, из зала и рухнул в саду. Я описал это событие, тогда как «Морнинг пост» промолчала. Выяснилось, что его родители были постоянными читателями «Черуэлла». Пришлось печатать специально для них отдельный экземпляр без упоминания об этом случае.
Я не имел успеха как докладчик и так никогда не поднялся выше рядового члена общества. «Манера оксфордского Дискуссионного общества» считается легкомысленной в палате общин. Для меня же она была чересчур серьезной, чтобы я мог ей соответствовать. Вдобавок я был слишком невежествен. Никогда не слышал ни одного политика в домашней обстановке, никогда не читал политических газет. Ничего не знал о публичных фигурах, не разбирался в статистике или социальных вопросах (однажды пришел к пролетарию, члену либеральной партии, и имел наглость агитировать его отдать свой голос за Джона Мариотта, так тот самым грубым образом выставил меня за дверь), между тем предметом большинства дискуссий была политика, хотя университет еще не был так резко расколот, как теперь, по политическим пристрастиям. Я настолько небрежно следил за новостями, что в начале одного из семестров, повстречав знакомого баллиолца, пошутил, как мне казалось, удачно: «Ну что, изнасиловали наконец твоих сестриц в каникулы?» На что он с горечью сказал правду: «Да». Он был из Смирны.
Не обладал я и ораторскими способностями. Тем не менее чуть ли не в каждом семестре обряжался во фрак и произносил доклад, а довольно часто и выступал с места, спонтанно и неудачно; то, что я не имел успеха у публики, меня не огорчало, и участие почти во всех дебатах было только частью моей многообразной деятельности, в которую я погрузился с головой.
Я объявил себя тори, но не смог бы определить их политику ни по какой из текущих проблем. Уже активно действовала лейбористская партия, и к ней принадлежали Ричард Пэйрс и многие другие умные люди. Более того, к ней примкнули столько лучших умов, что я посоветовал одному знакомому социалисту, человеку средних способностей, податься лучше к консерваторам, потому что у лейбористов ему будет трудно пробиться. Он последовал моему совету и весьма преуспел.
У консерваторов был свой клуб, «Оксфорд-Карлтон», располагавшийся на углу Джордж-стрит. Он был скорее общественный, нежели политический, и, чтобы пройти в него, требовались не столько преданность партии, сколько членство в нем. Там стремились, и не без успеха, создать в миниатюре атмосферу столичного клуба. У либералов тоже был клуб, называвшийся «Новая реформа», на углу Корн-маркет, щедро субсидировавшийся Ллойд Джорджем и, как оказалось, вполне общественный. Когда «Святош» закрыли, его члены скопом мигрировали туда. Я равно посещал «Новую реформу» и «Карлтон»; а еще «Чатем», небольшой, якобы элитный дискуссионный клуб партии тори, не имевший собственного помещения и устраивавший встречи с глинтвейном в свободных комнатах в колледже. («Кэннинг», с которым мы устраивали ежегодный совместный обед, был точно таким же бесприютным клубом.) Посыльный доставлял из банка массу серебра — канделябры, табакерки с нюхательным табаком, коробки с сигарами, круговые чаши и проч. Говорят, оно исчезло во время Второй мировой. Еще я наведывался в «Белую розу», клуб, собиравший время от времени за обедом сторонников династии Стюартов. Он был под запретом, который наложил на его деятельность вице-канцлер в 1745 году, когда двое его членов были, как все считали, повешены на мосту Магдалины. Мы отмечали годовщину их казни, Реставрации, рождения баварского претендента на престол (выкрикивая верноподданнические поздравления) и другие события из истории Стюартов — сидя за обеденным столом в «Золотом кресте», куда регулярно наведывались с проверкой прокторы. Кто способен был петь, пел роялистские песни. Меня одинаково мало интересовали как интриги на Вестминстерском холме, так и реставрация Стюартов.
Большинство очень неопределенно выражали свои политические симпатии. У Теренса был двоюродный брат в Колледже Иисуса, взъерошенный, ходивший в вельветовых штанах, который сочетал увлечение коммунизмом и библиографией. Сам Теренс в то время разделял революционные убеждения русских студентов домарксисткой поры. Но лишь единицы относились к этому серьезно; они, эти немногие, намеревались строить общественную карьеру и надеялись обратить на себя внимание партийных деятелей в Лондоне. Большинству же из нас куда интересней был вопрос переизбрания продажных членов парламента от города, чем то, кто унаследует пост премьер-министра.
В университетское Дискуссионное общество могло быть принято любое лицо мужского пола, позаботившееся внести небольшой вступительный взнос, и по этой причине оно было более космополитичным, чем другие клубы или общества. Студентов негров было очень мало, если они вообще были, но азиаты присутствовали в большом количестве, и их обычно называли «черными», даже если речь шла о светлых египтянах или темнокожих тамилах. В этом не было ни малейшей злобы, просто сии экзотические фигуры казались столь же абсурдными среди камней Оксфорда, как пьяные туристы в храмах и мечетях Востока; на презрение по отношению к кому-нибудь из них персонально не было и намека и тем более на враждебность. Это было бы так же неуместно, как обвинять этих убежденных вегетарианцев в каннибализме. Мы, возможно, как-то ненароком оскорбляли их чувства. Несомненно, единственный мой знакомый уроженец Востока, сингалезец Бандаранаике возвратился в Коломбо яростным антибританцем. (Это чувство не спасло его, и соотечественники расправились с ним, когда он лишился защиты британской короны.) В Дискуссионном обществе эти политики из стран, внезапно обретших независимость, чувствовали себя как дома и добавляли нашим дебатам ту страстность, которой им обычно не хватало.
Думаю, уровень дискуссий был довольно высок, и разногласия чаще были выражением неприязни к главным докладчикам, нежели свидетельством несовместимости позиций. Помню одного такого докладчика, это был бойкий американец, который внес предложение поддержать сухой закон. Линия той или иной политической партии не имела решающего значения при выборах президента общества. С другой стороны, большую роль играла преданность своему колледжу. В некоторых колледжах, в том числе крупнейших, было относительно мало членов общества. В мое время кандидату от Сент-Джона или Вустера было легче стать президентом, чем кандидату от Магдален.
Бюсты выдающихся президентов прошлого внушают мысль, что сей пост служил стартовой площадкой в заоблачные высоты власти. Я знал одного человека, социалиста, настолько одержимого тщеславием, что он остался в колледже на лишний семестр, тайком подрабатывая (поскольку был беден) в хоровой школе Нью-колледжа. Его так и не избрали президентом Дискуссионного общества, не сделал он с тех пор и карьеры в политике.
По правде сказать, не многие из тех, кто занимал кресло президента в мое время, достигли больших высот. Единственный мой сверстник, ставший премьер-министром (в отличие от злополучного Бандаранаике), — это сэр Алек Хоум, в ту пору именовавшийся лордом Данглассом. Он никогда не выступал на заседаниях Общества и не принимал, насколько помню, активного участия ни в одном из клубов. Из тех, кто был президентом в мое время, один покончил с собой в молодом возрасте, другие стали журналистами или преподавали в провинциальных университетах. Я напрасно листал «Кто есть кто» в поисках перечня их достижений. Четверо из них широко известны: это Джим (или Скрим) Уэдберн (ныне граф Данди), Джералд Гардинер, королевский адвокат, Кристофер Холлис и Дуглас Вудраф.
В Уэдберне степенность уживалась с беспечностью. Он был протагонистом замечательной шутливой лекции по психоанализу «д-ра Эмиля Буша», которую подробно описал Кристофер Холлис в своей автобиографии «По дороге к Фромму». Он любил и шутки попроще, но тем не менее веселившие всех, например, налить джину вместо воды в графины на столе в Дискуссионном обществе, из которых ораторы частенько наливали себе, чтобы освежиться, прервав на секунду свои bon mots[157].
Джералд Гардинер (лорд Гардинер) был одним из немногих членов «Клуба новой реформы» и его президентом, кто не скрывал своей поддержки Ллойд Джорджа. Кроме того, он был редактором «Изиса» и президентом университетского Театрального общества. Он был гораздо старше большинства из нас. В мое время ему были присущи те элегантный вид и беспристрастная четкость выражений и формулировок, что производили такое впечатление на бесчисленные жюри. Как многих выдающихся личностей, прокторы сняли его с поста президента. Его провинность заключалась в опубликовании в «Изисе» статьи одного студента, критиковавшей ограничения, существовавшие в женских колледжах. Думаю, он был единственным президентом, снятым с поста во время своего правления.
Кристофер Холлис стал и остается поныне одним из моих самых близких друзей. Здесь я коснусь его выступлений в Дискуссионном обществе. Они были поистине удивительны, и, существуй у нас американский обычай избирать «самого многообещающего» студента года, я отдал бы свой голос за него. Но Кристофер был чужд честолюбия. Наша уверенность, что судьба уготовила ему сыграть большую роль в общественной жизни, не оправдалась. Не то чтобы мы переоценили его способности, нам просто было невдомек, какие качества требуются для достижения успеха на этом поприще.
У него был подлинный интерес к политике, который до некоторой степени притупили долгие сессии палаты общин, но во всем другом он представлял собой резкий контраст Джералду Гардинеру; одевавшийся небрежно, даже неряшливый, с резким голосом, он был невероятно добродушен и забавен, но без клоунских штучек, что были свойственны некоторым клубным ораторам (кроме Гардинера). В его шутках, как у Честертона, всегда присутствовала логическая «соль». Большую часть своей дальнейшей жизни он провел в выступлениях перед самой разной публикой во всех концах света. Ни один оратор не смог бы оставаться ясным и последовательным в подобных условиях. В Оксфорде у него была особенная публика, к которой он мог обращаться в уверенности, что каждая его аллюзия, каждый иронический намек будут поняты. Среди ораторов Дискуссионного клуба, которых мне довелось слышать, его превосходил только Роналд Нокс.
Дуглас Вудраф казался стариком. Джералд Гардинер был старше нас на два или три года и, соответственно, изысканней и самоуверенней; Дуглас же не имел возраста. Мне часто приходила мысль, что, по аналогии с легендарным Вечным жидом, Дуглас мог быть бы Вечным христианином. Я мог в равной степени представить его прекрасно чувствующим себя в Милане времен св. Амвросия, в библиотеках средневековых схолиастов, в университетах эпохи Возрождения, в судах периода контрреформации, в кофейнях во времена Драйдена или в профессорской Ориэл-колледжа в 1840-х годах. У него была массивная голова, глаза прятались под нависшими бровями; в манере Бена Джонсона он рассказывал о диковинных событиях истории так, словно лично был их свидетелем, а не узнал о них в результате исследований. С тех пор я встречал его за границей; он глядел на какое-нибудь историческое место, теперь застроенное, или на монумент, восстановленный и ставший совершенно неузнаваемым для современника, — глядел со странным выражением, словно уже видел их когда-то сотни лет назад.
Дуглас обладал талантом острить, оставаясь при этом бесстрастным. Если у него и были какие-то честолюбивые устремления, то не по части славы, а по части влияния. Он любил в нашем маленьком мире стоять за кулисами события, интригуя в пользу других, — настоящий благожелательный «серый кардинал». В своей зрелой мудрости он был снисходителен к моим и Кристофера причудам, но не поддерживал их — трезвомыслящий человек, который считал, что не существует никого и ничего, не стоящего его внимания, и очень мало что действительно не вызывало у него уважения. На том отрезке его долгой и прихотливой жизни он запоздало поддерживал либерализм Гладстоуна. Я ближе узнал этого мудреца в последующие годы, в университете же благоговел перед ним издалека. Если бы Кратуэлл походил на него, я мог бы стать ученым.
В начале двадцатых годов дебаты в Дискуссионном обществе еще занимали существенное место в жизни студентов. Мы приходили поспорить и показать, на что способны. Раз в семестр на дискуссию под председательством президента общества приглашался и снисходительно выслушивался какой-нибудь пожилой докладчик со стороны. На заседании, происходившем в «Неделю восьмерок», иногда присутствовала парочка забавных старейших членов общества. (Во времена Роналда Нокса, который я называю золотым веком Дискуссионного клуба, на заседаниях вообще не бывало посторонних.) Но в 1930-х завели обычай, возможно, по причине распространения радио, приглашать все больше и больше профессиональных болтунов. Прежде, как рассказывали мне, было обычным, что все четверо ораторов присылали свои доклады в письменном виде. Студенты просто сидели, развалясь на стульях, и высказывали свое мнение, давая волю язвительной насмешливости. В мое время нам было куда интересней послушать выступление Кристофера Холлиса и Дугласа Вудрафа, нежели членов кабинета министров.
Первыми моими публикациями в «Изисе» были легкие стишки. В журнале было принято печататься под пот de guerre[158], и я подписался: Скарамель. Этим именем я подписывал свои статьи и рисунки. У меня сохранились кое-какие вырезки тех лет, и они не кажутся мне намного лучше или хуже того, что печатали большинство студентов. Я тем или иным образом сотрудничал почти со всеми журналами, выходившими в Оксфорде.
«Изис», который в последующие годы снизил свой уровень и сильно изменился, к тому времени издавался уже тридцать лет и имел прочное положение, широкую читательскую аудиторию и хорошую репутацию у эстетов и интеллектуалов, чем привлекал множество рекламодателей. Это в первую очередь была газета, отводившая много места спорту. Открывался номер всегда «Идолом Изиса» — тем, что теперь называется «Профиль», — кратким очерком биографии выдающегося студента: капитанов различных университетских команд, президентов Дискуссионного и Театрального обществ и так далее. Следом шла передовая статья, в которой редактор мог свободно критиковать все, что ему не по нраву. Затем результаты игр и встреч. Основным акционером издания был некий алкоголик по имени Галл, который жил в Сент-Олдейте. Однажды он посетил Сент-Энмунд Холл и был несказанно горд, что в отсутствие принца Уэльского магдаленские гончие ходили за ним хвостом. Единственное, что привлекало меня в «Изисе», это то, что они платили своим авторам.
Но у него появился конкурент, имевший то же приятное свойство. История «Черуэлла» изобиловала многими превратностями. Он был задуман как соперник «Изиса», способный обыграть его на его поле, и выходил нерегулярно, когда набиралось достаточно студенческих средств на оплату счета печатника. Потом, в конце второго курса, по реке поднялась баржа со странным пассажиром на борту. Она пришвартовалась в Годстоуве, там и сошел пассажир, мужчина средних лет, в сопровождении жены и неряшливых детей. Он всем рассказывал, что очень богат и выбрал жизнь в университетском городке по причинам философского характера. Он заявлял, что университет его не интересует, и отказался дать нормальное образование, больше того, какое бы то ни было образование вообще, своим детям — совесть, мол, не велит. Поговаривали, что свое состояние он нажил на производстве ватерклозетов. Джон Сатро где-то встретил его — ни где именно, ни как это было, он уже не помнил, — и ему было откровение, что этот пришелец намерен взять в свои руки «Черуэлл» и привести его к процветанию. Он созвал собрание у себя в Тринити-колледж, на котором этот таинственный человек выступил с интригующим заявлением: «Первейшим правилом «Черуэлла», джентльмены, будет следующее: платить всякому, кто пишет для него, и платить очень щедро». Далее он представил на обсуждение необычный план, по которому журнал начнет выходить в июле, в разгар больших каникул. Мы не хотели охлаждать его энтузиазм, но указали, что это не лучшее время для выхода студенческого журнала.
— Я нацеливаюсь на более широкую публику, — ответил он.
Так Кристофер Холлис стал главным редактором в Годстоуве, а я каждую неделю отправлял из дому по почте материал для журнала (был там и забавный рассказ, в котором усердный студент, изучающий отечественную литературу, обнаружит намеки на мой первый роман) в убеждении, что мы зарабатываем три-четыре фунта в неделю. Кристофер что-то получал на своем посту. Не могу припомнить, заплатили мне хоть раз или нет. Разумеется, никто из нас не получил того, что было обещано, не думаю, что и типографии когда-нибудь заплатили. Наш хозяин ходил по пустынным улочкам Оксфорда, уговаривая лавочников разместить у него рекламу, понятное дело, прося при этом плату вперед. А потом, с осенними туманами, наш «клозетный король» отплыл в свою страну грез, где он, естественно, обитал.
После этого «Черуэлл» появлялся нерегулярно; финансировал его Джон Сатро, а редактором был Роберт Байрон. В один прекрасный момент его поглотила «Оксфордская метла», детище мистера Гарольда Эктона, который дал живое описание того, как это происходило, в своих «Мемуарах эстета». «Метла» опубликовала мой рассказ, в котором обнаруживается явное влияние невероятно фальшивой поделки, которая очаровала меня, когда мне было девятнадцать, — «Юргена» Джеймса Бранча Кэбелла[159].
Многие мои ровесники были более искусными писателями, нежели я. В одном я не знал себе равных (потому что никто, кроме меня, этим не занимался), это в рисовании всяческих орнаментов. В Оксфорде я был нарасхват: заставки и обложки для журналов, экслибрисы, программки Театрального общества, карикатуры — ко всему я приложил руку. Самым амбициозным моим творением была картина, изображающая смерть мистера Хаскинссона (погибшего под колесами первого поезда), которую я поднес на двадцать первый день рождения Джону Сатро, основателю «Железнодорожного клуба». Как-то на каникулах я взял несколько уроков гравюры на дереве и был в несказанном восторге, когда Джек Сквайр по доброте душевной взял несколько моих графических опытов для публикации в «Лондонском Меркурии». Другие появились в симпатичном, недолго просуществовавшем журнале, называвшемся «Золотая олениха», который издавал на собственные средства друг моего отца Клиффорд Бакс.
Во время учебы я некоторое время посещал Школу изобразительных искусств Рескина, имевшую весьма отдаленное отношение к университету. Раз в неделю мы встречались в студии над кафе на Корн-стрит, чтобы рисовать обнаженную натуру. Преподаватель вел себя исключительно надменно; натурщицы приезжали вечером из Лондона, и прокторы запрещали им оставаться в городке на ночь, опасаясь подвергать риску нашу нравственность, — напрасная боязнь, учитывая, что сии особы были весьма непривлекательны. Моим товарищем по студии был Питер Куеннелл.
Питер, который сам оформил свою первую книжку стихов, рисовал хуже меня и скорее понял, в чем его талант. Мне же потребовалось много лет, чтобы понять: рисовальщик из меня никудышный. Мои скромные способности слишком превозносили дома, в школе и в Оксфорде. Я никогда не представлял себя Тицианом или Веласкесом. Пределом моих мечтаний было рисовать, оформлять книги и журналы, делать их макет, иллюстрировать. Я занимался и живописью, испытывая при этом огромное счастье, чего не бывало, когда читал или писал. Позже в этой хронике я упомяну о разных попытках обмануть судьбу и уйти от писательства в иную, более приятную, но, увы, недоступную мне область, где «творят руками.
4
Беллок — о своем Оксфорде; я — о своем.
Летопись моей жизни — это, по существу, перечень друзей.
«Ходили в школу и учились друг у друга».
Это не были уроки академических знаний или высокой морали. Большую их часть составляло питие. Мы сохранили своего рода волшебную ауру дружеских попоек с пивом и вином, которую унаследовали от Беллока и Честертона, попоек, совершенно не похожих на современный трансатлантический культ виски. Более того, это было время реальной опасности установления сухого закона в Англии. Поговаривали, что большинство в палате общин обещали своим избирателям проголосовать за него, если только такой вопрос будет поставлен на голосование, и что лишь проницательность меньшинства предотвратила беду. Потому что тогдашние пьяницы готовы были образовать «Группу сопротивления».
В романе («Возвращение в Брайтсхед»), в котором описаны некоторые стороны моей жизни в Оксфорде, я рассказал о двух студентах, оказавшихся в прекрасном винном подвале и в упоении дегустировавших вино. Увы, со мной ничего подобного не случалось. Сомневаюсь даже, мог бы я в двадцатилетием возрасте на глаз отличить кларет от бургундского, если не брать во внимание этикетки или форму бутылок. Тот эпизод был написан в 1943 году, когда мы голодали, и в сентиментальном бреду. Мы действительно пили много, но без всякого разбора — и я говорю «много», учитывая наш возраст. Мы очень часто напивались допьяна, но реальное количество вина и пива, которое мы уничтожали на наших оргиях, было куда меньшим, нежели я употребляю теперь, оставаясь при этом совершенно трезвым. Несколько стаканов шерри, полбутылки бургундского, кларета или шампанского, несколько стаканов портвейна — и мы уже были сильно навеселе. А если сверх того еще и стаканчик-другой бренди или виски, то мы совсем отключались.
Мы довольно часто собирались по вечерам отметить что-нибудь. Обычно пили пиво, все, кроме самых богатых. Мы любили не только сам процесс пития, но и состояние опьянения. И когда я говорю «мы», я имею в виду меньшинство. Пьющих, среди которых был и я. Большинство друзей я приобрел за совместной выпивкой. Первый друг, к которому я был очень привязан, не получал удовольствия от выпивки, и в результате наша дружба распалась.
Это был Ричард Пэйрс, винчестерец из Баллиола, с правильными чертами бледного лица, копной светлых волос, невыразительными голубыми глазами, фантазер в духе Лира — Кэрролла, как многие винчестерцы из Баллиола. Я нежно любил его, но стоило ему выпить немного лишнего, и его тут же выворачивало, и это стало непреодолимым барьером между нами. Меня тянуло на откровения, а его начинало рвать. Он расстался с нашей компанией, то ли мы с ним расстались, и он добился большого успеха на академическом поприще, получал всяческие награды в университете, окончил с блеском, стал членом ученого совета колледжа Всех Душ, профессором на севере страны; он бы, возможно, возглавил Баллиолский колледж, не разбей его паралич. Он специализировался на вест-индской торговле сахаром. Однажды, еще до его изгнания из нашего круга, ему приснилось, что одного из нашей компании признали виновным в неведомом пороке «ваноксизма»[160]. По воспоминаниям Джона Сатро, не моим, порок заключался в бичевании сырой говядины букетиком лилий. Мы образовали клуб, назвали его «Ваноксисты» и время от времени собирались за завтраком в годстоувской «Форели», единственное, что нас объединяло, это любовь к Ричарду.
Его место в моем сердце занял другой, назовем его Хэмиш Леннокс, которого наука не привлекала, и он вскоре бросил университет, чтобы учиться архитектуре в Лондоне; однако он продолжал наведываться в Оксфорд, и на протяжении года или двух мы были неразлучны, а если когда и разлучались, то почти ежедневно переписывались, пока он, как многие из моего поколения, не услышал зов Леванта и навсегда покинул родину.
У Хэмиша не было аллергии на выпивку, и мы знатно надирались с ним на пару. Тогда он веселился, как любой «святоша», впрочем, всегда чувствовалось, что в нем живет душа отшельника, и впоследствии это дало себя знать. Он сторонился Лондона и светского общества и, хотя не увлекался ни охотой, ни лошадьми, полюбил шотландскую и английскую глубинку как пристанище для уединения.
Дома он чувствовал себя неуютно. Его отец, последний из рода Бордеров по мужской линии, умер, а мать была женщиной неунывающей, хозяйственной, шумной и сумасбродной. (Позже она послужила прообразом «леди Периметр» из моего первого романа[161].) Миссис Леннокс обосновалась в Уорикшире ради охоты. Лошадей она больше не держала, но за сад взялась с такой яростью, словно гнала лису. «Все это я делаю единственно ради Хэмиша», — любила она говорить, нещадно обманывая саму себя, поскольку его с трудом можно было уговорить пожить там хоть недолго и он не скрывал намерения избавиться от дома, как только тот перейдет к нему. Вид двух молодых парней, предающихся лени (а мы с Хэмишем были страшные лентяи), приводил ее в бешенство. «Что вы, ребята, все дома торчите, отчего не пойдете и не сделаете что-нибудь? На участке всегда полно работы. Когда мы с мужем куда-то приезжали, он первым делом всегда спрашивал, чем мне помочь. Может, наколете дров? Подстрижете кусты? Теплицу раскроете?»
Мы на все ее призывы никак не реагировали.
Она подружилась со мной, чтобы через меня воздействовать на своего непокорного сына, и часто просила о посредничестве, но это никогда не помогало.
Когда Хэмиш появлялся в Оксфорде, мы почти не заглядывали в университет, а проводили дни, ездя в его машине по окрестным деревням, вечера — в оксфордских тавернах, где публика сплошь состояла из местных жителей: в «Скачках», «Конской голове», «Голове друида», «Шашках» и многих других.
Я не мог устоять перед тонким расчетом потворствовать моему природному легкомыслию, дилетантству и склонности к разгульной жизни или показывать, сколь вульгарны и пусты любые угрызения, которые я мог чувствовать по отношению к житейским делам.
Простодушный автор, пишущий автобиографию, оказывается в некотором затруднении, рассказывая о друзьях своей юности; он может или представить читателям обширную галерею портретов людей, чьи имена совершенно ничего им не говорят, или создать впечатление, что водил дружбу лишь с теми, кто впоследствии стал знаменитостью. Как я упоминал выше, я был неразборчив в выборе друзей. Многих я сорок лет как не видел и не слышал о них, и их имена на обороте меню не пробуждают во мне воспоминаний. В юности они много значили для меня. Оберегу читателя и представлю только некоторых из друзей, по которым возможно судить о моем поколении.
Джон Сатро, уже появлялся выше на этих страницах в не свойственном ему состоянии.
Подобно Вудрафу со временем он почти не изменился внешне, что всегда необыкновенно и замечательно, как Уотертонский национальный ледниковый парк в Канаде; словно какой-нибудь эксцентричный набивщик чучел сохранил для нас экземпляр некоего существа, переходного между человекообразной обезьяной и человеком, содрав с него шкуру и заменив ее кожей здорового розовощекого младенца, водрузив на голову парик из мягких каштановых волос и ввернув большие невинные глаза, позаимствованные, можно было подумать, у одной из сестер Митфорд[162].
Итак, Джон не был аскетом. Он был человек обеспеченный и уже порядочный bon vivant[163], хотя дома родители держали его в ежовых рукавицах.
Спустя несколько лет Джон вступил в высшей степени респектабельный клуб в Лондоне, членом которого был один из его дядюшек. Чтобы тот не узнал его и не доложил родителям, что он позволяет себе излишества, Джон держал у привратника накладную окладистую бороду и не забывал всякий раз, прежде чем войти в клуб, нацепить ее.
Семья Сатро занимала большой особняк в Сент-Джонс-Вуд, охранявшийся по ночам сторожем, который, бывало, доставлял беспокойство Джону, когда он поздно возвращался домой. Однажды Джон пригласил к себе приятеля, и тот потерял ключ от комнаты. Миссис Сатро не легла спать, пока аварийная команда из фирмы-производителя не сменила все замки в доме. С тех пор никаким приятелям Джона не разрешалось оставаться на ночь. Случалось, что, не получив ожидаемого приюта на Холл-роуд, им приходилось идти аж до Норт-Энд-роуд, чтобы найти ночлег. Но нам хватало времени великолепно повеселиться за ланчем и обедом. Именно там — а не так, как описано в «Возвращении в Брайтсхед», — я впервые отведал яйца ржанки.
Джон — друг на всю жизнь, верный, радушный, а главное, комик; гений миманса. В 1923 году телефон еще представлялся outré[164], и Джон смешил нас воображаемыми разговорами по воображаемому аппарату.
Джон, как никто из всех, кого я знаю, никогда не устает от друзей, не ссорится с ними, но лишь год от году расширяет их круг, завязывая дружбу с представителями обоих полов и всех народов.
Джон — еврей, и легко предположить, что он мог испытывать негодование по отношению к леди Мосли[165]. Однако, когда ее выпустили из тюрьмы, он был готов распахнуть двери своего дома как для нее, так и для любого из ее друзей.
Он говорил голосом многих людей. Собственно, он редко когда говорил in propria persona[166]. Он сам собирается в скором времени написать книгу воспоминаний. Не стану вторгаться на его территорию, покуда он подражает мне, и, рад сказать, с большим успехом.
Оксфордский железнодорожный клуб, создателем которого он был, в восторженных тонах описан мистером Гарольдом Эктоном в его «Мемуарах эстета». Я поздно взялся за автобиографию — будучи уже шестидесятилетним. Многие сверстники успели меня опередить. Лень было излагать в слегка измененной форме анекдоты, когда-то так замечательно рассказанные. Но у меня сохранилось меню первого обеда нашего Железнодорожного клуба 28 ноября 1923 года. В последующие годы, когда мы окончили Оксфорд, наши встречи стали более подготовленными, а количество членов увеличилось за счет друзей Джона, которые в пору образования клуба учились в Кембридже и Сэндхерсте. Повара приглашались из Лондона, на столе появились превосходные вина. Потрясенным машинистам дарили серебряные портсигары, а в пунктах прибытия нас ожидал комитет по организации торжества. Но для первого заседания клуба мы просто сняли вагон-ресторан в поезде Пензанс — Абердин, который проходил через Оксфорд, в Лестере сошли и через полчаса сняли другой вагон-ресторан, чтобы вернуться в Оксфорд. Мы были довольны пятишиллинговым обедом (в те дни это составляло семь перемен). На обратном пути Гарольд произнес речь во славу шеф-повара. Из тринадцати членов, расписавшихся на моем меню (наверняка там были и другие, но ни Джон, ни я не можем назвать их), я за последние двадцать пять лет видел только четверых.
Джон по-настоящему увлекался железной дорогой и знал свой «Брадшо»[167], как мои отец и брат знали свой «Уизден», но для большинства из нас это был всего лишь оригинальный способ весело провести вечер. В те дни Билли Клонмор (ныне он граф Уиклоу) давал ужин на крыше храма святого Петра в Восточном Лондоне. В Баллиоле был клуб, называвшийся «Наоборот», члены которого чрезвычайно осложнили себе жизнь тем, что день у них проходил в обратном порядке: на рассвете они в вечерних костюмах садились играть в карты, пили виски и курили сигары, затем в десять утра обедали, и тоже наоборот: начинали со сладкого, а кончали супом. Через год, другой это помешательство — я имею в виду не этих чудаков, а устройство вечеринок в самых причудливых местах — докатилось до Лондона, и газеты раструбили о нас, назвали «блестящей молодежью» и испортили нам все веселье. Но в ноябре 1923 года это было свежо и устраивалось в тесном кругу друзей. Да и не все из нас были «молодежью». Помню д-ра Ка-унсела, Собачника, который имел в Броаде собственную службу социального обеспечения студентов, носил твидовые плащи, шелковые рубашки и галстуки от «Братьев Холл» и постоянно выполнял роль суфлера на всех спектаклях Театрального общества; пожилого и нелепого преподавателя тамильского и телугу Сиднея Робертса, которого очень любили только за то, что, прослужив всю жизнь в Индии, он находил наши выходки очаровательными.
Железнодорожный клуб был детищем Джона; он также был одной из многочисленных сцен, на которых Гарольд Эктон, будучи еще на первом курсе, выступал с неподражаемым остроумием.
И он на всю жизнь остался мне другом. В моих романах — есть персонажи Амброуз Силк и Энтони Бланш, в которых читатели пытаются увидеть сходство с Гарольдом, к его и моей досаде. Там есть несколько случайных совпадений. Писатель, садясь за рабочий стол, не свободен от пережитого и воспоминаний. Жизненный материал, из которого он черпает, — это смесь всего, что он видел и делал. Но ни в одном из упомянутых персонажей я не пытался дать портрет Гарольда. Если бы я мог сделать это сейчас! Его собственные «Мемуары» совершили этот опасный подвиг. Он описывает, как появился в Оксфорде с определенной целью. Он уже создал себе репутацию в Итоне, сборник его стихов, «Аквариум», вышел в Лондоне и был хорошо принят критикой. Он намеревался расшевелить нас, и это ему более чем удалось.
Происхождения Гарольд самого космополитичного, как Хьюберт Дагген, но в отличие от Даггена он не страдал недостатком женской компании. Стройный, со слегка восточными чертами лица, с мелодичной и звучной речью, своеобразием своего словаря обязанной в равной степени Неаполю, Чикаго и Итону, он вознамерился покончить с эстетами старой выучки, которые еще кое-где уцелели в сумерках 90-х годов, а заодно с живущими простецки, обожающими природу, народные песни и пешие прогулки неряшливыми наследниками «георгианских» поэтов. Странно, что мы подружились с ним, ибо в юности мои вкусы кое в чем совпадали со вкусами тех поэтов. Что, думаю, было между нами общего, то это, так сказать, «ощущение полноты бытия», тяга к разнообразию и абсурдности жизни, открывающейся перед нами, преклонение перед артистами (разными у него и у меня), презрение к подделке. Он всегда был лидером, я, не обязательно, — последователем. Его кругозор был намного шире моего. Я был подлинный островитянин. В самом деле, в девятнадцать лет я еще ни разу не пересекал моря, не знал современных иностранных языков. Гарольд как бы приблизил остальной мир с его флорентийскими гигантами живописи и парижскими новаторами, Бернсоном[168] и Гертрудой Стайн, Магнаско[169] и Т. С. Элиотом, а прежде всего троицей Ситуэлл[170], которые были предметом его восхищения и особой любви. Когда мистер Бетжемен[171] был еще школьником и драил церковную медь, Гарольд уже коллекционировал предметы эпохи королевы Виктории. Я тогда отдавал предпочтение Ловету Фрэзеру (возможно, забытому ныне иллюстратору и рисовальщику, который был продолжателем стиля «братьев Бикерстафф»[172]) и Эрику Гиллу. Гарольд далеко увел меня от Фрэнсиса Гриза к барокко и рококо и к «Бесплодной земле» Элиота. Тогда он еще не был таким эрудитом, каким стал с тех пор, но исключительно восприимчивым к любой моде в литературе и искусстве, ярым их апологетом, дотошным и несерьезным, забавным и активным. Он любил шокировать, а потом извиняться с преувеличенной вежливостью. Он и сам бывал шокирован и судил весьма строго всякий раз, когда увиденное или услышанное входило в противоречие с его конкретным и своеобразным понятием о том, что прилично, а что нет. Свойство, традиционно присущее оксфордским эстетам, а именно: вялость, он презирал. Он был католиком, но в свою веру не обращал; не часто он бывал и в обычных папистских университетских кругах, но именно, что довольно нелепо, на собрании Ньюменовского общества, куда меня затащил Эсме Говард (друг из Нью-колледжа, двоюродный брат моей будущей жены, умерший трагически рано, который ни разу не бывал в «Клубе святош») послушать Честертона, я и познакомился с ним, с чего и началась, как уже говорил, наша дружба, несмотря на все нашу несхожесть. Я, конечно, был несколько ослеплен его явным превосходством по части жизненного опыта, но это не стало основанием покровительственного отношения с его стороны или зависти — с моей. Среди хартфордских «отбросов» был удивительно красивый «спортсмен», с которым Гаролвд вознамерился завязать романтические отношения. Именно то, что сей Адонис почти ежедневно бывал у меня, заставляло приходить и Гарольда, хотя ни компания, ни чем мы угощались были ему не очень по вкусу. Пока мы пили пиво, он потягивал водичку и не сводил страстного взгляда с неприступного юного атлета.
В свой черед, Гарольд устраивал у себя в Мидоу-Билдинг завтраки, на которых я быстро обзавелся новым кругом друзей — многие из них были итонцами, и я уже упоминал, как они свели с ума и разрушили «Клуб святош».
Роберт Байрон был один из них. О нем писал профессор Дэвид Тэлбот-Райс в предисловии к переизданию «Дороги на Оксиану» и, более подробно, мистер Кристофер Сайкс в «Четырех этюдах о верности». Первый рассматривает его как византолога, другой предпринял удачную попытку дать его подробный портрет. Но Кристофер Сайкс был младше его на два года и познакомился с ним не раньше, чем тот добился мировой известности. Я был старше его больше чем на год. По восемнадцатилетнему Роберту с трудом можно было представить, что он предпримет опасные путешествия и с такой неистовой страстью окунется в изыскания, как в последние годы. Его имя еще не раз всплывет в этом повествовании, потому что наши дороги часто пересекались. Здесь же я попытаюсь показать его таким, каким он был, когда мы встретились впервые. Тогда он был таким же островитянином, как я — «К черту заграницу!» — обычно кричал он, когда упоминали о путешествиях, — только еще более невежественным. Эта невежественность была его своеобразным преимуществом, потому что побуждала с неослабевающим воодушевлением стремиться к открытиям даже давно известных фактов и мест. Помню его недоумение и досаду, когда он попытался выдать за свое путешествие, описанное в одной из моих любимых книг: «Фарос и Фарий» Э. М. Форстера. «Ну откуда ты все это знаешь? Где ты это нашел? Кто тебе об этом рассказал?» В школе или в университете он мало чему научился и впоследствии был склонен думать, что преподаватели и доны в собственных интересах скрывали от него знания, которые он потом получил самостоятельно. Все, что ему пытались преподать — античных авторов и Шекспира, — он отбросил как фальшь. В последующие годы он заявлял, что уважает фаулеровский словарь «Современного общеупотребительного английского языка», но так и не научился писать изысканно или без ошибок. У него был талант на рассказ с острым, запутанным сюжетом, пикантный анекдот, легкий абсурд. Позже его интересы стали намного шире, но в Оксфорде он был совершеннейший клоун, притом очень хороший.
Он был низкоросл, толст и тягостно, до неприличия некрасив. Лицо желтое. Он имел явное сходство с королевой Викторией в пору ее пятидесятилетнего юбилея и часто этим пользовался на маскарадах. Он боролся со своей непривлекательностью, как другие до него, тем, что доводил ее до гротеска. Любил надеть яркий костюм, охотничью шляпу, желтые перчатки, пенсне в роговой оправе и вдобавок говорить с простонародным акцентом. Смотрел злобно, вопил и огрызался, впадал в ярость иногда настоящую, иногда наигранную — понять было нелегко. Каждый раз, как он появлялся, что-то происходило: то он падал на улице, симулируя припадок эпилепсии, то вопил прохожим с заднего сиденья машины, что его похитили. Он почти во всем был полной противоположностью элегантному и учтивому Гарольду. Гарольд был богат и известен в интернациональной среде высшего света; Роберт — беден и полон решимости, Бог свидетель, не поступаясь достоинством, но пробиться в мир власти и моды; и это ему удалось. Гарольд всю жизнь провел среди произведений искусства; Роберту они были в диковинку, и когда он видел что-нибудь стоящее, то буквально был вне себя или от восторга, или от возмущения. Или: «Почему же об этом никто не знает?» (тогда как любой, кому это было интересно, все прекрасно знал), или «Хлам! Мерзость! Мусор!» (и это о многих признанных шедеврах). Гарольд от вина иногда приходил в легкомысленное настроение. Роберт, подвыпив, тупел, становился агрессивен, задолго до наступления вечера засыпал, представляя собой непривлекательное зрелище. За все это его очень любили и, больше того, восхищались им. Мне он нравился и до конца беспокойных 30-х, когда его произвольные суждения стали, на мой взгляд, окончательно невыносимыми, я получал большое удовольствие, находясь в его компании.
А еще был Билли Клонмор, близкий друг Роберта, чье сумасбродство сглаживалось несколько старомодной манерой говорить и христианским благочестием, которое было непривычно в нашем кругу и которые он маскировал изящными выходками. Билли бесстрашно лазал по крышам и был скор на ссору.
Дэвид Тэлбот-Райс, казалось, жил беззаботной, полной удовольствий жизнью, однако втайне очень усердно занимался, так что теперь он достиг всех мыслимых академических высот. Он единственный среди нас (за исключением Эдварда Лонгфорда, державшегося особняком), кто ухаживал за студенткой, талантливой русской, впоследствии его женой.
Из тех, кто стал писателем, самый знаменитый — это Грэм Грин. В Баллиоле он жил очень уединенно. Я в те годы едва знал его. Не был у него, как и он у меня. Позже он стал моим другом, а также другом Гарольда и Джона Сатро, но у меня такое впечатление, что он смотрел на нас свысока (а возможно, и на почти всех студентов), как на хвастливых мальчишек. И, разумеется, в наших попойках он участия не принимал.
Ни Грэм, ни я не помним, как мы познакомились. Возможно, через моего двоюродного брата, Клода Кокберна, который учился с ним в одной школе и некстати появился в Кебле[173], когда я уже был на втором курсе. В Бичкрофте, когда я гостил там и послушно пошел к Джейкобсам в слабой надежде найти себе хоть какую подходящую компанию, поскольку большинство в семье моей матери были невозможно скучны, я его не видел. Нашел только высокого очкарика, в котором было больше от будапештца, нежели от уроженца Беркхэмстеда. Его отец был там последние два года на Дипломатической службе, и Клод, а это был он, успел пропитаться абсурдом того, что происходило в Центральной Европе. К коммунистам он еще не примкнул, но казалось, вышел со страниц одного из романов Уильяма Герхарди, о котором, между прочим, стал мне рассказывать. Я рассказал ему о «Клубе святош», о котором он написал в своей автобиографии: «Шумный, проспиртованный крысятник возле реки». Он сам, был таким же шумным и проспиртованным, как любая из «крыс», и быстро сдружился с Хэмишем, Кристофером Холлисом и всеми остальными обитателями «Хартфордского дна».
К этому списку следует добавить мистера Энтони Пауэлла, не потому, что мы с ним в то время были в тесной дружбе, а потому, что впоследствии он достиг таких творческих высот. Читая его блистательные романы, я порою ловил себя на мысли — более того, имел глупость высказать ее в многочисленных рецензиях, — что повторяющиеся совпадения, якобы случайно происходящие в человеческой жизни, что и составляет тему его произведений, далеки от правдоподобия. В юношеские и в молодые годы пути героя и одних и тех же персонажей постоянно пересекаются. После статьи, в которой я выразил сомнение по поводу достоверности такого множества совпадений, я стал припоминать, как происходило наше с ним знакомство, и понял, то, что он пишет — это настоящий обыденный реализм. В Оксфорде наши отношения были дружелюбными, хотя дружбой это вряд ли можно было назвать. Мы редко когда встречались, заранее о том условившись, и бывало, что долгое время мы вообще не видели друг друга. Но так уж определила нам судьба. Три года спустя после окончания университета я, о чем еще расскажу, попробовал освоить мебельный дизайн в школе при Совете Лондонского графства на Саутхэмптон-Роу. В том же, что и я, классе рисунка оказался и Тони, который изучал книжное оформление. Чуть позже, когда я остро нуждался в деньгах и искал заказ на книгу, именно Тони познакомил меня с моим первым издателем. Когда он женился, его невестой оказалась девушка, с которой моя будущая жена снимала одну квартиру. В конце войны он работал в том же отделе Министерства обороны, что и мой свояк, и они снимали с ним на двоих дом на Риджентс Парк. Когда он обосновался в деревне, то выбрал дом всего в миле или двух от Меллзов, с которыми меня соединили тесные узы. Полагаю, в более разреженном обществе, как в Соединенных Штатах, или более компактном, как, скажем, во Франции, подобные случайные совпадения вряд ли были бы возможны. Одна из заслуг Тони состоит в том, что я отметил эту, думаю, чисто английскую, взаимосвязанность людей. Могу добавить, что не смог опознать в его произведениях ни одного из наших с ним многочисленных общих знакомых. Мне Тони запомнился обыкновенным старательным студентом, моложе его сокурсников и любителем генеалогии и военной формы.
Я ничуть не удивился, когда Роберт обратился к писательству; Тони, Гарольд, Кристофер Холлис, Питер Кеннелл и Дуглас Вудраф явно шли к этому. Темной лошадкой в моем поколении был мистер Алфред Дагген. Мало что могло сильней удивить меня сорок, тридцать или даже двадцать лет назад, чем предсказание, что Алфред станет усердным, плодовитым автором исторических романов, столь уважаемым сегодня. Я упоминал о его младшем брате, Хьюберте, утонченном денди, какими памятны первые десятилетия XIX столетия. Алфред был подобен полным жизни повесам конца XVII века. Он тогда был очень богат, имея право распоряжаться состоянием, какого не было ни у кого из наших сверстников. Кроме того, он был пасынком почетного ректора университета, лорда Керзона. Это обстоятельство раздражало университетское руководство, которое иначе выставило бы его без особых церемоний. Мы частенько напивались, но Алфред — едва ли не ежедневно. В колледж он приехал со сворой гончих; в любое время суток он мог вызвать из гаража Макферсонов автомобиль с шофером. Поздним ли утром в седле или на самой заре в «43» (ночном клубе миссис Мейрик на Джерард-стрит) Алфред всегда был под мухой — никакого буйства, всегда тщательно и к месту одет, вежлив, он жил в алкогольном дурмане. Баллиолские стервятники знатно, по их меркам, поживились, играя с ним в карты. Он расплачивался неукоснительно. Когда игроки вставали из-за стола, Алфред вылезал в окно, садился в поджидавший автомобиль, и шофер вез его в Лондон. На Джерард-стрит он бодро подписывал все счета, которые ему предъявляли, и всегда их оплачивал.
Когда я познакомился с ним, Алфред был откровенным коммунистом. Воспитанный в духе католицизма, в Итоне он формально отрекся от него перед архиепископом Йоркским, который принял его в лоно англиканской церкви. Вскоре он отрекся и от нее в пользу атеизма. Необыкновенные способности разглядел в нем лорд Керзон. Алфред обладал исключительной памятью, и в смутные годы, когда он продолжал беспробудно пить, видели, как он сидит в Хэквудской библиотеке, явно пьяный, листая страницы трудов по истории, его мозг, как электронная машина, необъяснимым образом запоминал малоизвестную информацию, которая пригодилась ему, когда он героически преодолел наследственный порок.
К нему я тоже еще возвращусь на этих страницах. Сейчас я пишу о нем, когда он был студентом и на всех завтраках и обедах, которые устраивал у себя, обязательно ставил лишние приборы (часто не напрасно) для всех, кого мог пригласить, будучи пьян, а потом забыл об этом.
Сирил Конноли пока не опубликовал описания своей университетской жизни. Когда оно появится, думаю, в нем мало будет приятных воспоминаний. Как он рассказывает во «Врагах дарования», он был посвященным некоего эзотерического культа, о существовании которого большинство в Итоне не подозревали. Его всячески обхаживали, как всякого посвященного, так что он возжелал сблизиться с донами, от которых ожидал подобного же внимания к себе. Но для донов важно не только, чтобы студент обладал способностями, но и проявил их, Сирил же никогда не занимался всерьез. Слиггер Уркарт отнесся к нему с мягким дружелюбием, но ни об интеллектуальной поддержке, ни о лести говорить не приходилось. (Сэр) Морис Боура, новоизбранный член совета Уодемского колледжа, был главным, в ком он нашел понимание. Я знал Сирила в то время, но не могу назвать его близким другом. Он был непьющим (и сейчас не пьет), я же, как уже говорилось, считал совместное пьянство залогом крепкой дружбы. Сирил был слишком привередлив для нашей буйной компании.
Он был беден и страдал от этого (думаю, он напишет об этом). В школе не имеет значения, сколько у тебя карманных денег. В университете оказалось, что он не может швырять деньгами, как его старые друзья по Итону. Подобная проблема никогда не беспокоила Кристофера Холлиса, бывшего точно в таком же положении, но Сирила преследовал англо-ирландский дух дендизма, от которого он в конце концов избавился спустя несколько лет, сроднившись с Монпарнасом и Барселоной. Баллиол его не устраивал — недостаточно роскошный колледж, хотя разве что лишь по сравнению с Кеблом. Архитектура унылая. Ему бы подошел Пеку-отер со стипендией в семьсот пятьдесят фунтов в год. В Баллиоле, где содержание было скромней, он чувствовал себя неуютно — так мне кажется. Когда он сам о себе напишет, я, возможно, увижу, что ошибался. Повторяю, в то время я плохо знал его. Он и Морис Боура были всего лишь мои знакомые, а подружились мы уже после того, как я приобрел некоторую известность как писатель.
Чтобы дополнить портрет моего поколения, должен упомянуть троих людей, которых не очень любил, но по своей наивности гордился тем, что знался с ними.
Бэзил Мюррей был сущий дьявол, который странным образом оказался не в своих пуританских родителей, Гилберта Мюррея, профессора греческого языка, и леди Мэри Говард (принадлежавшей к Карлайловой ветви рода Говардов). Я не преувеличиваю, говоря «дьявол». Иногда казалось, что он одержим бесом озорства. В одном из ранних, давно разошедшихся романов Нэнси Митфорд есть персонаж, списанный с него. Он был очень умен. Слишком яркая и авантюрная личность среди литературной élite, объединившейся в узкую, ведущую тихое, спокойное существование группу — Энтони Эсквит, Эдци Сэквилл-Уэст, Джек Макдугал, Кеннет Кларк, Дэвид Сесил, — он восстал против их претензий на верховенство и образовал, в подражание Кембриджу, собственный кружок «Апостолы»: двенадцать человек, отобранных им по уму, а не, как их новозаветные предшественники, по нравственной чистоте. Никто из них не принял этой затеи всерьез, и скоро кружок распался.
У мистера Питера Родда было сумрачное, надменное лицо молодого Рембо. Как сын посла, он был настоящим космополитом, но великосветское общество его ничуть не интересовало. Искусство его тоже не увлекало. Он был человек действия и думал только о морях да пустыне. Некоторые читатели заявляли, что узнали в фигуре Бэзила Сила, который появляется в некоторых моих романах, сочетание черт Бэзила и Питера.
Третий очень отличался от этих двоих, и на самом деле именно с него списаны те персонажи моих романов, которых часто ошибочно отождествляют с Гарольдом Эктоном. Звали его Брайаном Говардом — выбор сего патронима был блажью его отца, по общему мнению, урожденного Гэссавея. У меня нет сомнений, что, прежде чем мы умрем, кто-нибудь, не я, напишет мемуары о Брайане. Его жизнь — благодатный материал для анекдота. Все, что пока появилось, — это «От Оскара до Сталина» Сирила Конноли (представленная публике под названием «Куда Энгельс боится ступить»), блистательная сатира на 1937 год, в которой, между прочим, собственная жизнь Сирила в студенческие годы увидена глазами озлобленного парии. Брайан, появившись в колледже, предпочел показать, что среди всех искусств предпочитает спорт. В Буллингтонский клуб он вступать не стал, но в Гринде бывал. Больше того, в исключительно снобистские времена, которые наступили сразу после меня, он умудрился стать больше чем просто шутом — арбитром для беспечных аристократов, которых он заставил перемениться в собственном романтическом духе, как молодой Дизраэли, вдохновивший движение «Молодая Англия». «Доверяйте лордам» — такой девиз был начертан на флаге в его комнате на день его рождения, и ныне есть много умиротворенных пэров, которые могут подтвердить, что развлечениями своей юности во многом обязаны Брайану. Порой он беспокоил их, к примеру, когда «спортсмены» Тринити-колледжа расстроили вечеринку, на которой он присутствовал, и заставили гостей разбежаться, он пригрозил: «Мы скажем нашим отцам, чтобы они повысили вам арендную плату и выселили вас». В такие моменты, думаю, он действительно верил, что Гэссавей был королем вигов. Он был безнадежным гомосексуалистом, жертвой последовательных обманов и покончил с собой, едва успев наконец разбогатеть. Я еще вернусь к нему в этих мемуарах. В девятнадцать лет он был напорист и надменен, умел намного талантливей Роберта отбрить противника, отличался невероятной элегантностью, характерной для романтической эры за столетие до нашей. Безумный, скверный и опасный, чтобы знаться с ним.
Эти трое имели одно общую черту — надменность, решимость разговаривать с миром на своем собственном языке. В среднем возрасте высокомерия в них поубавилось, но уверенность в себе они не потеряли.
5
Как-то, десять лет спустя, я был в Мэдресфилде, в доме, который новые хозяева щедро украсили надписями. Мы с Мейми Лайгон стояли у фонтана в саду, на котором красовалось: «День без смеха — потерянный день», и она заметила: «Ну, мы с тобой не потеряли и дня, правда?»
Будет ошибкой представлять мою студенческую жизнь как сплошное веселье. Были ссоры, похмелье и периодические приступы юношеского отчаяния (в один из которых, как я рассказывал, я попросил отца перевести меня в Школу искусств). А еще были не дававшие покоя долги.
Читая предыдущие страницы, вы, наверно, удивлялись, как я мог позволить себе вести такую жизнь, какую описал. Я и не мог ее себе позволить. Моя стипендия составляла восемьдесят фунтов в год. Помощь от отца — номинальные двести двадцать фунтов, к которым добавлялись лишние полсотни на дни рождения, Рождество и в ответ на отчаянные мольбы о спасении. Столько в среднем тратил студент в мое время, но у меня уходило намного больше. Единственно, когда я мог сэкономить, это в каникулы. За границу я никогда не ездил, а отдыхал с Хэмишем у меня или у него дома. Во время учебного года я швырял деньги, не глядя, и всегда испытывал недостаток наличности. В Старом банке мне с трудом шли навстречу, не то что в последующие годы; превышение кредита в какие-то несколько фунтов влекло за собой резкое предупреждение, что они больше не станут обналичивать мои чеки. Оксфордские лавочники были куда снисходительней. За одежду, книги, табак или вино не нужно было платить сразу. Колледжу — периодические счета за комнаты, уголь, обучение, пользование библиотекой и так далее, а также еда и выпивка, заказанные в колледже, — было необходимо платить точно в срок, что съедало большую часть того, что я получал из дому. Даже лавочники начинали проявлять беспокойство после годовой задержки, и приходилось их успокаивать традиционным способом — делая новые заказы. Что касается денег на карманные расходы, недостаток которых стал ощущаться еще острей после того, как я зачастил к «Джорджу», отвратительный, но тем не менее модный ресторанчик, то кое-что я добывал, сотрудничая в «Изисе», оформляя суперобложки для издательства «Чэпмен и Холл» да рисуя экслибрисы для разных знакомых. У матери было мало собственных денег. Я все вытянул. У брата можно было иногда стрельнуть пятерку. Но занимал я больше. К богатым друзьям я с подобной просьбой не обращался. Алфред Дагген, конечно, подписал бы чек почти на любую сумму и в любое время, но щепетильность не позволяла мне брать у него в долг. Так что я просил у тех приятелей, кто победней. Когда Теренсу исполнился двадцать один и он получил право распоряжаться наследством, я занял у него сто фунтов. Он дал мне просимое одной бумажкой (первый раз в жизни я держал в руках банкноту в сто фунтов) и с гордостью отнес из своего банка в мой. Его кузен-коммунист попытался облегчить меня на половину суммы, но я не поддался. Я расплачивался с Теренсом несколько лет, выдавая ему по пять фунтов в год, пока не вернул всего. На подобных же условиях я занял еще у другого парня в Хартфорде. Но эти дотации не помогли мне (в то время и в тех обстоятельствах) решить все проблемы. Я окончил университет, имея долгу почти двести фунтов, и следующие три года расплачивался с оксфордскими долгами и делал новые в Лондоне, и еще четыре года не был полностью платежеспособным и независимым. Я не назвал бы мое тогдашнее финансовое положение «тяжелым». Меня это не слишком и не часто беспокоило, но изредка все же портило настроение.
Единственное, о чем я серьезно сожалею, так это о том, что в последнем семестре угробил столько времени на занятия. Знай я, что получу отличие лишь третьей степени, я бы не стал стараться и удовольствовался даже четвертой. Но я-то самоуверенно надеялся получить вторую и занимался по многу часов в день, иногда тратя на это и вечера, пытаясь прочесть все, что не прочел в свое время. Кристофер Холлис, стипендиат Блэкенбери, занимался, как я, и с тем же результатом. Думаю, в мое время и несколько следующих лет большинство в Блэкенбери получили третью степень. Чудо Ф. Э. Смита оказалось не про нас.
Как прекрасно я мог бы провести последнее лето, если бы не эти иллюзии относительно экзаменов! Но я собирался учиться дальше, в следующем семестре наверстать упущенное, а там уже, занимаясь с удовольствием, и получить степень. Мы с Хью Лайгоном делили одну квартирку на Мертон-стрит рядом с теннисным кортом. Одного семестра упорной работы в уединении, думал я, будет достаточно, чтобы подтянуться по всем предметам. Оказалось, что недостаточно.
С экзаменов я вышел, обеспокоенный тем, насколько трудными оказались для меня вопросы. Но даже тогда я еще не терял надежды. Кратуэлл и другой мой преподаватель устроили обед для соискателей степени по истории, на котором я появился подвыпившим, а потом вызвал у них еще большую неприязнь, попытавшись спеть негритянский спиричуэл.
В последнюю свою студенческую ночь я был на большой вечеринке в Баллиоле, откуда Патрик Бэлфур спустил меня на веревке в час ночи, и я вернулся в Хартфорд через сад колледжа Всех Душ.
Устный экзамен я сдавал с последней группой в конце июля. Мы с Хэмишем остановились в Эбингтон-Армз в Беркли. Я пешком отправился в Оксфорд в своем затрапезном костюме и белом галстуке, взял в колледже мантию и предстал перед комиссией. Спрашивали меня кое-как. На другой день вывесили списки с оценками, и мы с Хэмишем отправились в Ирландию. Прощальное письмо Кратуэлла нашло меня в графстве Уотерфорд, в доме близ Каппокуина.
«Не могу не сказать, — писал он, — что третья степень только компрометирует тебя, особенно учитывая, что даже ее ты получил с натяжкой; и по меньшей мере глупо получать оценку, не соответствующую твоему интеллекту. Надеюсь, ты в недолгом времени найдешь место в какой-нибудь сфере деятельности, где твой интеллект сможет лучше проявиться, нежели в истории».
Отец решил, что, получив В.А.[174] третьей степени, не стоит тратить время и деньги на дальнейшую учебу. Память о собственной неудаче на подобных же экзаменах не позволила ему укорять меня, и он записал меня в Школу искусств со следующей осени.
Глава девятая В КОТОРОЙ ФОРТУНА ОТВОРАЧИВАЕТСЯ ОТ НАШЕГО ГЕРОЯ
В тот день, когда я покинул Оксфорд, я перестал вести свой дневник и следующие два года возвращался к нему лишь эпизодически. Это уже записи другого, более мягкого и, в общем, более симпатичного человека, нежели его предшественник. Самодовольство исчезло, а заодно сильно поубавилось и злости. Тем не менее читаешь дневник с гнетущим чувством, потому что в сравнении со сказкой об успехах в Лэнсинге это описание постоянных неудач.
Осенью и ранней зимой 1924 года, а затем в те же месяцы 1926-го я больше проводил времени дома, чем когда бы то ни было, начиная с 1917-го. В этот период отец справил свое шестидесятилетие. Дела в «Чэпмене и Холле» шли плохо, и скудные доходы издательству обеспечивали не авторы отца, а научная литература, которая его не интересовала. Периодическое, но частое присутствие беспутного и не всегда почтительного транжиры нарушало домашний покой, в котором он всегда искал спасения. И моего совершеннолетия в том первом после университета октябре мы не отметили.
Той осенью Теренс снял фильм; наш сад служил съемочной площадкой для большинства эпизодов. Сюжет представлял собой фантазию на тему попыток Слиггера Уркарта обратить короля в римско-католическую веру. На главных ролях были Элмли, Джон Сатро и я. Героиню сыграла Эльса Ланчестер (миссис Чарлз Лоутон), изящная рыжеволосая девушка, моя ровесница, которая в то время еще не была профессиональной актрисой, но вместе с Гарольдом Скоттом управляла недорогим и исключительно интересным кабаре на Шарлотт-стрит, носившим название «Пещера гармонии». Отец всей душой принял нашу рискованную забаву, напомнившую ему домашние спектакли времен его юности; ему было приятно найти у себя на письменном столе список действующих лиц и исполнителей, а когда ему показали сам фильм, особое удовольствие доставляло ему узнавать знакомые предметы: «О, так это же мое кресло!.. Смотрите, не разбейте тот графин». Но когда облетела листва и с приходом зимы у него участились приступы астмы и бронхиты, в доме поселилось уныние. В последнее время он приобрел радиоприемник, и вопреки всем современным обычаям слушать его любил он, я же норовил выключить.
Поначалу я выбрал Школу искусств Хартли, затем другую, на Ньюман-стрит, которая рекламировала себя как «Парижскую студию в Лондоне». У школы были долгая история и интересный список тех, кто в ней когда-то учился, главным образом не художников, а литераторов. В Галерее Тейта выставлена замечательная картина работы Сэмюэля Батлера, на которой сам мистер Хартли собирает учебный скелет. Школа была весьма живописная, украшенная разнообразными старинными доспехами, историческими костюмами и манекенами, которыми я не видел, чтобы пользовались на занятиях. Школа привлекала тем, что студенты начинали сразу с натуры, без всякой предварительной учебы на «антиках» — гипсовых слепках, какие до сих пор красуются в более официальных заведениях подобного профиля.
Среди студентов преобладали девицы из респектабельных семей, которых, как в моем случае, дома считали «художниками». Студентов мужского пола можно было пересчитать по пальцам, да и те питали лишь скромную надежду стать профессиональными чертежниками. Никто всерьез не стремился к Высокому Искусству. Рассчитывать собрать там веселую дружескую компанию не приходилось. Преподавали спустя рукава. Хозяин студии был седобород, с пылающим носом, а руки у него так тряслись, что уголь неизменно крошился в его пальцах, когда он пытался что-то объяснить нам. Студия просто предоставляла возможность заниматься рисованием. Мы рассаживались вокруг помоста, на котором в какой-нибудь традиционной позе располагались натурщица или натурщик. Утренняя поза не менялась всю неделю. После полудня поза менялась каждые десять минут, за которые мы делали карандашный набросок. Одно дневное занятие в неделю отводилось композиции обычно на какую-нибудь абстрактную тему вроде «конфликта». Тогда мы давали волю фантазии, а преподаватель разбирал наши работы с точки зрения ритма, светотени и так далее. Классическую перспективу нам не преподавали.
Три или четыре недели я добросовестно посещал занятия, рано утром спеша по знакомой тропинке в Хит-Маунт к хэмпстедскому метро и возвращаясь домой, уже когда наступали сумерки. Чтобы не так скучно было шагать, я оставлял монетки в один пенс на стенах и столбах оград и собирая (обычно столько же, сколько оставил) на обратном пути. Тони Бушелл занимался поблизости, в Королевской академии сценических искусств, и за ланчем мы встречались, как в прежние времена, за пивом с сыром в пабе на Тотенхэм-Корт-роуд.
В результате занятий в студии глаз и рука стали у меня верней, и я уже рисовал не хуже, чем остальные в классе; но скоро мне все это наскучило. Я добился приемлемой передачи линии и тени на листе, но не было никакого желания передавать объем статичной фигуры, углубляться в анатомию и соотношение плоскостей, на одно это могли потребоваться долгие часы работы, убивающей всякое вдохновение. Каждую неделю я за три утра заканчивал проработку эскизов углем обнаженной натуры, а два оставшихся занимался тем, что волынил, набрасывая на краях листа руки и ноги в разных ракурсах (прискорбно уродливые вариации, которым было далеко до классического совершенства Трильби). Аскеза, которую я было принял, наскучила мне.
Хэмиш отправился в путешествие по Африке. Я по вечерам зачастил в «Кафе Роял». Брат Алек ввел меня в мир богемы, где я нашел себе приятелей. Мое имя не фигурировало в списке ни одной хозяйки приличного дома. Визитные карточки с вензелями не приглашали меня в преуспевающий мир Понт-стрит. В основном, я бывал на импровизированных вечеринках или на таких, о которых сообщалось устно и незадолго до самого события. В этой компании была Мэри Баттс, чувственная дамочка из авангардисток, которая писала рассказы и имела связь с человеком из общины Алистера Кроули в Кефалу, занимавшейся черной магией. Однажды она уже была замужем за кем-то из монпарнасского кружка. Теперь у нее был большой дом в Белсайз Парк, служивший прибежищем постоянно меняющейся общине, состоявшей главным образом из неженатых пар. Там постоянно устраивались вечеринки. Помню Тони Бушелла, который сидел на ступеньках и ел хозяйкин крем для лица, а в саду — множество обнявшихся парочек.
На Риджент Парк жила индуска, дочь раджи, настолько эмансипированная, что порвала со своей средой — правда, еще сохраняла связь с какими-то членами своей властительной семьи. Женщины иногда устраивали у нее дома настоящие кулачные бои.
Еще была Гвен Оттер с Тедворт-сквер, неизменно гостеприимная незамужняя женщина средних лет, несколько обедневшая, похожая на краснокожую индеанку. В ее гостиной стены были выкрашены в черный цвет, а потолок в золотой, лежали груды подушек в подражание первым постановкам русского балета. Она не выносила одиночества, и в ее доме всегда толпилась уйма народу, бездельники вперемешку с известными фигурами из мира художников и театральных артистов. Она не стремилась зазывать знаменитостей. Лучшей рекомендацией в ее салон было не то, что человека приглашают во все дома, а наоборот, что его мало кто приглашает.
После вечеров, проводимых в этой компании и на каких-то неописуемых сборищах, по большей части превращавшихся в пирушки в складчину в разных захудалых районах Лондона, я был неспособен воспринимать то, что нам преподавали, но продолжал в том же духе и, не имея денег на такси, часто оставался спать на диване или возвращался под утро домой пешком аж из Челси или Кенсингтона. Но тем, что я в конце концов отчаялся чего-то достичь в искусстве, я обязан притягательной силе Оксфорда, где еще было много моих друзей.
Я могу точно назвать дату моего падения. 10 ноября я отправился на уик-энд к миссис Леннокс в графство Уорикшир. В воскресенье приехал из Оксфорда Джон Сатро и пригласил меня на другой день встретиться с ним за ланчем в его квартире на Бомонт-стрит. Тем вечером я записал в дневнике: «Я почти готов принять приглашение». И я принял его.
«В понедельник 12 ноября я приехал в Оксфорд и, вопреки своему намерению, остался там на ночь. У Джона собрались Гарольд Эктон, Марк Оджилви-Грант, Нью Лайгон, Роберт Байрон, Арден Хиллард и Ричард Пэйрс. Мой приход держался в секрете [и был встречен с энтузиазмом, что способствовало моей гибели]. После ланча — были поданы горячий омар, куропатки и сливовый пудинг, шерри, глинтвейн из кларета и непонятный ликер, похожий на ром [который, думаю, Джон нашел на выставке в Уэмбли], — я оставил Хью и Джона пить дальше и ушел на чай к М.О.-Г., а потом — в «Новую реформу», где встретил Теренса и Элмли, пивших пиво. Я выпил с ними и пошел с Робертом Байроном обедать в столовую Мертоновского колледжа. Там встретил Билли [Клонмора] и после обеда пошел к Рейнолдсу, охотнику, у которого снова выпил пива. Потом получил записку из Театрального общества от Хью и Джона, звавших немедленно прийти в Бэнбюри. Я пошел на станцию, но не мог уговорить их никуда не ехать, а вместо этого пойти со мной в «Конскую голову», где договорился встретиться с Элмли. Неожиданно появился Клод Кокберн с безумным Й.-Л. и еще каким-то мерзким типом со стеклянным глазом, все пьяные в стельку. Когда нас погнали со станции, мы отправились в старый добрый «Клуб святош» выпить виски и смотреть фильм Теренса. Примерно с этого времени я плохо помню дальнейшие события. Я где-то раздобыл меч, каким-то образом проник в Баллиол, а потом, когда начал насмехаться над Тони Пауэлом, меня вышвырнули в окно. Вернувшись на Бомонт-стрит, я узнал, что в комнатах Джона случился пожар. Наутро я пил пиво с Хью, портвейн со Сверхом и джин с Джилсом Айшемом, завтракал с Хью и Десмондом Хармсвортом. Гарольд и Билли проводили меня до станции, шатаясь от усталости».
Почти пять месяцев я не видел никого из этих моих друзей. Гулянка в мою честь случилась сама собой, они хотели, чтобы я вспомнил о своей любви к Оксфорду. Следующие мои появления там уже были не в диковинку. Вместо того чтобы оставаться редким и желанным гостем, я оказался в обычном положении тех, кто не может одним махом перерезать нить, связывающую их с университетом, и годами постоянно мотается туда. Я продолжал одеваться, как студент. В том семестре в ходу была новая мода — джемпер с высоким воротом и широкие брюки, — и я следовал ей. Возвращался на каждый уик-энд и завел нового приятеля, который только поступил в Магдален. Это был тощий темноволосый своеобразный парень по имени Генри Йорк, который позже поразил нас своими романами, опубликованными под псевдонимом Генри Грин.
Теперь уже мне приходилось приглашать на обеды и ланчи, чаще искать общества друзей, чем им моего, и эти поездки добавили мне долгов. И каждый раз я со все меньшим сожалением возвращался в начале недели к скуке обыденной жизни. Когда Хартли закрыли на рождественские каникулы, я окончательно распрощался с ним..
Мы с Хэмишем часто задумывались о том, чтобы обзавестись печатным станком, на котором надеялись печатать книги, которые я бы оформлял, а иногда и писал. За пределами столицы было много таких частных издательств, которые выпускали книги самого разного качества, от аккуратных и красивых до неряшливых и претенциозных. Разглядывая подобную продукцию на книжной ярмарке, я был поражен маленькими томиками, которые выпускало частное издательство в Сассексе, состоящее всего из одного человека. Этот одинокий мастер не только сам осуществлял набор и украшал страницы черно-белым узором в духе постпрерафаэлитов, но еще воспроизводил изысканную многоцветную гамму рукописного шрифта так, что бледные тона выделялись рядом с плотными и непрозрачными скорее как в живописи, чем в типографской печати. Издавал он ничем не примечательных георгианских пейзажных поэтов и небольшие изящные эссе. Сейчас я не могу смотреть на них без отвращения, но в то время, после наших кутежей, эти невинные страницы пробуждали нежные воспоминания о вечерах в Личпоуле и воскрешали наставления мистера Гриза, которые, думалось мне, давно забылись под неотразимым влиянием Гарольда Эктона. Я написал этому печатнику и попросился к нему в ученики. Он немедленно ответил согласием, даже не видя меня. Отец, всегда готовый способствовать любому моему начинанию, надеясь на возникновение у меня стойкого интереса к чему-то, заплатил ему двадцать пять фунтов. Я поехал, чтобы предварительно ознакомиться с делом, но то, что я увидел, не обрадовало меня. Я ожидал найти нечто аскетическое и уединенное, вроде «Сент-Доминик пресс» в Дитчлинге, но коттедж, давший типографии ее романтическое название, оказался современной виллой рядом с богнорским курортом. Младший сын в семье, с которым я прошелся утром по сырым тропинкам в поисках сдаваемого жилья, поверил мне свои планы стать модельером. Но хуже всего было то, что таинственный процесс производства иллюстраций, мгновенно поразивших меня, оказался всецело основанным на фотографии; снимки рукописных шрифтов и орнаментов отсылались в коммерческую фирму, та переводила их на цинковые пластины, которые потом закатывали вручную краской и делали оттиски. Это ничуть не походило на тот мир увлекательного ремесла, о котором я мечтал.
Я возвратился на Норт-Энд-роуд, не договорившись относительно обучения, обнаружил дома очередную кипу счетов и понял, что подписал более поздним числом несколько чеков, которые придется оплачивать в наступающем, новом году. Положение было безвыходное, и я предложил отцу заключить соглашение: он оплачивает мои долги, а я отказываюсь от содержания и начинаю сам зарабатывать на жизнь.
Для человека моей профессии был только один путь. Пусть у человека незаконченное образование, пусть у него имеются вредные привычки, пусть за него почти некому поручиться, частные школы готовы были взять на работу любого, лишь бы он говорил без акцента и прошел традиционный курс частной школы и университета. Я позвонил в агентство и получил двадцать или тридцать «личных и конфиденциальных предложений свободных вакансий»: «Ответьте им без промедления, но со всем вниманием, приложите фотографию, если таковая потребуется, и копии рекомендаций, не забудьте также упомянуть, что о наличии вакансии услышали от нас».
Мысль стать школьным учителем казалась мне совершенно абсурдной, но я вспомнил кое-каких удивительных преподавателей, прошедших через Хит-Маунт, и сел писать заявления. Рекомендаций у меня не было. Я почти забыл греческий, от знаний французского и математики тоже мало что осталось, и тренером по крикету я не мог себя назвать. Английская история не была среди предметов первостепенной важности ни в общих школах, ни в классических. Но, как сказал агент, редкому директору школы удается найти человека, удовлетворяющего всем требованиям, и с готовностью обреченного я согласился преподавать все, что мне предложат. Неделю спустя я получил телеграмму, приглашавшую меня в отель в Мэрилбоне на собеседование с мистером Ваномраем, владельцем школы в глубинке, на флинтширском побережье. Мистер Ваномрай был высоким приятным пожилым человеком. Единственное, о чем он спросил меня, это есть ли у меня смокинг. Облачаться в него надлежало в тех случаях, когда приходили родители ирландских мальчишек-учеников. Я успокоил его на сей счет, и он взял меня на работу, назначив пятьдесят фунтов в четверть. Его школа, заметил он, расположена в такой глуши, что нет никакой возможности что-нибудь потратить, пока четверть не закончится. Курю ли я? Жаль, поскольку это единственное удовольствие, которое будет недоступно ввиду его запрета в школе. Подобная слабость нанесла бы ущерб моим сбережениям, каковые следует оставлять в целостности, дабы было на что приятно провести заслуженный отдых в каникулы. Я написал сассекскому издателю и известил его, что не приеду. Он категорически отказался возвращать отцу полученный задаток на том неоспоримом основании, что деньги, мол, уже потрачены.
Я еще не согласился на должность учителя, когда вдруг, не сообщившись заранее, к нам домой явился Хэмиш. В Восточной Африке он подхватил малярию, остался без денег, вернулся третьим классом и в довершение пересек всю Европу, буквально голодая. Он был небрит, немыт, без багажа, во французском пальтишке из обычного магазина поверх тропического парусинового костюма. Размеры у нас были схожи; он воспользовался моим гардеробом, и несколько дней мы с ним кутили в Лондоне.
Он не оставил намерения основать издательское дело, без осуждения принял мое временное отступление от искусства и предложил некоторое время пожить у него, пока он наймется учеником в «Шекспиар Хед пресс» в соседнем Стратфорде-на-Эйвоне. С его возвращением предстоящий отъезд во Флинтшир показался мне изгнанием еще более горшим, чем прежде, но было еще одно, серьезнейшее обстоятельство, заставившее меня сожалеть о принятом решении. Той осенью я влюбился. Собственно, я влюбился во все семейство и, пожалуй, как описывает подобный случай Э. М. Форстер в романе «Хауардз-Энд», перенес свое чувство на единственного подходящего члена этой семьи, их восемнадцатилетнюю дочь. У меня не хватало ни опыта, ни силы воли для настоящего ухаживания. Менее чем за год мы стали близкими друзьями, я сгорал от несмелой страсти, которую она сдерживала своей строгостью.
Ее звали Оливия Планкет-Грин. Младший брат Оливии, Дэвид, поступил в Оксфорд в последний год моего там пребывания. Это был высокий томный юноша, денди, обожавший все модное. Мы изредка пересекались, но компании у нас были разные. Старший ее брат, Ричард, учился в Королевском колледже музыки. Я познакомился с ним, когда он снял после нас комнаты старого «Клуба святош» в Сент-Олдэйте. Он походил больше на пирата, чем на студента, иногда вдевал серьги в уши, отлично управлялся с лодкой, нещадно дымил трубкой, которую набивал черным крепким табаком, был подвержен меланхолии, как его сестра и брат, но в то же время часто впадал в бурный экстаз. К приобретению курительных трубок или галстуков он относился с пристрастием коллекционера. На моих глазах он в последующие несколько лет стал знатоком вин, мотогонщиком, джазовым музыкантом и автором детективного романа. Каждому новому своему увлечению он предавался с каким-то мальчишеским азартом, поистине заразительным. Его не волновало, что скажут об этом другие; вместо этого он и нас увлекал своими затеями.
Когда я впервые встретил его, он пребывал в унынии; причина была не в несчастной любви, не в том, что умная и очаровательная девушка, ставшая в конце концов его женой, не отвечала ему взаимностью, а в том, что их женитьба была под вопросом, поскольку он не имел ни денег, ни работы, и ее родители возражали против обручения.
Мне очень трудно описать Оливию, какой я впервые увидел ее. Гарольд Эктон в своих «Мемуарах эстета» упоминает лишь «тонкие поджатые губы и огромные прекрасные глаза» — портрет явно несовершенный. Она умерла незамужней и еще нестарой женщиной, проведя последние двадцать лет жизни в уединенном коттедже со своей матерью, практически ни с кем, кроме нее, не общаясь. В восемнадцать лет в ней сочетались элегантность Дэвида с сосредоточенностью Ричарда; ее интересы были не столь широки, как у него, но более глубоки. Книга, пьеса, кинофильм, балет, новый и обычно недостойный друг, общественная несправедливость, всем известная и всеми принятая как неизбежность, но о которой Оливия узнавала последней, полностью захватывали ее на какое-то время; эти порывы смягчались ее необычной утонченностью, которая не мешала ей говорить и поступать вызывающе, но позволяла сохранять в неприкосновенности свойственную ее натуре деликатность, а еще застенчивостью, которая не давала ей самой искать друзей, а вынуждала довольствоваться теми, кто, очарованный ею, настойчиво искал ее расположения. Временами она бывала ворчливой и язвительной, страдала от своей болезненной застенчивости, была неспособна на обычные женские хитрости в желании нравиться, вообще показать себя, немножко ненормальная, правдоискательница и в конце жизни святая.
Родители в этой семье жили раздельно. Иногда я видел их отца в клубе «Сэвил». Это был очень красивый ирландец, певец и профессор музыки, сын миссис Грин, чьими детскими книгами, особенно «Диванными подушками и уютными уголками», я зачитывался, будучи маленьким. Их мать, Гвен, когда я впервые увидел ее, была женщиной средних лет, сохранившей непритворную девичью грацию. Будучи дочерью сэра Хьюберта Пэри[175], она выросла в самом средоточии музыкального и артистического мира поздневикторианской эпохи, и вся ее жизнь до замужества была посвящена игре на скрипке. Важнее то, что она была любимой и любящей племянницей богослова барона фон Хюгеля, женатого на ее тетке. Она еще не была католичкой, и ее дядя, которому в юности грозила опасность заслужить клеймо модерниста, не слишком настаивал на принятии ею католичества. Вместо того он писал ей духовные письма, которые поздней, в 1928 году, она подготовила для публикации. Барон умер, когда я едва успел подружиться с Гвен. Его имя часто всплывало в наших разговорах, но в то время я должным образом не понимал ни тяжести ее потери, ни того, что он посеял в ней семя мистицизма и пестовал его. Я просто знал в общем, что она «религиозна», хотя никто в семье не разделял эту ее склонность. Куда большее впечатление на меня в то время производили ее чувство юмора и понимание, которое я находил у нее. Собственные дети обожали ее, и между ними и друзьями детей были отношения спокойного равноправия. Ни малейшего ощущения конфликта поколений, какое присутствовало в отношениях между мной и моими родителями и fortiory[176] родителями Хэмиша или Джона Сатро. Я сказал «спокойного», но, принимая участие в их жизни, она переживала все их сложные проблемы и их беды, переживала даже сильнее, чем они сами. Спокойствие, как я теперь понимаю, она обретала в тайных молитвах. С тех пор я встречал одного или двух человек, обладавших подобными редкостными достоинствами. В двадцать один год я просто относился к ней с тем бездумным восхищением, какое позволительно у моих ровесников.
По-видимому, Гвен сознательно искала и добивалась любви молодежи. Несколько лет спустя после нашего знакомства она писала в своей книге об отце и дяде «Два свидетельства»: «Мы смотрели на пожилых, робко задаваясь вопросом, как избежать ошибки, которую они явно совершили… мы стремились не делать скоропалительных суждений, не порицать… Юность и старость — полярны, мы не можем быть такими, какими были когда-то; но мы хотим вновь быть рядом с юностью, не подчеркивать того, что нас разделяет… Мы, как люди более старшие, должны принять отважную надежду юных, их ослепительное благородство, их доверчивую любовь. Когда-то мы каждый день жили такой же надеждой. Мы хотим подлинной жизни в мире молодых… только подумайте, как ужасно было бы жить в мире стариков!»
Не знаю, нашла ли она во мне отважную надежду или ослепительное благородство. Доверчивой любовью я ей, безусловно, платил.
Планкет-Грины не были богаты. Оливию не «вывозили в свет», как положено по традиции, но у нее был собственный круг общения из детей родственников и друзей ее братьев. Двойственность, бывшая в характерах Гвен и Оливии, заставляла их постоянно менять дома — они сменили, наверно, пять домов за те десять лет, когда я практически был членом их семьи. Когда я с ними познакомился, они жили в Холланд Парк, в стандартном доме, теперь стоящем среди сплошного непотребства, а тогда — в приятном уединении. Оттуда они переехали в квартиру на шумной Мэйфер, затем в Бэтгерси, оттуда в Сент-Джонз Вуд. Это была обременительная привычка для людей со скромным достатком, даже если переезд совершался из соображений экономии.
Той зимой Ричард Планкет-Грин был, как я, без работы и без денег, но его положение усугублялось тем, что он мечтал о женитьбе. Он тоже решил пойти в частную школу учителем. Его-то пример и вынудил меня прибегнуть к подобному крайнему средству. Чтобы нам с Оливией пожениться, такого вопроса не стояло, однако моя страстная влюбленность и ее неравнодушие достигли критической точки, я как раз начал преодолевать ее сдержанность, когда, совершенно убитый, отправился во Флинтшир.
В том моем состоянии я бы принял как должное, если бы школа, куда я подрядился работать, оказалась дурной, а такие в провинции сплошь и рядом. Однако школа оказалась до уныния образцовой. Конечно, среди учителей встречались и оригиналы — даже чудовища, — но мальчишки были здоровые, счастливые, сытые и достаточно подготовленные, чтобы продолжить образование в любой частной школе по выбору. Половина их приехали из Ирландии, половина из «черной страны»[177] и в точности соответствовали традиционному представлению о таких детях. Ирландские мальчишки, эти потомки английской и шотландской оккупации, живые, красивые, смелые, дерзкие; ланкаширцы — неповоротливые, упорные, осмотрительные, старающиеся получать хорошие отметки; ирландцы — пообаятельнее, англичане — посмирнее.
Поскольку у меня интересовались наличием смокинга, я понял, что директор — или, скорее, его жена, которая в делах такого рода была здесь законодательницей, — к ирландцам относится с большим уважением. Для молодого же учителя, не уверенного в себе и в своем авторитете среди учеников, было предпочтительней младое племя с промышленного севера.
Не все мальчишки подпадали под эти две категории. В Юстоне в вагон набилась толпа мальчишек, едущих в школу, я узнал их по красным фуражкам; мне тоже было предписано озаботиться приобретением такой же. Сначала они с пришибленным видом поглощали сласти в большом количестве. Но через час-другой прибодрились, тогда как меня охватило уныние. Взрослые мои спутники посмотрели на меня с дружеским расположением, когда я присоединился к ним в вагоне-ресторане и угостил имбирным пивом. Я чувствовал себя, как, должно быть, чувствуют себя заключенные, народ чувствительный, перевозимые из одной тюрьмы в другую и прикованные к своим охранникам, — тревожная ситуация. Никому из мальчишек не хотелось обратно домой. Едва они пережили момент расставания с родителями, как принялись выпытывать у меня, насколько я разбираюсь в спортивных играх. Я забыл урок Хит-Маунта, состоявший в том, что тут учитель может заслужить уважение только наглым враньем. Ясно, что к тому времени, когда мы подъехали к Честеру, я успел произвести на них не самое благоприятное впечатление. Там к нам присоединилась группа мальчишек из Манчестера, которая отвлекла их внимание.
Наконец мы подъехали к нашей станции на унылой полосе побережья между Рхилом и Колвин-бей, где поезд специально остановился, чтобы высадить нас. На станции нашлось только одно маленькое такси, в которое я и погрузился. Мальчишкам пришлось идти пешком. У каждого с собой был ранец. «О, сэр, не возьмете мой ранец? Вы очень добры, сэр». Штук тридцать ранцев разных размеров полетело в такси, и на полу у моих ног, у меня на коленях, на сиденье рядом выросла груда, загородившая окна машины. Может, не надо мне было соглашаться? Но это было бы слишком эгоистично с моей стороны. Хотя, пожалуй, приезжать в школу, заваленным ручной кладью, было не солидно. Мои сомнения развеяла жена директора, встретившая меня, стоя на крыльце. «Мальчики знают, что должны сами нести свои ранцы. Вам не следовало позволять им этого, мистер Во». Она с неприязнью посмотрела на меня и добавила: «Вас ждет телеграмма. Думаю, вы поймете, что это значит. Я лично не в состоянии». Она протянула послание, которое приняла по телефону. Оно было от Хью Лагона и Джона Сатро, и в нем было три слова: «Вперед, Ивлин, вперед!»
Судьбе было угодно, чтобы я так никогда и не завоевал расположения или уважения сей всесильной дамы. Она заведовала кухней и лазаретом, проводила четкое различие между родителями в зависимости от их общественного положения, и, в сущности, она превратила школу в процветающее заведение. Единственное, на что не распространялась ее власть, это выбор младших преподавателей. Зато когда муж нанимал их, тут уж они попадали в ее жесткие руки. Муж знал, как трудно находить учителей; она знала, насколько низок их уровень. Это была женщина, какие мне еще не попадались и чьего двойника, когда я начал путешествовать, мне предстояло встретить на многих аванпостах империи, — настоящая мемсахиб далеких общин английских изгнанников. Ближе всего к тому, чтобы снискать ее благосклонность, я казался, когда, месяц спустя после моего пребывания в школе, меня приехали навестить миссис Леннокс и Хэмиш. Они прибыли в большой новой машине, и явно было, что их положение в обществе выше, чем у самых уважаемых родителей-ирлацдцев. Я Находился в школе, когда она позвонила мне. Двух минут, которые гости провели в ее гостиной, оказалось достаточно, чтобы она убедилась в их высоком положении. «Некие очень приятные друзья приехали проведать вас, мистер Во, — объявила она. — Я уверена, мистер Ваномрай извинит ваше отсутствие на занятиях, покуда они будут здесь».
Но сначала у меня ничего не получалось, и это было очевидно. Она предположила, что Ленноксы приехали, потому что жалели меня, как оно в действительности и оказалось. У нее были источники информации, которые подтвердили ее первое и верное предположение. Я совершенно не старался завоевать авторитет. Никогда ничего не писал на доске. Никогда не нарезал ростбиф за обедом — одна из самых трудных обязанностей учителя. Обычно я стоял во главе своего стола, безнадежно кромсая мясо, а передо мной росла гора тарелок тех, кто просил добавки, когда я еще не всем успел раздать первую порцию.
Не знаю толком, чего миссис Ваномрай надеялась добиться от своих подчиненных. Думаю, я был не большим и не меньшим неудачником, чем мои коллеги; но ко мне она относилась, как к наименее удачному приобретению мужа, и скрывала свою антипатию не многим лучше, чем в свое время Кратуэлл.
Но я все это предвидел. Униженно выбравшись из груды сыплющихся ранцев, я остался один перед парадной дверью дома, где, мне предстояло провести две гнетущие четверти.
Когда позднее я приступил к работе над романом, где знакомил читателя с частной школой в Северном Уэльсе, я приукрасил картину, изобразив ее в виде замка. В тот ужасный день я увидел нечто совсем другое. Передо мной были современные здания, хорошо сохранившиеся, но расположенные непродуманно. Они стояли у высшей точки крутой дороги и как бы продолжали собой подъем на холм, так что внутри постоянно приходилось карабкаться по лестницам, устланным скользким линолеумом, все время оставаясь в нижнем этаже. У миссис Ваномрай (те, кто искал ее расположения, произносил ее фамилию как «Вануммери») была в школе небольшая комната, ухоженная, чистая, как операционная, загроможденная всякой ерундой, как будуар матроны лет на пятьдесят старше ее. Для цветов был не сезон — но летом здесь благоухало, как в американском «похоронном зале», — зато было много серебра того сорта, что красуется в витринах Риджент-стрит, предназначенного для дарения, видимо, это были знаки любви к миссис Ваномрай или подарки родителей, чьим туповатым отпрыскам удалось пройти отбор в школу. Все сверкало, как натертый линолеум. Сюда-то она и привела меня и долго разглядывала пронзительным осуждающим взглядом.
Полагаю, она, как весь грешный род людской, мечтала о недостижимом идеале — prince éloigné[178], — которого бы ей удалось заполучить за плату в пятьдесят или шестьдесят фунтов в четверть. Она не могла рассчитывать на кого-то очень квалифицированного или очень опытного. Кого же, интересно, ей хотелось видеть у себя в школе? Кого-нибудь, кому было бы двадцать пять, с внешностью, как у персонажей рисунков К. Э. Брока в «Панче», с характером, как у героя романов Иена Хэя, который только что не попал в сборную по крикету и хоккею; второго от конца по математике? Человека глубоко религиозного — сына сельского священника, — склоняющегося, скорей, к спортивной карьере; человека, любящего маленьких мальчиков чистой пламенной любовью, который в один прекрасный день женится на женщине, похожей на нее, и откроет собственную школу, поведет там дело по ее указаниям, забрав к себе детей, не отвечающих ее строгим критериям? Возможно, об этом она мечтала. Она не нашла его во мне, и ее вечное разочарование было таким же горьким, как в тот раз, когда она впервые испытала его.
Но, видно, единственные, кто моментально понял, что учитель из меня никудышный, были лишь проницательная миссис Ваномрай и мои попутчики из Юстона, поскольку учебный год начался обычным неспешным порядком. В мистере Ваномрае не было и намека на живость мистера Гренфелла. Он тянул, что-то импровизировал, и прошло несколько дней, пока я не обнаружил, что фактически ответственность за класс лежит на моих плечах. А пока длилось это счастливое время, я сидел в учительской и работал над книжной гравюрой для Оливии. Еще написал несколько страниц романа, за который недавно принялся. Помню только, что он назывался «Храм под пальмой» и рассказывалось в нем о студенте, который получил в наследство имение, от которого ничего не осталось, кроме классической, восемнадцатого века садовой беседки, где он устроил себе жилище и, думаю, занимался черной магией.
Всю свою жизнь каждый вечер отец рассказывав мне, что ему снится, будто он снова первоклассник в Шерборне. Меня несколько лет преследовал сон, будто я опять попал в заведение мистера Ваномрая. Ни я не испытывал чистой пламенной любви к маленьким мальчикам, ни они ко мне. «Ответственность за класс» — неточное выражение. Лучше было бы сказать «брошен на растерзание» или «оказался мишенью». Я обязан был приобщить старших к истории, младших — к латинскому и греческому. Последних я держал в строгости, находя настоящее удовольствие в том, чтобы делать их уроки настолько скучными, насколько позволял (очень легко) сам предмет; старшие же устраивали на уроках настоящий бедлам. Мне никогда не удавалось окончательно усмирить их. Одно из самых больших поражений я потерпел, когда в ярости закричал на круглолицее создание с бессмысленным взглядом: «Ты что, глухой?» — на что весь класс хором отвечал: «Да, сэр, он глухой». И он действительно оказался глухим.
Лучше всего, обнаружил я, было говорить самому, не давая моим ученикам возможности «участвовать в уроке», как это именовалось на ритуальном жаргоне преподавателей. Помнившееся из истории по последнему классу в Лэнсинге и по нескольким лекциям в Оксфорде подсказывало нужные слова. Однажды утром, в начале моей учительской карьеры, мистер Ваномрай неожиданно почтил своим присутствием урок и сидел за дальней партой, слушая, как я рассказываю о финансовых затруднениях Карла I. Я был очень красноречив, рассуждая о том, что «король обязан жить по средствам», об отчуждении королевских земель Елизаветой и Яковом, оброках, обесценивании серебра. При мистере Ваномрае мальчишки вели себя необычно тихо. После урока он пригласил меня к себе в кабинет и сказал: «Ваша лекция произвела на меня глубокое впечатление, глубокое. Но, знаете, это все выше их понимания. И еще я обратил внимание, что вы постоянно ссылались на Стаффорда. Я всегда называл его Страффордом».
Мне больше не снятся те унижения. Время затянуло раны, даже ту, что оставила в моей душе прогулка верхом, на которую мы с каким-то из моих коллег отправились в один ужасный день. Конюх из платной конюшни привел лошадей. Поинтересовался, приходилось ли мне прежде ездить верхом, и я с убийственной прямотой признался, что не приходилось с детских лет, когда в Мидсомер-Нортоне катался на пони. Беспокоясь больше о лошади (не обо мне), он настоял на том, чтобы обвязать меня поводьями, и в таком позорном виде меня видела вся школа, возвращавшаяся с футбола.
Я и не мечтал завоевать популярность у мальчишек. Как далеко мне до этого, было очевидно в те дни, когда наступала моя очередь вести на прогулку всех, кто не был занят какими-то делами по школе. Они отправлялись на прогулку парами. На холмах строй рассыпался, пока их снова не собирали вместе, но, когда мы отправлялись дальше, обычно возникал спор за право идти рядом с колонной, изображая старшего. «Можно, я пойду старшим, сэр?», «Я первый попросил, сэр!», «Он был старшим на прошлой неделе!»
Никто не просил меня быть «старшим», и я в одиночестве молча шагал во главе ненавистной маленькой колонны.
С другой стороны, в учительской меня приняли с радостью. Мы представляли собой странную компанию, подобно проигравшим сражение солдатам, сплотившуюся перед лицом общей унизительной участи. Один, вспоминаю, заочно учился пению и вечно устраивал страшный разнос церковному хору. Другой учитель, суровый шотландец, новичок вроде меня, но уже имевший большой опыт преподавания, обескуражил мистера Ваномрая тем, что в середине четверти подал заявление об уходе, одновременно представив подробный перечень недостатков школы. «Думаю, ему не подошел наш уэльский климат», — сказал на это мистер Ваномрай.
Но все же атмосфера в учительской была больше веселой, нежели мрачной. Нас очень развлекал скандал между шотландцем и директором. Мы отпускали непристойные шуточки в адрес миссис Ваномрай. Не слишком почтительно прохаживались на счет родителей-ирландцев, ради которых вынуждены были облачаться в смокинги. Спустя несколько лет один мой молодой друг, мистер Джон Бетжемен, в свою очередь, устроился учителем в частную школу. Я навестил его в заведении, где он тянул лямку, и не слишком удачно пошутил: «Ты еще будешь вспоминать это время, как самое счастливое в жизни», но для самого меня это время не было счастливым, разве что веселым.
Я тосковал по Оливии, часто писал ей и не раз получал выговор от мистера Ваномрая за то, что набрасывался на почту, не дожидаясь, когда ее рассортируют. Мое нетерпение редко бывало вознаграждено. Такая у меня была судьба, всю жизнь влюбляться в людей, которые не придавали никакого значения переписке.
Выше я назвал ее «сдержанной». Мы с Хэмишем увлекались пародийно-выспренным стилем, когда писали письма, следы которого я вижу в своем дневнике, поскольку часто повторял в нем фразы из писем. В середине марта я, например, писал: «На лугах множество нелепых беленьких существ с ножками, фермеры называют их «ягнятами» и держат для развлечения своих овец». То же самое я написал Оливии, которая проворно, как ящерица, реагировала на всякую неестественность. «Меня ягнята не удивляют, — написала она. — По-моему, это обычная вещь».
В один из дней уезжавший шотландец пригласил нас, своих коллег, на прощальный обед в большой отель в Лладудно. Мы выбрали то же вино, что я в последний раз пил с Оливией в «Кафе Роял», и я загрустил при виде этикетки — кло-вужо 1911 года, — представляя себя Комусом[179] Бэссингтоном в Африке с его «скомканной программой первого представления в «Стро эксчейндж тиэтр».
Так проходили недели в глубокой жалости к себе.
Наконец наступили каникулы, и с какими-то грошами в кармане я отправился в долгий путь в Юстон, оставив, без всякого ущерба для них, мальчишек, которых сопровождал и за которыми должен был присматривать, и всю дорогу просидел в блаженном одиночестве в другом вагоне.
Почти все те пасхальные каникулы я провел с Планкет-Гринами в Лондоне и на острове Ланди, где они сняли заброшенный маяк, и с Хэмишем в Уорвикшире. Оливия ругала меня за то, что я теряю время, учительствуя в школе, вместо того чтобы стать художником, но из наших прогулок по ветреному острову и долгих бесед под лампой в гостиной — бесед, часто затягивавшихся буквально до рассвета, — было ясно, что моя влюбленность потеряла для нее свою важность.
В Лондоне мой брат Алек сказал мне, что Чарлзу Скотту Монкриффу, переводчику, требуется секретарь. Он в то время жил в Пизе. Я не знал, какие секретарские обязанности смог бы выполнять, не имея представления, с каких языков переводил Скотт Монкрифф и не умея печатать на машинке, но заставил Алека настойчиво рекомендовать меня на эту должность. Мать считала, что я окажусь в сомнительном кругу экспатриантов, но все свои надежды я связывал с этим планом.
Выплаченные мне деньги скоро закончились, и я обнаружил, что вопреки твердым намерениям и обещаниям снова залез в долги, имея привычку то и дело телеграфировать моему оксфордскому виноторговцу с просьбой прислать очередной ящик вина, которое мы распивали на вечеринках в узком кругу в лондонских студиях.
В Уорвикшире мы с Хэмишем жили одни, весь дом был в нашем распоряжении, пока его мать проходила курс лечения в Харрогите. Он ежедневно уезжал в свою типографию, а долгими счастливыми вечерами мы с ним предавались пьянству.
Возвращение после первых каникул в заведение мистера Ваномрая было таким же горьким, как в Лэнсинге. Казалось, нечего и надеяться, что случится нечто неожиданное, способное скрасить постылую школьную жизнь. Но я ошибался в своих тоскливых предчувствиях. Занять место раздраженного шотландца в качестве помощника учителя приехал удивительный человек лет на десять старше меня — франтоватый, жизнерадостный и уснащавший свою речь армейским жаргоном. Позднее я придал некоторые определенные его черты герою моего первого романа[180], капитану Граймсу.
Граймс, теперь я могу так его звать, был добросовестным человеком и близко принимал к сердцу школьные дела; за обедом он обращался к миссис Ваномрай ласково-покровительственным тоном, что пугало и одновременно обезоруживало ее; после обеда мы с ним шли в деревенскую пивнушку и хорошенько закладывали. Остальные habitués[181] паба разговаривали по-валлийски. Мы много вечеров провели вместе. Поначалу он представлял для меня некую загадку. Он не только получал больше любого из нас, но еще имел какое-то личное состояние, и я терялся в догадках, почему он выбрал ссылку среди нас. Но он был человек без затей. Вскоре открылось, в чем была его слабость (или сила). Неделю или две спустя в школе объявили выходной на целый день, чтобы отпраздновать день рождения мистера Ваномрая. Но не для младших преподавателей. Рано утром вся школа погрузилась в шарабаны и отправилась на склоны Сноудона, где устроили игры и грандиозный пикник, после которого тщательно убрали весь мусор. Было позволено забыть все условности и правила, и все наслаждались свободой; мальчишки и учителя гонялись друг за другом, устраивали свалки на траве. Наконец в сумерках мы вернулись, устало распевая песни. Когда все кончилось и мальчишки улеглись спать, мы собрались в учительской, жалуясь, каких мучений стоил нам прошедший день. Граймс сидел, не принимая участия в общем разговоре, с довольной улыбкой этрусской погребальной фигуры.
— А я, признаюсь, прекрасно провел время, — сказал он, прервав наше брюзжание.
Мы недоверчиво посмотрели на него.
— Прекрасно провели время, Граймс? И что такого было у вас прекрасного?
— Младший Нокс, — ответил он, лучась простодушной улыбкой. — Не люблю шумных игр, поэтому я отвел младшего Нокса за скалы. Снял с его ноги ботинок и чулочек, расстегнул свою ширинку, сунул туда его маленькую ножку и получил сладчайшее удовлетворение.
Незабываемое признание, о котором, как я обнаружил, встретив его через несколько лет, он совершенно забыл. И такие эпизоды были нередки в избранной им карьере школьного учителя.
Вскоре после памятного пикника я получил письмо от Алека с извещением, что меня ждут в Пизе. Я подал мистеру Ваномраю заявление с просьбой об увольнении, которое тот принял, не выразив ни малейшего сожаления.
— Я никогда не подаю заявлений, — сказал Граймс. — Со мной все происходит иначе. Если честно, старина, похоже, прошедшая четверть была первой, которую я отработал до конца, а я до этого сменил три школы.
Июнь был жарким. Туманы, затягивавшие холмы, рассеялись, открыв необыкновенно красивый пейзаж. В нашем распоряжении был пустынный морской берег, куда приходилось утром водить учеников купаться, но зато вечерами можно было ходить самим и плавать в одиночестве. Несколько долгих солнечных летних дней жизнь казалась полной надежд. Затем последовало два суровых удара.
Я послал первые главы своего романа «Храм под пальмой» Гарольду Эктону, прося его высказать свое мнение и надеясь услышать от него похвалы. Его ответ был вежливым, но холодным. «Слишком английский, на мой экзотический вкус, — писал он. — Слишком много в нем клюют носом над стаканом портвейну. Стоит напечатать в нескольких элегантных экземплярах, — советовал он, — для друзей, которые любят тебя, как я и…» Далее следовал перечень моих друзей, обладавших наименее утонченным вкусом из тех, что собирались в Хартфорде за скудным столом и о которых Гарольд всегда отзывался сдержанно критически.
Тогда я не оспаривал его мнения, не буду делать этого и сейчас. Я просто взял тетрадь с этими главами и отправил их в печь в школьной бойлерной.
Доконало меня другое: от Алека пришло письмо, в котором он сообщал, что неправильно понял Скотта Монкриффа, который не нуждался да и не мог себе позволить никакого секретаря, тем более неумелого, вроде меня. «Конец всему», — записал я в дневнике.
Без злости, но с грустью я сравнивал свою судьбу с судьбой друзей. Кристофер Холлис путешествовал по свету в составе команды университетского Дискуссионного общества. Тони Бушелл играл заглавную роль молодого человека в паре с Глэдис Купер в спектакле, пользовавшемся успехом в Лондоне. Ричард Планкет-Грин получил наконец согласие родителей невесты на брак при условии, что оставит сомнительную частную школу и займет должность преподавателя музыки в Лэнсинге. Противники сменили гнев на милость и превратились в благодетелей. Тетки его fianceé[182] наперебой спешили увеличить сумму ее приданого. Роберт Бернс планировал рискованное автомобильное путешествие по Европе с двумя богатыми друзьями, Алфредом Даггеном и Гэвином Хендерсоном (лордом Фэрингтоном); это путешествие положило начало его последующему страстному увлечению византийским миром и дало материал для его первой книги путешествий. Гарольд Эктон купался в лучах славы в Оксфорде. Один я, думалось мне, оказался полным неудачником, на дне.
Граймс старался отвлечь меня от мрачных мыслей, рассказывая истории о собственных взлетах и падениях, случаи, которые могли бы показаться совершенно неправдоподобными, если бы не его поразительная искренность. Какого только позора не испытал этот неуемный человек — в школе, в университете, на службе в армии и потом, на любимой работе учителем, такого позора, который, как кто-то узнал, заставляет человека сменить имя и бежать из страны; пережил скандалы столь мрачные, что их держали в тайне там, где он совершал свои постыдные поступки. Директора школ неохотно признавались, что давали приют подобному злодею, и избавлялись от него быстро и без шума. Из всех передряг Граймс выбирался как ни в чем не бывало и с видом триумфатора. Я завидовал ему, его безоблачному счастью, но не его подвигам.
Однажды вечером, вскоре после получения письма из Пизы, я в одиночестве отправился к морю с мыслями о смерти. Разделся и поплыл прочь от берега. Действительно ли я решил утопиться? Это, конечно, было у меня в мыслях, я даже оставил в одежде записку, цитату из Еврипида о море, которое смывает все людские грехи. Даже проверил диакритические знаки и прочее по тексту в школьном учебнике:[183]

Сейчас, многие годы спустя, я не могу сказать, насколько это было актом отчаяния и воли и насколько — позерством.
Стояла дивная ночь при почти полной луне. Я медленно плыл все дальше и дальше, но, прежде чем достиг точки, откуда не было возврата, шропширскому парню вдруг ожгло плечо. Я коснулся медузы. Еще несколько мягких ударов, еще ожог, более болезненный. Безмятежное море было полно жизни.
Знамение? Решительный призыв мыслить трезво, как это сделала бы Оливия?
Я развернулся и поплыл по лунной дорожке назад к песчаному пляжу, который утром кишел голыми сорванцами, резвившимися под жадным взглядом Граймса. Будучи настроен серьезно, я не взял с собой полотенца. Я кое-как оделся, порвал на мелкие кусочки свое претенциозное, как это обычно бывает, прощальное слово, бросил их в воду и пошел по унылому берегу вдоль полосы прибоя, лучше, чем любой Еврипидов прибой, исполнившего свое очистительное предназначение. Потом взобрался на крутой холм, откуда мне открылась дорога, ведущая в будущее.
ТУРИСТ В АФРИКЕ
1. Отъезд
День избиения младенцев — Миссис Стич в Генуе
28 декабря 1958. На третий день после Рождества мы отметили День избиения младенцев[184]. Думается мне, мало найдется простодушных отцов, которые не испытывают легкого чувства солидарности с черным всадником, что в центре брейгелевской картины из музея в Антверпене[185]. После рождественской хвои и липких леденцов — холодная сталь.
Решительно заявляю, что в свои пятьдесят пять я достиг возраста, когда мне необходимо зимовать в теплых краях, но, по правде сказать, я созрел для этого еще тридцать лет назад. Даже когда я думал, что прекрасно провожу время, охотясь на лис, к Рождеству мой охотничий азарт иссякал. С тех пор как я стал самостоятельно зарабатывать на жизнь, мне считанные разы приходилось терпеть английский февраль. В 1940 году февраль застал меня в асбестовом шале на Английском канале[186], где я нес свой крест в чине временного второго лейтенанта; все, хватит мерзнуть, решил я. В феврале 1941 года обстановка была далеко не роскошная, зато в тропиках, в которых плыл наш забитый до отказа транспортный корабль, направлявшийся в Египет, было тепло; но в 1942-м я оказался в сборном бараке типа «Ниссен» среди шотландских болот; хватит, снова решил я, больше ни за какие коврижки. В те дни политики много разглагольствовали о Свободе. Они встретились между собой — мало кто сейчас помнит об этом — и гарантировали каждому Свободу от Страха. Гарантировали ли они также и Свободу от Религии? Думаю, вроде того. Я просил в том жутком военном лагере лишь одного — свободы передвижения. Этого, хочу вас уверить, я добивался, но, по существу, добивался недостаточно настойчиво, чтобы мои усилия возымели успех.
Потом, когда война закончилась, политики сделали все, что могли, чтобы продолжать держать нас за колючей проволокой; но я регулярно совершал побеги. Если и нынче от нас потребуют чего-то подобного, думаю, я мог бы обратиться к врачу, и он удостоверил бы, что мне необходимо поехать за рубеж для поправки здоровья. Едва наступает декабрь, как я начинаю напрягаться. Сутулиться, гнуться, становиться на колени, влезая и вылезая из современных автомобилей, которые построены единственно для гуттаперчевых акробатов, испытывать все большую тягость. К Рождеству смотрю на голые деревья почти с меланхолией.
День избиения младенцев — это праздник cafard[187]. Я сейчас поискал это популярное слово в словаре и узнал то, что читателю, без сомнения, уже известно, а именно: это слово происходит от слов «притворство» и «нытье». Потому-то оно как нельзя лучше подходит для обозначения чувств, с которыми отцы семейства веселятся в этот день. Я в этот день, как правило, начинаю строить планы бегства, ибо, как ни странно, эта регулярно повторяющаяся вспышка клаустрофобии всегда застигает меня врасплох, как, по слухам, родовые схватки — матерей. Когда я пишу это сейчас, в разгар лета (поскольку это не дневник в том виде, в каком он сохранился у меня, — я пытаюсь написать книгу по заметкам, сделанным за границей), с трудом представляется, что у меня когда-нибудь возникнет желание покинуть мой милый дом и семью. Но это случится, на следующий День избиения младенцев, и, без сомнения, снова окажется, что я заранее не придумал, куда бежать.
Теперь это не так легко сделать, как тридцать лет назад. Туризм и политика повсюду пребывают в развале. Да и пятьдесят пять — не лучший возраст для путешествий; когда для джунглей слишком стар, а для того, чтобы валяться на пляже, еще слишком молод, нужно искать отдых в том, чтобы наблюдать, как другие работают, совершенно переменить свой образ жизни. Нет ничего более утомительного, чем коротать время, смешавшись с толпой отдыхающих на северном побережье Ямайки: все как один старей, толще, богаче, ленивей и уродливей тебя. В Индии не счесть красот, которые тебе нужно увидеть сейчас или ты не увидишь их никогда, но долго ли в пятьдесят пять можно продержаться в стране, где власть запретила вино?
Восемнадцать месяцев я работал над биографией одного моего выдающегося, но довольно унылого друга, который на много лет старше меня. Ничего не читал из того, что не относилось к предмету моей работы, ни с кем не встречался, кроме тех, кто был мне нужен по той же причине. Старые письма, старые доны, старые священники — очаровательная компания, но на такой диете долго не протянешь.
В прошлом году я побывал в Центральной Африке, но ничего не увидел. Туда и обратно я летел на самолете, а там провел месяц исключительно среди англичан, придирчиво расспрашивая людей из администрации, поскольку собирал материал для книги, над которой работал. Итак, снова в Африку — уже не заботясь ни о какой книге, способный воспринимать экзотику! Это как раз то, что нужно.
Январь 1959. Нужен билет? Достать его не так-то просто. В это время года на пароход не сядешь. Умный отправляется в плавание до наступления Рождества. Визит в лондонскую контору «Юнион касл». Они могут предложить каюту на «Родезии», отплывающей в конце месяца. Все каюты одного класса, плывет на Восток через Суэцкий канал с заходом в несколько портов, где я когда-то бывал и с радостью побываю снова, в Дар-эс-Салам прибывает 20 февраля. 27 марта их новый и лучший пароход, «Пенденнис», отправляется в обратный рейс из Кейптауна в Лондон. Так что у меня есть ровно пять недель, чтобы успеть добраться до Кейптауна по суше.
Меня предупредили, что необходима прививка против желтой лихорадки и что по новым правилам ваш личный врач сделать ее не может. Придется ехать в город. В Лондоне медсестра делала, похоже, чуть ли не по тридцать уколов в час и по гинее за укол. Там я купил свидетельство о прививке. За время своего путешествия я пересек множество границ, но ни разу правительственные чиновники не попросили меня предъявить его. Единственный человек, проявивший хоть какую-то заботу о моем здоровье, это служащий на крохотном аэродроме в Танганьике, который выписывал мне билет. Такое впечатление, что медицинские власти в последнее время стали менее строги. А вот в 1931-м капитан бельгийского озерного пароходика, помню, доставил мне массу неприятностей, когда я хотел попасть на другой берег реки, в Конго; он ссадил меня, чтобы я под палящим солнцем искал врача, игравшего в это время в гольф, и просил его, когда пароход давал уже последний гудок, удостоверить, что я имею прививки от разных заразных болезней. Что касается девятнадцатого века, когда, как все полагают, не существовало подобных помех, то прочитавшие книгу о Чарлзе Уотертоне[188] могут припомнить, что в 1841 году его корабль, плывший из Чивитавеккья в Ливорно, потерпел крушение и вместе с другими пассажирами он был вынужден пересесть на другой, с которым и столкнулось их судно. Когда они прибыли в Ливорно, чиновники карантинной службы запретили им сходить на берег на том основании, что их медицинские свидетельства затонули вместе с кораблем. Лишь активное вмешательство принца Шарля Наполеона спасло их от двадцатидневного заключения на корабле. Неверно представлять себе бюрократию злом, придуманным исключительно социалистами. Она — одно из доказательств первородного греха человечества. То, что государство со временем отомрет, — это величайшее лживое обещание социалистов, которым они охмуряют народ.
Когда я говорю людям о предстоящем путешествии, то слышу в ответ или: «Не самый удачный момент для поездки. После конференции в Аккре[189] можно ожидать чего угодно», или: «Сейчас для этого очень интересное время. После конференции в Аккре все оживет». Если собираешься в Париж, никто не станет советовать остерегаться алжирских террористов, завидовать, что он увидит, какой энтузиазм царит в ЮНЕСКО. Я придумал отговорку, что, мол, интересуюсь археологией. «Хочу взглянуть на следы пребывания персов на ближних островах». Я люблю пышные руины и немного разбираюсь в европейской архитектуре, но не способен сказать, к какому периоду относятся или какой народности принадлежат те или иные строения архитектуры мусульманской. То есть, мол, собираюсь посетить некоторые из тамошних «ближних островов» (что это такое, прибрежный остров?), если удастся. Я благодарен им за то, что в разговорах они обходят «расовую проблему» и африканский национализм.
27 января. Одна моя лондонская приятельница устроила обед по поводу моего отъезда и пригласила людей, которых, по ее мнению, мне будет приятно видеть. Поневоле вспомнилось наблюдение Свифта: «Когда мы стареем, друзья обнаруживают, что нам трудно угодить, и их меньше волнует, угодят они нам или нет».
Отвратительная, ужасная мысль; ледяная мысль; самое время отправляться.
28 января. Приятно уезжать в тропики в холодный, унылый день. Бывало, в день отъезда светило солнце и лежал свежевыпавший снежок, и мне становилось жалко покидать эту красоту. Сажусь в поезд до Генуи, чтобы там пересесть на пароход. В Дувре никто не проверяет ни нашего багажа, ни документов, но тем не менее нас всех собирают и во исполнение ритуала ведут в помещение таможни. Почему было не подогнать поезд поближе к пароходу, как в Кале? Ведь рельсы идут до самого причала. Огромная толпа пассажиров, волоча свой багаж, долго преодолевает лишнее расстояние.
В Кале проблема с билетами. Поезд составлен из спальных вагонов, направляющихся в разные пункты назначения; до Рима — только один, и тот полон. Я вынужден ехать поездом Симплон — Восток, который отходит из Парижа позже экспресса на Рим и не имеет вагона-ресторана, а в Милане рано утром делать пересадку. Проводник и кондуктор уверяют, что, по их информации, всем пассажирам спальных вагонов гарантировано место на римском экспрессе.
Париж в час коктейля. С какой радостью я, бывало, вскакивал в такси и объезжал бары, пока поезд полз по ceinture[190]. Теперь, в напряжении и ничего не слыша из-за грохота колес на стыках, я хмуро сижу в своем купе. На Лионском вокзале у меня будет час на то, чтобы попытаться пересесть на римский экспресс. Наверняка не обойтись без непременного: «Où est le Cooks homme?[191]». Купе представителя этого транспортного агентства закрыто, но я замечаю диккенсовскую фигуру в форменной фуражке «Кука», который притаился рядом. Он начинает хрипло разглагольствовать о скидке, которую я могу получить, если не поеду через Швейцарию, если найду chef de train[192] — «обязательно chef de train, conducteur[193] не подойдет», — аннулирую билет и отошлю его по месту приобретения. Я убеждаю агента, что скидка для меня не главное. Он выходит со мной из вагона. В туманном вечере станция походит на муравейник: спальные вагоны бегут во всех направлениях. Мой вагон исчез, увезя мой багаж. Мы находим свободное место в римском экспрессе, внезапно и этот вагон исчезает во тьме, пока я разговариваю с проводником. «О, так вы говорите по-французски, а?» — обижается на меня агент, будто я обманул его, воспользовавшись добрым ко мне отношением. Поблизости ни одного носильщика. «Ах, носильщики, в наше время их непросто найти». Агент, похоже, такой же ревматик, как я, поковылял куда-то в поисках носильщика. Я стою на платформе, к которой должен был подойти римский экспресс, когда мой вагон быстро возвращается и тут же оказывается захвачен толпой индийцев: мужчин, женщин и детей, все в красивых одеждах и тараторят на беглом английском. Они заполняют коридор, ступеньки вагона, перрон. До отправления поезда пять минут, в толпе индийцев появляется агент и с ним носильщик с моим багажом. «Что я не получил, так это ваши билеты. Conducteur не передал их». Он дает понять, что на сем его обязанности по отношению ко мне закончены. Он получает чаевые больше, чем ожидал (или заслуживал), и покидает меня с тенью довольства на лице. Ровно в восемь, гребя сквозь толщу индийцев, появляется проводник первого моего поезда с билетами. Поезд трогается, и вдруг все индийцы бросаются вон из вагона, оставляя нарядно одетую, приятно благоухающую пару, которая машет им на прощание.
Интересно, кто он, этот агент компании «Кука»? По-французски, как мне показалось, он говорит, как француз; по-английски — на том наречии лондонского простонародья, которое нынче редко услышишь. Большую часть моих слов он не понял, смотрел ошарашенно. Кто он? Может, английский солдат, попавший сюда в Первую мировую, который женился на французской девчонке и остался жить у нее? Француз, сколько-то лет работавший в английской колонии и научившийся языку у товарищей? Как те счастливчики, что изучают птиц, я изучаю людей. Они менее привлекательны, но более разнообразны.
За обедом изучаю людей. Со вторым блюдом приятная заминка. Напротив меня сидит поразительная личность, обросшая, смуглая; сирийский революционер? коптский монах-расстрига? Он заговаривает со мной на английском. Стреляю наугад, и он признается, что он сикх, который в Детройте обрезал волосы и сбрил бороду. Теперь снова отращивает то и другое, но они не успеют достичь достаточной длины к моменту его встречи с семьей. Как они воспримут такой его вид? Упоминаю о сборище индийцев на станции и делаю предположение, что они были дипломатами. В Детройте дипломатов нет, говорит сикх; там все работают в поте лица. Потом в подробностях рассказывает о мучениях, которые ему доставили алчные французские таксисты. Я говорю, что в Неаполе, куда он едет, все еще хуже. Он делает там остановку по пути в Рим. Это хороший город? Он совершенно ничего не знает о Риме, кроме того, что это столица Италии. Ничего не слышал о Цезарях, о Папах, о Микеланджело и даже о Муссолини. Он инженер, лет, думаю, тридцати, и очень богат.
29 января. Незадолго до восьми — Генуя. У меня есть приятельница, которую я не раз пытался описать в своей прозе под именем «миссис Стич». Миссис Стич проводила зиму в Риме, и я сказал ей о своем приезде в Геную на тот маловероятный случай, если она захочет присоединиться ко мне. Главное, из-за чего мне так важно было попасть на римский экспресс, это необходимость быть в отеле в оговоренный час. Едва я, приняв ванну, кончил бриться, как появилась она с четырьмя шляпками, шестью сменами одежды и списком непростых заданий от друзей, для которых обычно отыскивает потерянные вещи, читательские билеты и собирает специфические статьи по коммерции.
Первое дело у нее было на железнодорожной станции; речь шла об оказавшемся там, каким образом, я так и не понял, замызганном пальто, где-то забытом одним из ее самых безответственных дружков. Без всякого на то права и не имея примет искомого, миссис Стич сумела умаслить сияющих от удовольствия служащих и забрать жалкое пальтецо. «Как они отличаются от французов, — сказала миссис Стич, — те никогда не отдали бы мне его». Иногда я подозреваю, что одна из причин, по которой у нее не складываются отношения с французами, это ее превосходное владение их языком. В Италии ей приходится полагаться целиком на свою внешность и это всегда срабатывает.
Завтрак на вокзале. Одни из предметов, по которым у нас с миссис Стич происходили вечные споры, это рестораны. Я люблю есть в мраморных залах с люстрами на высоких потолках, она же тянет меня в мансарды и погребки, освещенные свечами. Она считает мой вкус буржуазным и говорит, что в этом я похож на Арнолда Беннета[194]. К великому огорчению миссис Стич, в Италии тихий полутемный ресторанчик — редчайшее исключение; чем они меньше, тем шумнее и ярче освещены. Вокзал в Генуе в этом смысле — удачный компромисс. Для ланча мы нашли то, что хотелось миссис Стич, и это была «Олива» на старой пристани. Обедали в новом квартале, готовили в этом заведении восхитительно, но свет просто слепил. На другой день мы поехали в веселый маленький прибрежный ресторанчик в Нерви. Мне никак не удавалось заманить ее в ресторан нашего отеля, и я лишь одним глазом видел его заманчивую роскошь в стиле Виктора Эммануила[195]. Генуэзская кухня, как и архитектура этого города, умеренно пикантная и здоровая.
Это обобщение не относится к Кампо Санто, которое любителю кладбищ представляется одним из чудес современного мира. Мы отправились туда в первый же день и ушли лишь через два часа, ошеломленные его бессмысленной пышностью. Когда генуэзцы лишились независимости, вся их энергия, которая некогда находила себе выход в пиратских набегах в чужих морях, и остатки накопленного богатства были направлены на увековечение памяти их мертвецов.
Нам привычней видеть грандиозные надгробия монархов и национальных героев. В Генуе ремесленнические и купеческие роды за столетие с лишним воздвигли чисто домашние храмы. Они стоят вокруг двух огромных четырехугольных площадей и продолжаются дальше на террасах холма, и если в ранних постройках видна явная перекличка с Кановой, то в последних присутствует намек на Местровича и Эпштейна. Это сооружения из мрамора и бронзы, массивные и вычурные. Одетые и полуобнаженные фигуры, символизирующие скорбь и надежду, соседствуют со скульптурными портретами, выполненными со сверхъестественным реализмом. Тут стоят мертвецы, одетые по изменчивой моде века, мужчины с бакенбардами, в сюртуках и в очках, женщины в турнюрах и кружевных шалях, и шляпках с перьями, каждая пуговичка и каждый шнурок на обуви не отличимы от настоящих, и над всем плывет тонкая пыль с соседней каменоломни. «Мантия на нем, как настоящая, шелковая», — говорит Стич, стоя перед фигурой адвоката в мантии, и она права, таков эффект каменной пыли, осевшей в складках белого полированного мрамора. Все, плоть и одеяния, как будто обтянуты серым переливчатым шелком.
Повсюду чуть ли не tableaux vivants[196]: из бронзовых врат появляются мраморные ангелы и склоняются над фигурами скорбящих родственников, шепча им слова утешения. Одна группа представляет собой двойную иллюзию реальности: мраморная мать поднимает ребенка, чтобы он поцеловал мраморный бюст своего отца. В 1880 годы предельный реализм сменяется более мягкой манерой ар нуво. После 1918 года здесь не построено ничего, что заинтересовало бы знатоков. Чувствуешь, что, как музей буржуазного искусства середины девятнадцатого столетия, представленного во всей своей полноте, генуэзский Кампо Санто не имеет себе равных. Если Пер-Лашез и Мемориал Альберта были бы уничтожены, потеря не ощущалась бы до тех пор, покуда существовал бы этот великий музей.
К счастью, его не затронули, во всяком случае, судя по внешнему виду, авианалеты во время Второй мировой. В 1944 году сообщалось, что город «сровняли с землей». Некоторые прекрасные постройки были безвозвратно утеряны, но сегодня, не считая неразорвавшегося британского корабельного снаряда, в благодарность за это выставленного в кафедральном соборе, в городе мало свидетельств разрушений. Помню, когда Италия объявила нам войну в 1940-м, один политик торжественно заявил по радио; что мы скоро неисчислимо умножим количество руин, которыми эта страна по справедливости знаменита. (Стоит вспомнить, что перед окружением Рима англичане хотели разрушить его и лишь наши американские союзники предотвратили это варварство.) Он не брал в расчет того, что, однажды уничтожив, дух Италии не восстановить. Они не брали это в расчет, как те представители власти в Англии, которые попустительствуют уничтожению еще хорошего здания, чтобы освободить место для постройки на его месте чего-то поистине уродливого. Здесь же взялись за работу, упорно осваивая искусство своих предков. В 1945-м дворцы и храмы Генуи, похоже, лежали в развалинах. Ныне, идя по улицам с путеводителем Огастеса Хейра в руках, изданным в 1875-м, мы с миссис Стич могли видеть почти все, что видел он, и в том же самом состоянии.
Я не знал довоенной Генуи. Бесконечное число раз я проезжал ее в сумерках, но поезд идет под землей, и пассажиру не удается даже мельком увидеть красоты города. Английские и американские туристы не обращают на него внимания, они спешат в Рим, Флоренцию да Венецию. Геную, конечно, с ними не сравнить. В ней нет выдающихся произведений искусства и мало прославленных призраков. Она величава и довольно прозаична, и почти незаметна среди несравненной красоты Италии. В иной стране она вызывала бы всеобщий эстетический восторг.
Все интересное, помимо Кампо Санта, находится в небольшом треугольнике между двумя железнодорожными вокзалами и морским берегом. Здесь перед вами предстают две улицы дворцов и около тридцати церквей, являющих все периоды развития архитектуры от раннего Средневековья до позднего рококо. Все дворцы, как я полагаю, находятся в общественной собственности или совмещают офисы и квартиры. Пароходная компания, куда я отправился, чтобы подтвердить, что мои намерения отплыть на их судне остались неизменны, помещается в изысканном строении восемнадцатого века, ворота которого ведут в cortile[197], где сквозь дальнюю арку виден висячий сад, поднимающийся к солнцу по террасам, которые искусно украшены скульптурами. Обе основные улицы, виа Бальби и виа Нуова, которая получила новое малоприятное название виа Гарибальди, узки и погружены в густую тень, кроме крыш и верхних этажей, и солнце, озаряя на восходе и закате фронтоны и карнизы, предлагает взору их красоту. Дверные проемы громадны, и сквозь их квадратные рамы часто можно любоваться ослепительным видом позади открытых лестниц, с одной стороны улицы — на море, с другой — на горы. Крутые, заполненные народом, но чистые и приятные улочки спускаются к гавани. Генуэзцы так же вежливы, как римляне. Среди попрошаек нет детей, только привычные старики нищие в черных хламидах сидят, перебирая четки, на ступеньках церквей. Генуэзцы, живущие в Старом городе, рано отходят ко сну. Прогуливаясь вечером после обеда, видишь: улицы пустынны, на каждом углу изображения святых, возле которых теплится лампадка, лишь изредка проезжают автомобили.
Лучший отель находится близ вокзала. Багаж уже доставлен туда по тоннелю под улицей, на которой днем очень сильное движение. Отель не хуже, чем в любом другом городе. Как я говорил, попробовать их кухню я не мог, это не входило в стоимость билета; но все остальное, я убедился, было первоклассным, особенно два швейцара. Когда путешествуешь, твой комфорт обеспечивают не столько повара или управляющие, или метрдотели, сколько швейцары. В Англии сии важные фигуры встречаются все реже, а в Америке так о них вообще ничего не известно. За пределами Европы они имеют склонность превращаться в мошенников. В Англии существует Корпус комиссионеров[198], который имеет собственное кладбище в Бруквуде. Бравые ветераны в мундирах, увешанных медалями, в свое время стоили мне уйму шестипенсовиков. С другой стороны, швейцары должны быть полиглотами, людьми невозмутимыми, как крупье, терпеливыми, как монахини, знать все на свете и иметь крепкую и точную память, как библиотекари. Миссис Стич обладала некоторыми из этих качеств, но не всеми. Из меня вообще получился бы наихудший из всех швейцаров. Генуэзские швейцары романтически предположили, что у нас с миссис Стич тайное свидание в отеле, и проявили исключительный такт, оберегая наш покой и не выдав наших имен какому-то любопытному, которого они приняли за частного детектива. Мне хотелось думать, что существуют интернациональные общества швейцаров, объединенные в суверенный орден наподобие рыцарей Мальтийского ордена, и роскошное кладбище, где они могут лежать бее вместе в конце жизни, но мне сказали, они никогда не отдыхают вместе и чаще всего уходят на покой совсем молодыми, довольно богатыми и мирно откармливают уток в уединении тихих долин.
Миссис Стич и я не особо усердствовали с осмотром достопримечательностей. После ночи, проведенной в спальном вагоне, чуда не произошло, я не почувствовал себя моложе. Я еще не мог ни проходить больше двух миль за день, ни съесть больше ложки или двух восхитительных рыбных блюд, которые ставили перед нами. Я был той же старой развалиной, что со стонами и охами добралась до Паддингтонского вокзала. Но глаза мои начали открываться. Долгие месяцы они отказывались видеть; словно слепой, я ходил по тропинкам и деревушкам Сомерсета и нескольким знакомым кварталам Лондона, которые лежат между Лондонской библиотекой и отелем «Гайд-парк». Нужно было сильнодействующее средство, чтобы моя способность видеть скорее восстановилась, и таким средством оказалась барочная экстравагантность росписей иль Джезу[199]. Пелена спала с моих глаз, и я был готов воспринять более тонкую красоту генуэзского собора св. Лоренцо.
Этот свой дневник я публикую в надежде, а не в наглой самоуверенности, что вещи, которые вызвали у меня любопытство и интерес в протяжение моего недолгого путешествия, будут любопытны и интересны еще кому-то. Я не пытаюсь быть советчиком и перечислять все, что необходимо посмотреть, и даже все, что увидел я сам. Серия описаний знаменитых городов Э. В. Лукаса «Странник», которая создает обманчивое впечатление легкой прогулки по этим местам, острого взгляда, свободно скользящего по этим красотам, памяти, содержащей массу исторических сведений и анекдотов, на самом деле, как поведала нам его дочь, — это результат бешеной беготни и торопливых записей, над которыми мы смеемся, наблюдая их у менее ловких туристов. Эти два дня, проведенные в Генуе, я ковылял рядом с миссис Стич, заглядывал в места, казавшиеся интересными, присаживался при всякой возможности и внимательно смотрел; и у меня открылись глаза. Я не ставил себе целью осмотреть за свою поездку побольше архитектурных достопримечательностей, зато наострил глаз на камнях Италии, словно другие очки надел.
Я столкнулся с одной маленькой загадкой, которая часто с тех пор волновала меня. На протяжении столетий самой знаменитой реликвией сокровищницы собора св. Лоренцо (в котором, как утверждают, хранятся останки св. Иоанна Крестителя, заключенные в богатый ковчег для показа и выноса во время процессий) был Сакро Катино[200]. Это большой плоский сосуд зеленого стекла, разбитый и вновь собранный из осколков (нескольких маленьких кусочков недостает), вставленный в красивую оправу. Он по-прежнему выставлен в сокровищнице, но ризничий не утверждает, что он подлинный. У этой реликвии длинная история. В 1101 году генуэзские и пизанские крестоносцы разграбили Цезарею. Добыча была огромной, но генуэзцы удачно обменяли всю свою долю на один этот сосуд, поскольку местные ученые мужи уверили их, что Господь использовал его на Тайной вечере для омовения ног апостолов. Более того, будто он сделан из цельного изумруда огромных размеров, который Соломон подарил царице Савской.
Торжествующие генуэзцы привезли его на родину, хранили и берегли как величайшее сокровище республики. Двенадцать рыцарей были удостоены высокой чести хранить ключ от ларца, в котором он лежал, передавая по очереди друг другу. Так продолжалось год за годом. В 1476 году алхимикам специальным постановлением было разрешено провести над ним свои опыты, окончившиеся катастрофой. Его осколки хранились и почитались вплоть до революции. В 1809-м город захватили французские вольнодумцы и увезли Сакро Катино в Париж вместе с другими сокровищами. В 1815-м сосуд восстановили, но по дороге из Турина в Геную его уронили и разбили, и тогда обнаружилось, что он сделан из стекла. Однако пути человеческих умозаключений неисповедимы, и генуэзцы сразу решили, что все это был обман. Раз это не изумруд царицы Савской, то это и не Христова чаша. Рыцари больше не охраняли ее. Ее выставили на всеобщее профанное обозрение под видом objet de vertu[201] среди серебряных алтарных врат и византийских ковчегов, красиво расположив и подсветив, как это делается в музее Виктории и Альберта[202].
На второй день, позавтракав, я собрал чемоданы, облепленные наклейками пароходной линии, и прилег с книгой в руках. Спустя полчаса я услышал странные звуки: легкое потрескивание и шорох. Все мои наклейки, независимо от того, были они прилеплены на кожу или брезент, отклеивались и сворачивались в трубочку. Хм, подозрительно.
Прощайте, миссис Стич. Она возвратилась в Рим, перекинув через свою изящную ручку то ужасное пальто.
2. Путешествие по морю
Посадка на пароход — Порт-Саид — Аден — Англичанин в море — Американцы в Африке
31 января. «Родезия» — пароход чистый, обладающий превосходными мореходными качествами, следующий точно по расписанию, располагающий плавательным бассейном, кинозалом и всеми современными удобствами, но без претензий на класс люкс. Меню было шикарное, с соблазнительными названиями блюд и, похоже, способное удовлетворить любой вкус. Я мало что могу к этому добавить, поскольку относился к этому плаванию как к курсу лечения. Пароход — одно из мест, где можно изображать аскета, никого этим не раздражая. Я питался главным образом фруктами и холодной ветчиной. Ни разу не заглянул в бар, где собирались более жизнерадостные пассажиры, и в итоге сошел на африканский берег куда более полным сил, нежели был, когда поднялся на борт в начале плавания.
Пароход был полон, но мне повезло получить каюту с ванной. Не то чтобы я видел большую пользу от ванной, находясь в море, поскольку, как я уже сказал, на пароходе чисто, как в больнице, так что, кроме дней стоянки в каком-нибудь порту, мытье превращается в пустую формальность; несколько первых дней после наступления жары освежающий душ доставляет большое удовольствие, но потом холодная вода становится горячей, и не успеваешь вытереться, как снова покрываешься потом. Но, плывя по морю, я сравнивал покой и простор каюты с грязью и теснотой, которые приходилось терпеть во время перелета за год до этого.
Сейчас, когда я пишу эти строки (в июле 1959-го), в «Таймс» появилась статья о кошмаре полета третьим классом. Я летал в Родезию первым классом. Возможно, нам, сидевшим на дорогих местах, завидовали, но мы не слишком сочувствовали жертвам, летевшим вторым классом. Нам хватало своих неприятностей. Было невозможно спать и трудно попасть в туалет. Читать с наступлением темноты под лампами, отбрасывавшими крохотный круг света, было сущим мучением. Всех нас, богатых и бедных, одинаково периодически высаживали из самолета, и, пока он дозаправится, приходилось ждать в аэропортах, чей предельно унылый вид умудряются усугубить предельной неприспособленностью для отдыха. Потребовался не один день, чтобы отойти от того перелета.
Глядя на разнообразные корабли в генуэзской гавани, я думаю о другом контрасте. Тут видишь суда всех возрастов, многие из них — ветхие развалюхи, однако все безопасны и надежны в отличие от самолетов, чей век недолог, поскольку они подвержены тому, что инженеры изящно именуют «усталостью металла», и превращаются влетающие крематории.
Воскресенье, 1 февраля. С нами плывут три священника, голландец, итальянец и американец ирландского происхождения, направляющиеся в разные миссии. А еще три группы монахинь, католичек и англиканок. Об англиканках идет слушок, что им отказали в причастии, но к обедне они ходят регулярно. С первого взгляда видно, что они англичанки и старые девы. Ни одна не может похвастать тем округлым веселым лицом с выражением от безмятежного до бессмысленного, какие видишь во всех католических монастырях. Повсюду в Африке уважают этих англиканских сестер за их добрые дела. Они не кажутся слишком радостными. Но кто я такой, в конце концов, чтобы корить их за это?
Большинство пассажиров сели на пароход в Лондоне, тут же перезнакомились и составили свои четверки за карточным и обеденным столами, так что я, не войдя ни в одну компанию, имею возможность изучать их со стороны. Я ожидал преобладания пожилых людей, каких встречаешь на зимних круизах по теплым вест-индским морям, где они лечат свои ревматизмы и бронхиты. Такие на пароходе есть, но их очень мало. Подавляющее же большинство — молодые люди, которые возвращаются к месту работы; не авантюристы, ищущие удачи, не строители империи — в современной-то Африке! — но сотрудники правительственных и крупных коммерческих Фирм, назначенные на мирные должности клерков, школьных учителей и землеустроителей; сыновья Государства Всеобщего Благосостояния; высококвалифицированные, благонравные, ведущие себя со стюардами как с равными. Многие из них с молодыми женами, с детьми и младенцами на руках.
Печатное объявление гласит: «Сегодня вечером за обедом капитан и его офицеры будут в Синей Парадной Форме Белой Парадной Форме Синей Повседневной Форме Белой Повседневной Форме». Ненужное вычеркнуто из списка, но мало кто обращает внимание на этот намек. Моя форма — один из дюжины смокингов, в которые я облачаюсь по вечерам.
Библиотека предназначена для взрослых. К тому же в ней нет радио. Вместо единственного измотанного оркестра на большинстве пароходов в наши дни повсюду развесили громкоговорители, пластинки крутятся без устали, музыка прерывается лишь на объявления — счета международного матча по крикету, географической и метеорологической информации с капитанского мостика, очередных развлечений, устраиваемых для пассажиров. (Один из призывов во время этого плавания доставил мне удовольствие: «Сегодня в 12.45 было замечено, как кто-то из пассажиров выбросил за борт плетеное кресло. Если он хотел выразить подобным образом свое недовольство, капитан хотел бы иметь возможность поправить положение».) Библиотека — мое прибежище. Она прилично укомплектована — несколько тысяч книг, из которых у меня есть лишь дюжина, да еще дюжины две я читал. Стюард говорит, что пароходная линия нанимает профессионального библиотекаря, который в Лондоне и Саутгемптоне посещает каждое судно и пополняет его библиотеку. Задача у него очень непростая, и он справляется с ней превосходно. Каждый может найти что-то на свой вкус. Для меня пребывание на пароходе — время почитать о местах, куда я направляюсь, и просмотреть прошлогодние бестселлеры. В день я проглатываю по две книги и никогда не остаюсь без чего-то сносного.
3 февраля. Средиземное море прохладно и спокойно. Разница с лондонским временем составляет час. Сэр Гаролд Николсон сказал, что его возмущает это укорачивание жизни. Меня же радует такой подарок: целый час, без всяких там малолетних разбойников и скуки. Странно, что традиционно плавание на запад, при котором дни и ночи становятся все длинней и длинней, символизировало экспедицию к Островам фортуны[203].
Обнаружил в библиотеке книгу Мориса Бэйринга[204] «Си», которой никогда прежде не читал. Он писал, живя в университетском общежитии в одной комнате с Роналдом Ноксом, потом они перепечатывали свои произведения на машинке в библиотеке в Бофорте; один — дотошный и педантичный, другой — торопливо-небрежный. В «Си» поразительно много противоречий. Перечитывал ли когда-нибудь Морис то, что писал? Или, может, его поклонники впадали в транс от его кроткой меланхолии и все ему прощали? Расстояние от Оксфорда до загородного дома меняется от страницы к странице: то девять миль, то шесть. Еще более странна одна из главных героинь, миссис Ивлин, которая в начале книги пожилая вдова, потом она оказывается замужней и средних лет, дальше — сиреной, возлюбленной мужа Лейлы, и наконец — «духом Лондона». Восхитительная спонтанность Мориса, его переменчивость и застенчивость, благодаря которым он был одним из милейших людей, отнюдь не свойственны художникам, которые куда чаще бывают раздражительны и постоянны, усидчивы и чувствительны, и, как правило, нелюдимы.
4 февраля. На рассвете — Порт-Саид. Больше сотни неустрашимых пассажиров покидают пароход, чтобы совершить изнурительный бросок к Сфинксу и в Суэц. Я остался. Портовые чиновники, поднявшиеся на борт, были в форме цвета хаки и пробковых шлемах. Никаких фесок. Торговцы отказались от своих белых одеяний в пользу дрянного европейского платья, подтверждая тем самым почти всюду существующее правило, что «националисты» избавляются от своего национального отличия. Даже мужчина «гали-гали» и тот был в брюках.
Я часто спрашиваю себя, какова история этих бродячих магов, скорее комедиантов, нежели заклинателей, которые, насколько знаю, нетипичны для территории Суэцкого канала. Теперь в Порт-Саиде мало туристов, обходящих лавки или сидящих в кафе. (Я помню время, когда все до единого сходили на берег, мужчины и женщины, покупали пробковые шлемы на пристани, и те, кто возвращался в Европу из тропиков, бросали их за борт, а арабы на лодках подбирали их.) Так вот, теперь «гали-гали» снуют между Порт-Саидом и Суэцем, поднимаются на пароход и в заранее объявленное время устраивают представления на палубе. Впервые я увидел их в феврале 1929-го, когда вынужден был несколько недель провести в порту. Их репертуар неизменен, как репертуар Д’Ойли Карта[205]. Свою профессию они получают по наследству. Мужчина, который сидел на корточках на палубе «Родезии», был, наверное, сыном одного из тех, чья назойливость тогда, в 1929-м, была довольно утомительной; или, может, он был одним их тех крохотных детишек, о которых я упомянул в книге, называвшейся «Ярлыки»[206]: «Там была маленькая арабская девочка, которая научилась превосходно подражать им, только, с редкой интуицией отбросив самую суть, она вообще не пробовала колдовать, а ходила от столика к столику в кафе, повторяя «гали-гали», и вынимала из холщового мешочка цыпленка и прятала обратно. Она была столь же занятна, как взрослые, и собрала денег не меньше их».
Ритуал «гали-гали» несет на себе отчетливый след войны и восходит, возможно, к 1915 году, это видно по шутливому козырянию и обращению: «Смотрите, офицер, сэр», когда они извлекают цыплят из внутреннего кармана. Кроме того, произнося свои заклинания, они взывают к миссис Корнуоллис-Уэст, героине давнего и забытого скандала. Но кто был зачинателем и когда? Большинство восточных и африканских колдунов практикуют общение с потусторонним миром. Несомненно, египетские маги сто лет назад занимались тем же. Должно быть, примерно во времена «Аиды», какого-нибудь неведомого портового чарли чаплина или грока[207] впервые осенила мысль разыграть подобный фарс, и, может, он был истинный прародитель всех «гали-гали». Хотел бы я знать, как оно было на самом деле.
Весь день медленно плывем по Каналу мимо унылейшего в мире пейзажа; восхищенные пассажиры облепили гакаборты и фотографируют, фотографируют без устали.
Помню, однажды я видел, как дезертировал солдат французского Иностранного легиона: перед самым завтраком прыгнул за борт и стоял с довольно бестолковым видом среди песков, глядя, как корабль плывет мимо него. Еще помню, как гораздо позднее, во время последней войны, я провел прекрасный вечер, обедая на Канале с двумя моряками, у которых было задание нанять как можно больше арабов для наблюдения за бомбардировщиками. Когда они сообщали о появлении вражеского самолета и всплеске от упавшей бомбы, движение по Каналу прекращалось до тех пор, пока ее не находили. Мне рассказывали, что итальянцы умно придумали сбрасывать глыбы соли, которые растворялись без следа. Ныряльщики целыми днями обшаривали дно, и Канал был блокирован так же, как если бы сбросили фугас. Но в этот день нашего путешествия не случилось ничего интересного. Все, что я видел, это спины пассажиров, выстроившихся вдоль борта и разглядывавших и фотографировавших ничто.
По мнению капитана, Канал — самое интересное место на всем маршруте нашего плавания.
Погода приятная, стало заметно теплей, но еще не настолько, чтобы оправдать повальное переодевание в шорты, не придающее персонам обоих полов элегантности.
6 февраля. В Красном море дует свежий прохладный бриз. Для англичанина идеальная компания в путешествии — это англичане. Со мной заговаривали лишь дважды; один раз женщина, принявшая меня за моего брата Алека, и в другой — мужчина, непостижимым образом заявивший, что учился в Кембридже вместе с Роналдом Ноксом.
Музыка, непрерывно звучащая из громкоговорителей, доставляет настоящее удовольствие пяти процентам пассажиров; для одного процента она сущее наказание; пятидесяти процентам она внушает подспудное ощущение благополучия; остальные ее не замечают.
8 февраля. После завтрака бросили якорь в Аденском порту. Стоянка продлится до полуночи. Базар устроен на большом плоту прямо под сходнями. Между пароходом и пристанью снуют моторные лодки.
С тех пор как я побывал тут последний раз, в Адене прибавилось зелени; не намного, но там, где раньше была одна только пыль, теперь виднеются отдельные островки листвы. Изначально мы оккупировали Берберу в Сомали, на той стороне пролива, чтобы было где выращивать капусту и фрукты для аденского гарнизона. Воду наконец нашли, проложили трубы. Больше вдоль дороги не брели бесконечные караваны ободранных верблюдов из Кратертауна. В домах поселка появились водопроводные краны и ватерклозеты. Я увидел только одного верблюда, и это был ухоженный верховой верблюд с севера страны, он лежал возле хозяина, отдыхавшего в арабской кофейне, и перед ним стояла корзина зелени.
Большинство пассажиров поехали осматривать резервуары для воды, постройка которых приписывается царю Соломону. Неужели через тысячу лет гиды в Центральной Африке будут показывать туристам величественные руины плотины Кариба[208], выдавая ее за одно из сооружений Соломона? Не хотелось бы в это верить.
Я взял такси до Кратертауна и час гулял по его узким улочкам, ища те, которые помнились мне по прошлому приезду, и не находя их. Не то чтобы город сильно осовременился, просто они исчезли. Я не мог найти и следа от «Бунгало падре сахиба», где однажды прожил неделю. От магазина мистера Бесса тоже. Мне несколько раз случалось быть гостем мистера Бесса в его жилище над конторой и складом. Я также совершил с ним кошмарный подъем к краю кратера и пробирался по горячим вулканическим обломкам к кишащему акулами пляжу на дальнем конце небольшого полуострова. Это был обаятельнейший человек. Я описал его в своей книге «Далекие люди»[209] под именем мистера Леблана и позже узнал, что он получил огромное удовольствие от своего портрета в моем исполнении. Было бы неплохо, если бы он выразил свою признательность, отписав мне малую толику в своем завещании. Он был тогда богач. Богатство пришло к нему поздно, и я был изумлен, прочитав десять лет назад, что он оставил два миллиона фунтов Оксфордскому университету, учреждению, которое ничего для него не сделало. Не знаю, какой он был национальности и какую религию исповедовал. Они поименовали основанный им колледж колледжем св. Антония, но, когда я там поинтересовался, никто не знал и даже не позаботился узнать, в честь какого из двенадцати канонизированных Антониев назван их колледж.
В одном Кратертаун остался неизменен: здесь вас по-прежнему обдает запахами пряностей, дыма дровяных печек, кофе, ладана, коз, аппетитных арабских и индийских блюд, чеснока и карри, нечистот и масла для волос. Мне всегда было удивительно, что англичанин, который с готовностью терпит вонь родной страны — силоса, спаниелей, капусты, чадящих дизельных двигателей, дезодорантов, рыбы с чипсами, дешевых сигарет, мороженого, — зажимает нос на улицах «туземных» городов и селений.
Повсюду работают радиоприемники, настроенные, предполагаю, на каирскую станцию. Во многих арабских лавках висят портреты Насера.
Возвращаюсь в порт. Тут тоже идет торговля сувенирами, какая обычно процветала в Порт-Саиде, но в прискорбно стандартизированной форме. Магазины Саймона Арца в 1920 году были роскошно космополитичны. В них можно было найти почти все те же предметы роскоши, что и в Европе. В Адене хозяева всех лавок — индийцы, и в каждой — один и тот же набор японских подделок — «американские» авторучки, «швейцарские» часы, «французские» духи, «немецкие» бинокли. Я искал сигары, но не нашел никаких. Раньше на противоположных концах полукруглой бухты стояло два небольших отельчика. Их веранды были полны торговцев и менял, портных, шьющих рубашки, и у каждого была «русалка» — думаю, просто чучело ламантина, — которую держали в клетке и показывали за плату. Теперь эти отели исчезли и на их месте выросло большое современное здание с номерами, оборудованными кондиционерами; русалкам там нет места. Все остальное вокруг осталось таким же убогим.
У меня была своя причина интересоваться русалками, потому что шесть лет назад я короткое время страдал галлюцинациями, когда мне казалось, что я разговариваю с девушкой, находящейся в Адене. Она пожаловалась, что ей там скучно. Тогда я рассказал о кое-каких (опущенных мною в письме к ней) из весьма немногочисленных развлечений, способных позабавить путешественника. Упомянул и русалку. «Она уплыла, Ивлин, уплыла, — сказала она мне позже с упреком, будто я злонамеренно возбудил в ней напрасную надежду увидеть что-то интересное, — ее там больше нет».
Мне было любопытно выяснить, действительно ли и на сей раз, как бывало в других случаях, когда мне мерещились «голоса», ее «голос» обманывал меня. Но оказалось, то была чистая правда. Первый же слуга в отеле, к которому я обратился с вопросом, непонимающе посмотрел на меня и пожал плечами, подумав, что я требую какой-то экзотической выпивки. Но тут откликнулся другой, много старше первого.
— Русалка пропала, — сказал он.
— Как так?
— Приехал один человек, и она пропала.
— Когда?
— Не так давно.
Все мои дальнейшие расспросы наталкивались на вавилонское проклятие. А мне хотелось знать подробности, как это случилось — ее купили, украли, споили? — и особенно, когда она исчезла — до или после, или даже в то время, когда я разговаривал со своей одинокой наперсницей?
9 февраля. В Аденском проливе бриз, освежавший в Красном море, оставил нас. Обогнув мыс Гардафуи, мы оказались в парилке нью-йоркского лета. Приятней да и, несомненно, полезней для здоровья приближаться к тропикам постепенно, нежели оказаться там внезапно, прилетев на самолете в той же одежде, в которой несколько часов назад дрожал в Лондоне.
Великое оголение пассажиров. Кортес совершал свой поход из Веракруса в металлических доспехах; Стэнли[210] пересек Африку одетым в бриджи и китель, отделанный галуном; я принимал свои несравнимо более скромные страдания из-за природного чувства благопристойности. Щеголял в крахмальных рубашках и в Занзибаре, и в Джорджтауне в Британской Гвиане; но эти молодые люди непременно должны раздеться чуть ли не догола, чтобы развалиться в шезлонгах в теньке на палубе. Возле столика стюарда-библиотекаря тряслись ужасные рыхлые бедра немолодых женщин. Сколь непохожи на остальных три араба, которых взяли на борт в Адене, плывущие с нами до Занзибара. Они одеты в легкие хлопчатые национальные одежды и всегда выглядят свежими, элегантными и чистыми. Они сидят в курительной, играя в домино, и трижды в день расстилают коврики, скидывают сандалии и припадают к палубе в молитве.
Я обнаружил в библиотеке занимательную книжку Эрика Розенталя, изданную в 1938 году, «Звездно-полосатый флаг в Африке. История героических дел американцев в Африке, совершенных путешественниками, миссионерами, купцами, пиратами, авантюристами, учеными, солдатами, шоуменами, инженерами и прочими, вкупе с некоторыми сведениями об африканцах, сыгравших роль в американской истории».
Она начинается довольно странно: с Колумба, который однажды высадился на Золотом Берегу. Кое-кто из американцев верит, что он открыл и Соединенные Штаты, но интересно, многие ли полагают, что его корабль шел в Африку под звездно-полосатым флагом? Мистер Розенталь поступил неразумно, выбрав такое заглавие; может, это сделали за него издатели; в наши дни американские издатели куда бесцеремонней своих английских коллег; как бы то ни было, подзаголовок в полной мере объясняет его достижение. Он радуется, находя след всякой, даже самой незначительной, связи между двумя континентами и дает массу интересных и малодоступных сведений. Думаю, в действительности единственный раз, когда звездно-полосатый флаг развевался в Африке, он развевался над отрядом Стэнли, вышедшим на выручку Ливингстона (который появляется здесь среди уважаемых американцев под тем предлогом, что один из его сыновей умер после сражения в Геттисберге; под вымышленным именем он вступил в армию федералистов, был ранен и попал в плен. Из описания мистера Розенталя не очень понятно, принимал ли он участие в том сражении).
Американцы не упускают любой возможности назвать Стэнли своим соотечественником. Он и сам пылко утверждал, что является американцем и какое-то короткое время был натурализованным гражданином. Но он родился и умер британцем. Он был незаконнорожденным сыномвалийских родителей, сбежал со своего корабля в Новом Орлеане, записался в солдаты и во время Гражданской войны дезертировал из армии как южан, так и северян. Когда он стал известной личностью и его пригласили дать сведения о своем происхождении, он колебался, не зная, что хуже: признать свое незаконное рождение или «незаконный въезд в страну». Если подойти формально, тогда он отрекся от родины. Став уважаемым, богатым и женатым человеком, он восстановил свое британское гражданство, занял место в парламенте и получил рыцарское звание.
Интересно узнать от Розенталя об энтузиазме, с каким одиночки-американцы устанавливали «колониальную систему» в Африке, которую осуждают их внуки. Во время англо-бурской войны, рассказывает он — чуть не написал в духе книжной рецензии «напоминает он»; я не имел представления ни об этом, ни о большинстве других фактов, которые он приводит, — Теодор Рузвельт писал Селоусу[211]: «Самое печальное здесь — это, как вы пишете (в «Спектейторе»), то, что англичане в отличие от буров не заселяют эту страну».
При захвате в 1893 году Матабелеленда один кавалерист, Бернем, водрузил «Юнион Джек» над краалем Лобенгулы, а три года спустя его отец, Фредерик Бернем, последний руководитель бойскаутов США, способствовал усмирению этой территории и заслужил громкие аплодисменты, пленив главного, как он утверждал, «М’Лимо». Громкое заявление. М’Лимо — это древнее африканское божество, которому в Маторо Хиллз поклонялись и у которого испрашивали совета на все случаи жизни еще задолго до появления в тех местах племени матабеле, и которого продолжали почитать на большой территории; его жрецов избирают из людей племени каланга; они вызывают дождь и занимаются прорицаниями. Одного из этих жрецов, «с огромным риском для жизни», как замечает Розенталь, и захватил Бернем.
В Йоханнесбурге в Комитете по реформе были восемь американцев, которые сначала призвали на помощь Джеймсона[212], а потом отрекались от этого. Один из них, Хаммонд, был приговорен к смерти, но позже был вместе со своими дружками выкуплен за двадцать пять тысяч фунтов за каждого.
Один филадельфиец построил первую в Родезии синагогу.
Эти и многие другие факты я узнал из книги мистера Розенталя. Наиболее волнует рассказ о попытках решить бурский вопрос массовой эвакуацией буров, предпринятой в 1900 году. Губернатор Арканзаса предложил им в виде безвозмездного дара пять миллионов акров на территории своего штата. Колорадо последовал примеру Арканзаса. В Вайоминге для бурских иммигрантов даже провели ирригационные работы и засеяли триста тысяч акров. Если бы эти дальновидные и благородные политические решения были претворены в жизнь, верные подданные ее величества королевы Англии избавились бы от многих неприятностей.
10 февраля. Костюмированный бал. Каждый стремится выглядеть не столько обольстительно, сколько комично. У некоторых комизм наряда ограничивается словом — платье из обгорелых спичек, терпеливо собранных по пароходным пепельницам, к которому прикреплена бирка: «Повторно не чиркать!» Многие молодые толстяки обрядились в женские платья, подсунув под лиф воздушные шарики. На одном нет ничего, кроме полотенца, затянутого наподобие детского подгузника, и его гоняет по танцплощадке другой, одетый под няньку, — в руках молочная бутылочка, на которой написано: «Пивко полезно деткам». Дама в возрасте шествует с набеленным лицом и в простыне, увешанной гирляндами пустых бутылок из-под джина и виски. Изображает «Упиенный алкоголь».
Большинство пассажиров этой вечеринкой отмечают конец плавания и конец отпуска. Тринадцатого числа предстоит прибыть в Момбасу, где они сойдут на берег и отправятся к местам своей работы в Кении и Уганде.
3. Путешествие по морю Продолжение
Момбаса — Кенийское гостеприимство — Правительственные чиновники и колонисты — Форт Жезуш — Геди — Кибо — Танга — Занзибар
13 февраля: В Момбасе «Родезия» пробудет пять дней. В эту жару мало кто продолжает оставаться на борту. Планов у меня никаких нет, к тому же я никого не знаю в местной колонии европейцев. Почти все мои старые кенийские друзья умерли, кто покончив с собой, кто после возвращения к себе на родину. (Щедрое, приветливое, чуждое условностям население нагорья никоим образом не состояло исключительно из одних британцев. Там были американцы, датчане, шведы, французы, многие из которых использовали свои кенийские имения для отдыха в отпускное время.) В Найроби, как мне сказали, обстановка теперь враждебная, он разросся, кишит ворьем; беспечная жизнь клуба «Мутаига» осталась в воспоминаниях, довольно постыдных. Выросло новое поколение фермеров, у которых свои обычаи проводить время, провинциальное по жизни и взглядам, более трудолюбивое, чем их предшественники в Счастливой долине, но их общество не столь интересно. Об этом мне рассказали на «Родезии». Звучит вполне правдоподобно. В той Кении, которую я знал, не было и намека на то, что она обладает каким-то иммунитетом к переменам. С какой стати эта экваториальная Аркадия, столь поздно и слабо колонизированная, должна пойти по европейскому пути? Я не стремился убеждаться в справедливости того, о чем мне рассказали. За пять дней нечего было и надеяться много увидеть. Кроме того, королева-мать совершала поездку по стране, и я подозревал, что появление какого-то туриста сейчас нежелательно. Но, во всяком случае, я обнаружил, что в Момбасе старая традиция гостеприимства жива, как в прежние добрые времена.
У бывшего моего глостерширского соседа, служившего в армии сапером, был армейский друг, который теперь обосновался в Танганьике. Сосед написал ему и сообщил о моем скором прибытии в Момбасу. Этот второй сапер, как вскоре окажется, пригласит меня поселиться у него и станет мне спутником в поездке по Танганьике — он написал третьему саперу, высокопоставленному чиновнику в Момбасе, который поднялся на борт «Родезии» вместе с офицерами из паспортного контроля, представился и в дальнейшем заботился обо мне со всей широтой души, которую часто называют «восточной», но, судя по моему опыту, чисто африканской. Я был другом друга моего друга и никого не знал в Момбасе, и этого было для него достаточно, чтобы одолжить мне свою машину вместе с шофером, отвезти меня к портному и часовых дел мастеру, предложить завтракать у него дома, ввести в свой клуб, дать полезный совет относительно того, как обезопасить себя от малярии, познакомить со специальным уполномоченным по провинции и директором департамента памятников древности и оказать еще массу услуг, о чем я вскоре расскажу.
Во время своего последнего пребывания в Кении я редко встречался с официальными лицами. Между ними и поселенцами, смотревшими на них, почти как на вражеских агентов, осуществлялся строгий апартеид. То было время политических заявлений Хартингтона, объявившего, что там, где сталкиваются интересы иммигрантов и туземного населения, «предпочтительней» интересы туземцев. Если бы это сказал социалист, министр по делам заморских территорий, его слова просто пропустили бы мимо ушей; но поскольку высказывание принадлежало консерватору (и будущему герцогу), это заставило поселенцев впервые обратить внимание на политиков. Министерство по делам заморских территорий стало для них заклятым врагом, желающим лишить их земель, которые они расчистили, вспахали и оросили. Чиновникам, говорили они, не дорога эта страна, их тут ничего не держит, они думают лишь о повышениях да пенсиях, они уйдут в отставку и уедут умирать в Европу. Поселенцы же в борьбе с дикой природой осваивали нетронутые земли, на которых собирались жить поколениями. (Только представьте, я никогда не слышал, чтобы кто-нибудь по тем же причинам очень жестко критиковал богатых космополитов.) В те времена ходила история об одном районном чиновнике, который соблазнил фермерскую дочь, и та родила двойню. Он честно предложил жениться на ней, на что фермер ответил: «Да я скорей предпочту двоих внебрачных детей в семье, чем одного чиновника». Думается мне, это очень старая история, какую многим поколениям рассказывали о Монтекки и Капулетти, Кемпбеллах и Макдоналдсах. Но я впервые услышал ее в связи с волнениями из-за того, чьи интересы «предпочтительней».
Сейчас противостояние, похоже, потеряло всю свою остроту. А тогда были обыкновенные раздоры между двумя группами англичан, с одной стороны те, кто пытался управлять страной, как Монтессори своей школой[213], с другой — союз землевладельцев-феодалов, каждая группа искренне верила, что лучше понимает туземцев и знает, что им больше подходит. В то время существовал единственный, причинявший беспокойство и враждебный элемент — индийцы. Об африканском «национализме» еще никто не говорил. Теперь и чиновники, и поселенцы, и индийцы вместе не уверены в своем будущем, а с момента «чрезвычайной ситуации» с племенем мау-мау[214] никто не прикидывается, что понимает туземцев. (Подавить это восстание, как уверял меня офицер, имевший к этому прямое отношение, удалось скорее благодаря лояльности и продажности вождей племени кикуйю, чем с помощью регулярной армии.)
Город Момбаса невероятно разросся с тех пор, как я видел его в последний раз, и сейчас занимает целый остров. Появился огромный, с иголочки «межрасовый» отель. На практике его «межрасовость» означает лишь то, что здесь селятся главным образом индийцы, поскольку африканцы не могут позволить себе такую роскошь, а европейцы собираются у себя в домах или в своем клубе. Есть впечатляющий Мусульманский институт, построенный покойным Ага Ханом и султаном Занзибара при поддержке других набожных благотворителей, чтобы восточноафриканские последователи Магомета могли получить техническое образование. (Правительство Кении взяло на себя заботу об обеспечении института преподавательским составом и оплате текущих расходов.) Им необычайно повезло с архитектором, которым стал капитан Г. Н. Бомонт, инженер, любительски увлекавшийся мусульманским искусством, на счастье, не испорченный влиянием Корбюзье, распространившимся на весь современный Восток. Институтский комплекс с его куполом, минаретом, аркадой, лепными, с бойницами парапетами, резными дверьми, изразцовыми стенами и бассейнами удачно расположен в саду, занимающем территорию в несколько акров, и отдаленно напоминает нежную красоту Альгамбры, Мена-хауса, англиканского собора в Гибралтаре, Брайтона, но ни в чем — угловатый облик здания ООН.
Эти два строения — главное архитектурное прибавление в городе. Есть свидетельство процесса, который представляется всеобщим: здания офисов становятся все крупнее, а частные дома — меньше. В первый раз я услышал в Африке жалобы на нехватку и дороговизну домашних слуг. Население острова как никогда расслоилось. Теперь в городе огромное количество белых бедняков — чего не было тридцать лет назад. На главной улице появился дансинг-бар, пользующийся дурной славой — смесь борделя с воровским притоном; все говорят о нем со страхом. Когда после многих уговоров я наконец нашел человека, готового пойти со мной туда, то увидел, что это отличное заведение, не совсем бандитское кафе для приманки туристов, но все же что-то, пробуждающее ностальгические воспоминания о марсельской «Старой гавани». Двери распахнуты для человека любого цвета кожи, для любого порока.
Доки Килиндини невероятно расширились, и в них кипит работа. Всюду видишь признаки процветания (думаю, сетования по поводу нехватки домашних слуг — один из таких признаков) и политической стабильности.
Тут я отложу дневник и поделюсь впечатлениями о нескольких днях, проведенных в городе. В тот день, который я как бы последовательно описываю в дневнике, я провел спокойный вечер на веранде клуба, намереваясь полистать газеты и узнать новости о том, что произошло после моего отъезда из Англии. С тех пор как я последний раз был тут, клуб ничуть не изменился, это все тот же обширный старомодный дом, построенный так, чтобы улавливать каждое дуновение ветра. Дул муссон, приносивший приятную прохладу, но было нелегко читать индийское издание «Таймс», сидя в глубокой тени и под порывами свежего ветра. Интересно, думал я, учитывают ли редакторы, сколько народу читают газету, сидя под вентилятором?
Напротив клуба стоит одна из самых замечательных построек Восточной Африки, форт Жезуш[215], возведенный португальцами в конце шестнадцатого века и до сих пор сохранивший на своих стенах королевский герб. Его фундамент высечен, в скале, верхняя часть покрыта долговечной, пошедшей пятнами от древности, штукатуркой кораллового цвета, который меняется по мере того, как солнце движется над ним, от серовато-коричневого до алого. Эта массивная небольшая твердыня поставлена здесь, чтобы отражать нападение с любого направления, с узкими прорезями бойниц по верху стены, внутрь которой можно было попасть только по единственной узкой крутой лестнице, простреливаемой со всех сторон. До недавнего времени она использовалась в качестве тюрьмы, и все, что мог видеть турист, это ее величественные стены снаружи. Находясь на веранде клуба, он мог ощутить ее запах, когда ветер дул со стороны крепости. Ныне на средства, полученные в виде фанта от фонда Гульбекяна, ее вычистили и отреставрировали. К тому времени, как выйдет эта книга, ее откроют для посетителей, разместив там коллекцию местных древностей, и, что более важно, там же будет жить мистер Керкмен, правительственный археолог, под чьим руководством происходило ее восстановление.
В тот день на пять часов вечера, когда форт горел густо-розовым, залитый лучами клонящегося к западу солнца, у меня благодаря любезному посредничеству моего нового друга-сапера была назначена встреча с мистером Керкменом. Мало кто из жителей Момбасы получал возможность взглянуть собственными глазами, как происходит работа по восстановлению форта; нашу маленькую группу из шести или семи человек, удостоенных такой чести, собравшуюся у ворот, провели наверх, на крепостной вал. В мистере Керкмене нет ничего от сухого и важного ученого, занимающего высокий официальный пост. Его одинаково приводит в восторг как комедийная, так и научная сторона его работы.
Департамент общественных работ пристроил к древним стенам массу низкопробных помещений для охраны, тюремных камер, отхожих мест, бараков, прачечных и прогулочных двориков для заключенных. Все это было снесено, чтобы восстановить первоначальный облик форта. От арабов осталось несколько изящно вырезанных надписей, но самое важное, что обнаружили в результате раскопок, это резиденция португальского губернатора, построенная в шестнадцатом веке. Мистер Керкмен радостно обрисовал нам историю португальского поселения в контексте истории восточноафриканского побережья от мыса Гардафуи до Софалы.
Жизни редко какой из заметных личностей можно позавидовать. Арабы пришли на остров первыми. В шестнадцатом веке португальцы основали здесь маленькую торговую факторию при покровительстве султана Момбасы, однако, заботясь о своей безопасности, полагались главным образом на союз с султаном Малинди. В 1588 году турецкие пираты опустошили побережье. Султан Момбасы обратился с жалобой в Константинополь, султан же Малинди — к Гоа. Затем султан Момбасы бежал. Позже турки появились вновь и захватили остров, превратив его в плацдарм для нападения на Малинди. Гоа послало против них свой флот. Между тем свирепое племя каннибалов, которое называлось зимба, уже несколько лет как неспешно плыло вдоль побережья, убивая и пожирая его обитателей. Они высадились на материке как раз в тот момент, когда португальский флот бросил якоря у острова. Турки предложили зимба объединиться против португальцев. Зимба пришли, сожрали турок и, насытившись, потащились на север, оставив Момбасу португальцам. В Малинди они получили отпор и с тех пор исчезли из истории.
В 1591-м португальцы начали строительство крепости. Она была так привлекательна, что их старый союзник Малинди захотел пожить в ней. Хозяева нелюбезно выгнали его и заплатили за его голову крестьянам на материке, у которых тот нашел убежище. Когда в Лиссабоне и Гоа узнали об этом, королевские власти были в шоке. Чтобы загладить вину своих подданных, было решено, что сыну султана, Юсуфу, которому в то время было семь лет, дадут образование и обратят в христианскую веру. В 1630 году он снова появился в Момбасе, одетый в европейское платье, с белой женой и уже зовясь доном Жерониму. Его встретили не столь радушно, как он ожидал, что заставило его с сожалением вспомнить о бесхитростной вере отцов, так что на приеме, который он дал в форте Жезуш, ему удалось перерезать всех христиан. Это была его последняя удача. Он бежал сначала в Йемен, потом на Мадагаскар и наконец был убит пиратами в Красном море. Португальцы вновь заняли форт Жезуш и владели им, пока он не пал под натиском арабов из Омана. Осада длилась с 1696 по 1698 год и является одним из самых ярких примеров человеческой стойкости; в конце концов от гарнизона остались лишь одиннадцать мужчин и две женщины. Коменданта так мучила кожная болезнь, что он предпочел броситься на врага с саблей в руке. Помощь флота опоздала на день.
В следующем веке португальцы вернули себе форт и год владели им, когда его захватили арабы из оманского Маската. Представляющий их султан Занзибара до сих пор номинально правит фортом. Туристам, которые видят красный флаг, развевающийся над фортом, не стоит бояться антиамериканских выпадов. Это штандарт султана. Британский протекторат был установлен здесь после одного забавного происшествия, случившегося в 1824 году, когда капитан британского военного флота вторгся на побережье по просьбе султана Занзибара, чтобы усмирить его взбунтовавшихся подданных. Пока основные силы англичан были заняты на материке, фортом Жезуш командовал корабельный гардемарин. Под стенами форта разгорелась маленькая гражданская война. Гардемарин послал мальчишку, передать строгое предупреждение, мол, если стороны не прекратят воевать, он атакует их «всеми имеющимися в его распоряжении силами». Предупреждение возымело действие, и воцарился мир. «Силы», находившиеся в тот момент в форте, состояли из пяти военных моряков, двое из которых лежали в лихорадке. На родине правительство отреклось от протектората, объявленного столь легкомысленно. Генералу Гордону пришла в голову странная фантазия присоединить Момбасу к Египту. Так что британская администрация появилась здесь не раньше 1887 года. Не существует данных о том, что здесь когда-:либо правил какой-нибудь африканец.
Эту любопытную историю поведал нам на бастионах форта главный хранитель древностей, сопровождая свой живой рассказ заразительной, но неповторимой жестикуляцией.
В тот вечер я обедал с комиссаром этой заморской провинции. Как все, кого я встречал в тот день и позже, он пребывал в состоянии немого восторга от визита королевы-матери. При каждой возможности она делала больше того, о чем ее просили. Свежая, словно не ощущавшая немыслимой жары, она сорвала все попытки политиков бойкотировать ее активность. Она, в частности, устроила состязание арабских моряков, чьи суденышки, дау, в эту пору года переполняли старую гавань. Насеровское радио клеймило ее как символ западного империализма. Дау приплыли из Занзибара и всех крохотных портов на побережье. Королева-мать подошла к самой воде и долгое время весело болтала с ними — событие, о котором потом годами будут вспоминать в Хадрамауте и Персидском заливе.
Политиков в Момбасе, похоже, не слишком уважают. Большинство наших разговоров в тот вечер так или иначе касалось перспектив развития Кенийского побережья как курорта. Здесь есть пляжи, хороший прибой для серфинга, коралловые рифы, марлин, тунец и акулы для морской рыбалки, почти неизведанное Дно для глазастых ныряльщиков, по сути — все, что привлекает туристов в Вест-Индию. В настоящее время Момбаса используется главным образом в качестве порта и конечного пункта железной дороги; богатый охотник или рыболов едет прямо в Найроби и оттуда отправляется на сафари в заповедники. Комиссар надеется увидеть, как его провинция превратится в морской курорт и место отдыха и развлечений не только для туристов из Европы и Америки, но и для семей с нагорий Кении и Родезии. Сейчас родезийцы стремятся провести отпуск на уровне моря, что рекомендуют им врачи, — в Дурбане, городе со здоровым климатом, но не романтичном и дорогом. В прохладный сезон Кения — куда более заманчивое место с нетронутой природой.
14 февраля. Сегодня я имел возможность собственными глазами увидеть, насколько она заманчива. Но сначала пришлось позаботиться о ночлеге. Ночи на пароходе, пришвартованном к причалу, невыносимы из-за жары, стоящей в это время года, и криков портовых грузчиков. Спасение пришло в лице вызывающе элегантной француженки; она поднялась на борт, когда мы бросили якорь в порту, одетая в форму собственного покроя, как представитель бюро путешествий, принадлежащего ее мужу, — полная противоположность агенту на Лионском вокзале. Весь предыдущий день она отправляла внутрь страны группы туристов, желающих понаблюдать жизнь диких животных в естественных условиях. Этим утром она уже снова работала, нарядная и свежая. Я нашептал в ее симпатичное ушко о своей бессоннице, и она тут же, правда, за довольно приличные деньги, устроила мне ночлег на две следующие ночи в Кибо, местечке на склоне Килиманджаро.
Но сперва — поездка по побережью; в десять утра мой друг сапер и его жена приехали в порт, чтобы забрать меня. Мы заехали за миссис Керкмен в ее отель, переправились на материк и двинулись на север. По пути встретили стайку девушек из соседнего племени, называющегося, кажется, гуяма. Эти язычницы выделяются среди жителей Момбасы, одетых по-европейски и неряшливо, тем, что сохраняют свою африканскую грацию, будучи обнажены до пояса, украшены прелестной татуировкой и бусами. Дорога на север идет то среди африканского буша, то среди кокосовых и кукурузных плантаций. Несколько европейцев с не-зависимым характером живут здесь, поблизости от переправы, расчистив себе небольшие участки земли. В одном из домов жил мистер Керкмен. Он присоединился к нашей компании, и мы поехали дальше мимо Фритауна, поселения рабов, освобожденных в прошлом веке, к руинам города Геди.
Современные путеводители по-прежнему пишут, что древний город зарос травой и кустарником, а туземцы обходят его стороной, боясь обитающих там призраков. Это было правдой десять лет назад, но сегодня большая часть его территории расчищена и ведутся раскопки. Для тех, кто не наделен живым воображением археолога и кого не волнует созерцание напластований древних обломков, Геди уступает лишь Зимбабве по своему очарованию и таинственности. Он не был разрушен, жители просто ушли из него; потом силы природы, грозы и наступавшая растительность, в продолжение нескольких столетий делали свое дело, а суеверия охраняли его от людей.
Это был большой, окруженный двойной стеной арабский город, основанный, вероятно, в двенадцатом веке. Никто, даже мистер Керкмен, не знает, для чего его построили в этом месте, так далеко от моря. Арабские географы видят причину в «железорудных копях Мелинды» (ныне Маланди). Какая-то связь тут могла быть. А возможно, река Сабаки когда-то бежала к морю под его стенами и город служил перевалочным пунктом в торговле с внутренними областями страны. Никто не знает, почему он вдруг опустел в начале шестнадцатого века. Может, каннибальское племя зимба остановилось здесь на своем пути неведомо куда, чтобы подкрепиться. Во всяком случае, здесь есть много такого, на что интересно посмотреть туристу, не являющемуся специалистом: арки, улицы, шесть мечетей, дворец, три гробницы с колоннами, шесть особняков с хорошо сохранившимися ванными и туалетами, системой водоснабжения и дренажа, кладовыми и внутренними дворами — все пятнадцатого века, когда, похоже, было полностью перестроено. Есть рынок и кофейня. При раскопках были найдены китайский фарфор и керамика, персидские стекло и бисер. Тут еще многое может быть найдено, но уже сейчас легко предположить, что это был многолюдный, богатый город с набожным населением, который переживал период расцвета. Сегодня туземцы не демонстрируют нежелания принимать участие в работе по его эксгумации.
В городе постоянно живут две суахильские семьи, выполняя роль его хранителей. Женщины готовят еду — какое-то жуткое месиво. За последние двадцать лет в том, что составляет основное питание в Восточной Африке, не произошло никаких изменений к лучшему. Как нам все время напоминали, большинство африканцев недоедают. Истинная причина их отвратительной еды, конечно, бедность, но не всегда. Многие, как мне рассказывали, когда бывают при деньгах — например, по возвращении с шахт, где они отработали какой-то срок, — предпочитают тратить их на яркую одежду или крепкие напитки. Бывает, они объедаются мясом, когда повезет на охоте, но у них нет склонности к сбалансированному и разнообразному питанию, которую пытаются им привить санитарные врачи.
От когда-то могущественного султаната Малинди, куда мы хотели попасть к завтраку, ныне мало что осталось. Теперь это симпатичный небольшой приморский курорт с отличным отелем на берегу, который оформлен в стиле Рекса Уистлера[216].
Тем вечером мы с капитаном «Родезии» отправились на обед к агенту «Юнион касл». Круг гостей состоял главным образом из момбасских бизнесменов и их жен. Чувствовалось, что местная верхушка переполнена энтузиазма, вызванного визитом королевы-матери. Все говорили о пресловутом баре «Звезда», но никто в нем не был, и я не смог никого уговорить пойти со мной туда.
15 февраля. Раннее утро застало нас на дороге в Кибо. Впереди маячила машина, битком набитая пассажирами с «Родезии», которыми руководил англичанин, муж элегантной француженки из бюро путешествий. Я с удобством расположился в предоставленном мне автомобиле с шофером из племени чагга, которое обитает у подножия Килиманджаро. Как позже выяснится, это удивительное племя, куда более цивилизованное, нежели их соседи.
Дорога идет вдоль железнодорожного пути, который, в свою очередь, повторяет древний караванный маршрут к озерам. Везде, где в Восточной Африке остались старые манговые деревья, проходили дороги, по которым арабы вывозили рабов. Это была раскаленная на солнце, невеселая дорога, и я был рад, что нахожусь один в машине. В полдень мы подъехали к Вои — воротам в заповедник, куда так тянуло моих приятелей пассажиров. Дневное время мало подходит для наблюдения за животными. Буш оживает на рассвете и закате. Мы медленно ехали одним из многих маршрутов. В слепящем свете солнца земля казалась пустынной, мертвой; высокая, сухая, серовато-коричневая трава; бесцветные заросли кустарника; там и тут маленькие деревца, вывернутые с корнем слонами, пепельно-белые, словно в них ударила молния. Каждые несколько минут машина останавливалась, и мой шофер показывал на бесцветный объект, быстро движущийся в отдалении, — антилопу импала или дик-дика. Глаз у него был острый, наметанный, поскольку он регулярно возил туристов в этот парк, показывать им диких животных. Я совершенно не разбирался в фауне тропиков да и был blasé[217] к ней. В свое время я близко познакомился с большинством типов заповедников. Бабуины казались мне куда менее интересными, чем, скажем, женщины племени гуяма, повстречавшиеся нам вчера на переправе. Я разочаровал своего шофера тем, что проявлял такой вялый интерес к окружающему и настойчиво просил вернуться в отель раньше большой группы туристов, которые, когда мы проезжали мимо, пялились, разинув рот, на жирафов. Они всю ночь оставались в Вои, чтобы посмотреть, как на закате слоны идут на водопой.
Они прибыли в отель, когда я кончал завтракать, и сразу поднялись в свои номера отсыпаться; я же поехал в Кибо.
Безжизненная раскаленная дорога, то и дело пересекающая железнодорожную ветку. Ничего интересного по сторонам. Где-то по пути мы пересекли границу между Кенией и Танганьикой. Полицейского поста не было. Некому было интересоваться, проходил ли я в последнее время вакцинацию. Несколько индийских лавок вокруг железнодорожной станции; потом мы повернули направо и поехали в гору. Через милю мы оказались в другой стране. Вершина Килиманджаро скрывалась в облаках. Мы видели только зеленый склон, покрытый садами, переходящими в лес. По сторонам дороги за цветущими изгородями росли кофейные деревья и банановые пальмы. Пот высох; подул слабый прохладный ветерок. В конце путешествия нас поджидал небольшой, массивный, старомодный немецкий отель с балконами, террасой, лужайкой перед ним, цветником и вольерой с обезьянами. Постояльцами отеля были довольно молодые европейские пары, некоторые с детьми, некоторые, видимо, совершали свое свадебное путешествие, но вечером публика на террасе стала более космополитичной. Индийцам селиться в этих местах не разрешают, но была компания из Моши, приехавшая на машине и пившая фруктовый сок. Три компании приличных и хорошо одетых молодых людей из местного племени чагга приехали попить пива.
Я уснул, завернувшись в одеяло, и проснулся на бодрящей горной заре.
16 февраля. Утром вершина Килиманджаро открылась — присыпанный снегом верблюжий горб. Путешественники последнего столетия оставили лирические описания этого огромного необычного потухшего вулкана, который вздымается к небу посреди равнины. Он выглядит менее высоким, чем он есть на самом деле, возможно, потому что растительность высоко поднимается по его склонам. Время от времени из отеля в Кибо отправлялись компании, чтобы подняться на Килиманджаро. На маршруте подготовлены места для ночлега, и все восхождение занимает три дня. Ни веревки, ни ледорубы не нужны. Путь туда тяжел, и, хотя не требуется совершать какой-то альпинистский подвиг, многие сильные мужчины не выдерживают на последнем участке под воздействием горной болезни. Последовательно сменяющиеся зоны растительности вызывают восторг у ботаника.
Я провел день у моего шофера, который был счастлив заглянуть домой и горд тем, что служит мне гидом в своем поселке. На каждом углу нам встречались его друзья и родственники. Позже я подробней расскажу о чагга, самом преуспевающем и интеллектуальном среди туземных племен Восточной Африки. Немцы обеспечили им защиту от их воинственных соседей, католические и лютеранские миссионеры и уважаемый комиссар по имени Чарлз Дуглас научили мирным ремеслам, но еще задолго до появления белых они показали себя изобретательными людьми, роя глубокие пещеры, в которых, прятались от работорговцев, и построив выложенный камнем канал, который повторяет профиль долины и снабжает водой деревню в десяти милях отсюда. С ледника на вершине. Килиманджаро бежит множество потоков, обрамленных зелеными берегами, образующих небольшие водопады и пересыхающих на выжженной равнине внизу. Очаровательная картина, как на открытке. Если бы не рослые чернокожие жители поселка, можно было бы подумать, что ты в Полинезии. Потом в этой аркадии нам повстречались два элегантных старика надменного вида, чья одежда состояла из куска хлопчатобумажной ткани, обернутого вокруг тела, очень высокие, худощавые, с прямой спиной. «Масаи», — сказал мой шофер голосом, каким указывал на животных в заповеднике, но теперь с явной ноткой страха, как бы предупреждая меня о появлении чего-то скорей опасного, нежели красивого, поскольку еще не прошло и пятидесяти лет с тех пор, как масаи совершали набеги на эти места и буквально загнали чагга под землю, и память об этом была еще жива. Эти люди пришли в поселок из мест по ту сторону Килиманджаро, где обитает их племя, с мирными намерениями, чтобы обратиться за помощью к врачу, и держали в руках не копья, а зеленые веточки, но от их коротких теней веяло угрозой.
Ко времени ланча в Кибо прибыла еще группа туристов с «Родезии». Они побывали на рассвете и закате на местах водопоя в заповеднике, видели множество зверей, сделали множество фотографий и остались очень довольны своей экскурсией.
17 февраля. Возвращение в Момбасу. Тем вечером я нашел веселого бородатого врача, который изъявил желание пойти со мной в «Звезду». Это был его первый поход в сие злачное местечко, и, побыв там всего несколько минут, он решил, что оно не для нас, после того, как девушка из Занзибара, накурившаяся, как он определил, гашиша, неоправданно и демонстративно выразила презрение к его кроткому виду. Должен признаться, меня это ужасно развеселило.
18 февраля. На заре отплыли и зашли на день в Тангу. Я остался на пароходе, поскольку собирался поехать туда позже, из Дар-эс-Салама, но сейчас могу дать совет тем, кому, как нам, придется провести день в этой оживленной провинциальной столице.
Не соглашайтесь на предложение посетить плантацию сизаля, если только у вас нет какого-то особого интереса к этому растению, которому природа явно назначила быть живописным сорняком; вид бесконечных полей с ровными рядами сизаля действует угнетающе.
Не давайте везти себя в серную пещеру, которой они гордятся.
Единственное место, куда стоит поехать из Танги, это Пангани, арабский город милях в тридцати дальше по берегу. Туда ведет хорошая дорога (после Пангани она большую часть года непроходима), и по пути есть на что посмотреть: это, во-первых, развалины мечети в Тонголи, для неспециалиста мало чем отличающиеся от развалин других мечетей, и, во-вторых, принадлежащая швейцарцу плантация сизаля. Само поместье совершенно не похоже на другие — у одного рабочего-суахильца обнаружился талант к настенным росписям, и хозяева держат его в качестве, так сказать, своего официального художника. Деревня состоит из одинаковых прямоугольных побеленных бетонных домиков, стоящих рядами, столь же практичными, сколь и унылыми, как окружающие их ряды сизаля. Стены этих построек почти полностью покрыты живописными сценами местной жизни, изображенными в натуральную величину. — танцоры, животные, белые, индийцы, туземцы разных племен, воины, полицейские, преступники. Эти изображения не переживут века, но сейчас они радуют глаз.
В деревне было полно праздношатающегося народа, многие порядком навеселе, поскольку хороший работник мог справиться со своей нормой рубки сизаля за четыре часа и, если хотел, в десять утра уже был свободен, и получал свой дневной заработок. А если он выполнял две нормы, то мог позволить себе куда большее количество спиртного.
Пангани стоит в устье реки того же названия, которая течет по южным склонам Килиманджаро. Напротив, на той стороне переправы, к которой подходят дороги, по вероятности, от Дар-эс-Салама, видны ярко-зеленый холм и старая мечеть. На этой стороне, в Танге, прекрасная набережная и променад, величественный арабский форт, в котором теперь находятся резиденция и офис районного комиссара, несколько высоких неприступных арабских дворцов, где потомки работорговцев и корабельных дел мастеров живут своей декадентской жизнью. Поговаривают, что за их глухими белыми стенами еще продолжает существовать мягкая форма домашнего рабства. Небольшая больница и тюрьма, возведенные немцами из местных материалов и в местном стиле, производят обманчивое, но приятное впечатление старинных построек. Британская оккупация отмечена памятной доской в месте их высадки во время Первой мировой войны и двумя небольшими скверными зданиями, построенными Департаментом общественных работ. В Пангани живет лишь один европеец, комиссар, кроме него есть еще несколько индийцев. Есть здесь и бар, называющийся «Удача», где самые молодые и падшие арабы открыто нарушают заповеди Пророка. Говорят, они не отличаются умом и не имеют моральных принципов.
Это все, что можно увидеть в Пангани, но тем не менее здесь стоит побывать. Возможно, городишко недолго просуществует. Ему нет места в современной Африке. Может, мне не стоило тревожить его тихий упадок, рекомендуя его туристам? Не думаю. В его нынешнем покое нет ничего от очаровательной мечтательности. В пору его расцвета здесь царили жестокость, алчность и филистерство. В нем есть лишь физическая красота, да и та низшего свойства — колоритность. Пусть она и станет мишенью для объективов.
19 февраля. Характер пассажиров изменился. Миссионеры, чиновники и большое количество молодых людей, направлявшихся к месту службы, сошли в Момбасе, и их место заняли отдыхающие, многие из которых были с отдаленных ферм в Кении, которым захотелось провести несколько дней в коротком плавании на пароходе, чтобы сменить надоевшие стол и компанию.
На рассвете мы бросили якорь в Занзибаре. Днем — дикая жара. Я такой еще не видывал. Говорят, на острове сейчас прохладный сезон. Часовой вылазки на берег с лихвой хватило, чтобы оживить старые воспоминания; потом я вернулся на пароход, залез в холодную ванну и остаток дня провел, сидя под вентиляторами.
Пожилым англичанам Занзибар помнится по великому скандалу, вызванному выходкой блумсберийцев[218], когда Вирджиния Вулф со своими друзьями, под видом занзибарского султана и его свиты, посетили с визитом английский военный корабль в Портсмуте, а еще он помнится по епископу Уэстону, оккупировавшему престол англиканской церкви. Уэстон был героем многих проповедей, произносившихся в лэнсингской церкви, а его кафедральный собор, построенный на месте старого невольничьего рынка, — символом благодетельного присутствия Британии в Восточной Африке. Именно Уэстон перед самым началом Первой мировой войны едва не расколол англиканскую церковь, обвинив соседних епископов в сотрудничестве с церковными диссидентами. Тот, кто читал «Духовную Энеиду» Роналда Нокса, вспомнит, какое сильное возбуждение вызвал у его клики инцидент, который, по его словам, комитет Ламбета воспринял как «в высшей степени угодный Богу и никогда не могущий повториться». Ныне этот собор представляет собой весьма жалкое зрелище. Там, где прежде «кормились» шесть священников, ныне остался один. Сегодня миссия основное внимание уделяет работе на материке и исторически незначительное сооружение с его медными памятными досками над прахом британских чиновников напоминает захудалый храм на Ривьере. Ни одна из церквей не преуспела в этом последнем из арабских султанатов. Восемьдесят лет назад надеялись, что провинцию удастся присоединить к христианскому миру. Британское правление распространилось Лишь на колонии индийцев.
Еще одна нелепость — объявления на пароходе и на пристани, требующие от европейских женщин проявлять уважение к чувствам местных жителей, соблюдая скромность в одежде. Жива еще память о диккенсовской миссис Джеллиби[219] и всех тех кружках шитья, в которых шили платья для нагих язычниц по моделям мамаши Хаббард[220]! Не зря говорят, что французские туристки самые бесстыдные. Пока не вмешалась полиция, они разгуливали по базару в бикини.
В Занзибаре нет ни нищих, ни бродячих торговцев. Узкие улочки чисты, благоуханны и тенисты. Я не заметил в городе каких-то перемен, разве что форт привели в порядок и открыли для посетителей. Приятный городок. Мало какому из домов больше ста пятидесяти лет, но все построены в традиционной манере из камня, оштукатурены, покрашены и перекрашены, и то тут, то там осторожные волны прилива обнажают крапчатую белизну камня с резными дверями и тайными садами за ними, а улочки вьются вдоль троп, первоначально протоптанных вьючными животными. В лавках среди обычной дешевой экзотики, предназначенной для туристов, можно найти подлинные старинные арабские и африканские вещицы. Исчезли менялы, которые, бывало, всякий раз, когда в гавань входили арабские дау, доставали из кожаных мешочков золотые слитки, прекратившие хождение во всем мире, но только не здесь, и которые оценивались на вес. Несколько фигур в брюках махали пачками эскудо перед носом пассажиров, направлявшихся в Мозамбик, где почтенные толстяки в тюрбанах сидели, скрестив ноги, возле своих весов. Тут по-прежнему нет гостиницы для туристов. На северном острове Пемба все так же часто попадаются колдуны, приходящие сюда, чтобы совершенствоваться в искусстве черной магии. Султан правит с 1911 года и находится на своем троне дольше любого из ныне живущих властителей. Его подданные не имеют национальности, это частью арабы, частью индийцы, частью суахильцы; британская администрация безупречна, эффективна и благожелательна. Нет сомнений, что в скором времени мы прочитаем в газетах о «занзибарском национализме» и колониальной тирании.
Сейчас же, когда я пишу эти строки, в газетах можно прочитать следующее:
«Среди того, что привлекает внимание туристов в Занзибаре, — старый каменный город с его узкими улочками и домами с дверьми, покрытыми замысловатой арабской резьбой, который будет частично снесен, чтобы улучшить условия проживания в городе. Его обитателей переселят в новые районы, где у них будет жилье со всеми необходимыми удобствами.
Часть освобожденной территории будет использована под строительство дополнительных портовых складов, чтобы дать толчок развитию новых отраслей, важных для экономики острова.
Предполагаемая стоимость проекта, который гарантирует гармоничное развитие жилищного строительства, связи, торговли, промышленности, образования и всех общественных служб, составляет двести пятьдесят восемь миллионов фунтов, но из-за недостатка средств могут быть ассигнованы лишь пятьдесят восемь миллионов».
Последняя фраза несколько успокаивает.
4. Танганьика
Дар-эс-Салам — Багамойо — фиаско исторического масштаба — Килва — коронование епископа Гомера Э. Томлинсона
20 февраля. На рассвете — Дар-эс-Салам.
На прощание я сказал несколько слов благодарности «Родезии», на которой исцелился от всех недугов, сопровождающих английскую зиму, и, сойдя на берег, окунулся в ужасающую жару Танганьики. И в Дар-эс-Саламе прохладный сезон приходится на то время, когда в Англии лето. Даже самые преданные этому городу жители не стали бы утверждать, что в феврале там очень приятно. Не сказать, что в городе много достопримечательностей, способных привлечь туриста; меньше, чем в Момбасе, которую он отчасти напоминает; ни тебе форта Жезуш, ни бара «Звезда». Это порт, железнодорожный узел, тут находится правительство. В отличие от Момбасы Дар-эс-Салам — столица, что с каждым годом, по мере того, как умножается количество политических институтов, все больше сказывается на его облике. Его пригороды занимают все большую территорию вдоль превосходных пляжей. Тут можно поплавать под парусом, порыбачить, есть гостеприимное британское общество.
Танганьика — царство бюрократии, с 1945 года число чиновников удвоилось; располагая скудным бюджетом, они пытаются создать «государство всеобщего благоденствия». Себя они рассматривают как опекунов, которые очень скоро переложат свои обязанности на плечи туземцев. Все хорошо отзываются о лидере «националистического» движения, мистере Ньерере[221] (хотя смысла говорить о «национализме» населения столь многонационального, как тот, что произвольно приписан к этой территории, меньше, чем где-то еще в мире). Белых поселенцев, которых множество в Кении и Южной Родезии, тут считанные единицы: несколько фермеров, главным образом работяг буров, живущих вокруг Аруши, несколько англичан, чудаков, по общему мнению, вроде тех, что обитали в Счастливой долине на Южном Нагорье. Есть несколько плантаций сизаля, которые принадлежат грекам и швейцарцам. Огромные пространства пустуют, поскольку там водится муха цеце. На переломе столетия тут появилась огромная колония немецких поселенцев. В Первую мировую их выселили. Но в 1930-х они начали возвращаться. Были они очень спесивы, открыто составляли списки вождей племен, которых намеревались повесить, когда Гитлер возвратит им их землю. (Строго говоря, эта земля не принадлежала британской империи, а была подмандатной территорией Лиги Наций.) В 1937 году казалось, что такое возможно. История Африки, а вероятно, и Европы была бы совершенно иной, если бы он победил. В 1939-м британские власти аккуратно арестовали многих из них, чего они никак не ожидали, и интернировали до окончания войны. Теперь их тут очень мало. Когда видишь сколько-нибудь приличное здание, оказывается, что оно построено немцами.
Одно из таких зданий — Клуб, в котором мне любезно предоставили комнату. Дом с широкой террасой находится на приморском бульваре. Во время немецкой оккупации тут были пивной зал и кегельбан. К нему примыкал бордель. Теперь здесь расположена великолепная библиотека. В Дар-эс-Саламе мало офисов, оборудованных кондиционерами. Старые здания построены с таким расчетом, чтобы их продувал ветер с моря. Дар-эс-Саламский Клуб — массивное строение, отделанное изнутри прекрасными панелями темного африканского дерева, на дверях и окнах тяжелые медные петли и ручки. Живя там, я по многу часов сидел под вентиляторами, прихлебывая, лаймовый сок (довольно странно, что в Танганьике за пределами столицы почти невозможно достать лайма. Менеджеры в отеле говорят, точно так же, как в Англии, что сей фрукт «не пользуется спросом») и читая бестселлеры, вышедшие за последние десять лет. Очень похоже на то, как если бы я оставался на пароходе. Клуб оживал на закате. На террасе устанавливали столики. Появлялись женщины. Иногда играл оркестр. Шорты сменялись костюмами.
В Дар-эс-Саламе я встретился с бывшим сапером, для которого у меня было рекомендательное письмо и который, находясь за четыреста миль от Момбасы, помог мне. Он принял меня с городским радушием. Назову его Р. Ему и мистеру Томпсону, агенту «Юнион касл», я всецело обязан тем, что провел несколько столь приятных и интересных недель в стране.
Суббота, 21 февраля. В пригороде убили полицейского, потому что его соседи сочли, что полиция покровительствует колдунье. Так по крайней мере рассказывают. Я видел на таможне огромные ангары, забитые слоновьими бивнями и носорожьими рогами, предназначенными для вывоза в Индию. Чтобы поставить заслон браконьерству, которое тем не менее широко распространено, в Танганьике введен запрет на производство разных поделок из слоновой кости. За бивни дают по восемнадцать шиллингов за фунт, рога носорога идут по шестьдесят. Большую часть последних в конце концов отправляются китайцам, разжигать их любовный пыл.
22 февраля. Месса в соборе (еще одно сооружение, возведенное немцами), народу битком, в основном endimanchés[222] гоанцев, белых лиц почти не видно.
Р. повез меня в Багамойо, в сорока пяти милях к северу, на побережье на ланч с археологом, работающим на правительство, — молодым человеком, не столь восторженным, как его confrère[223] в Момбасе. На «мерседесе» Р. мы одолели очень тяжелую дорогу до Багамойо за полтора часа. Молва о моем интересе к развалинам старых мечетей бежала впереди меня. Тут их две — одна средневековая, другая восемнадцатого века — неподалеку от нынешнего города, симпатичного и обветшалого, построенного в девятнадцатом веке частью немецкими колонистами, частью — арабскими работорговцами и оставляющего обманчивое впечатление более древнего, что типично для всех городков на побережье. Археолог жил в очаровательном домике, традиционном для этих мест и резко выделявшемся на фоне убогого бетонного социального жилья, построенного Департаментом общественных работ в последнее время.
Багамойо был той точкой, откуда последние сто лет отправлялись в разные районы страны миссионеры и исследовательские экспедиции. Немцам он служил штаб-квартирой, пока они не приспособили для себя Дар-эс-Салам. Багамойо останется в истории как место, где происходил ужасный обед, устроенный 4 декабря в честь возвращения Стэнли и Эмина-паши[224].
Трагичность и гнусность последней экспедиции Стэнли смягчается лишь ее фарсовостью. Он сам в своей «Самой черной Африке»[225] предполагает, что тут не обошлось без вмешательства дьявола.
Эмин, о чем будут помнить, был protégé генерала Гордона[226], который направил его в качестве египетского хедива управлять экваториальной провинцией (на которую Египет и не претендовал) на юге Судана. После гибели Гордона Эмин оставался в осажденном Хартуме, но был в безопасности. Гордон направил его туда по собственной инициативе, и в Европе мало кто знал о нем. Он был милый человек, благородный, мягкий, глубоко сведущий в естествознании, безумно любящий свою дочь-полукровку, однако отнюдь не тот паладин, каким его сделали английские газеты. Еврей немецкого происхождения, он с одинаковым безразличием молился в синагоге, в церкви и в мечети. Сам он представлялся когда подданным Турции, когда египтянином; кажется, он подумывал, чтобы стать одновременно британцем и бельгийцем. У него были жена турчанка (которая сбежала в Пруссию) и любовница абиссинка. Фамилию Эмин он принял, предпочтя ее своей родовой, Шнитцер.
Когда его свергли, он умудрился обратиться за помощью к египетскому, британскому и германскому правительствам. Частное предприятие получило поддержку. В 1886-м был образован «Фонд освобождения Эмина», и люди щедро жертвовали в него, движимые разными мотивами: гуманистическими, патриотическими и коммерческими. Гордона предали в Хартуме, и это не должно повториться. Распоследнего гордоновского лейтенанта изображали доблестным героем, с горсткой верных солдат сражавшегося с ордами мятежников. Их необходимо или спасать, или послать им подкрепление или оружие, чтобы они продолжали оборону города. А еще было много бизнесменов с севера Англии, с вожделением смотревших на природные богатства центральных районов Африки, считавших, что бельгийский король оказался проворней, наложив лапу на Конго, и желавших последовать его примеру. Экспедиция по неизведанной стране подразумевала заключение ряда договоров с вождями местных племен и получение концессий, могущих принести прибыль. Стэнли уже делал это прежде и должен был сделать снова. Он согласился возглавить экспедицию.
Как становится ясно из источников иных, нежели отчеты самого Стэнли, его появление на берегу озера Альберт вызвало бунт в армии Эмина, командный состав которой состоял главным образом из офицеров, сосланных в южные районы Африки отбывать наказание за те или иные преступления. Вместо того чтобы отважно защищать тылы британских владений, они удобно устроились, живя в комфорте, обзаведясь гаремами и рабами, и жирели, грабя окружающее население Их верность Эмину была показной, поскольку до них доходили слухи о скором прибытии подмоги. Эмин и его штаб, холеные и нарядные, поплыли на паровом катере навстречу Стэнли. Он нашел его, оборванного и умирающего от голода, во главе небольшого передового отряда, который под любым иным командованием превратился бы в простой сброд. Эмину пришлось возвращаться назад и собирать остатки своей разваленной армии. Египтяне немедленно подняли мятеж и арестовали его. Но, в свою очередь, этот мятеж и слухи о плачевном состоянии отряда Стэнли спровоцировали массированное наступление суданцев. Мятежники неожиданно решили, что последуют за Эмином куда угодно, лишь бы быть подальше от чернокожих. Эта очаровательная история стоит того, чтобы прочитать ее целиком (я так и сделал). Она подробно задокументирована и замечательно подытожена мистером Байроном Фаруэллом в «Дутой фигуре». Я поместил здесь этот краткий очерк, чтобы показать, какой катастрофой обернулся званый обед в Багамойо.
Стэнли появился на побережье 4 декабря 1889 года. Из отряда в семьсот восемь человек, отправившегося на выручку Эмина, вернулись только сто девяносто шесть. Кажется, никто не взял на себя труд подсчитать, какое количество египтян он спас. Они толпами бежали вместе со своими женщинами, детьми и нажитым имуществом и растворились по дороге. Не все умерли. Кое-кто нашел прибежище в местных деревнях. Около двухсот шестидесяти человек в конце концов добрались до Каира. Споры относительно того, как Стэнли поступил со своими офицерами-европейцами, продолжались долго и мучительно. Но Эмин тем не менее был спасен. Меж ним и Стэнли происходили бурные ссоры, им было в чем обвинять друг друга, но они считались друзьями и коллегами. У Стэнли было основание надеяться на то, что паша в знак благодарности согласится на работу в британской или бельгийской разведке.
Немцы, хозяйничавшие в Багамойо, устроили в их честь пышный прием. За обеденный стол уселись тридцать четыре европейца. По всей видимости, это происходило в нынешней Боме, резиденции районного комиссара, но не берусь утверждать этого, поскольку по гравюре в «Самой темной Африке» судить об этом невозможно. Это должен был быть большой двухэтажный дом с балконами, а другого подходящего в Багамойо, мне кажется, нет.
Грандиозная сцена для кинематографиста: по-немецки обильное угощение — свежее мясо и свежая рыба, реки шампанского, тучи насекомых, вьющихся вокруг Эмина, сгорающих в пламени ламп, внизу оркестр военных моряков, на улицах уцелевшие занзибарцы носильщики, устроившие сущую оргию по случаю своего возвращения, речи, песни, поздравления, звучащие на разных языках, сливаясь в лингва франка всеобщего пьянства. Сияющий Эмин расхаживает среди людей, находя любезное слово для каждого; матросы, солдаты, консулы, миссионеры и почетные гости; преобладают багровые тевтонские физиономии и толстые шеи; невероятный контраст с желтопузыми на берегах озера Альберт, сейчас удирающими сквозь джунгли.
Вскоре паша исчезает. Другие тоже время от времени исчезали. Веселье продолжается. Потом в общем шуме всех облетает весть: паша упал с балкона. Занзибарцы перестают танцевать и толпятся вокруг его окровавленного трупа. Нет, все не настолько плохо. Но продолжение гораздо необычней. Он действительна упал с балкона и казался мертвым, когда его подобрали, из ушей текла кровь. Присутствовавшие врачи покидают зал, но застолье продолжается.
Губернатор Экваториальной провинции не умер. Хотя для кинематографиста это, может, было бы лучше. Много дней он находится в коме, а когда приходит в себя, это уже не Эмин, не Шнитцер. В его истории происходит новый поворот; теперь он юнкер. Он, который признан древними царями и королями, Константином и Сулейманом, Давидом, фараоном и Клеопатрой, и даже косвенно Альфредом и Викторией, сам признает лишь новую, только что возникшую империю Гогенцоллернов. Такую шутку сыграла с ним телеграмма от кайзера. Он отрекается от всех, кому прежде был верен, и позже, набравшись сил, отправляется на север, чтобы заключить договоры, на которых держится эта временная власть. Но недолго он был счастлив в своей новой привязанности. «Лучше бы я умер тогда, упав на камни Багамойо», — пишет он в октябре 1891-го. Он начинает терять зрение. На следующий год его экспедиция оканчивается таким же провалом, как экспедиция Стэнли, — из-за поразивших ее болезней. Он сидит за столиком в своем лагере на реке Лилу, в нескольких днях пути от водопада Стэнли, невидяще глядя на свои образцы растений и птиц, входят местные арабы работорговцы (которые были главными виновниками разгрома арьергарда Стэнли) и без всяких церемоний перерезают ему горло.
На обратном пути нам повстречался деревенский праздник. Люди будут танцевать до глубокой ночи, пить и играть на барабанах; веселый всеобщий праздник, непохожий на нгома, которые мне доводилось видеть и в которых всегда было нечто колдовское и, пожалуй, угрожающее.
23 февраля. Я не раскаиваюсь в том, что проявляю лицемерный интерес к средневековым арабским руинам. Это позволило мне посетить несколько восхитительных мест и познакомиться с очаровательными людьми. Сегодня я заказал билет на самолет до Килвы. Пришлось изменить своему решению остерегаться самолетов — подобно тому, как Беллок остерегается поездов в «Путешествии в Рим». В это время года дороги непроходимы; из Момбасы туда ходит пароход, но воспользоваться им означало бы продлить мою экспедицию на три недели и непозволительно злоупотребить гостеприимством людей, у которых я остановлюсь, поскольку гостиницы там нет. Приезжие должны или ставить себе палатку, или навязываться в гости к районному комиссару. Так что, вынужденный отныне забыть о своем предубеждении, в полдень я шагнул в душный маленький самолет (который, разумеется, опаздывал с вылетом) с замороженной бараньей ногой в руках, которая была твердой, как гранит, когда я клал ее в багажную сетку, и мягкой, как воск, когда в конце пути я вручал ее хозяйке.
Цель моего перелета находилась в двухстах милях к югу от Дар-эс-Салама. Существует три Килвы — остров Килва-Кисивани, где ныне все в руинах и есть лишь несколько хижин; сонный маленький городок девятнадцатого века Килва-Кивиндже, построенный арабами и немцами и находящийся в восемнадцати милях к северу от материка; и Килва-Масоко, новая бома, или резиденция местной администрации, куда я и направлялся. Самолет приземлился на острове Мафиа, плоском, покрытом рощами кокосовых пальм и мангровыми зарослями, который привлекает любителей морской рыбалки. Мы пролетели над дельтой Руфиджи, где уже сорок лет над водой торчат мачты затонувшего немецкого военного корабля. Посадочная полоса в Килве находится близ бомы. Выйдя из самолета, я был встречен районным комиссаром и его супругой, которые отвезли меня в свой дом. Его отдаленное местоположение предоставляет комиссару большую степень свободы от бюрократического вмешательства, нежели имеет любой из его коллег в Танганьике. С двумя молодыми помощниками он управляет территорией в три тысячи квадратных миль. Говорят, на материке слонов больше, чем налогоплательщиков; жителей немногих деревень навещают старым колониальным способом, то есть пешком. Килва-Масоко — это три бунгало, в которых живут европейцы, офис, школа, две индийские лавки и причал. Этому причалу местная бома и обязана своим существованием, поскольку в горячие деньки «арахисового проекта» было решено довести сюда железную дорогу для погрузки на корабли продукции здешней по-прежнему девственной природы. Само присутствие в этом месте комиссара — одна из немногих положительных сторон этого проекта; у собирателей арахиса плохая репутация, по большей части заслуженно, но было среди них и порядочное количество усердных и расторопных армейских офицеров, которые приехали, полные веры в то, что смогут помочь накормить жертв войны. — Они же первые и поняли бессмысленность всей этой затеи; кто вернулся в Англию, другие, среди которых был и мой хозяин, остались в Танганьике, чтобы как-то иначе приносить пользу. Он и его супруга — люди неунывающие, преданные этой огромной безлюдной территории, ничуть не страдающие от отсутствия городского комфорта.
24 февраля. От острова Килва-Кисивани бому отделяет узкий пролив. Мы переправились через него на моторной лодке, высадились на пирс и побрели, утопая в песке пляжа. Когда-то власть султана Килвы простиралась от Мафиа на севере до Софалы (близ современной Бейры), в девятистах милях к югу. Султанат намного превосходил другие по территории. Сегодня, вместе с соседними островами Сонго-Мнара и Санджи-я-Кати, все население Килвы — это несколько рыбацких семейств. Вероятно, первыми тут появились персы и основали в десятом веке династию. Расцвели эти места при оманских арабах. В начале шестнадцатого века пришли португальцы. В 1589 году каннибалы зимба сожрали всех жителей, оставив пустыню, которую время от времени кто-нибудь захватывал. Однажды, в восемнадцатом веке, эти места ожили и достигли относительного процветания — вновь при арабах из Омана, но потом постепенно начали приходить в упадок, пока в середине прошлого века султан Занзибара не изгнал местного султана.
В последнее время на этот район обратили свое профессиональное внимание археологи, особенно сэр Мортимер Уилер и Фр. Жервез Мэтью. Ну а для простого туриста тут просто рай.
На пустынном острове лежит почти неуловимый и неустранимый налет роскоши. Луга с редкими козами и крохотными коровами, поляны среди цветущих деревьев, наполняющих парной воздух благоуханием, как в оранжереях Ротшильда, придают ему сходство с парком; мелькают и перекликаются яркие птицы, как в вольерах у Хэквуда[227]. В памяти смутно всплывают «Алкеевы строфы» Теннисона, когда видишь «его тенистое очарованье». На Килве не услышишь «ручьев Эдема торопливый говор», не пройдешься под «сводом кипарисов»; но строки: «благоуханный остров среди волн» и «в вечерних небесах пальмы шепчутся стройные» точны и могли бы быть написаны здесь.
Постройки тянутся вдоль северного берега острова и обращены на Килва-Масоко. Самая заметная, она же последняя по времени возведения — это арабский форт восемнадцатого века, построенный на остатках фундамента португальского форта в месте, где, возможно, стоял еще более ранний форт, поскольку отсюда лучше всего защищать гавань. Столь же древние на вид резные деревянные ворота в действительности датируются 1807 годом. Когда-то вдоль морского берега шла длинная дамба, но ее разрушил прибой; на противоположной стороне уцелели стены с башнями, но они находятся в разной степени обветшалости; в центре крепости стоит дворец султана, длина его узких комнат определялась размером имевшихся деревянных балок. Остались следы красной краски и лепнины. Вне стен форта стоит маленькая мечеть с куполом и другая, намного больше, называющаяся «Пятничная мечеть». Средневековые постройки с куполом — очень большая редкость в Восточной Африке. Куполы и минареты были увенчаны шарами, покрытыми синей глазурью. Позади этих мечетей находится кладбище, еще одна мечеть, еще укрепления, громадный резервуар для воды и остатки множества строений неопределенного назначения. Единственная работающая мечеть, которая обслуживает несколько рыбацких семей, ныне живущих здесь, больше похожа на жалкий сарай.
Самая важная тут фигура — почти столетний дервиш, к которому комиссар отвел меня познакомиться. Он выглядел как чернокожий Дед Мороз. Основное его имущество — огромная резная кровать, которую жаждет заполучить музей в Дар-эс-Саламе. Тем утром он лежал не в ней, а в низком кресле и не мог подняться при нашем приходе, однако ухаживала за ним хорошенькая юная женщина, почти девочка, с ребенком, отцом которого, как старик с гордостью заверил нас, был он. Одно время я полагал, что дервиши занимаются тем, что или крутятся, как волчок, или нарушают английский порядок, но с тех пор посмотрел, что пишут о них в энциклопедии, и узнал, что значение слова настолько широко, что становится почти бессмысленным; они могут быть ортодоксальны, пантеистичны, мистичны, политичны, аскетичны, оргиастичны, магичны, экстатичны; они также могут быть членами общин, живущих по суровым правилам, или отшельниками, странниками, нищими, учеными, членами секты «возрожденцев» — да почти кем угодно.
Пока комиссар и дервиш обменивались любезностями на кисуахили[228], я обратил внимание на висящую над головой старика фотографию в рамке — король Георг VI, — с дарственной надписью бывшего губернатора, который от имени его высочества благодарил «за ценные услуги, оказанные им своей стране и народу, а также британскому правительству в распространении мусульманской религии». Странный дар от поборника христианства.
Прощаясь с нами, добродушный старик вытащил из-за пазухи куриное яйцо и протянул мне. Днем супруга комиссара давала на веранде урок шитья нескольким туземным девочкам бомы.
25 февраля. Поездка в Килва-Кивиндже — хорошо спланированный, хорошо расположенный, живописный, приходящий в упадок городок. Среди жителей нет европейцев. Иногда в свою контору наведывается англичанин, закупающий здесь мангровую кору. Собственно, он был моим спутником в самолете из Дар-эс-Салама, куда и возвратился со мной следующим рейсом. Судья, старик суахилец, сидит в старом здании немецкого суда. В маленькой ветхой немецкой больнице индийские врачи с иронией демонстрируют скудное оборудование. Несколько юношей сидят на корточках на своих крылечках и играют на деньги в какую-то бесконечную и непонятную игру, быстро и внимательно бросая орешки на доску с отверстиями. В городке не уцелело ни одно ремесло, только женщины еще плетут очень простенькие циновки из травы; древним искусством резьбы по дереву занимается единственный человек, да и тот неумеха. Есть несколько индийских бакалейных лавок и симпатичный маленький рынок, где торгуют рыбой и овощами. Мясо купить почти невозможно; отсюда и моя замороженная баранья нога. Решение переместить бому в Масоко было ошибочным, о чем потом очень сожалели. Все, у кого имеется какое-то дело в управлении, должны идти пешком почти сорок миль. Думаю, в районе нет ни одного колесного средства передвижения, которое принадлежало бы частному лицу. Комиссар с супругой знали тут каждого, и их с радостью и без церемоний принимали в любом доме. Позже он по собственной инициативе восстановил дамбу, защитив таким образом место для прогулок вдоль моря — традиция, которой дорожит арабская община.
26 февраля. Утром прилетел самолет, чтобы переправить меня обратно в Дар-эс-Салам. В нем был свежий номер «Ист-Эфрикен стандард», в котором сообщалось: «Этой ночью в Дар-эс-Салам из Солсбери прилетел епископ Нью-Йорка Гомер Э. Томлинсон, самозванный «властитель мира». Сегодня он должен провозгласить себя королем Танганьики. В десять утра он собирается покинуть отель «Новая Африка», два часа погулять по городу, а в полдень возложить на себя корону в каком-нибудь подходящем месте».
Я увидел в этом показательное подтверждение того, о чем писал Эрик Розенталь в «Звездно-полосатом флаге в Африке» и что соблазнило меня слетать в Дар-эс-Салам.
Мы приземлились в одиннадцать часов. Мистер Томпсон встретил меня на аэродроме. О посягательстве епископа Гомера Э. Томлинсона на власть он ничего не слышал. Мы ездили по улицам, ища его, наводя о нем справки. Никто не видел, чтобы он ходил по городу. В полдень мы подъехали к отелю «Новая Африка». Этот главный отель города расположен близ Клуба и отделен от моря небольшим общественным парком и памятником жертвам войны. В жаркий тропический полдень тут никого не было, кроме полудюжины полицейских да двух репортеров. Они ждали епископа, и мы присоединились к ним в редкой тени.
Я ожидал увидеть красочную фигуру из Гарлема. Вместо этого из дверей отеля вскоре появился пожилой белый, одетый в синее кимоно. Он был один, без свиты, и нагружен вещами. Не заметно было, что он рассчитывал на восторженную встречу. С решительным и сосредоточенным видом, как священник, направляющийся к алтарю служить мессу, епископ потащился под слепящим солнцем в парк, раскрыл складной стульчик и уселся. Полицейские, оба репортера, мистер Томпсон и я собрались вокруг него. Появился представитель местной радиостанции с магнитофоном. Епископ не обратил на него никакого внимания и принялся раскладывать свое имущество, словно уличный проповедник или, скорее, фокусник: Библию, корону, легкую и дешевую на вид, флаг, не звездно-полосатый американский — где ты, тень Розенталя? — а какой-то неведомый и простенький — собственного изобретения, синий с белыми звездами, и, наконец нечто, похожее на спущенный воздушный шарик. Его складной стул отдаленно напоминал королевский трон, будучи красно-золотого цвета и украшен кисточками. Он покрыл голову флагом, словно собирался вздремнуть. Потом громко дунул в шарик, который оказался надувным пластиковым глобусом. Епископ дул изо всех сил, но, видно, где-то в глобусе был прокол и он принял форму сморщенного яблока, а не круглого шара: Дунув еще несколько раз, епископ понял тщетность своих усилий и положил его у ног на землю. Потом снял с головы флаг и заговорил спокойным гнусавым голосом, обращаясь к нам.
Он, говорил епископ, — признанный лидер крупнейшего в мире религиозного общества, насчитывающего в настоящий момент сто миллионов верующих. В 1923 году он принял предложение стать епископом; в 1953-м — королем. Он — правитель пятидесяти двух королевств и призван свыше короноваться во всех государствах мира, включая Россию, что и намерен исполнить. Его необременительная самодержавная власть обеспечит мир всем его подданным. Затем он помолился за процветание Танганьики, водрузил на голову корону, собрал вещички и удалился обратно в отель.
Жара в тот день была под девяносто градусов, влажность — столько же процентов.
Следующие несколько недель я время от времени слышал о нем. Султан Занзибара холодно встретил конкурента в своих владениях. Ему было запрещено короновать там себя. Он полетел в Найроби, но кенийские иммиграционные власти заподозрили его в подрывной деятельности и не пустили дальше аэропорта. Даже не позволили ему короновать себя в зале ожидания.
5. Танганьика. Продолжение
Сафари — Морогоро — «Арахисовый проект» — Додома — Кондоа — Аруша — визит к масаи — Моши — король племени чагга — Сони — Танга — последний юнкер — критическая ситуация — Иринга
Суббота, 28 февраля. Р. выкроил время на службе, и я смог поехать с ним на длительное «сафари» — этим словом теперь обозначается роскошное автомобильное путешествие. В прошлом Р. был гонщиком, и его любовь к своей машине граничит с безрассудной страстью. А его машина — большой, новый, быстрый и чрезвычайно комфортабельный «мерседес-бенц» — достойна подобного отношения.
Р. привлекает неизменной обаятельной улыбкой и уверенностью в себе, что редко встречается у госслужащих. Это крупный, красивый и неунывающий человек средних лет, денди, насколько позволяют здешние условия; на службу в колонии он попал поздно. Он занимает должность — или, скорей, занимал, поскольку его только что повысили, — которая требует от человека большого такта, терпения и рассудительности. Он отвечает за «кадры»; то есть за всех сотрудников государственных учреждений; ему приходится улаживать большинство ситуаций, связанных с разногласиями, недовольством и скандалами, он также обязан периодически посещать бомы и следить, чтобы там все были относительно счастливы и в здравом уме. С нами приблизительно с таким же заданием, подробней о котором я так и не узнал, едет отставной бригадир, неизменно добродушный старый вояка. Не знаю, насколько их устраивала моя компания. Мне же было с ними очень хорошо.
Мы выехали рано утром. Если у бригадиров и есть какая-то профессиональная слабость, так это нервическое беспокойство о своих вещах. Нашему бригадиру это было не свойственно, он был весел и беззаботен. Более того, поздней случится так, что он потеряет свой портфель с документами, в высшей степени секретными, и отнесется к этому с хладнокровием, достойным восхищения.
Мы направлялись точно на запад старинным путем рабов, который теперь повторяют шоссе и железная дорога и который рождает массу мрачных ассоциаций. Думаю, никому, кроме фанатичных энтузиастов заумных естественных наук, не доставляет большого удовольствия езда по прибрежной восточноафриканской равнине. Мы мчались там, где не так уж давно могли бы встретить вереницы связанных и нагруженных слоновой костью пленников. Плантации скоро уступили место бушу. Приятно было вырваться из Дар-эс-Салама, и мы радовались, что еще до полудня приехали в Морогоро. Тут мы позавтракали с районным комиссаром. Разговор за столом шел о колдовстве, политической агитации, уклонении от налогов, охоте на крупную дичь и о тайных обществах — то есть о всех тех основных и увлекательных предметах, разговора о которых в Африке никому не удается избежать. В Морогоро почти ничего нет, кроме бомы, железнодорожной станции да нескольких индийских лавок. Да-да, знаю, следовало написать «азиатских»; пакистанцы теперь не любят, когда их называют индийцами, но я вырос в среде, где говорили просто, в нашем словаре не существовало слова «азиатский», и под «азиатом» обычно подразумевали коварного китайца. Надеюсь, моя старая привычка не станет поводом для запрета этой небольшой книжки (по примеру Оксфордского словаря) в Карачи. У меня и в мыслях нет кого-нибудь обидеть.
Ни у Р., ни у бригадира никаких дел в Морогоро не было. Отдохнув, мы отправились дальше и под вечер подъехали к огромному расчищенному участку буша: пастбищу в девяносто тысяч акров. Это все, что осталось от арахисовой плантации Конгва, которая двенадцать лет назад была предметом яростных дебатов в Лондоне и взаимных резких обвинений в Африке. В 1955 году прекратила свое существование Продовольственная корпорация заморских территорий. Сельскохозяйственная корпорация Танганьики сейчас занята спасением от краха того, что еще осталось. Около девяти тысяч голов скота были розданы на попечение конголезских семей, каждой по триста голов. Туземцы сменили европейскую одежду на одежду предков, то есть едва прикрывающую наготу, выстроили себе заново традиционные жилища — очень низкие прямоугольные саманные хижины с крышей из дернины. Единственные оставшиеся белые — это трое ветеринаров и представители администрации. Скот здоров и может расплодиться. Но содомское яблоко грозит заполонить пастбище, если с ним постоянно не воевать. Если специалисты уедут, трава тоже исчезнет, забитая сорняком.
По моей просьбе Р. свернул с главной дороги, чтобы заехать в некогда многолюдную деревню. Найти ее оказалось нелегко. Дороги в Конгва разрушаются, рельсы сняли, летная полоса заросла. Осталось несколько домов, и те продаются. Когда мы подъехали к последнему обитаемому бунгало, из него вышел англичанин и поинтересовался, не для того ли мы приехали, чтобы купить школьную столовую, поскольку завершающим штрихом в этой картине разрухи была единственная в Танганьике школа-интернат, которую после скандальных событий в Конгва переместили в район Южного Нагорья и должны были открыть в этом месяце.
На небольшом взгорке стоят пустые бунгало — унылые хижины с садами, заросшими сорной травой; когда-то это место называли «улицей миллионеров» или «райской улицей» и населяли ее высокие должностные лица, которые жили в этих бунгало в перерывах между полетами в Дар-эс-Салам и в Лондон. Мы продрались сквозь поросль и, прильнув к окнам, заглянули в пустые маленькие комнатки. Трудно было представить, что когда-то они являлись предметом смехотворной зависти.
Существует два прекрасных документа: «Арахисовое дело», написанное покойным Аланом Вудом в 1950-м, и короткая ретроспективная статья мистера А. Т. П. Сибрука, главного управляющего Сельскохозяйственной корпорации Танганьики, написанная им в 1957-м. На первых этапах действия «арахисового проекта» Вуд был лоялен к социалистам и занимался его информационным сопровождением. Когда писал Вуд, еще существовала надежда вырастить какой-то урожай арахиса. Сибрук отмечал в своей статье, что школа-интернат, которую сейчас сносили у нас на глазах, — пример позитивных изменений, произошедших в районе благодаря действию проекта.
Вполне справедливо расценивать неудачу с проектом как результат партийной политики. Проект замышлялся как идеологическое мероприятие, его заранее объявили особым достижением социалистов и самым бессовестным образом отстаивали в Лондоне, тогда как в Африке всякий понимал его несостоятельность. Никто из верхушки не заработал на нем ни пенса. Сотрудникам платили гроши, а некоторые из них оставили ради проекта приличные должности. Хорошо помню негодование, с каким иностранный эксперт по искусству лет двадцать назад подробно рассказывал мне о сделке, в результате которой Национальная галерея искусств приобрела картину, авторство которой было под сомнением. «И все они, — раздраженно продолжал он, — директор и его комитет — джентльмены состоятельные. Никто из них даже комиссионных не получил. Такое не могло бы произойти ни в какой другой стране».
Африка видела много грандиозных финансовых афер. Но здесь мошенничества не было. Цель была благородная: обеспечить маргарином бедняков в Британии. Авторов проекта подвела гордыня; высокомерие, которое заставляет избранников народа верить, что победа на выборах есть доказательство их исключительности.
По проекту мистера Стрэчи предлагалось в 1947 году расчистить пять миллионов двести тысяч акров целинного буша, которые в 1950-м дадут урожай арахиса в шестьсот тысяч тонн. Предполагалось, что общие расходы за шесть лет составят двадцать четыре миллиона фунтов. Ожидаемый доход — десять миллионов фунтов в год. Не нужно было обладать особой проницательностью, чтобы еще тогда понять: что-то в этих подсчетах не сходится. В сентябре 1948 года главы департаментов в Конгва представили доклад, в котором выражалась тревога по поводу успеха этого предприятия. Доклад был проигнорирован. К концу того же года расходы составили восемнадцать миллионов, а текущие составляли миллион фунтов в месяц. Урожай арахиса все время оставался низким, потребности в нем не было — он оставался в горах Западной Африки и накапливался в ожидании транспорта для его вывоза. В целом, как думаю, Продовольственная корпорация заморских территорий бездарно пустила на ветер сорок миллионов фунтов. Политические конкуренты имели все основания поднять шум.
Но поражает воображение человеческая сторона этой истории. Лейбористское правительство сочло своим долгом как защитника туземного населения основать профсоюзы и послать своих штатных сотрудников для обучения туземцев тому, как забастовками добиваться увеличения оплаты труда. Их усилия были вознаграждены в первый же год. Европейцы, работавшие в Конгва, вынуждены были записываться в дружины и организовывать вооруженные патрули для защиты себя и своих слуг. Отряды африканцев с копьями заблокировали дороги. Поезда прекратили движение. Тракторы простаивали. Из Додомы прибыла полиция. Профсоюзных лидеров арестовали, и требования забастовщиков остались неудовлетворенными.
Взбешенные чиновники ведомства по снабжению обнаружили в Дар-эс-Саламе огромное количество накопившихся бесхозных армейских припасов с Филиппин, не оприходованных, полезных и бесполезных вперемешку.
Место для плантаций в Конгва было выбрано из-за его безлюдности. Безлюдным же оно было потому, что там не было воды.
Лагерь в Конгва давал пристанище примерно двум тысячам мужчин и женщин из Великобритании и тридцати тысячам африканцев. Их присутствие среди простого народа племени вагого едва не разрушило племенное единство. Высокие заработки тех, кто трудился на плантации, взвинтили цены на продовольствие, так что туземцы, не задействованные в проекте, стали голодать. Многие туземцы, привлеченные высокими заработками, перестали обрабатывать собственные небольшие земельные наделы, и урожай на Территории упал даже ниже прежнего. И вместо того, чтобы вывозить сельскохозяйственную продукцию, ее пришлось ввозить в больших количествах. Предлагалось даже ввезти пчел — и это в район, где и без того местные пчелы наводили ужас на жителей, — чтобы опылять подсолнечник (который все равно погибал от засухи). Половина общего количества алкогольных напитков, ввозимых в Танганьику, потреблялась в Конгва. Большинству туземцев прежде не приходилось видеть откровенно пьяных англичан. Как и уличенных в воровстве. Вокруг поселка расплодились деревни проституток, которые заламывали умопомрачительную цену, по пять или больше шиллингов. Санитары в больнице торговали из-под полы инъекциями, якобы излечивающими сифилис. В лавках и в перерабатывающих цехах не было спасения от воров. Твердое обещание администрации построить тысячу домиков для семейных африканцев на деле обернулось всего двумя сотнями к концу 1948 года, да к тому же они были хуже тех, что строили греки на своих плантациях сизаля; приличные африканцы отказывались перевозить в них свои семьи на тех основаниях, что Конгва — плохое место. Уравнительные идеи правительства метрополии не нашли отклика в Африке. Бессчетное количество степеней социальной градации среди рабочих (только в одном племени существовало семь разных классов) оказалось сюрпризом для английских социалистов. К концу 1948 года текучесть рабочей силы достигла двадцати процентов в месяц.
Самое печальное во всем этом то, что многие из задействованных в «арахисовом проекте» людей, как мой хозяин в Килве, приехали в Африку из высоких, альтруистических побуждений. Эти люди покинули Конгва в первые два года. Теперь невозможно без иронии читать, что Алан Вуд (который сам ушел в отставку в знак протеста против двусмысленности публичных заявлений лондонских политиков) писал в 1950 году: «Я верю, что в Африке, как в Европе, единственной реальной альтернативой коммунизму станет социализм. Лучшим ответом для африканцев, которые грезят о Советской России, будет демонстрация того, что «арахисовый проект» может быть столь же замечательным экспериментом, как все, что совершается по пятилетним планам; что он основан на тех же принципах, новых для колониального развития, и является огромным совместным предприятием, работающим не на обогащение отдельных личностей, и в конечном итоге перейдет под управление народа, создающего его; но оно еще явит свое превосходство над российским опытом, ибо здесь грандиозное экономическое планирование соединено с политической свободой».
Мы вернулись на главную дорогу мимо традиционных деревень вагого. Их жители весело махали нам. Все чужаки убрались восвояси, оставив их почти в том же состоянии, в каком они были, когда здесь проходил Ливингстон, разве что теперь они стали побогаче, получив прекрасный скот.
Переночевали мы в Додоме в привокзальной гостинице. Это город, выросший вокруг железнодорожного узла, беспорядочный, уродливый, шумный.
Воскресенье, 1 марта. Р. до завтрака идет к своей машине и с нежностью осматривает ее. Я прошел мимо него, направляясь к обедне в убогую церквушку, полную народа. Когда я вернулся, он уже успел позавтракать и наводил последний глянец на ветровое стекло, протирая его замшей с такой же тщательностью, с какой Перри Мейсон[229] протирал телефонную трубку, удаляя с нее следы пальцев.
Из Додомы мы взяли путь на север; дорога отвратительная — справа пустынный буш, слева холмы — и представляет собой часть того, что некогда называли всебританским шоссе, которое, надеялись, пройдет от Кейптауна до Каира. Через сто миль мы достигли Кондоа, живописного оазиса с неиссякающим источником, немецкими фортом и зернохранилищем, арабскими домами, в которых до сих пор, в основном, жили арабы, и висячим шатким пешеходным мостиком; отчаянные служащие из районной администрации прославились тем, что умудрялись переезжать его на своих мотоциклетах. Департамент общественных работ занимается тем, что сносит просторные и прохладные дома, построенные немцами, и возводит на их месте жилье для своих служащих — тесные бетонные коробки, которым по какой-то таинственной причине отдали предпочтение власти в Дар-эс-Саламе. Районный инспектор, молодой человек, походящий на прежних, более приятных, чем его сверстники, представителей своей профессии, занимал один из старых домов, но его начальника, районного комиссара, переселили в позорный маленький новый дом.
Кондоа было последним местом, где сохранились следы арабского влияния. Отсюда мы проехали сто пятьдесят миль до Аруши; дорога все время шла по голым, плоским землям, на которых живут масаи; за все время единственными признаками присутствия здесь человека были хижины рабочих в лагерях Департамента общественных работ да бар в Бабати, завсегдатаями которого были старшие офицеры и полные, неподобающе одетые женщины с Сейшельских островов.
Аруша — столица провинции, значительный город с двумя отелями, один из которых старается привлечь приезжих, уверждая, что находится в точке, расположенной ровно посередине между Кейптауном и Каиром. В районе существует небольшой очаг белого фермерства, некоторые фермеры — иммигранты из Южной Африки. Может, потому, что был воскресный вечер, много их веселилось в барах и гостиных отеля. Среди них сновала многочисленная приветливая прислуга из европейцев. Ни африканцев, ни индийцев я не видел. Ночью под окнами выли и дрались собаки. Могу ли я сказать доброе слово об этом отеле? Да, могу. Он стоит в прохладном месте, окруженный ухоженным садом, и располагает запасами южноафриканских вин, которые вполне можно пить.
У Р. и бригадира весь следующий день был занят служебными делами. Они познакомили меня с исполняющим обязанности комиссара провинции, который любезно предоставил в мое распоряжение одного из своих сотрудников, чтобы тот свозил меня к масаи. Мне исключительно повезло, объяснил он, что я приехал в тот момент, когда происходит великая сходка этого народа для совершения обряда инициации старейшин.
Масаи, мне кажется, самый узнаваемый народ в Африке. Их телесная красота и усилия, которые они прилагают для того, чтобы подчеркнуть ее, сделали популярными их фотографии в географических журналах и туристских проспектах по всему миру. Каждый, кто писал о Восточной Африке, отдал дань их гордости и мужеству. Еще предыдущее их поколение, вооруженное длинными копьями, охотилось на львов и отстаивало свое право на владение пастбищными угодьями на огромной территории, бо́льшая часть которой составляет нынешнее «белое нагорье» Кении. Во время восстания мау-мау они с радостью указали на то, что это англичане впустили покорных, как казалось, кикуйю на те земли и с удовольствием приняли посильное участие в их усмирении. Прежде их долгое время карали за набеги на кикуйю; теперь же им платили, чтобы они нападали на них. Рассказывают такую историю: послали однажды патруль с заданием принести сколько смогут оружия кикуйю; на другое утро вокруг палатки командира лежали груды отрубленных рук[230]. Война, охота и выпас коров, овец и коз — главным образом коров — единственное занятие, считающееся достойным мужчины. Матабеле, не менее храброе племя, будучи побеждено, тут же становятся слугами победителей. Но масаи никогда не были ничьими слугами; никогда они не были и побежденными; их немножко обманывали, это да, но на переговорах с белыми они держались, как равные. Покоренные племена работают у них кузнецами, сами же они не преуспели ни в каком искусстве, кроме искусства наводить красоту. Четверо священников трудятся среди них во имя Святого Духа, но подавляющая их часть остаются язычниками и многоженцами. Влияние мусульманских проповедников тоже ничтожно, и только в районе озер им удалось обратить в свою веру больше народу, нежели христианам. Сейчас, когда я пишу это, стало известно, что масаи избрали главным вождем племени католика. Прежде у них не было главных вождей; власть принадлежала местным вождям и старейшинам, объединенным в сложную систему; новый единый глава, думаю, имеет скорей представительские функции, нежели правит. Они сочли целесообразным назначить образованного человека, который защищал бы их интересы не столько перед британскими комиссарами, сколько перед образованными африканцами из других племен, которые скоро будут у власти, могут начать презирать их за то, что они не носят шортов и живут древними суевериями. Масаи отнюдь не так примитивны, как пигмеи или бушмены. Это умный народ, который сознательно решил сохранить свой особый образ жизни. Единственные продукты западной цивилизации, которые они ценят, это курительный и нюхательный табак да шерри южноафриканского производства. Как для французов, национальная особенность для них заключается в обычаях повседневной жизни, а не в расовых признаках. Они считают своими мужчин и женщин из других племен, которые стали мужьями и женами их соплеменников и подчинились местным обычаям. В одной боме близ Аруши я видел вождя, бывшего сикха. Я всегда считал сикхов очень красивыми людьми, пока не увидел Их рядом с масаи. Те из племени, кто покидает родные пастбища, чтобы получить образование, потом обычно возвращаются к своему народу и мгновенно избавляются от европейских одежды и привычек. Те немногие, кто переселяется в город, становятся, как говорят, преступниками. Тридцать лет назад предрекали, что масаи вымрут как народ. Однако их численность, напротив, несколько увеличилась.
2 марта. Поездка к масаи оказалась не столь захватывающей, как я ожидал. Ранним сереньким прохладным утром зашел исполняющий обязанности районного комиссара и сообщил новость: сотрудник, вызвавшийся сопровождать меня, заболел. «Но не волнуйтесь, — добавил он, — ваш шофер знает, куда ехать. Там вас встретит районный комиссар Пиблс и все покажет. Место называется Тинка-Тинка. Советую захватить с собой сандвичи».
Он представил меня полицейскому шоферу и обратился к нему на суахили; я разобрал в его речи лишь слово «Тинка-Тинка». Шофер, родом танга, кивнул: мол, знаю, где это. Договорились, что он вернется за мной на «лендровере», когда я позавтракаю.
Я собрал пакет с едой, и к девяти часам я и мой шофер-моноглот уже были на шоссе, ведущем на север, к Найроби. Через два часа пути мы миновали полицейский пост, отмечавший кенийскую границу. Мне показалось странным, что представитель танганьикской администрации контролирует селение на территории Кении, но не мог выразить свои сомнения шоферу; монотонный безлюдный пейзаж за окнами машины навевал скуку. Выглянуло солнце. Наконец мы свернули с дороги и подъехали к стоянке на поляне, где находилось шесть небольших, обитых жестью, рыночных прилавков. На доске четко читалось выведенное краской название места: «Нгутатек».
— Тинка-Тинка? — спросил я.
— Тинка-Тинка.
Я указал на доску, однако мой гид был не только моноглот, но и неграмотный.
— Тинка-Тинка, — сказал он упрямо.
— Бвана Пиблс? — спросил я.
— Бвана Пиблс, — повторил он. Затем вылез из машины и улегся в тени дерева.
Вокруг маленьких лавчонок роились тучи мух и пчел. Внутри сидели хозяева-африканцы. Товар был одинаковый во всех лавках: пестрая смесь того, сего. Я вошел в одну и спросил:
— Нгутатек?
— Нгутатек, — подтвердил хозяин.
— Нет. Тинка-Тинка?
— Тинка-Тинка, — кивнул он.
— Бвана Пиблс?
Выразительно помотав головой, тот ответил:
— Бвана Пиблс нет.
— Районный комиссар?
— Районный комиссар нет.
Я направился к разлегшемуся в теньке шоферу.
— Бвана Пиблс нет. Комиссар нет.
Он энергично кивнул.
— Бвана Пиблс, комиссар. Тинка-Тинка.
Я безнадежно махнул рукой и вернулся к «лендроверу». Вскоре появилась группка людей, явно масаи, молодые воины, раскрашенные охрой; волосы заплетены в косички и выкрашены в красный цвет; медные браслеты и серьги в ушах, ожерелья из бус; в руках копья и палицы; свободно ниспадающие красные одежды открывают раскрашенные бока. Они уставились на меня и машину. Я попытался повторить лаконичный диалог о Тинка и бвана Пиблсе. Они сплюнули (знак вежливого расположения, как мне потом объяснили) и неторопливо зашагали прочь. С важным видом обошли лавчонки, но ничего не купили. Остановились возле моего шофера и пристально уставились на него. Явно испуганный, он вскочил и перебрался подальше, в тень другого дерева. Прошел час. Потом появился мальчишка кикуйю. С чувством облегчения, какого не предполагал в себе, отправляясь к масаи, я встретил это явление в шортах и рубашке европейского покроя. Он знал несколько слов по-английски.
Новый обмен вопросами и ответами. Комиссара здесь нет. Комиссар не приехал. Большая сходка масаи? Не здесь. Где? В той стороне — неопределенный взмах руки в сторону буша. Но это Тинка хотя бы? Тинка в той стороне, совсем рядом. Он показал на несколько хижин в полумиле от нас. Он покажет дорогу. Я разбудил шофера. По ухабистой дороге мы доехали до колодца с ручным насосом. Это и была Тинка. Вокруг ни души. «Объясни на суахили этому парню, где собираются масаи». Последовал короткий разговор, после чего мой шофер забрался в машину и, раздраженный, поехал в обратную сторону. Мы углубились на территорию Кении еще на двадцать миль и подъехали к лавке индийца. Водитель принялся расспрашивать хозяина, после чего развернул машину и в бешенстве помчался назад по дороге, которой мы сюда приехали.
— Аруша? — спросил я.
— Аруша.
У речной переправы близ границы с Танганьикой нам попалось довольно симпатичное маленькое придорожное кафе. Я велел шоферу остановиться. Не хотелось признавать свое поражение, не сделав еще одной попытки. Хозяин, доброжелательный англичанин, сказал, что он слышал о собрании масаи, но думает, оно состоится позже, через неделю или две. Он знал, где в Тинке можно найти комиссара, и объяснил ее загадку. Тинка — это звукоподражательное слово и употребляется в этих местах для обозначения всякого механического устройства. Насос в колодце — это тинка. Тут немало таких тинка, одна — в лагере районного комиссара, который находится у западных склонов Килиманджаро. Хозяин кафе вышел к моему водителю и подробнейше объяснил, как туда доехать. Водитель угрюмо, но как будто точно повторил хозяину маршрут. Казалось, теперь все уладилось. Я горячо поблагодарил своего спасителя и расстался с ним. Был час дня. Я подкрепился захваченной едой; шофер отказался от угощения то ли из религиозных соображений, то ли просто был не в настроении, не знаю. На пограничном посту мы остановились, чтобы заправиться. Вскоре мы свернули с шоссе на разъезженную проселочную дорогу. Потом пошел дождь.
Судя по ухоженным коровам, мы въехали в европейские владения. Казалось невероятным, чтобы масаи избрали это место для обряда инициации. Мы проезжали многочисленные указатели с названиями ферм и государственных хозяйств, которые мой шофер не мог прочитать, однако он с мрачной уверенностью продолжал гнать сквозь дождь, разбрызгивая дорожную грязь. Наверно, помнит объяснения хозяина кафе, предположил я. Прошло три часа, пока я понял, что он окончательно сбился с дороги. Я сказал: «Аруша»; мы принялись искать место, где можно было бы развернуться в глубокой колее, когда увидели троих аскари в одинаковых комбинезонах. Они шли из лагеря, куда мы направлялись. Они забрались в машину и показывали нам дорогу, пока наконец, за час до темноты, мы не добрались до бвана Пиблса, который ждал нас в десять утра и теперь встретил меня, добродушно посмеиваясь.
Никакого схода масаи, который я ожидал увидеть, не было. Еще не пришло время, хозяин кафе оказался прав. Священный холм, на котором должна будет происходить церемония, отрезан от основных пастбищ племени фермами европейцев, и предстоит устроить коридор для прохода масаи и их стад. Для того-то комиссар и ветеринары прибыли в лагерь. Холм традиционно считается у масаи священным; они твердо стояли на своем праве пользоваться им, несмотря на неудобства, которые это причиняло «пришлым народам», но я пришел к выводу, что обряд инициации — это скорее праздничное мероприятие, нежели религиозное. Воин может не жениться, но он свободно пользуется расположением незамужних девушек племени. Став старше, он женится, его жене обривают голову, чтобы лишить ее привлекательности, и производят некую операцию, которая, как считается, делает ее невосприимчивой к соблазнам любви. Его хуже кормят, зато растет его влияние на собрание племени. Подобного рода превращение, совершающееся по достижении человеком средних лет, и готовилось в этой новой Тинке. Полдюжины предполагаемых кандидатов на зрелость уже прибыли и жили в соседней боме. Меня пригласили посетить этот небольшой огороженный лагерь, где каждая семья размещалась в отдельной хижине и имела собственный проход в колючем частоколе, а принадлежащий ей скот на ночь загонялся внутрь ограды. Коровий помет был основной составляющей строительного материала для хижин.
— Если бы только люди поняли, что масаи — такие же двуногие существа, как все, — сказал районный комиссар. — Европейцы ведут себя по отношению к ним совсем как ненормальные.
— Неужели не все их любят?
— Конечно, нет.
Пока мы разговаривали, в лагерь зашел соседний фермер, бур по происхождению. Видно было, что он не в восторге от того, что масаи должны пройти по его земле. Мистер Пиблс опроверг многие популярные мифы о масаи, например, что они пускают кровь у своего скота и пьют ее. Это делается, сказал он, только при совершении какого-то обряда или чтобы коровы не разбредались во время засухи. Другой такой же миф — что их совершенно не интересует современный мир. Когда он только прибыл в этот район, рассказал комиссар, и еще не знал местного языка, он увидел воина масаи в полном вооружении и раскраске, который стоял на одной ноге у двери его офиса. Комиссар обратился на суахили к своему клерку:
— Не могли бы вы найти человека, чтобы он переводил нам?
— В этом нет необходимости, — сказал воин по-английски. — Я пришел попросить дать мне паспорт, чтобы поехать в Лондон на слет скаутов.
Дождь прекратился. Наступил бледный закат; моему бестолковому шоферу, который отказался и от предложения аскари поесть (наверно, не было аппетита), подробно объяснили обратную дорогу, и на сей раз он умудрился не заблудиться.
Я вернулся к Р. и бригадиру, которые весь день разрешали проблемы с местными рабочими и были совсем без сил.
Они не имели прямой связи с туземной администрацией. Во всех местах, куда мы заглядывали во время нашей поездки, им приходилось улаживать конфликты, которые неизбежно возникают в изолированных общинах.
Британские служащие в Танганьике делятся на три группы, отношения между которыми не слишком гладкие. Более высокое положение занимают те, кто в 1938 и 1939 годах были молодыми людьми призывного возраста. В то время они считали, что смогут принести своей стране больше пользы, если будут находиться подальше от европейской войны, которую они предвидели. Теперь они большей частью служат комиссарами провинций, будучи начальниками тех своих ровесников, которые приехали в Африку после службы, часто отмеченной наградами, в вооруженных силах. Эта вторая группа, которая занимает посты районных комиссаров, имеет обыкновение возмущаться подобной несправедливостью. Более низкое положение занимают молодые люди — продукт батлеровского Акта об образовании[231]. Они боятся, что, прежде чем успеют добраться до высоких постов в колониальной администрации, их займут туземцы. Недовольны они и своим сегодняшним положением? Государство, похоже, не привило новому пополнению среднего класса благоразумия, свойственного их предшественникам. В ранний период существования Британской империи молодые люди, не обладавшие состоянием, не торопились взваливать на себя обузу супружества, пока не достигнут более высокого положения. Болезнь быстро усугубилась. Молодые люди, приезжающие ныне из Англии, происходят из семей, в которых мужчины по традиции женятся рано. К сожалению, их финансовое положение не позволяет иметь жен, детей, автомобили и быть членами престижных клубов. Задача Р. состоит в том, чтобы объяснить, что им не на кого особо обижаться.
3 марта. Мы снова двинулись в путь. Ехать было недалеко, меньше шестидесяти миль до Моши, столицы племени чагга, куда я уже въезжал с другой стороны по пути из Момбасы. Моши расположена на склоне холма, спускающегося к жаркой равнине.
Я надеялся уговорить Р. и бригадира переночевать в немецкой гостинице на другой стороне Килиманджаро, где однажды уже останавливался с таким комфортом, но в самой Моши есть огромный, с иголочки отель, который построил и которым владеет и управляет грек; отель называется «Ливингстон», хотя Ливингстон прошел за двести миль отсюда. Это самый современный на сегодняшний день отель в Танганьике, сплошь бетон, пластик и хромированные панели, который показал свою исключительную пригодность для кинокомпаний, приезжающих снимать «на натуре» драмы из африканской жизни. Вот и сейчас большую часть отеля занимала какая-то съемочная группа, отчего бригадир был в восторге, надеясь увидеть россыпь голливудских старлеток. Однако его ждало разочарование. Героини уже отснялись в своих эпизодах, собрали вещички и уехали, остались лишь главный герой — всемирно известный, и большая, состоявшая исключительно из мужчин, группа операторов и всякого рода «администраторов». Но «Ливингстон» был прекрасно оснащен и имел вышколенную прислугу, как морской лайнер, необъяснимым образом севший на мель.
Собратья туристы, собирающиеся в Восточную Африку, позвольте дать совет: держитесь подальше от отелей, где управляющим британец. Мы не рождены для этой профессии. Дальше на юг дела частенько обстоят лучше, но в Танганьике все недостатки обслуживания, которые раздражают нас на родине, особенно заметны. Если прежде равнодушием и некомпетентностью отличались почтовые работницы, то теперь их место заняли неприветливые молодые женщины, стоящие за конторками в английских провинциальных гостиницах. Многие усталые путешественники, должно быть, задавались вопросом, чем эти несчастные создания занимаются, когда нет клиентов. В Восточной Африке он может это узнать. Да ничем — посиживают себе да болтают с шефом. Мы уже имели сомнительное удовольствие иметь с ними дело, и я ожидал того же и здесь. Но в «Ливингстоне» не было ничего похожего. Тем не менее я с сожалением вспомнил о прохладной веранде в Кибо.
Аруша — колониальный город. Моши — модель того, что либералы надеются увидеть в самоуправляющемся доминионе. Численность народности чагга составляет примерно триста тысяч; их земли плодородны, климат здесь здоровый. В последние годы у них установилось нечто вроде конституционной монархии. Немцы, когда пришли сюда, увидели, что тут властвуют множество местных вождей и соперничество между ними порой принимало жестокие формы. Они повесили нескольких вождей и назначили одного главного — Мареалле. Его внук и правит ныне под именем Мшамбри Мареалле II, Манги-Мкуу. Довольно часто его называют просто: «Король Том». Это верховная власть. Далее идут Совет чагга, состоящий из троих глав округов, семнадцати глав районов, шести назначенных и шести кооптированных членов Совета. Существует независимый суд. По всем сообщениям, система работает хорошо и чагга намерены присоединить к себе соседнее племя, паре.
Мы прибыли в Моши в девять утра. Бригадир обшарил взглядом холл отеля, но ему сказали, что киношники уехали на съемки. Набрали толпу мальчишек, одели их, как одеваются масаи, и учат «племенным» танцам.
Меня повезли в Совет и представили главному вождю. Здание Совета — новенькое, построенное целиком на средства из местного бюджета. Мареалле — очень приятный молодой человек, который достойно подготовился к занятию своего высокого поста, пройдя курсы управления, экономики, социологии и психологии в Лондонской школе экономики, не поддавшись влиянию радикализма, с которым обычно ассоциируется этот университет. Он, кроме того, служил в Танганьике по ведомству социального обеспечения и программным директором на национальном радио, перевел на кисуахили «Если» Киплинга. Он поручил одному из своих подчиненных продемонстрировать мне, как важной персоне, шикарное здание Совета и тут же как холодным душем обдал, сказав, приглашая вечером отобедать у него: «Не беспокойтесь о форме одежды. Приходите в обычных своих тряпках».
Я не знаток по части социального и политического прогресса. Тут нужно иное перо, чтобы по достоинству оценить поистине замечательные достижения чаггского правительства. Из Совета меня повезли в КНКУ, штаб-квартиру кофейного кооператива, который является источником почти всех местных доходов. Миссионеры посадили кофейные бобы на склонах Килиманджаро и разбогатели. Дандес, первый британский районный комиссар, уговорил крестьян выращивать кофе. Мистер Беннет, англичанин, большую часть жизни проживший в этих местах, организовал «кооператив». Сейчас он находится в руках африканцев и процветает. Я просто записал в дневнике: «КНКУ». Как расшифровывается это сокращение? Не могу вспомнить. Во всяком случае, штаб-квартира кооператива размещается в просторном здании «современного» стиля. Кроме офисов, где занимаются сделками по продаже кофе, в нем находятся торговая галерея, кафе на крыше, библиотека, спальни и коммерческая школа, единственная (как я думаю) в Танганьике. В школе я обнаружил класс, совместный, в котором чагга и индийские юноши и девушки (преобладают юноши чагга) учатся секретарскому делу. Мне следовало бы познакомиться с ними поближе, а не просто заглядывать в дверь. В таком виде застигли меня монахини. Глупо ухмыльнувшись, я попытался ретироваться, когда услышал пророческие слова: «…Было бы куда лучше, если бы вы произнесли перед ними небольшую речь».
— Глубоко сожалею, но я не готов к выступлению. Мне совершенно нечего сказать, кроме того, как мне все здесь нравится.
— Мистер Во, эти мальчики хотят хорошо писать по-английски. Расскажите им, как вы научились так прекрасно писать.
Подобно герою П. Г. Вудхауса я в отчаянии смотрел на ряды черных пытливых лиц.
— Мистер Во — великий писатель из Англии. Он расскажет вам, как стать великим писателем.
— М-м, — начал я. — Сорок пять лет ушло у меня на то, чтобы выучить английский, но по-прежнему я чуть ли не каждый день испытываю потребность обратиться за помощью к словарю. Английский язык, — сказал я, потихоньку начиная испытывать симпатию к предмету моей лекции, — несравнимо богаче любого языка в мире. Для всякого понятия в нем есть два или три совершенно разных слова, отличающихся нюансами смысла.
Это явно было не то, что требовалось. На лицах честолюбивых юных клерков, с таким радушием встретивших меня, был написан ужас.
— Мистер Во, — сказал учитель, — имеет в виду, что английский язык на самом деле очень легкий язык. Вам не придется учить все слова. Вы сможете прекрасно объясняться, если будете знать лишь малую их часть.
Лица учеников немного просветлели. С тем я их и оставил.
Вечер прошел чудесно. Среди приглашенных на обед были Р., бригадир, англичанин ревизор и его недавно приехавшая жена, пожилой грек врач тоже с женой. На Мареалле были отнюдь не «тряпки»; он выглядел этаким добродетельным денди. Его дом, от которого не больше пятидесяти миль до ближайшей бомы масаи, такой же новый, как все в Моши, европейской конструкции и обставлен по-европейски. Ванные комнаты выложены кафельной плиткой пастельных оттенков, полотенца в тон, радиола в каждой комнате, свежие иллюстрированные журналы из Англии и США, на веранде — поднос с пуншем. Только еда была африканской: два вкуснейших карри. Я уговорил жену ревизора попросить выключить радио.
Мареалле с юмором рассказывал о своих приключениях за границей — как в Англии он видел людей, которые ели лобстеров, что вызвало у него отвращение.
— В Африке, — сказал он, — мы не едим такую ерунду.
Его отправили в путешествие по Америке, где он выступил перед членами клуба «Ротари» и собрал большую коллекцию галстуков, которую и продемонстрировал нам после обеда. Галстуки висели в шкафу, специально сделанном для этого. По вероисповеданию он лютеранин, но не фанатик; из двоих его братьев, занимающих высокие посты, один — католик, другой — мусульманин.
— Это зависит просто от того, в какую школу тебя послали, — объяснил он.
Его сын, почти все детство проведший в Уэльсе, сейчас учится в школе в Табора, где я бывал во время первой своей поездки в Африку. Тогда она была новой и ее, непонятно почему, рассматривали как попытку, вряд ли удачную, насадить в Африке английскую систему частных школ. Мареалле неприязненно относится к Макерере (туземному университету в Уганде), как стойкий приверженец колониального режима. За пределами Англии я не слышал ни единого доброго слова о Макерере.
После обеда, когда мы по достоинству оценили коллекцию галстуков, нам показали альбом фотографий, сделанных на церемонии коронации королевы, на которую он был приглашен.
Мы сидели на веранде. Бокалы были вновь наполнены. Работало радио. Почти в каждом официальном высказывании отмечается «успех Танганьики в формировании нации». Для человека, равнодушного к политике, как я, трудно понять, что имеют в виду, называя «нацией» столь разных людей, как чагга, масаи, того, арабы Пангани, рыбаки Килвы, греческие и индийские магнаты Дар-эс-Салама, границы государства которых прочертили в Европе политики, чьей ноги никогда не было в Африке.
4 марта. Сегодня рано утром нам удалось мельком увидеть киношников. Когда мы с бригадиром стояли в холле отеля, расплачиваясь по счетам, мимо нас пронесся красавчик мужчина, окруженный толпой обслуживающего персонала студии. Один из этой толпы подхватил кейс бригадира и устремился за кинозвездой. Не успели мы и глазом моргнуть, как вся группа погрузилась в машины и умчалась в заповедник, где с ними не было никакой возможности связаться. В кейсе у бригадира находились конфиденциальные отчеты о работе всего районного секретариата. Он отнесся к потере, как пристало солдату, мужественно воспринимающему превратности войны. Когда восемь дней спустя я прощался с ним в Дар-эс-Саламе, он по-прежнему ничего не знал о судьбе пропавшего кейса.
Мы поехали в Саме, где у Р. были дела; комиссар района проживания племени паре пригласил нас на ланч. Разговор вновь зашел о колдовстве. Страна конституционной монархии и кооперативного процветания осталась позади.
Вечером того же дня мы отмечали сорокапятилетие Р. в принадлежащей немцам очаровательной покосившейся маленькой гостинице в Сони, прилепившейся над водопадом на холме, спускавшемся к Лушото, где немцы жили летом и где располагались многочисленный гарнизон и дома владельцев чайных плантаций. Губернатор-британец тоже имеет там славный дом, но он в жаркий сезон добросовестно сидит в Дар-эс-Саламе, а на это время пускает в дом инвалидов.
5 марта. Мы надеялись попасть Корагве по горной дороге, но она оказалась чересчур крутой, так что пришлось ехать по главному шоссе в объезд. В Корагве мы снова оказались в стране сизаля. Районный комиссар дал завтрак для своих крайне космополитичных соседей: одного поле, двоих парсов, одного человека из Наталя, голландца, мэра-суахили и ирландца, еще недавно служившего в палестинской полиции. Комиссар не страдает от одиночества, которое омрачает жизнь чиновников в Саме. Мы были в Танге, поясе жары.
6 марта. Я уже писал о главном удовольствии, испытанном в Танге, — поездке в Пангани. Еще мне показали муниципальный пивной ресторан, Мемориальную библиотеку имени Георга VI, правительственные здания, построенные немцами. Сам город — это центр торговли сизалем.
Я посетил одну из реликвий немецкого колониального правления — красивого престарелого юнкера, который живет с женой при лесопилке, которую они сами построили в буше. Стены его бревенчатой хижины увешаны гербами и охотничьими трофеями. Его отец прибыл сюда с первыми поселенцами в 1880-х годах, получил огромные земли в районе Лешото и в других местах. Все это было конфисковано в Первую мировую войну, на которой отец моего хозяина погиб, воюя под командованием фон Летова. У семьи оставалось еще поместье в Германии, но мой хозяин вернулся в Танганьику, был свидетелем того, как германская система приходит в упадок, жил в надежде на возвращение этой территории Германии, был арестован в 1939 году и всю войну провел в лагере. Он покорно ждет, что управление территорией перейдет к африканцам. Сейчас он не слишком преуспевает. И не ожидает, что дела его пойдут лучше после смены правительства. Он делает заготовки из дерева твердых пород для паркетных полов, качество которых, как он замечает, слишком хорошее для современного рынка. Его дед, чтобы не забыть искусство войны, стал офицером британской армии и погиб под Севастополем. Он с гордостью рассказывал о своем брате, который был настоящим прусским воякой и продолжил семейную традицию, отправившись после 1918 года в Россию, обучать русскую армию. Какова его дальнейшая судьба? О, он погиб, и тоже под Севастополем, сражаясь против солдат, которых помогал обучать и которые позже лишили его поместий в Пруссии и Саксонии. Он не видит никакой иронии в его судьбе; просто война была их семейной профессией. У этого человека, который лишился всего, не было ни малейшей жалости к себе, никаких сомнений.
7 марта. Быстрое, без особых приключений возвращение в Дар-эс-Салам, почти триста пятьдесят миль через те же Корагве и Морогоро, поскольку дорога вдоль морского берега оказалась непроезжей.
8, 9, 10, 11 марта. Тихие, ничем не занятые дни, вечерами компания друзей. В библиотеке Клуба нашлось несколько книг, которые я пропустил, не прочел, когда они только что вышли; среди них: «Черный ягненок и серый сокол» дейм Ребекки Уэст[232]. Я обратил внимание, что она постоянно называет хорватов (в чьих делах я однажды принял незначительное и недостойное участие) «сердитыми молодыми людьми». Неужели, удивился я, она автор этого определения[233]?
Английские газеты, приходившие с четырехдневным опозданием, сообщали о большой суматохе, произведенной в метрополии беспорядками в Ньясаленде. Дамам из шифровального отдела в доме правительства даже не давали спокойно пообедать, вызывая для расшифровки приходящих донесений. Насколько я мог видеть, «критическое положение» достигло своего пика. В городе проездом появился и пробыл пять дней член парламента, социалист. Его откуда-то изгнали, но никто точно не знал, откуда именно: Ньясаленда, Северной или Южной Родезии. Я поинтересовался, что, где, кому и на каком языке он сказал такого подстрекательского, но не получил ответа, пока наконец на столе в Клубе не появилась «Таймс». Тогда не было заметно, чтобы члены Клуба как-то стремились быть в курсе происходящего. Куда больший интерес у всех вызывало то, какое решение примет суд по делу вдовы местного магната-грека, которая опротестовала завещание. Для участия в процессе из Англии прилетели королевские адвокаты. Их присутствие привлекло большее внимание, нежели присутствие политика.
Туристские маршруты в Ньясаленд закрылись. По этой причине я решил дальше ехать через Северную Родезию.
12 марта. Р. довез меня до Иринги на южном нагорье. Мы выехали на рассвете и прибыли на место к ланчу, который пришлось отодвинуть на полчаса из-за слона, который вышел на дорогу в двухстах ярдах впереди нас. Мы остановились. Он стоял, глядя в нашу сторону, и подергивал ушами — знак, как мне объяснили, раздражения. Известно было, что слоны нападают на машины. Слон был очень большой, с прекрасными бивнями. Р. перепугался за свой «мерседес-бенц», хотя и не показывал страха. Он развернулся и отъехал назад на четверть мили. «Думаю, на большой дистанции мы окажемся быстрее его», — сказал он. Мы стояли и ждали, пока через некоторое время слон неторопливо не удалился в буш.
Иринга — небольшой прохладный приятный городок с железнодорожной станцией, хотя движение по железной дороге прервано, и превосходным греческим рестораном. Местное племя называется, если я правильно расслышал, «хихе», это воинственные люди, они напали на немецкую военную колонну и рассеяли ее, а кроме того, постоянно побеждают масаи. Во время последнего вторжения масаи на их земли дед нынешнего вождя настолько презрительно отнесся к врагам, что поставил во главе своих воинов сестру. Она заставила масаи позорно бежать, оставив на поле боя огромное число погибших. В настоящее время они, в основном, подряжаются работать на медных рудниках и возвращаются домой разряженные, как киношные ковбои. Здесь их много шатается по улицам — в кожаных с бахромой куртках и штанах, шпорах, ярких рубашках, огромных шляпах; но большинство населения городка — греки и индийцы.
В тот день в городке было нечто вроде праздника в честь отряда полицейских, которые возвратились после усмирения Форт Хилла на той стороне границы с Ньясой; это было одно из мест, где беспорядки приняли особо угрожающие формы.
Здесь к нам присоединился мистер Ньюмен, районный комиссар из Мбейи, места примерно в ста пятидесяти милях к югу, откуда мне предстояло вылететь в Родезию. Мистер Ньюмен — бывший военный и отважный человек, чье место службы в Танганьике находится в наибольшей близи от Ньясы. Он с невозмутимым спокойствием относится к слухам об опасности для жизни, источником которых являются индийцы, беженцы из охваченных смутой мест.
Есть ходячее объяснение сообщениям о том, что машины европейцев забрасывают камнями. Говорят, соответствующее министерство в Родезии затеяло исследование автомобильного движения в стране. Поскольку наблюдатели-африканцы не в ладах с бумагой и карандашом, им дали указание бросать в корзину камешек каждый раз, как мимо них проезжает машина. Один журналист, увидев на обочине человека с корзиной, полной камней, спросил его, зачем ему камни, и получил ответ: «Для машин».
31 марта. Я простился с Р. и его «мерседесом» и дальше поехал с мистером Ньюменом на его «лендровере». Не хочу утомлять читателя долгим выражением благодарности всем тем людям, которых автор встретил на протяжении своего путешествия, за доброе к нему отношение. И без того должно быть предельно ясно, что в последние недели нашего общения с Р. он старался всячески угождать мне. От него я перешел под опеку мистера Ньюмена, который в следующие два дня ради старинного друга делал все для навязанного ему незнакомца.
От Иринги до Мбейи дорога постоянно идет на подъем; в конце ее становится прохладно и нечем дышать. Мы сделали короткую остановку в миссии Отца Заступика, которая представляет собой живописную группу строений, напоминающих крохотный итальянский городок. «Они самые влиятельные люди в округе», — сказал мне Ньюмен. С упавшим сердцем, как всегда, когда приходится посещать школьные лаборатории, я обходил содержащуюся в образцовом порядке школу. Потом старый священник, служивший нам гидом, итальянец, давно привыкший к Африке, заговорил об африканском «национализме». Было ошибкой, сказал он, проводить «африканизацию» политическими методами, а не через оказание помощи. Нельзя было присылать сюда из Англии молодых людей, которые теперь занимают все низшие государственные должности. Их должны были занять коренные жители, и таким способом, снизу, надо было создавать администрацию, состоящую целиком из африканцев. Вместо этого мы намереваемся назначить на высшие должности людей, не умеющих ничего, кроме как добиваться популярности. Как все, кого я встречал, он одобрительно отзывался о Ньерере, но сомневался в способности его партии управлять страной.
Подобная точка зрения не была новой, но, высказанная старым священником, звучала авторитетно. Британские же должностные лица говорят, что туземцу нельзя поручать руководство дорожными работами. Он обманывает или рабочих, или правительство, действует во благо своего племени или родственников, не пользуется авторитетом и так далее. (В действительности огромное число прорабов в Танганьике — это полукровки с Сейшельских островов, которые, как оказалось, лучше африканцев проявили себя в том, что называется «работа с людьми».) Спор на эту тему идет во всех колониях, и нелепо иностранцу вмешиваться в него. Мне представляется совершенно очевидным, что, если бы «арахисовый проект» был задуман и проведен в жизнь африканцами, каждый указывал бы на него как на неопровержимое свидетельство того, что они неспособны вести собственные дела.
Мы отправились на холмистую равнину, где, как мне сказали, пастбища не так хороши, как выглядят. Здесь, в Сао, где климат похож на кенийский, осталась лишь горстка поселенцев, жизнь которых напоминает жизнь моих старых друзей в Счастливой долине. Если то, что мне рассказывали, правда, то они даже еще большие чудаки. Один обратился в мусульманство; другой, будучи приглашен на чай к принцессе Маргарет, отправился с собственным чайником, наполненным смесью бренди с имбирным элем. Мне сказали, что Кинси и Вулфендену[234] здесь, в этой залитой слепящим светом малонаселенной саванне и в разреженной атмосфере, представилось бы обширное поле для исследований. Я с удовольствием задержался бы тут, но мы отправились дальше. Там, среди очередных холмов, мистер Ньюмен недавно разогнал сборище колдуний, чей обряд избавления от бесплодия требовал такого обильного кровопускания, что это часто приводило к смерти. Ко времени вечернего чая мы добрались до дома мистера Ньюмена.
Мбейя — это небольшой, заселенный англичанами зеленый городок, в существовании которого нет особого смысла. Он был построен в 1930-х годах как столица провинции, когда там еще добывали золото. Сейчас тут остались маленький аэродром, россыпь красных крыш среди хвойных деревьев и эвкалиптов, банк, почта да полицейский участок. Есть еще отель, названный по не существующей больше железной дороге, где, по рассказам, пережидали недовольные английские журналисты, кому в то время въезд в Ньясаленд был запрещен; теперь они занимались тем, что досаждали скрытной и изолированной общине, беря интервью у индийцев и американских миссионеров, которые, боясь за свою жизнь, искали здесь убежище. Миссис Ньюмен не позволила мне отправиться в этот отель и очень любезно предложила провести ночь на ее чудесной вилле. Этим вечером она собрала у себя некоторых своих соседей на коктейль. Все — госслужащие; все на короткой ноге друг с другом. Один из районных комиссаров держал дома морских свинок; у доктора была многочисленная семья; член Тайного совета был австралийцем. Все очень сердечно приняли незнакомца, утомленного путешествием.
14 марта. Дождь. Меня отвезли в полицейский участок, поставить штемпель в паспорт, оттуда в банк, в офис авиакомпании и в клуб, где я снова встретил полицейского, банкира и чиновника из офиса авиакомпании, а также вчерашних гостей миссис Ньюмен; недовольных журналистов не было.
Вылета пришлось ждать долго. В здании аэропорта был небольшой зал ожидания с огромным окном, в которое хлестал дождь. Приятно было найти местечко, предназначенное для путешествующих по воздуху, где не орал громкоговоритель, но все же здесь было тоскливо и гнетуще. Гигантские морские причалы за последние годы сменились обыкновенными туннелями, по которым пассажир переходил с корабля на поезд, но маленькие порты по всему миру еще сохранили свое очарование. Маленькие же аэродромы ничего не могут предложить, кроме укрытия от непогоды да скуки ожидания. Вскоре в небе послышался шум мотора и из завесы дождя вынырнул самолет. В половине четвертого мы взлетели и запрыгали по воздушным ухабам, ничего не видя сквозь облака под нами.
6. Две Родезии
Одержимость статистикой в Федерации — Субботняя ночь в Ндоле — Мазое — Умтали — Зимбабве
Цивилизованная дорога в Северную Родезию идет из Бейры в португальской Восточной Африке. Этим путем когда-то прибыл Сесил Родс, чтобы устроить разнос недовольной части первопроходцев, с трудом вернувшихся с юга. Он жаждал заполучить Бейру, которая виделась ему естественным окном в новые территории, и попытался затеять ссору с португальцами. Лорд Солсбери отказался воевать ради него. Бейра продолжает оставаться португальской, и ныне оборудованные кондиционерами спальные вагоны перевозят умных путешественников с жаркого побережья к границе близ Умтали. Но мне, увы, не довелось путешествовать этим маршрутом. Я прибывал сюда поездом из Элизабетвиля да по воздуху из Лондона. На сей раз я вручил свою судьбу очень неудобному маленькому самолету. Пожелай я, можно было бы лететь прямо в Солсбери, но в таком случае я прибыл бы в более позднее время, чем доставил бы неудобство людям, у которых должен был остановиться и которые жили в сорока милях от города. Поэтому я договорился с ними, что переночую в Ндоле, в Северной Родезии, у бельгийской границы. Нам вручили для заполнения листы анкеты стандартного образца. Неужели нельзя было поставить хотя бы стол и стулья в хижину, где мы провели час над анкетой вместо того, чтобы сразу отправиться спать?
Я сказал «стандартного образца», но такой анкеты мне еще не доводилось видеть. Чтобы получить разрешение провести одну ночь проездом в Ндолу, от меня требовали, среди прочего, сообщить федеральным властям имя, возраст, пол, дату и место рождения детей, которых со мной не было (шестерых, в моем случае, чьи дни рождения я вечно забываю; они сами напоминают мне, когда нужно), дату и место женитьбы. На каких европейских языках я могу писать? Самым странным было требование указать «пол жены». Вопроса относительно «пола мужа» не было. В примечании говорилось: «Эти сведения необходимы для правоохранительных органов или для статистики».
Человек менее покладистый мог бы, пожалуй, отказаться сообщать сведения, не касающиеся правоохранительных органов. Я же покорно заполнил все графы от руки в содрогающейся от работающего мотора машине, опасаясь по этой причине озадачить статистиков в Ндоле.
— Тот тип, что останавливался здесь 14 марта, — как, по-твоему, зовут его старшего сына, которого с ним не было, похоже на Одюбона?
— Или Андерсона.
— Отправь эту страницу в Лусаку, в отдел эпиграфики.
— Или в Солсбери.
— Они сами перешлют в Солсбери.
— По крайней мере у нас есть дата его рождения.
— Отлично.
— Но служба иммиграции не пропустит его с такой неясностью в анкете.
— У нас нет людей, чтобы заниматься этим.
— Нужно расширять штат.
— Расширим.
Снова взглянув на анкету (я сохранил у себя экземпляр в качестве сувенира), я увидел, что отнесся к делу излишне добросовестно. Приезжающим на период менее шестидесяти дней не нужно было отвечать на вопросы с тринадцатого по восемнадцатый. Так что не было необходимости заявлять о своих претензиях на способность писать по-английски. Родезийцы имеют веское основание не доверять английским журналистам, но, конечно, наивно предполагать, что на сочинение статьи, порочащей их, уйдет шестьдесят дней.
Не нужно было и заявлять, что я не болен никакой заразной болезнью. Хотя это кажется еще более странным, потому что это один из немногих разумных вопросов в анкете. Никакая страна не впускает больного чумой. За пятьдесят девять дней активный бациллоноситель сможет заразить огромное количество людей.
Здесь в полной мере проявлено искусство управления государством, которым, по всеобщим представлениям, коренные народы овладели далеко не достаточно.
Последние несколько часов полета небо было свободно от облаков, и мы могли обозревать с высоты огромные и явно безлюдные пространства: озеро, болото, буш, никаких признаков дороги или деревни. Видимое безлюдье Африки, похоже, противоречит распространенным утверждениям о недостатке земель, но, несомненно, для них есть основания, скрытые от понимания туриста.
Солнце зашло, и мы приземлились в темноте.
Агент статистического управления был вполне вежлив. Комната, которую он забронировал для меня, находилась в городе. Автобус был готов отвезти меня к месту ночлега. Я был единственным транзитным пассажиром.
Ндола расположена к юго-востоку от Мбейи, и через нее проходит железная дорога, связывающая Конго с Кейптауном. Однажды, много лет назад, я проезжал ее на поезде. Мы прилетели в семь пятнадцать по моим часам, по местному времени — в шесть пятнадцать. Город так вырос, что его стало не узнать, и он продолжает быстро расти, простираясь вдоль широких бульваров грудой бетона, как сама современная Африка, где земля дешева и каждый, достойный внимания планировщиков, имеет автомобиль. Лишь отель, одноэтажный, с оштукатуренным фасадом, который, несомненно, скоро сломают и перестроят, остается реликтом тех давних дней, когда тут впервые закипела жизнь. Строители явно что-то смутно помнили о колоннах и архитравах. Все остальное, что видит глаз, — «современное».
Жаркий, душный вечер, воздух тяжел от дыма металлургического завода. Настоящий «медный пояс», где, по рассказам, белые пролетарии живут, как члены американского загородного клуба, а почетных гостей принимают по-царски, расположен на некотором расстоянии отсюда. Ндола, как любая часть континента, переживает переходный период. Она уже стала городом, заселенным практически одними белыми. В этот субботний вечер на улицах было меньше африканцев, чем в Лондоне. Большинство белых, были, похоже, пьяны.
Я оставил вещи в унылом тесном душном номере, освещенном единственной тусклой лампочкой, и вышел на улицу. Привлеченный неоновой вывеской «ТАВЕРНА. АТМОСФЕРА СТАРОЙ ДОБРОЙ АНГЛИИ», я спустился по бетонным ступенькам в полуподвальный бар. Мягкое освещение, ненавязчивая музыка, белый бармен с пижонистой стрижкой. Перед барменом сидела белая женщина, которую я принял за шлюху. Она удивительно напоминала миссис Стич. С ней пили четверо или пятеро моложавых родезийцев. Атмосферу старой доброй Англии призваны были создавать стулья и столики в виде пивных бочонков.
Бар в отеле, посещение которого я отложил на время, был куда приятней. Для обеда я был недостаточно голоден, поэтому заказал себе несколько сэндвичей. Когда их принесли, к моему столику подошел страшно пьяный тип и сожрал почти все. Он, сказал мне этот тип, философ, потерявший душу.
— Довольно славный малый, — сказал бармен, — кроме субботних вечеров.
Приканчивая мои сэндвичи, малый бормотал какие-то смутно знакомые мне английские стихи. Думаю, в его голове перемешались строки Шекспира, Маколея, Вордсворта и Киплинга, которые остались в его памяти с не слишком давних школьных дней; в манере наполовину поэтической, наполовину библейской он импровизировал на тему собственной очевидной непопулярности.
Его не столь пьяный приятель подошел защитить меня.
— Не обращайте на него внимания. Он вечно всем надоедает.
Парень был крепкого сложения, приветливый. Я бы принял его за солдата, если бы он не уверил меня, что был моряком и летчиком. Позже он подтвердил мое первое предположение, заявив, что служил в Черной Страже[235]. А еще, что он ирландец.
Тут философ сказал:
— Не верьте ему, он не шотландец. Он говорит так только потому, что учился в Феттсе[236].
Вдруг бармен ни с того ни с сего поинтересовался у меня:
— Вы, случаем, не знаете Эда Стэнли из Олдерли?
Что в моем поведении или словах выдало тайну моего с Эдом знакомства? А может, у бармена просто была такая привычка испытывать каждого заезжего англичанина?
Знавал в Шеффилде, — ответил я.
— Я — близкий друг его светлости, — сказал бармен. Затем перечислил дюжину знакомых аристократов. В одном или двух случаях я мог бы сказать то же самое. Сообщение бармена не вызвало к нему теплых чувств у философа, который держался невысокого мнения об аристократии, отказывая при этом в каком-либо уважении простонародью, в чем изо всех сил убеждал меня.
Мой бравый чемпион сказал с тоской:
— Я о таких вещах и думать забыл, как приехал сюда.
Бармен, однако, так обрадовался, что сбегал за управляющей и представил ей меня:
— Друг лорда Стэнли Олдерли.
— Шеффилдского. Вы знаете его? Он бывал здесь?
— Нет, извините, никогда о нем не слышала. Надеюсь, вам будет хорошо у нас. Какой номер вам отвели? — Я сказал. — Боже мой, это вам не подойдет, правда? Я распоряжусь, чтобы вас переселили в другой.
И вот очень рано, сбежав от моих новых друзей, я оказался в прекрасных апартаментах — гостиная, спальня, яркий свет, струящаяся вода, в которой я нежился под нарастающую ярость звуков субботней ночи Ндолы, а потом, перед рассветом, проскользнул в аэропортовский автобус, ждавший меня на затихшей улице.
15 марта. Самолет был куда удобней, чем тот, каким я прилетел в Ндолу из Мбейи, и в иллюминаторы можно было разглядеть землю, не столь необитаемую, как болота Северной Родезии. Ближе к Солсбери уже казалось, что мы летим над Сурреем. Расстояние делает краше (но это, как я знал по собственному опыту, — в большой мере иллюзия) огромный дорогой пригород, разросшийся за пределы Матабелеленда и Машоноленда.
Друзей, к которым я направлялся, звали Джон и Дафни. Ни на аэродроме, ни в городском офисе я их не нашел. Позвонив по телефону (аппарат был незнакомой конструкции, с наборным диском на обратной стороне, на дне корпуса), я узнал, что меня ждали только на следующей неделе. Но Дафни с неизменной доброжелательностью пообещала тут же выехать за мной.
Предстояло час дожидаться, пока она появится.
Солсбери меняется с головокружительной быстротой. Здание штаб-квартиры авиакомпании, где я находился, было новое, построенное только в прошлом году. Отель «Мейкле» рядом, который в прошлый мой приезд имел некоторое архитектурное сходство с отелем в Ндоле, теперь был перестроен и представлял собой чуть уменьшенную копию Рокфеллеровского центра в Нью-Йорке. Позади него торчала башня высотой почти с Эмпайр-Стейт-билдинг, увенчанная шаром (опалово светящимся в темное время суток), — небоскреб страховой компании. Этим воскресным утром улицы были пустынны. Деревья только начали отцветать. Свежий воздух, яркое солнце, приятное тепло. Наконец приехала Дафни и повезла меня в Мазое, под которым она жила со своей огромной семьей уже десять лет.
Судьба Джона типична для новой Родезии. В 1945-м он вернулся из армии в Англию, горя желанием работать и развивать свое старое имение, но ограничения, налагаемые законодательством, были таковы, что все его усилия оказались тщетными, тогда он купил, не глядя, земельный участок в сорока милях от Солсбери и перебрался туда с женой, детьми, семейными портретами и большей частью своего скота. По английским меркам, поместье у него огромное, но для Африки скромное, только-только чтобы выжить. Лейбористское правительство ему не досаждало, такового здесь просто не было, как и всяческих ограничений или удушающих налогов, но в Африке свои трудности, и ферма приносит одни убытки. Так что теперь он больше не фермер, а преуспевающий бизнесмен и каждый день ездит в город, в офис, как в свое время ездил из Саннингдейла в Лондон, но не порывает с прежним образом жизни, держа конюшню со скаковыми лошадьми. Он — директор банка и нескольких коммерческих предприятий. Основное его дело — это производство бумажных пакетов из привозных материалов. Его сыновья посещают школу в Солсбери и говорят с местным акцентом, дочери учатся в католических школах при монастырях в Умтали и Южной Африке. На каникулы они ездят в Дурбан, к морю. Никто из них не испытывает ностальгии по родине.
Дом представляет собой длинное бунгало, протянувшееся поперек холма, крытое железом, с бетонными стенами и без всяких претензий на архитектурную оригинальность. Невдалеке «туземное поселение» — деревня из круглых хижин, — откуда до глубокой ночи слышатся звуки веселья. Все рабочие Джона, мальчишки, прислуживающие в доме и на ферме, пришли из Ньясаленда. Он построил для них школу, пригласил учителя африканца и англичанина священника. Многие стали христианами.
Когда проедешь большую фруктовую плантацию и водохранилище — основное, что осталось от деятельности Земельной компании в этих местах, дорога становится хуже и ухабистей. Во времена путешествий в экипажах тут была придорожная станция, где можно было сменить лошадей, теперь на ее месте находится закусочная с плавательным бассейном. Миновав ее, мы скоро свернули на крутую проселочную дорогу, ведущую к дому Джона. Ослепительно-белые улыбки и трепет розовых ладоней встречных ньяса. Останавливаемся возле дома и выходим из машины, ступая в пыль или в грязь, смотря по сезону.
Сегодня, в воскресенье, в саду нет рабочих; обычно же они в глубине сада лениво машут инструментом, напоминающим клюшку для гольфа, — пропалывают сорняки. Этим утром все отдыхают, кроме небольшой группы, копающей плавательный бассейн. Копают неистово, ибо принадлежат к необычной полухристианской секте, которая считает, что предаваться безделью в воскресный день безнравственно.
В доме постоянно полно народу, но свободное место в нем, похоже, всегда есть. Хозяйка невозмутимо встречает самых разных гостей: друзей из Англии, соседей, партнеров мужа по работе, родственников; но больше всего в доме детей. Веранда, по-местному «stoep»[237], — место их игр. В Родезии редко берут к детям нянь-африканок. В доме Джона их вообще нет. Зато есть классная комната, оборудованная, как в настоящей школе: парты, классная доска и глобус, однако дети никогда не засиживаются в ней дольше пяти минут. Любимое их развлечение — гонять на трехколесном велосипеде по веранде.
По нормальным понятиям, дом никак нельзя назвать тихим, но мир и покой, исходящие от Дафни, не позволяют царящей здесь оживленности превратиться в сущее столпотворение.
16 марта. Хотя я путешествовал со всеми удобствами, какие может предложить Африка, все же дорога меня утомила. Я покрыл много километров в разных направлениях и рад хоть день никуда не ездить — хотя отдыхом это нельзя назвать. С рассвета до заката вокруг меня бурлит жизнь, как на какой-нибудь неапольской улочке, но я сижу в кресле, и пусть меня теребят вопросами, показывают мне фокусы, пляшут, хвастаются, какие они сильные, хоть один день я не двигаюсь с места.
17 марта. Мы вчетвером — я, Дафни, ее священник и приятный молодой производитель бумажных пакетов — отправились в Восточное Нагорье.
Сначала мы на несколько минут заехали на табачные торги — большой важности событие, ежегодно происходящее в Солсбери. В огромных складских помещениях тянутся ряды с тюками табака. Покупатели быстро идут за аукционистом, на ходу определяя качество товара и предлагая свою цену. Аукционист с видом как бы безразличным переходит от кипы к кипе. Этого мастера своего необычного дела за большие деньги наняли в Новом Орлеане и привезли сюда. Он беспрестанно мурлычет что-то совершенно бессмысленное для непрофессионала, однообразное, иногда переходя на какую-нибудь популярную песенку. Безошибочно поднимает и сбивает цены на партии табака, и это впечатляет тем более, что уж вовсе непостижимо, чем он руководствуется. Так, говорят мне, происходит купля-продажа табака во всем мире. Это ничуть не похоже на хлопковые торги в Александрии, как их описал Э. М. Форстер в «Фаросе и Фарийоне». Насколько я мог судить, в то утро цены на табак были низкие. Это единственная сельскохозяйственная культура в Южной Родезии, которую выгодно выращивать, и у многих продавцов лица были вытянутые, но фермерские жены, вырядившиеся в лучшие свои платья, в шляпках и перчатках, беззаботно болтали, попивая кофе.
Примерно сто шестьдесят миль на поезде, а дальше машиной по хорошему шоссе, идущему от Солсбери в Умтали. Я взял на заметку этот путь, которым и пользуется умный путешественник. Восточное Нагорье граничит с португальскими владениями. Они включают в себя самые красивые места Африки, лесистые горы, водопады; здесь чудесный воздух. Эти места особо притягательны для орнитологов и энтомологов, для археологов тоже, потому что тут находятся прекрасные искусственные каменные террасы и таинственные пещеры Иньянги. Здесь в эпоху, не установленную учеными, процветала неведомая цивилизация, и сегодня есть, насколько я знаю, две превосходные гостиницы для туристов и, как говорят, много чего интересного.
Одна из них, в которой мы завтракали — так вкусно, как ни в одном другим отеле после Малинди, — расположена на главной улице Умтали, столице и центре этого прекрасного края, великолепного города-сада, вокруг которого множество богатых иммигрантов построили себе виллы и посадили сады.
Мы заехали сюда повидать дочь Дафни, Джил; она учится в новой католической школе-интернате, построенной американскими монахинями ордена «Святого сердца Девы Марии» (никогда не слышал о таком ордене) на окраине города — роскошное заведение, с ванной комнатой на каждых двух девочек. Несколько угнетали американские псевдоанатомические схемы, иллюстрирующие губительное воздействие вина на человеческий организм, да учебники местной истории, предназначенные для использования в Южно-Африканском Союзе. Сразило кое-что более современное: урок «Обаяния» в учебном расписании. При ближайшем знакомстве оказалось, что так по-новому именуется обычный «Урок хороших манер». И очень приятно было видеть, как девочки, скользя мимо нас по коридору, делали легкий книксен.
Я хотел было купить в умталийских лавках какие-нибудь поделки туземцев. Некоторые племена в португальской Восточной Африке славятся мастерством резьбы по дереву, и вполне заслуженно, в чем я имел случай убедиться, разглядывая коллекцию фигур, которую собрал один из чиновников районной администрации в Килве. Но здесь, почти на самой границе, не продавалось ничего, кроме самых дрянных туристских сувениров. По совету одного из лавочников мы продолжили поиски в африканском квартале, благоустроенном и чистом, но нас встретили неприветливо. Повсюду, как в военном городке, висели объявления, что без разрешения вход на территорию закрыт, что вновь прибывшим требуется пройти медицинское освидетельствование и регистрацию. Да к тому же тут не было того, что мы искали.
Мы ехали дальше по дороге, поднимавшейся в горы, мимо школ верховой езды и ворот многочисленных прекрасных поместий, среди природы невероятной красоты к другому отличному отелю, называвшемуся «Леопардов Утес».
Я уже говорил, что в Родезию следует ехать через Восточное Нагорье. Более того, ищущему место для отдыха вообще нет смысла ехать дальше. В буклете, изданном Департаментом по развитию туризма, рассказано обо всем, чем примечательны эти места, причем рассказано в сдержанном тоне, приятно контрастирующем с языком, обычным для подобных изданий. Конечно, здесь нет ни снега, ни моря, зато есть все остальное: в Умтали — гольф, боулинг, теннис, верховая езда, кемпинг (с ванными), театр, кино, «Ротари клуб», «Круглый стол», английские и шотландские масонские ложи, католический епископ; в Иньянге — поместье Сесила Родса, превращенное ныне в национальный парк, где разводится форель, есть озеро, в котором можно искупаться (и нет бильгарции, как в горных реках) и покататься на лодке, бревенчатые хижины в тирольском стиле для отдыха; в Вумба-Хиллз — симпатичные обезьянки саманго; и везде водопады, папоротник, громадные деревья… нет нужды пересказывать официальный панегирик этим местам, достаточно сказать, что каждое слово в нем соответствует действительности. Экскурсии туристов еще не опустошили их. Такими, наверно, были островки естественной красоты в Европе шестьдесят лет назад.
Тем вечером после обеда мы долго сидели у костра, а потом отправились спать в приятные, уютные номера среди горной прохлады и тишины.
Мне бы хотелось задержаться здесь, а потом отправиться дальше. Надеюсь, я еще вернусь сюда. Возможно, этот район будет развиваться таким образом, что пожилые и состоятельные люди получат более достойный курорт, нежели на побережье. Увлечение загаром продолжалось довольно долго. На Ривьере видишь жирные туши доживших до наших дней молодых невротиков, описанных Скоттом Фицджералдом в романе «Ночь нежна», и их подражателей в окружении пролетариев, наводнивших пляжи. Если мода — это все для ее поклонника, нужно ввести моду на уединение. А где найдешь более подходящее для этого место?
18 марта. Весь день в дороге: сначала в Умтали, затем семьдесят шесть миль на юг через горы и в середине дня спуск в пышущую жаром долину Саби, поворот на запад и, миновав мост Берчену, еще около ста миль по саванне до Зимбабве, куда мы попали перед самым закатом.
Я бывал здесь прежде, приезжая от Форт-Виктории, и досконально изучил эти знаменитые руины — самые знаменитые в Африке южнее Египта. Дафни и остальные были здесь впервые. Вечером мы успели разве что лишь бросить беглый взгляд на их красоту. Рано утром вся компания снова вернулась к руинам.
Некогда здесь был каменный город, от которого уцелело две группы построек, производящих глубокое впечатление. Их слишком часто фотографировали и описывали, чтобы сейчас рассказывать о них подробно. Их происхождение остается тайной и предметом ожесточенных споров. Им нет равных ни по размерам, ни по степени сохранности, но есть и другие «Зимбабве» — слово приблизительно переводится как «царский двор» или «каменная постройка». Но то, которое мы посетили, правильно называется Великим Зимбабве[238].
К тому времени, когда в 1868 году тут впервые появился белый человек, эллиптической формы строение, ныне широко известное как Храм, было заброшено и сплошь заросло травой и кустарником. Вершина горы, называемая Акрополем, использовалась соседним племенем в качестве крааля, загона для скота, и продолжала использоваться еще почти тридцать лет. Земельная компания в первые годы своей деятельности отдала эти постройки в концессию компании «Древние руины», имевшей капитал в двадцать пять тысяч фунтов и образованной для поисков золота в археологических памятниках в междуречье Лимпопо и Замбези. Компания действовала до 1903 года. Не сохранилось никаких записей о разграблениях раскопок. Нет сомнений, что было найдено и переплавлено множество древних изделий из золота. Теперь об ущербе, причиненном раскопками, глубоко, сожалеют, и власти прилагают усилия, чтобы как-то смягчить его.
Великое Зимбабве расчистили и содержат в образцовом порядке (правда, на части его территории соорудили площадки для гольфа); камни, выпавшие из стен, вернули на место, провели дорожки и, где нужно, устроили ступеньки. Теперь оно со своими валунами, расположенными повсюду, выходами скальных пород и рядами каменных кладок походит на парк в Девоне.
Акрополь — это крутая небольшая гора высотой футов в триста пятьдесят, подняться на которую изначально можно было по двум узким расщелинам в граните. Смотрители проложили более удобную и пологую тропу со скамеечками, чтобы пожилые экскурсанты могли сделать передышку. На вершине — масса укреплений и стен, возведенных между валунами и самой скалой. По всей видимости, когда-то здесь укрывались от врагов, а также занимались производством: плавили золото, хотя никаких копей поблизости не обнаружили. Вероятно, белые первопроходцы нашли здесь массу предметов, представляющих немалую историческую ценность, большая часть которых была уничтожена. Из того, что уцелело, кое-что хранится в музее в Булавайо, но основную массу предметов отправили в Кейптаун в те дни, когда казалось, что именно этот город станет столицей страны, входящей в великое Британское Содружество Наций.
До Храма отсюда более четверти мили. Это огромная сплошная стена, которая образует овал, возведенная из каменных блоков без применения раствора и украшенная по всей своей длине, составляющей двести шестьдесят пять футов, двойной зигзагообразной полосой. Входы перестроили, и теперь они иные, чем были прежде, и представляют собой сквозные проемы на всю высоту стены с закругленным верхним краем, напоминающим контрфорсы Котсуолда. Изначально верх был прямой и стена продолжалась над поперечной балкой. Внешняя стена имеет у подножия толщину в шестнадцать футов. Путеводитель умалчивает о ее высоте, но, думаю, она не выше двадцати футов. Стена должна была производить грозное впечатление. Даже в нынешнем своем виде многим впечатлительным душам — Дафни в их числе — это место кажется жутким. В нем, конечно, есть тайна. Большую часть внутреннего пространства занимает вторая стена, столь же высокая, как внешняя, между которыми остается узкий мрачный проход, который ведет к массивной башне конической формы, которую, разумеется, окрестили «фаллической». Я скептически отношусь к подобным модным атрибуциям. Разве детали некоторых лондонских станций пригородной железной дороги «фаллические»? Разве они служат соответствующему культу? Единственный откровенный символ фаллоса, какой я знаю, это обелиск, воздвигнутый Вигланном в предместьях Осло. Невозможно ошибиться, что именно вдохновило автора на эту торчащую вертикаль. Но у нее нет поклонников.
Внутри стен можно по оставшимся следам увидеть, какая часть пространства имела крышу, какая не имела, где совершался обряд, а где был коровник — конечно, предположительно. Общее название «храм» и лежащая на всем глубокая тень рождают в воображении картины кровавого и отвратительного ритуала, но, по сути, нет никакого основания предполагать, что это вообще было место отправления какого-то культа. Ручаюсь, самым изобретательным постановщикам фильмов не воссоздать того, что здесь происходило, и не поместить сюда жрецов и жриц так, чтобы это выглядело правдоподобно. Марсианин, который увидел бы католический храм в родезийском Солсбери, понял бы, что уже был в сооружении, построенном такими же людьми (жившими в несравненно худшую эпоху) и с той же целью в Солсбери английском. Но европеец покидает «Храм» в Зимбабве с ощущением, что его не с чем сравнить. Это пример того, что так часто возбуждало в Г. К. Честертоне отвращение. Извращенная форма. Нечто бесповоротно чуждое.
Но тут, похоже, нет соответствия и традиционным африканским святыням. Последние раскопки заставляют думать, что это был царский крааль, что внешняя стена — позднейшего происхождения, нежели внутренняя, что коническая башня выполняла роль сторожевой или же это просто грандиозный монумент во славу некой личности. Думают, что она построена совсем недавно племенем банту.
То есть недавно, если иметь в виду некоторые другие теории, имеющие хождение в Родезии. И, конечно, выдвигались предположения, что Храм построил царь Соломон; кроме него фигурировали некий доисторический исконный народ и таинственная белая раса, в которой все до единого были масоны, а еще индийцы, арабы, персы, даже китайцы; кто угодно, только не туземцы, ибо родезийцы, даже самые культурные из них, верят, как в церковный догмат, что банту на протяжении всей своей истории были такими же, как в тот момент, когда их открыли, примитивными дикарями, не знавшими никакого мирного искусства. Самое большее, на что местные готовы согласиться, это что чернокожие, возможно, способны построить каменную стену, но только будучи рабами и под руководством азиатов. Здесь предпочитают теорию об исчезнувшем племени белых людей. Она была поколеблена результатами «углеродного анализа» древесины балки над водостоком во внешней стене. Кроме того, существует, кажется, электрический прибор, позволяющий определить возраст древесины. Два независимых исследования показали, что этому образцу примерно семьсот лет. Я не утверждаю, что мне понятна технология подобных анализов. Эксперты говорят, что возможно большое расхождение в результатах в зависимости от того, откуда взят образец, из середины дерева или близко к поверхности. Датировка тринадцатым веком была охотно принята, поскольку к этому времени банту, по всей видимости, еще не появились в данном районе. Бушмены построить Зимбабве не могли. Значит, это сделала не африканская раса, обладавшая высокоразвитой культурой. Таков популярный аргумент. Но не нужно быть ученым, чтобы усомниться в значимости результатов анализа. Многие местные особняки имеют подлинные балки эпохи Тюдоров, то есть XV–XVII веков; во многих старинных домах балки заменяли новыми. Зимбабве давно испытывает недостаток дерева. Более чем вероятно, что строители, какой бы они ни были расы или какого века, использовали брусья с более ранних построек. «Углеродный анализ», по сути, ничего не добавил к нашим знаниям о времени возведения этого комплекса.
Поблизости от руин множество отелей. Мы сделали неудачный выбор. В дневнике я записал: «Хозяин его — друг», что означало, что мы опять оказались жертвами того любезного британского персонала, о котором я уже предупреждал читателя. Не буду, из уважения к закону о дискредитации, ни называть отель, ни, из уважения к терпению читателя, распространяться о наших мучениях.
19 марта. Мы сбежали рано утром и отправились по главной дороге, идущей из Бейт-Бриджа на Солсбери через Форт-Виктория. Родезийцы испытывают по отношению к Форт-Виктории сентиментальное чувство как к первому поселению, основанному в 1890 году головным Отрядом Первопроходцев, двигавшимся из Бечуаналенда в Машоналенд. От первоначальных укреплений уцелела лишь маленькая сторожевая башня. Теперь Форт-Виктория может похвастать магазинами, кинотеатром, новым зданием мэрии и чудесной небольшой католической церковью, возведенной по проекту архитектора, чью главную постройку мы и ехали посмотреть. Жителей в городе не очень много. Окрестные фермеры везут на здешний базар свою продукцию, и доныне на широких городских улицах можно встретить повозки, запряженные волами.
Миссия Серима расположена в стороне от главной дороги, в местном заповеднике за большим поместьем, которое называется Чатсворт и принадлежит европейцам. И здесь мои спутники были впервые. Я же приезжал сюда год назад и горел желанием показать им одно из самых, на мой взгляд, замечательных предприятий в стране; а еще посмотреть, каких успехов здесь добились за прошедший год, и познакомить их с архитектором, отцом Грёбером, который отсутствовал в первый мой приезд. Серима не рекламирует себя и не зазывает праздных туристов. Она существует для тех, кто в ней живет. Она не отправляет свою продукцию на продажу или выставки. Насколько мне известно, в печати не появлялось ее фотографий. Тут нет указательных столбов, чтобы направлять путешественника по песчаным дорогам, разбегающимся по этой плоской, покрытой редкой растительностью земле.
Это место находится в епархии Гвело, вверенной заботам швейцарского «Вифлеемского братства». В 1948 году епископ послал отца Грёбера основать миссию и построить для нее здание. Предоставили на это, да и сейчас предоставляют, жалкие гроши. Не хватало всего, лишь простора и усердия было в избытке. В настоящее время миссия состоит из одного священника, послушника, знающего толк в строительстве, и шестерых монахинь в лазарете Девы Марии. При миссии есть школа-интернат, где живут и учатся сто семьдесят детей из племени машона, и в довершение — большая и замечательная церковь, которую мы и приехали посмотреть.
Она первой привлекает внимание, едва выезжаешь из буша, и поначалу отнюдь не восхищает людей, которые не разделяют моего скептического отношения к современному стилю. Простой формы, без всяких излишеств, построенная из бетона и рифленого железа, она высится над голой землей, как ангар на заброшенном аэродроме.
В плане на чертежной доске Серима выглядит логичной и симметричной. Осевые дороги от блоков дортуаров, классных комнат, учебных мастерских, столовой и амбулатории сходятся у церкви. Но в натуре к сегодняшнему времени эти дороги едва видны, а босые ноги протоптали тропинки по всей территории миссии. «Блоки» в настоящее время представляют собой низкие хижины. В один прекрасный день все это разрушится и зарастет травой и кустарником, и человеку простому, не специалисту, станет ясной концепция архитектора. Сейчас же требуется незаурядное воображение, чтобы по достоинству оценить его идею.
Отец Грёбер работает и спит в одноместной келье, выходящей в небольшой вестибюль главного здания. Полки в келье заставлены трудами религиозных аскетов и английскими, немецкими и французскими книгами по современному искусству. Это пожилой человек с безмятежным лицом. Когда я сказал, что, возможно, напишу что-нибудь о миссии, его радушная улыбка слегка приугасла, но он не запретил мне этого делать, а когда принялся рассказывать о своей работе, вновь просветлел. В молодости он учился архитектуре в Швейцарии и, окончив учебу, на другой же день пошел прямиком в семинарию, выразил желание отправиться в миссию в Африке и думал, что вряд ли когда ему пригодятся его талант и знания архитектора. Последние двадцать лет он строил не только для своего ордена, но также для иезуитов, чья семинария для туземных священников под Солсбери возведена по его проекту. Но Серима — любимое его творение. Это здесь он основал небольшую школу искусств, которая является одним из наиболее освежающих мест в Африке.
В последние недели я пользовался каждой возможностью, чтобы разжиться образчиками африканской скульптуры, и обшаривал базары и лотки бродячих торговцев. Лучшие, как я уже говорил, делали в Килве и на португальской территории, но тамошним мастерам, хотя они и были искусные резчики, не хватало воображения и изобретательности. Их скульптуры бесконечно повторяли одни и те же архетипы людей и животных. Мне доводилось видеть фотографии фигур, сделанных туземцами Конго и Уганды, и, возможно, выставлявшиеся в Лондоне и Париже; хотя достаточно характерные, это все же явно были работы людей, которым показали европейскую скульптуру. Первобытное африканское искусство восемнадцатого и начала девятнадцатого веков, которым в 1920-х годах восхищались знатоки в Европе и Америке, похоже, так же мертво, как цивилизованное искусство Европы.
В Сериме есть миссия, стены которой расписаны туземными художниками, но я туда не попал. Глядя на фотоснимки этих росписей, кажется, что художникам показали что-то из традиционной европейской живописи и вдохновили на повторение этого в своей манере, отчасти наподобие того, как мексиканские индейцы шестнадцатого и семнадцатого столетий принялись работать по образцам испанского возрождения и барокко, — родилось, конечно, нечто приятное, яркое, но безжизненное, неспособное на свободное развитие. А ведь у мексиканских индейцев существовала долгая традиция в различных формах оригинального искусства. У народности машона, среди которой трудился отец Грёбер, никогда не было художников, не занимались они и никаким ремеслом, разве что их женщины плели из травы циновки с простеньким узором. Отец Грёбер скрепя сердце ничего не показывал своим ученикам из европейского искусства. Он не разделял заблуждений недавнего прошлого, что любой человек — якобы художник по природе, но среди мальчишек, прошедших через его руки, было несколько — столько же, возможно, сколько он бы нашел в английской частной школе, — обладавших серьезными художественными задатками. Сейчас у него было двое мастеров, резчиков по дереву, лет по двадцать с небольшим, и дюжина подростков подмастерьев. Они вырезают фигуры в символическом и дидактическом духе, наподобие средневековых европейских, но совершенно оригинальные и чисто африканские.
Каждого мальчишку по прибытии из его деревни просят нарисовать его путешествие в миссию. Многие оказываются неспособны вообще ничего изобразить; рисунки других не слишком отличаются от каракулей европейских детей, несколькими годами младше их. Тех же, кто проявляет видимые способности, учат владеть карандашом, мелками, пером и кистью; они рисуют абстрактные симметричные орнаменты, а спичкой, обмакнутой в тушь, — знаки фигур в движении. Может быть, все это общее место в «передовом» образовании. Не знаю. Для меня это было совершенно ново. Во времена моей юности на уроках рисования не было ничего подобного, мы начинали с копирования литографий с сельскими пейзажами и продвигались к рисованию «с натуры» натюрмортов. Здесь следующей ступенью была лепка из глины. Первым заданием мальчишкам всегда была лепка маски, которая «напугает его младшего братишку». Ему объясняют, что намного легче делать что-то уродливое, нежели красивое; что, образно говоря, живопись Фрэнсиса Бэкона — это лишь первый шаг к совершенству, и мальчишка из племени машона должен пойти дальше. Высшее достижение — это изваять что-то красивое, образы ангела или святого, Богоматери или Господа, перед которыми захочется молиться. Но прежде чем они перейдут к этому, их учат пользоваться стамеской и создавать орнамент, который бы нес в себе моральное или религиозное послание. Искусство — это катехизис и молитва в зримой форме. Здесь нет и намека на самовыражение или эстетическое чувство; на стремление отвечать запросам рынка или пробудить национальную гордость, работая не хуже белого человека.
Деревянных заготовок не хватает, и качество их не соответствует требованиям. Каждый сначала делает эскиз в глине, и лучшие скульпторы показывают, насколько они требовательны к себе, создавая множество вариантов, прежде чем взяться за резец.
Первой завершенной работой художественной школы стал главный вход в миссию. Бетонные стены были расписаны простым геометрическим орнаментом, выполненным охрой и умброй — красками, пигмент для которых дает эта земля. По обеим сторонам двери стоят увенчанные коронами фигуры Папы Римского и английской королевы; в обоих случаях это не попытка — неудавшаяся — передать портретное сходство, но конкретное воплощение африканской идеи величия; в них нет ничего комичного, напротив, они выглядят куда более царственно, нежели большинство современных европейских скульптурных портретов сих особ, созданных официальными (и простыми) ваятелями.
Створки двери покрыты резьбой, изображающей ценности и опасности африканской жизни. Путь прилежного ученика — труд на земле, преимущества учения, любовь и семья и, как высшая цель, священство; путь ленивого — азартные игры, пьянство, танцы, жрецы и магометанство.
В церкви, строительство которой близко к завершению, никакие работы не ведутся. В плане она, как заметил отец Грёбер, похожа на пару шорт. Два прямоугольных нефа, соприкасаясь одним углом, расходятся в стороны примерно на сорок пять градусов. Их оси пересекаются в месте главного престола, который находится в большом пятиугольном алтаре. Такая композиция представляет собой дальнейшее развитие крестообразного плана ради того, чтобы алтарь был хорошо виден как можно большему числу прихожан. На первых чертежах перекладины креста были опущены вниз, образуя подобие широкой стрелы[239]. Затем в треугольном пространстве между двумя нефами был построен придел Богоматери с алтарем в вершине, через который человек входит в церковь. Два боковых придела продолжают заднюю стену алтаря. Позади ризницы, которую еще (как я думаю) пристроят, будет главный шпиль.
Это сооружение спроектировано так, чтобы полностью соответствовать своему назначению, то есть отправлению обряда, и для тех, кто видит его изнутри. Потолок из традиционных травяных циновок, опирающийся на решетку из тонких балок, которые покрыты орнаментом в виде уголков, выполненным минеральными красками, скрывает грубый материал крыши и открытые параболические бетонные арки свода.
В настоящий момент самые значимые резные изображения украшают вход и сцены Крестного пути. Дверь, как в здании миссии, отделана панелями с фигурами и сценами из Ветхого и Нового Заветов, призванных проиллюстрировать религиозные догматы. Выбирает темы всегда отец Грёбер. Сцены Крестного пути, висящие на скобах на стене, обновлены со времени моего последнего приезда. Это самые грандиозные и удачные работы, выполненные в Сериме.
Назначение их, как всего остального, сугубо обрядовое. При взгляде на них мне припомнились такие же сцены в столь превозносимой капелле в Вансе, стену которой Матисс покрыл каракулями, подавляющими религиозное чувство вместо того, чтобы возбуждать его.
В мастерской стоит почти законченная крестная перегородка — четыре высоких столба из цельных древесных стволов, сверху донизу покрытых резными фигурами, и две одинаково тщательно обработанные поперечины, на которых будет висеть фигура Распятого. Алтарные скамеечки тоже вырезаны из цельных деревянных колод. Очень скоро в Сериме будет одна из самых красивых и оригинальных церквей современного мира.
Такова цель строителя: построить церковь, а не создать школу искусств. Скульпторы были взращены, чтобы украсить церковь, а не наоборот, как бывает, когда строят церковь, чтобы скульпторам было, где показать свое мастерство.
Что произойдет, когда отца Грёбера больше здесь не будет, кто станет наставлять их? Они намного моложе его. Их мастерство останется при них, притягательное для коллекционеров и музейщиков, которые станут эксплуатировать их. Как долго их творческое воображение сможет сохранять свою оригинальность и не поддаться европейскому и американскому влиянию? Те увлеченные подмастерья, которых я видел сегодня, обнаружат, что можно прилагать меньше усилий, а зарабатывать больше. Не затрачивая особого труда, имитировать произведения экспрессионистов или абстракционистов. Что-то подобное, насколько могу судить, происходит в некоторых областях бельгийского Конго. Мы видим, как меньше чем за жизнь одного поколения масса столь обещающих начинаний полностью вырождалась — тому пример, мультфильмы Уолта Диснея. Было бы чересчур смело думать, что в Сериме заложена традиция. Но сказанное вовсе» не умаляет нынешнего достижения. Вина современного глаза в том, что он вечно таращится, глядя вперед, современного сознания — что его интересуют лишь «влияния» и «направления» вместо того, чтобы с благодарностью принимать реальные дары прошлого и настоящего. Художник не имеет никакого отношения к будущему. Заслуга отца Грёбера в том, что он пытался заставить африканцев делать то, что никто, кроме них, не смог бы сделать и чего ни один африканец в этом огромном краю никогда не делал прежде, — оставить после себя церковь, где они и их потомки могли бы молиться Богу, к которой они относились бы с любовью, гордостью и благоговением, с какими мы в Европе относимся к нашим средневековым храмам.
Улыбчивые монахини уговаривали нас остаться на ланч, но моих спутников ждали дела в Солсбери. Вскоре мы снова были на прямом пустынном главном шоссе. Сделали короткую остановку у ресторана в маленьком городке, и дальше в путь, через равнину, и до наступления темноты прибыли на ферму, на которой я гостил.
7. Родезия. Продолжение
Солсбери — Матопо — Родсы
20 марта. Перемены, произошедшие в городе, значительней, чем кажется на первый взгляд. Улицы, о чем мне часто напоминают его жители, специально задуманы такими широкими, чтобы на них могла развернуться упряжка быков. В прошлом году «транспортной проблемы» не существовало. В этом повсюду появились счетчики стоянки, а главный городской торговец бакалеей построил парковку на крыше своего магазина, окружив его спиралью пандуса, отчего здание стало похоже на музей Гугенхейма в Нью-Йорке. Посетители спускаются в магазин на лифте, делают покупки и получают их у ворот, когда съезжают вниз. Есть кинотеатры для автомобилистов. О первых колонистах уже почти ничто не напоминает. Само слово, «колонист» считается теперь оскорбительным и политически тенденциозным.
Я уже высказывался по поводу трудностей, с которыми сталкивается путешественник при такой калейдоскопической быстроте смены смыслов эвфемизмов. В прежние времена колонисты гордились тем, что отличались от своих соплеменников — госслужащих. Теперь они хотят, чтобы их называли просто родезийцами, боясь, что их прежнее название вызывает ассоциации с недавней и сегодняшней оккупацией страны. Благодаря старой манипуляции словами белого американца относят к категории европейцев, а чернокожего — к категории «чуждых туземцев». Туземец, безусловно, наиболее почетное название для белого или чернокожего, никогда не употребляется по отношению к белым, оскорбляет оно и некоторых чернокожих. Слова «ниггер» (кроме употребления в дружеском обращении чернокожего к чернокожему) и «кафр» долго считались оскорбительными. Название «банту» антропологи считают неточным. «Африканец» — слишком неопределенно. Мне говорили, что в США можно сказать «негр», но «негритянка» — нельзя. Им нравится, когда их называют «цветными». Но на большей части территории Африки так называют мулатов. В своей жизни я видел «англо-индийца»[240], и до сих пор, описывая семью матери, я пользуюсь этим словом, которое стало означать «евразиец». Жители Гоа по какой-то таинственной причине обижаются, когда их называют гоанцами. Нет конца потоку жантильности, размывающему язык. Что ж, не думаю, что арапы, ниггеры, кафры, туземцы, банту или африканцы прочтут этот дневник. Кто-то из белых — возможно, так что приношу извинения за то, что называю некоторых из них «колонистами», но ума не приложу, как еще, не прибегая к парафразу, назвать тех славных розоволицых людей, которые прибыли в эти края, чтобы колонизировать их.
Собственно говоря, тех, кто первым захватил эту землю семьдесят лет назад, или их потомков осталось очень мало. Они чрезвычайно горды этим и, как родовой герб, вывешивают у себя в домах свидетельства, удостоверяющие сей факт. Не все «пионеры» были шпаной. Миссионерское семя дало немало выдающихся личностей среди современных граждан. Но иммигранты, которые после 1945 года хлынули в страну, изменили ее характер. Проходящая сейчас выставка иллюстрирует это изменение.
В Солсбери есть прекрасное новое здание — Национальная художественная галерея Родса, дар одного из таких недавних иммигрантов. Она еще не имеет постоянной экспозиции, и руководству галереи придется проявить изобретательность, чтобы заполнить ее экспонатами. Когда я побывал в ней в прошлом году, там красовалась только коллекция увеличенных фотографий, которые некое американское агентство культуры рассылает по всему миру. Объединяли все те снимки, кажется, тема продвижения человечества к прогрессу и тема братства людей. Замечена эта выставка была только популярным журналом, написавшим о ней на своих страницах. В этом году там выставлено нечто более существенное, а именно: мебель и objets d’art из частных собраний коллекционеров Федерации. В каталоге особо подчеркивается, что экспонаты имеют общегосударственную ценность, но все они (как я полагаю) южнородезийского происхождения и привезены сюда после 1945 года.
Выставку организовал и представил публике не старый еще холостяк, владелец антикварного магазина, восторженно рассказывающий о своем знакомстве с мистером Бетжеменом[241] и мистером Осбертом Ланкастером[242] и настолько жаждущий поделиться с вами этими знаниями, что просто спасу нет, — он сейчас увлекся периодом Вильгельма IV[243], как «изысканнейшим», и сам является ярчайшим примером отличия современных родезийцев от первых колонистов. Он отобрал и разместил экспонаты так, чтобы, насколько возможно, воспроизвести «облик жилища в соответствующую эпоху», последнее из которых представляет собой озорную издевку над вкусом его скромных соседей — комната обставлена мебелью местного изготовления, страшней которой не увидеть даже в витринах мебельных магазинов в Англии.
В Родезии есть четверо богатых коллекционеров; они-то и предоставили наиболее замечательные образцы. Но есть и одиночные экспонаты из самых разных мест. Джон, к примеру, предоставил роскошный расшитый трен, который был на его прапрабабке на крестинах короля Рима.
Не все здесь вызвало бы интерес или даже попало на аукцион Сотбис. Больше того, у своих сомерсетских соседей в радиусе пяти миль я мог бы собрать более разнообразные и ценные экспонаты на целую выставку, чем может предоставить вся Федерация. Но значение выставки в Солсбери в том, что она вообще демонстрирует все, что стоит демонстрировать; что теперь возможно на каких-то приемлемых экспонатах проиллюстрировать стили почти всех европейских эпох. Поселенцы недавнего времени приезжали со всем домашним скарбом. Главным образом благодаря этому, а не небоскребам у туриста возникает ощущение основательности здешней европейской колонии. А также ее человеколюбия; ибо новым поселенцам не свойственна узость взглядов их предшественников.
Рост значения Солсбери как центра торговли, высокие башни его банков и страховых компаний, его опрятно одетый деловой люд — все это заставляет забывать, что тут находится еще и правительство — собственно, даже два правительства, два парламента, два премьер-министра, генерал-губернатор и губернатор. Джон, Дафни и я оказались на банкете, устроенном в резиденции губернатора по случаю приезда британского министра. Занятно было видеть, как дамы в длинных платьях и белых перчатках до локтей покинули стол, чтобы встретить министра в сопровождении генерал-губернатора, и столпились у входа в зал, приседая в реверансе, как мальчишки, прислуживающие в алтаре. Когда все расселись по местам, моим соседом за столом оказался местный босс из цивилизованных. Я сказал что-то вежливое, мол, побывать в его стране — одно удовольствие. Он в духе политиков пустился в разглагольствования об огромных прогрессе и перспективах страны.
Я сказал:
— Полагаю, вы холостяк. Я бы не хотел, чтобы мои дети росли здесь.
— Почему? — пахнуло на меня политикой, и довольно сильно.
— Из-за акцента, который бы они приобрели.
Мне показалось, что он посмотрел на меня с симпатией. И принялся рассуждать не о преимуществах местного образования, не о здоровом климате или возможностях разбогатеть. Вместо этого он заговорил о своем детстве, проведенном в Англии.
Когда генерал-губернатор решает, что обед несколько затянулся, он велит одному из присутствующих районных комиссаров поставить пластинку с «Песней смерти» из «Кинг-Конга».
21 марта. В это утро на Миранделлас проходили скачки. Еще была жива память о том, как на том месте, где сейчас построен ипподром, охотились на львов. Лошадь Джона участвовала в забеге. Оставив его со священником на ипподроме, я и Дафни поехали в туземную резервацию на поиски миссионера иезуита, о котором я слышал в Англии. Тогда он не знал о том, что его брата послали в Ньясаленд главой комиссии, которая должна была расследовать произошедшие там беспорядки.
В Солсбери видишь мало африканцев; здесь их, похоже, меньше, чем в Лондоне. В крупных магазинах чернокожие работают швейцарами, и белые продавщицы отвратительно грубы с ними. Они грубы и с белыми покупателями, поскольку изо всех сил стараются показать, что Бог создал всех белых равными. Получающий немалые деньги водопроводчик, придя по вызову в частный дом, рассчитывает, что его пригласят за семейный стол вместе со всеми. У него есть чернокожий помощник, получающий гроши, который ждет его, сидя на корточках во дворе. Здесь так же, как в Англии, сторонники расовой дискриминации — это те, чью работу многие негры могут сделать лучше.
История Южной Родезии складывалась иначе, чем, скажем, история Уганды или Ньясаленда. Здесь белые появились как завоеватели; там — по просьбе туземцев, искавших покровительства английской короны. Завоеватели не стяжали славы на поле брани, о которой могли бы вспоминать с гордостью, но все же проявили себя благородными рыцарями по сравнению с теми, кто захватывал Австралию и регулярно давал аборигенам отравленную пищу. Завоеванные племена во многих случаях сами недавно были завоевателями. В Африке сила оружия всегда была убедительным аргументом в споре за первородное право собственности.
Турист в Родезии так же редко видит туземцев, как в Америке — настоящих бедняков. (Но в Родезии число туземцев в пропорции ко всему населению больше, чем нуждающихся — в Америке.) У них нет явных племенных отличий. Они не красивы, как масаи, не жизнерадостны, как вачагга, не живописно доисторичны, как вагого. Все одеты в уныло одинаковые рубашки и шорты. На лицах приниженное выражение неудачников, каковы они и есть на самом деле.
Полковник Дэвид Стерлинг, с которым я служил в войну, приехал сюда, чтобы заниматься коммерцией, и был столь подавлен, увидев, в каком положении находятся туземцы, что посвятил последние десять лет попыткам убедить белых поселенцев, что «многонациональное общество» — это не просто клише политиков. Но его «Общество Козерога» повлияло на ситуацию меньше, чем он надеялся.
Едва свернув с главного шоссе, мы с Дафни оказались в таких же пыльных, безотрадных местах, какие окружают Сериму — дорога в колдобинах, низкий кустарник по сторонам, редкие клочки маисовых полей да скопления хижин, — и заблудились; расспросы, где миссия, привели нас к англиканской школе, возле которой играли в футбол дети; учитель дал нам провожатого до миссии. Там тоже играли в футбол, и еще несколько мальчишек плескались в резервуаре с водой. В миссии были четверо или пятеро священников, на всех — рабочая одежда, состоявшая из рубашки и шорт; по крайней мере двое из них были людьми высокоэрудированными. Мы потеряли так много времени, добираясь сюда, что едва успели поздороваться с нашим другом, как уже нужно было возвращаться. Он не скучал ни по Фарм-стрит, ни вообще по Солсбери. Хотя до города рукой подать (если знать дорогу) от Миранделлас, он и его товарищи редко видят других белых, кроме уполномоченного по делам туземцев. Они целиком отдают себя людям племени машона, уча детей в центральной школе и объезжая деревни. Я видел и более одинокие миссии во многих частях света — в Британской Гвиане, например, где в горах остановился у одинокого священника, который приветствовал меня такими словами: «Как я рад! Добро пожаловать! Я жил надеждой, что кто-нибудь появится и удалит мне два больных зуба», — но эта миссия поразила меня своим пронзительно тоскливым видом.
История машона, насколько известно, — это история унижения народа; до появления белых в стране они были жертвой матабеле. Подобно обитателям трущоб в индустриальной Англии прошлого столетия они часто напивались до бессознательного состояния. Безусловно, они обожают играть в футбол и плескаться в воде. Миссионеры говорят, что они проявляют некоторый интерес к религиозным обрядам. Но на человека, походя увидевшего их — по крайней мере на меня, — они производят тяжелое впечатление, от которого нелегко избавиться. Оно давило на меня, когда мы, подпрыгивая на ухабах, неслись обратно к ипподрому, до которого мы добрались как раз к последнему заезду, и потом, когда мчались по шоссе домой.
22 марта. Последняя поездка — на Матопо. Эти знаменитые горы уступают по красоте только Восточному Нагорью, но они намного старше. Пейзажи у Леопардова утеса можно сравнить с прекраснейшими видами в других частях света. Я не знаю ничего подобного Матопо. Это примерно тридцать или пятьдесят миль голых гранитных скал и зеленых долин. Эти места настолько поразили воображение Сесила Родса, что он завещал похоронить себя здесь на пятачке, который назвал «Панорама мира» и определил быть Валгаллой, то есть пантеоном героев страны. Вот почему эти места стали священными для родезийских патриотов. А также для матабеле, которые первыми решили похоронить здесь своего короля, Мзиликази, который вывел их сюда из страны зулусов в 1838 году. Когда белые первопроходцы разграбили королевскую могилу, Родс обнес ее стеной и по всем правилам повинился за совершивших святотатство, принеся в жертву черных быков. Но есть свидетельства жизни здесь людей и до матабеле. Поверхность скал в ущельях покрыта рисунками людей, животных и неопознанных фигур, которые археологи относят к переходной эпохе от, возможно, начала эры христианства и примерно до появления здесь народности матабеле. Существует также предсказание, которому по меньшей мере пятьсот лет и по которому это место находится под охраной знатных семей племени каланга по повелению таинственного божества Млимо, которого американец Бернхем, по его собственным утверждениям, якобы убил. Млимо главным образом посылал дождь и исцелял скот, но сфера его деятельности была шире. Это он в 1895 году подвигнул на мятеж матабеле, которые распространили по стране его культ, обещав им, что пули белых не поразят их, а превратятся в воду — заблуждение, которое за последние сто лет принесло немало горя африканцам в разных, не связанных между собой районах: в Судане, например, и в южной провинции Танганьики. Говорят, жрецы Млимо раскинули свою разведывательную сеть среди всего народа банту аж до самого юга, где он граничит с басуто. Оттуда, из Свазиленда и Бечуаналенда, шли и продолжают идти к нему паломники. Некоторым белым известно точное местоположение пещеры Нджелеле, этих африканских Дельф, но они предпочитают поменьше об этом говорить. Официальный путеводитель сообщает: «Очень многие африканцы считают Млимо могущественным и добрым божеством и серьезно относятся к своей вере в него. По этой причине мы не пишем о точном местоположении пещеры и просим туристов уважать его покой и не искать пещеру самостоятельно. Разумеется, совершенно иное дело посещение Нджелеле по приглашению одного из Abantwana bo Mlimo, и обычно нетрудно завоевать доверие местного каланго, чтобы получить такое приглашение».
Сомневаюсь, чтобы многим туристам это было очень интересно. Они приезжают сюда порыбачить, устроить пикник, половить бабочек и пофотографировать красоты заповедника. Мне кажется, что большинство современных родезийцев позорно равнодушны к обычаям и верованиям туземцев. Их предшественники воевали с туземцами, крали их скот, обманом добивались всяческих уступок, но им волей-неволей приходилось как-то считаться с ними, жить вместе, заключать смешанные браки. Доктор Джеймсон, будучи членом личной охраны Лобенгулы, присягал ему на верность и в нарушение присяги возглавил нападение на него. Селус, самый знаменитый охотник и исследователь Родезии, имел чернокожую жену; его дочь-мулатка живет ныне в пригороде Солсбери. Южноафриканская концепция «апартеида» была чужда большинству авантюристов первопроходцев и (думаю) вызывала у них возмущение.
Мой племянник служит (или, скорее, служил, поскольку его последняя инспекционная поездка завершилась вскоре после моего отъезда) районным комиссаром при губернаторе Южной Родезии — важной фигуре, которую, однако, не следует путать с генерал-губернатором Федерации. Сей почтительный молодой человек устроил мне поездку на Матопо, проявив практичность и расторопность, — встретил меня и устроил так, что я провел ночь с большим комфортом в Гавернмент-Лодж, официальной резиденции губернатора в Солсбери.
На другой день, это было 23 марта, мы рано утром вылетели в Булавайо. Когда мы приземлились, нас уже ждала машина, чтобы отвезти на завтрак в резиденцию губернатора провинции. Дом этот построил Родс для себя на месте крааля Лобенгулы, дом чудесный: низкий, прохладный, в голландском колониальном стиле. Территория вокруг и надворные постройки — образец реконструкции крааля, каким он был во времена Лобенгулы, то есть частью военный городок, частью ранчо. В ухоженном саду стоит сохранившееся дерево удивительно жалкого вида, под которым, как считается, он вершил правосудие. Ни в резиденции губернатора, ни где-либо еще в царстве Лобенгулы не осталось ничего, что напоминало бы о нем; где его могила — неизвестно, его сокровища украдены или утеряны, его потомство не признают. Но по-прежнему над этим местом витает его призрак — глубоко трагическая фигура скорей шекспировской, чем классической драмы; Лир, Макбет, Ричард II — в нем есть что-то от каждого из них. Какая роль для Поля Робсона, напиши кто-нибудь пьесу о его судьбе! Он был жертвой истории. Царство матабеле было военным образованием и соответствующим образом организовано, чтобы обеспечить свою безопасность и процветание во все века до Лобенгулы. Он унаследовал великолепную армию и свой авторитет поддерживал воюя. Молодые воины должны были поить свои копья кровью. Если белые не вторглись бы в Центральную Африку, его династия могла бы править на протяжении столетий. Сам он был человеком храбрым, величественным, умным и благородным. Странно, что он искренне любил белых, защищал их, когда в его силах было уничтожить их, держал слово, когда мог бы их обмануть. Белые, которых он узнал, по большей части были негодяи. По всеобщему предположению, его погубила только их алчность. В Машоналенде искателей сокровищ ждало разочарование. Гонимые надеждой отыскать еще один Рэнд или еще одно Кимберли, они настойчиво рвались в Матабелеленд. Стыдно читать современные описания последнего десятилетия правления Лобенгулы. Палатки белых искателей концессий окружили его дворец; они несли ему шампанское и ружья; д-р Джеймсон пичкал его морфием; эскадрон лейб-гвардии в полной форме проходил перед ним парадным строем; иезуиты изготовили ему герб на дверцу кареты. И все это время полки видели, как их огромный тучный монарх становится еще толще, а сознание его неуклонно помрачается. Он написал лично королеве Виктории, прося ее о помощи. Отправил послов в Кейптаун, которых то ли похитили, то ли убили. И молодые воины подняли мятеж.
Его падение приветствовали не только искатели удачи. Прежде чем нанести удар, Родс испросил согласие миссионеров и получил его. Сейчас трудно понять, что во времена «Бриллиантового юбилея»[244] многие порядочные и умные люди верили в реальное существование Pax Victoriana[245]. Незначительные, хотя и кровавые нападения матабеле казались им ужасным анахронизмом. Даже сейчас можно найти достаточно порядочных и умных людей, считающих, что европейцы «усмирили» Африку. До их появления ей были свойственны племенные войны и рабство; нет сомнения, что все это возобновится, стоит им только уйти оттуда. Меж тем за первые сорок лет этого столетия при правлении европейцев в Африке произошли три продолжительные войны, куда более масштабные, нежели предшествующие, которые совершали мародеры, вооруженные копьями, войны белых против белых, и поколению, видевшему нацистский режим в сердце Европы, лучше помалкивать, когда сравниваются цивилизованные и нецивилизованные народы. Но миссионеры искренне верили, что местные деспоты, их свирепая аристократия и их колдуньи — единственное серьезное препятствие к установлению здесь царства братской любви. Отец С. Дж. Престейдж, который всю свою жизнь посвятил туземцам Родезии, писал: «Если когда и существовала справедливая война, то это война, которую вели матабеле».
Бегство Лобенгулы после поражения, старого и одурманенного морфием, его жалкие попытки купить мир, дав мешок с соверенами двум кавалеристам (кто украл его?); его фургон с сокровищами — что было в нем? пустячные дары его придворных-европейцев? слоновая кость? золото? — спрятанный в какой-то расщелине в горах, может, разворованный, может, все еще находящийся там, его исчезновение на другом берегу реки и смерть, как говорят, от оспы неведомо где — все это материал для драмы в стихах.
После завтрака мы поехали обратно в Булавайо. Жизнь в городе текла по старинке неторопливо, что не особо нравилось его обитателям. Не так давно он был торговой столицей Родезии. Теперь его место занял Солсбери. Тут нет небоскребов. На магазинах лежит печать унылой провинциальной респектабельности, как где-нибудь на юге Шотландии. Витрина у аптекаря разрисованная, в ней стоят традиционные стеклянные бутыли с подкрашенной водой; внутри, в шкафчиках, — склянки с латинскими надписями, бывало, восхищавшие нас в детстве. В Солсбери аптеки сверкают рекламой патентованных снадобий, косметики и детского питания. Сигары в табачной лавке лучше, чем в Солсбери. Тут есть приличные музеи, где в нижних этажах выставлены образцы местной фауны, а верхние заняты оружием и туземной одеждой. До последнего времени туземцев не пускали в музеи, посмотреть на эти реликвии их собственного прошлого; теперь все открыто, и их приходит очень много. (Запрет не носил политического характера. Просто администрация музея, которая располагалась на том же этаже, не хотела, чтобы их беспокоила болтовня посетителей.) Мы посмотрели на фигурки птиц из мыльного камня, найденные в Зимбабве, заглянули к минералогу, чьей обязанностью было исследовать образцы руды и самоцветов, которые несли ему, — тем утром он обнаружил среди них что-то особо интересное; уж не изумруд ли? — потом зашли к археологу, побывавшему прошлым летом в Зимбабве, который высказал предположение, что все наиболее впечатляющие части руин — недавнего происхождения и построены банту, после чего поехали на Матопо.
Исконное поместье Родса, которое он передал в доверительное пользование колонии, занимает девяносто пять тысяч семьсот акров, выпасы и пахотные земли поделены между пятнадцатью фермами арендаторов, а оставшаяся скалистая часть отдана под зону отдыха. Это Матопо-парк, где находится могила Родса на «Панораме мира» и куда въезжаешь через ворота, дар кого-то из семейства Бейтов[246]. Ниже простираются почти четверть миллиона акров земли, присоединенной к поместью по декларации 1953 года.
Эта территория подконтрольна не родсовским доверительным собственникам, а Управлению Национальных парков, которое проложило там дороги, оградило дамбами горные реки и вообще старается сделать это место привлекательным для белых туристов. Когда в 1946 году проект по благоустройству территории был представлен на рассмотрение, там жило около семнадцати с половиной тысяч семей туземцев, имевших почти четырнадцать тысяч голов скота. Чиновники решили, что место есть только для четырехсот семей и четырех тысяч голов скота. Туземцы не имели никакого желания перебираться куда-то еще. Многие из них еще хорошо помнили похороны Родса и последующую речь его брата, полковника: «В доказательство своей уверенности в том, что белые люди и матабеле навечно останутся братьями и друзьями, я оставляю могилу моего брата на ваше попечение. Поручаю вам заповедать свой священный долг поколениям ваших сыновей, которые придут после вас, и знаю, если вы выполните его с честью, мой брат будет доволен».
Будет ли Великий Белый Вождь доволен, спросили они, когда увидит через пятьдесят лет, что они позволили приезжим из городов устраивать пикники на его могиле? В конце концов решение подкорректировали, разрешив остаться семистам семьям, которые могут иметь по десять голов скота на человека.
Так здесь появились небольшой отдельный остров — «туземный заповедник» — и большая свободная территория, примыкающая к нему с юга, подобным же образом изолированная. На этих территориях природа Парка сохраняется в первозданном виде, и для посетителей они закрыты. Это ли имели в виду Великий Белый Вождь и полковник Родс? Неужели именно это, позволю себе усомниться, обещала огромная толпа туземцев, собравшихся на похоронах 10 апреля 1902 года, когда кричала (цитирую по путеводителю): «Н’Кози»?
Сегодня можно подъехать к подножию горы, названной «Панорамой мира», и после нетрудного подъема оказаться на вершине. Картина и впрямь величественная и стоящая всех слов, которые написаны и сказаны о ней. Родс, давая месту такое название, подразумевал не то, что это прекраснейший вид в мире, но, скорее, то, что, когда стоишь на этой непримечательной вершине в этом прозрачном свете, глядя на ничем не прерываемую линию горизонта, испытываешь, цитирую путеводитель: «странное ощущение, что тебе открываются самые пределы земли». Любопытно, но полет на самолете ничего не добавляет к этому наслаждению высотой. Человеческий глаз по-прежнему получает самое сильное впечатление от увиденного, когда ноги упираются в землю или в крышу здания. Самолет уменьшает все, что открывает тебе внизу.
Наиболее заметное дело человеческих рук — это памятник тридцати четырем солдатам, павшим в бою на реке Шангани в 1893 году, передовому отряду войск, преследовавших Лобенгулу. Благодаря ясно выраженному желанию Родса и несмотря на сопротивление многих людей в Форт-Виктории и ее округе, их прах был перенесен сюда из Зимбабве, где они были похоронены первоначально. Они были, как гласит простая надпись на постаменте, «Отважные Люди», то есть сражались до последнего, поскольку невозможно было ни отступить, ни сдаться в плен. Монумент представляет собой массивную гранитную колонну высотой более тридцати футов, несущую горельеф работы Джона Твида, Р. А.[247], на котором изображены в полный рост их фигуры в бронзе. Памятник представляет собой разительный контраст с тремя другими могилами на вершине, простыми гранитными плитами с медными табличками, под которыми лежат Родс, Джеймсон и чуть в стороне, под плитой, отличающейся от соседних призывом о милосердии: «R. I. Р.»[248], сэр Чарлз Коглан, первый премьер-министр Южной Родезии.
На похоронах Родса епископ Машоналенда прочитал стихотворение из четырех строф, сочиненное по этому случаю Киплингом. Стихотворение было о Видении:
Дальше восхваление становится чуть ли не обожествлением:
И:
Это было написано всего пятьдесят семь лет назад, но все эти предсказания уже показали свою ложность.
Еще при жизни он увидел, что буры и англичане в Южной Африке окончательно ожесточились, чему в большой степени способствовали его собственные неблагоразумие и бессовестность. Сегодня его грандиозный проект трассы Кейптаун — Каир, которая пролегала бы целиком по английским владениям, потерял всякий смысл; личная, вызывавшая уважение, власть Великого Белого Вождя выродилась в апартеид. Возникает искушение банально сопоставить достижения политика и художника; один говорит о еще не родившихся поколениях, другой поглощен практическим решением ближайшей задачи; одного скрывает завеса разочарований и споров, другой оставляет после себя что-то, имеющее непреходящую ценность, чего не было до него и не появилось бы без него. Но Родс не был политиком или, скорее, был, но мелким. Он был визионером, и почти все, что ему виделось, было галлюцинацией.
Он не был человеком действия в отличие от катастрофически деятельного Джеймсона. Не был он и солдатом или исследователем. В том, что он почти один отправился в горы Матопо, чтобы заключить мир с непокорными матабеле, во многом повинен случай. Это был мужественный поступок, и он великолепно себя показал, но, по правде сказать, то же самое сделал отец Престедж, четырьмя месяцами ранее встретившись с другой группой вождей матабеле. Матабеле находились тогда в безвыходном положении и не имели лидера. Обещанная неуязвимость от винтовочных пуль оказалась иллюзорной. Продолжая оставаться враждебным племенем, они могли бы стать серьезной помехой, скрываясь со своими копьями в неприступных горах, но были обречены на поражение. Для прославленных индаба важным оказалось впечатление, которое произвела на них личность Родса. Матабеле знали о нем только понаслышке. Нет сомнений, что после тех встреч они смотрели на него чуть ли не с тем же благоговейным страхом, что и на своих царей. Африканским политикам, из которых теперь делают кумиров, было бы полезно помнить, сколь, непостоянны эти чувства у их соплеменников.
Родс был финансистом. Очень молодым он нажил огромное состояние в те времена, когда и другие сколачивали не меньший капитал. Но таких, кто заработал миллионы нагрудниках Кимберли, было не много, и они были не удачливыми старателями, а рачительными бизнесменами. Главный талант Родса проявился на рынке, в комбинациях купли-продажи, в монополиях и займах, в обмане акционеров, в поддержании высокой стоимости Земельной компании, когда она не приносила никаких дивидендов, в использовании при продаже и покупке конфиденциальной информации, в создании, распространении и поддержании такой легенды о себе, которая успокаивала фондовую биржу. И деньги не были для него ни конечной целью, ни тем, что позволяет наслаждаться жизнью, или даже средством к достижению личной власти; они были сутью его мечта.
Есть связь между безбрачием и «видением», обоим состояниям, как в низшем его проявлении — Гитлер, — так и в высшем, присуща созерцательность. Родс жил где-то посередине между этими двумя мирами. Только бездетные планируют завести потомство. Родительские пары слишком сосредоточены на сиюминутном.
Есть и привлекательная сторона в характере Родса, стоит вспомнить его экспериментальные фермы, вкус, который он проявлял при выборе домов для житья, его уважение к верованиям туземцев. Система стипендий, которую он учредил в Оксфорде, выделив на это соответствующий фонд, стала образцом для подражания в других странах, которые столь убеждены в непогрешимости собственного «образа жизни», что верят: узнав их получше, их нельзя не полюбить. Примечательно, что его стипендии предназначались для американцев, выходцев из колоний и немцев. Романоязычные страны исключались. Поскольку он был одержим детской, по сути, мечтой. Его первое завещание, составленное, когда ему еще особо нечего было завещать, предусматривало создание тайного общества, призванного утверждать превосходство англосаксонской раеы. Он как недоразвитый школьник, испытывал презрение к даго[249], ко всей средиземноморско-романской культуре. Он совершенно сознательно намеревался спровоцировать войну с португальцами, и только лорд Солсбери остановил его. В своих фантастических мечтах он видел единое мировое государство англичан, немцев и североамериканцев. Но самые важные его компаньоны и в Южной Америке, и в Европе были почти исключительно евреи. Об этом, что так часто не замечается, собственно, и говорится в «Стихах Господу» Беллока. Не существовало объяснимой причины, почему евреям нельзя было наживать состояние на разработке залежей алмазов и золота так же, как не евреям, или почему они не имели права применять силу для защиты своего бизнеса. Но весь абсурд состоял в том, что, отстаивая их интересы, Родс, как идиот, вопил об англосаксонском расизме.
Джеймсон, который покоится рядом с ним, запомнился лишь тем, что вел себя, как слон в посудной лавке. Это был неумный, не отличавшийся особой порядочностью, хотя и довольно приятный авантюрист, пользовавшийся поначалу популярностью, как врач, поддерживавший рабочих алмазных рудников и отказавшийся распространить на них карантин во время эпидемии. Лобенгула особенно любил его и его морфий. Он был не мечтатель, а преданный пес Родса и, как Родс, холостяк.
В его обожании Родса было что-то благородное. Он рисковал и терпел лишения, каких Родс в жизни не знал. Состояния не сколотил. Насколько известно, Родс не был с ним связан, хотя и переживал за него все то время, пока он находился в тюрьме за участие в мятеже против Лобенгулы.
Мы покинули Панораму мира и поехали обратно по горным дорогам, проложенным так, чтобы туристы могли восхищаться видами; по пути мы останавливались, чтобы взглянуть на наскальные рисунки в горных расщелинах, изображавшие людей и животных, которые исчезли в этих местах, — жирафов, носорогов. Теперь здесь самые распространенные представители фауны — это бабуины. Они встречались нам во множестве, но ни разу — знаменитые черные лошадиные антилопы, кобры, свиномордые змеи, питоны. Племянник дал нам с собой в дорогу корзину с прекрасной едой. Для ланча мы выбрали местечко на берегу озера; вокруг не было ни души, только прошел в стороне гид-матабеле в опрятной униформе.
Днем самолет доставил нас обратно в Солсбери, и к чаю мы уже были в доме губернатора. Я бывал там раньше несколько раз, но при дневном свете — впервые. Наконец я смог увидеть восхитительный сад, обязанный своей красотой стараниям жены губернатора.
25 марта. Тем вечером мы с Джоном дали небольшой обед, соединив два события: мой отъезд и первый выход в свет его второй дочери. Преобладали за столом британцы; присутствовал один пруссак — Родс одобрил бы это; но были и французы, венгры, греки, то есть даго, которых он хотел изгнать из своего безумного англосаксонского мира и которые ныне составляют большую и активную часть здешнего населения. Ресторан был португальский, недавно открывшийся на верхушке одного из новых высоких зданий. Французская кухня еще не доехала до Родезии (в Лондоне она, как мне рассказали, быстро исчезает), но Солсбери достиг той степени утонченности, когда появляется мода то на одни, то на другие рестораны. Португальские блюда и вино были превосходны. Мы далеко ушли от бутылочных соусов и консервированных овощей, которые, бывало, загромождали столь многие столы в Британской Африке.
26 марта. Годовщина смерти Сесила Родса. Объявления приглашали граждан прийти по случаю этого события к памятнику ему на главной площади города. Присутствовали губернатор, какое-то количество полицейских и школьников, но особо впечатляющей толпы не собралось. Портреты Родса висят во всех общественных местах и на некоторых частных домах, но его культ, похоже, остался в прошлом. Новое поколение солсберийцев почитает его так же, как, скажем, Абела Янсзона Тасмана в Хобарте[250]. «Могучий Дух» больше никого не «ведет вперед».
Днем я вылетел в Кейптаун.
8. Возвращение
26 марта, продолжение.
Все аэропорты, какие я знаю, вызывают отвращение; йоханнесбургский, где мы приземлились под вечер, — бесспорно, худший в мире. Нас, как стадо, согнали в бетонное полуподвальное помещение, нечто вроде бомбоубежища с дюжиной дверей, в которые нас впускали по одному. Не видно было, чтобы кто-нибудь выходил обратно. Лампочка над дверью вспыхнула, и молодая женщина с землистым лицом объявила в микрофон: «Пассажир Во, пройдите в дверь номер 3». Все это было похоже на пьесу Дансени, которую я однажды видел и в которой преступников по одному приглашали на казнь, совершаемую (я так полагаю) восточным идолом. Войдя в названную дверь, я обнаружил вполне вежливого молодого чиновника иммиграционной службы, который проставил штамп на моем паспорте и отпустил меня, показав на другую дверь, пройдя в которую, я оказался в коридоре, ведущем на верхний этаж, где находился уже нормальный зал ожидания.
Той же ночью самолет перенес меня в Кейптаун, и я сразу поехал в порт, взошел на борт «Пенденниса» и, расположившись в удобной каюте, улегся спать.
27 марта. Страстная пятница. Отплываем не раньше вечера, но на берег я не иду. Куда приятней наслаждаться знаменитым видом Столовой горы и славным старым городом с палубы парохода.
Любой, кому довелось плыть на транспортном судне на Средний Восток в то время, когда путь по Средиземному морю был закрыт, должен с благодарностью — кое-кто, думаю, и с нежностью — вспоминать гостеприимство Кейптауна. После недель плавания с зашторенными иллюминаторами по морю мы оказались в городе, который был залит светом, но еще больше поразило нас то, что, казалось, весь город вышел встречать нас, вдоль всего причала выстроились машины, готовые везти нас куда угодно. Помню, как всю ночь люди возвращались на корабль, кто-то пьяный, кто-то трезвый, но все счастливые, нагруженные (многие из них) виноградными гроздьями, просто иллюстрация к Ветхому Завету: разведчики, возвращающиеся к сынам израилевым в пустыне «с плодами земли обетованной, где течет молоко и мед»[251]. Предпочитаю, чтобы в памяти вставала, как живая, эта картина. Думаю, редкий народ на земле заслуживает того правительства, какое получает. Слишком много англичан возвысили сейчас голос, упрекая граждан Южно-Африканской Республики за то, что я присоединяюсь к их протесту.
Никаких религиозных церемоний перед отплытием. Вместо этого разрешили подняться на борт всем любопытствующим, каковые и толпились на пароходе весь день: дамы, разряженные так, словно съехались на Эскот[252], молодые люди, непонятно почему в шортах, многие с бородами, что, несомненно, выражало их республиканские симпатии.
Стюарды предусмотрительно убрали пепельницы и чайные ложечки подальше от любителей сувениров.
«Пенденнис» — пароход, который заслуживает того, чтобы прийти на него с экскурсией; это флагманское судно компании, и оно совершает всего второй рейс. Когда любопытные сошли на берег, я на досуге обследовал его: вместительный корабль, превосходно спроектированный и великолепно отделанный, укомплектованный более опытными стюардами в отличие от «Родезии», где обслуживающий персонал состоял, в основном, из молодежи.
Стюардам пришлось потрудиться, поскольку пассажиров было много, причем совершенно иного сорта, нежели мои прежние попутчики в плавании к восточному побережью, — постарше и куда состоятельней; ни миссионеров, ни чиновного люда или молодых людей, возвращающихся к месту работы. Единственной примечательной фигурой на борту оказался киноактер-комик. Он пользовался большим успехом, будучи заводилой во всяческих безобидных развлечениях. Я был среди подобных себе, в кругу возвращающихся беженцев от английской зимы.
Спокойные, однообразные дни, сменяющие друг друга; безмятежность и нега после не слишком изнурительного путешествия. Полдня стоянки в Лас-Пальмасе для пополнения запасов топлива; утренняя ленивая прогулка по улицам этого очаровательного города. И продолжение плавания, гладкого и благополучного.
10 апреля. Саутгемптон ранним утром; беспроблемная высадка на берег. Не о чем писать, разве только о чувстве благодарности за дивные две недели на пароходе. Когда я последний раз возвращался из Африки, я летел самолетом и приземлился, невыспавшийся, с трудом распрямляя затекшие члены, как и мои спутники, и потребовалось пять дней, чтобы более-менее прийти в себя. Сегодня я сошел на берег бодрым, полным энергии; ничем не напоминая себя прежнего, который два месяца назад вполз в поезд, идущий на юг. Цель путешествия был достигнута.
Я взошел на корабль, о чем писал в свое время, с намерением сторониться всяческих местных проблем и лишь развлекаться и наслаждаться африканской экзотикой. Увы, это невозможно. Проблемы всюду окружали меня. Был в дни моей молодости фильм с великолепным Бастером Китоном в роли миллионера-инвалида, который в начале фильма высаживается со своей яхты в одной Центральноамериканской Республике. В стране бушует революция. Бастер, насколько помню, едет по главной улице в инвалидном кресле, не подозревая, что стрельба вокруг настоящая. Когда убитые и раненые сгибаются и падают перед ним, он поднимает шляпу, считая, что они просто кланяются, приветствуя его. Долго так путешествовать нельзя. От Алжира до Кейптауна весь Африканский континент поражен политической активностью, которую глупо игнорировать и так же глупо самоуверенно пытаться ограничить ее пробуждений. Люди, отдавшие жизнь Африке, способны предсказать ее будущее не более, чем проезжий турист. Все знают, что парламентская демократия — не решение проблемы. Но ирония в том, что Британскую империю разрушают самими же нами импортированные чужеземные принципы либерализма девятнадцатого века.
Основы империи часто являются причиной горя; их разрушение — всегда.
Австро-Венгерская империя пала потому, что народам, входившим в нее, внушили: все их беды от национализма, препятствовавшего единению. Полагаю, никто в бывших доминионах не обрел в результате самоопределения счастья и не стал лучше жить, хотя чехи, хорваты и мадьяры были в 1918 году несравнимо цивилизованнее коренных народов сегодняшней Африки.
Думаю, ближайшая историческая параллель современной Африке — это реальность, стоящая за вымышленной Латинской Америкой Бастера Китона. Испанская монархия была изгнана местными революционерами, которые говорили на уже вышедшем из употребления языке Просвещения. Поел ело вал век хаоса и тирании, который еще не везде закончился.
У англичан совесть неестественно страдает из-за Африки. Туриста, возвращающегося оттуда, встречают не вопросом: «Ну как, хорошо отдохнул?», но «Что там, в апартеиде? Как Хола? Все так же политиков сажают в тюрьмы?» Я только и мог ответить, что: «Не знаю».
В Танганьике я не видел ничего, кроме доброго отношения к африканцам, мучимым мрачными сомнениями относительно будущего. С юга зараза помешательства на расовой почве распространяется и на Родезию. Я слышал об одной католичке, обидевшейся на священника, служившего заупокойную на веранде ее дома в присутствии чернокожего слуги. Но все же рассказывали мне эту историю с чувством отвращения.
В «семьях пионеров» мне приходилось слышать такое: «Вам этого не понять. Мы помним время, когда эти люди грозились поубивать нас», и вместе с тем они с радостью принимали немцев. Более поздним, более цивилизованным иммигрантам не свойственны подобные неистовые эмоции. Для них туземцы — это просто крестьяне, и отношение к ним соответствующее, но если их сыновья идут учиться в местную школу, им грозит опасность приобрести не только неприятный акцент. С каждым годом положение туземцев немного улучшается. Апартеид порожден бурами. Это буквально обезумевший дух эгалитаризма. Стабильные и преуспевающие общества всегда искусно поддерживали единство всех слоев населения. Идея классового общества настолько противоестественна, что человеческий рассудок, когда доходит до дела, не выдерживает напряжения. Молодые буры требуют равенства с тобой, мой читатель. Они считают себя выше бушменов. Поэтому одобряют существование глубочайшей пропасти, разделяющей общество, и невероятным образом согласились, что цвет кожи играет определяющую роль. По одну сторону находятся кардинал Гарсия и готтентоты, и они равны; по другую — ты, мой читатель, и белые олухи, между ними тоже равенство; и нет прохода через эту бессмысленную границу.
Много лет назад я был свидетелем замечательного следствия подобной извращенной логики, когда, поиздержавшись в Кейптауне, плыл домой третьим классом. Я поднялся на борт, испытывая легкие опасения, которые оказались совершенно напрасными. И в третьем классе царила чистота, кормили сытно и вкусно, единственный недостаток — теснота. Нас было четверо в каюте, и мы просто не могли все вместе поместиться за столиком или в кают-компании. Забыл, сколько там было ванных комнат и туалетов, помню только, что обычно туда стояла очередь. С нами плыл один чернокожий. Из уважения к обостренной южноафриканской чувствительности его поместили одного в четырехместную каюту. Мало того, у него еще были отдельные туалет, ванная и кресло, все с ярлыком: «Только для пассажиров не европейцев». Это был человек, расположенный к уединенным занятиям, так что его путешествие получилось чрезвычайно комфортным. Я очень завидовал тому, что он эти три недели провел в одиночестве. Нечто подобное я увидел при первом моем посещении Родезийского университета, где единственная чернокожая девушка занимала помещение, рассчитанное на несколько человек.
В свою последнюю поездку в Вашингтон, округ Колумбия, я посетил сегрегированное кладбище домашних животных. Незабвенных разделили не по их цвету, а по цвету их хозяев; черные и белые любимчики белой женщины покоились вместе в одной стороне; черные и белые любимчики чернокожей женщины — в другой.
Расизм — довольно новое безумство, но широко распространенное. В Африке (за исключением Союза[253]) его ощущаешь не больше, нежели в Америке.
И полицейское насилие тоже распространено во всем мире. Было бы интересно знать, как часто в последние пять лет индийская полиция (совершенно обоснованно) открывала огонь по бунтовщикам и набрасывалась на них с дубинками. Английские газеты не спешат сообщать о подобных происшествиях. Когда я позже побывал в Индии и почитал местную прессу, у меня создалось впечатление, что в этой огромной стране чуть ли не каждый день происходят беспорядки. Ни одному человеку, находящемуся в здравом уме, не придет в голову одобрять убийства охранниками заключенных в кенийских тюрьмах; но никому не придет в голову и то, что подобное происходит только в Кении. Насилие и несправедливость существуют повсюду.
Благородно во искупление грехов человечества удалиться от мира в келью отшельника. Поскольку я не способен на сей подвижнический поступок, позвольте мне с благодарностью пользоваться всеми благами, которые мир еще дарует нам, и, прошу вас, не пытайтесь взваливать на меня вину за вещи, над которыми я не властен.
Я провел два прекрасных месяца в путешествии и не позволю газетам испортить их.
ИЛЛЮСТРАЦИИ



















